Comparative Analysis of Araceae Mitochondrial Genomes: Implications for Adaptation to Ecological Transitions in Plants
Abstract
1. Introduction
2. Materials and Methods
2.1. Data Resource
2.2. Mitogenome Assembly and Annotation
2.3. Phylogenetic Reconstruction and Evolutionary Analysis
2.4. Repeats, Plastid-Derived Sequences and Shared DNA Analysis
2.5. RNA Editing Site Identification
3. Results
3.1. Gene Content Variation Among Araceae mitogenomes
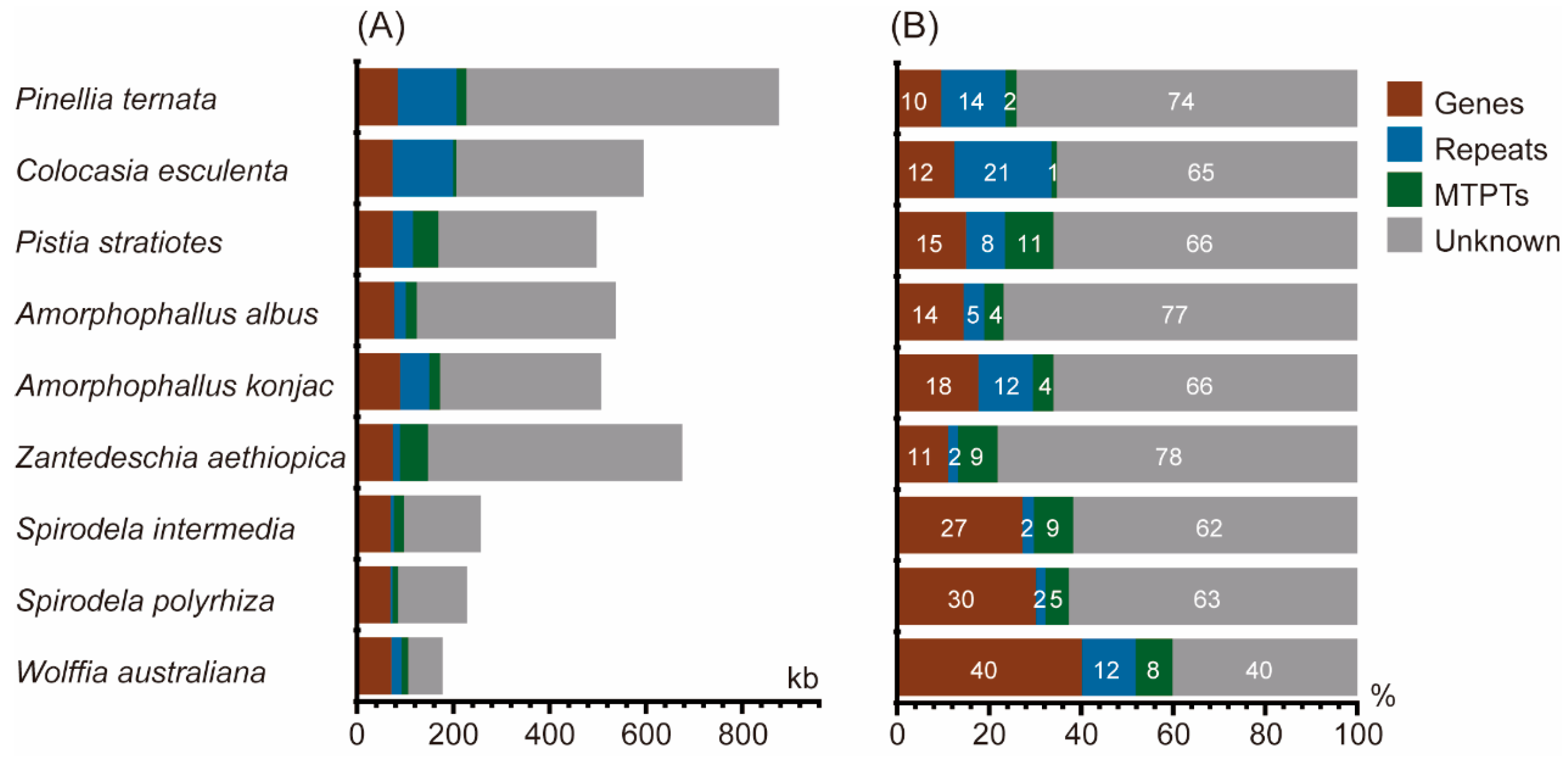
3.2. Composition Variation Among Araceae mitogenomes
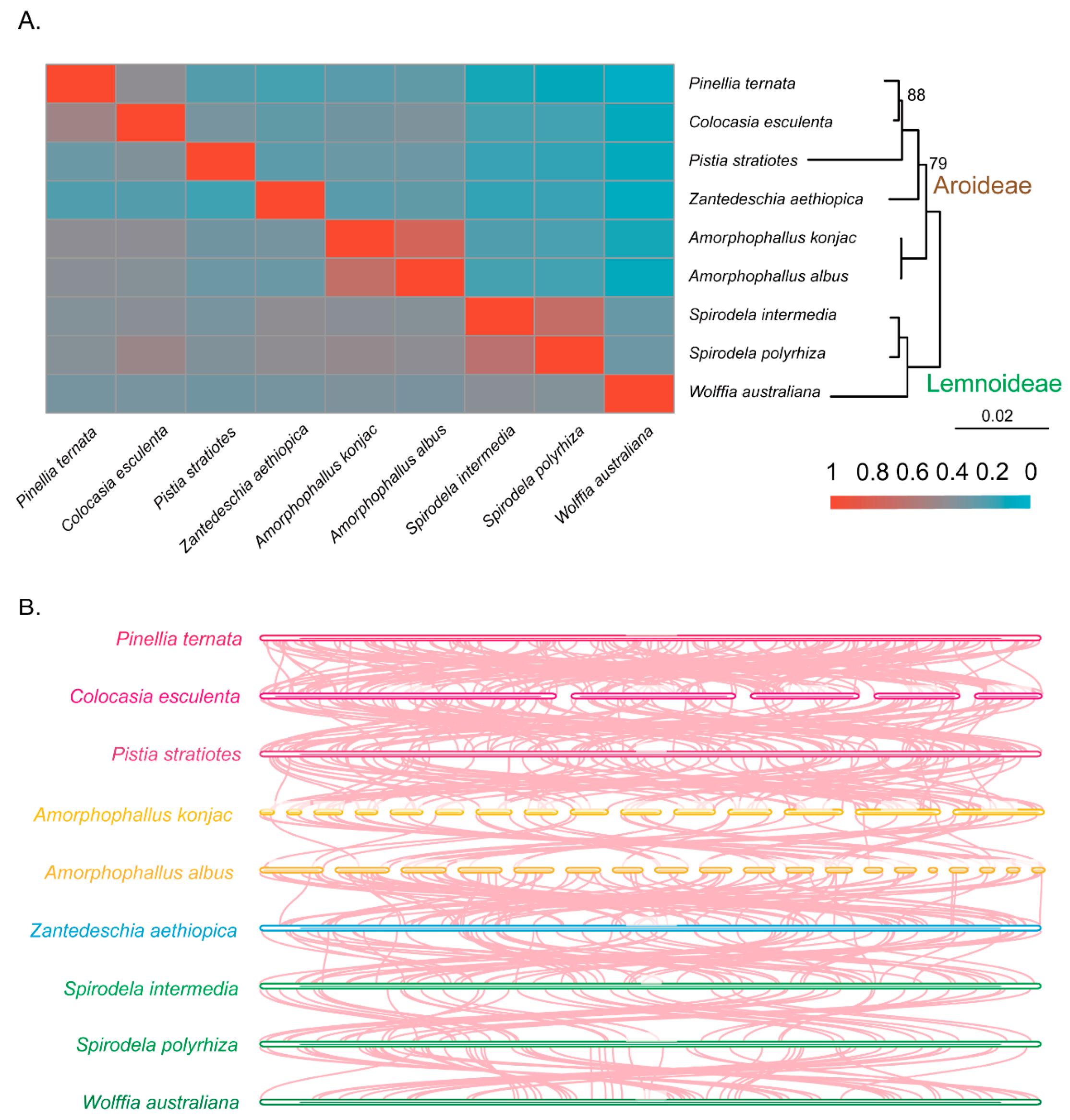
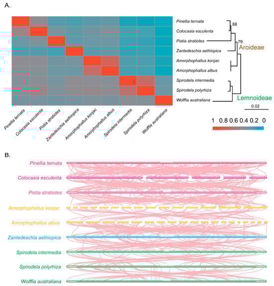
3.3. Shared Sequences and Sequence Collinearity Across Araceae mitogenomes
3.4. Selection Pressure Dynamics Across Araceae mitogenomes
3.5. RNA Editing Site in Araceae mitogenomes
4. Discussion
4.1. Extensive Structural and Size Variation in Araceae mitogenomes
4.2. Functional Conservation and Lineage-Specific Divergence
5. Conclusions
Supplementary Materials
Author Contributions
Funding
Institutional Review Board Statement
Informed Consent Statement
Data Availability Statement
Acknowledgments
Conflicts of Interest
Abbreviations
| mitogenome | mitochondrial genome |
| PCGs | protein-coding genes |
| MTPTs | mitochondrial plastid DNA transfers |
References
- Roger, A.J.; Munoz-Gomez, S.A.; Kamikawa, R. The origin and diversification of mitochondria. Curr. Biol. 2017, 27, R1177–R1192. [Google Scholar] [CrossRef]
- Wang, J.; Kan, S.; Liao, X.; Zhou, J.; Tembrock, L.R.; Daniell, H.; Jin, S.; Wu, Z. Plant organellar genomes: Much done, much more to do. Trends Plant Sci. 2024, 29, 754–769. [Google Scholar] [CrossRef]
- Cheng, N.; Lo, Y.S.; Ansari, M.I.; Ho, K.C.; Jeng, S.T.; Lin, N.S.; Dai, H. Correlation between mtDNA complexity and mtDNA replication mode in developing cotyledon mitochondria during mung bean seed germination. New Phytol. 2017, 213, 751–763. [Google Scholar] [CrossRef] [PubMed]
- Kozik, A.; Rowan, B.A.; Lavelle, D.; Berke, L.; Schranz, M.E.; Michelmore, R.W.; Christensen, A.C. The alternative reality of plant mitochondrial DNA: One ring does not rule them all. PLoS Genet. 2019, 15, e1008373. [Google Scholar] [CrossRef]
- Skippington, E.; Barkman, T.J.; Rice, D.W.; Palmer, J.D. Miniaturized mitogenome of the parasitic plant Viscum scurruloideum is extremely divergent and dynamic and has lost all nad genes. Proc. Natl. Acad. Sci. USA 2015, 112, E3515–E3524. [Google Scholar] [CrossRef]
- Huang, K.; Xu, W.; Hu, H.; Jiang, X.; Sun, L.; Zhao, W.; Long, B.; Fan, S.; Zhou, Z.; Mo, P.; et al. Super-large record-breaking mitochondrial genome of Cathaya argyrophylla in Pinaceae. Front. Plant Sci. 2025, 16, 1556332. [Google Scholar] [CrossRef]
- Rice, D.W.; Alverson, A.J.; Richardson, A.O.; Young, G.J.; Sanchez-Puerta, M.V.; Munzinger, J.; Barry, K.; Boore, J.L.; Zhang, Y.; dePamphilis, C.W.; et al. Horizontal transfer of entire genomes via mitochondrial fusion in the angiosperm Amborella. Science 2013, 342, 1468–1473. [Google Scholar] [CrossRef]
- Greenway, R.; Barts, N.; Henpita, C.; Brown, A.P.; Arias Rodriguez, L.; Rodriguez Pena, C.M.; Arndt, S.; Lau, G.Y.; Murphy, M.P.; Wu, L.; et al. Convergent evolution of conserved mitochondrial pathways underlies repeated adaptation to extreme environments. Proc. Natl. Acad. Sci. USA 2020, 117, 16424–16430. [Google Scholar] [CrossRef] [PubMed]
- Sloan, D.B.; Warren, J.M.; Williams, A.M.; Wu, Z.; Abdel-Ghany, S.E.; Chicco, A.J.; Havird, J.C. Cytonuclear integration and co-evolution. Nat. Rev. Genet. 2018, 19, 635–648. [Google Scholar] [CrossRef] [PubMed]
- Ma, X.; Vanneste, S.; Chang, J.; Ambrosino, L.; Barry, K.; Bayer, T.; Bobrov, A.A.; Boston, L.; Campbell, J.E.; Chen, H.; et al. Seagrass genomes reveal ancient polyploidy and adaptations to the marine environment. Nat. Plants 2024, 10, 240–255. [Google Scholar] [CrossRef]
- Olsen, J.L.; Rouze, P.; Verhelst, B.; Lin, Y.C.; Bayer, T.; Collen, J.; Dattolo, E.; De Paoli, E.; Dittami, S.; Maumus, F.; et al. The genome of the seagrass Zostera marina reveals angiosperm adaptation to the sea. Nature 2016, 530, 331–335. [Google Scholar] [CrossRef]
- Bishnoi, A.; Gill, R.; Bishnoi, U. To study the structure, size and stomatal frequency in leaves of crop plants: A review paper. Pharma Innov. J. 2022, 11, 546–549. [Google Scholar]
- Chen, L.Y.; Lu, B.; Morales-Briones, D.F.; Moody, M.L.; Liu, F.; Hu, G.W.; Huang, C.H.; Chen, J.M.; Wang, Q.F.; Teeling, E. Phylogenomic analyses of Alismatales shed light into adaptations to aquatic environments. Mol. Biol. Evol. 2022, 39, msac079. [Google Scholar] [CrossRef] [PubMed]
- Haigh, A.L.; Gibernau, M.; Maurin, O.; Bailey, P.; Carlsen, M.M.; Hay, A.; Leempoel, K.; McGinnie, C.; Mayo, S.; Morris, S.; et al. Target sequence data shed new light on the infrafamilial classification of Araceae. Am. J. Bot. 2023, 110, e16117. [Google Scholar] [CrossRef] [PubMed]
- Wang, W.; Wu, Y.; Messing, J. The mitochondrial genome of an aquatic plant, Spirodela polyrhiza. PLoS ONE 2012, 7, e46747. [Google Scholar] [CrossRef] [PubMed]
- Guo, Y.; Li, Z.; Jin, S.; Chen, S.; Li, F.; Wu, H. Assembly and comparative analysis of the complete mitochondrial genome of two species of calla lilies (Zantedeschia, Araceae). Int. J. Mol. Sci. 2023, 24, 9566. [Google Scholar] [CrossRef] [PubMed]
- Shan, Y.; Li, J.; Zhang, X.; Yu, J. The complete mitochondrial genome of Amorphophallus albus and development of molecular markers for five Amorphophallus species based on mitochondrial DNA. Front. Plant Sci. 2023, 14, 1180417. [Google Scholar] [CrossRef]
- Liu, X.; You, Q.; Liu, M.; Bo, C.; Zhu, Y.; Duan, Y.; Xue, J.; Wang, D.; Xue, T. Assembly and comparative analysis of the complete mitochondrial genome of Pinellia ternata. Funct. Plant Biol. 2024, 51, FP23256. [Google Scholar] [CrossRef]
- Li, H.; Liu, L.; Qiu, Z.; He, F.; Dong, W. Complete mitochondrial genome assembly and comparative analysis of Colocasia esculenta. BMC Plant Biol. 2025, 25, 67. [Google Scholar] [CrossRef]
- Petersen, G.; Cuenca, A.; Zervas, A.; Ross, G.T.; Graham, S.W.; Barrett, C.F.; Davis, J.I.; Seberg, O. Mitochondrial genome evolution in Alismatales: Size reduction and extensive loss of ribosomal protein genes. PLoS ONE 2017, 12, e0177606. [Google Scholar] [CrossRef]
- Wang, J.; Zou, Y.; Mower, J.P.; Reeve, W.; Wu, Z. Rethinking the mutation hypotheses of plant organellar DNA. Genom. Commun. 2024, 1, e003. [Google Scholar] [CrossRef]
- Kan, S.L.; Shen, T.T.; Gong, P.; Ran, J.H.; Wang, X.Q. The complete mitochondrial genome of Taxus cuspidata (Taxaceae): Eight protein-coding genes have transferred to the nuclear genome. BMC Evol. Biol. 2020, 20, 10. [Google Scholar] [CrossRef]
- Bolger, A.M.; Lohse, M.; Usadel, B. Trimmomatic: A flexible trimmer for Illumina sequence data. Bioinformatics 2014, 30, 2114–2120. [Google Scholar] [CrossRef]
- Jin, J.; Yu, W.; Yang, J.; Song, Y.; dePamphilis, C.W.; Yi, T.; Li, D. GetOrganelle: A fast and versatile toolkit for accurate de novo assembly of organelle genomes. Genome Biol. 2020, 21, 241. [Google Scholar] [CrossRef]
- Wick, R.R.; Schultz, M.B.; Zobel, J.; Holt, K.E. Bandage: Interactive visualization of de novo genome assemblies. Bioinformatics 2015, 31, 3350–3352. [Google Scholar] [CrossRef] [PubMed]
- Li, H. Minimap2: Pairwise alignment for nucleotide sequences. Bioinformatics 2018, 34, 3094–3100. [Google Scholar] [CrossRef]
- Kolmogorov, M.; Yuan, J.; Lin, Y.; Pevzner, P.A. Assembly of long, error-prone reads using repeat graphs. Nat. Biotechnol. 2019, 37, 540–546. [Google Scholar] [CrossRef]
- Walker, B.J.; Abeel, T.; Shea, T.; Priest, M.; Abouelliel, A.; Sakthikumar, S.; Cuomo, C.A.; Zeng, Q.; Wortman, J.; Young, S.K.; et al. Pilon: An integrated tool for comprehensive microbial variant detection and genome assembly improvement. PLoS ONE 2014, 9, e112963. [Google Scholar] [CrossRef] [PubMed]
- Zimin, A.V.; Salzberg, S.L. The genome polishing tool POLCA makes fast and accurate corrections in genome assemblies. PLoS Comput. Biol. 2020, 16, e1007981. [Google Scholar] [CrossRef] [PubMed]
- Li, J.; Ni, Y.; Lu, Q.; Chen, H.; Liu, C. PMGA: A plant mitochondrial genome annotator. Plant Commun. 2025, 6, 101191. [Google Scholar] [CrossRef]
- Zhang, X.; Chen, H.-M.; Ni, Y.; Wu, B.; Li, J.; Burzyński, A.; Liu, C. Plant mitochondrial genome map (PMGmap): A software tool for comprehensive visualization of coding, non-coding and genome features of plant mitochondrial genomes. Mol. Ecol. Resour. 2023, 24, e13952. [Google Scholar] [CrossRef]
- Chen, C.; Chen, H.; Zhang, Y.; Thomas, H.R.; Frank, M.H.; He, Y.; Xia, R. TBtools: An integrative toolkit developed for interactive analyses of big biological data. Mol. Plant. 2020, 13, 1194–1202. [Google Scholar] [CrossRef]
- Huang, L.; Yu, H.; Wang, Z.; Xu, W. CPStools: A package for analyzing chloroplast genome sequences. iMetaOmics 2024, 1, e25. [Google Scholar] [CrossRef]
- Nakamura, T.; Yamada, K.D.; Tomii, K.; Katoh, K. Parallelization of MAFFT for large-scale multiple sequence alignments. Bioinformatics 2018, 34, 2490–2492. [Google Scholar] [CrossRef]
- Kück, P.; Longo, G.C. FASconCAT-G: Extensive functions for multiple sequence alignment preparations concerning phylogenetic studies. Front. Zool. 2014, 11, 81. [Google Scholar] [CrossRef]
- Stamatakis, A. RAxML version 8: A tool for phylogenetic analysis and post-analysis of large phylogenies. Bioinformatics 2014, 30, 1312–1313. [Google Scholar] [CrossRef] [PubMed]
- Kan, S.; Su, X.; Yang, L.; Zhou, H.; Qian, M.; Zhang, W.; Li, C. From light into shadow: Comparative plastomes in Petrocosmea and implications for low light adaptation. BMC Plant Biol. 2024, 24, 949. [Google Scholar] [CrossRef]
- Gao, F.; Chen, C.; Arab, D.A.; Du, Z.; He, Y.; Ho, S.Y. EasyCodeML: A visual tool for analysis of selection using CodeML. Ecol. Evol. 2019, 9, 3891–3898. [Google Scholar] [CrossRef] [PubMed]
- Yang, Z. PAML 4: Phylogenetic analysis by maximum likelihood. Mol. Biol. Evol. 2007, 24, 1586–1591. [Google Scholar] [CrossRef] [PubMed]
- Wynn, E.L.; Christensen, A.C. Repeats of unusual size in plant mitochondrial genomes: Identification, incidence and evolution. G3-Genes. Genomes Genet. 2019, 9, 549–559. [Google Scholar] [CrossRef]
- Camacho, C.; Coulouris, G.; Avagyan, V.; Ma, N.; Papadopoulos, J.; Bealer, K.; Madden, T.L. BLAST+: Architecture and applications. BMC Bioinform. 2009, 10, 421. [Google Scholar] [CrossRef]
- Wang, Z.; Lian, J.; Li, Q.; Zhang, P.; Zhou, Y.; Zhan, X.; Zhang, G. RES-Scanner: A software package for genome-wide identification of RNA-editing sites. GigaScience 2016, 5, 37. [Google Scholar] [CrossRef] [PubMed]
- Sloan, D.B. One ring to rule them all? Genome sequencing provides new insights into the ‘master circle’ model of plant mitochondrial DNA structure. New Phytol. 2013, 200, 978–985. [Google Scholar] [CrossRef]
- Gualberto, J.M.; Newton, K.J. Plant mitochondrial genomes: Dynamics and mechanisms of mutation. Annu. Rev. Plant Biol. 2017, 68, 225–252. [Google Scholar] [CrossRef] [PubMed]
- Sloan, D.B.; Alverson, A.J.; Chuckalovcak, J.P.; Wu, M.; McCauley, D.E.; Palmer, J.D.; Taylor, D.R. Rapid evolution of enormous, multichromosomal genomes in flowering plant mitochondria with exceptionally high mutation rates. PLoS Biol. 2012, 10, e1001241. [Google Scholar] [CrossRef]
- Alverson, A.J.; Wei, X.; Rice, D.W.; Stern, D.B.; Barry, K.; Palmer, J.D. Insights into the evolution of mitochondrial genome size from complete sequences of Citrullus lanatus and Cucurbita pepo (Cucurbitaceae). Mol. Biol. Evol. 2010, 27, 1436–1448. [Google Scholar] [CrossRef]
- Alverson, A.J.; Zhuo, S.; Rice, D.W.; Sloan, D.B.; Palmer, J.D. The mitochondrial genome of the legume Vigna radiata and the analysis of recombination across short mitochondrial repeats. PLoS ONE 2011, 6, e16404. [Google Scholar] [CrossRef]
- Wang, D.; Wu, Y.W.; Shih, A.C.; Wu, C.S.; Wang, Y.N.; Chaw, S.M. Transfer of chloroplast genomic DNA to mitochondrial genome occurred at least 300 MYA. Mol. Biol. Evol. 2007, 24, 2040–2048. [Google Scholar] [CrossRef]
- Straub, S.C.; Cronn, R.C.; Edwards, C.; Fishbein, M.; Liston, A. Horizontal transfer of DNA from the mitochondrial to the plastid genome and its subsequent evolution in milkweeds (Apocynaceae). Genome Biol. Evol. 2013, 5, 1872–1885. [Google Scholar] [CrossRef]
- Park, S.; Grewe, F.; Zhu, A.; Ruhlman, T.A.; Sabir, J.; Mower, J.P.; Jansen, R.K. Dynamic evolution of Geranium mitochondrial genomes through multiple horizontal and intracellular gene transfers. New Phytol. 2015, 208, 570–583. [Google Scholar] [CrossRef]
- Kong, J.; Wang, J.; Nie, L.; Tembrock, L.R.; Zou, C.; Kan, S.; Ma, X.; Wendel, J.F.; Wu, Z. Evolutionary dynamics of mitochondrial genomes and intracellular transfers among diploid and allopolyploid cotton species. BMC Biol. 2025, 23, 9. [Google Scholar] [CrossRef]
- Zou, Y.; Zhu, W.; Hou, Y.; Sloan, D.B.; Wu, Z. The evolutionary dynamics of organellar pan-genomes in Arabidopsis thaliana. Genome Biol. 2025, 26, 240. [Google Scholar] [CrossRef]
- Wu, Z.; Cuthbert, J.M.; Taylor, D.R.; Sloan, D.B. The massive mitochondrial genome of the angiosperm Silene noctiflora is evolving by gain or loss of entire chromosomes. Proc. Natl. Acad. Sci. USA 2015, 112, 10185–10191. [Google Scholar] [CrossRef]
- Sanchez-Puerta, M.V.; Garcia, L.E.; Wohlfeiler, J.; Ceriotti, L.F. Unparalleled replacement of native mitochondrial genes by foreign homologs in a holoparasitic plant. New Phytol. 2017, 214, 376–387. [Google Scholar] [CrossRef]
- Yu, R.; Sun, C.; Zhong, Y.; Liu, Y.; Sanchez-Puerta, M.V.; Mower, J.P.; Zhou, R. The minicircular and extremely heteroplasmic mitogenome of the holoparasitic plant Rhopalocnemis phalloides. Curr. Biol. 2021, 32, 470–479. [Google Scholar] [CrossRef]
- Cole, L.W.; Guo, W.; Mower, J.P.; Palmer, J.D. High and variable rates of repeat-mediated mitochondrial genome rearrangement in a genus of plants. Mol. Biol. Evol. 2018, 35, 2773–2785. [Google Scholar] [CrossRef]
- Ma, Y.; Lopez-Pujol, J.; Yan, D.; Deng, Z.; Zhou, Z.; Niu, J. Complete mitochondrial genomes of the hemiparasitic genus Cymbaria (Orobanchaceae): Insights into repeat-mediated recombination, phylogenetic relationships, and horizontal gene transfer. BMC Genom. 2025, 26, 314. [Google Scholar] [CrossRef]
- Chen, J.; Zang, Y.; Liang, S.; Xue, S.; Shang, S.; Zhu, M.; Wang, Y.; Tang, X. Comparative analysis of mitochondrial genomes reveals marine adaptation in seagrasses. BMC Genom. 2022, 23, 800. [Google Scholar] [CrossRef] [PubMed]
- Smith, D.R.; Keeling, P.J. Gene conversion shapes linear mitochondrial genome architecture. Genome Biol. Evol. 2013, 5, 905–912. [Google Scholar] [CrossRef] [PubMed]
- Adams, K.L.; Daley, D.O.; Qiu, Y.L.; Whelan, J.; Palmer, J.D. Repeated, recent and diverse transfers of a mitochondrial gene to the nucleus in flowering plants. Nature 2000, 408, 354–357. [Google Scholar] [CrossRef] [PubMed]
- Adams, K.L.; Qiu, Y.L.; Stoutemyer, M.; Palmer, J.D. Punctuated evolution of mitochondrial gene content: High and variable rates of mitochondrial gene loss and transfer to the nucleus during angiosperm evolution. Proc. Natl. Acad. Sci. USA 2002, 99, 9905–9912. [Google Scholar] [CrossRef]
- Kan, S.L.; Shen, T.T.; Ran, J.H.; Wang, X.Q. Both Conifer II and Gnetales are characterized by a high frequency of ancient mitochondrial gene transfer to the nuclear genome. BMC Biol. 2021, 19, 146. [Google Scholar] [CrossRef]
- Adams, K.L.; Palmer, J.D. Evolution of mitochondrial gene content: Gene loss and transfer to the nucleus. Mol. Phylogenet. Evol. 2003, 29, 380–395. [Google Scholar] [CrossRef] [PubMed]
- Kan, S.; Liao, X.; Wu, Z. The roles of mutation and selection acting on mitochondrial genomes inferred from intraspecific variation in seed plants. Genes 2022, 13, 1036. [Google Scholar] [CrossRef] [PubMed]
- Lee, C.P.; Millar, A.H. The plant mitochondrial transportome: Balancing metabolic demands with energetic constraints. Trends Plant Sci. 2016, 21, 662–676. [Google Scholar] [CrossRef] [PubMed]
- Bjorkholm, P.; Harish, A.; Hagstrom, E.; Ernst, A.M.; Andersson, S.G. Mitochondrial genomes are retained by selective constraints on protein targeting. Proc. Natl. Acad. Sci. USA 2015, 112, 10154–10161. [Google Scholar] [CrossRef]
- Fan, W.; Liu, F.; Jia, Q.; Du, H.; Chen, W.; Ruan, J.; Lei, J.; Li, D.Z.; Mower, J.P.; Zhu, A. Fragaria mitogenomes evolve rapidly in structure but slowly in sequence and incur frequent multinucleotide mutations mediated by microinversions. New Phytol. 2022, 236, 745–759. [Google Scholar] [CrossRef]
- Takenaka, M.; Zehrmann, A.; Verbitskiy, D.; Hartel, B.; Brennicke, A. RNA editing in plants and its evolution. Annu. Rev. Genet. 2013, 47, 335–352. [Google Scholar] [CrossRef]
- Wu, Z.; Sloan, D.B.; Brown, C.W.; Rosenblueth, M.; Palmer, J.D.; Ong, H.C. Mitochondrial retroprocessing promoted functional transfers of rpl5 to the nucleus in grasses. Mol. Biol. Evol. 2017, 34, 2340–2354. [Google Scholar] [CrossRef]
- Wu, C.S.; Chaw, S.M. Evolution of mitochondrial RNA editing in extant gymnosperms. Plant J. 2022, 111, 1676–1687. [Google Scholar] [CrossRef]
- Chanjuan, L.; Jie, W.; Shenglong, K.; Shuo, Z.; Pan, L.; Reeve, W.G.; Zhiqiang, W.; Yonghua, Z. Comparative analysis of mitochondrial genomes of Broussonetia spp. (Moraceae) reveals heterogeneity in structure, synteny, intercellular gene transfer, and RNA editing. Front. Plant Sci. 2022, 13, 1052151. [Google Scholar] [CrossRef]
- Wu, Z.; Stone, J.D.; Storchova, H.; Sloan, D.B. High transcript abundance, RNA editing, and small RNAs in intergenic regions within the massive mitochondrial genome of the angiosperm Silene noctiflora. BMC Genom. 2015, 16, 938. [Google Scholar] [CrossRef] [PubMed]
- Qian, Z.; Li, Y.; Yang, J.; Shi, T.; Li, Z.; Chen, J. The chromosome-level genome of a free-floating aquatic weed Pistia stratiotes provides insights into its rapid invasion. Mol. Ecol. Resour. 2022, 22, 2732–2743. [Google Scholar] [CrossRef] [PubMed]
- Gao, Y.; Zhang, Y.; Feng, C.; Chu, H.; Feng, C.; Wang, H.; Wu, L.; Yin, S.; Liu, C.; Chen, H.; et al. A chromosome-level genome assembly of Amorphophallus konjac provides insights into konjac glucomannan biosynthesis. Comput. Struct. Biotechnol. J. 2022, 20, 1002–1011. [Google Scholar] [CrossRef] [PubMed]
- Hoang, P.T.N.; Fiebig, A.; Novak, P.; Macas, J.; Cao, H.X.; Stepanenko, A.; Chen, G.; Borisjuk, N.; Scholz, U.; Schubert, I. Chromosome-scale genome assembly for the duckweed Spirodela intermedia, integrating cytogenetic maps, PacBio and Oxford Nanopore libraries. Sci. Rep. 2020, 10, 19230. [Google Scholar] [CrossRef]
- Michael, T.P.; Ernst, E.; Hartwick, N.; Chu, P.; Bryant, D.; Gilbert, S.; Ortleb, S.; Baggs, E.L.; Sree, K.S.; Appenroth, K.J.; et al. Genome and time-of-day transcriptome of Wolffia australiana link morphological minimization with gene loss and less growth control. Genome Res. 2021, 31, 225–238. [Google Scholar] [CrossRef]
- Zhao, X.; Yang, J.; Li, X.; Li, G.; Sun, Z.; Chen, Y.; Chen, Y.; Xia, M.; Li, Y.; Yao, L.; et al. Identification and expression analysis of GARP superfamily genes in response to nitrogen and phosphorus stress in Spirodela polyrhiza. BMC Plant Biol. 2022, 22, 308. [Google Scholar] [CrossRef]







| Species | Accession | Habitat | Size (bp) | No. of Contigs | Gene | Introns | ||||
|---|---|---|---|---|---|---|---|---|---|---|
| PCGs 1 | tRNA | rRNA | Cis | Trans | Total | |||||
| Pinellia ternata | NC_081910.1 | terrestrial | 876,608 | 1 | 37 | 17 (21) | 3 | 18 | 6 | 24 |
| Colocasia esculenta | PP389238-PP389242 | terrestrial | 594,811 | 5 | 36 | 17 (18) | 3 | 19 | 5 | 24 |
| Pistia stratiotes | contig1 | emergent | 497,568 | 1 | 35 | 19 (22) | 3 | 18 | 6 | 24 |
| Amorphophallus albus | OM066869-OM066887 | terrestrial | 537,044 | 19 | 36 | 20 (21) | 3 | 19 | 5 | 24 |
| Amorphophallus konjac | contig1-contig15 | terrestrial | 507,063 | 15 | 36 (41) | 16 | 3 | 19 | 5 | 24 |
| Zantedeschia aethiopica | NC_073008.1 | terrestrial | 675,575 | 1 | 34 | 19 (23) | 3 | 18 | 5 | 23 |
| Spirodela intermedia | contig1 | emergent | 256,603 | 1 | 36 | 20 (24) | 3 | 18 | 5 | 23 |
| Spirodela polyrhiza | NC_017840 | emergent | 228,493 | 1 | 36 | 18 (20) | 3 | 18 | 5 | 23 |
| Wolffia australiana | contig1 | emergent | 177,872 | 1 | 36 | 18 (21) | 3 | 18 | 5 | 23 |
| Ruppia sinensis | NC_088727.1 | marine | 256,174 | 1 | 28 | 12 (15) | 3 (4) | 15 | 6 | 21 |
| Butomus umbellatus | KC208619.1 | emergent | 450,826 | 1 | 29 (34) | 9 (10) | 3 | 17 | 5 | 22 |
| Colocasia esculenta | Pistia stratiotes | Amorphophallus konjac | Spirodela polyrhiza | Wolffia australiana | ||
|---|---|---|---|---|---|---|
| Total | 768 | 363 | 410 | 400 | 772 | |
| Coding | 508 | 301 | 283 | 335 | 533 | |
| 1st | 152 | 96 | 98 | 91 | 158 | |
| Non-silent | 145 | 93 | 91 | 88 | 149 | |
| silent | 7 | 3 | 7 | 3 | 9 | |
| 2nd | 300 | 187 | 162 | 202 | 285 | |
| Non-silent | 297 | 186 | 161 | 201 | 285 | |
| silent | 3 | 1 | 1 | 1 | 0 | |
| 3rd | 56 | 18 | 23 | 42 | 90 | |
| Non-silent | 0 | 0 | 0 | 0 | 0 | |
| silent | 56 | 18 | 23 | 42 | 90 | |
| Non-coding | 260 | 62 | 127 | 65 | 239 | |
| intron | 28 | 13 | 23 | 11 | 26 | |
| rRNA | 1 | 1 | 2 | 0 | 0 | |
| tRNA | 0 | 0 | 0 | 0 | 0 | |
| intergenic | 231 | 48 | 102 | 54 | 213 |
Disclaimer/Publisher’s Note: The statements, opinions and data contained in all publications are solely those of the individual author(s) and contributor(s) and not of MDPI and/or the editor(s). MDPI and/or the editor(s) disclaim responsibility for any injury to people or property resulting from any ideas, methods, instructions or products referred to in the content. |
© 2025 by the authors. Licensee MDPI, Basel, Switzerland. This article is an open access article distributed under the terms and conditions of the Creative Commons Attribution (CC BY) license (https://creativecommons.org/licenses/by/4.0/).
Share and Cite
Chen, Y.; Gao, S.; Wang, J.; Cheng, X.; Chen, Y.; Chinta, V.; Kan, S. Comparative Analysis of Araceae Mitochondrial Genomes: Implications for Adaptation to Ecological Transitions in Plants. Genes 2025, 16, 1241. https://doi.org/10.3390/genes16101241
Chen Y, Gao S, Wang J, Cheng X, Chen Y, Chinta V, Kan S. Comparative Analysis of Araceae Mitochondrial Genomes: Implications for Adaptation to Ecological Transitions in Plants. Genes. 2025; 16(10):1241. https://doi.org/10.3390/genes16101241
Chicago/Turabian StyleChen, Yuxiao, Shuai Gao, Jieqiong Wang, Xin Cheng, Yue Chen, Veeranjaneyulu Chinta, and Shenglong Kan. 2025. "Comparative Analysis of Araceae Mitochondrial Genomes: Implications for Adaptation to Ecological Transitions in Plants" Genes 16, no. 10: 1241. https://doi.org/10.3390/genes16101241
APA StyleChen, Y., Gao, S., Wang, J., Cheng, X., Chen, Y., Chinta, V., & Kan, S. (2025). Comparative Analysis of Araceae Mitochondrial Genomes: Implications for Adaptation to Ecological Transitions in Plants. Genes, 16(10), 1241. https://doi.org/10.3390/genes16101241
