Cadmium Stress Response of ABC Transporters in Ligusticum chuanxiong: Genome-Wide Identification and Bioinformatic Characterization
Abstract
1. Introduction
2. Materials and Methods
2.1. Plant Materials and Treatments
2.2. Identification and Chromosomal Distribution of LcABC Gene Family Members
2.3. Analysis of Gene Duplication and Homology in the LcABC Gene Family
2.4. RNA Isolation and Sequencing
2.5. Screening of Upregulated ABC Genes Under Cadmium Stress
2.6. Phylogenetic Analysis
2.7. Physicochemical Characterization and Structural Prediction
2.8. Motif, Domain, and Gene Structure Analysis
2.9. cis-Regulatory Element Prediction
2.10. qRT-PCR Analysis
3. Results
3.1. Identification and Chromosomal Distribution of LcABC Genes
3.2. Gene Duplication and Homology Analysis
3.3. Differential Expression Analysis
3.4. Phylogenetic Relationships
3.5. Physicochemical Properties, Subcellular Localization, and Transmembrane Structure Prediction
3.6. Gene Structure, Conserved Domains, and Motif Analysis
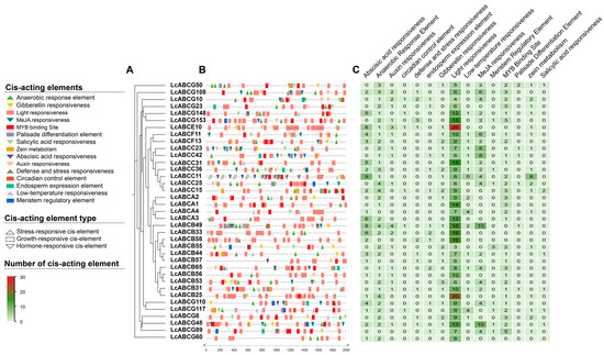
3.7. Prediction of Promoter Cis-Acting Elements
3.8. Analysis of LcABC Gene Expression Patterns
4. Discussion
5. Conclusions
Supplementary Materials
Author Contributions
Funding
Institutional Review Board Statement
Informed Consent Statement
Data Availability Statement
Conflicts of Interest
References
- Wang, Y.; Wu, L.; Wang, H.; Jiang, M.; Chen, Y.; Zheng, X.; Li, L.; Yin, Q.; Han, L.; Bai, L. Ligusticum chuanxiong: A Chemical, Pharmacological and Clinical Review. Front. Pharmacol. 2025, 16, 1523176. [Google Scholar] [CrossRef]
- Yao, T.; Jiang, S.; Hou, K.; Sun, H.; Wang, H. Cadmium (Cd) Accumulation in Traditional Chinese Medicine Materials (TCMMs): A Critical Review. Ecotoxicol. Environ. Saf. 2022, 242, 113904. [Google Scholar] [CrossRef] [PubMed]
- Chen, Y.; Liu, W.; Li, Z.; Yan, Y.; Li, M.; Wang, J.; Zhang, X.; Miao, L. Investigation and Analysis of Cadmium Pollution in Chuanxiong. Pharmacol. Clin. Chin. Mater. Med. 2022, 13, 1–4, 13. [Google Scholar] [CrossRef]
- Li, X.; Chen, R.; Xu, A.; Yu, L.; Wang, X.; Zeng, J. Physiological Response to Cadmium, Lead, and Their Combination Stress in Ligusticum chuanxiong Hort. Chin. J. Appl. Environ. Biol. 2019, 25, 321–327. [Google Scholar] [CrossRef]
- Long, Y.; Peng, J. Interaction between Boron and Other Elements in Plants. Genes 2023, 14, 130. [Google Scholar] [CrossRef]
- Niu, S.Q.; Li, T.; Liu, L.; Bao, X.W.; Yang, X.M.; Song, H.R.; Li, Y.; Bai, J.; He, L.Y.; Wang, Q.H. Mechanistic Study on the Mitigation of Cadmium Accumulation in Ligusticum sinense cv. Chuanxiong through Plant Growth-Promoting Rhizobacteria Arthrobacter sp. CX-2. Plant Stress 2025, 15, 100748. [Google Scholar] [CrossRef]
- Zhou, S.; Zhao, Y.; Peng, P.; Sun, C. Assessment of Accumulation Characteristics and Pollution of Lead and Cadmium in Soil-Ligusticum chuanxiong System Under Different Tillage Methods. Chin. Agric. Sci. Bull. 2014, 30, 199–204. [Google Scholar] [CrossRef]
- Yi, G.; Peng, P. Absorption and Accumulation Characteristics of the Rhizoma of Genuine Chinese Medicinal Material Ligusticum chuanxiong Hort. Produced in Sichuan Province to Heavy Metals in Soil. J. Anhui Agric. Sci. 2007, 33, 10744–10745. [Google Scholar] [CrossRef]
- Thi, D.T.H.; Enrico, M.; Youngsook, L.; Jae-Ung, H. 2021 Update on ATP-Binding Cassette (ABC) Transporters: How They Meet the Needs of Plants. Plant Physiol. 2021, 187, 1876–1892. [Google Scholar] [CrossRef]
- Panikashvili, D.; Shi, J.X.; Aharoni, S.A. The Arabidopsis ABCG13 Transporter Is Required for Flower Cuticle Secretion and Patterning of the Petal Epidermis. New Phytol. 2011, 190, 113–124. [Google Scholar] [CrossRef]
- Kuromori, T. ABC Transporter AtABCG25 Is Involved in Abscisic Acid Transport and Responses. Proc. Natl. Acad. Sci. USA 2010, 107, 2361–2366. [Google Scholar] [CrossRef] [PubMed]
- Larsen, P.B.; Cancel, J.; Rounds, M.; Ochoa, V. Arabidopsis ALS1 Encodes a Root Tip and Stele Localized Half Type ABC Transporter Required for Root Growth in an Aluminum Toxic Environment. Planta 2007, 225, 1447–1458. [Google Scholar] [CrossRef]
- Kang, J.; Yim, S.; Choi, H.; Kim, A.; Lee, K.P.; Lopez-Molina, L.; Martinoia, E.; Lee, Y. Abscisic Acid Transporters Cooperate to Control Seed Germination. Nat. Commun. 2015, 6, 8113. [Google Scholar] [CrossRef]
- Zhang, Z.; Zhong, L.; Xiao, W.; Du, Y.; Han, G.; Yan, Z.; He, D.; Zheng, C. Transcriptomics Combined with Physiological Analysis Reveals the Mechanism of Cadmium Uptake and Tolerance in Ligusticum chuanxiong Hort. under Cadmium Treatment. Front. Plant Sci. 2023, 14, 1263981. [Google Scholar] [CrossRef]
- Sylvia, C.; Sun, J.; Zhang, Y.; Ntini, C.; Ogutu, C.; Zhao, Y.; Han, Y. Genome-Wide Analysis of ATP Binding Cassette (ABC) Transporters in Peach (Prunus persica) and Identification of a Gene PpABCC1 Involved in Anthocyanin Accumulation. Int. J. Mol. Sci. 2023, 24, 1931. [Google Scholar] [CrossRef] [PubMed]
- Bussell, J.D.; Reichelt, M.; Wiszniewski, A.A.G.; Gershenzon, J.; Smith, S.M. Peroxisomal ATP-Binding Cassette Transporter COMATOSE and the Multifunctional Protein ABNORMAL INFLORESCENCE MERISTEM Are Required for the Production of Benzoylated Metabolites in Arabidopsis Seeds. Plant Physiol. 2013, 164, 48–54. [Google Scholar] [CrossRef] [PubMed]
- Yadav, S.; Kalwan, G.; Gill, S.S.; Jain, P.K. The ABC Transporters and Their Epigenetic Regulation under Drought Stress in Chickpea. Plant Physiol. Biochem. 2025, 223, 109903. [Google Scholar] [CrossRef]
- Naaz, S.; Ahmad, N.; Jameel, M.R.; Al-Huqail, A.A.; Khan, F.; Qureshi, M.I. Impact of Some Toxic Metals on Important ABC Transporters in Soybean (Glycine max L.). ACS Omega 2023, 8, 27597–27611. [Google Scholar] [CrossRef]
- Singh, D.; Tripathi, A.; Bhati, J.; Taunk, J.; Singh, D.; Siddiqui, M.H.; Singh, M.P. Genome Wide Identification and Expression Profiling of ATP Binding Cassette (ABC) Transporters Gene Family in Lentil (Lens culinaris Medikus) under Aluminium Stress Condition. Plant Physiol. Biochem. 2024, 211, 108710. [Google Scholar] [CrossRef]
- Xie, Y.; Liu, H.; Xie, X.; Li, Y.; Peng, F.; Zhao, Y.; Xu, H. Active Ingredients Biosynthesis and Genic Response of Traditional Chinese Medicine Ligusticum sinense cv. Chuanxiong under Different Cadmium Level. Ind. Crop. Prod. 2023, 202, 8. [Google Scholar] [CrossRef]
- Yang, A.; Liao, X.; Deng, R.; Tang, S. The Research of Cadmium Accumulation and Mechanism in Sauropus androgynus (L.) Merr. Chin. Agric. Sci. Bull. 2008, 24, 280–285. [Google Scholar]
- Li, N.; Wang, J.; Gong, J.; Chen, L.; Chen, X.; Wang, L.; Zhang, J.; Liu, J.; Yi, Y. Research Progress on Physiological, Molecular and Rhizosphere Microecological Mechanisms of Plant Response to Cadmium Stress. Jiangsu Agric. Sci. 2024, 52, 1–11. [Google Scholar] [CrossRef]
- Wang, L.; Guan, M.; Guo, H.; An, X.; Wang, H. Cloning and Functional Verification of LcMT1 Gene from Ligusticum chuanxiong Hort. Mol. Plant Breed. 2024, 7, 1–13. Available online: https://kns.cnki.net/kcms2/article/abstract?v=HjxF7zNTnqoqc6QZ9kbrBjxWBCpw3z9cFiIkWrHKCK6G5pkOVBavFqlZa4mPl598D21j5faXjT8GSJgafDAFrQ9CJi4m4nyNFn5PnHCCxNg0F-sPJMqx7bG-DYRgMUPn90jAXxPLCrxyGkj98FKE9M0FWeL28F4Z6i0IXn19QGg=&uniplatform=NZKPT (accessed on 5 October 2025).
- Nie, B.; Chen, X.; Hou, Z.; Guo, M.; Li, C.; Sun, W.; Ji, J.; Zang, L.; Yang, S.; Fan, P. Haplotype-Phased Genome Unveils the Butylphthalide Biosynthesis and Homoploid Hybrid Origin of Ligusticum chuanxiong. Sci. Adv. 2024, 10, 17. [Google Scholar] [CrossRef]
- Chen, C.; Chen, H.; Zhang, Y.; Thomas, H.R.; Xia, R. TBtools: An Integrative Toolkit Developed for Interactive Analyses of Big Biological Data. Mol. Plant 2020, 13, 1194–1202. [Google Scholar] [CrossRef]
- Ritchie, M.E.; Belinda, P.; Di, W.; Yifang, H.; Law, C.W.; Wei, S.; Smyth, G.K. Limma Powers Differential Expression Analyses for RNA-Sequencing and Microarray Studies. Nucleic Acids Res. 2015, 43, e47. [Google Scholar] [CrossRef]
- Katoh, K.; Rozewicki, J.; Yamada, K.D. MAFFT Online Service: Multiple Sequence Alignment, Interactive Sequence Choice and Visualization. Brief. Bioinform. 2017, 20, 1160–1166. [Google Scholar] [CrossRef]
- Guindon, S.; Dufayard, J.-F.; Lefort, V.; Anisimova, M.; Hordijk, W.; Gascuel, O. New Algorithms and Methods to Estimate Maximum-Likelihood Phylogenies: Assessing the Performance of PhyML 3.0. Syst. Biol. 2010, 59, 307–321. [Google Scholar] [CrossRef]
- Ivica Letunic, P.B. Interactive Tree Of Life (iTOL) v5: An Online Tool for Phylogenetic Tree Display and Annotation. Nucleic Acids Res. 2021, 49, W293–W296. [Google Scholar] [CrossRef]
- Wilkins, M.R.; Gasteiger, E.; Bairoch, A.; Sanchez, J.C.; Hochstrasser, D.F. Protein Identification and Analysis Tools in the ExPASy Server. Methods Mol. Biol. 1999, 112, 531–552. [Google Scholar] [CrossRef]
- Paul, H.; Keun-Joon, P.; Takeshi, O.; Naoya, F.; Hajime, H.; Adams-Collier, C.J.; Kenta, N. WoLF PSORT: Protein Localization Predictor. Nucleic Acids Res. 2007, 35, 585–587. [Google Scholar] [CrossRef]
- Hallgren, J.; Tsirigos, K.D.; Pedersen, M.D.; Almagro Armenteros, J.J.; Marcatili, P.; Nielsen, H.; Krogh, A.; Winther, O. DeepTMHMM Predicts Alpha and Beta Transmembrane Proteins Using Deep Neural Networks. bioRxiv 2022, 4, 487609. [Google Scholar] [CrossRef]
- Park, J.; Song, W.-Y.; Ko, D.; Eom, Y.; Hansen, T.H.; Schiller, M.; Lee, T.G.; Martinoia, E.; Lee, Y. The Phytochelatin Transporters AtABCC1 and AtABCC2 Mediate Tolerance to Cadmium and Mercury. Plant J. 2012, 69, 278–288. [Google Scholar] [CrossRef] [PubMed]
- Brunetti, P.; Zanella, L.; De Paolis, A.; Di Litta, D.; Cecchetti, V.; Falasca, G.; Barbieri, M.; Altamura, M.M.; Costantino, P.; Cardarelli, M. Cadmium-Inducible Expression of the ABC-Type Transporter AtABCC3 Increases Phytochelatin-Mediated Cadmium Tolerance in Arabidopsis. J. Exp. Bot. 2015, 66, 3815–3829. [Google Scholar] [CrossRef]
- Chen, S.; Sanchez-Fernandez, R.; Lyver, E.R.; Dancis, A.; Rea, P.A. Functional Characterization of AtATM1, AtATM2, and AtATM3, a Subfamily of Arabidopsis Half-Molecule ATP-Binding Cassette Transporters Implicated in Iron Homeostasis. J. Biol. Chem. 2007, 282, 21561–21571. [Google Scholar] [CrossRef]
- Gaillard, S.; Jacquet, H.; Vavasseur, A.; Leonhardt, N.; Forestier, C. AtMRP6/AtABCC6, an ATP-Binding Cassette Transporter Gene Expressed during Early Steps of Seedling Development and up-Regulated by Cadmium in Arabidopsis thaliana. BMC Plant Biol. 2008, 8, 22. [Google Scholar] [CrossRef] [PubMed]
- Wojas, S.; Hennig, J.; Plaza, S.; Geisler, M.; Antosiewicz, D.M. Ectopic Expression of Arabidopsis ABC Transporter MRP7 Modifies Cadmium Root-to-Shoot Transport and Accumulation. Environ. Pollut. 2009, 157, 2781–2789. [Google Scholar] [CrossRef]
- Lee, M. AtPDR12 Contributes to Lead Resistance in Arabidopsis. Plant Physiol. 2005, 138, 827–836. [Google Scholar] [CrossRef]
- Kim, D.Y.; Bovet, L.; Maeshima, M.; Martinoia, E.; Lee, Y. The ABC Transporter AtPDR8 Is a Cadmium Extrusion Pump Conferring Heavy Metal Resistance. Plant J. 2010, 50, 207–218. [Google Scholar] [CrossRef]
- Sanchez-Fernandez, R.; Davies, T.G.E.; Coleman, J.O.D.; Rea, P.A. The Arabidopsis thaliana ABC Protein Superfamily, a Complete Inventory. J. Biol. Chem. 2001, 276, 30231–30244. [Google Scholar] [CrossRef]
- Guo, Z.; Yuan, X.; Li, L.; Zeng, M.; Yang, J.; Tang, H.; Duan, C. Genome-Wide Analysis of the ATP-Binding Cassette (ABC) Transporter Family in Zea mays L. and Its Response to Heavy Metal Stresses. Int. J. Mol. Sci. 2022, 23, 2109. [Google Scholar] [CrossRef] [PubMed]
- Amoako, O.P.; Ayaka, M.; Mami, S.; Enrico, M.; Stefan, R.; Koh, A.; Daisuke, S.; Shungo, O.; Shogo, M.; Katsuhiro, S. Genome-Wide Analysis of ATP Binding Cassette (ABC) Transporters in Tomato. PLoS ONE 2018, 13, e0200854. [Google Scholar] [CrossRef]
- Nguyen, V.N.T.; Moon, S.; Jung, K.-H. Genome-Wide Expression Analysis of Rice ABC Transporter Family across Spatio-Temporal Samples and in Response to Abiotic Stresses. J. Plant Physiol. 2014, 171, 1276–1288. [Google Scholar] [CrossRef]
- Wang, G.; Gu, J.; Long, D.; Zhang, X.; Zhao, C.; Zhang, H.; Chen, C.; Ji, W. Genome-Wide Identification of Wheat ABC Gene Family and Expression in Response to Fungal Stress Treatment. Plant Biotechnol. Rep. 2024, 18, 401–413. [Google Scholar] [CrossRef]
- Mattick, J.S.; Gagen, M.J. The Evolution of Controlled Multitasked Gene Networks: The Role of Introns and Other Noncoding RNAs in the Development of Complex Organisms. Mol. Biol. Evol. 2001, 18, 1611–1630. [Google Scholar] [CrossRef]
- Jeffares, D.C.; Penkett, C.J.; Bähler, J. Rapidly Regulated Genes Are Intron Poor. Trends Genet. 2008, 24, 375–378. [Google Scholar] [CrossRef]
- Plummer, A.M.; Culbertson, A.T.; Liao, M. The ABCs of Sterol Transport. Annu. Rev. Physiol. 2021, 83, 153–181. [Google Scholar] [CrossRef]
- Srikant, S. Evolutionary History of ATP-binding Cassette Proteins. FEBS Lett. 2020, 594, 3882–3897. [Google Scholar] [CrossRef]
- Thakur, S.; Choudhary, S.; Bhardwaj, P. Comparative Transcriptome Profiling Under Cadmium Stress Reveals the Uptake and Tolerance Mechanism in Brassica juncea. J. Plant Growth Regul. 2019, 38, 1141–1152. [Google Scholar] [CrossRef]
- Waititu, J.K.; Cai, Q.; Sun, Y.; Sun, Y.; Li, C.; Zhang, C.; Liu, J.; Wang, H. Transcriptome Profiling of Maize (Zea mays L.) Leaves Reveals Key Cold-Responsive Genes, Transcription Factors, and Metabolic Pathways Regulating Cold Stress Tolerance at the Seedling Stage. Genes 2021, 12, 1638. [Google Scholar] [CrossRef] [PubMed]
- Kan, W.; Chen, L.; Wang, B.; Liu, L.; Yin, F.; Zhong, Q.; Li, J.; Zhang, D.; Xiao, S.; Zhang, Y. Examination of the Expression Profile of Resistance Genes in Yuanjiang Common Wild Rice (Oryza rufipogon). Genes 2024, 15, 924. [Google Scholar] [CrossRef] [PubMed]
- Do, T.H.T.; Martinoia, E.; Lee, Y. Functions of ABC Transporters in Plant Growth and Development. Growth Dev. 2018, 41, 32–38. [Google Scholar] [CrossRef] [PubMed]
- Liu, Y.; Du, M.; Deng, L.; Shen, J.; Fang, M.; Chen, Q.; Lu, Y.; Wang, Q.; Li, C.; Zhai, Q. MYC2 Regulates the Termination of Jasmonate Signaling via an Autoregulatory Negative Feedback Loop. Plant Cell 2019, 31, 106–127. [Google Scholar] [CrossRef] [PubMed]









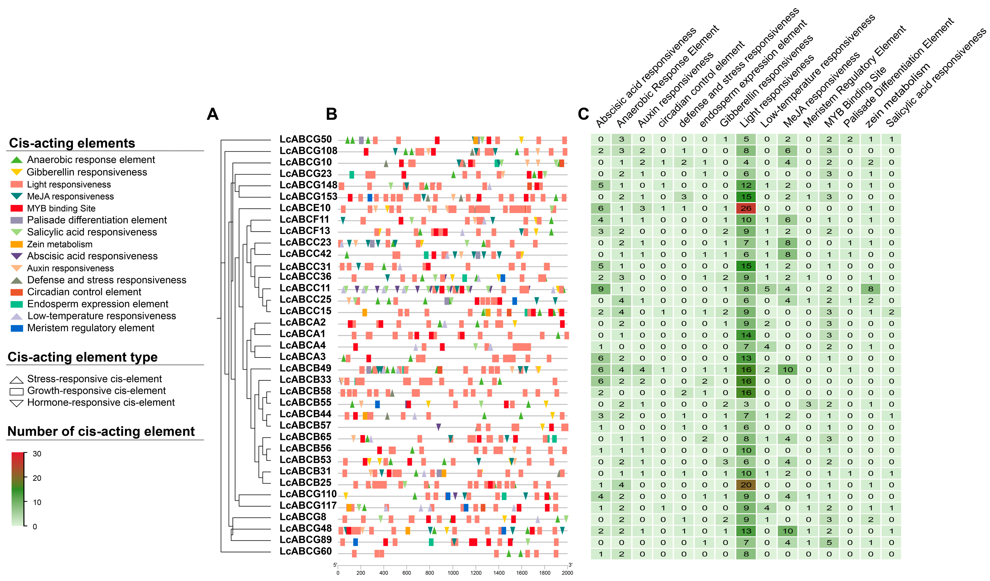
| Gene Name | Number of Amino Acid | Molecular Weight | Theoretical Isoelectric Point (pI) | Instability Index | Aliphatic Index | Grand Average of Hydropathicity |
|---|---|---|---|---|---|---|
| LcABCA1 | 1075 | 119,431.5 | 6.67 | 41.84 | 94.82 | 0.052 |
| LcABCA2 | 814 | 90,103.25 | 7.16 | 35.97 | 92.41 | −0.042 |
| LcABCA3 | 909 | 101,255.2 | 6.97 | 36.39 | 88.18 | −0.034 |
| LcABCA4 | 828 | 91,857.45 | 6.21 | 32.42 | 92.91 | 0.023 |
| LcABCB25 | 1222 | 133,333.4 | 8.44 | 42.23 | 101.06 | 0.128 |
| LcABCB31 | 1181 | 128,654.1 | 8.66 | 41.14 | 102.92 | 0.161 |
| LcABCB33 | 1133 | 122,246.4 | 8.67 | 35.75 | 106.88 | 0.203 |
| LcABCB44 | 1275 | 137,489 | 6.19 | 33.09 | 102.89 | 0.139 |
| LcABCB49 | 622 | 67,955.69 | 9.36 | 35.52 | 104.1 | 0.106 |
| LcABCB53 | 1400 | 154,171.4 | 5.53 | 41.95 | 106.41 | 0.153 |
| LcABCB55 | 499 | 54,213.21 | 7 | 31.69 | 92.06 | 0.083 |
| LcABCB56 | 1110 | 123,111.7 | 5.92 | 44.83 | 100.77 | 0.072 |
| LcABCB57 | 1312 | 141,687.2 | 6.45 | 35.9 | 103.19 | 0.157 |
| LcABCB58 | 1280 | 138,043.1 | 8.06 | 34.36 | 98.16 | 0.115 |
| LcABCB65 | 1367 | 151,502 | 5.84 | 46.64 | 99.2 | 0.039 |
| LcABCC11 | 171 | 19,447.17 | 9.57 | 40.21 | 108.89 | 0.781 |
| LcABCC15 | 1347 | 151,452.5 | 8.52 | 37.77 | 103.36 | 0.08 |
| LcABCC23 | 315 | 36,824.43 | 9.41 | 44.38 | 98.06 | 0.131 |
| LcABCC25 | 712 | 79,208.07 | 5.61 | 35.35 | 105.84 | 0.067 |
| LcABCC31 | 862 | 96,749.3 | 8.2 | 43.24 | 107.34 | 0.142 |
| LcABCC36 | 961 | 106,903.7 | 6.27 | 35.69 | 102.97 | −0.01 |
| LcABCC42 | 522 | 60,474.39 | 9.05 | 36.44 | 102.49 | 0.258 |
| LcABCE10 | 582 | 65,502.82 | 8.1 | 40.69 | 90.22 | −0.128 |
| LcABCF11 | 590 | 66,144.15 | 6.62 | 36.8 | 90.32 | −0.293 |
| LcABCF13 | 305 | 33,734.84 | 7.65 | 41.28 | 92.52 | −0.248 |
| LcABCG8 | 486 | 55,251.95 | 5.91 | 31.51 | 94.92 | 0.331 |
| LcABCG10 | 323 | 35,789.64 | 8.93 | 39.49 | 91.42 | −0.34 |
| LcABCG23 | 385 | 42,130.02 | 8.31 | 38.93 | 88.6 | −0.247 |
| LcABCG48 | 855 | 96,546.96 | 5.71 | 33.1 | 95.12 | 0.232 |
| LcABCG50 | 757 | 85,451.88 | 8.36 | 35.09 | 90.29 | 0.076 |
| LcABCG60 | 1495 | 169,147.6 | 7.92 | 35.24 | 93.12 | 0.008 |
| LcABCG89 | 187 | 21,582.04 | 9.21 | 43.44 | 78.29 | 0.211 |
| LcABCG108 | 1477 | 168,134.5 | 8.63 | 39.35 | 88.99 | −0.053 |
| LcABCG110 | 1101 | 122,947.2 | 9.06 | 36.55 | 88.48 | −0.217 |
| LcABCG117 | 1133 | 126,118.7 | 8.7 | 37.53 | 87.94 | −0.15 |
| LcABCG148 | 748 | 82,638.31 | 8.3 | 34.7 | 95.31 | −0.011 |
| LcABCG153 | 458 | 51,492.03 | 7.69 | 31.45 | 105.37 | 0.237 |
Disclaimer/Publisher’s Note: The statements, opinions and data contained in all publications are solely those of the individual author(s) and contributor(s) and not of MDPI and/or the editor(s). MDPI and/or the editor(s) disclaim responsibility for any injury to people or property resulting from any ideas, methods, instructions or products referred to in the content. |
© 2025 by the authors. Licensee MDPI, Basel, Switzerland. This article is an open access article distributed under the terms and conditions of the Creative Commons Attribution (CC BY) license (https://creativecommons.org/licenses/by/4.0/).
Share and Cite
Zhen, Y.; Chen, X.; Li, R.; Chen, S.; Wang, C.; Song, C.; Jiang, G.; Yin, X. Cadmium Stress Response of ABC Transporters in Ligusticum chuanxiong: Genome-Wide Identification and Bioinformatic Characterization. Genes 2025, 16, 1235. https://doi.org/10.3390/genes16101235
Zhen Y, Chen X, Li R, Chen S, Wang C, Song C, Jiang G, Yin X. Cadmium Stress Response of ABC Transporters in Ligusticum chuanxiong: Genome-Wide Identification and Bioinformatic Characterization. Genes. 2025; 16(10):1235. https://doi.org/10.3390/genes16101235
Chicago/Turabian StyleZhen, Yun, Xiang Chen, Ruoshi Li, Shunlu Chen, Can Wang, Chi Song, Guihua Jiang, and Xianmei Yin. 2025. "Cadmium Stress Response of ABC Transporters in Ligusticum chuanxiong: Genome-Wide Identification and Bioinformatic Characterization" Genes 16, no. 10: 1235. https://doi.org/10.3390/genes16101235
APA StyleZhen, Y., Chen, X., Li, R., Chen, S., Wang, C., Song, C., Jiang, G., & Yin, X. (2025). Cadmium Stress Response of ABC Transporters in Ligusticum chuanxiong: Genome-Wide Identification and Bioinformatic Characterization. Genes, 16(10), 1235. https://doi.org/10.3390/genes16101235

