Next Article in Journal
Novel Synergistic Probiotic Intervention: Transcriptomic and Metabolomic Analysis Reveals Ameliorative Effects on Immunity, Gut Barrier, and Metabolism of Mice during Salmonella typhimurium Infection
Previous Article in Journal
Resequencing Analyses Revealed Genetic Diversity and Selection Signatures during Rabbit Breeding and Improvement
 
 
Font Type:
Arial Georgia Verdana
Font Size:
Aa Aa Aa
Line Spacing:
Column Width:
Background:
Article

Exploring the Role of Extracellular Vesicles in the Pathogenesis of Tuberculosis

1
Department of Biotechnology, Yeungnam University, Gyeongsan 38541, Republic of Korea
2
Department of Biomedical Engineering, Shri G. S. Institute of Technology and Science, Indore 452003, Madhya Pradesh, India
3
Department of Internal Medicine, Section of Infectious Diseases, Yale University School of Medicine, New Haven, CT 06519, USA
*
Authors to whom correspondence should be addressed.
These authors contributed equally to this work.
Genes 2024, 15(4), 434; https://doi.org/10.3390/genes15040434
Submission received: 5 March 2024 / Revised: 27 March 2024 / Accepted: 28 March 2024 / Published: 29 March 2024
(This article belongs to the Section Genetic Diagnosis)

Abstract

Tuberculosis (TB) remains a significant global health concern, necessitating accurate diagnosis and treatment monitoring. Extracellular vesicles (EVs), including exosomes, play crucial roles in disease progression, with their associated genes serving as potential biomarkers and therapeutic targets. Leveraging publicly available RNA-Seq datasets of TB patients and healthy controls (HCs), to identify differentially expressed genes (DEGs) and their associated protein–protein interaction networks and immune cell profiles, the common EV-related DEGs were identified and validated in the GSE42830 and GSE40553 datasets. We have identified nine common EV-related DEGs (SERPINA1, TNFAIP6, MAPK14, STAT1, ITGA2B, VAMP5, CTSL, CEACAM1, and PLAUR) upregulated in TB patients. Immune cell infiltration analysis revealed significant differences between TB patients and HCs, highlighting increased proportions of various immune cells in TB patients. These DEGs are involved in crucial cellular processes and pathways related to exocytosis and immune response regulation. Notably, VAMP5 exhibited excellent diagnostic performance (AUC—0.993, sensitivity—93.8%, specificity—100%), with potential as a novel biomarker for TB. The EV-related genes can serve as novel potential biomarkers that can distinguish between TB and HCs. VAMP5, which functions in exosome biogenesis and showed significant upregulation in TB, can be targeted for therapeutic interventions and treatment outcomes.

1. Introduction

Despite several advancements in anti-TB therapy and vaccine immunization, TB remains a fatal disease that infects about one-fourth of the world’s population. It is a chronic inflammatory disease caused by Mycobacterium tuberculosis (Mtb). About 10.6 million people (95% uncertainty interval (UI): 9.9–11.4 million) developed TB in 2022. Worldwide, TB caused an estimated 1.30 million deaths (95% UI: 1.18–1.43 million). COVID-related disruptions are estimated to have resulted in almost half a million excess deaths from TB in the years 2020–2022 [1]. The traditional diagnostic methods for diagnosing pulmonary tuberculosis (PTB), such as microscopic examination of acid-fast bacilli and sputum cultures, are time-consuming, have low sensitivity (12–15%), and cannot be distinguished from other acid-fast bacilli [2]. Chest X-ray imaging can help diagnose pulmonary TB infection. However, it cannot detect latent TB infection (LTBI) [3]. Other molecular methods, such as GeneXpert MTB/RIF and DNA sequencing, require high-end instruments and expertise and can lead to false negative or false positive results [4]. Also, current methods of TB diagnostics are not able to predict reactivation disease progression from LTBI. Therefore, simple, specific, sensitive, non-sputum-based, rapid, and precise diagnostic methods for active TB need to be developed to improve diagnostic efficiency and reduce transmission rates [5]. In the last decade, biomarkers derived from blood, saliva, urine, etc., have been studied intensively for the development of novel diagnostic methods for PTB [6,7]. Blood-based biomarker diagnostics have the advantages of quick sample collection, quantification, and point-of-care (POC) tests and are used for predicting active TB infections and determining the progression of Mtb infections in individuals who are at risk of developing active TB [8,9,10,11,12]. However, identification of whole-blood RNA biosignature-based effective biomarkers is still lacking in the current scenario.
Extracellular vesicles (EVs) are membrane-bound vesicles that are secreted by almost all cell types and contain cargo of proteins, nucleic acids, etc., from the parent cell [13]. Exosomes are extracellular vesicles which vary from 50 to 200 nm in size and are responsible for delivering cargo to nearby cells through cell–cell communication [13]. The cargo contained in the EVs represents not only the original contents but also the perturbations during stress or disease conditions such as Mtb infection [14]. The EVs’ ability to encapsulate hydrophobic compounds, lipids, proteins, and glycolipids allows for distant interactions with the host that may play a vital role in the pathogenesis of TB [15,16]. In addition, they also function in various processes such as inhibition of antigen presentation, vaccination, TB biomarkers, recruitment of immune cells, and activation of macrophages [17]. Therefore, EVs and exosomes offer excellent biomarkers for TB prediction and prognosis, efficacy evaluation, etc. [18]. However, the functional role of EVs in TB disease and their relationship are still unclear. Therefore, to investigate the pathophysiology of TB infection using EVs, we have reanalyzed the freely available data of active TB and healthy controls from the Gene Expression Omnibus (GEO) database. We have identified EV-related DEG biosignatures that were deregulated in TB patients as compared to HCs. These gene expression data showed that innate immune cells were infiltrated in TB patients, which might be considered therapeutic targets of TB. We have also found that the EV-related gene VAMP5 is significantly upregulated in TB patients as compared to healthy controls and can serve a as potential biomarker for TB disease. The detailed study of EV-related genes in TB will provide an insight into the molecular mechanisms, can be potential biomarkers and targets for treatment, and can aid in the development of successful treatment outcomes. The workflow of the protocol used in the present study is described in Figure 1.

2. Materials and Methods

2.1. Datasets Collection

The RNA-seq data of human blood samples infected with TB from published microarray-based studies of TB versus healthy controls were downloaded from the Gene Expression Omnibus (GEO) database (https://www.ncbi.nlm.nih.gov/geo/, accessed on 19 October 2023) [19]. The GEOquery function of the R/Bioconductor package (ver. 4.3.0) was used to download the gene expression data from the datasets GSE42834, which consists of 35 pulmonary TB (PTB) and 52 HC samples [20], and GSE83456, which consists of 45 PTB and 45 HC samples [10], which were used as discovery sets. The other datasets, GSE42830, consisting of 16 PTB and 38 HC samples [20], and GSE40553, consisting of 131 samples of South African patients at different time points of diagnosis (2 weeks and 2, 6, and 12 months) after treatment [21], were used as validation sets. All four datasets are based on the same GPL10558 platform; Illumina HumanHT-12 V4.0 expression bead chip. All the datasets were downloaded from a public database, so informed consent and ethical approval were not needed.

2.2. Differential Gene Expression (DEG) Identification

For raw data analysis, all four GEO datasets were downloaded as raw data matrix files containing microarray platform annotations from NCBI. MetaboAnalyst (ver. 5.0; https://www.metaboanalyst.ca/, accessed on 19 October 2023), an online tool, was used to analyze the raw data to generate heatmaps and PLS-DA (partial least squares–discriminant analysis) score plots [22]. We used quantile normalization and auto-scaling to perform the normalization and data scaling, respectively. For gene expression analysis, we used an NCBI-inbuilt tool, GEO2R (https://www.ncbi.nlm.nih.gov/geo/geo2r/, accessed on 19 October 2023), to identify the differentially expressed genes (DEGs) between the TB and control groups [19]. The p-value adjustment was performed using the Benjamini and Hochberg (false discovery rate) method. The data transformation was set to automatic mode, and limma precision weights (vooma) and data normalization were applied. The rows which did not have gene symbol information were not included in the analysis. For selecting the statistically significant DEGs from both the GSE42834 and GSE83456 datasets, we followed the filtering conditions of log2 (fold change) ≥±1 and p-value < 0.01.

2.3. Selection of Extracellular Vesicle (EV)-Related DEGs and Correlation Analysis

We downloaded the EV-related genes (n = 1082) from the GeneCards database (https://www.genecards.org/, accessed on 19 October 2023), which is a searchable, integrative database that provides comprehensive, user-friendly information on all annotated and predicted human genes [23]. All the EV-related genes involved in this study were selected with a relevance score ≥ 5. The DEGs from both discovery datasets, GSE42834 and GSE83456, and EV-related genes were used to find the common EV-related DEGs using a Venn diagram. To find the correlation among the 9 EV-related DEGs with a p-value < 0.05, we used SRplot, a freely available online visualization tool (https://bioinformatics.com.cn/, accessed on 19 October 2023) [24]. The expression levels of 9 EV-related DEGs were determined by heatmaps using MetaboAnalyst.

2.4. Assessment of Immune Cell Infiltration

xCell is an online tool that uses gene expression data to analyze 64 immune and stromal cell types. It uses gene signatures and reduces associations between cell types, outperforming previous methods and accurately depicting tissue expression profiles [25]. To calculate the difference in the proportion of different infiltrating immune cells in the immune microenvironment between the TB patients and HC samples, the xCell algorithm was used and the results were presented as a boxplot with a p-value < 0.05 (https://www.comphealth.ucsf.edu/app/xcell, accessed on 19 October 2023).

2.5. Functional Enrichment, Protein–Protein Interaction (PPI) Analysis, and Volcano Plot

To understand the functional role of all 9 EV-related DEGs, which were significantly enriched in certain pathways, we performed Gene Ontology (GO) of biological processes, molecular functions, cellular components, and pathway (KEGG) analysis using ShinyGO (ver. 0.77, http://bioinformatics.sdstate.edu/go/, accessed on 19 October 2023) [26,27]. To explore the mechanism of disease occurrence and development using functional interaction between genes/proteins, the PPI network of 9 EV-related DEGs was constructed using the online database Search Tool for the Retrieval of Interacting Genes (STRING, ver. 12; https://www.string-db.org/, accessed on 19 October 2023) [28]. The 9 EV-related DEGs were also presented in a volcano plot with a cutoff of log2 (fold change) ≥±1 and a p-value < 0.01, constructed using the VolcaNoseR online tool (https://huygens.science.uva.nl/VolcaNoseR/, accessed on 19 October 2023) [29].

2.6. Validation of EV-Related DEGs and ROC Analysis

All 9 EV-related DEG expression levels were validated in two independent datasets, GSE42830 and GSE40553, and shown as boxplots with interquartile ranges. The changes in gene expression in the GSE40553 dataset at different time points were also shown as a heatmap using MetaboAnalyst. Each EV-related DEG was evaluated to be considered a potential candidate for the diagnostic biomarker of TB by Receiver Operating Characteristic (ROC) curves using SRplot. The cutoff value for Area Under Curve (AUC) was 0.8, and a p-value < 0.05 was considered statistically significant.

2.7. Selection and Functional Role of VAMP5 as a Diagnostic Biomarker of TB

We followed the criteria of showing a high correlation with other EV-related DEGs, highly significant expression with a p-value < 0.0001 in both validation sets, function in vesicle-mediated transport, and a high AUC to select the VAMP5 gene, which can be a potential diagnostic biomarker of TB. To elucidate the functional role of VAMP5 in TB, we performed network interaction analysis of VAMP5 using the STRING database with a cut-off score > 0.7 and pathway analysis.

3. Results

3.1. Identification of DEGs between TB and Healthy Control Groups

The analysis of the GSE42834 and GSE83456 datasets showed 31,266 features individually. In GSE42834, there were 52 healthy control samples and 35 samples from patients with TB, while GSE83456 had 45 healthy control samples and 45 TB patient samples. Both datasets showed distinct separation between the HC and TB sample groups, as indicated by the heatmaps and PLS-DA plots (Figure S1). Using GEO2R analysis, we screened 210 differentially expressed genes (DEGs) in GSE42834, among which 152 genes were upregulated and 58 genes were downregulated (Figure 2A). In addition, 227 DEGs were screened from GSE83456, among which 182 genes were upregulated and 45 genes were downregulated (Figure 2A).

3.2. Identification of EV-related DEG Signatures

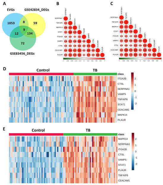
We identified nine EV-related DEGs (SERPINA1, TNFAIP6, MAPK14, STAT1, ITGA2B, VAMP5, CTSL, CEACAM1, PLAUR) via the intersection of EV-related genes (n = 1082), GSE42834 DEGs (n = 210), and GSE83456 DEGs (n = 227) (Figure 2A). The nine EV-related DEGs were found to be highly correlated with each other (Figure 2B,C). Also, all nine EV-related DEGs were significantly upregulated in TB patient samples from both discovery sets (Figure 2D,E).

3.3. Alterations in Immune Cell Features between the TB and HC Groups

The xCell analysis between the TB and HC groups of the two discovery datasets highlighted significant differences in immune status. In the GSE42834 dataset, the TB patients had significantly higher numbers of aDCs, fibroblasts, multipotent progenitors (MPPs), macrophages, macrophages M1/M2, megakaryocytes, monocytes, NKTs, neutrophils, and Tregs cells compared to HCs. However, TB patients showed a significantly lower number of B-cells, cDCs, CD4+ T-cells, CD4+ Tcm, CD4+ Tem, CD4+ memory T-cells, CD4+ naive T-cells, CD8+ T-cells, CD8+ Tcm, CD8+ Tem, CD8+ naive T-cells, class-switched memory B-cells, erythrocytes, iDCs, megakaryocyte–erythroid progenitors (MEPs), mesenchymal stem cells (MSCs), mast cells, memory B-cells, naive B-cells, NK cells, pro B-cells, and Th1 cells compared to HCs. Also, in the GSE83456 dataset, the TB patients had significantly higher numbers of common lymphoid progenitors (CLPs), macrophages, macrophages M1/M2, megakaryocytes, monocytes, NKTs, neutrophils, and plasma cells as compared to HCs. However, TB patients showed significantly lower numbers of B-cells, cDCs, CD4+ T-cells, CD4+ Tcm, CD4+ Tem, CD4+ memory T-cells, CD4+ naive T-cells, CD8+ T-cells, CD8+ Tcm, CD8+ Tem, class-switched memory B-cells, iDCs, megakaryocyte–erythroid progenitor (MEPs), mast cells, memory B-cells, naive B-cells, NK cells, pro B-cells, and Th1 cells as compared to HCs (Figure 3). The results demonstrated that diverse types of immune cells, specifically innate immune cells, were uniquely infiltrated in TB patients, which might be considered as therapeutic targets of TB.

3.4. Functional Enrichment, PPI Network Analysis, and Volcano Plot

ShinyGO was employed to conduct GO and KEGG pathway analysis. The results showed enrichment of DEGs associated with different biological processes, such as regulated exocytosis, immune system development, and cellular components such as secretory vesicles, cytoplasmic vesicle membrane, late endosome, etc. (Figure 4). Also, the KEGG pathway indicated that these genes are involved in Th1, Th2, and Th17 cell differentiation, tuberculosis, etc. (Figure 4). The GO and KEGG pathway analysis indicated enrichment of the immune response, which played an important role in TB occurrence, progression, and regulation (Figure 4). The PPI (protein–protein interaction) network analysis was conducted on nine EV-related DEGs using STRING and showed that all the genes significantly interact with each other (Figure S2). The volcano plot showed that all nine genes showed significant upregulation in TB patients as compared to HC samples in both discovery datasets (Figure S2). The UniProt database was used to extract information about the functions and cellular components of these nine genes as shown in Table 1.

3.5. Validation and Detection of EV-Related DEG Expression during TB Treatment

The validation of gene expression in the GSE42830 dataset revealed significant differences in the expression levels of all nine EV-related DEGs between TB and healthy control groups (Figure 5A). To explore how the expression level changes during the TB treatment regimen, we examined another validation dataset, GSE40553, which included a total of 131 samples from 29 TB patients at five different time points: diagnosis, treatment for 2 weeks, and treatment for 2, 6, and 12 months. Heatmap analysis illustrated that the expression levels of all of the genes showed significant downregulation during TB treatment (Figure S3). Among these nine genes, VAMP5 showed a significant decrease in expression level during the TB treatment (Figure 5B). The expression level of VAMP5 significantly increased during TB infection and showed a significant decrease during treatment for 2 weeks and 2, 6, and 12 months. This suggests that VAMP5 could potentially serve as a valuable drug target for TB diagnosis.

3.6. Diagnostic Performance and Functional Role of VAMP5 in TB

The VAMP5 gene followed all four criteria, showing a high correlation with the other eight genes, highly significant expression in both validation sets, function in vesicle-mediated transport, and a high AUC of 0.986, 0.962, and 0.993 in the GSE42834, GSE83456, and GSE42830 datasets, respectively (Figure S4). The VAMP5 gene can be a potential candidate biomarker that can distinguish between TB patients and HCs, as its diagnostic performance can reach up to a sensitivity of 93.8% and a specificity of 100% in the GSE42830 dataset. The VAMP5 gene showed significant interaction with 10 interacting partner genes (interaction score > 0.7), GOSR1, NAPA, SNAP23, SNAP29, STX4, STX5, STX8, STX16, VAMP8, and YKT6, which are all part of the SNARE (Soluble N-ethylmaleimide-sensitive factor-activating protein receptor) family of genes that mediate the fusion and release of vesicles such as exosomes (Figure S5).

4. Discussion

With a higher rate of morbidity and death than other diseases, TB remains the deadliest disease in the world [1]. Treating TB is a challenging task that requires multiple pharmacological treatments over several months to achieve a long-lasting recovery [40]. Long-term treatment for TB is complex and multifactorial, with antibiotic resistance being a major challenge. The COVID-19 pandemic in 2020 has also exacerbated the diagnosis, treatment, and global TB burden [41,42]. There is, however, a lack of understanding of the molecular mechanism underlying the pathogenesis of TB. Therefore, novel biomarkers for quick and consistent TB diagnosis and monitoring are required to develop targeted treatment strategies utilizing these mechanisms.
EVs are crucial for biological processes, and their dysfunction is linked to various diseases. They carry molecules like DNA, mRNA, proteins, and lipids, which have already been used as potential biomarkers for Mtb infection [43]. However, their relevance to TB remains unclear. There have been many developments in the field of EV research for developing biomarkers of clinical importance using easily accessible biofluids such as blood and urine and harnessing their potential in the diagnosis and treatment of diseases [16,44]. To our knowledge, this is the first study to analyze the functions of EV-related DEGs in TB. We used the blood microarray datasets GSE42834 and GSE83456 as discovery sets and GSE42830 and GSE40553 as validation sets from the GEO database to identify EV-related candidate biomarkers in TB. The heatmaps and PLS-DA plots showed that the HC and TB groups were significantly distinct from each other. We identified a total of 210 DEGs (Up—152, Down—58) and 227 DEGs (Up—182, Down—45) between HC and TB patients in the GSE42834 and GSE83456 discovery datasets, respectively. To further confirm the relationship between nine EV-related DEGs (SERPINA1, TNFAIP6, MAPK14, STAT1, ITGA2B, VAMP5, CTSL, CEACAM1, and PLAUR) and TB, we determined the correlation, which showed that these genes interacted synergistically and were significantly upregulated in TB patients.
The immune infiltration analysis demonstrated that macrophages (M1, M2), monocytes, NKTs, neutrophils, Tregs cells, and plasma cells had higher numbers in TB samples in both datasets, which corroborated previous studies [45,46,47,48,49,50]. Human M1 macrophages express unique innate immune response genes after mycobacterial infection to defend against TB, while M2 macrophages have an inhibitory effect on immune responses, inhibiting antigen presentation and T-cell proliferation, exerting anti-inflammatory responses, attenuating cellular immunity against TB infection, and thereby promoting chronic TB infection [51,52]. During the onset of Mtb infection, monocytes are the primary innate immune cells that shield the host against intracellular infections [53]. The significance of immunity in the development of TB was demonstrated by each of these cells. The GO and KEGG enrichment analyses demonstrated that the nine EV-related DEGs were enriched in immune response development and Th1, Th2, and Th17 cell differentiation, which play an important role in the occurrence, progression, and regulation of TB. The PPI network showed significant interaction among all genes. All nine EV-related DEGs were validated in two independent datasets (GSE42830 and GSE40553), and the findings corroborated the discovery set results. Moreover, in GSE40553, the expression levels of all nine genes were down during TB treatment, which showed that TB treatment affects the levels of these genes and may be targeted for potential biomarkers of TB.
Out of these nine EV-related DEGs, VAMP5 was selected as it fulfilled the four criteria of showing high correlation with the other eight genes, highly significant expression in both validation sets, function in vesicle-mediated transport, and high AUC of 0.986, 0.962, and 0.993 in the GSE42834, GSE83456, and GSE42830 datasets, respectively. VAMP5, which functions as a key regulator of exosome release during exosome biogenesis, was found to be perturbed during TB infection and showed a significant decrease during TB treatment for 2 weeks and 2, 6, and 12 months. Also, it can serve as a potential diagnostic biomarker that can distinguish between HCs and TB patients, as its diagnostic performance can reach up to a sensitivity of 93.8% and a specificity of 100% in the GSE42830 dataset.
Matsui et al. showed that VAMP5 functions by regulating the release of exosomes from various cell types without affecting exosome biogenesis [36]. VAMP5 is most extensively co-localized with the exosome marker protein CD63 in polarized Madin–Darby canine kidney (MDCK) cells. Additionally, the isolated CD63-positive MVB sample contained endogenous VAMP5, suggesting that VAMP5 is probably an MVB-localized SNARE protein [36]. VAMP5 was demonstrated to be required for the translocation of glucose transporter 4 (GLUT4) to the plasma membrane [54].
VAMP5 showed significant interaction with 10 interacting genes (GOSR1, NAPA, SNAP23, SNAP29, STX4, STX5, STX8, STX16, VAMP8, and YKT6) in the STRING database, and these are all part of the SNARE family of proteins that function in the biogenesis of exosomes. Out of these, SNAP47 was found to interact most strongly with VAMP5 and regulate exosome release together with VAMP5 [36], and was also described to be present at CD63-positive endosomes [55] and was involved in autophagy [56,57]. According to a recent study, VAMP5 was found to be present on the luminal side of MVBs and is released as a part of CD63-positive exosomes from Muller cells in the retina [58]. VAMP5 may be present on the MVB surface before intraluminal vesicle formation, leading to accidental incorporation into intraluminal vesicles (ILVs) with exosomal proteins like CD63, and together with SNAP47 and STX1/4, mediates MVB–plasma membrane fusion, resulting in its secretion as exosomes (Figure 6). Reduction in the levels of VAMP5 protein impaired exosome release from HeLa cells. VAMP5 is assumed to be translocated to the MVB surface via the endocytic pathway because VAMP5 is partially localized at the plasma membrane [36,59]. Another study indicated that alcohol increases the expression of synatxin-16, VAMP3, VAMP5, and VAMP7 in hepatocytes, and patients with alcohol-associated liver disease (ALD) also had higher levels of these SNAREs [60]. Another study revealed that the four-gene biosignature (BATF2, UBE2L6, VAMP5, and SERPING1) is a robust blood-based diagnostic for active TB across seven datasets containing more than 1200 clinical samples and showed that the sensitivity or specificity can reach up to 100% (mean AUC = 0.86, sensitivity = 86%, and specificity = 81%) [61]. A recent study showed that blood RNA sequencing of 10 pulmonary TB patients (4 drug-susceptible TB and 6 drug-resistant TB) identified 55 genes that were differentially expressed in MDR/RR-TB compared to drug-susceptible/mono-resistant TB. CD300LD, MYL9, VAMP5, CARD17, CLEC2B, GBP6, BATF2, ETV7, IFI27, and FCGR1CP showed upregulation in MDR/RR-TB in all comparisons, among which CLEC2B and CD300LD were not previously linked to TB [62].
Mtb releases biomolecules such as RNA, lipoglycans, lipoproteins, etc., within the phagosome, inserts them into host membranes, and transports them to multivesicular endosomes (MVEs), where they are integrated into inclusion vesicles (inclusion vesicles can also be generated within phagosomes by similar methods). Following MVE fusion with the plasma membrane, exosomes containing Mtb molecules are then released via exocytosis [63]. Mtb infection induces the IFN-γ and TLR4 pathways, which increases the level of VAMP5 protein. This VAMP5 protein, along with SNARE proteins such as synaptosome-associated protein (SNAP47) and syntaxin-1/4 (STX1/4), results in the excess release of exosomes containing Mtb molecules to infect other nearby cells during Mtb infection (Figure 6) [36].
The p38 signaling transduction pathway (a mitogen-activated protein kinase pathway), plays an important role in modulating the immune response of the host by coordinating the release of pro-inflammatory cytokines such as interleukin (IL-1β) or tumor necrosis factor (TNF) upon infection [64]. A recent study demonstrated that nine genes (CD274, CEACAM1, CR1, FCGR1A/B, IFITM1, IRAK3, LILRA6, MAPK14, and PDCD1LG2) showed 100% sensitivity and specificity that distinguished patients with active TB from those with other lung diseases (OPD). They also showed that seven genes (C1QB, C2, CCR2, CCRL2, LILRB4, MAPK14, and MSR1) were able to discriminate TB from LTBI with a sensitivity and specificity between 82 and 100% [38]. Another study demonstrated the critical role that the nuclear factor kappa B (NK-KB) pathway-regulated genes CXCL3, PTGS2, and TNFAIP6 played in the innate immunological stress response to TB [65]. The diagnostic accuracy of the seven-gene signature (Down—FCGBP and KLF12; Up—FCGR1B, ANKRD22, CARD17, IFITM3, and TNFAIP6) showed AUC values between 0.84 and 1 with a sensitivity of 80–100% and specificity of 80–95%, which can differentiate between active TB and LTBI [66].
There are various limitations to this study. First, the conclusions are purely based on bioinformatics analysis; neither experimental nor clinical validation is present. Second, additional validation is necessary, as the limited sample size might not fully capture the entire picture. Lastly, because the original sequencing data are not accessible and the data were obtained from a public repository, there is bias in the sample selection process. Also, extensive research is necessary to better validate the putative molecular mechanism underlying the pathogenesis of TB.

5. Conclusions

In conclusion, the EV-related gene biosignatures can play an important role in determining the clinical outcomes of TB patients. VAMP5 is significantly upregulated in TB patients upon infection, which indicates the key role of the VAMP5 protein in the TB immune process. Thus, the VAMP5 gene can be used as a potential diagnostic biomarker of TB disease and can predict the occurrence of TB. Also, in-depth analysis of VAMP5-interacting partner genes will give an insight into TB pathophysiology and can serve as potential biomarkers and treatment targets to promote the development of effective treatment outcomes.

Supplementary Materials

The following supporting information can be downloaded at: https://www.mdpi.com/article/10.3390/genes15040434/s1, Figure S1. Heatmaps and PLS-DA analysis of two discovery datasets. Figure S2. Protein–protein interaction network and volcano plot analysis. Figure S3. Heatmap analysis showed significant downregulation of nine EV-related DEGs during TB treatment. Figure S4. ROC analysis of VAMP5 gene in GSE42834, GSE83456, and GSE42830 datasets. Figure S5. Protein–protein interaction network analysis of VAMP5 with 10 SNARE family genes.

Author Contributions

Conceptualization, R.A. and H.S.; methodology, R.A. and H.S.; software, R.A. and H.S.; validation, R.A., R.C. and M.A.H.; writing—original draft, R.A., H.S. and R.C.; writing—review and editing, R.A., H.S., R.C., M.A.H. and J.-J.K.; visualization, R.A., H.S. and R.C.; supervision, R.C., M.A.H. and J.-J.K.; project administration, R.C., M.A.H. and J.-J.K.; Funding acquisition, R.C., M.A.H. and J.-J.K. All authors have read and agreed to the published version of the manuscript.

Funding

This research received no external funding.

Institutional Review Board Statement

Not applicable.

Informed Consent Statement

Not applicable.

Data Availability Statement

The datasets, including GSE42834, GSE83456, GSE42830, and GSE40553, are accessible from the NCBI Gene Expression Omnibus database (GEO, http://www.ncbi.nlm.nih.gov/geo, accessed on 19 October 2023).

Acknowledgments

This work was supported by the 2021 Yeungnam University Research Grant.

Conflicts of Interest

The authors declare no conflicts of interest.

References

  1. World Health Organization. Global Tuberculosis Report 2023; World Health Organization: Geneva, Switzerland, 2023. [Google Scholar]
  2. Barac, A.; Karimzadeh-Esfahani, H.; Pourostadi, M.; Rahimi, M.T.; Ahmadpour, E.; Rashedi, J.; Mahdavipoor, B.; Kafil, H.S.; Spotin, A.; Abate, K.H.; et al. Laboratory Cross-Contamination of Mycobacterium Tuberculosis: A Systematic Review and Meta-Analysis. Lung 2019, 197, 651–661. [Google Scholar] [CrossRef] [PubMed]
  3. Acharya, B.; Acharya, A.; Gautam, S.; Ghimire, S.P.; Mishra, G.; Parajuli, N.; Sapkota, B. Advances in Diagnosis of Tuberculosis: An Update into Molecular Diagnosis of Mycobacterium Tuberculosis. Mol. Biol. Rep. 2020, 47, 4065–4075. [Google Scholar] [CrossRef] [PubMed]
  4. MacLean, E.; Kohli, M.; Weber, S.F.; Suresh, A.; Schumacher, S.G.; Denkinger, C.M.; Pai, M. Advances in Molecular Diagnosis of Tuberculosis. J. Clin. Microbiol. 2020, 58, e01582-19. [Google Scholar] [CrossRef] [PubMed]
  5. Pai, M.; Schito, M. Tuberculosis Diagnostics in 2015: Landscape, Priorities, Needs, and Prospects. J. Infect. Dis. 2015, 211, S21–S28. [Google Scholar] [CrossRef] [PubMed]
  6. Khimova, E.; Gonzalo, X.; Popova, Y.; Eliseev, P.; Andrey, M.; Nikolayevskyy, V.; Broda, A.; Drobniewski, F. Urine Biomarkers of Pulmonary Tuberculosis. Expert Rev. Respir. Med. 2022, 16, 615–621. [Google Scholar] [CrossRef] [PubMed]
  7. Khambati, N.; Olbrich, L.; Ellner, J.; Salgame, P.; Song, R.; Bijker, E.M. Host-Based Biomarkers in Saliva for the Diagnosis of Pulmonary Tuberculosis in Children: A Mini-Review. Front. Pediatr. 2021, 9, 756043. [Google Scholar] [CrossRef]
  8. Wallis, R.S.; Pai, M.; Menzies, D.; Doherty, T.M.; Walzl, G.; Perkins, M.D.; Zumla, A. Biomarkers and Diagnostics for Tuberculosis: Progress, Needs, and Translation into Practice. Lancet 2010, 375, 1920–1937. [Google Scholar] [CrossRef]
  9. Kaforou, M.; Wright, V.J.; Oni, T.; French, N.; Anderson, S.T.; Bangani, N.; Banwell, C.M.; Brent, A.J.; Crampin, A.C.; Dockrell, H.M.; et al. Detection of Tuberculosis in HIV-Infected and -Uninfected African Adults Using Whole Blood RNA Expression Signatures: A Case-Control Study. PLoS Med. 2013, 10, e1001538. [Google Scholar] [CrossRef] [PubMed]
  10. Blankley, S.; Graham, C.M.; Turner, J.; Berry, M.P.R.; Bloom, C.I.; Xu, Z.; Pascual, V.; Banchereau, J.; Chaussabel, D.; Breen, R.; et al. The Transcriptional Signature of Active Tuberculosis Reflects Symptom Status in Extra-Pulmonary and Pulmonary Tuberculosis. PLoS ONE 2016, 11, e0162220. [Google Scholar] [CrossRef]
  11. Sweeney, T.E.; Braviak, L.; Tato, C.M.; Khatri, P. Genome-Wide Expression for Diagnosis of Pulmonary Tuberculosis: A Multicohort Analysis. Lancet Respir. Med. 2016, 4, 213–224. [Google Scholar] [CrossRef]
  12. Zak, D.E.; Penn-Nicholson, A.; Scriba, T.J.; Thompson, E.; Suliman, S.; Amon, L.M.; Mahomed, H.; Erasmus, M.; Whatney, W.; Hussey, G.D.; et al. A Blood RNA Signature for Tuberculosis Disease Risk: A Prospective Cohort Study. Lancet 2016, 387, 2312–2322. [Google Scholar] [CrossRef] [PubMed]
  13. Doyle, L.; Wang, M. Overview of Extracellular Vesicles, Their Origin, Composition, Purpose, and Methods for Exosome Isolation and Analysis. Cells 2019, 8, 727. [Google Scholar] [CrossRef]
  14. Shao, H.; Im, H.; Castro, C.M.; Breakefield, X.; Weissleder, R.; Lee, H. New Technologies for Analysis of Extracellular Vesicles. Chem. Rev. 2018, 118, 1917–1950. [Google Scholar] [CrossRef] [PubMed]
  15. Palacios, A.; Gupta, S.; Rodriguez, G.M.; Prados-Rosales, R. Extracellular Vesicles in the Context of Mycobacterium Tuberculosis Infection. Mol. Immunol. 2021, 133, 175–181. [Google Scholar] [CrossRef]
  16. Mehaffy, C.; Ryan, J.M.; Kruh-Garcia, N.A.; Dobos, K.M. Extracellular Vesicles in Mycobacteria and Tuberculosis. Front. Cell Infect. Microbiol. 2022, 12, 912831. [Google Scholar] [CrossRef] [PubMed]
  17. Zhou, P.; Shen, J.; Ge, X.; Ding, F.; Zhang, H.; Huang, X.; Zhao, C.; Li, M.; Li, Z. Classification and Characterisation of Extracellular Vesicles-related Tuberculosis Subgroups and Immune Cell Profiles. J. Cell Mol. Med. 2023, 27, 2482–2494. [Google Scholar] [CrossRef]
  18. Wang, N.; Yao, Y.; Qian, Y.; Qiu, D.; Cao, H.; Xiang, H.; Wang, J. Cargoes of Exosomes Function as Potential Biomarkers for Mycobacterium Tuberculosis Infection. Front. Immunol. 2023, 14, 1254347. [Google Scholar] [CrossRef]
  19. Barrett, T.; Wilhite, S.E.; Ledoux, P.; Evangelista, C.; Kim, I.F.; Tomashevsky, M.; Marshall, K.A.; Phillippy, K.H.; Sherman, P.M.; Holko, M.; et al. NCBI GEO: Archive for Functional Genomics Data Sets—Update. Nucleic Acids Res. 2012, 41, D991–D995. [Google Scholar] [CrossRef]
  20. Bloom, C.I.; Graham, C.M.; Berry, M.P.R.; Rozakeas, F.; Redford, P.S.; Wang, Y.; Xu, Z.; Wilkinson, K.A.; Wilkinson, R.J.; Kendrick, Y.; et al. Transcriptional Blood Signatures Distinguish Pulmonary Tuberculosis, Pulmonary Sarcoidosis, Pneumonias and Lung Cancers. PLoS ONE 2013, 8, e70630. [Google Scholar] [CrossRef]
  21. Bloom, C.I.; Graham, C.M.; Berry, M.P.R.; Wilkinson, K.A.; Oni, T.; Rozakeas, F.; Xu, Z.; Rossello-Urgell, J.; Chaussabel, D.; Banchereau, J.; et al. Detectable Changes in the Blood Transcriptome Are Present after Two Weeks of Antituberculosis Therapy. PLoS ONE 2012, 7, e46191. [Google Scholar] [CrossRef]
  22. Pang, Z.; Chong, J.; Zhou, G.; de Lima Morais, D.A.; Chang, L.; Barrette, M.; Gauthier, C.; Jacques, P.-É.; Li, S.; Xia, J. MetaboAnalyst 5.0: Narrowing the Gap between Raw Spectra and Functional Insights. Nucleic Acids Res. 2021, 49, W388–W396. [Google Scholar] [CrossRef] [PubMed]
  23. Safran, M.; Dalah, I.; Alexander, J.; Rosen, N.; Iny Stein, T.; Shmoish, M.; Nativ, N.; Bahir, I.; Doniger, T.; Krug, H.; et al. GeneCards Version 3: The Human Gene Integrator. Database 2010, 2010, baq020. [Google Scholar] [CrossRef] [PubMed]
  24. Tang, D.; Chen, M.; Huang, X.; Zhang, G.; Zeng, L.; Zhang, G.; Wu, S.; Wang, Y. SRplot: A Free Online Platform for Data Visualization and Graphing. PLoS ONE 2023, 18, e0294236. [Google Scholar] [CrossRef] [PubMed]
  25. Aran, D.; Hu, Z.; Butte, A.J. XCell: Digitally Portraying the Tissue Cellular Heterogeneity Landscape. Genome Biol. 2017, 18, 220. [Google Scholar] [CrossRef]
  26. Ge, S.X.; Jung, D.; Yao, R. ShinyGO: A Graphical Gene-Set Enrichment Tool for Animals and Plants. Bioinformatics 2020, 36, 2628–2629. [Google Scholar] [CrossRef] [PubMed]
  27. Kanehisa, M.; Furumichi, M.; Sato, Y.; Ishiguro-Watanabe, M.; Tanabe, M. KEGG: Integrating Viruses and Cellular Organisms. Nucleic Acids Res. 2021, 49, D545–D551. [Google Scholar] [CrossRef] [PubMed]
  28. Szklarczyk, D.; Kirsch, R.; Koutrouli, M.; Nastou, K.; Mehryary, F.; Hachilif, R.; Gable, A.L.; Fang, T.; Doncheva, N.T.; Pyysalo, S.; et al. The STRING Database in 2023: Protein–Protein Association Networks and Functional Enrichment Analyses for Any Sequenced Genome of Interest. Nucleic Acids Res. 2023, 51, D638–D646. [Google Scholar] [CrossRef] [PubMed]
  29. Goedhart, J.; Luijsterburg, M.S. VolcaNoseR Is a Web App for Creating, Exploring, Labeling and Sharing Volcano Plots. Sci. Rep. 2020, 10, 20560. [Google Scholar] [CrossRef] [PubMed]
  30. Li, B.; Sun, L.; Sun, Y.; Zhen, L.; Qi, Q.; Mo, T.; Wang, H.; Qiu, M.; Cai, Q. Identification of the Key Genes of Tuberculosis and Construction of a Diagnostic Model via Weighted Gene Co-Expression Network Analysis. J. Infect. Chemother. 2023, 29, 1046–1053. [Google Scholar] [CrossRef]
  31. Panchalingam, S.; Kasivelu, G.; Jayaraman, M.; Kumar, R.; Kalimuthu, S.; Jeyaraman, J. Differential Gene Expression Analysis Combined with Molecular Dynamics Simulation Study to Elucidate the Novel Potential Biomarker Involved in Pulmonary TB. Microb. Pathog. 2023, 182, 106266. [Google Scholar] [CrossRef]
  32. Pellegrini, J.M.; Sabbione, F.; Morelli, M.P.; Tateosian, N.L.; Castello, F.A.; Amiano, N.O.; Palmero, D.; Levi, A.; Ciallella, L.; Colombo, M.I.; et al. Neutrophil Autophagy during Human Active Tuberculosis Is Modulated by SLAMF1. Autophagy 2021, 17, 2629–2638. [Google Scholar] [CrossRef] [PubMed]
  33. Li, M.; Liu, Y.; Fu, Y.; Gong, R.; Xia, H.; Huang, X.; Wu, Y. Interleukin-35 Inhibits Lipopolysaccharide-Induced Endothelial Cell Activation by Downregulating Inflammation and Apoptosis. Exp. Cell Res. 2021, 407, 112784. [Google Scholar] [CrossRef] [PubMed]
  34. Alphonse, N.; Wanford, J.J.; Voak, A.A.; Gay, J.; Venkhaya, S.; Burroughs, O.; Mathew, S.; Lee, T.; Evans, S.L.; Zhao, W.; et al. A Family of Conserved Bacterial Virulence Factors Dampens Interferon Responses by Blocking Calcium Signaling. Cell 2022, 185, 2354–2369.e17. [Google Scholar] [CrossRef] [PubMed]
  35. Xing, S.; Zeng, T.; Xue, N.; He, Y.; Lai, Y.; Li, H.; Huang, Q.; Chen, S.; Liu, W. Development and Validation of Tumor-Educated Blood Platelets Integrin Alpha 2b (ITGA2B) RNA for Diagnosis and Prognosis of Non-Small-Cell Lung Cancer through RNA-Seq. Int. J. Biol. Sci. 2019, 15, 1977–1992. [Google Scholar] [CrossRef] [PubMed]
  36. Matsui, T.; Sakamaki, Y.; Hiragi, S.; Fukuda, M. VAMP5 and Distinct Sets of Cognate Q-SNAREs Mediate Exosome Release. Cell Struct. Funct. 2023, 48, 23067. [Google Scholar] [CrossRef] [PubMed]
  37. Amaral, E.P.; Riteau, N.; Moayeri, M.; Maier, N.; Mayer-Barber, K.D.; Pereira, R.M.; Lage, S.L.; Kubler, A.; Bishai, W.R.; D’Império-Lima, M.R.; et al. Lysosomal Cathepsin Release Is Required for NLRP3-Inflammasome Activation by Mycobacterium Tuberculosis in Infected Macrophages. Front. Immunol. 2018, 9, 1427. [Google Scholar] [CrossRef] [PubMed]
  38. Petrilli, J.D.; Araújo, L.E.; da Silva, L.S.; Laus, A.C.; Müller, I.; Reis, R.M.; Netto, E.M.; Riley, L.W.; Arruda, S.; Queiroz, A. Whole Blood MRNA Expression-Based Targets to Discriminate Active Tuberculosis from Latent Infection and Other Pulmonary Diseases. Sci. Rep. 2020, 10, 22072. [Google Scholar] [CrossRef]
  39. Wang, Z.; Wang, K.; Gao, X.; Liu, Z.; Xing, Z. Comprehensive Analysis of the Importance of PLAUR in the Progression and Immune Microenvironment of Renal Clear Cell Carcinoma. PLoS ONE 2022, 17, e0269595. [Google Scholar] [CrossRef] [PubMed]
  40. Dorman, S.E.; Nahid, P.; Kurbatova, E.V.; Phillips, P.P.J.; Bryant, K.; Dooley, K.E.; Engle, M.; Goldberg, S.V.; Phan, H.T.T.; Hakim, J.; et al. Four-Month Rifapentine Regimens with or without Moxifloxacin for Tuberculosis. N. Engl. J. Med. 2021, 384, 1705–1718. [Google Scholar] [CrossRef]
  41. Barilar, I.; Battaglia, S.; Borroni, E.; Brandao, A.P.; Brankin, A.; Cabibbe, A.M.; Carter, J.; Chetty, D.; Cirillo, D.M.; Claxton, P.; et al. Quantitative Measurement of Antibiotic Resistance in Mycobacterium Tuberculosis Reveals Genetic Determinants of Resistance and Susceptibility in a Target Gene Approach. Nat. Commun. 2024, 15, 488. [Google Scholar] [CrossRef]
  42. Roberts, L. How COVID Is Derailing the Fight against HIV, TB and Malaria. Nature 2021, 597, 314. [Google Scholar] [CrossRef] [PubMed]
  43. Ghoshal, A.; Verma, A.; Bhaskar, A.; Dwivedi, V.P. The Uncharted Territory of Host-Pathogen Interaction in Tuberculosis. Front. Immunol. 2024, 15, 1339467. [Google Scholar] [CrossRef] [PubMed]
  44. Cheng, L.; Hill, A.F. Therapeutically Harnessing Extracellular Vesicles. Nat. Rev. Drug Discov. 2022, 21, 379–399. [Google Scholar] [CrossRef]
  45. Ahmad, F.; Rani, A.; Alam, A.; Zarin, S.; Pandey, S.; Singh, H.; Hasnain, S.E.; Ehtesham, N.Z. Macrophage: A Cell With Many Faces and Functions in Tuberculosis. Front. Immunol. 2022, 13, 747799. [Google Scholar] [CrossRef] [PubMed]
  46. La Manna, M.P.; Orlando, V.; Dieli, F.; Di Carlo, P.; Cascio, A.; Cuzzi, G.; Palmieri, F.; Goletti, D.; Caccamo, N. Quantitative and Qualitative Profiles of Circulating Monocytes May Help Identifying Tuberculosis Infection and Disease Stages. PLoS ONE 2017, 12, e0171358. [Google Scholar] [CrossRef]
  47. Qin, Y.; Chen, L.; Fei, Q.; Shao, X.; Lv, W.; Yang, J.; Xu, F.; Shi, J. Upregulation of CD226 on Subsets of T Cells and NK Cells Is Associated with Upregulated Adhesion Molecules and Cytotoxic Factors in Patients with Tuberculosis. Int. Immunopharmacol. 2023, 120, 110360. [Google Scholar] [CrossRef]
  48. Alcantara, C.A.; Glassman, I.; Nguyen, K.H.; Parthasarathy, A.; Venketaraman, V. Neutrophils in Mycobacterium Tuberculosis. Vaccines 2023, 11, 631. [Google Scholar] [CrossRef] [PubMed]
  49. Cardona, P.; Cardona, P.-J. Regulatory T Cells in Mycobacterium Tuberculosis Infection. Front. Immunol. 2019, 10, 2139. [Google Scholar] [CrossRef] [PubMed]
  50. Gindeh, A.; Owolabi, O.; Donkor, S.; Sutherland, J.S. Mycobacterium Tuberculosis-Specific Plasmablast Levels Are Differentially Modulated in Tuberculosis Infection and Disease. Tuberculosis 2020, 124, 101978. [Google Scholar] [CrossRef]
  51. Khan, A.; Zhang, K.; Singh, V.K.; Mishra, A.; Kachroo, P.; Bing, T.; Won, J.H.; Mani, A.; Papanna, R.; Mann, L.K.; et al. Human M1 Macrophages Express Unique Innate Immune Response Genes after Mycobacterial Infection to Defend against Tuberculosis. Commun. Biol. 2022, 5, 480. [Google Scholar] [CrossRef]
  52. Refai, A.; Gritli, S.; Barbouche, M.-R.; Essafi, M. Mycobacterium Tuberculosis Virulent Factor ESAT-6 Drives Macrophage Differentiation Toward the Pro-Inflammatory M1 Phenotype and Subsequently Switches It to the Anti-Inflammatory M2 Phenotype. Front. Cell Infect Microbiol. 2018, 8, 327. [Google Scholar] [CrossRef] [PubMed]
  53. Liu, Q.; Ou, Q.; Chen, H.; Gao, Y.; Liu, Y.; Xu, Y.; Ruan, Q.; Zhang, W.; Shao, L. Differential Expression and Predictive Value of Monocyte Scavenger Receptor CD163 in Populations with Different Tuberculosis Infection Statuses. BMC Infect. Dis. 2019, 19, 1006. [Google Scholar] [CrossRef] [PubMed]
  54. Schwenk, R.W.; Dirkx, E.; Coumans, W.A.; Bonen, A.; Klip, A.; Glatz, J.F.C.; Luiken, J.J.F.P. Requirement for Distinct Vesicle-Associated Membrane Proteins in Insulin- and AMP-Activated Protein Kinase (AMPK)-Induced Translocation of GLUT4 and CD36 in Cultured Cardiomyocytes. Diabetologia 2010, 53, 2209–2219. [Google Scholar] [CrossRef] [PubMed]
  55. Kuster, A.; Nola, S.; Dingli, F.; Vacca, B.; Gauchy, C.; Beaujouan, J.-C.; Nunez, M.; Moncion, T.; Loew, D.; Formstecher, E.; et al. The Q-Soluble N-Ethylmaleimide-Sensitive Factor Attachment Protein Receptor (Q-SNARE) SNAP-47 Regulates Trafficking of Selected Vesicle-Associated Membrane Proteins (VAMPs). J. Biol. Chem. 2015, 290, 28056–28069. [Google Scholar] [CrossRef] [PubMed]
  56. Aoyagi, K.; Itakura, M.; Fukutomi, T.; Nishiwaki, C.; Nakamichi, Y.; Torii, S.; Makiyama, T.; Harada, A.; Ohara-Imaizumi, M. VAMP7 Regulates Autophagosome Formation by Supporting Atg9a Functions in Pancreatic β-Cells From Male Mice. Endocrinology 2018, 159, 3674–3688. [Google Scholar] [CrossRef] [PubMed]
  57. Corona, A.K.; Saulsbery, H.M.; Corona Velazquez, A.F.; Jackson, W.T. Enteroviruses Remodel Autophagic Trafficking through Regulation of Host SNARE Proteins to Promote Virus Replication and Cell Exit. Cell Rep. 2018, 22, 3304–3314. [Google Scholar] [CrossRef] [PubMed]
  58. Demais, V.; Pohl, A.; Wunderlich, K.A.; Pfaller, A.M.; Kaplan, L.; Barthélémy, A.; Dittrich, R.; Puig, B.; Giebel, B.; Hauck, S.M.; et al. Release of VAMP5-positive Extracellular Vesicles by Retinal Müller Glia in Vivo. J. Extracell. Vesicles 2022, 11, e12254. [Google Scholar] [CrossRef] [PubMed]
  59. Zeng, Q.; Subramaniam, V.N.; Wong, S.H.; Tang, B.L.; Parton, R.G.; Rea, S.; James, D.E.; Hong, W. A Novel Synaptobrevin/VAMP Homologous Protein (VAMP5) Is Increased during In Vitro Myogenesis and Present in the Plasma Membrane. Mol. Biol. Cell 1998, 9, 2423–2437. [Google Scholar] [CrossRef] [PubMed]
  60. Bala, S.; Babuta, M.; Catalano, D.; Saiju, A.; Szabo, G. Alcohol Promotes Exosome Biogenesis and Release via Modulating Rabs and MiR-192 Expression in Human Hepatocytes. Front. Cell Dev. Biol. 2022, 9, 787356. [Google Scholar] [CrossRef]
  61. Gong, Z.; Gu, Y.; Xiong, K.; Niu, J.; Zheng, R.; Su, B.; Fan, L.; Xie, J. The Evaluation and Validation of Blood-Derived Novel Biomarkers for Precise and Rapid Diagnosis of Tuberculosis in Areas With High-TB Burden. Front. Microbiol. 2021, 12, 650567. [Google Scholar] [CrossRef]
  62. Madamarandawala, P.; Rajapakse, S.; Gunasena, B.; Madegedara, D.; Magana-Arachchi, D. A Host Blood Transcriptional Signature Differentiates Multi-Drug/Rifampin-Resistant Tuberculosis (MDR/RR-TB) from Drug Susceptible Tuberculosis: A Pilot Study. Mol. Biol. Rep. 2023, 50, 3935–3943. [Google Scholar] [CrossRef] [PubMed]
  63. Athman, J.J.; Wang, Y.; McDonald, D.J.; Boom, W.H.; Harding, C.V.; Wearsch, P.A. Bacterial Membrane Vesicles Mediate the Release of Mycobacterium Tuberculosis Lipoglycans and Lipoproteins from Infected Macrophages. J. Immunol. 2015, 195, 1044–1053. [Google Scholar] [CrossRef] [PubMed]
  64. Arthur, J.S.C.; Ley, S.C. Mitogen-Activated Protein Kinases in Innate Immunity. Nat. Rev. Immunol. 2013, 13, 679–692. [Google Scholar] [CrossRef] [PubMed]
  65. Zhang, N.; Luo, X.; Huang, J.; Song, H.; Zhang, X.; Huang, H.; Zhao, S.; Wang, G. The Landscape of Different Molecular Modules in an Immune Microenvironment during Tuberculosis Infection. Brief Bioinform. 2021, 22, bbab071. [Google Scholar] [CrossRef] [PubMed]
  66. Natarajan, S.; Ranganathan, M.; Hanna, L.E.; Tripathy, S. Transcriptional Profiling and Deriving a Seven-Gene Signature That Discriminates Active and Latent Tuberculosis: An Integrative Bioinformatics Approach. Genes 2022, 13, 616. [Google Scholar] [CrossRef] [PubMed]
Figure 1. The schematic flowchart of the study. TB, tuberculosis; HC, healthy control; PLS-DA, partial least squares–discriminant analysis.
Figure 1. The schematic flowchart of the study. TB, tuberculosis; HC, healthy control; PLS-DA, partial least squares–discriminant analysis.
Genes 15 00434 g001
Figure 2. Screening, correlation, and heatmap analysis of EV-related gene signatures in GSE42834 and GSE83456 datasets. (A) The overlap of genes among EV-related genes from GeneCards (n = 1082) and DEGs of GSE42834 (n = 210) and GSE83456 (n = 227) datasets. (B,C) All 9 EV-related DEGs were positively correlated with each other in both datasets. (D,E) All 9 EV-related DEGs showed upregulation in TB patients as compared to HCs.
Figure 2. Screening, correlation, and heatmap analysis of EV-related gene signatures in GSE42834 and GSE83456 datasets. (A) The overlap of genes among EV-related genes from GeneCards (n = 1082) and DEGs of GSE42834 (n = 210) and GSE83456 (n = 227) datasets. (B,C) All 9 EV-related DEGs were positively correlated with each other in both datasets. (D,E) All 9 EV-related DEGs showed upregulation in TB patients as compared to HCs.
Genes 15 00434 g002
Figure 3. Immune cell infiltration in TB patients from GSE42834 and GSE83456 datasets. (A,B) The immune cell profiling of two datasets demonstrated that macrophages (M1, M2), monocytes, NKTs, neutrophils, Tregs cells, and plasma cells had a higher proportion in TB samples. * p < 0.05; ** p < 0.01; *** p < 0.001; **** p < 0.0001.
Figure 3. Immune cell infiltration in TB patients from GSE42834 and GSE83456 datasets. (A,B) The immune cell profiling of two datasets demonstrated that macrophages (M1, M2), monocytes, NKTs, neutrophils, Tregs cells, and plasma cells had a higher proportion in TB samples. * p < 0.05; ** p < 0.01; *** p < 0.001; **** p < 0.0001.
Genes 15 00434 g003
Figure 4. Functional enrichment analysis of EV-related DEGs. Enrichment of GO BP, GO MF, GO CC, and KEGG pathway analysis mainly associated with exocytosis, immune system development, late endosome, and Th1, Th2, and Th17 cell differentiation.
Figure 4. Functional enrichment analysis of EV-related DEGs. Enrichment of GO BP, GO MF, GO CC, and KEGG pathway analysis mainly associated with exocytosis, immune system development, late endosome, and Th1, Th2, and Th17 cell differentiation.
Genes 15 00434 g004
Figure 5. Validation of 9 EV-related DEGs in GSE42830 and GSE40553 datasets. (A) All genes showed significant upregulation in the expression levels between TB and HC groups. (B) All genes showed significant downregulation after treatment of 2 weeks and 2, 6, and 12 months. ** p < 0.01; *** p < 0.001; **** p < 0.0001; ns, nonsignificant.
Figure 5. Validation of 9 EV-related DEGs in GSE42830 and GSE40553 datasets. (A) All genes showed significant upregulation in the expression levels between TB and HC groups. (B) All genes showed significant downregulation after treatment of 2 weeks and 2, 6, and 12 months. ** p < 0.01; *** p < 0.001; **** p < 0.0001; ns, nonsignificant.
Genes 15 00434 g005
Figure 6. Role of VAMP5 in mediating the release of Mtb-specific molecules. The process starts with the infection of macrophages by Mtb, which enters into the intracellular space using various surface receptors. This also results in the induction of TLR4 and IFN-γ signaling pathways, which also triggers the upregulation of VAMP5 protein. The Mtb biomolecules such as RNA, lipoglycans, and lipoproteins are released into the phagosome and with the help of host cytosolic proteins and RNAs are transported to multivesicular endosomes (MVEs) and finally to inclusion bodies. The VAMP5 protein interacts with SNARE proteins such as synaptosome-associated protein (SNAP47) and syntaxin-1/4 (STX1/4), resulting in the excess release of exosomes containing Mtb molecules to infect nearby cells.
Figure 6. Role of VAMP5 in mediating the release of Mtb-specific molecules. The process starts with the infection of macrophages by Mtb, which enters into the intracellular space using various surface receptors. This also results in the induction of TLR4 and IFN-γ signaling pathways, which also triggers the upregulation of VAMP5 protein. The Mtb biomolecules such as RNA, lipoglycans, and lipoproteins are released into the phagosome and with the help of host cytosolic proteins and RNAs are transported to multivesicular endosomes (MVEs) and finally to inclusion bodies. The VAMP5 protein interacts with SNARE proteins such as synaptosome-associated protein (SNAP47) and syntaxin-1/4 (STX1/4), resulting in the excess release of exosomes containing Mtb molecules to infect nearby cells.
Genes 15 00434 g006
Table 1. The functions of the 9 EV-related DEGs.
Table 1. The functions of the 9 EV-related DEGs.
GenesNameFunctions (UniProt)Cellular ComponentReferences
SERPINA1alpha-1-antitrypsinInhibitor of serine proteases. Its primary target is elastase, but it also has a moderate affinity for plasmin and thrombin. Irreversibly inhibits trypsin, chymotrypsin, and plasminogen activator. The aberrant form inhibits insulin-induced NO synthesis in platelets, decreases coagulation time, and has proteolytic activity against insulin and plasmin.Extracellular exosome/region/space/matrix[30]
TNFAIP6Tumor necrosis factor-inducible gene 6 proteinMajor regulator of extracellular matrix organization during tissue remodeling. Modulates the interaction of chemokines with extracellular matrix components and proteoglycans on endothelial cell surface, likely preventing chemokine gradient formation.Extracellular region/space, cytoplasmic vesicle[31]
MAPK14Mitogen-activated protein kinase 14Serine/threonine kinase which acts as an essential component of the MAP kinase signal transduction pathway. MAPK14 is one of the four p38 MAPKs which play an important role in the cascades of cellular responses evoked by extracellular stimuli such as pro-inflammatory cytokines or physical stress leading to direct activation of transcription factors.Extracellular region, cytoplasmic vesicle[32]
STAT1Signal transducer and activator of transcription 1-alpha/betaSignal transducer and transcription activator that mediates cellular responses to interferons (IFNs), cytokine KITLG/SCF, and other cytokines and other growth factors. [33,34]
ITGA2BIntegrin alpha-IIbIntegrin alpha-IIb/beta-3 is a receptor for fibronectin, fibrinogen, plasminogen, prothrombin, thrombospondin, and vitronectin.Extracellular exosome/space, cytoplasmic vesicle[35]
VAMP5Vesicle-associated membrane protein 5May participate in trafficking events that are associated with myogenesis, such as myoblast fusion and/or GLUT4 trafficking.Extracellular exosome/space, cytoplasmic vesicle[36]
CTSLCathepsin LThiol protease is important for the overall degradation of proteins in lysosomes. Major elastin-degrading enzyme at neutral pH. Accumulates as a mature and active enzyme in the extracellular space of antigen-presenting cells (APCs) to regulate degradation of the extracellular matrix in the course of inflammation.Extracellular exosome/region/space, collagen-containing extracellular matrix, cytoplasmic vesicle[37]
CEACAM1Carcinoembryonic antigen-related cell adhesion molecule 1Cell adhesion protein that mediates homophilic cell adhesion in a calcium-independent manner, plays a role in immune response of T-cells, natural killer (NK), and neutrophils.Extracellular exosome/space, cytoplasmic vesicle[38]
PLAURUrokinase plasminogen activator surface receptorActs as a receptor for urokinase plasminogen activator and plays key roles in tissue remodeling and extracellular matrix degradation.Extracellular region, cytoplasmic vesicle[39]
Disclaimer/Publisher’s Note: The statements, opinions and data contained in all publications are solely those of the individual author(s) and contributor(s) and not of MDPI and/or the editor(s). MDPI and/or the editor(s) disclaim responsibility for any injury to people or property resulting from any ideas, methods, instructions or products referred to in the content.

Share and Cite

MDPI and ACS Style

Arya, R.; Shakya, H.; Chaurasia, R.; Haque, M.A.; Kim, J.-J. Exploring the Role of Extracellular Vesicles in the Pathogenesis of Tuberculosis. Genes 2024, 15, 434. https://doi.org/10.3390/genes15040434

AMA Style

Arya R, Shakya H, Chaurasia R, Haque MA, Kim J-J. Exploring the Role of Extracellular Vesicles in the Pathogenesis of Tuberculosis. Genes. 2024; 15(4):434. https://doi.org/10.3390/genes15040434

Chicago/Turabian Style

Arya, Rakesh, Hemlata Shakya, Reetika Chaurasia, Md Azizul Haque, and Jong-Joo Kim. 2024. "Exploring the Role of Extracellular Vesicles in the Pathogenesis of Tuberculosis" Genes 15, no. 4: 434. https://doi.org/10.3390/genes15040434

APA Style

Arya, R., Shakya, H., Chaurasia, R., Haque, M. A., & Kim, J.-J. (2024). Exploring the Role of Extracellular Vesicles in the Pathogenesis of Tuberculosis. Genes, 15(4), 434. https://doi.org/10.3390/genes15040434

Note that from the first issue of 2016, this journal uses article numbers instead of page numbers. See further details here.

Article Metrics

Back to TopTop