Resequencing Analyses Revealed Genetic Diversity and Selection Signatures during Rabbit Breeding and Improvement
Abstract
1. Introduction
2. Methods
2.1. Sample Collection and DNA Extraction
2.2. Genotyping and Quality Control
2.3. Population Genomic Diversity Analyses
2.4. Population Genetic Analyses
2.5. Selection Signatures of Rabbit Genome
2.6. Functional Enrichment
3. Results
3.1. Sequencing and Identification of Single Nucleotide Polymorphisms
3.2. Genomic Diversity
3.3. Patterns of Genomic Variation
3.4. Population Relationship and Structure
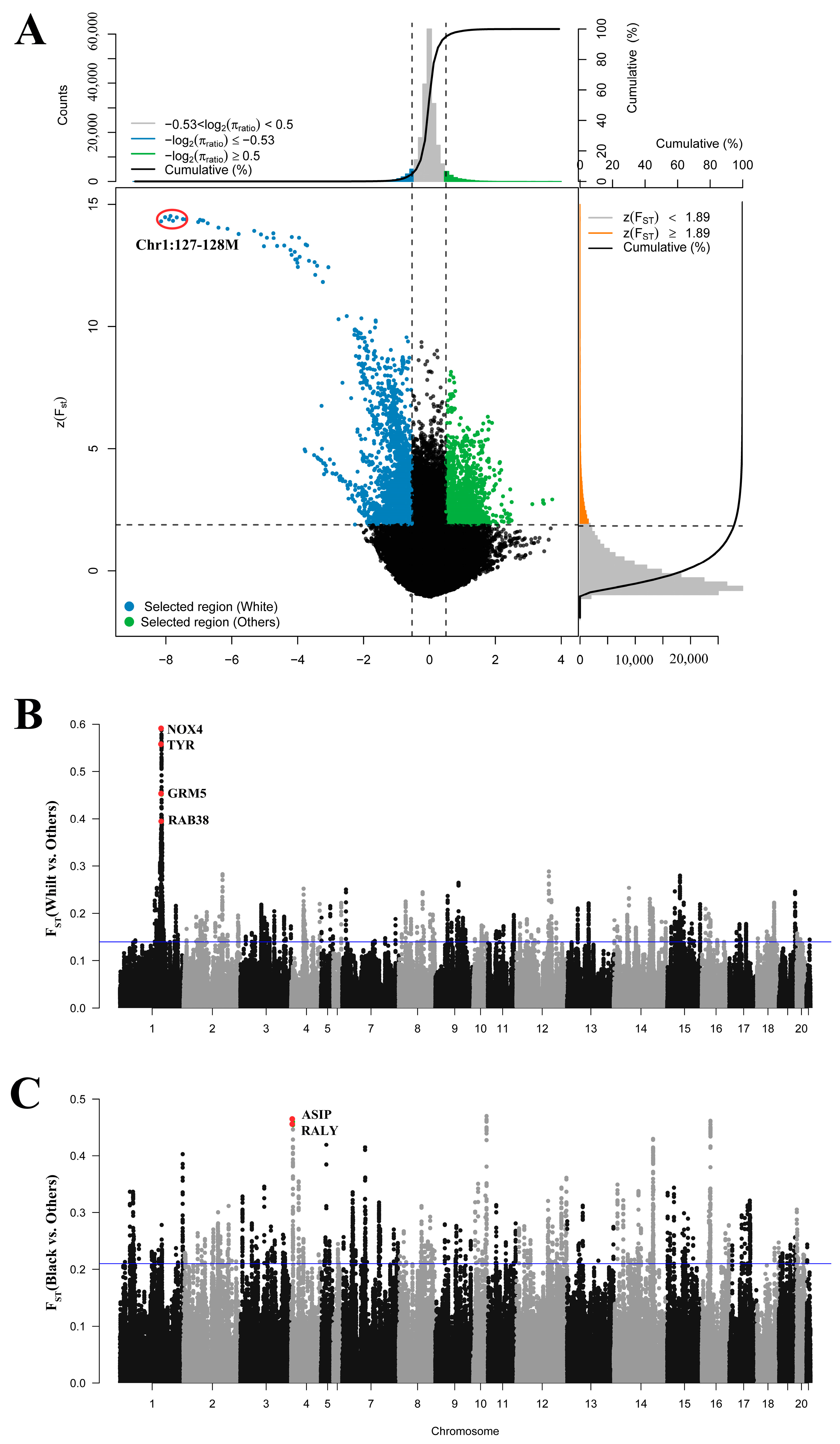
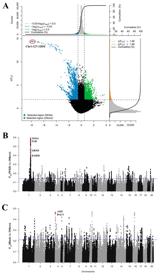
3.5. Genomic Signatures of Coat Color
3.6. Signatures of Selection Detected for Coat Structure
3.7. Signatures of Selection Detected for Long Hair
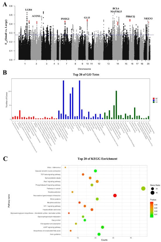
3.8. Signatures of Selection Detected for Body Size
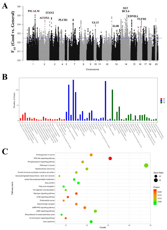
3.9. Signatures of Selection Detected for Reproductive Capacity
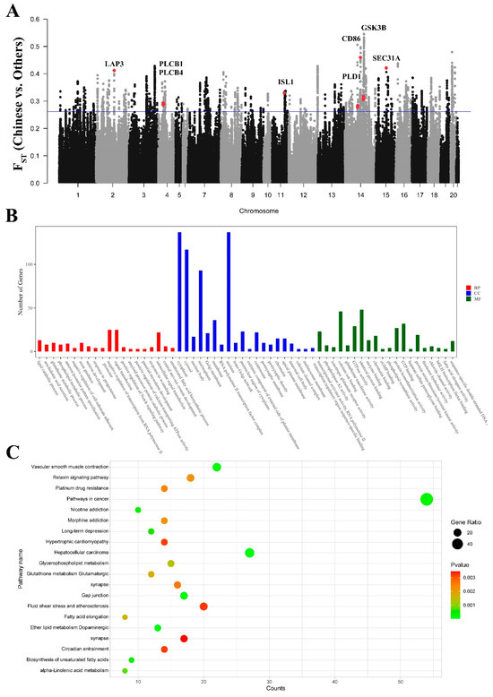
3.10. Signatures of Selection Detected for Resistance
4. Discussion
5. Conclusions
Supplementary Materials
Author Contributions
Funding
Institutional Review Board Statement
Informed Consent Statement
Data Availability Statement
Conflicts of Interest
References
- Monnerot, M.; Vigne, J.D.; Biju-Duval, C.; Casane, D.; Callou, C.; Hardy, C.; Mougel, F.; Soriguer, R.; Dennebouy, N.; Mounolou, J.C. Rabbit and man: Genetic and historic approach. Genet. Sel. Evol. 1994, 26, S167. [Google Scholar] [CrossRef]
- China National Commission of Animal Genetic Resources. Animal Genetic Resources in China: Other Animals; China Agriculture Press: Beijing, China, 2012; pp. 2–3. [Google Scholar]
- Fontanesi, L.; Tazzoli, M.; Beretti, F.; Russo, V. Mutations in the melanocortin 1 receptor (MC1R) gene are associated with coat colours in the domestic rabbit (Oryctolagus cuniculus). Anim Genet. 2006, 37, 489–493. [Google Scholar] [CrossRef]
- Fontanesi, L.; Forestier, L.; Allain, D.; Scotti, E.; Beretti, F.; Deretz-Picoulet, S.; Pecchioli, E.; Vernesi, C.; Robinson, T.J.; Malaney, J.L.; et al. Characterization of the rabbit agouti signaling protein (ASIP) gene: Transcripts and phylogenetic analyses and identification of the causative mutation of the nonagouti black coat colour. Genomics 2010, 95, 166–175. [Google Scholar] [CrossRef] [PubMed]
- Hu, S.; Zhai, P.; Chen, Y.; Zhao, B.; Yang, N.; Wang, M.; Xiao, Y.; Bao, G.; Wu, X. Morphological Characterization and Gene Expression Patterns for Melanin Pigmentation in Rex Rabbit. Biochem Genet. 2019, 57, 734–744. [Google Scholar] [CrossRef]
- Aigner, B.; Besenfelder, U.; Müller, M.; Brem, G. Tyrosinase gene variants in different rabbit strains. Mamm. Genome 2000, 11, 700–702. [Google Scholar] [CrossRef]
- Diribarne, M.; Mata, X.; Rivière, J.; Bouet, S.; Vaiman, A.; Chapuis, J.; Reine, F.; Fleurot, R.; Auvinet, G.; Deretz, S.; et al. LIPH expression in skin and hair follicles of normal coat and Rex rabbits. PLoS ONE 2012, 7, e30073. [Google Scholar] [CrossRef] [PubMed]
- Xu, Y.; Liu, H.; Pan, H.; Wang, X.; Zhang, Y.; Yao, B.; Li, N.; Lai, L.; Li, Z. CRISPR/Cas9-mediated Disruption of Fibroblast Growth Factor 5 in Rabbits Results in a Systemic Long Hair Phenotype by Prolonging Anagen. Genes 2020, 11, 297. [Google Scholar] [CrossRef] [PubMed]
- Carneiro, M.; Rubin, C.J.; Di Palma, F.; Albert, F.W.; Alföldi, J.; Martinez Barrio, A.; Pielberg, G.; Rafati, N.; Sayyab, S.; Turner-Maier, J.; et al. Rabbit genome analysis reveals a polygenic basis for phenotypic change during domestication. Science 2014, 345, 1074–1079. [Google Scholar] [CrossRef] [PubMed]
- Ballan, M.; Bovo, S.; Schiavo, G.; Schiavitto, M.; Negrini, R.; Fontanesi, L. Genomic diversity and signatures of selection in meat and fancy rabbit breeds based on high-density marker data. Genet. Sel. Evol. 2022, 54, 3. [Google Scholar] [CrossRef]
- Liu, C.; Wang, S.; Dong, X.; Zhao, J.; Ye, X.; Gong, R.; Ren, Z. Exploring the genomic resources and analysing the genetic diversity and population structure of Chinese indigenous rabbit breeds by RAD-seq. BMC Genom. 2021, 22, 573. [Google Scholar] [CrossRef]
- Davey, J.W.; Hohenlohe, P.A.; Etter, P.D.; Boone, J.Q.; Catchen, J.M.; Blaxter, M.L. Genome-wide genetic marker discovery and genotyping using next-generation sequencing. Nat. Rev. Genet. 2011, 12, 499–510. [Google Scholar] [CrossRef]
- Wang, X.; Ran, X.; Niu, X.; Huang, S.; Li, S.; Wang, J. Whole-genome sequence analysis reveals selection signatures for important economic traits in Xiang pigs. Sci. Rep. 2022, 12, 11823. [Google Scholar] [CrossRef]
- Xia, X.; Zhang, S.; Zhang, H.; Zhang, Z.; Chen, N.; Li, Z.; Sun, H.; Liu, X.; Lyu, S.; Wang, X.; et al. Assessing genomic diversity and signatures of selection in Jiaxian Red cattle using whole-genome sequencing data. BMC Genom. 2021, 22, 43. [Google Scholar] [CrossRef]
- Eydivandi, S.; Roudbar, M.A.; Ardestani, S.S.; Momen, M.; Sahana, G. A selection signatures study among Middle Eastern and European sheep breeds. J. Anim. Breed Genet. 2021, 138, 574–588. [Google Scholar] [CrossRef]
- Guo, X.; Xing, C.-H.; Wei, W.; Zhang, X.-F.; Wei, Z.-Y.; Ren, L.-L.; Jiang, J.-J.; Li, M.; Wang, J.-X.; He, X.-X.; et al. Genome-wide scan for selection signatures and genes related to heat tolerance in domestic chickens in the tropical and temperate regions in Asia. Poult. Sci. 2022, 101, 101821. [Google Scholar] [CrossRef] [PubMed]
- Wang, Z.; Zhang, J.; Li, H.; Li, J.; Niimi, M.; Ding, G.; Chen, H.; Xu, J.; Zhang, H.; Xu, Z.; et al. Hyperlipidemia-associated gene variations and expression patterns revealed by whole-genome and transcriptome sequencing of rabbit models. Sci. Rep. 2016, 6, 26942. [Google Scholar] [CrossRef]
- Chen, S.; Zhou, Y.; Chen, Y.; Gu, J. fastp: An ultra-fast all-in-one FASTQ preprocessor. Bioinformatics 2018, 34, i884–i890. [Google Scholar] [CrossRef]
- Li, H.; Durbin, R. Fast and accurate short read alignment with Burrows-Wheeler transform. Bioinformatics 2009, 25, 1754–1760. [Google Scholar] [CrossRef] [PubMed]
- McKenna, A.; Hanna, M.; Banks, E.; Sivachenko, A.; Cibulskis, K.; Kernytsky, A.; Garimella, K.; Altshuler, D.; Gabriel, S.; Daly, M.; et al. The Genome Analysis Toolkit: A MapReduce framework for analyzing next-generation DNA sequencing data. Genome Res. 2010, 20, 1297–1303. [Google Scholar] [CrossRef] [PubMed]
- Wang, K.; Li, M.; Hakonarson, H. ANNOVAR: Functional annotation of genetic variants from high-throughput sequencing data. Nucleic Acids Res. 2010, 38, e164. [Google Scholar] [CrossRef]
- Danecek, P.; Auton, A.; Abecasis, G.; Albers, C.A.; Banks, E.; DePristo, M.A.; Handsaker, R.E.; Lunter, G.; Marth, G.T.; Sherry, S.T.; et al. The variant call format and VCFtools. Bioinformatics 2011, 27, 2156–2158. [Google Scholar] [CrossRef] [PubMed]
- Chang, C.C.; Chow, C.C.; Tellier, L.C.; Vattikuti, S.; Purcell, S.M.; Lee, J.J. Second-generation PLINK: Rising to the challenge of larger and richer datasets. Gigascience 2015, 4, 7. [Google Scholar] [CrossRef] [PubMed]
- Peripolli, E.; Munari, D.P.; Silva, M.; Lima, A.L.F.; Irgang, R.; Baldi, F. Runs of homozygosity: Current knowledge and applications in livestock. Anim. Genet. 2017, 48, 255–271. [Google Scholar] [CrossRef] [PubMed]
- Zavarez, L.B.; Utsunomiya, Y.T.; Carmo, A.S.; Neves, H.H.; Carvalheiro, R.; Ferenčaković, M.; Pérez O’Brien, A.M.; Curik, I.; Cole, J.B.; Van Tassell, C.P.; et al. Assessment of autozygosity in Nellore cows (Bos indicus) through high-density SNP genotypes. Front. Genet. 2015, 6, 5. [Google Scholar] [CrossRef]
- Yang, J.; Lee, S.H.; Goddard, M.E.; Visscher, P.M. GCTA: A Tool for Genome-wide Complex Trait Analysis. Am. J. Hum. Genet. 2011, 88, 76–82. [Google Scholar] [CrossRef] [PubMed]
- Lefort, V.; Desper, R.; Gascuel, O. FastME 2.0: A Comprehensive, Accurate, and Fast Distance-Based Phylogeny Inference Program. Mol. Biol. Evol. 2015, 32, 2798–2800. [Google Scholar] [CrossRef]
- Letunic, I.; Bork, P. Interactive Tree Of Life (iTOL) v4: Recent updates and new developments. Nucleic Acids Res. 2019, 47, W256–w259. [Google Scholar] [CrossRef]
- Alexander, D.H.; Novembre, J.; Lange, K. Fast model-based estimation of ancestry in unrelated individuals. Genome Res. 2009, 19, 1655–1664. [Google Scholar] [CrossRef]
- Quinlan, A.R. BEDTools: The Swiss-Army Tool for Genome Feature Analysis. Curr. Protoc. Bioinform. 2014, 47, 11.12.1–11.12.34. [Google Scholar] [CrossRef]
- Sherman, B.T.; Hao, M.; Qiu, J.; Jiao, X.; Baseler, M.W.; Lane, H.C.; Imamichi, T.; Chang, W. DAVID: A web server for functional enrichment analysis and functional annotation of gene lists (2021 update). Nucleic Acids Res. 2022, 50, W216–w221. [Google Scholar] [CrossRef] [PubMed]
- Nandolo, W.; Utsunomiya, Y.T.; Mészáros, G.; Wurzinger, M.; Khayadzadeh, N.; Torrecilha, R.B.P.; Mulindwa, H.A.; Gondwe, T.N.; Waldmann, P.; Ferenčaković, M.; et al. Misidentification of runs of homozygosity islands in cattle caused by interference with copy number variation or large intermarker distances. Genet. Sel. Evol. 2018, 50, 43. [Google Scholar] [CrossRef] [PubMed]
- Purfield, D.C.; Berry, D.P.; McParland, S.; Bradley, D.G. Runs of homozygosity and population history in cattle. BMC Genet. 2012, 13, 70. [Google Scholar] [CrossRef]
- Helal, M.; Ali, M.A.; Nadrin, A.H.; Awad, Y.I.; Younis, N.K.; Alasyed, B.M.; Jamal, M.; Eid, D.H.; Soliman, H.A.; Eissa, S.A.; et al. Association between IRS-1, PPAR-γ and LEP genes polymorphisms and growth traits in rabbits. Anim. Biotechnol. 2023, 34, 2391–2399. [Google Scholar] [CrossRef] [PubMed]
- Malzahn, D.; Müller-Nurasyid, M.; Heid, I.M.; Wichmann, H.E.; Bickeböller, H. Controversial association results for INSIG2 on body mass index may be explained by interactions with age and with MC4R. Eur. J. Hum. Genet. 2014, 22, 1217–1224. [Google Scholar] [CrossRef] [PubMed]
- Grzes, M.; Szczerbal, I.; Fijak-Nowak, H.; Szydlowski, M.; Switonski, M. Two candidate genes (FTO and INSIG2) for fat accumulation in four canids: Chromosome mapping, gene polymorphisms and association studies of body and skin weight of red foxes. Cytogenet. Genome Res. 2011, 135, 25–32. [Google Scholar] [CrossRef] [PubMed]
- Krapivner, S.; Popov, S.; Chernogubova, E.; Hellénius, M.L.; Fisher, R.M.; Hamsten, A.; van’t Hooft, F.M. Insulin-induced gene 2 involvement in human adipocyte metabolism and body weight regulation. J. Clin. Endocrinol. Metab. 2008, 93, 1995–2001. [Google Scholar] [CrossRef][Green Version]
- Martin, B.; Lapouble, E.; Chaix, Y. Involvement of the Gli3 (extra-toes) gene region in body weight in mice. Sci. World J. 2007, 7, 83–86. [Google Scholar] [CrossRef] [PubMed]
- Jin, Q.J.; Chen, D.X.; Yang, L.; Fang, X.T.; Zhang, C.L.; Lei, C.Z.; Chen, H. Analysis of the polymorphisms in the caprine Gli3 gene and their associations with production traits in goats. Mol. Biol. Rep. 2013, 40, 1911–1915. [Google Scholar] [CrossRef]
- Mo, R.; Freer, A.M.; Zinyk, D.L.; Crackower, M.A.; Michaud, J.; Heng, H.H.; Chik, K.W.; Shi, X.M.; Tsui, L.C.; Cheng, S.H.; et al. Specific and redundant functions of Gli2 and Gli3 zinc finger genes in skeletal patterning and development. Development 1997, 124, 113–123. [Google Scholar] [CrossRef]
- Onteru, S.K.; Gorbach, D.M.; Young, J.M.; Garrick, D.J.; Dekkers, J.C.; Rothschild, M.F. Whole Genome Association Studies of Residual Feed Intake and Related Traits in the Pig. PLoS ONE 2013, 8, e61756. [Google Scholar] [CrossRef]
- Bai, C.; Pan, Y.; Wang, D.; Cai, F.; Yan, S.; Zhao, Z.; Sun, B. Genome-wide association analysis of residual feed intake in Junmu No. 1 White pigs. Anim. Genet. 2017, 48, 686–690. [Google Scholar] [CrossRef] [PubMed]
- Park-York, M.; Boghossian, S.; Oh, H.; York, D.A. PKCθ expression in the amygdala regulates insulin signaling, food intake and body weight. Obesity 2013, 21, 755–764. [Google Scholar] [CrossRef] [PubMed]
- Zhang, Z.; Qiu, M.; Du, H.; Li, Q.; Gan, W.; Xiong, X.; Yu, C.; Peng, H.; Xia, B.; Song, X.; et al. Small RNA sequencing of pectoral muscle tissue reveals microRNA-mediated gene modulation in chicken muscle growth. J. Anim. Physiol. Anim. Nutr. 2020, 104, 867–875. [Google Scholar] [CrossRef] [PubMed]
- Senagolage, M.D.; Sommars, M.A.; Ramachandran, K.; Futtner, C.R.; Omura, Y.; Allred, A.L.; Wang, J.; Yang, C.; Procissi, D.; Evans, R.M.; et al. Loss of Transcriptional Repression by BCL6 Confers Insulin Sensitivity in the Setting of Obesity. Cell Rep. 2018, 25, 3283–3298.e6. [Google Scholar] [CrossRef] [PubMed]
- Heard-Costa, N.L.; Zillikens, M.C.; Monda, K.L.; Johansson, A.; Harris, T.B.; Fu, M.; Haritunians, T.; Feitosa, M.F.; Aspelund, T.; Eiriksdottir, G.; et al. NRXN3 is a novel locus for waist circumference: A genome-wide association study from the CHARGE Consortium. PLoS Genet. 2009, 5, e1000539. [Google Scholar] [CrossRef] [PubMed]
- Prats-Puig, A.; Grau-Cabrera, P.; Riera-Pérez, E.; Cortés-Marina, R.; Fortea, E.; Soriano-Rodríguez, P.; de Zegher, F.; Ibánez, L.; Bassols, J.; López-Bermejo, A. Variations in the obesity genes FTO, TMEM18 and NRXN3 influence the vulnerability of children to weight gain induced by short sleep duration. Int. J. Obes. 2013, 37, 182–187. [Google Scholar] [CrossRef] [PubMed][Green Version]
- Wang, K.; Li, W.D.; Zhang, C.K.; Wang, Z.; Glessner, J.T.; Grant, S.F.; Zhao, H.; Hakonarson, H.; Price, R.A. A genome-wide association study on obesity and obesity-related traits. PLoS ONE 2011, 6, e18939. [Google Scholar] [CrossRef]
- Zou, Y.; Ning, T.; Shi, J.; Chen, M.; Ding, L.; Huang, Y.; Kauderer, S.; Xu, M.; Cui, B.; Bi, Y.; et al. Association of a gain-of-function variant in LGR4 with central obesity. Obesity 2017, 25, 252–260. [Google Scholar] [CrossRef]
- Wang, J.; Liu, R.; Wang, F.; Hong, J.; Li, X.; Chen, M.; Ke, Y.; Zhang, X.; Ma, Q.; Wang, R.; et al. Ablation of LGR4 promotes energy expenditure by driving white-to-brown fat switch. Nat. Cell Biol. 2013, 15, 1455–1463. [Google Scholar] [CrossRef]
- Toutoudaki, K.; Paltoglou, G.; Papadimitriou, D.T.; Eleftheriades, A.; Tsarna, E.; Christopoulos, P. The Role of SNPs in the Pathogenesis of Idiopathic Central Precocious Puberty in Girls. Children 2023, 10, 450. [Google Scholar] [CrossRef]
- Tang, B.; Hu, S.; Ouyang, Q.; Wu, T.; Lu, Y.; Hu, J.; Hu, B.; Li, L.; Wang, J. Comparative transcriptome analysis identifies crucial candidate genes and pathways in the hypothalamic-pituitary-gonadal axis during external genitalia development of male geese. BMC Genom. 2022, 23, 136. [Google Scholar] [CrossRef] [PubMed]
- Dilower, I.; Niloy, A.J.; Kumar, V.; Kothari, A.; Lee, E.B.; Rumi, M.A.K. Hedgehog Signaling in Gonadal Development and Function. Cells 2023, 12, 358. [Google Scholar] [CrossRef] [PubMed]
- Gao, J.; Wang, Y.; Liu, J.; Chen, F.; Guo, Y.; Ke, H.; Wang, X.; Luo, M.; Fu, S. Genome-wide association study reveals genomic loci of sex differentiation and gonadal development in Plectropomus leopardus. Front. Genet. 2023, 14, 1229242. [Google Scholar] [CrossRef] [PubMed]
- Li, S.J.; Chang, H.M.; Xie, J.; Wang, J.H.; Yang, J.; Leung, P.C.K. The interleukin 6 trans-signaling increases prostaglandin E2 production in human granulosa cells†. Biol. Reprod. 2021, 105, 1189–1204. [Google Scholar] [CrossRef] [PubMed]
- Moaeen-ud-Din, M.; Malik, N.; Yang, L.G. Somatostatin can alter fertility genes expression, oocytes maturation, and embryo development in cattle. Anim. Biotechnol. 2009, 20, 144–150. [Google Scholar] [CrossRef] [PubMed]
- Puglisi, R.; Cambuli, C.; Capoferri, R.; Giannino, L.; Lukaj, A.; Duchi, R.; Lazzari, G.; Galli, C.; Feligini, M.; Galli, A.; et al. Differential gene expression in cumulus oocyte complexes collected by ovum pick up from repeat breeder and normally fertile Holstein Friesian heifers. Anim. Reprod. Sci. 2013, 141, 26–33. [Google Scholar] [CrossRef] [PubMed]
- Memon, M.A.; Anway, M.D.; Covert, T.R.; Uzumcu, M.; Skinner, M.K. Transforming growth factor beta (TGFbeta1, TGFbeta2 and TGFbeta3) null-mutant phenotypes in embryonic gonadal development. Mol. Cell Endocrinol. 2008, 294, 70–80. [Google Scholar] [CrossRef] [PubMed]
- Sbardella, A.P.; Watanabe, R.N.; da Costa, R.M.; Bernardes, P.A.; Braga, L.G.; Baldi Rey, F.S.; Lôbo, R.B.; Munari, D.P. Genome-Wide Association Study Provides Insights into Important Genes for Reproductive Traits in Nelore Cattle. Animals 2021, 11, 1386. [Google Scholar] [CrossRef] [PubMed]
- Mu, H.; Zhang, T.; Yang, Y.; Zhang, D.; Gao, J.; Li, J.; Yue, L.; Gao, D.; Shi, B.; Han, Y.; et al. METTL3-mediated mRNA N(6)-methyladenosine is required for oocyte and follicle development in mice. Cell Death Dis. 2021, 12, 989. [Google Scholar] [CrossRef]
- Kumar, A.; Dumasia, K.; Gaonkar, R.; Sonawane, S.; Kadam, L.; Balasinor, N.H. Estrogen and androgen regulate actin-remodeling and endocytosis-related genes during rat spermiation. Mol. Cell Endocrinol. 2015, 404, 91–101. [Google Scholar] [CrossRef]
- Aboul-Naga, A.M.; Alsamman, A.M.; El Allali, A.; Elshafie, M.H.; Abdelal, E.S.; Abdelkhalek, T.M.; Abdelsabour, T.H.; Mohamed, L.G.; Hamwieh, A. Genome-wide analysis identified candidate variants and genes associated with heat stress adaptation in Egyptian sheep breeds. Front. Genet. 2022, 13, 898522. [Google Scholar] [CrossRef] [PubMed]
- Kim, E.S.; Elbeltagy, A.R.; Aboul-Naga, A.M.; Rischkowsky, B.; Sayre, B.; Mwacharo, J.M.; Rothschild, M.F. Multiple genomic signatures of selection in goats and sheep indigenous to a hot arid environment. Heredity 2016, 116, 255–264. [Google Scholar] [CrossRef]
- Risbud, M.V.; Fertala, J.; Vresilovic, E.J.; Albert, T.J.; Shapiro, I.M. Nucleus pulposus cells upregulate PI3K/Akt and MEK/ERK signaling pathways under hypoxic conditions and resist apoptosis induced by serum withdrawal. Spine 2005, 30, 882–889. [Google Scholar] [CrossRef] [PubMed]
- Wu, C.; Ma, S.; Zhao, B.; Qin, C.; Wu, Y.; Di, J.; Suo, L.; Fu, X. Drivers of plateau adaptability in cashmere goats revealed by genomic and transcriptomic analyses. BMC Genom. 2023, 24, 428. [Google Scholar] [CrossRef] [PubMed]
- Liang, X.; Zhang, Q.; Cattaneo, P.; Zhuang, S.; Gong, X.; Spann, N.J.; Jiang, C.; Cao, X.; Zhao, X.; Zhang, X.; et al. Transcription factor ISL1 is essential for pacemaker development and function. J. Clin. Investig. 2015, 125, 3256–3268. [Google Scholar] [CrossRef] [PubMed]
- Søreng, K.; Knævelsrud, H.; Holland, P.; Simonsen, A. HS1BP3 inhibits autophagy by regulation of PLD1. Autophagy 2017, 13, 985–986. [Google Scholar] [CrossRef] [PubMed][Green Version]
- Stahl, J.; Bergmann, H.; Göttig, S.; Ebersberger, I.; Averhoff, B. Acinetobacter baumannii Virulence Is Mediated by the Concerted Action of Three Phospholipases D. PLoS ONE 2015, 10, e0138360. [Google Scholar] [CrossRef]
- Feng, L.; Chen, Y.; Xu, K.; Li, Y.; Riaz, F.; Lu, K.; Chen, Q.; Du, X.; Wu, L.; Cao, D.; et al. Cholesterol-induced leucine aminopeptidase 3 (LAP3) upregulation inhibits cell autophagy in pathogenesis of NAFLD. Aging 2022, 14, 3259–3275. [Google Scholar] [CrossRef] [PubMed]
- Kennedy, A.; Waters, E.; Rowshanravan, B.; Hinze, C.; Williams, C.; Janman, D.; Fox, T.A.; Booth, C.; Pesenacker, A.M.; Halliday, N.; et al. Differences in CD80 and CD86 transendocytosis reveal CD86 as a key target for CTLA-4 immune regulation. Nat. Immunol. 2022, 23, 1365–1378. [Google Scholar] [CrossRef]
- Long, L.; Wei, J.; Lim, S.A.; Raynor, J.L.; Shi, H.; Connelly, J.P.; Wang, H.; Guy, C.; Xie, B.; Chapman, N.M.; et al. CRISPR screens unveil signal hubs for nutrient licensing of T cell immunity. Nature 2021, 600, 308–313. [Google Scholar] [CrossRef]
- Xiao, Z.B.; Huang, D.Y.; Li, Z.P.; Liu, Z.L. Introduction, Protection, and Utilization of Livestock and Poultry Genetic Resources in Jiuyi Shan rabbit. Hunan J. Anim. Sci. Vet. Med. 2013, 13–16. [Google Scholar] [CrossRef]
- Diribarne, M.; Mata, X.; Chantry-Darmon, C.; Vaiman, A.; Auvinet, G.; Bouet, S.; Deretz, S.; Cribiu, E.P.; de Rochambeau, H.; Allain, D.; et al. A deletion in exon 9 of the LIPH gene is responsible for the rex hair coat phenotype in rabbits (Oryctolagus cuniculus). PLoS ONE 2011, 6, e19281. [Google Scholar] [CrossRef] [PubMed]
- Lona-Durazo, F.; Hernandez-Pacheco, N.; Fan, S.; Zhang, T.; Choi, J.; Kovacs, M.A.; Loftus, S.K.; Le, P.; Edwards, M.; Fortes-Lima, C.A.; et al. Meta-analysis of GWA studies provides new insights on the genetic architecture of skin pigmentation in recently admixed populations. BMC Genet. 2019, 20, 59. [Google Scholar] [CrossRef] [PubMed]
- Liu, G.S.; Peshavariya, H.; Higuchi, M.; Brewer, A.C.; Chang, C.W.; Chan, E.C.; Dusting, G.J. Microphthalmia-associated transcription factor modulates expression of NADPH oxidase type 4: A negative regulator of melanogenesis. Free Radic. Biol. Med. 2012, 52, 1835–1843. [Google Scholar] [CrossRef] [PubMed]
- Wasmeier, C.; Romao, M.; Plowright, L.; Bennett, D.C.; Raposo, G.; Seabra, M.C. Rab38 and Rab32 control post-Golgi trafficking of melanogenic enzymes. J. Cell Biol. 2006, 175, 271–281. [Google Scholar] [CrossRef] [PubMed]
- Yu, S.; Wang, G.; Liao, J. Association of a novel SNP in the ASIP gene with skin color in black-bone chicken. Anim. Genet. 2019, 50, 283–286. [Google Scholar] [CrossRef] [PubMed]
- Trigo, B.B.; Utsunomiya, A.T.H.; Fortunato, A.; Milanesi, M.; Torrecilha, R.B.P.; Lamb, H.; Nguyen, L.; Ross, E.M.; Hayes, B.; Padula, R.C.M.; et al. Variants at the ASIP locus contribute to coat color darkening in Nellore cattle. Genet. Sel. Evol. 2021, 53, 40. [Google Scholar] [CrossRef] [PubMed]
- Corbin, L.J.; Pope, J.; Sanson, J.; Antczak, D.F.; Miller, D.; Sadeghi, R.; Brooks, S.A. An Independent Locus Upstream of ASIP Controls Variation in the Shade of the Bay Coat Colour in Horses. Genes 2020, 11, 606. [Google Scholar] [CrossRef] [PubMed]
- Jacobs, L.C.; Hamer, M.A.; Gunn, D.A.; Deelen, J.; Lall, J.S.; van Heemst, D.; Uh, H.W.; Hofman, A.; Uitterlinden, A.G.; Griffiths, C.E.M.; et al. A Genome-Wide Association Study Identifies the Skin Color Genes IRF4, MC1R, ASIP, and BNC2 Influencing Facial Pigmented Spots. J. Investig. Dermatol. 2015, 135, 1735–1742. [Google Scholar] [CrossRef]
- Chen, L.; Wang, T.; Ji, X.; Ding, C.; Liang, T.; Liu, X.; Lu, J.; Guo, X.; Kang, Q.; Ji, Z. Cytoskeleton protein 4.1R suppresses murine keratinocyte cell hyperproliferation via activating the Akt/ERK pathway in an EGFR-dependent manner. Exp. Cell Res. 2019, 384, 111648. [Google Scholar] [CrossRef]
- Cohen, J.; Raviv, S.; Adir, O.; Padmanabhan, K.; Soffer, A.; Luxenburg, C. The Wave complex controls epidermal morphogenesis and proliferation by suppressing Wnt-Sox9 signaling. J. Cell Biol. 2019, 218, 1390–1406. [Google Scholar] [CrossRef] [PubMed]
- Brockschmidt, F.F.; Heilmann, S.; Ellis, J.A.; Eigelshoven, S.; Hanneken, S.; Herold, C.; Moebus, S.; Alblas, M.A.; Lippke, B.; Kluck, N.; et al. Susceptibility variants on chromosome 7p21.1 suggest HDAC9 as a new candidate gene for male-pattern baldness. Br. J. Dermatol. 2011, 165, 1293–1302. [Google Scholar] [CrossRef] [PubMed]
- Cai, J.; Lee, J.; Kopan, R.; Ma, L. Genetic interplays between Msx2 and Foxn1 are required for Notch1 expression and hair shaft differentiation. Dev. Biol. 2009, 326, 420–430. [Google Scholar] [CrossRef]
- Hughes, M.W.; Jiang, T.X.; Plikus, M.V.; Guerrero-Juarez, C.F.; Lin, C.H.; Schafer, C.; Maxson, R.; Widelitz, R.B.; Chuong, C.M. Msx2 Supports Epidermal Competency during Wound-Induced Hair Follicle Neogenesis. J. Investig. Dermatol. 2018, 138, 2041–2050. [Google Scholar] [CrossRef]
- Troy, T.C.; Turksen, K. The targeted overexpression of a Claudin mutant in the epidermis of transgenic mice elicits striking epidermal and hair follicle abnormalities. Mol. Biotechnol. 2007, 36, 166–174. [Google Scholar] [CrossRef]
- Yoon, M.S. Vps34 and PLD1 take center stage in nutrient signaling: Their dual roles in regulating autophagy. Cell Commun. Signal. 2015, 13, 44. [Google Scholar] [CrossRef] [PubMed]








| Breed | Acronym | Number of Animals 1 | Coat Color 2 | Body Size | Reproductive Capacity 3 | Resistance 4 |
|---|---|---|---|---|---|---|
| Netherland Dwarf | EU | 14 (pool) | Black and White | Dwarf | - | - |
| Belgian Hare | EU | 17 (pool) | Brownish | Medium | - | - |
| Champagne d’Argent | EU | 16 (pool) | Argent | Large | - | - |
| Dutch | EU | 13 (pool) | Black and White | Dwarf | - | - |
| Flemish Giant | EU | 18 (pool) | Linen | Giant | - | - |
| French Lop | EU | 20 (pool) | Brownish | Large | - | - |
| New Zealand White rabbit | NZW | 12 (individual) | White | Medium | General | General |
| Angora rabbit | AN | 20 (individual) | White | Large | General | General |
| Rex rabbit | REX | 15 (individual) | White | Large | General | General |
| Watanabe heritable hyperlipidemic | WHHL | 10 (individual) | White | Medium | General | General |
| Japanese Large-ear White rabbit | JW | 10 (individual) | White | Medium | General | General |
| Kangda meat rabbit | KD | 15 (individual) | White | Large | General | General |
| Laiwu Black rabbit | LWB | 20 (individual) | Black | Medium | General | - |
| Jiuyishan rabbit | JYS | 20 (individual) | Gray | Small | Good | Good |
| Sichuan White rabbit | SCW | 20 (individual) | White | Small | Good | Good |
| Minxinan Black rabbit | MXN | 14 (individual) | Black | Small | Good | Good |
| Fujian White rabbit | FJW | 18 (individual) | White | Small | Good | Good |
| Breed | N | MAF | π | Ho | He | FST |
|---|---|---|---|---|---|---|
| AN | 6,823,612 | 0.2054 | 0.0024 | 0.3189 | 0.3182 | 0.2023 |
| FJW | 6,390,537 | 0.1916 | 0.0023 | 0.3043 | 0.3109 | 0.1961 |
| JW | 5,081,336 | 0.1105 | 0.0015 | 0.3073 | 0.3356 | 0.2909 |
| JYS | 7,079,312 | 0.2307 | 0.0027 | 0.3345 | 0.3317 | 0.1469 |
| KD | 6,601,780 | 0.1911 | 0.0024 | 0.3296 | 0.3157 | 0.2090 |
| LWB | 7,080,476 | 0.2298 | 0.0027 | 0.3351 | 0.3334 | 0.1505 |
| MXN | 6,801,543 | 0.2068 | 0.0025 | 0.3332 | 0.3250 | 0.1844 |
| NZW | 6,450,438 | 0.2031 | 0.0025 | 0.3340 | 0.3379 | 0.1855 |
| REX | 7,094,777 | 0.2242 | 0.0027 | 0.3321 | 0.3349 | 0.1707 |
| SCW | 6,706,715 | 0.2076 | 0.0025 | 0.3214 | 0.3263 | 0.1848 |
| WHHL | 5,132,820 | 0.1001 | 0.0014 | 0.3122 | 0.3179 | 0.3102 |
| Breed | 100–500 kb | 500–1000 kb | 1000–1500 kb | >1500 kb | Total |
|---|---|---|---|---|---|
| AN | 2714 | 295 | 41 | 10 | 3060 |
| FJW | 2304 | 436 | 89 | 28 | 2857 |
| JW | 3213 | 608 | 109 | 39 | 3968 |
| JYS | 1975 | 350 | 73 | 26 | 2424 |
| KD | 2489 | 378 | 74 | 23 | 2963 |
| LWB | 2173 | 356 | 62 | 17 | 2608 |
| MXN | 2964 | 270 | 23 | 3 | 3259 |
| NZW | 2610 | 365 | 61 | 13 | 3049 |
| REX | 2708 | 249 | 24 | 3 | 2984 |
| SCW | 2142 | 430 | 96 | 35 | 2703 |
| WHHL | 3122 | 662 | 134 | 40 | 3955 |
| Genes | Performance in Functional Assay |
|---|---|
| INSIG2 | Body size [35]; body weight [36]; body mass index [37] |
| GLI3 | Body weight [38]; body height [39]; skeletal development [40] |
| ACOXL | Back fat [41] |
| PRKCQ | Residual feed intake [42]; body weight [43] |
| MAP3K13 | Muscle growth [44] |
| BCL6 | Subcutaneous adipose tissue development [45] |
| NRXN3 | Waist circumference [46]; body mass index [47]; obesity [48] |
| LGR4 | Obesity [49]; body weight [50] |
| Genes | Performance in Functional Assay |
|---|---|
| PLCB1 | Sexual maturity [51]; external genitalia development [52] |
| GLI3 | Gonadal development [53,54] |
| IL6R | Prostaglandin E2 production [55] |
| SST | Fertility gene expression [56] |
| EDNRA | Fertility [57] |
| TGFB2 | Gonadal development [58] |
| ACOXL | Reproductive traits [59] |
| ITSN2 | Follicle development [60] |
| PICALM | Sperm release process [61] |
| Genes | Performance in Functional Assay |
|---|---|
| PLCB1 | Heat stress adaptation [62]; thermo-tolerance [63] |
| GSK3B | Adaptation to hypoxic conditions [64] |
| ISL1 | Plateau adaptation [65], myocardial development [66] |
| PLD1 | Autophagy [67]; host cell invasion [68] |
| LAP3 | Autophagy [69] |
| CD86 | Immune regulation [70] |
| SEC31A | T cell immunity and immune tolerance [71] |
Disclaimer/Publisher’s Note: The statements, opinions and data contained in all publications are solely those of the individual author(s) and contributor(s) and not of MDPI and/or the editor(s). MDPI and/or the editor(s) disclaim responsibility for any injury to people or property resulting from any ideas, methods, instructions or products referred to in the content. |
© 2024 by the authors. Licensee MDPI, Basel, Switzerland. This article is an open access article distributed under the terms and conditions of the Creative Commons Attribution (CC BY) license (https://creativecommons.org/licenses/by/4.0/).
Share and Cite
Xie, K.; Ning, C.; Yang, A.; Zhang, Q.; Wang, D.; Fan, X. Resequencing Analyses Revealed Genetic Diversity and Selection Signatures during Rabbit Breeding and Improvement. Genes 2024, 15, 433. https://doi.org/10.3390/genes15040433
Xie K, Ning C, Yang A, Zhang Q, Wang D, Fan X. Resequencing Analyses Revealed Genetic Diversity and Selection Signatures during Rabbit Breeding and Improvement. Genes. 2024; 15(4):433. https://doi.org/10.3390/genes15040433
Chicago/Turabian StyleXie, Kerui, Chao Ning, Aiguo Yang, Qin Zhang, Dan Wang, and Xinzhong Fan. 2024. "Resequencing Analyses Revealed Genetic Diversity and Selection Signatures during Rabbit Breeding and Improvement" Genes 15, no. 4: 433. https://doi.org/10.3390/genes15040433
APA StyleXie, K., Ning, C., Yang, A., Zhang, Q., Wang, D., & Fan, X. (2024). Resequencing Analyses Revealed Genetic Diversity and Selection Signatures during Rabbit Breeding and Improvement. Genes, 15(4), 433. https://doi.org/10.3390/genes15040433

