Abstract
The history of Alu retroposons has been choreographed by the systematic accumulation of inherited diagnostic nucleotide substitutions to form discrete subfamilies, each having a distinct nucleotide consensus sequence. The oldest subfamily, AluJ, gave rise to AluS after the split between Strepsirrhini and what would become Catarrhini and Platyrrhini. The AluS lineage gave rise to AluY in catarrhines and to AluTa in platyrrhines. Platyrrhine Alu subfamilies Ta7, Ta10, and Ta15 were assigned names based on a standardized nomenclature. However, with the subsequent intensification of whole genome sequencing (WGS), large scale analyses to characterize Alu subfamilies using the program COSEG identified entire lineages of subfamilies simultaneously. The first platyrrhine genome with WGS, the common marmoset (Callithrix jacchus; [caljac3]), resulted in Alu subfamily names sf0 to sf94 in an arbitrary order. Although easily resolved by alignment of the consensus sequences, this naming convention can become increasingly confusing as more genomes are independently analyzed. In this study, we reported Alu subfamily characterization for the platyrrhine three-family clade of Cebidae, Callithrichidae, and Aotidae. We investigated one species/genome from each recognized family of Callithrichidae and Aotidae and of both subfamilies (Cebinae and Saimiriinae) of the family Cebidae. Furthermore, we constructed a comprehensive network of Alu subfamily evolution within the three-family clade of platyrrhines to provide a working framework for future research. Alu expansion in the three-family clade has been dominated by AluTa15 and its derivatives.
Keywords:
Cebidae; Aotidae; Callithrichidae; Platyrrhini; Alu; evolution; retrotransposon; genomics; SCULU 1. Introduction
1.1. History of Alu Elements
The discovery in the mid-1970′s that a large fraction of the human genome is occupied by interspersed repetitive sequences, each about 300 nucleotides long [1], prompted scientists to investigate the architecture of this repeated DNA sequence by subjecting it to cleavage using a variety of different restriction enzymes [2]. Only one out of thirteen different restriction enzymes resulted in cutting the DNA into two fragments. That endonuclease was AluI, and thus the phrase “Alu family of repeats” was coined [2]. The division of Alu sequences into subfamilies based on unique nucleotide substitutions began with the designation of AluJ (Jurka) and AluS (Smith) [3], named after the researchers who discovered them, and was quickly followed by many others including, but not limited to, CS (catarrhine-specific), PS (primate-specific), HS (human-specific), and AluY (meaning young) [4,5,6]. The AluS subfamily arose from AluJ after the split between Strepsirrhini and what would become Platyrrhini and Catarrhini [3,7]. The AluY lineage of subfamilies are only present in catarrhines [4,8,9], and thus only AluJ and AluS families and their derivatives are present in platyrrhines.
In the mid-1990′s, a standardized nomenclature for Alu repeats was introduced [10] to bring together this rapidly emerging field of research that lacked formal guidelines. Using the new standard, lower case letters after the J, S, or Y indicate a new subfamily derived from that Alu lineage, followed by the number of diagnostic nucleotide changes from the parent subfamily. The HS-1 subfamily became Ya5 and HS-2 became Ya8 [10], providing an organized hierarchy associated with the naming convention. This new system also proposed that Alu variants identified in non-human primates be denoted with an abbreviated genus and species to indicate the taxon in which the Alu subfamily was discovered, such as Ya5Ptr for a variant of AluYa5 that was discovered in Pan troglodytes (common chimpanzee). This standardized nomenclature was generally followed over the next several years, introducing subfamily designations such as AluMacYa3 discovered in Macaca mulatta (rhesus macaque) [11], AluYd3a1_gib, discovered in Nomascus leucogenys (northern white-cheeked gibbon) [12], AluYe5b5_Pongo discovered in orangutan [13], and a new AluL lineage of subfamilies unique to Lemuridae (true lemurs) [14]. The first platyrrhine-specific Alu subfamily discovered was given the new name AluT, because it was created by a fusion event between AluSc and AluSp elements [15]. This platyrrhine specific AluTa-lineage includes Ta7, Ta10, and Ta15, with AluTa15 thought to be limited to the three-family clade of Cebidae, Callithrichidae, and Aotidae platyrrhines (we follow here the new classification in which callithrichids, owl monkeys, squirrel monkeys, and capuchin monkeys are divided into three families, Callithrichidae, Aotidae, and Cebidae, as opposed to earlier nomenclature that placed these taxa together into a single family, Cebidae) [15,16].
1.2. Alu Analyses of Whole Genomes
In recent years, the explosion of whole genome sequencing (WGS) projects has produced high quality genome assemblies for many non-human primates. This has permitted genome wide analyses of repeat content using RepeatMasker, as well as Alu subfamily identification using the COSEG program based on co-segregating mutations [17]. This methodology has greatly accelerated the number of primate genomes characterized for the Alu element subfamily content [18,19,20,21,22]. However, the COSEG output assigns subfamily names arbitrarily, starting with subfamily “0” and going through to subfamily x, in no particular order and with no regard for the step-wise accumulation of diagnostic mutations. For example, the COSEG output for lineage-specific Alu subfamilies in Papio baboons [20] was reported as subfamily0 to subfamily128, for the rhesus macaque genome [Mmul_10] an Alu network was reported for subfamily 0 to subfamily 150 [21], and for bonobo, Pan paniscus [panPan3], as subfamily0 to subfamily13 [19]. Each of these subfamilies has an independent consensus sequence based on sequence alignments, but would be difficult to distinguish otherwise.
1.3. Alu Evolution in Platyrrhini
As noted above, the first platyrrhine-specific Alu subfamilies identified were Ta7, Ta10 and Ta15 [15]. The first completed WGS for a platyrrhine primate was for the common marmoset (C. jacchus; [caljac3]) [22]. Full length Alu elements from the marmoset genome were compared to human [hg19], chimpanzee [panTro3], rhesus macaque [rheMac3] and orangutan [ponAbe2] genomes available at that time. Therefore, Alu subfamilies discovered in marmoset were referred to as “New World monkey specific” or considered restricted to platyrrhines as viewed thru the lens of the marmoset genome. They were not considered marmoset-specific or even exclusive to Cebidae at that time. Consensus sequences were reported for 94 Alu subfamilies from the marmoset genome, called sf0 to sf93 [22]. Following sequence alignment, some overlap with existing Alu subfamilies was identified (i.e., sf0 = AluSx, sf1 = AluTa15, sf6 = AluJr, sf13 = AluSq2 and sf27 = AluSx1) resulting in a net of n = 89 newly identified unique Alu subfamilies (Supplementary File S1). One branch of three younger subfamilies, sf4, sf5 and sf43, harbored Alu insertion polymorphisms as determined by locus-specific PCR on a DNA sample panel consisting of representative marmosets from three geographically different breeding colonies [22]. Generalized conclusions from these analyses were that platyrrhine Alu subfamilies diverge from human and rhesus macaque around the AluSc branch and that AluTa15 and its immediate derivatives represent the source of about half of the platyrrhine-specific Alu elements [22].
The second completed WGS for a platyrrhine primate was for the squirrel monkey, (Saimiri boliviensis; [SaiBol1.0]). Full length Alu elements from the Saimiri genome were compared against human [hg38], marmoset [calJac3] and owl monkey, genus Aotus [Anan_1.0] genomes [18] using the Blast Like Alignment Tool (BLAT) [23]. A combined 108 Alu subfamilies derived from both marmoset and squirrel monkey were used for a RepeatMasker custom library to screen the WGS of marmoset and squirrel monkey to determine the Saimiri lineage-specific Alu subfamilies. Forty-six new Saimiri Alu subfamilies were reported, named “Sub_xx_jb” [18] with _jb being the author’s initials. There were fewer new subfamilies (i.e., n = 46 compared to n = 89) because it was the second platyrrhine genome analyzed and filtered against the first. FASTA consensus sequences for these 46 Saimiri Alu subfamilies are available in Supplementary File S2. Generalized conclusions from this study were that Saimiri Alu evolution occurred in three major bursts, one each from AluS, AluTa10 and AluTa15, with Ta15 and its derived subfamily sf63 comprising the majority of young elements [18].
Each new analyzed genome adds more Alu subfamilies unique to that lineage, increasing the complexity of how to report data from these genomic analyses such that a meaningful cross-reference is uniform across taxa. Thus far, the evolution of Alu subfamilies in platyrrhines has a structural framework on which to build upon. Starting with the ancestral AluJ, AluS and AluTa-lineages, followed by the sf-lineage discovered in marmoset and then the Sub_xx_jb Saimiri subfamilies, a unique naming convention exists on which to build a comprehensive network. In this study we report the Alu subfamily composition for two additional genomes, owl monkey, genus Aotus [Anan_2.0], and capuchin monkey, genus Cebus [Cebus_imitator-1.0], and name them Subfamily_xx_owl and Subfamily_xx_ceb, respectively. Then we combine these new subfamily designations with all of the previous Alu subfamilies from RepBase [24], marmoset and squirrel monkey. The goal is to assemble a cohesive framework of the existing Alu subfamily network within the three-family clade of Cebidae, Callithrichidae and Aotidae such that the evolving architecture of Alu evolution within platyrrhines can be readily integrated in a systematic non-overlapping fashion.
2. Materials and Methods
2.1. Lineage-Specific Alu Elements
Four high-quality platyrrhine genomes (common marmoset; C. jacchus [caljac3], capuchin monkey; Cebus imitator [Cebus_imitator-1.0], squirrel monkey; S. boliviensis [SaiBol1] and owl monkey; Aotus nancymaae [Anan_2.0]) were obtained from the National Center for Biotechnology Information (NCBI) and analyzed for their Alu content using RepeatMasker (RepeatMasker-Open-4.0). Ascertainment of lineage-specific or recently integrated Alu insertions from the owl monkey genome [Anan_2.0] and from the C. imitator genome [Cebus_imitator-1.0] [25] were performed as described previously [26,27,28,29]. Briefly, full-length Alu elements were extracted from the RepeatMasker output using a custom python script (described at link https://github.com/t-beck; accessed on 19 December 2022). These elements, along with 600 bp 5′ and 3′ flanking sequence, were then compared to the remaining genomes by means of a sequential BLAT [23] conducted in the following order: (1) human (Homo sapiens; [GRCh38.p13]); (2) common marmoset (C. jacchus; [caljac3]); (3) capuchin monkey (C. imitator; [Cebus_imitator-1.0] or owl monkey (A. nancymaae; [Anan_2.0] and (4) squirrel monkey (S. boliviensis; [SaiBol1.0]). A sequential BLAT involved analyzing the output after each BLAT for capuchin or owl monkey-specific Alu elements compared to the other four genomes.
2.2. Alu Subfamily Analysis
The RepeatMasker utility program COSEG was applied to the lineage-specific owl monkey and capuchin monkey Alu insertions to determine the subfamily composition based on co-segregating mutations. Alu insertions determined to be lineage-specific were aligned via Crossmatch (www.phrap.org/phredphrapconsed.html, accessed on 1 January 2023 with the default settings, then analyzed via COSEG (www.repeatmasker.org/COSEGDownload.html; accessed on 19 December 2022) to determine the subfamily structure. The dataset was aligned against the AluS consensus sequence [30]. COSEG was then used to group the Alu subfamilies. The middle A-rich region of the AluS consensus sequence was excluded from the analysis when determining the subfamilies, whereas tri and di segregating mutations were considered. A group of ten or more identical sequences was considered a separate Alu subfamily. The consensus sequences were subjected to a RepeatMasker analysis using 24 subfamilies previously defined by RepBase [15,24], as well as the 86 from marmoset and 46 from squirrel monkey (see Section 1) to remove exact matches. Eliminating subfamilies duplicated in owl monkey or capuchin resulted in non-overlapping datasets. These 189 Alu subfamilies were then aligned in BioEdit [31] and a network analysis was completed based on the accumulation of diagnostic mutations.
2.3. Model Selection
A combined dataset of 189 non-overlapping Alu subfamilies was analyzed with jModelTest-2.1.10 [32] to determine the best nucleotide substitution model for this dataset. The Akaike information criterion (AIC) and Bayesian information criterion (BIC) models were a gamma distribution. Both the AIC and BIC model selection were TrN+G (variable base frequencies, equal transversion rates, variable transition rates, and gamma distributed rate variation among sites). The TrN+G model is in agreement with a previous analysis of Alu subfamilies derived from the squirrel monkey genome [18].
2.4. SCULU Analysis
Subfamilies were analyzed using a new method designed to increase subfamily annotation reliability, implemented in software called Subfamily clustering using label uncertainty (SCULU) [33]. The guiding principle of SCULU is that subfamilies should be reliably separable—if a transposable element insertion properly belongs to one subfamily, then it should be very unlikely to be assigned to some other subfamily due to common chance events. As input, SCULU is provided with consensus sequences for a collection of subfamilies belonging to a single primary family, along with a set of instances for each subfamily. SCULU identifies unreliably separable subfamily pairs empirically, by aligning instances of each subfamily to all of the subfamily consensus sequences, and computing a score-based estimate of annotation confidence to each instance–subfamily pair [34]. If a large number of instances indicate low confidence in the separation of two subfamilies, they are merged. The result is a reduced set of subfamilies, with increased expected subfamily annotation reliability.
2.5. Bayesian Phylogenetic Analysis
An alignment of the 189 subfamilies was generated using MUSCLE v3.8.31 [35]. BEAST v1.7 (Bayesian Evolutionary Analysis Sampling Trees) [36] was used for Bayesian analysis and informed by using the jModelTest-2.1.10 analysis. All default settings were used, with the following exceptions: site heterogeneity = γ, species tree prior = birth death process, nucleotide model = TrN, and chain length = 30 million.
3. Results
3.1. Owl Monkey and Capuchin Alu Element Subfamilies
We found approximately 12,089 owl monkey lineage-specific Alu insertions in the [Anan_2.0] genome, from a total of 658,009 full-length insertions [27,28], and approximately 9602 capuchin lineage-specific Alu insertions in the [Cebus_imitator-1.0] genome, from a total of 617,132 full-length insertions [29]. An initial COSEG analysis of the lineage-specific Alu elements in the capuchin genome indicated that there were 16 subfamilies present. However, upon closer analysis of the data, it was observed that some of the subfamilies had very long 3′ A-tails that comprised half of the consensus sequences predicted by COSEG, or a long middle A-rich region. Upon inspection of the COSEG input for capuchin monkey Alu insertions, it was found that there were several hundred Alu sequences that contained a string of N’s. These sequences were removed and the COSEG analysis was repeated. Thirty and nine subfamilies were obtained from the owl monkey and capuchin monkey COSEG analyses, respectively. However, five owl monkey subfamilies (of thirty) and one capuchin monkey subfamily (of nine) were removed as these were exact matches to other previously defined subfamilies (described in Supplementary File S3; Table S1). Consensus sequences are available in FASTA format for 25 owl monkey and 8 capuchin Alu subfamilies in Supplementary Files S4 and S5, respectively.
3.2. Alu Subfamily Network Analysis
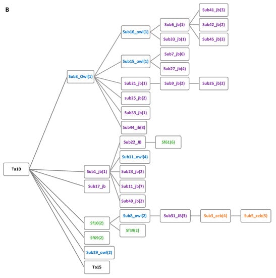
A total of 189 unique Alu subfamilies were used to generate a network analysis based on the stepwise accumulation of diagnostic mutations (Figure 1). These subfamilies included 24 previously defined by RepBase and Ray and Batzer (2005) [15,24], plus those derived from COSEG analyses of the marmoset, squirrel monkey, owl monkey, and capuchin monkey genomes, contributing 86, 46, 25, and 8 subfamilies, respectively. A RepeatMasker analysis of the 189 subfamilies was used to identify which of four major Alu subfamilies (J, S, Ta10, and Ta15) each of the 189 subfamilies were derived from (Supplementary File S3; Table S2). The only Alu subfamilies that were grouped with any AluJ subfamily (Jb, Jo, Jr, and Jr4) or older AluS subfamilies (Sp, Sq, Sq2, Sq10, Sx, Sx1, Sx3, Sx4, Sz, and Sz6) were ascertained from the marmoset genome (‘sf’) (Figure 1A), the first of the platyrrhine genomes analyzed. Branches with intermediate AluS subfamilies (Sg, Sg4, and Sg7) contain subfamilies from the marmoset as well as squirrel monkey and owl monkey (Figure 1A). The youngest AluS subfamily branch, Sc, contains subfamily representatives from all four of the genomes sequentially analyzed (marmoset, squirrel monkey, owl monkey, and capuchin monkey) and culminates with the emergence of the AluTa lineage (Figure 1A). The AluTa10 group was highly represented by lineage-specific squirrel monkey subfamilies, but also included subfamilies ascertained from all four genomes (Figure 1B). The AluTa15 network has high contributions from both the marmoset and squirrel monkey subfamilies, with lower numbers of lineage-specific owl monkey and capuchin monkey subfamilies (Figure 1C). The branching patterns in the network diagram include several polytomies in which multiple subfamilies are equally related to their parental node, often due to a single uniquely variable nucleotide substitution (Figure 1).


Figure 1.
Network schematic of the Alu subfamily evolution in the platyrrhine three-family clade of Cebidae, Callithrichidae, and Aotidae. This network was generated using data obtained from RepeatMasker and by a multiple sequence alignment of 189 subfamilies. Black lettering indicates a predefined subfamily [15,24]. Green, purple, blue, or orange lettering indicates that the subfamily was discovered in the marmoset, squirrel monkey, owl monkey, or capuchin monkey genome, respectively. Numbers in parentheses indicate the number of mutations that occurred between the subfamily and its parent node. (A) AluJ, AluS, and derived subfamilies up to the emergence of AluT. Boxed in red is a putative AluT subfamily as the fusion event between an AluSc and an AluSp element [15]. (B) Alu subfamilies derived from AluTa10. (C) Subfamilies derived from AluTa15.
3.3. Alu Subfamily Phylogenetic Analysis
A complementary Bayesian analysis of the evolution of these 189 subfamilies is shown in Figure 2. Polytomies observed in the network diagram are fully resolved in the Bayesian tree due to forced bifurcation [37]. Otherwise, the Bayesian analysis is in general agreement with the RepeatMasker analysis (Supplementary File S3; Table S2) and the network analysis (Figure 1) for the major subfamily groupings. In the AluJ portion of the Bayesian tree, it appears as though Alu subfamilies Jo and Jr are more closely related than previously thought, as subfamilies identified as Jo or Jr in the RepeatMasker analysis are grouped together in monophyletic branches. However, it should be noted that Jo was generally the basal group in a branching pattern and the only Alu subfamilies located within the AluJ portion of the Bayesian tree were ascertained from the marmoset genome and labeled “sf”. The AluS portion of the Bayesian tree is also in agreement with the network analysis in terms of certain subfamilies forming a monophyletic group. In addition, there was a separation of AluSc from all other AluS subfamilies. It was observed that subfamilies with a low percent divergence from the RepeatMasker identified consensus sequence were more likely to have congruent branching patterns with the network analysis, while higher divergence values from the RepeatMasker identified subfamily resulted in less agreement with the network analysis (Supplementary File S3; Table S2, Figure 1). In addition, there is a close relationship between sf74 and AluTa7, which were placed in the AluSc group consistently. Subfamilies identified as AluSz formed a monophyletic group with the RepBase consensus sequence of AluSz. This same observation was made for the AluSg7 and AluSp identified subfamilies. However, the Bayesian analysis and the network analysis did not match when comparing the Sx, Sx1, Sz, and Sq subfamilies in terms of branching pattern and grouping (Figure 1 and Figure 2). This indicates that these subfamilies are potentially more closely related, making exact subfamily designation and branching difficult to determine.
Figure 2.
Bayesian tree of Alu subfamily evolution for 189 subfamilies. Labels that begin with “sf” are subfamilies identified in the marmoset genome [22]. Labels that contain “jb”, “owl”, and “ceb” were obtained from the squirrel monkey [18], owl monkey, and capuchin monkey, respectively. Teal indicates the AluJ branch, with darker shades indicating a basal branch and closer to AluJb (shown in black), and lighter shades containing Jo and Jr subfamilies. Orange indicates the AluSc branch, with darker shades corresponding to those subfamilies identified as AluSc, with lighter shades for those subfamilies with higher percent divergence values forming a separate monophyletic group. Pink in the upper right depicts the older AluS subfamilies, with darker and lighter shades based on sequence divergence values. Purple indicates the AluTa10 and AluTa15 subfamilies, with the darkest shade belonging to the branch that contains AluTa15 (upper left), the lighter shades belonging to AluTa10 (lower left) and the lightest shades belonging to those subfamilies that form clades but do not form a group within the AluTa10 or AluTa15 consensus sequences.
3.4. Computationally Distinct Subfamilies
As some of the subfamilies described differ by only a few mutations, with several bearing single nucleotide differences between consensus sequences, we analyzed subfamilies to identify cases in which ambiguity was likely in the assignment of a genomic insertion to a subfamily. This analysis was performed with in-house software called SCULU, which merges subfamilies showing low reliable separability (see Section 2).
This analysis produced a total of 98 subfamilies, with 49 of the original 189 remaining unmerged. Of the 42 merged groups, 25 merged only two subfamilies (Supplementary File S6). The two merged groups with the largest number of members (merged_97 and merged_98 with 10 and 19 members, respectively) included those most closely related to AluTa15 (Supplementary File S7). This is consistent with the large number of subfamilies with only one or two diagnostic mutations separating them, as well as the large burst of apparent AluTa15 activity within platyrrhines (Figure 1; Supplementary File S7). For at least five of the merged groups there was a mixture of older Alu subfamilies, likely because the copies used as the input for SCULU were more degraded, leading to merged groups. Alternatively, due to the burst of activity in AluTa10/Ta15 in the platyrrhines, there was minimal difference between active groups, and COSEG potentially made a disproportionate number of AluTa15-type subfamilies, which were merged by SCULU as well (Supplementary File S7). Therefore, when using this dataset as a library for genomic annotation, great care must be taken to correctly assign genomic insertions to the appropriate subfamily, particularly if they belong to one of the aforementioned merged groups.
3.5. Number of Lineage Specific Alu Elements by Subfamily
Characterization of Alu subfamilies from marmoset, squirrel monkey, owl monkey, and capuchin were performed in the order of genome availability and thus the “sf” subfamilies obtained from the marmoset appeared to cover a broader range of older and younger subfamilies within the assembled framework of original 189 subfamilies. To determine if this translated to marmoset being the most basal lineage, or whether simply because marmoset was the first of the four to be analyzed for Alu content, we analyzed each of the four genomes for full-length Alu elements and compared them to the other three genomes to determine lineage specificity (see Methods Section 2.1 regarding Sequential BLAT). Next, we performed an in-house RepeatMasker analysis using our newly constructed repeat library of 189 subfamilies (Supplementary File S8). These results are shown in Supplementary File S3, Table S3, and are summarized in Supplementary File S3, Table S4. The most active subfamilies in these lineages with the highest copy number, such as sf44, sf46, sf47, sf63, sf73, sf82, and sf86, were all Ta15 derived (Supplementary File S3; Table S3, in bold font) and constituted the bulk of active drivers across these four genomes. AluTa15 and derived subfamilies constituted the vast majority of lineage-specific Alu elements in all four of these genomes (Supplementary File S3, Table S4 and Figure S1A). They dominated all other subfamily groups by many thousand-fold. Therefore, to reduce the degree to which AluTa15 overshadowed other subfamilies, we constructed a separate graph in which data for Ta10 and Ta15 were omitted (Supplementary File S3; Figure S1B). This provides a better view of the limited number of lineage specific insertions from older AluS and AluTa7 subfamilies. Owl monkey had more lineage-specific Alu elements from the oldest AluS subfamilies, 81 compared with 17 in marmoset, and from the young AluS subfamilies, 390 compared to 133 in marmoset (Supplementary File S3, Table S4 and Figure S1B). The number of lineage-specific insertions from AluTa7 and AluTa10 were the highest in marmoset and gradually declined in owl monkey, squirrel monkey, and capuchin (Supplementary File S3; Figure S1). These data suggest that owl monkey is likely basal to marmoset.
4. Discussion and Conclusions
This Alu subfamily analysis provides insight into the evolution of the platyrrhine parvorder by tracking which subfamilies were active in which genomes over time. This study is the first attempt to complete a network of Alu subfamilies compiled from multiple datasets of closely-related taxa, and to provide a framework on which to build upon that accommodates large expansions of Alu element subfamilies. It is imperative that we pre-emptively prohibit the nomenclature from cascading out of recognizable control in future publications as more WGS are analyzed. Each new analyzed genome adds more Alu subfamilies unique to that lineage, increasing the complexity of how to report data from these genomic analyses, such that a meaningful cross-reference with corresponding consensus sequence is uniform for future research. New genome assemblies are rapidly coming online, both within callithrichids, such as Saguinus imperator (tamarin), GCA_004024885.1, [SagImp_v1_BIUU] and Saguinus midas (Midas tamarin), GCA_021498475.1, [ASM2149847v1], as well as from other platyrrhine branches in Atelidae (Ateles geoffroyi, black-handed spider monkey, GCA_004024785.1, [AteGeo_v1_BIUU] and Alouatta palliata, mantled howler monkey, GCA_004027835.1, [AloPal_v1_BIUU] and the Pitheciidae branch, such as (Pithecia pithecia, white-faced saki, GCA_004026645.1, [PitPit_v1_BIUU] and Plecturocebus donacophilus, Bolivian titi, GCA_004027715.1, [CalDon_v1_BIUU].
It seems imperative at this stage to assemble a cohesive framework of the existing Alu subfamily structure such that the evolving architecture can be compiled together in a systematic fashion. Otherwise, the starburst-like pattern of the Alu subfamily mobilization and rapid rate of expansion in platyrrhines will soon lead to immense confusion. A standardized nomenclature exists; however, it has grown nearly obsolete with the ability to analyze entire genomes in just a few hours, resulting in the simultaneous discovery of multiple overlapping subfamilies. Thus, there are currently too many existing subfamilies to use the standardized nomenclature, mainly because (1) Alu subfamily names would become exceedingly long with complicated formatting, and (2) many Alu subfamilies have already been published with their corresponding consensus sequences [18,22]. Therefore, it seems prudent to use the consensus sequence as the new standardized metric to avoid naming duplications across multiple taxa. The first platyrrhine genome assembly to be analyzed had the newest Alu subfamilies, with decreasing unique consensus sequences in the emerging species. We propose a naming convention be adopted in order to (1) clearly indicate the genome in which the Alu subfamily was discovered (i.e., _Ceb for Cebus); (2) include the number of mutations different from the parent subfamily node (as shown in parenthesis in the network diagram, Figure 1); (3) provide the consensus sequence within the context of the congregated framework of 189 Alu subfamilies outlined in this report.
These data show bursts of activity arising from the AluTa10 and AluTa15 subfamilies, in agreement with the bush-like model of Alu mobilization [38,39,40]. The minimal differences between the AluTa15 consensus sequence and the large number of lineage-specific subfamilies from the marmoset, squirrel monkey, and owl monkey genomes are seen in the few, at times only one, diagnostic mutations. Therefore, the computational method SCULU based on subfamily clustering algorithms was applied to better refine some of these nearly-identical consensus sequences into merged clusters. This study also highlights the concurrent activity of multiple Alu subfamilies within each given lineage, similar to what has been previously reported for human-specific Alu subfamilies [38]. This is also potentially why the network analysis and phylogenetic tree contained some differences. The diagnostic mutation accumulation may lead to a polytomy, which are avoided in a Bayesian analysis that forces bifurcation [37]. It is also interesting to note that in the AluTa15 group there is an absence of a hierarchical scheme of lineage-specific subfamilies leading from one organism giving rise to another lineage-specific subfamily to another, as seen in AluTa10. This provides support that AluTa15 derived subfamilies are the youngest group of expanding subfamilies within the platyrrhine three-family clade of Cebidae, Callithrichidae, and Aotidae, as previously reported [15].
The analysis of Alu elements ascertained from the marmoset, squirrel monkey, capuchin monkey, and owl monkey genomes provide strong evidence of incomplete lineage sorting (ILS). ILS is a product of the rapid speciation that occurred within platyrrhines, during which time a large number of Alu insertions remained polymorphic within the emerging taxa and became randomly distributed among the four lineages studied here. Extensive ILS results in incongruent phylogenetic trees [15,37,41,42].
Supplementary Materials
The following supporting information can be downloaded at: https://www.mdpi.com/2073-4425/14/2/249/s1. Supplementary File S1 contains the Alu consensus sequences previously identified in marmoset as well as canonical Alu subfamilies (e.g., AluSc). Supplementary File S2 contains the squirrel monkey Alu consensus sequences in fasta format that were previously identified (prior to redundancy reduction). Supplementary File S3 is an excel file containing Tables S1–S4 and Figure S1. Supplementary Files S4 and S5 contains the owl and cebus monkey consensus sequences, respectively, prior to redundancy removal. Supplementary File S6 contains the output of the SCULU program in Newick format (showing which subfamilies have been merged, and in what order), while Supplementary File S7 is the subfamily breakdown of the groups contained within the SCULU output. Supplementary File S8 is the set of 189 Alu subfamilies, after redundancy removal, in fasta format. This includes the newly-discovered subfamilies as well as previously-defined subfamilies.
Author Contributions
J.M.S., J.A.W. and M.A.B. designed the research and wrote the paper; J.M.S. and J.A.W. conducted the experiments and analyzed the results; J.M.S. performed the Alu repeat analysis of the [Cebus_imitiator-1.0] and [Anan_2.0] genome assemblies and designed custom python scripts for data analysis and filtering; J.N.B. analyzed and confirmed the [SaiBol1] Alu consensus sequences; S.H. and T.J.W. performed the SCULU analysis; C.R. edited the manuscript. All authors have read and agreed to the published version of the manuscript.
Funding
This research was supported by the National Institutes of Health R01 GM59290 (M.A.B.), and the National Institute of General Medical Sciences (NIGMS) R01 HG002939 (T.J.W.), NIGMS U24 HG010136 (T.J.W. and S.H.).
Institutional Review Board Statement
Not applicable.
Informed Consent Statement
Not applicable.
Data Availability Statement
The algorithms used in this study are available on GitHub (https://github.com/t-beck; accessed on 19 December 2022). The Supplementary Data files are available on the online version of this paper and through the Batzer Lab website under publications, https://biosci-batzerlab.biology.lsu.edu/; accessed on 19 December 2022.
Acknowledgments
The capuchin monkey genome assembly (C. imitator) [Cebus_imitiator-1.0] is provided, with the following acknowledgements: Amanda Melin at the University of Calgary, Shoji Kawamura at University of Tokyo, and Wesley Warren, McDonnell Genome Institute, Washington University School of Medicine. The owl monkey genome assembly (A. nancymaae) [Anan_2.0] is used with the permission of the Baylor College of Medicine Human Genome Sequencing Center; BCM-HGSC (https://www.hgsc.bcm.edu/non-human-primates/owl-monkey-genome-project; last accessed 19 December 2022).
Conflicts of Interest
The authors declare no conflict of interest.
References
- Deininger, P.L.; Schmid, C.W. An electron microscope study of the DNA sequence organization of the human genome. J. Mol. Biol. 1976, 106, 773–790. [Google Scholar] [CrossRef] [PubMed]
- Houck, C.M.; Rinehart, F.P.; Schmid, C.W. A ubiquitous family of repeated DNA sequences in the human genome. J. Mol. Biol. 1979, 132, 289–306. [Google Scholar] [CrossRef] [PubMed]
- Jurka, J.; Smith, T. A fundamental division in the Alu family of repeated sequences. Proc. Natl. Acad. Sci. USA 1988, 85, 4775–4778. [Google Scholar] [CrossRef] [PubMed]
- Batzer, M.A.; Deininger, P.L. A human-specific subfamily of Alu sequences. Genomics 1991, 9, 481–487. [Google Scholar] [CrossRef] [PubMed]
- Batzer, M.A.; Kilroy, G.E.; Richard, P.E.; Shaikh, T.H.; Desselle, T.D.; Hoppens, C.L.; Deininger, P.L. Structure and variability of recently inserted Alu family members. Nucleic Acids Res. 1990, 18, 6793–6798. [Google Scholar] [CrossRef] [PubMed]
- Shen, M.R.; Batzer, M.A.; Deininger, P.L. Evolution of the master Alu gene(s). J. Mol. Evol. 1991, 33, 311–320. [Google Scholar] [CrossRef]
- Kapitonov, V.; Jurka, J. The age of Alu subfamilies. J. Mol. Evol. 1996, 42, 59–65. [Google Scholar] [CrossRef]
- Batzer, M.A.; Stoneking, M.; Alegria-Hartman, M.; Bazan, H.; Kass, D.H.; Shaikh, T.H.; Novick, G.E.; Ioannou, P.A.; Scheer, W.D.; Herrera, R.J.; et al. African origin of human-specific polymorphic Alu insertions. Proc. Natl. Acad. Sci. USA 1994, 91, 12288–12292. [Google Scholar] [CrossRef] [PubMed]
- Konkel, M.K.; Walker, J.A.; Batzer, M.A. LINEs and SINEs of Primate Evolution. Evol. Anthropol. 2010, 19, 236–249. [Google Scholar] [CrossRef] [PubMed]
- Batzer, M.A.; Deininger, P.L.; Hellmann-Blumberg, U.; Jurka, J.; Labuda, D.; Rubin, C.M.; Schmid, C.W.; Zietkiewicz, E.; Zuckerkandl, E. Standardized nomenclature for Alu repeats. J. Mol. Evol. 1996, 42, 3–6. [Google Scholar] [CrossRef] [PubMed]
- Bao, W.; Kojima, K.K.; Kohany, O. Repbase Update, a database of repetitive elements in eukaryotic genomes. Mob. DNA 2015, 6, 11. [Google Scholar]
- Jurka, J. Very young Alu family from Gibbon. Repbase Rep. 2008, 8, 2248. [Google Scholar]
- Walker, J.A.; Konkel, M.K.; Ullmer, B.; Monceaux, C.P.; Ryder, O.A.; Hubley, R.; Smit, A.F.; Batzer, M.A. Orangutan Alu quiescence reveals possible source element: Support for ancient backseat drivers. Mob. DNA 2012, 3, 8. [Google Scholar] [CrossRef] [PubMed]
- Liu, G.E.; Alkan, C.; Jiang, L.; Zhao, S.; Eichler, E.E. Comparative analysis of Alu repeats in primate genomes. Genome Res. 2009, 19, 876–885. [Google Scholar] [CrossRef]
- Ray, D.A.; Batzer, M.A. Tracking Alu evolution in New World primates. BMC Evol. Biol. 2005, 5, 51. [Google Scholar] [CrossRef]
- Perelman, P.; Johnson, W.E.; Roos, C.; Seuánez, H.N.; Horvath, J.E.; Moreira, M.A.; Kessing, B.; Pontius, J.; Roelke, M.; Rumpler, Y.; et al. A molecular phylogeny of living primates. PLoS Genet. 2011, 7, e1001342. [Google Scholar] [CrossRef]
- Smit, A.F.A.; Hubley, R.; Green, P. 2013–2015, RepeatMasker Open-4.0. 2015. Available online: http://www.repeatmasker.org (accessed on 19 October 2022).
- Baker, J.N.; Walker, J.A.; Vanchiere, J.A.; Phillippe, K.R.; St Romain, C.P.; Gonzalez-Quiroga, P.; Denham, M.W.; Mierl, J.R.; Konkel, M.K.; Batzer, M.A. Evolution of Alu Subfamily Structure in the Saimiri Lineage of New World Monkeys. Genome Biol. Evol. 2017, 9, 2365–2376. [Google Scholar] [CrossRef]
- Mao, Y.; Catacchio, C.R.; Hillier, L.W.; Porubsky, D.; Li, R.; Sulovari, A.; Fernandes, J.D.; Montinaro, F.; Gordon, D.S.; Storer, J.M.; et al. A high-quality bonobo genome refines the analysis of hominid evolution. Nature 2021, 594, 77–81. [Google Scholar] [CrossRef]
- Steely, C.J.; Baker, J.N.; Walker, J.A.; Loupe, C.D., 3rd; Batzer, M.A. Analysis of lineage-specific Alu subfamilies in the genome of the olive baboon, Papio anubis. Mob. DNA 2018, 9, 10. [Google Scholar] [CrossRef] [PubMed]
- Warren, W.C.; Harris, R.A.; Haukness, M.; Fiddes, I.T.; Murali, S.C.; Fernandes, J.; Dishuck, P.C.; Storer, J.M.; Raveendran, M.; Hillier, L.W.; et al. Sequence diversity analyses of an improved rhesus macaque genome enhance its biomedical utility. Science 2020, 370, eabc6617. [Google Scholar] [CrossRef] [PubMed]
- Worley, K.C.; Warren, W.C.; Rogers, J.; Locke, D.; Muzny, D.M.; Mardis, E.R.; Weinstock, G.M.; Tardif, S.D. The common marmoset genome provides insight into primate biology and evolution. Nat. Genet. 2014, 46, 850–857. [Google Scholar] [CrossRef]
- Kent, W.J. BLAT—The BLAST-like alignment tool. Genome Res. 2002, 12, 656–664. [Google Scholar] [CrossRef]
- Jurka, J.; Kapitonov, V.V.; Pavlicek, A.; Klonowski, P.; Kohany, O.; Walichiewicz, J. Repbase Update, a database of eukaryotic repetitive elements. Cytogenet. Genome Res. 2005, 110, 462–467. [Google Scholar] [CrossRef]
- Orkin, J.D.; Montague, M.J.; Tejada-Martinez, D.; de Manuel, M.; Del Campo, J.; Cheves Hernandez, S.; Di Fiore, A.; Fontsere, C.; Hodgson, J.A.; Janiak, M.C.; et al. The genomics of ecological flexibility, large brains, and long lives in capuchin monkeys revealed with fecalFACS. Proc. Natl. Acad. Sci. USA 2021, 118, e2010632118. [Google Scholar] [CrossRef] [PubMed]
- Storer, J. Characterization and Amplification of Retrotransposable Elements Platy-1 and Alu in the Cebidae Lineage of Platyrrhine Primates. Doctoral Dissertations, Louisiana State University, Baton Rouge, LA, USA, 2019; p. 5053. Available online: https://digitalcommons.lsu.edu/gradschool_dissertations/5053 (accessed on 19 October 2022).
- Storer, J.M.; Walker, J.A.; Jordan, V.E.; Batzer, M.A. Sensitivity of the polyDetect computational pipeline for phylogenetic analyses. Anal. Biochem. 2020, 593, 113516. [Google Scholar] [CrossRef] [PubMed]
- Storer, J.M.; Walker, J.A.; Rewerts, L.C.; Brown, M.A.; Beckstrom, T.O.; Herke, S.W.; Roos, C.; Batzer, M.A. Owl Monkey Alu Insertion Polymorphisms and Aotus Phylogenetics. Genes 2022, 13, 2069. [Google Scholar] [CrossRef]
- Storer, J.M.; Walker, J.A.; Rockwell, C.E.; Mores, G.; Beckstrom, T.O.; Orkin, J.D.; Melin, A.D.; Phillips, K.A.; Roos, C.; Batzer, M.A. Recently Integrated Alu Elements in Capuchin Monkeys: A Resource for Cebus/Sapajus Genomics. Genes 2022, 13, 572. [Google Scholar] [CrossRef]
- Jurka, J.; Zuckerkandl, E. Free left arms as precursor molecules in the evolution of Alu sequences. J. Mol. Evol. 1991, 33, 49–56. [Google Scholar] [CrossRef] [PubMed]
- Hall, T.A. BioEdit: A user-friendly biological sequence alignment editor and analysis program for Windows 95/98/NT. Nucleic Acids Symp. Ser. 1999, 41, 95–98. [Google Scholar]
- Darriba, D.; Taboada, G.L.; Doallo, R.; Posada, D. jModelTest 2: More models, new heuristics and parallel computing. Nat. Methods 2012, 9, 772. [Google Scholar] [CrossRef]
- Shingleton, A.M. Subfamily Clustering Using Label Uncertainty (for Transposable Element Families). Graduate Student Theses, Dissertations & Professional Papers. Master’s Thesis, University of Arizona, Tucson, AZ, USA, 2022; p. 11913. [Google Scholar]
- Carey, K.M.; Hubley, R.; Lesica, G.T.; Olson, D.; Roddey, J.W.; Shingleton, A.; Smit, A.F.; Wheeler, T.J. PolyA: A tool for adjudicating competing annotations of biological sequences. bioRxiv preprint. [CrossRef]
- Edgar, R.C. MUSCLE: Multiple sequence alignment with high accuracy and high throughput. Nucleic Acids Res. 2004, 32, 1792–1797. [Google Scholar] [CrossRef]
- Drummond, A.J.; Suchard, M.A.; Xie, D.; Rambaut, A. Bayesian phylogenetics with BEAUti and the BEAST 1.7. Mol. Biol. Evol. 2012, 29, 1969–1973. [Google Scholar] [CrossRef]
- Lewis, P.O.; Holder, M.T.; Holsinger, K.E. Polytomies and Bayesian phylogenetic inference. Syst. Biol. 2005, 54, 241–253. [Google Scholar] [CrossRef]
- Cordaux, R.; Hedges, D.J.; Batzer, M.A. Retrotransposition of Alu elements: How many sources? Trends Genet. 2004, 20, 464–467. [Google Scholar] [CrossRef] [PubMed]
- Han, K.; Xing, J.; Wang, H.; Hedges, D.J.; Garber, R.K.; Cordaux, R.; Batzer, M.A. Under the genomic radar: The stealth model of Alu amplification. Genome Res. 2005, 15, 655–664. [Google Scholar] [CrossRef] [PubMed]
- Ray, D.A. SINEs of progress: Mobile element applications to molecular ecology. Mol. Ecol. 2007, 16, 19–33. [Google Scholar] [CrossRef] [PubMed]
- Schneider, H.; Canavez, F.C.; Sampaio, I.; Moreira, M.A.; Tagliaro, C.H.; Seuánez, H.N. Can molecular data place each neotropical monkey in its own branch? Chromosoma 2001, 109, 515–523. [Google Scholar] [CrossRef] [PubMed]
- Schneider, H.; Sampaio, I. The systematics and evolution of New World primates—A review. Mol. Phylogenet. Evol. 2015, 82 Pt B, 348–357. [Google Scholar] [CrossRef]
Disclaimer/Publisher’s Note: The statements, opinions and data contained in all publications are solely those of the individual author(s) and contributor(s) and not of MDPI and/or the editor(s). MDPI and/or the editor(s) disclaim responsibility for any injury to people or property resulting from any ideas, methods, instructions or products referred to in the content. |
© 2023 by the authors. Licensee MDPI, Basel, Switzerland. This article is an open access article distributed under the terms and conditions of the Creative Commons Attribution (CC BY) license (https://creativecommons.org/licenses/by/4.0/).