You are currently viewing a new version of our website. To view the old version click .
Genes
  • Article
  • Open Access

21 April 2022

Infrageneric Plastid Genomes of Cotoneaster (Rosaceae): Implications for the Plastome Evolution and Origin of C. wilsonii on Ulleung Island

,
,
and
1
Research Institute for Dok-do and Ulleung-do Island, Kyungpook National University, 80 Daehak-ro, Buk-gu, Daegu 41566, Korea
2
Department of Biological Sciences, Sungkyunkwan University, 2066 Seobu-ro, Suwon 16419, Korea
*
Authors to whom correspondence should be addressed.
This article belongs to the Section Plant Genetics and Genomics

Abstract

Cotoneaster is a taxonomically and ornamentally important genus in the family Rosaceae; however, phylogenetic relationships among its species are complicated owing to insufficient morphological diagnostic characteristics and hybridization associated with polyploidy and apomixis. In this study, we sequenced the complete plastomes of seven Cotoneaster species (C. dielsianus, C. hebephyllus, C. integerrimus, C. mongolicus, C. multiflorus, C. submultiflorus, and C. tenuipes) and included the available complete plastomes in a phylogenetic analysis to determine the origin of C. wilsonii, which is endemic to Ulleung Island, Korea. Furthermore, based on 15 representative lineages within the genus, we carried out the first comparative analysis of Cotoneaster plastid genomes to gain an insight into their molecular evolution. The plastomes were highly conserved, with sizes ranging from 159,595 bp (C. tenuipes) to 160,016 bp (C. hebephyllus), and had a GC content of 36.6%. The frequency of codon usage showed similar patterns among the 15 Cotoneaster species, and 24 of the 35 protein-coding genes were predicted to undergo RNA editing. Eight of the 76 common protein-coding genes, including ccsA, matK, ndhD, ndhF, ndhK, petA, rbcL, and rpl16, were positively selected, implying their potential roles in adaptation and speciation. Of the 35 protein-coding genes, 24 genes (15 photosynthesis-related, seven self-replications, and three others) were found to harbor RNA editing sites. Furthermore, several mutation hotspots were identified, including trnG-UCC/trnR-UCU/atpA and trnT-UGU/trnL-UAA. Maximum likelihood analysis based on 57 representative plastomes of Cotoneaster and two Heteromeles plastomes as outgroups revealed two major lineages within the genus, which roughly correspond to two subgenera, Chaenopetalum and Cotoneaster. The Ulleung Island endemic, C. wilsonii, shared its most recent common ancestor with two species, C. schantungensis and C. zabelii, suggesting its potential origin from geographically close members of the subgenus Cotoneaster, section Integerrimi.

1. Introduction

The genus Cotoneaster Medik. is one of the most taxonomically challenging lineages in the family Rosaceae because of apomixes, hybridization, polyploidy, and unclear species circumscription [1,2,3,4]. The genus, comprising approximately 150 species, is mainly distributed in the northern hemisphere excluding Japan, and the most important center of diversity is the Himalayas and two neighboring southwestern provinces of China, Yunnan and Sichuan [1,2,5,6,7,8]. Owing to many complex species groups, insufficient diagnostic morphological features, and complex evolutionary processes, the infrageneric classification of Cotoneaster has been debated over the past 130 years. Koehne [9] recognized two subgenera primarily based on the petal characteristics: subgenus Chaenopetalum (spreading or rarely semi-spreading petals that are pink in the bud and white when open, and subgenus Cotoneaster (erect or suberect petals that are white, red, pink, or green). Yü et al. argued that the number of flowers per inflorescence is the main characteristic for infrageneric classification and proposed three sectional level infrageneric systems: Uniflora (1–5 flowered), Cotoneaster (3–15 flowered), and Densiflos (>20 flowers per cyme) [5]. Flinck and Hylmö acknowledged the two major groups described by Koenhe at the sectional level and further proposed a four subsection and 24-series system [9,10]. A slightly different infrageneric classification, that is, two subgenera, five sections, and 39 series, has also been proposed [11]. Two subgenera, nine sections, and 37 series (or two subgenera, 11 sections, and 35 series more accurately) have been proposed as the most recent infrageneric classification [1].
Several attempts at either restricted or broader scales have been made to evaluate previous classification systems and to hypothesize interspecific relationships within Cotoneaster [2,4,12,13,14]. Although phylogenies based on nuclear internal transcribed spacer (nrITS) and chloroplast non-coding region sequences provide limited resolution, Li et al. confirmed two major groups within the genus and revealed non-monophyly of four subsections and the series of Koehne’s infrageneric classification system [2,9]. Furthermore, given the major incongruence between nuclear and chloroplast data, hybridization was suggested to play an important role during the evolution of Cotoneaster. Most recently, much more comprehensive sampling and extensive molecular data (204 low-copy nuclear genes and complete plastome sequences) allowed Meng et al. to further evaluate infrageneric classification systems as well as to disentangle the complex evolutionary history of the genus [4]. This highly resolved phylogenetic framework supported two major groups within the genus (excluding species with strong conflicting signals); the cyto-nuclear discordance observed at both the species and clade levels was hypothesized to be attributed to frequent hybridization and incomplete lineage sorting [4]. In addition, this study suggested that the crown clade of Cotoneaster originated in the early Miocene (ca. 20 Ma) and that all extant species were evolved during the period from the middle Miocene (ca. 12 Ma) to the present.
The genus Cotoneaster is not known to occur in the mainland of South Korea and Japan [15,16], which makes the origin and evolution of C. wilsonii Nakai on Ulleung Island intriguing. In Korea, only two species of Cotoneaster are known to occur: C. integerrimus Medik. in North Korea and C. wilsonii on Ulleung Island. Ulleung Island is an oceanic volcanic island situated between the Korean Peninsula and the Japanese Archipelago; it is approximately 1.8 million years old and is home to 500 native vascular plant species. A small deciduous shrub, C. wilsonii, is one of more than 40 endemic species on Ulleung Island and is designated as a critically endangered species (CR B2ab(ii)) [17]. About 100 individuals of this species in five small populations on sunny cliffs at approximately 100 m above sea level are found in Ulleung Island (Figure 1). Based on its overall morphological characteristics, the Ulleung Island endemic C. wilsonii appears to belong to section Cotoneaster sensu Yü et al. [5]. Furthermore, based on its morphological and flavonoid similarities, C. wilsonii is suggested to be closely related to the species in sect. Cotoneaster series Multiflori, such as C. multiflorus, C. submultiflorus, C. hebephyllus, C. mongolicus, and C. soongoricus [14]. Of several species in the series Multiflori, two morphologically similar species, C. multiflorus and C. hebephyllus, have been found to have identical flavone O-glycosides to C. wilsonii. Furthermore, the few morphological differences and the identical flavonoid profile between C. wilsonii and C. multiflorus indicate that they are conspecific [14]. Despite its conservation status and enigmatic origin on Ulleung Island from continental parental species, there has been no attempt to conduct broad scale phylogenetic analysis of C. wilsonii, including that of the closely related congeneric species from the series Multiflori of section Cotoneaster.
Figure 1. The complete plastome map of the seven newly sequenced Cotoneaster species in this study and Cotoneaster wilsonii on Ulleung Island (A) The genes located outside the circle are transcribed clockwise, whereas those located inside are transcribed counterclockwise. The gray bar area in the inner circle denotes the guanine-cytosine (GC) content of the genome, whereas the lighter gray area indicates the adenosine-thymine (AT) content of the genome. Large single copy, small single copy, and inverted repeats are indicated as LSC, SSC, and IR, respectively. Ψ indicates pseudogenes. (B) The contour map of Ulleung Island shows the population locations of critically endangered C. wilsonii. One typical habitat (C) of C. wilsonii on the eastern part of the island, with the inflorescence (D), and flowers (E) is shown.
The chloroplast genome of angiosperms usually encodes 110–130 genes with a size range of 120–160 kb and is generally recognized as a valuable genetic resource for phylogenetic and population genetic studies [18,19,20,21,22,23]. High-throughput sequencing technologies have allowed rapid accumulation of complete plastome sequences in various plant lineages, providing opportunities for comparative analyses to gain insights into plastome organization and evolution. Indeed, comparative analyses of plastomes at various taxonomic levels have revealed their basic genomic structure, gene content, gene order, and mutation hotspots, and helped improve the present understanding of intracellular gene transfer, photosynthetic evolution in parasitic plants, insular plant evolution, and plant adaptation [24,25,26,27,28,29,30,31,32,33,34,35,36]. Since the first report on the complete plastome of Fragaria [37] and Malus [38], numerous plastome sequences in the family Rosaceae have been characterized, including Prunus L. [39,40], Pyrus L. [41], Rosa L. [30], and Rubus [27,29,34,42]. Although the plastomes of Cotoneaster wilsonii and numerous other congeneric species have been characterized and utilized for phylogenetic analysis, respectively, no attempt has been made to understand their genomic structure, gene order, gene contents, mutation hotspots, and positively selected plastid genes within the genus [4,28].
In this study, we characterized the complete chloroplast genome sequence of seven Cotoneaster species (C. dielsianus, C. hebephyllus, C. integerimus, C. mongolicus, C. multiflorus, C. submultiflorus, and C. tenuipes) and included them as part of a broader phylogenetic framework within the genus. To gain insights into plastome organization and evolution within Cotoneaster, we selected the major lineages within the genus and conducted comparative analyses, including codon usage, positive selection, RNA editing sites, and mutation hotspots. We further explored the phylogenetic relationship of C. wilsonii relative to other congeneric species to determine its origin and evolution on Ulleung Island, Korea. Based on the plastid phylogenomic and comparative analyses, this study provides new insights into the origin and evolution of the insular endemic C. wilsonii, as well as the overall plastome evolution within the taxonomically challenging and horticulturally important genus, Cotoneaster.

2. Materials and Methods

2.1. Plant Sampling, DNA Isolation, and Plastome Sequencing, Assembly and Annotation

We sequenced a total of seven Cotoneater species in this study: C. dielsianus (13428*B; China, west Hubei), C. hebephyllus (68-85*A; cultivated plant originally from Sweden), C. integerimus (1234-82*C; cultivated plant originally from France), C. mongolicus (1007-86*A; China, north Guangdong), C. multiflorus (11334*A; China, Shaanxi), C. submultiflorus (208-2000*A; China, Gansu Mt. Maijii), and C. tenuipes (7276*A; China, West Sichuan). All but two species, C. hebephyllus and C. integerimus, are of wild origin from China. As wild materials are difficult to obtain from their geographical source areas, all plant materials were obtained from living collections (permit number of “11-2019”) at the Arnold Arboretum of Harvard University, USA (Table S1).
Fresh leaves were collected and dried using silica gel prior to DNA extraction. Total DNA was extracted using the DNeasy Plant Mini Kit (Qiagen, Carlsbad, CA, USA) and sequenced using an Illumina HiSeq 4000 (Illumina, Inc., San Diego, CA, USA), yielding a 150 bp paired-end read length, at Macrogen Co. (Seoul, Korea). The resulting paired-end reads were assembled de novo using Velvet v1.2.10 with multiple k-mers [43] with coverage ranging from 149 to 755. tRNAs were confirmed using tRNAscan-SE [44]. The sequences were annotated using Geneious R10 [45] and deposited in GenBank: C. dielsianus (MZ475329), C. hebephyllus (MZ475334), C. integerrimus (MZ475328), C. mongolicus (MZ475330), C. multiflorus (MZ475331), C. submultiflorus (MZ475332), and C. tenuipes MZ475333). Annotated sequence files in the GenBank format were used to draw a circular map with OGDRAW v1.2 [46].

2.2. Comparative Plastome Analysis

To gain insights into plastome evolution within the genus Cotoneaster, we selected 15 taxa and compared their genomic features using the Shuffle-LAGAN mode [47] of mVISTA [48]. The 15 taxa included seven species that we newly sequenced, Ulleung Island endemic C. wilsonii (NC046834), and seven species representing two major lineages within the genus: the Chaenopetalum group (C. soongoricus, C. vandelaarii, and C. conspicuous) and Cotoneaster group (C. microphyllus, C. foveolatus, C. horizontalis, and C. franchetii) [4]. Sequences of the 15 Cotoneaster plastomes were aligned using the back-translation approach with MAFFT v7.490 [49] and were manually edited using Geneious R10 [45]. Using DnaSP v6.10 [50] sliding window analysis was performed with a step size of 200 bp and window length of 800 bp to determine the nucleotide diversity (Pi) of the plastomes. Codon usage frequency was calculated using MEGA v7 [51] based on the relative synonymous codon usage (RSCU) value [52], which is a simple measure of non-uniform usage of synonymous codons in a coding sequence. The DNA code used by bacteria, archaea, prokaryotic viruses, and chloroplast proteins was used [53]. Protein-coding genes were run using the PREP suite [54] with 35 reference genes and a cut-off value of 0.8 to predict the possible RNA editing sites in 15 Cotoneaster plastomes. To evaluate the natural selection pressure on the protein-coding genes of 15 Cotoneaster plastomes, a site-specific model was developed using EasyCodeML [55] with the CODEML algorithm [56]. Seven codon substitution models (M0, M1a, M2a, M3, M7, M8, and M8a) were constructed and compared to detect the positively selected sites based on the likelihood ratio test (LRT).

2.3. Phylogenetic Analysis

For phylogenetic analysis, complete plastome sequences of 57 accessions of Cotoneaster and two accessions of outgroup Heteromeles were aligned using MAFFT v7.490 [49] in Geneious R10 [45]. Of Cotoneaster plastome sequences available in GenBank generated primarily by Meng et al. [4], we obtained the accessions with complete sequences only for the phylogenetic analysis. To determine the phylogenetic position of C. wilsonii on Ulleung Island, we included the plastome sequences generated by Meng et al. [4] and followed the classification system of Fryer and Hylmö [1]. These included a total of ten sections: sect. Adpressi (C. perpusillus, C. rotundifolius, C. subadpressus, C. horizontalis, C. adpressus, C. praecox, C. langei, and C. tenuipes), sect. Alpigeni (C. sherriffli, C. conspicuus, C. astrophoros, C. rockii, C. microphyllus, C. cochleatus, and C. dammerii), sect. Multiflori (C. hebephyllus, C. submultiflorus, and C. multiflorus), sect. Franchetioides (C. dielsianus, C. huahongdongensis, C. leveillei, C. sternianus, and C. franchetii), sect. Rokujodaisanense (C. vandelaarii), sect. Megalocarpi (C. mongolicus and C. soongoricus), sect. Densiflori (C. serotinus, C. fulvidus, C. salicifolius, C. lacteus, C. tubinatus, and C. vellaeus), sect. Sanguinei (C. rubens and C. acuminatus), sect. Chaenopetalum (C. affinis and C. gamblei), sect. Acutifolii (C. foveolatus, C. villosulus, C. obscurus, C. moupinensis, C. cinerascens, C. acutifolius, C. reticulatus, and C. bullatus), and sect. Cotoneaster (C. zabelii, C. shansiensis, C. integerrimus, and C. schantungensis). Cotoneaster chengkangensis was not placed in the section, whereas C. wilsonii was placed in subgenus Cotoneaster, section (and series) Megalocarpi sensu Fryer and Hylmö [1]. Maximum likelihood (ML) analysis based on the best-fit model of “TVM + F + R2” was conducted using IQ-TREE v1.4.2 [57]. Heteromeles arbutifolia was used as the outgroup, and non-parametric bootstrap analysis was performed with 1000 replicates.

3. Results

3.1. Chloroplast Genome Size and Features

The total paired-end sequence reads were C. dielsianus (50,739,498), C. hebephyllus (49,015,178), C. integerrimus (49,728,586), C. mongolicus (52,448,006), C. multiflorus (54,743,088), C. submultiflorus (42,975,682), and C. tenuipes (51,539,694) with coverages of 721×, 149×, 223×, 582×, 229×, 160×, and 755×, respectively (Table 1). The complete plastome length of seven Cotoneaster species ranged from 159,595 bp (C. tenuipes) to 160,016 bp (C. hebephyllus) (Figure 1). The large single copy (LSC) region, small single copy (SSC) region, and two inverted repeat (IR) regions ranged from 87,592 bp (C. tenuipes) to 87,903 bp (C. multiflorus), from 19,086 bp (C. submultiflorus) to 19,239 bp (C. tenuipes), and from 26,371 bp (C. mongolicus, C. multiflorus, and C. submultiflorus) to 26,501 bp (C. integerrimus), respectively (Table 1). All seven newly sequenced plastomes of Cotoneaster contained 131 genes, including 84 protein-coding, eight ribosomal RNA, and 37 transfer RNA genes, and their overall guanine-cytosine (GC) content was identical (36.6%) (Table 1). Furthermore, all seven plastomes contained a total of 17 duplicated genes in the IR regions, including seven tRNA, four rRNA, and six protein-coding genes. Sixteen genes (atpF, ndhA, ndhB, petB, petD, rpl2, rpl16, rpoC1, rps12, rps16, trnA-UGC, trnG-UCC, trnI-CAU, trnK-UUU, trnL-UAA, and trnV-UAC) contained a single intron, whereas clpP and ycf3 each contained two introns. Of the seven plastomes of Cotoneaster, C. integerrimus contained the longest partial ycf1 gene (1329 bp), whereas that in the others was 1206 bp long except for C. dielsianus (1224 bp) located in the IRb/SSC junction region. As for the complete ycf1 gene, which is located in the IR region at the SSC/IRa junction, C. submultiflorus contained the shortest gene (4455 bp), whereas the others all had the same length of 5763 bp. Interestingly, all 15 plastomes of Cotoneaster (seven newly sequenced in this study and eight representative lineages within the genus used for comparative analysis, including C. wilsonii) retained the intron-containing atpF gene.
Table 1. Summary of the characteristics of the seven Cotoneaster chloroplast genomes analyzed in this study.

3.2. Codon Usage

The frequency of codon usage in the 15 plastomes of Cotoneaster, representing the seven newly sequenced and eight major lineages within the genus, was calculated based on the sequences of protein-coding and tRNA genes. The results revealed that the average codon usage among the 15 species ranged from 25,868 (C. submultiflorus) to 26,586 (C. horizontalis) (Supplementary Table S2). The average codon usage for the remaining species was as follows: 26,083 for C. conspicuous, 26,315 for C. dielsianus, 26,085 for C. foveolatus, 26,086 for C. franchetii, 26,283 for C. hebephyllus, 26,403 for C. integerrimus, 26,084 for C. microphyllus, 26,358 for C. mongolicus, 26,334 for C. multiflorus, 26,085 for C. soongricus, 26,352 for C. tenuipes, 26,083 for C. vandelaarii, and 26,616 for C. wilsonii. The highest RSCU value was indicated in the usage of the UUA codon for leucine (1.92–1.94) followed by that of GCU for alanine (1.83–1.84) and AGA for arginine (1.82–1.84). The lowest RSCU value was indicated in the usage of AGC for serine (0.38–0.39) and GAC for aspartic acid (0.37–0.38). We found the distribution of codon types to be consistent (Figure 2), and codons AUG (M) and UGG (W) encoded methionine and tryptophan, respectively, showing no bias (RSCU = 1) (Supplementary Table S2).
Figure 2. Codon distribution and relative synonymous codon usage in the plastomes of seven newly sequenced Cotoneaster species, Ulleung Island endemic C. wilsonii, and seven representative lineages within the genus. The list of species from left to right columns represent C. dielsianus, C. hebephyllus, C. integerrimus, C. mongolicus, C. multiflorus, C. submultiflorus, and C. tenuipes.
The predicted number of RNA editing sites in 15 Cotoneaster plastomes was 63, with the same cut-off value, and 24 of 35 protein-coding genes were predicted to undergo RNA editing (Supplementary Table S3). These genes included 14 photosynthesis-related genes (atpA, atpB, atpF, atpI, ndhA, ndhB, ndhD, ndhF, ndhG, petB, psaI, psbE, psbF, and psbL), seven self-replication genes (rpoA, rpoB, rpoC1, rpoC2, rps2, rps14, and rps16), and three others (accD, clpP, and matK). We detected no RNA editing sites in 10 genes (i.e., ccsA, petD, petG, petL, psaB, psbB, rpl2, rpl20, rpl23, and ycf3), and this phenomenon was consistent among the 15 Cotoneaster plastomes. However, C. microphyllus showed RNA editing sites in one additional photosynthesis-related gene, rps8, making a total of 15 genes in this category. Two species, C. franchetii and C. vandelaarii, contained one additional site compared to the remaining 13 species: a total of five and nine RNA editing sites in the ndhF and ndhD genes, respectively. The ndhB gene was characterized by the highest number of potential editing sites (12 sites), followed by ndhD gene possessing 8 sites.

3.3. Comparative Analysis of Chloroplast Genome Structure

The plastomes of 14 Cotoneaster species (i.e., C. conspicuous, C. dielsianus, C. foveolatus, C. franchetii, C. hebephyllus, C. horozontalis, C. integerimus, C. microphyllus, C. mongolicus, C. multiflorus, C. soongricus, C. submultiflorus, C. vandelaarii, and C. tenuipes) were plotted using mVISTA, using the annotated C. wilsonii plastome as a reference (Figure 3). The results indicated that the LSC region was the most divergent, whereas the two IR regions were highly conserved. Furthermore, the non-coding regions were found to be more divergent and variable than the coding regions. Sliding window analysis performed using the DnaSP program revealed highly variable regions in the plastomes of 15 Cotoneaster species (Figure 4). Comparison of these 15 plastomes revealed that the average value of nucleotide diversity (Pi) over the entire chloroplast genome was 0.001345, with the most variable region (Pi = 0.01076) being the trnG-UCC/trnR-UCU/atpA intergenic region. One additional intergenic region, trnT-UGU/trnL-UAA, was also highly variable (Pi = 0.01). Three additional variable regions with Pi values greater than 0.008 included rpl2/trnH-GUG/psbA (Pi = 0.00867), petG/trnW-CCA/trnP-UGG/psaJ (Pi = 0.00821), and ndhF/rpl32 (Pi = 0.00817).
Figure 3. Visualization of alignment of the 15 plastome sequences of Cotoneaster species.
Figure 4. Sliding window analysis of the 15 whole-chloroplast genomes of Cotoneaster species.

3.4. Identification of Genes under Positive Selection

Positive selection analysis allowed us to identify positively selected genes among the 15 Cotoneaster plastomes (Table 2). Among the conserved genes, eight genes with positively selected sites were identified with an effectively significant LRT p-value (Table 2). These genes included the c-type cytochrome synthesis gene (ccsA), maturase K gene (matK), three NADH dehydrogenase subunit genes (ndhD, ndhF, and ndhK), cytochrome f precursor gene (petA), Rubisco gene (rbcL), and mitochondrial ribosomal protein L16 gene (rpl16), and based on the M8 model, all eight genes had one positive site. However, most of the genes, i.e., 68 of 76 genes had an average Ka/Ks ratio below 1, indicating that these genes have been subjected to the strong purifying selection in the Cotoneaster chloroplast.
Table 2. Log-Likelihood values of site-specific models, with detected sites having dN/dS values > 1.

3.5. Phylogenetic Analysis

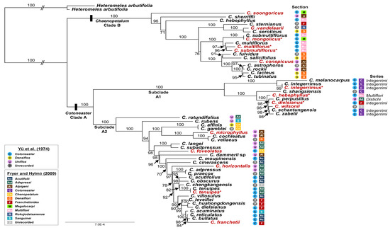
Based on a total of 139,251 nucleotide sites and 1217 parsimony informative sites, maximum likelihood analysis conducted on the best-fit model of “TVM + F + R2” enabled us to infer phylogenetic relationships among 57 accessions of Cotoneaster plastomes, including C. wilsonii (Figure 5). The plastid phylogenomic tree, including seven newly sequenced species in this study, confirmed the earlier species relationships [4]. Two major lineages within the genus almost corresponding to two subgenera, Cotoneaster (Clade A) and Chaenopetalum (Clade B), were identified with strong support (100% bootstrap support, BS) (Figure 5). Within the clade of Cotoneaster (Clade A), two somewhat divergent lineages (subclade A1 and subclade A2) were found with strong BS support (100% each). Subclade A1 included several species of sect. Cotoneaster (C. integerrimus, C. shangsiensis, C. schantungensis, and C. zabelii), sect. Multiflori (C. hebephyllus), sect. Adpressi (C. perpusillus), and sect. Franchetioides (C. dielsianus) sensu Fryer and Hylmö [1] and Ulleung Island endemic C. wilsonii. All but three species (C. hebephyllus, C. perpusillus, and C. dielsianus) belonged to sect. Cotoneaster series: Integerrimi sensu Yü et al. [5]. Regarding the phylogenetic position of C. wilsonii, the plastome phylogenetic tree revealed that it shared its most recent common ancestor with C. schantungensis and C. zabelii, which are endemic to Shandong and central/northwestern China (including Shandong), respectively (97% BS).
Figure 5. Maximum likelihood tree inferred from 57 species of Cotoneaster and two Heteromeles plastomes used as the outgroup. Bootstrap values based on 1000 replicates are shown on each node. Fifteen accessions included in the comparative analyses are shown in red and of these 15 accessions, seven newly sequenced accessions in the current study are indicated using asterisks [1,5].
As for the phylogenetic relationships of several conspecific plastomes between this study and Meng et al. [4], we found some congruences as well as incongruences. For example, C. submultiflorus (208-2000-A; originally from Gansu) sequenced in this study was closely related to C. multiflorus (1134-A; originally from Shaanxi) and C. multiflorus (Yunnan) [4]. Cotoneaster submultiflorus (Xinjiang) [4] was a sister to C. mongolicus (1007-86-A, originally from Guangdong). All these accessions formed a clade with 100% BS support in clade B. Although these accessions were part of the monophyletic group, other conspecific plastomes showed drastically different positions. For example, C. hebephyllus (sect. Multiflori) (Tibet) [4] represented an early diverged lineage within Chaenopetalum (Clade B), but the accession sampled in this study (68-85-A; Arnold Arboretum) was a sister to the clade containing C. perpusillus, C. dielsianus, C. wilsonii, C. schantungensis, and C. zabelii (100% BS). Furthermore, C. dielsianus (sect. Franchetioides) sampled in this study (Hubei; 13428-B, Arnold Arboretum) was closely related to C. perpusillus (sect. Adpressi; 98% BS) in subclade A1, whereas the other accession (Yunnan) [4] was a sister to C. huahongdongensis (sect. Franchetioides, 100% BS) in subclade A2. These two accessions, C. dielsianus (Yunnan) and C. huahongdongensis, were sampled from Yunnan, with a direct distance of <70 km (Supplementary Table S2 of Meng et al. [4]). Given the wide disjunct distribution of C. dielsianus in Sichuan and Hubei, it is uncertain whether C. dielsianus sampled from Hubei in this study represents a different taxon. We unwittingly sequenced C. tenuipes (sect. Adpressi; 7276-C, Arnold Arboretum), the same accession that was sequenced by Meng et al. [4], and found that they have identical sequences, ruling out the possibility of sequencing mistakes between the two studies.

4. Discussion

4.1. Chloroplast Genome Structure and Evolution in Genus Cotoneaster

In this study, we assembled and characterized seven additional species of Cotoneaster (C. dielsianus, C. hebephyllus, C. integerrimus, C. mongolicus, C. multiflorus, C. submultiflorus, and C. tenuipes) and added them to the existing chloroplast genome database of the genus [4]. Furthermore, for the first time, we performed several comparative analyses of plastomes based on seven newly sequenced and seven major lineages within the genus, including C. wilsonii on Ulleung Island, to gain an insight into plastome evolution. The complete chloroplast genome size in Cotoneaster ranged from 159,521 bp (C. acutifolius) to 160,016 bp (C. hebephyllus), and the largest plastome from Meng et al. [4] belonged to C. melanocarpus (159,970 bp). Thus, we have characterized and added the largest plastome found within genus Cotoneaster to date. There were differences of less than 500 bp in the complete length of the plastomes, indicating their conservation within Cotoneaster. Given the highly conserved nature of plastomes, no structural variation or gene content rearrangement was found within the genus (Table 1). As expected, the LSC region was the most divergent, whereas the two IR regions were highly conserved. Furthermore, non-coding regions were found to be more divergent and variable than the coding regions. These findings are consistent with the patterns observed in common angiosperms [22,27,29,30,39,58]. The GC content of the complete plastomes in the 15 representative Cotoneaster species was identical (36.6%), and this high GC content could be attributed to the high GC content in the IR regions [59].
As we compared the 15 representative plastomes of Cotoneaster in this study, we revealed the retention of an intron in atpF belonging to group II introns [60]. Intron loss or gain in the plastome can be an evolutionarily significant event as introns are highly conserved among land plants [61]. Loss of the atpF intron has been reported in several Rosaceae genera, such as Fragaria, Rosa, Potentilla, and Rubus [34,37,62]. These genera belong to subfamily Rosoideae, and thus it seems that the loss of introns within atpF genes has occurred once within this subfamily. In contrast, several other genera of Rosaceae belonging to subfamily Amygdaloideae, such as Cotoneaster, Alchemilla, Malus, Prunus, Pyrus, and Sorbus, retain introns within atpF genes [62,63]. As suggested, it is unclear whether intron loss has occurred in the species of subfamily Rosoideae, genera in the family Rosaceae, and families in the order Rosids, and whether this has phylogenetic significance, utility in the classification system, and forms a potentially resourceful evolutionary maker in angiosperms.

4.2. The Codon Usage Pattern in the Cotoneaster Chloroplast Genome

The frequency of codon usage in the 15 Cotoneaster plastomes was determined based on the sequences of protein-coding genes (Supplementary Table S2). The preferential use of codons during gene translation (i.e., specific codons are used more often than others) is known as codon usage bias, and codon usage values are described by the relative synonymous codon usage (RSCU) [43]. RSCU is the ratio between the expected frequency of use and the actual frequency usage of a particular codon. RSCU values less than 1 indicate lower frequency usage than expected, whereas values greater than 1 indicate a higher usage frequency [52]. The codon usage bias and any intraspecific or interspecific codon usage variation are indicative of selective constraints on codon choice. We found the highest RSCU value in the usage of the UUA codon for leucine (1.92–1.94) followed by that of GCU for alanine (1.83–1.84) and AGA for arginine (1.82–1.84), whereas the lowest value was found in the usage of AGC for serine (0.38–0.39) and GAC for aspartic acid (0.37–0.38) (Supplementary Table S2). Codons AUG (M) and UGG (W) encoding methionine and tryptophan showed no bias (RSCU = 1). This pattern is consistent with that of the genus Malus, belonging to the same subfamily Amygdaloideae [58]. Similar to other Rosaceae species (Potentilla L. and Spiraea, L. [62]; Alchemilla L., [63]; Malus, Cho et al., [58]), we found that codon usage was biased toward a high RSCU value for U and A at the third codon position in genus Cotoneaster.

4.3. The Characteristic of RNA Editing Sites in the Cotoneaster Chloroplast Genome

Although previous studies have demonstrated variable numbers of RNA editing sites among higher taxonomic ranks of land plants and between the two organellar genomes [64,65,66], the extent of variation among closely related species or multiple genera of the same family is known to be sporadic. In organellar genomes (chloroplast and mitochondria), conversion from C (cytidine) to U (uridine) has been shown to be the most prevalent [67,68]. Regarding the RNA editing sites in the 15 Cotoneaster plastomes, all species shared RNA editing sites in 14 photosynthesis-related genes, seven self-replication genes, and three other functional genes (Supplementary Table S3). All 15 Cotoneaster species also shared the same 10 genes without any RNA editing sites. Although RNA editing sites are highly conserved among closely related species, we found that C. microphyllus, belonging to Cotoneaster Clade A, subclade A2 (Figure 3), exceptionally, contains one additional gene, rps8: with RNA editing site conversion from ACC (T, threonine) to ATC (I, isoleucine). This is in contrast to the Malus plastomes from East Asia, which showed that the rps8 gene did not have an RNA editing site [40]. Three other functional genes (accD, clpP, and matK) and seven self-replication genes contained RNA editing sites and were common between Malus and Cotoneaster; however, we found that the petG gene, reported to have an RNA editing site in Malus, did not have an RNA editing site in the Cotoneaster species surveyed in this study. As shown in previous studies [40,62,65,69], the highest number of potential editing sites were found in the NADH dehydrogenase genes, with the ndhB gene harboring 12 sites, and ndhD gene harboring 8 sites. Similar to Malus, we found that the highest conversions in the editing sites were represented by changes from serine (S) to leucine (L) (average confidence score of 23.81) followed by proline (P) to leucine (L) (average confidence score of 8.86).
As an important locus for phylogenetic analysis, the identification of hotspot regions or highly variable regions of the chloroplast genome is important to disentangle the complex evolutionary history of Cotoneaster, especially for dissecting reticulation and polyploidization [2,4,70]. We identified the hotspot regions based on the 15 Cotoneaster plastomes, including trnG-UCC/trnR-UCU/atpA (Pi = 0.01076), trnT-UGU/trnL-UAA (Pi = 0.01), rpl2/trnH-GUG/psbA (Pi = 0.00867), petG/trnW-CCA/trnP-UGG/psaJ (Pi = 0.00821), and ndhF/rpl32 (Pi = 0.00817). Of these, the same region was identified as a hotspot by comparison with other Rosaceae genera, such as trnT/trnL (Rubus, [34]), trnH/psbA (Alchemilla, [63]; Amygdalus, [71]), trnR/atpA (Rosa, [72]; Fragaria, [73]), and ndhF/rpl32 (Rosa, [72]; Alchemilla, [63]). Therefore, these hotspots and other highly variable regions of family Rosaceae [30,74,75,76] could be useful in population genetics and phylogenetic studies.

4.4. Positively Selected Genes in Cotoneaster Chloroplast Genomes

Most plastome genes have evolved under purifying selection because of functional limitations throughout chloroplast genome evolution [76,77,78,79]. As synonymous nucleotide substitutions occur more frequently than non-synonymous substitutions, Ka/Ks values are usually less than 1 [80]. In the 15 plastomes of genus Cotoneaster, most of the genes have been under strong purifying selection; 68 of the 76 genes have an average Ka/Ks ratio below 1. However, among the 15 representative species selected in Cotoneaster, eight genes, that is, ccsA, matK, ndhD, ndhF, ndhK, petA, rbcL, and rpl16, have undergone selective pressure. Positive selection of several functional genes has been previously reported in several studies. For example, the rbcL gene, which encodes the large subunit of RuBisCO, plays an important role in photosynthesis and is often under positive selection in various plant groups including Fragaria [76], Gossypium L. [81], Panax L. [78], Paulownia [79], Poaceae grass after the C3-C4 photosynthetic transition [82], and Rubus [34]. Based on the current analysis, it is also likely that the rbcL gene was the target of selection during the evolution of Cotoneaster. The matK gene was identified to be under positive selection in Cotoneaster. The matK gene has also been shown to be under positive selection in several lineages within Allium L., suggesting its role in adaptation to a wide range of environments [36]. Positive selection of the matK gene has been reported in various other plant lineages, such as PACMAD grasses (Poaceae, [82]), Chrysosplenium L. [83], Symplocarpus Salisb. ex W.P.C.Barton [69], and Rubus [34]. As shown in several other plant groups (e.g., [36,84]), our study also revealed that three genes from the ndh family, that is, ndhD, ndhF, and ndhK, were under positive selection. Of the ndh gene family, ndhK has been shown to be positively selected in species adapted to different altitudinal habitats [25] and in shade-tolerant and sun-loving plants [85]. In addition, ndhF evolved under positive selection because of its involvement in the adaptation to hot and dry climates [86]. Therefore, these ndh gene family members likely contributed to adaptation to high light intensity during the evolution of Cotoneaster. It is also likely that the ribosomal protein-coding gene, rpl16, was selected to maintain the integrity of the protein synthesis machinery under various environmental stresses [87]. Overall, we hypothesized that these positively selected genes in different categories of the chloroplast genome, including subunits of cytochrome (ccsA and petA), are results of their important adaptive roles in diverse environmental conditions during the evolutionary radiation of the genus from the late Miocene to today.

4.5. Phylogenetic Position of Cotoneaster wilsonii on Ulleung Island

The origin and evolution of C. wilsonii on Ulleung Island have been problematic given their unusual geographic distribution in Korea. Cotoneaster wilsonii, which occurs very narrowly on Ulleung Island as a critically endangered species, represents the easternmost range of the entire genus Cotoneaster. Without natural distribution in the Japanese archipelago, only one additional species of Cotoneaster, C. integerrimus, is known to occur in North Korea. This species is also known to occur in a few isolated limestone areas in Gangwondo Province of South Korea (Samcheok city, Yeongwol-gun, and Jeongseon-gun), but its species identity and relationship with C. wilsonii are yet to be determined. Thus, considering its narrow geographic distribution in the oceanic Ulleung Island, which was formed approximately 1.8 million years ago, and the lack of a broad phylogenetic framework of the genus, the origin and phylogenetic relationships of C. wilsonii relative with other congeneric species has been a matter of speculation. With the broad scale phylogenomic study by Meng et al. [4] and our current study, we, for the first time, assessed the phylogenetic position of C. wilsonii. Although several cases of incongruences between nuclear and chloroplast phylogeny in Cotoneaster caused by hybridization and incomplete lineage sorting were revealed, a tentative conclusion about the phylogenetic position of C. wilsonii can be suggested based on the congruence in the clade of our interest (Figure 4 of Meng et al. [4]).
Based on morphological similarity and shared flavonoid profiles, Chang and Jeon [14] suggested that C. multilforus would be the closest continental sister species of C. wilsonii, or that they are conspecific. Cotoneaster multiflorus and C. hebephyllus contain flavone O-glycosides identical to those in C. wilsonii, suggesting their possible role in the origin of C. wilsonii on Ulleung Island. Cotoneaster multiflorus and several related species belong to sect. Cotoneaster series Multiflori sensu Yü et al. [5]. Our current study strongly suggests that C. wilsonii shares its most recent common ancestor with two species, C. schantungensis and C. zabelii, which belong to sect. Cotoneaster series Integerrimi sensu Yü et al. [5] (Figure 5). Unlike C. multiflorus, which has 5–21 flowers per inflorescence and spreading petals, the two most closely related species, C. schantungenis and C. zabelii, tend to have fewer flowers, 3–6 or 3–10 (or more), respectively [7]. In addition, both C. zabelii and C. schantungensis have erect petals, whereas C. wilsonii has 4–17 flowers (average of 10 flowers per corymb) and spreading petals. While the clade containing C. wilsonii belongs to Cotoneaster (Clade A), C. multiflorus and related species all belong to sect. Cotoneaster series Multiflori, which belongs to a different clade, i.e., Chaenopetalum (Clade B). Therefore, it is less likely that C. multiflorus and related species are involved in the origin of C. wilsonii, implying that their morphological similarities and similar flavonoid profiles are most likely convergent features or symplesiomorphy. Furthermore, the phylogeny of 203 low-copy nuclear genes also suggested that C. multiflorus and C. hebephyllus are not closely related to the clade containing C. wilsonii [4], thus corroborating our current results. Furthermore, the chromosome number of C. wilsonii is known to be diploid (2n = 34) [88], whereas C. multiflorus is tetraploid (2n = 68) [7]. The accession of C. hebephyllus (68-85-A) from the Arnold Arboretum with its wild origin unknown is related to the C. wilsonii-containing clade, but the wild origin accession (Tibet) by Meng et al. [4] is distantly related to C. wilsonii. In fact, the C. hebephyllus accession from Tibet is a sister to the clade containing the species of sect. Multiflori and other sections sensu Fryer and Hylmö [1]. Therefore, we are uncertain about the species identity of the C. hebephyllus accession at Arnold Arboretum. Taking this caveat together with the current phylogeny obtained, we can safely rule out the possibility of sect. Cotoneaster series Multiflori sensu Yü et al. [5] being involved in the origin of C. wilsonii. Rather, it is highly likely that the species in sect. Cotoneaster series Integerrimi was involved in the origin of C. wilsonii. The chloroplast phylogenomic tree suggests that the sect. Cotoneaster series Integerrimi sensu Yü et al. [5] is not monophyletic (Figure 5). Of several species from series Integerrimi, it seems likely that a common ancestor shared with species such as C. schantungensis and C. zabelii was involved in the origin of C. wilsonii on Ulleung Island. Cotoneaster schantungensis is endemic to Shandong Province, which is geographically close to the Korean Peninsula, just across the Yellow Sea. Furthermore, C. zabelii occurs quite broadly in western Qinghai, northeastern Nei Mongol, and eastern Shandong [7].
As part of the clade containing C. wilsonii, the potential involvement of C. dielsianus in the origin of Ulleung Island is also plausible. C. dielsianus belongs to the same sect. Cotoneaster series Integerrimi sensu Yü et al. [5] or sect. Franchetioides sensu Fryer and Hylmö [1] but is morphologically distinct from C. wilsonii by having 3–7 small (6–7 mm in diameter) flowers, abaxially villous hypanthium, erect petals, and 3 (rarely 5) styles [7]. In contrast, C. wilsonii has 4–17 (average of 10) large (8–12 mm) flowers, an abaxially glabrous hypanthium, spreading petals, and 2 (rarely 3) styles. The accession (13428-B) of C. dielsianus from the Arnold Arboretum, which was originally collected from western Hubei, contained a very different plastome compared to the one sequenced by Meng et al. [4], which was sampled from Yunnan. Cotoneaster dielsianus occurs somewhat broadly, ranging from central to southwestern China, and without examining the voucher specimen of the Yunnan accession, it is difficult to determine whether these two accessions represent distinct taxa or infraspecific variation within C. dielsianus. The highly polyphyletic sect. Cotoneaster series Integerrimi sensu Yü et al. [5] or sect. Francheotioides sensu Fryer and Hylmö [1] in the Cotoneaster phylogeny further complicate the resolution of this issue.
The plastome phylogenetic position of C. perpusillus as part of a clade containing C. wilsonii and related species (subclade A1) seems unusual given its morphology and sectional/serial assignment. Cotoneaster perpusillus belongs to the sect. Uniflos sensu Yü et al. [5] and sect. Adpressi sensu Fryer and Hylmö [1]. It is currently recognized as C. horizontalis var. perpusillus, known to occur in central China (Guizhou, Hubei, Shaanxi, and Sichuan), with characteristics of having only one or two flowers, smaller leaves (<1 cm), and erect petals [7]. With the exclusion of C. hebephyllus, this is the only species of sect. Adpressi or Uniflos, placed in the clade of sect. Cotoneaster sensu Fryer and Hylmö [1] and sect. Cotoneaster series Integerrimi sensu Yü et al. [5]. The accession of C. perpusillus sequenced by Meng et al. [4] was collected from Yunnan, which is a neighboring Sichuan Province. Although it is a part of subclade A1, C. perpusillus is a sister to C. harrysmithii (albeit weakly supported, with a Bayesian posterior probability of 0.88, and Ultrafast bootstrap support value < 50%) in the species tree based on 203 low-copy nuclear genes [4]. Cotoneaster harrysmithii, which occurs rather narrowly in western Sichuan and southeastern Xizang, belongs to sect. Uniflors sensu Yü et al. [5], and sect. Adpressi sensu Fryer and Hylmö [1], which is the same sectional assignment as C. perpusillus. Thus, it is highly likely that C. perpusillus experienced hybridization events with C. dielsianus, which also occurs in central and southwestern provinces (including Yunnan and Sichuan), and subsequently captured the chloroplast of C. dielsianus, its sister species in the chloroplast phylogenomic tree.
Based on the broad phylogenomic framework and molecular dating of Cotoneaster, we can also gain an insight into the timing of C. wilsonii on Ulleung Island, Korea. Meng et al. [4] suggested that the crown node age for the subclade A1, including C. wilsonii and related species, is estimated to be 6.25 million years (MY) old. In addition, the clade containing C. perpusillus, C. schantungensis, and C. zabelii, is estimated to be 0.72 MY, whereas the clade containing all these species plus C. schangsiensis is 2.41 MY old. As C. wilsonii is sister to the clade of C. schantungensis and C. zabelii, the most recent common ancestor of C. wilsonii and C. schantungensis, C. zabelii, should be younger than 0.72 MY. This suggests that C. wilsonii may have originated very recently, long after the formation of Ulleung Island, which is slightly less than 2 MY old. Although nearly 40 vascular endemic species occur on Ulleung Island, little is known about their timing of origin. Thus, further investigation based on a robust and well-resolved phylogenetic framework and molecular dating is required to better understand the temporal scale of these endemic assemblages on the island.

Supplementary Materials

The following supporting information can be downloaded at: https://www.mdpi.com/article/10.3390/genes13050728/s1, Table S1. List of seven Cotoneaster species obtained from Arnold Arboretum, Harvard University. NA = not available; Table S2. The codon usage and codon-anticodon recognition pattern for RNA in the 15 Cotoneaster plastomes; Table S3. Predicted RNA editing sites in the complete chloroplast genomes of the 15 Cotoneaster species.

Author Contributions

S.-C.K. and J.Y. conceived and designed the experiments. S.-C.K. collected the samples and J.Y. and S.-H.K. generated and analyzed the data. J.Y. wrote the draft of the manuscript and S.-C.K. and J.-H.P. revised it. All authors have read and agreed to the published version of the manuscript.

Funding

This work was supported by the Basic Science Research Program through the National Research Foundation of Korea (NRF), which is funded by the Ministry of Education (2016R1A6A1A05011910 and 2019R1A2C1011221), to J.-H.P. and J.Y., respectively.

Institutional Review Board Statement

Not applicable.

Data Availability Statement

The datasets generated and/or analyzed during this study can be found in GenBank, National Center for Biotechnology Information (http://www.ncbi.nlm.nih.gov/genbank/, (8 January 2022) under accession numbers MZ475328 and MZ475334.

Acknowledgments

We thank Sun Ae Song for providing help in collecting samples from the Arnold Arboretum of Harvard University. We are indebted to the director, William Friedman, and the staff of Arnold Arboretum, Michael Dosmann, and Kathryn Richardson, for issuing the collection permits and providing facilities and equipment. All individuals included in this section have consented to the acknowledgement.

Conflicts of Interest

The authors declare no conflict of interest.

References

  1. Fryer, J.; Hylmö, B. Cotoneasters: A Comprehensive Guide to Shrubs for Flowers, Fruit, and Foliage; Timber Press: Portland, OR, USA, 2009; pp. 1–344. [Google Scholar]
  2. Li, F.; Fan, Q.; Li, Q.; Chen, S.; Guo, W.; Cui, D.L.; Liao, W. Molecular phylogeny of Cotoneaster (Rosaceae) inferred from nuclear ITS and multiple chloroplast sequences. Plant Syst. Evol. 2014, 300, 1533–1546. [Google Scholar] [CrossRef]
  3. Angiosperm Phylogeny Group. An update of the Angiosperm Phylogeny Group classification for the orders and families of flowering plants: APG IV. Bot. J. Linn. Soc. 2016, 181, 1–20. [Google Scholar] [CrossRef]
  4. Meng, K.-K.; Chen, S.-F.; Xu, K.-W.; Zhou, R.-C.; Li, M.-W.; Dhamala, M.K.; Liao, W.B.; Fan, Q. Phylogenomic analyses based on genome-skimming data reveal cyto-nuclear discordance in the evolutionary history of Cotoneaster (Rosaceae). Mol. Phylogenetics Evol. 2021, 158, 107083. [Google Scholar] [CrossRef] [PubMed]
  5. Yü, T.T.; Lu, L.D.; Ku, T.C. Rosaceae. In Flora Reipublicae Popularis Sinicae; Yü, T.T., Ed.; Science Press: Beijing, China, 1974; Volume 36, pp. 107–178. [Google Scholar]
  6. Willis, J.C. A Dictionary of the Flowering Plants and Fern; Cambridge University Press: London, UK, 1985. [Google Scholar]
  7. Lu, L.; Brach, A.R. Flora of China Vol. 9 (Pittosporaceae through Connaraceae); Wu, Z.Y., Raven, P.H., Hong, D.Y., Eds.; Science Press: Beijing, China; Missouri Botanical Garden Press: St. Louis, MO, USA, 2003; pp. 85–108. [Google Scholar]
  8. Talent, N.; Dickinson, T.A. Ploidy level increase and decrease in seeds from crosses between sexual diploids and asexual triploids and tetraploids in Crataegus L. (Rosaceae, Spiraeoideae, Pyreae). Can. J. Bot. 2007, 85, 570–584. [Google Scholar] [CrossRef][Green Version]
  9. Koehne, E. Deutsche Dendrologie; Verlag von Ferdinand Enke: Sttuttgart, Germany, 1893; pp. 224–227. [Google Scholar]
  10. Flinck, K.E.; Hylmö, B. A list of series and species in the genus Cotoneaster. Bot. Notiser 1966, 119, 445–463. [Google Scholar]
  11. Phipps, J.B.; Robertson, K.R.; Smith, P.G.; Rohrer, J.R. A checklist of the subfamily Maloideae (Rosaceae). Can. J. Bot. 1990, 68, 2209–2269. [Google Scholar] [CrossRef]
  12. Bartish, I.V.; Hylmo, B.; Nybom, H. RAPD analysis of interspecific relationships in presumably apomictic Cotoneaster species. Euphytica 2001, 120, 273–280. [Google Scholar] [CrossRef]
  13. Zhou, L.H.; Wu, Z.Y. Taxonomic revision on series Buxifolii in genus Cotoneaster (Rosaceae). Acta Bot. Yunn. 2001, 23, 29–36. [Google Scholar]
  14. Chang, C.-S.; Jeon, J.I. Leaf flavonoids in Cotoneaster wilsonii (Rosaceae) from the island Ulleung-do, Korea. Biochem. Syst. Ecol. 2003, 31, 171–179. [Google Scholar] [CrossRef]
  15. Lee, T.B. Illustrated Flora of Korea; Hyangmum Co.: Seoul, Korea, 1980. (In Korean) [Google Scholar]
  16. Kitamura, S.; Murata, G. Colored Illustrations of Woody Plants of Japan; Revised ed.; Hoikusha Pub. Co.: Osaka, Japan, 1984; Volume 1. (In Japanese) [Google Scholar]
  17. NIBR (National Institute of Biological Resources). Korean Red List of Threatened Species, 2nd ed.; Suh, M.-H., Lee, B.-Y., Kim, S.T., Park, C.-H., Oh, H.-K., Kim, H.-Y., Lee, J.-H., Lee, S.Y., Eds.; Jisunga, Ministry of Environment: Incheon, Korea, 2014; p. 141. [Google Scholar]
  18. Palmer, J.D. Comparative organization of chloroplast genomes. Annu. Rev. Genet. 1985, 19, 325–354. [Google Scholar] [CrossRef]
  19. Green, B.R. Chloroplast genomes of photosynthetic eukaryotes. Plant J. 2011, 66, 34–44. [Google Scholar] [CrossRef]
  20. Zhang, Y.; Li, L.; Yan, T.L.; Liu, Q. Complete chloroplast genome sequences of Praxelis (Eupatorium catarium Veldkamp), an important invasive species. Gene 2014, 549, 58–69. [Google Scholar] [CrossRef]
  21. Korpelainen, H. The evolutionary processes of mitochondrial and chloroplast genomes differ from those of nuclear genomes. Naturwissenschaften 2004, 91, 505–518. [Google Scholar] [CrossRef] [PubMed]
  22. Ravi, V.; Khurana, J.P.; Tyagi, A.K.; Khurana, P. An update on chloroplast genomes. Plant Syst. Evol. 2008, 270, 101–122. [Google Scholar] [CrossRef]
  23. Fan, W.-B.; Wu, Y.; Yang, J.; Shahzad, K.; Li, Z.-H. Comparative chloroplast genomics of Dipsacales species: Insights into sequence variation, adaptive evolution, and phylogenetic relationships. Front. Plant Sci. 2018, 9, 689. [Google Scholar] [CrossRef] [PubMed]
  24. Bungard, R.A. Photosynthetic evolution in parasitic plants: Insight from the chloroplast genome. Bioessays 2004, 26, 235–247. [Google Scholar] [CrossRef]
  25. Hu, S.; Sablok, G.; Wang, B.; Qu, D.; Barbaro, E.; Viola, R.; Li, M.; Varotto, C. Plastome organization and evolution of chloroplast genes in Cardamine species adapted to contrasting habitats. BMC Genom. 2015, 16, 306. [Google Scholar] [CrossRef] [PubMed]
  26. Frailey, D.C.; Chaluvadi, S.R.; Vaughn, J.N.; Coatney, C.G.; Bennetzen, J.L. Gene loss and genome rearrangement in the plastids of five hemiparasites in the family Orobanchaceae. BMC Plant Biol. 2018, 18, 30. [Google Scholar] [CrossRef] [PubMed]
  27. Yang, J.Y.; Pak, J.-H.; Kim, S.-C. The complete plastome sequence of Rubus takesimensis endemic to Ulleung Island, Korea: Insights into molecular evolution of anagenetically derived species in Rubus (Rosaceae). Gene 2018, 668, 221–228. [Google Scholar] [CrossRef]
  28. Yang, J.Y.; Pak, J.-H.; Kim, S.-C. Chloroplast genome of critically endangered Cotoneaster wilsonii (Rosaceae) endemic to Ulleung Island, Korea. Mitochondrial DNA B Resour. 2019, 4, 3892–3893. [Google Scholar] [CrossRef] [PubMed]
  29. Yang, J.Y.; Takayama, K.; Pak, J.-H.; Kim, S.-C. Comparison of the whole-plastome sequence between the Bonin Islands endemic Rubus boninensis and its close relative, Rubus trifidus (Rosaceae), in the southern Korean peninsula. Genes 2019, 10, 774. [Google Scholar] [CrossRef]
  30. Jeon, J.H.; Kim, S.-C. Comparative analysis of the complete chloroplast genome sequences of three closely related East-Asian wild roses (Rosa sect. Synstylae; Rosaceae). Genes 2019, 10, 23. [Google Scholar] [CrossRef] [PubMed]
  31. Cho, M.-S.; Kim, S.-H.; Yang, J.Y.; Crawford, D.J.; Stuessy, T.F.; Lopez-Sepulveda, P. Plastid phylogenomics of Dendroseris (Cichorieae; Asteraceae): Insights into structural organization and molecular evolution of an endemic lineage from the Juan Fernandez Islands. Front. Plant Sci. 2020, 11, 594272. [Google Scholar] [CrossRef]
  32. Guo, X.; Liu, C.; Zhang, G.; Su, W.; Landis, J.B.; Zhang, X. The complete plastomes of five hemiparasitic plants (Osyris wightiana, Pyrularia edulis, Santalum album, Viscum liquidambaricolum, and V. ovalifolium): Comparative and evolutionary analyses within Santalales. Front Genet. 2020, 11, 597. [Google Scholar] [CrossRef] [PubMed]
  33. Kim, Y.-K.; Jo, S.; Cheon, S.-H.; Joo, M.-J.; Hong, J.-R.; Kwak, M. Plastome evolution and phylogeny of Orchidaceae, with 24 new sequences. Front. Plant Sci. 2020, 11, 22. [Google Scholar] [CrossRef]
  34. Yang, J.Y.; Chiang, Y.-C.; Hsu, T.-W.; Kim, S.-H.; Pak, J.-H.; Kim, S.-C. Characterization and comparative analysis among plastome sequences of eight endemic Rubus (Rosaceae) species in Taiwan. Sci. Rep. 2021, 11, 1152. [Google Scholar] [CrossRef] [PubMed]
  35. Yang, J.Y.; Park, S.; Gil, H.-Y.; Pak, J.-H.; Kim, S.-C. Characterization and dynamics of intracellular gene transfer in plastid genomes of Viola (Violaceae) and order Malpighiales. Front. Plant Sci. 2021, 10, 3389. [Google Scholar] [CrossRef]
  36. Scobeyeva, V.A.; Artyushin, I.V.; Krinitsina, A.A.; Nikitin, P.A.; Antipin, M.I.; Kuptsov, S.V. Gene loss, pseudogenization in plastomes of genus Allium (Amaryllidaceae), and putative selection for adaptation to environmental conditions. Front. Plant Sci. 2021, 12, 674783. [Google Scholar] [CrossRef]
  37. Shulaev, V.; Sargent, D.J.; Crowhurst, R.N.; Mockler, T.C.; Folkerts, O.; Delcher, A.L. The genome of woodland strawberry (Fragaria vesca). Nat. Genet. 2011, 43, 109–116. [Google Scholar] [CrossRef]
  38. Velasco, R.; Zharkikh, A.; Affourtit, J.; Dhingra, A.; Cestaro, A.; Kalyanraman, A. The genome of the domesticated apple (Malus domestica Borkh.). Nat. Genet. 2010, 42, 833–839. [Google Scholar] [CrossRef] [PubMed]
  39. Jansen, R.K.; Saski, C.; Lee, S.B.; Hansen, A.K.; Daniell, H. Complete plastid genome sequences of three rosids (Castanea, Prunus, Theobroma): Evidence for at least two independent transfers of rpl22 to the nucleus. Mol. Biol. Evol. 2011, 28, 835–847. [Google Scholar] [CrossRef] [PubMed]
  40. Cho, M.-S.; Yang, J.Y.; Kim, S.-C. Complete chloroplast genome of Ulleung Island endemic flowering cherry, Prunus takesimensis (Rosaceae), in Korea. Mitochondrial DNA B Resour. 2018, 3, 274–275. [Google Scholar] [CrossRef] [PubMed]
  41. Terakami, S.; Matsumura, Y.; Kurita, K.; Kanamori, H.; Katayose, Y.; Yamamoto, T. Complete sequence of the chloroplast genome from pear (Pyrus pyrifoliae): Genome structure and comparative analysis. Tree Genet. Genomes 2012, 8, 841–854. [Google Scholar] [CrossRef]
  42. Yang, J.Y.; Pak, J.-H.; Kim, S.-C. The complete chloroplast genome sequence of Korean raspberry Rubus crataegifolius (Rosaceae). Mitochondrial DNA B Resour. 2017, 2, 793–794. [Google Scholar] [CrossRef]
  43. Zerbino, D.R.; Birney, E. Velvet: Algorithms for de novo short read assembly using de Bruijn graphs. Genome Res. 2008, 8, 821–829. [Google Scholar] [CrossRef]
  44. Lowe, T.M.; Eddy, S.R. tRNAscan-SE: A program for improved detection of transfer RNA genes in genomic sequence. Nucleic Acids Res. 1997, 25, 955–964. [Google Scholar] [CrossRef] [PubMed]
  45. Kearse, M.; Moir, R.; Wilson, A.; Stones-Havas, S.; Cheung, M.; Sturrock, S. Geneious Basic: An integrated and extendable desktop software platform for the organization and analysis of sequence data. Bioinformatics 2012, 28, 1647–1649. [Google Scholar] [CrossRef]
  46. Greiner, S.; Lehwark, P.; Bock, R. Organellar genome DRAW (OGDRAW) version 1.3.1: Expanded toolkit for the graphical visualization of organellar genomes. Nucleic Acids Res. 2019, 47, W59–W64. [Google Scholar] [CrossRef]
  47. Brundo, M.; Malde, S.; Poliakov, A.; Do, C.B.; Couronne, O.; Dubchak, I. Global alignment: Finding rearrangements during alignment. Bioinformatics (19S1) 2003, 19, i54–i62. [Google Scholar] [CrossRef]
  48. Frazer, K.A.; Pachter, L.; Poliakov, A.; Rubin, E.M.; Dubchak, I. VISTA: Computational tools for comparative genomics. Nucleic Acids Res. 2004, 32, W273–W279. [Google Scholar] [CrossRef]
  49. Katoh, K.; Standley, D.M. MAFFT multiple sequence alignment software v7: Improvements in performance and usability. Mol. Biol. Evol. 2013, 30, 772–780. [Google Scholar] [CrossRef] [PubMed]
  50. Rozas, J.; Ferrer-Mata, A.; Sánchez-DelBarrio, J.; Guirao-Rico, S.; Librado, P.; Ramos-Onsins, S.E. DnaSP v6: DNA sequence polymorphism analysis of large datasets. Mol. Biol. Evol. 2017, 34, 3299–3302. [Google Scholar] [CrossRef] [PubMed]
  51. Kumar, S.; Stecher, G.; Tamura, K. MEGA7: Molecular evolutionary genetics analysis version 7.0 for bigger datasets. Mol. Biol. Evol. 2016, 33, 1870–1874. [Google Scholar] [CrossRef] [PubMed]
  52. Sharp, P.M.; Li, W.H. The codon adaptation index-A measure of directional synonymous codon usage bias, and its potential applications. Nucleic Acids Res. 1987, 15, 1281–1295. [Google Scholar] [CrossRef] [PubMed]
  53. Kozak, M. Comparison of initiation of protein synthesis in procaryotes, eucaryotes, and organelles. Microbiol. Rev. 1983, 47, 1–45. [Google Scholar] [CrossRef]
  54. Mower, J.P. The PREP suite: Predictive RNA editors for plant mitochondrial genes, chloroplast genes and user-defined alignments. Nucleic Acids Res. 2009, 37, W253–W259. [Google Scholar] [CrossRef]
  55. Gao, F.; Chen, C.; Arab, D.A.; Du, Z.; He, Y.; Ho, S.Y.W. EasyCodeML: A visual tool for analysis of selection using CodeML. Ecol. Evolut. 2019, 9, 3891–3898. [Google Scholar] [CrossRef] [PubMed]
  56. Yang, Z. PAML: A program package for phylogenetic analysis by maximum likelihood. Bioinformatics 1997, 13, 555–556. [Google Scholar] [CrossRef] [PubMed]
  57. Nguyen, L.-T.; Schmidt, H.A.; von Haeseler, A.; Minh, B.Q. IQ-TREE: A fast and effective stochastic algorithm for estimating maximum-likelihood phylogenies. Mol. Biol. Evol. 2015, 32, 268–274. [Google Scholar] [CrossRef]
  58. Cho, M.-S.; Kim, J.H.; Yamada, T.; Maki, M.; Kim, S.-C. Plastome characterization and comparative analyses of wild crabapples (Malus baccata and M. toringo): Insights into infraspecific plastome variation and phylogenetic relationships. Tree Genet. Genomes 2021, 17, 41. [Google Scholar] [CrossRef]
  59. Jansen, R.K.; Raubeson, L.A.; Boore, J.L.; DePamphilis, C.W.; Chumley, T.W.; Haberle, R.C. Methods for obtaining and analyzing whole chloroplast genome sequences. Methods Enzymol. 2005, 395, 348–384. [Google Scholar] [CrossRef]
  60. Daniell, H.; Wurdack, K.J.; Kanagaraj, A.; Lee, S.-B.; Saski, C.; Jansen, R.K. The complete nucleotide sequence of the cassava (Manihot esculenta) chloroplast genome and the evolution of atpF in Malpighiales: RNA editing and multiple losses of a group II intron. Theor. Appl. Genet. 2008, 116, 723–737. [Google Scholar] [CrossRef]
  61. Daniell, H.; Lin, C.-S.; Yu, M.; Chang, W.-K. Chloroplast genomes: Diversity, evolution, and applications in genetic engineering. Genome Biol. 2016, 17, 134. [Google Scholar] [CrossRef]
  62. Yang, J.Y.; Kang, G.-H.; Pak, J.-H.; Kim, S.-C. Characterization and comparison of two complete plastomes of Rosaceae species (Potentilla dickinsii var. glabrata and Spiraea insularis) endemic to Ulleung Island, Korea. Int. J. Mol. Sci. 2020, 21, 4933. [Google Scholar] [CrossRef]
  63. Rono, P.C.; Dong, X.; Yang, J.-X.; Mutie, F.M.; Oulo, M.A.; Malombe, I. Initial complete chloroplast genomes of Alchemilla (Rosaceae): Comparative analysis and phylogenetic relationships. Front. Genet. 2020, 11, 560368. [Google Scholar] [CrossRef]
  64. Corneille, S.; Lutz, K.; Maliga, P. Conservation of RNA editing between rice and maize plastids: Are most editing events dispensable? Mol. Gen. Genet. 2000, 264, 4129–4424. [Google Scholar] [CrossRef]
  65. Tsudzuki, T.; Wakasugi, T.; Suigura, M. Comparative analysis of RNA editing sites in higher plant chloroplasts. J. Mol. Evol. 2001, 53, 327–332. [Google Scholar] [CrossRef]
  66. Guo, W.; Frewe, F.; Mower, J.P. Variable frequency of plastid RNA editing among ferns and repeated loss of uridine-to-cytidine editing from vascular plants. PLoS ONE 2015, 10, e0117075. [Google Scholar] [CrossRef]
  67. Bock, R. Sense from nonsense: How the genetic information of chloroplast is altered by RNA editing. Biochemie 2000, 82, 547–557. [Google Scholar] [CrossRef]
  68. Chateigner-Boutin, A.L.; Small, I. Organellar RNA editing. Wiley Interdiscip. Rev. RNA 2011, 2, 493–506. [Google Scholar] [CrossRef]
  69. Kim, S.-H.; Yang, J.Y.; Park, J.S.; Yamada, T.; Maki, M.; Kim, S.-C. Comparison of whole plastome sequences between thermogenic skunk cabbage Symplocarpus renifolius and nonthermogenic S. nipponicus (Orontioideae; Araceae) in East Asia. Int. J. Mol. Sci. 2019, 20, 4678. [Google Scholar] [CrossRef] [PubMed]
  70. Li, M.; Chen, S.; Zhou, R.; Fan, Q.; Li, F.; Liao, W. Molecular evidence for natural hybridization between Cotoneaster dielsianus and C. glaucophyllus. Front. Plant Sci. 2017, 8, 704. [Google Scholar] [CrossRef] [PubMed]
  71. Du, Z.; Lu, K.; Zhang, K.; He, Y.; Wang, H.; Chai, G. The chloroplast genome of Amygdalus L. (Rosaceae) reveals the phylogenetic relationship and divergence time. BMC Genom. 2021, 22, 645. [Google Scholar] [CrossRef] [PubMed]
  72. Jian, H.-Y.; Zhang, Y.-H.; Yan, H.-J.; Qiu, X.-Q.; Wang, Q.-G.; Li, S.-B. The complete chloroplast genome of a key ancestor of modern roses, Rosa chinensis var. spontanea, and a comparison with congeneric species. Molecules 2018, 23, 389. [Google Scholar] [CrossRef]
  73. Li, C.; Cai, C.; Tao, Y.; Sun, Z.; Jiang, M.; Chen, L. Variation and evolution of the whole chloroplast genomes of Fragaria spp. (Rosaceae). Front. Plant Sci. 2021, 12, 754209. [Google Scholar] [CrossRef] [PubMed]
  74. Katayama, H.; Uematsu, C. Structural analysis of chloroplast DNA in Prunus (Rosaceae): Evolution, genetic diversity and unequal mutations. Theor. Appl. Genet. 2005, 111, 1430–1439. [Google Scholar] [CrossRef] [PubMed]
  75. Shen, L.; Guan, Q.; Amin, A.; Zhu, W.; Li, M.; Li, X. Complete plastid genome of Eriobotrya japonica (Thunb.) Lindl and comparative analysis in Rosaceae. SpringerPlus 2016, 5, 2036. [Google Scholar] [CrossRef]
  76. Cheng, H.; Li, J.; Zhang, H.; Cai, B.; Gao, Z.; Qiao, Y. The complete chloroplast genome sequence of strawberry (Fragaria_x ananassa Duch.) and comparison with related species of Rosaceae. PeerJ 2017, 5, e3919. [Google Scholar] [CrossRef]
  77. Sloan, D.B.; Triant, D.A.; Forrester, N.J.; Bergner, L.M.; Wu, M.; Taylor, D.R. A recurring syndrome of accelerated plastid genome evolution in the angiosperm tribe Sileneae (Caryophyllaceae). Mol. Phylogenet. Evol. 2014, 72, 82–89. [Google Scholar] [CrossRef]
  78. Jiang, P.; Shi, F.X.; Li, M.R.; Liu, B.; Wen, J.; Xiao, H.X. Positive selection driving cytoplasmic genome evolution of the medicinally important ginseng plant genus Panax. Front. Plant Sci. 2018, 9, 359. [Google Scholar] [CrossRef]
  79. Li, P.; Lou, G.; Cai, X.; Zhang, B.; Cheng, Y.; Wang, H. Comparison of the complete plastomes and the phylogenetic analysis of Paulownia species. Sci. Rep. 2020, 10, 2225. [Google Scholar] [CrossRef]
  80. Makałowski, W.; Boguski, M.S.; Hughes, A.L.; Yeager, M. Synonymous and nonsynonymous substitution distances are correlated in mouse and rat genes. J. Mol. Evol. 1998, 47, 119–121. [Google Scholar] [CrossRef]
  81. Wu, Y.; Liu, F.; Yang, D.-G.; Li, W.; Zhou, X.-J.; Pei, X.-Y. Comparative chloroplast genomics of Gossypium species: Insights into repeat sequence variations and phylogeny. Front. Plant Sci. 2018, 9, 376. [Google Scholar] [CrossRef]
  82. Piot, A.; Hackel, J.; Christin, P.A.; Besnard, G. One-third of the plastid genes evolved under positive selection in PACMAD grasses. Planta 2018, 247, 255–266. [Google Scholar] [CrossRef]
  83. Wu, Z.; Liao, R.; Yang, T.; Dong, X.; Lan, D.; Qin, R. Analysis of six chloroplast genomes provides insight into the evolution of Chrysosplenium (Saxifragaceae). BMC Genom. 2020, 21, 621. [Google Scholar] [CrossRef]
  84. Horváth, E.M.; Peter, S.O.; Joët, T.; Rumeau, D.; Cournac, L.; Horváth, G.V. Targeted inactivation of the plastid ndhB gene in tobacco results in an enhanced sensitivity of photosynthesis to moderate stomatal closure. Plant Physiol. 2000, 123, 1337–1350. [Google Scholar] [CrossRef]
  85. Gao, L.-Z.; Liu, Y.-L.; Zhang, D.; Li, W.; Gao, J.; Liu, Y. Evolution of Oryza chloroplast genome promoted adaptation to diverse ecological habitats. Commun. Biol. 2019, 2, 278. [Google Scholar] [CrossRef]
  86. Carbonell-Caballero, J.; Alonso, R.; Ibañez, V.; Terol, J.; Talon, M.; Dopazo, J. A phylogenetic analysis of 34 chloroplast genomes elucidates the relationships between wild and domestic species within the genus Citrus. Mol. Biol. Evol. 2015, 32, 2015–2035. [Google Scholar] [CrossRef]
  87. Jiang, M.; Chen, H.; He, S.; Wang, L.; Chen, A.J.; Liu, C. Sequencing, characterization, and comparative analyses of the plastome of Caragana rosea var. rosea. Int. J. Mol. Sci. 2018, 19, 1419. [Google Scholar] [CrossRef]
  88. Kim, S.-Y.; Kim, M.-H.; Kim, J.S. The Chromosome Index of Korean Native Plants (IV); National Institute of Biological Resources, Ministry of Environment: Incheon, Korea, 2013. [Google Scholar] [CrossRef]
Publisher’s Note: MDPI stays neutral with regard to jurisdictional claims in published maps and institutional affiliations.

Article Metrics

Citations

Article Access Statistics

Multiple requests from the same IP address are counted as one view.