Citizens’ Literacy in Genomics: A Delphi Survey of Multidisciplinary Experts in the Field
Abstract
:1. Introduction
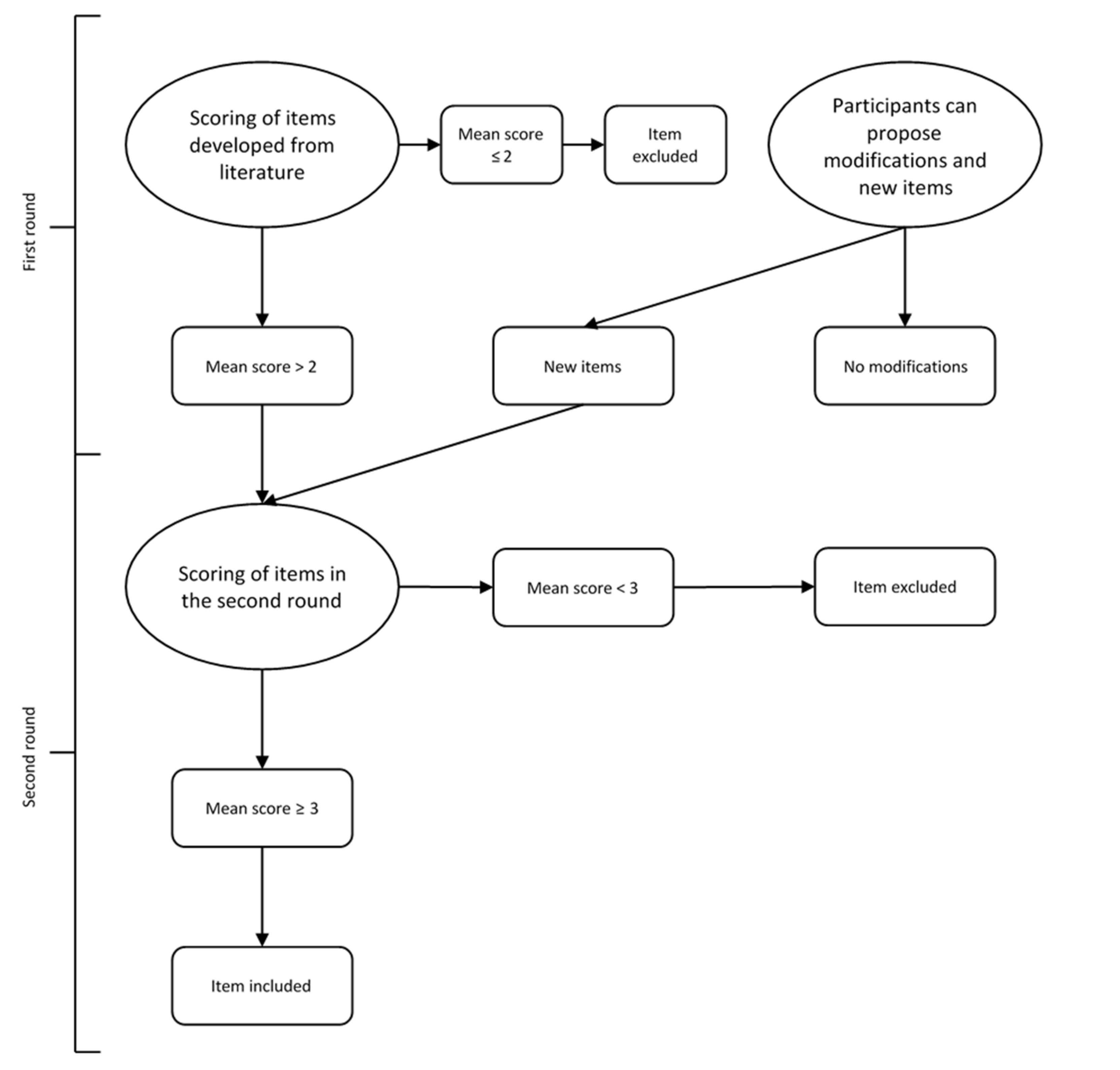
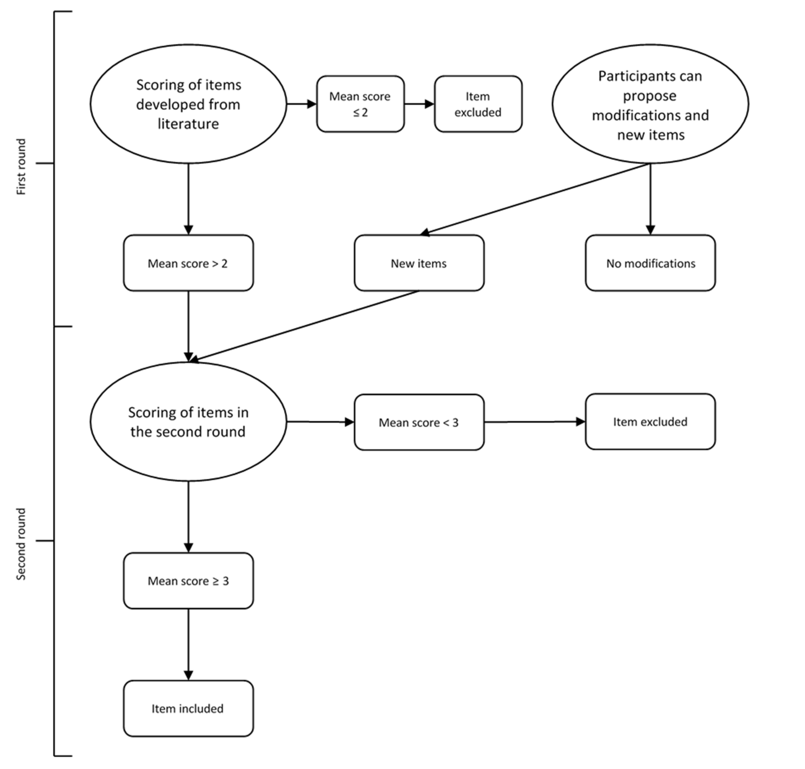
2. Materials and Methods
Delphi Process
3. Results
4. Discussion
5. Conclusions
Author Contributions
Funding
Institutional Review Board Statement
Informed Consent Statement
Data Availability Statement
Acknowledgments
Conflicts of Interest
References
- Ricciardi, W.; Boccia, S. New challenges of public health: Bringing the future of personalised healthcare into focus. Eur. J. Public Health 2017, 27 (Suppl. 4), 36–39. [Google Scholar] [CrossRef] [PubMed]
- Calabrò, G.E.; Sassano, M.; Tognetto, A.; Boccia, S. Citizens’ Attitudes, Knowledge, and Educational Needs in the Field of Omics Sciences: A Systematic Literature Review. Front. Genet. 2020, 11, 570649. [Google Scholar] [CrossRef] [PubMed]
- Boja, E.S.; Kinsinger, C.R.; Rodriguez, H.; Srinivas, P.; On behalf of Omics Integration Workshop Participants. Integration of omics sciences to advance biology and medicine. Clin. Proteom. 2014, 11, 45. [Google Scholar] [CrossRef] [Green Version]
- Boccia, S. Why is personalized medicine relevant to public health? Eur. J. Public Health 2014, 24, 349–350. [Google Scholar] [CrossRef] [PubMed] [Green Version]
- Budin-Ljøsne, I.; Harris, J.R. Ask not what personalized medicine can do for you—Ask what you can do for personalized medicine. Public Health Genom. 2015, 18, 131–138. [Google Scholar] [CrossRef] [PubMed] [Green Version]
- Traversi, D.; Pulliero, A.; Izzotti, A.; Franchitti, E.; Iacoviello, L.; Gianfagna, F.; Gialluisi, A.; Izzi, B.; Agodi, A.; Barchitta, M.; et al. Precision Medicine and Public Health: New Challenges for Effective and Sustainable Health. J. Pers. Med. 2021, 11, 135. [Google Scholar] [CrossRef] [PubMed]
- Hoxhaj, I.; Stojanovic, J.; Sassano, M.; Acampora, A.; Boccia, S. A review of the legislation of direct-to-consumer genetic testing in EU member states. Eur. J. Med. Genet. 2020, 63, 103841. [Google Scholar] [CrossRef] [PubMed]
- Su, P. Direct-to-consumer genetic testing: A comprehensive view. Yale J. Biol. Med. 2013, 86, 359–365. [Google Scholar] [PubMed]
- Niederberger, M.; Spranger, J. Delphi technique in health sciences: A map. Front. Public Health 2020, 8, 457. [Google Scholar] [CrossRef] [PubMed]
- Simone, B.; Mazzucco, W.; Gualano, M.R.; Agodi, A.; Coviello, D.; Bricarelli, F.D.; Dallapiccola, B.; Di Maria, E.; Federici, A.; Genuardi, M.; et al. The policy of public health genomics in Italy. Health Policy 2013, 110, 214–219. [Google Scholar] [CrossRef] [PubMed]
- Sassano, M.; Calabrò, G.E.; Boccia, S. A Web Screening on Educational Initiatives to Increase Citizens’ Literacy on Genomics and Genetics. Front. Genet. 2021, 12, 637438. [Google Scholar] [CrossRef] [PubMed]
- Genetic Alliance. The New York-Mid-Atlantic Consortium for Genetic and Newborn Screening Services. In Understanding Genetics: A New York, Mid-Atlantic Guide for Patients and Health Professionals; Genetic Alliance: Washington, DC, USA, 2009; Chapter 1; Genetics 101. [Google Scholar]
- Swire-Thompson, B.; Lazer, D. Public Health and Online Misinformation: Challenges and Recommendations. Annu. Rev. Public Health 2020, 41, 433–451. [Google Scholar] [CrossRef] [PubMed] [Green Version]
- Calabrò, G.E.; Tognetto, A.; Mazzaccara, A.; Barbina, D.; Carbone, P.; Guerrera, D.; Di Pucchio, A.; Federici, A.; Ricciardi, W.; Boccia, S. Capacity Building of Health Professionals on Genetics and Genomics Practice: Evaluation of the Effectiveness of a Distance Learning Training Course for Italian Physicians. Front. Genet. 2021, 12, 626685. [Google Scholar] [CrossRef] [PubMed]
- Boccia, S.; Pastorino, R.; Ricciardi, W.; Ádány, R.; Barnhoorn, F.; Boffetta, P.; Cornel, M.C.; De Vito, C.; Gray, M.; Jani, A.; et al. How to Integrate Personalized Medicine into Prevention? Recommendations from the Personalized Prevention of Chronic Diseases (PRECeDI) Consortium. Public Health Genom. 2019, 22, 208–214. [Google Scholar] [CrossRef] [PubMed]
- Anderson, M.; Jiang, J. Teens, Social Media & Technology 2018. Pew Research Center. 2018. Available online: https://www.pewresearch.org/internet/2018/05/31/teens-social-media-technology-2018/ (accessed on 22 December 2021).
- Hallowel, M.R.; Gambatese, J.A. Qualitative research: Application of the Delphi method to CEM research. J. Constr. Eng. Manag. 2010, 136, 1–9. [Google Scholar] [CrossRef]


| First Round Mean Score (Out of 5) | Second Round Mean Score (Out of 5) | |
|---|---|---|
| Topics to address in citizens’ educational initiatives | ||
| Basic concepts of genetics, the structure and function of DNA, general principles of heredity, the burden of genetic diseases, chromosomal disorders, complex diseases, components of multifactoriality | 3.84 | 4.11 | 
| Determinants of health and disease: the concept of the influence of genetic and non-genetic risk factors (environmental factors, lifestyle, etc.) on the risk of disease | 4.56 | 4.53 | 
| Genetic tests and the main omics technologies currently available, with their application | 3.97 | 4 | 
| Pre- and post-test genetic counseling | 4.19 | 4.53 | 
| Genetic tests in the prenatal setting | 4.13 | 4.37 | 
| Accessibility and costs of genetic/omics tests | 3.97 | 3.84 | 
| Direct-to-consumer genetic tests: what they are, validity, their implications for the patient and their regulation; the importance of pre- and post-test counseling | 4.44 | 4.53 | 
| Role of omics sciences in specific fields (e.g., oncology, aging, cardiovascular diseases, forensics) | 3.88 | 3.84 | 
| Nutrigenomics and related tests, the validity and usefulness of nutrigenomics and personalized nutrition approaches in the prevention of diseases | 3.78 | 3.37 | 
| Implications of genetically modified organisms | 3.66 | 2.89 * | 
| Influence of microbiota and the microbiome on health | 3.75 | 3.37 | 
| Implications and future developments of genomics/omics research | 3.59 | 3.68 | 
| Ethical implications related to genetic/omics research and the use of genetic/omics tests | 3.97 | 4.05 | 
| Fake news about genetic testing | 4.44 | 4.42 | 
| Tools to deliver citizens’ educational initiatives | ||
| Films, short films, and videos, including through specific websites (e.g., YouTube) | 4.16 | 4 | 
| Lessons and discussions with teachers for school-aged individuals | 4.19 | 4.11 | 
| News bulletins | 3.16 | 3.21 | 
| Information campaigns | 4.03 | 3.89 | 
| Reading books, articles, newspapers, magazines | 3.38 | 3.16 | 
| Discussion groups and focus groups with healthcare professionals | 3.81 | 4.11 | 
| Discussions with family and/or friends | 2.47 | 2.58 | 
| Settings for citizens’ educational initiatives | ||
| Internet | 4.13 | 4.37 | 
| Social media | 3.97 | 3.95 | 
| TV and radio | 3.78 | 3.63 | 
| School | 4.56 | 4.11 | 
| Libraries, science museums, zoos, aquariums | 3.38 | 3.05 | 
| Research centers | 3.59 | 3.37 | 
| Public places (e.g., squares, information stands, shopping centers) | 3.19 | 2.74 | 
| Recreational places (e.g., cafes and bistros) | 2.75 | 2.53 | 
| Healthcare settings | 3.94 | 4.26 | 
| Alternative healthcare settings (pharmacy, dental offices, and similar) | 3.59 | 3.63 | 
| Religious institutions | 2.38 | 2.21 | 
| Home environment | 2.31 | 2.26 | 
| Professionals to involve in citizens’ educational initiatives | ||
| Clinical geneticists | 4.38 | 4.47 | 
| Specialist physicians (e.g., oncologist, cardiologist, gynecologist, neurologist, etc.) | 3.78 | 3.05 | 
| Public health physicians | 3.93 | 3.68 | 
| General practitioners | 3.72 | 3 | 
| Nurses | 3.03 | 2.42 | 
| Biologists | 3.69 | 3.32 | 
| Second Round Mean Score (out of 5) | |
|---|---|
| Topics to address in citizens’ educational initiatives | |
| Limitations of genetic tests, difficulty in interpretation of results, the importance of performing the omics test in a multidisciplinary context, the possibility of non-conclusive test results | 4.11 | 
| Prevention: definition of prevention, primary and secondary prevention, organized screening, costs/benefits | 4.16 | 
| Ability of the epigenome to respond to environmental exposure and lifestyle | 3.37 | 
| New approaches for disease prevention, with a focus on disease prevention before conception, during pregnancy, and in the first years of life | 3.58 | 
| Interaction and synergies between genetic and environmental risk factors, epigenetic mechanisms | 3.53 | 
| New gene therapies | 3.58 | 
| Tools to deliver citizens’ educational initiatives | |
| Newsletters and similar tools | 2.84 * | 
| Settings for citizens’ educational initiatives | |
| Primary care settings | 4 | 
| Cinemas | 2.26 | 
| Professionals to involve in citizens’ educational initiatives | |
| Sociologists and specifically trained communication experts | 3.47 | 
| Genetic counselor | 3.89 | 
| Genetic biologists | 4.05 | 
| Specifically trained nurses | 3.42 | 
| Topics | Macro-Area | 
|---|---|
| Basic concepts of genetics, the structure and function of DNA, general principles of heredity, the burden of genetic diseases, chromosomal disorders, complex diseases, components of multifactoriality | Basic concepts of genetics and heredity | 
| Determinants of health and disease: the concept of genetic and non-genetic risk factors (environmental factors, lifestyle, etc.) on the risk of disease | Prevention | 
| Prevention: definition of prevention, primary and secondary prevention, organized screening, costs/benefits | |
| New approaches for disease prevention, with a focus on disease prevention before conception, during pregnancy, and in the first years of life | |
| Ethical implications related to genetic/omics research and the use of genetic/omics tests | Scientific research | 
| Implications and future developments of genomics/omics research | |
| Role of omics sciences in specific fields (e.g., oncology, aging, cardiovascular diseases, forensics) | Role of omics sciences in specific fields and specific applications of omics sciences | 
| New gene therapies | |
| Interaction and synergies between genetic and environmental risk factors, epigenetic mechanisms | |
| Nutrigenomics and related tests, the validity and usefulness of nutrigenomics and personalized nutrition approaches in the prevention of diseases | |
| Influence of microbiota and the microbiome on health | |
| Ability of the epigenome to respond to environmental exposure and lifestyle | |
| Pre- and post-test genetic counseling | Genetic/genomic tests | 
| Direct-to-consumer genetic tests: what they are, their validity, implications for the patient, and their regulation; the importance of pre- and post-test counseling | |
| Fake news about genetic testing | |
| Genetic tests in the prenatal setting | |
| Limitations of genetic tests, difficulty in interpretation of results, the importance of performing the omics test in a multidisciplinary context, the possibility of inconclusive test results | |
| Genetic tests and main omics technologies that are currently available and their application | |
| Accessibility and costs of genetic/omics tests. | 
| Tools | 
|---|
| Discussion groups and focus groups with healthcare professionals | 
| Lessons and discussions with teachers for school-aged individuals | 
| Films, short films and videos, including via specific websites (e.g., YouTube) | 
| Information campaigns | 
| News bulletins | 
| Reading books, articles, newspapers, magazines | 
| Settings | 
|---|
| Internet | 
| Healthcare settings | 
| School | 
| Primary care settings | 
| Social media | 
| TV and radio | 
| Alternative healthcare settings (pharmacy, dental office, and similar) | 
| Research centers | 
| Libraries, science museums, zoos, aquariums | 
| Professionals | 
|---|
| Medical and clinical geneticists | 
| Genetic biologists | 
| Genetic counselors | 
| Public health physicians | 
| Sociologists and specifically trained communication experts | 
| Specifically trained nurses | 
| Biologists (not geneticists) | 
| Specialist physicians (e.g., oncologist, cardiologist, gynecologist, neurologist, etc.) | 
| General practitioners | 
| Publisher’s Note: MDPI stays neutral with regard to jurisdictional claims in published maps and institutional affiliations. | 
© 2022 by the authors. Licensee MDPI, Basel, Switzerland. This article is an open access article distributed under the terms and conditions of the Creative Commons Attribution (CC BY) license (https://creativecommons.org/licenses/by/4.0/).
Share and Cite
Calabrò, G.E.; Sassano, M.; Boccia, S. Citizens’ Literacy in Genomics: A Delphi Survey of Multidisciplinary Experts in the Field. Genes 2022, 13, 498. https://doi.org/10.3390/genes13030498
Calabrò GE, Sassano M, Boccia S. Citizens’ Literacy in Genomics: A Delphi Survey of Multidisciplinary Experts in the Field. Genes. 2022; 13(3):498. https://doi.org/10.3390/genes13030498
Chicago/Turabian StyleCalabrò, Giovanna Elisa, Michele Sassano, and Stefania Boccia. 2022. "Citizens’ Literacy in Genomics: A Delphi Survey of Multidisciplinary Experts in the Field" Genes 13, no. 3: 498. https://doi.org/10.3390/genes13030498
APA StyleCalabrò, G. E., Sassano, M., & Boccia, S. (2022). Citizens’ Literacy in Genomics: A Delphi Survey of Multidisciplinary Experts in the Field. Genes, 13(3), 498. https://doi.org/10.3390/genes13030498
 
         
                                                

 
       