You are currently viewing a new version of our website. To view the old version click .
Genes
  • Feature Paper
  • Article
  • Open Access

29 November 2022

The HD-ZIP Gene Family in Watermelon: Genome-Wide Identification and Expression Analysis under Abiotic Stresses

,
,
,
,
,
,
,
,
and
1
State Key Laboratory of Crop Stress Biology in Arid Areas, College of Horticulture, Northwest A&F University, Yangling, Xianyang 712100, China
2
College of Horticulture and Landscape Architecture, Northeast Agricultural University, Harbin 150030, China
3
State Key Laboratory of Vegetable Germplasm Innovation, Tianjin 300384, China
*
Author to whom correspondence should be addressed.
This article belongs to the Section Plant Genetics and Genomics

Abstract

Homeodomain-leucine zipper (HD-ZIP) transcription factors are one of the plant-specific gene families involved in plant growth and response to adverse environmental conditions. However, little information is available on the HD-ZIP gene family in watermelon. In this study, forty ClHDZs were systemically identified in the watermelon genome, which were subsequently divided into four distinctive subfamilies (I–IV) based on the phylogenetic topology. HD-ZIP members in the same subfamily generally shared similar gene structures and conserved motifs. Syntenic analyses revealed that segmental duplications mainly contributed to the expansion of the watermelon HD-ZIP family, especially in subfamilies I and IV. HD-ZIP III was considered the most conserved subfamily during the evolutionary history. Moreover, expression profiling together with stress-related cis-elements in the promoter region unfolded the divergent transcriptional accumulation patterns under abiotic stresses. The majority (13/23) of ClHDZs in subfamilies I and II were downregulated under the drought condition, e.g., ClHDZ4, ClHDZ13, ClHDZ18, ClHDZ19, ClHDZ20, and ClHDZ35. On the contrary, most HD-ZIP genes were induced by cold and salt stimuli with few exceptions, such as ClHDZ3 and ClHDZ23 under cold stress and ClHDZ14 and ClHDZ15 under the salt condition. Notably, the gene ClHDZ14 was predominantly downregulated by three stresses whereas ClHDZ1 was upregulated, suggesting their possible core roles in response to these abiotic stimuli. Collectively, our findings provide promising candidates for the further genetic improvement of abiotic stress tolerance in watermelon.

1. Introduction

HD-ZIP transcription factors are a type of protein containing the homeodomain (HD)-leucine zipper (LZ) motif, which are prevalent in the plant kingdom and play important roles in growth and developmental processes. According to the structural characteristics, sequence conservations, and functional properties, the HD-ZIP gene family can be further divided into four subfamilies, i.e., HD-ZIP I, HD-ZIP II, HD-ZIP III, and HD-ZIP IV [1,2]. In addition to the HD and LZ domains, HD-ZIP II proteins contain an extra conserved CPSCE motif (Cys, Pro, Ser, Cys, and Glu) downstream of the LZ domain compared with subfamily I [1,2]. Although proteins from subfamilies III and IV are characterized by an additional START (steroidogenic acute regulatory protein-related lipid transfer) domain and a conserved SAD (START-associated domain along with HD and LZ domains), HD-ZIP III can be distinguished from HD-ZIP IV by the presence of C-terminal MEKHLA domain [2,3,4]. Previously, a genome-wide survey of the HD-ZIP gene family has been performed in various species, such as 48 members of Arabidopsis [1], 40 of cucumber [5], 49 of tomato [3], 45 of sesame [4], 57 of cassava [6], and 48 of rice [7].
Numerous evidence has confirmed that HD-ZIP TFs participate in a wide variety of developmental processes [1,2]. To date, HD-ZIP I genes are generally known for participating in plant growth and development, as well as in responses and tolerance to abiotic stresses, including drought, salinity, and cold stimuli [1,2,4,5,8]. For example, the paralogous genes AtHB7 and AtHB12 in Arabidopsis can repress the expression of two ABA receptors, PYL5 and PYL8, thereby functioning as mediators of the negative feedback effect in ABA signaling in response to water deficit [8]. In the case of the subfamily HD-ZIP II, the members are renowned for their functions in shade avoidance, leaf polarity, and abiotic stresses, including light, drought and salt stimuli [1,2,4]. For instance, the genes AtHB2 and AtHB4 act together to control early exit from proliferation during leaf development under canopy shade [4,9]. HD-ZIP III proteins have been reported to mainly function as a developmental regulator of apical meristem, vascular system formation, and normal organ polarity [1,2,4,5]. In Arabidopsis, for example, the overexpression of the auxin-regulated gene AtHB8 can promote vascular cell differentiation, while the decreased transcriptional level of the miR166-mediated gene AtHB15 can alter the vascular system with expanded xylem tissues and inter-fascicular regions [10,11]. In addition, the subfamily HD-ZIP IV genes generally participate in anthocyanin accumulation, epidermal cell differentiation, trichome formation, and root development [1,2,6], e.g., ANL2 affecting anthocyanin accumulation in subepidermal cells and root development [12] and atml1 pdf2 double mutants exhibiting severe defects in shoot epidermal cell differentiation [13].
Watermelon (Citrullus lanatus L.) is cultivated worldwide because of its important economic and horticultural performance. However, the production and quality of watermelon is threatened by numerous environmental stresses, including heavy metal toxicity, drought, salinity, cold, and pathogen and/or virus invasion. To adapt to and resist these adverse conditions, plants have evolved a series of defense mechanisms. Transcription factors (TFs) have been well-known to play vital roles in plant responses to biotic and abiotic stimuli. Furthermore, with the availability of a high-quality watermelon reference genome [14,15], a series of TFs have been genome-widely annotated, such as MYB [16] and WRKY [17]; however, the detailed identification of HD-ZIP gene family as well as the response to abiotic stresses is still unclear for watermelon. In this study, we performed a genome-wide identification of HD-ZIP genes in watermelon and systemically analyzed their gene structures, conserved motifs, cis-elements, and phylogenetic relationship. Moreover, the expression patterns of members in subfamilies I and II under abiotic stresses were also investigated. Our results provide new insights for further functional studies of stress-responsive HD-ZIPs in watermelon.

2. Materials and Methods

2.1. Identification and Biochemical Characterization of HD-ZIP Genes in Watermelon

For the genome-wide identification of HD-ZIP genes in watermelon, the protein sequence of reference genome 97103 (V2) were downloaded from Cucurbit Genomics Database (CuGenDB, http://cucurbitgenomics.org/, accessed on 29 December 2021). Additionally, the related protein sequences of the HD-ZIP genes were retrieved for Arabidopsis (48 AtHDZs) and cucumber (40 CsHDZs) according to recently published research [1,5]. Using the BlastP program, the AtHDZs and CsHDZs were used as queries to identify HD-ZIP homologs in watermelon. The reliability of the candidate genes was verified through searching against the Pfam and SMART databases, and that with both the conserved HD and LZ domains were retained for further analyses.
The theoretical molecular weights (MW), isoelectric points (pI), and grand average of hydropathicity (GRAVY) of ClHDZs were examined using the ProtParam tool of the Expasy online server (https://web.expasy.org/protparam/, accessed on 14 May 2021). The genomic distribution of ClHDZs on the chromosome was drawn with the software TBtools (v 1.100) [18].

2.2. Phylogenetic and Syntenic Analyses of ClHDZs

Full-length protein sequences of the HD-ZIP genes from watermelon, cucumber, and Arabidopsis were aligned using the software Muscle under default parameters [19], which were subsequently employed to construct phylogenetic trees via MEGA7.0 using the neighbor-joining method (1000 bootstrap replicates) [20]. The destination tabular (-m 8) files generated by BlastP program, together with the corresponding GFF profiles, were served as the input documents for the MCScanX software to analyze the synteny relationships [20]. The collinear results were visualized using CIRCOS software (http://circos.ca/, accessed on 25 October 2021).

2.3. Prediction of Gene Structure, Conserved Motifs, and cis-Regulatory Elements

The exon-intron organization of ClHDZs was displayed with the online tool GSDS2.0 (http://gsds.gao-lab.org/ accessed on 25 October 2021) based on their corresponding genomic and cDNA sequences. The conserved motifs in ClHDZs were predicted by the online program MEME (http://meme-suite.org/tools/meme accessed on 25 October 2021), setting the maximum number of motifs to 20 and motif width of 6–50. To obtain the cis-regulatory elements of ClHDZs, approximately 2.0 Kb of sequence upstream of the ATG start codon was retrieved and submitted to the PlantCARE server for scanning.

2.4. Plant Materials and Treatments

The watermelon inbred line ‘YL’ was used for the materials, which was provided by the Cucurbits Germplasm Resource Research Group at Northwest A&F University, Yangling, Shaanxi, China. The germinated seeds were sown in plastic pots filled with commercial peat-based compost (one seed for each pot) and cultivated under natural conditions in a greenhouse at Northwest A&F University. Finally, seedlings at the four-leaf stage were subjected to treatment under drought, low-temperature, and salt stimuli.
To simulate a natural drought treatment [17,20], the plants were not irrigated for 8 days, and leaves were collected 0, 2, 4, 6, and 8 days post-treatment (dpt). For the low-temperature treatment, plants were kept in a growth chamber at 4 °C, and leaves were sampled 0, 6, 12, 24, and 48 h post-treatment (hpt). For the salinity treatment, seedlings were irrigated with 400 mN of NaCl solution (100 mL per plant), followed by harvesting leaves 0, 8, 18, 30, 42, and 54 h post-treatment (hpt). For each treatment, samples collected at 0 dpt or hpt were used as the control. At each time point, the leaves from three different plants were pooled together, which were immediately frozen in liquid nitrogen and stored at −80 °C until further analysis. In this study, three biological replicates were used in all treatments.

2.5. RNA Extraction and Quantitative Real-Time RT-PCR

Following the manufacturer’s instructions, the total RNA was extracted from the samples using the RNASimple Total RNA Kit (TIANGEN, Beijing, China) and the cDNA was synthesized using the FastKing RT Kit with gDNase (TIANGEN, China).
The qRT-PCR amplification was performed on a StepOnePlus Real-Time PCR system (Applied Biosystems, Foster, MN, USA). Using the housekeeping gene ClACT (Cla007792) as the internal reference, the relative expression level for each selected gene was calculated using the 2−∆∆Ct method, as described in our previous study [21,22]. All primers of ClHDZs are listed in Table S1. Furthermore, the expression level was log2-transformed to obtain heatmaps via the software Tbtools (v 1.100) [18].

3. Results

3.1. Genome-Wide Identification of HD-ZIP Genes in Watermelon

After discarding redundant sequences, a total of 40 HD-ZIP genes were genome-widely identified in watermelon. To clarify, these HD-ZIP genes were renamed from ClHDZ1 to ClHDZ40 based on their chromosome locations (Table 1). Moreover, other features of the ClHDZs are also provided in Table 1, such as the protein length, molecular weight (MW), grand average of hydropathicity (GRAVY), and isoelectric points (pI). The protein length varied from 181 to 872 aa, whereas the isoelectric point values ranged from 4.62 to 9.65. All identified ClHDZs were naturally hydrophilic, with the grand average of hydropathicity (GRAVY) values being below zero (Table 1). As expected, the ClHDZs were unevenly distributed on chromosomes (Figure 1), such as chromosome 01 harboring eight members but none being harbored on chromosome 08.
Table 1. The gene and protein features of HD-ZIP members in watermelon.
Figure 1. The chromosome distribution of ClHDZs in watermelon.

3.2. Evolutionary and Syntenic Analyses of HD-ZIP Gene Family

To explore the evolutionary relationship of the HD-ZIP gene family, a phylogenetic tree was constructed using the 40 ClHDZs (Figure 2A). Supported by high bootstrap values, four distinct groups were divided and named as subfamilies I–IV. Among them, subfamily I was the largest, containing 14 ClHDZs, followed by subfamilies II and IV, which had 11 and 9 members, respectively. Subfamily III was the smallest subfamily, only harboring six HD-ZIP homologs. Tandem and segmental duplications have been reported to play essential roles in the expansion and function of a gene family [20,23]. To reveal the diverse expansion of ClHDZs, duplication events were subsequently analyzed using the software MCScanX. As a result, a total of 14 pairs of segmental duplication events were detected (Figure 3A and Table S2). Notably, approximately 19 ClHDZs from subfamilies I and IV were situated in the collinear regions; it is inferred that the segmental duplications mainly contributed to the expansion of watermelon HD-ZIP family, especially in subfamilies I and IV.
Figure 2. The phylogenetic tree (A), gene structure (B), and motif distribution (C) of ClHDZs. All ClHDZs were divided into the four subfamilies I–IV, and the bootstrap values >65 were shown in the phylogenetic tree. Motifs were marked with different colors and accordingly positioned.
Figure 3. Syntenic analysis of the HD-ZIP genes in watermelon (A) as well as among three genomes (B), i.e., watermelon (red), cucumber (green), and Arabidopsis (Orange). The approximate position of the HD-ZIP genes on the chromosome were presented by short lines on the circle. Colored curves denote the details of the syntenic region harboring the HD-ZIP genes among the genomes.
For the comparative evolutionary analysis of this gene family in plants, a phylogenetic tree was constructed using the protein sequences of the 40 ClHDZs, as well as that from cucumber (40 CsHDZs), Arabidopsis (48 AtHDZs), and rice (48 OsHDZs) (Figure S1). Without a doubt, four distinct subfamilies were observed with homologs from all the four species, suggesting conserved basal architectures in the evolutionary process. Moreover, syntenic analyses revealed that approximately 52 collinear regions were found between watermelon and cucumber, with the largest one spanning about 9.15 Mb and containing five HD-ZIP homologs (Figure 3A and Table S3). Notably, 35 ClHDZs and 36 CsHDZs were found to be located in the corresponding segmental duplication regions in watermelon and cucumber, respectively. Meanwhile, a total of 57 and 41 collinearity paralogs were found between Arabidopsis and watermelon and cucumber, respectively, involving more than 67.0% of the HD-ZIP homologs in each genome. Compared with the average segmental size between watermelon (~2.02 Mb) and cucumber (~1.36 Mb), the size between Arabidopsis and two cucurbit crops were much smaller, i.e., the average size for Arabidopsis (~0.25 Mb), watermelon (~1.01 Mb), and cucumber (~0.52 Mb) (Table S3).

3.3. Gene Structure and Conserved Motif of ClHDZs

To obtain further insight into the evolutionary history of ClHDZs, gene structures and intron numbers were comparatively depicted based on their gene annotations and genomic sequences (Figure 2B). In subfamily I, nearly half of the members contained three exons with the intron phase pattern ‘10’, while those in subfamily II generally had four exons, displaying the intron pattern ‘102’. In contrast, all HD-ZIP homologs in subfamily III exhibited a much more complex exon-intron organization, with 18 exons sharing the major intron phase ‘20200000020000200’. As for subfamily IV, six out of the nine members were constituted of 11 exons with the phase pattern ‘0200000100’, while the remaining three homologs contained 10 exons with the intron phase ‘200000100’, possibly due to an exon lost at the 5′ end.
Similar to the exon-intron organization, the distribution of the motifs were also conserved within a particular subfamily but diverse among subfamilies (Figure 2C). Details of the predicted motifs were exhibited in Figure S2. It is worth noting that motifs 1 and 2 corresponding to the HD domain as well as motif 3 corresponding to the LZ domain were discovered in all of the identified ClHDZs. In addition, motifs 2, 5, 6, and 8 corresponding to the START domain were shared among ClHDZs from subfamilies III and IV, while the MEKHLA domain (motifs 9 and 15) was only discovered in subfamily III. Consistent with the literature [1,2], members in HD-ZIP III and IV possessed many more motifs than members in subfamilies I and II (Figure 2C).

3.4. Prediction of cis-Regulatory Elements in ClHDZs

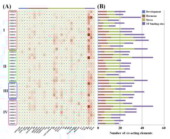
To investigate the potential function of ClHDZs, approximately 2.0 kb of genomic sequences upstream of the translation site were retrieved to predict the cis-regulatory elements. As shown in Figure 4A, 31 types of cis-elements were identified and divided into four categories, including plant growth and development, phytohormones, various stresses, and possible binding sites for transcription factors (TFs). Among them, four types of cis-elements were related to plant growth and development, and eight were responsive to phytohormones, such as ABRE (abscisic acid-responsive), CGTCA motif (gibberellin-responsive), ERE (ethylene-responsive), GARE-motif (gibberellin-responsive), and P-box (gibberellin-responsive). The largest category was predicted to be involved in stress responses and consisted of 15 different cis-regulatory elements such as ARE (anaerobic-responsive), LTR (low temperature-responsive), WUN motif (wound-responsive element). Moreover, the binding sites for MYB- and MYC-type bHLH TFs were frequently detected in the promoter of ClHDZs. Although the number of cis-regulatory elements varied dramatically, the stress-related and TF-binding elements occupied the major proportion of all ClHDZs (Figure 4B), suggesting their possible functions being involved in stress responses.
Figure 4. The prediction of cis-elements in promoter regions of ClHDZs. The detailed numbers (A) and statistical graphs (B) are presented, respectively.

3.5. Expression Analysis of ClHDZs from Subfamilies I and II under Drought, Cold and Salt Stresses

To date, HD-ZIP I genes are generally known for participating in plant growth and development, as well as in responses and tolerance to numerous abiotic stresses, particularly drought, salinity, and cold stimuli [1,2,4,5,8]. In the case of subfamily HD-ZIP II, members are renowned for their functions in shade avoidance, leaf polarity, and abiotic stresses, including light, drought, and salt stimuli [1,2,4]. Hence, ClHDZs in subfamilies I and II were selected to analyze their dynamic response after exposure to drought, cold, and salt stresses using qRT-PCR analysis. Compared with drought stimuli (Figure 5), far more ClHDZs could be induced by cold and NaCl treatments, with only a few exceptions being downregulated, such as gene ClHDZ3 from HD-ZIP I under the cold condition and ClHDZ14 from HD-ZIP II under the salt stress condition. Under drought conditions, the majority of ClHDZs were slightly upregulated two days (2 d) after treatment (Figure 5A), and few of them were subsequently downregulated during the drought duration, e.g., ClHDZ20 and ClHDZ30 in subfamily I and ClHDZ18, ClHDZ4, and ClHDZ35 in HD-ZIP II. On the contrary, genes ClHDZ5 and ClHDZ22 were transiently inhibited at 2 dpt but were significantly enhanced with the advancement of treatment. Moreover, the expression of ClHDZ23 and ClHDZ32 showed durable enhancement by drought stimuli. In response to the low-temperature condition (Figure 5B), half of ClHDZs exhibited enhanced transcriptional levels, such as ClHDZ30, ClHDZ31, ClHDZ38, and ClHDZ39 in HD-ZIP I and ClHDZ18, ClHDZ35, and ClHDZ37 in HD-ZIP II. Conversely, only a few members were continuously downregulated, e.g., ClDHZ3 and ClHDZ23. Similarly, most ClHDZs were induced by salt stress (Figure 5C), such as ClHDZ20 and ClHDZ36 in HD-ZIP I and ClHDZ1 and ClHDZ18 in HD-ZIP II. However, only six genes showed obviously downregulated expression during the whole period of treatment, and four of them (ClHDZ14, ClHDZ32, ClHDZ4, and ClHDZ33) were gathered together in subfamily HD-ZIP II (Figure 2A). Notably, gene ClHDZ14 was predominantly downregulated by three stresses while the expression of gene ClHDZ1 was upregulated by all the treatments, suggesting their possible core roles in watermelon tolerance to these abiotic stresses.
Figure 5. Gene expression heatmap of ClHDZs under drought (A), low-temperature (B), and salt (C) conditions. The samples at 0 dpt and 0 hpt were used as the controls, and the numbers present the relative expression levels after log2 transformation.

4. Discussion

As a plant-specific transcription factor, HD-ZIP gene family members have been widely disseminated in the plant kingdom [24], such as 48 members in Arabidopsis [1], 40 in cucumber [5], 49 in tomato [3], 45 in sesame [4], 57 in cassava [6], 83 in apple [25], and 48 in rice [7]. Here, we identified a total of 40 ClHDZs in the watermelon genome (Table 1), which is the same as that observed in cucurbit crop cucumber but relatively lower than that of other species. Similar to the HD-ZIP members in cucumber [5], all identified ClHDZs in watermelon were hydrophilic in nature, with the grand average of hydropathicity (GRAVY) values being below zero (Table 1). According to the phylogenetic topology (Figure 2A), the ClHDZs were divided into four subfamilies (I, II, III, and IV) in line with the published classifications for other species such as Arabidopsis, cucumber, tomato, and rice [1,3,4,5,6,25]. As the top two largest subfamilies, HD-ZIP I and II contained 14 and 11 members, respectively (Table 1), with exon numbers ranging from 2 to 4 and protein length varying from 181 to 351 aa. In contrast, the HD-ZIP homologs in subfamilies III and IV displayed many more exons and amino acids. Systemic analyses revealed that 21 ClHDZs were detected in the segmental region of the watermelon genome, with the majority contributing to the expansion of HD-ZIP subfamilies I and IV (Figure 3A and Table S2). Notably, as the smallest subfamily, HD-ZIP III contained the least number of genes (6/40), which is consistent with the proportions found in other species, such as cucumber (5/40) [5], Arabidopsis (5/48) [1], and tomato (6/49) [3]. To date, HD-ZIP subfamily III is considered as the most conserved lineage during evolution, members of which function in the plant’s basic growth and development, such as apical meristem and vascular system formation [1]. In this present study, ClHDZs in subfamily III also exhibited much more conserved intron-exon organization, intron phase pattern, and motif distribution, which is consistent with observations made with respect to other species [2,3,4,5,25].
HD-ZIP transcription factors have been reported to be involved in responses to a variety of abiotic stress in plants [1,2,4,5], especially members from subfamilies I and II [8,26]. Hence, we focused on the expression patterns of ClHDZs from HD-ZIP I and II under drought, low-temperature (4 °C), and salt (Figure 5) stresses. Intriguingly, the majority of ClHDZs were induced by low-temperature and salt, whereas some were downregulated under the drought condition, such as gene ClHDZ18, ClHDZ31, and ClHDZ35. Most importantly, some valuable candidate HD-ZIP genes were explored. For instance, gene ClHDZ14 was predominantly downregulated by the three stresses, but the expression of gene ClHDZ1 was upregulated by all three treatments. In cucumber, gene CsHDZ33 from subfamily I showed an induced transcriptional activity under low-temperature, salt, and drought stresses [5]. As its ortholog gene in watermelon, ClHDF5 also showed an increased expression tendency after exposure to similar adverse conditions (Figure 5). Moreover, the transcriptional levels of gene ClHDZ3 under drought and salt conditions as well as ClHDZ18 under cold and salt conditions were obviously accumulated, which was in line with the expression patterns of their orthologs CsHDZ02 and CsHDZ22 in cucumber [5]. In Arabidopsis, the paralogous genes AtHB7 and AtHB12 were strongly upregulated by drought stress, functioning as mediators of the negative feedback effect on ABA signaling in response to water deficits [8]. According to the phylogenetic analysis, gene ClHDZ15 was recognized as the closest homolog of AtHB7 and AtHB12, which was also induced at 6 d post-drought treatment (Figure 5A). Similarly, the transcriptional level of ClHDZ5 was enhanced under drought stress, consistent with the induced expression trend of its homolog AtHB6 [8,26]. Previously, we have genetic mapped the gene ClLL1 responsible for lobed leaf in watermelon [27], and the best candidate gene Cl018360 (HD-ZIP transcription factor) was identified as a ortholog of AtHB51/LMI1 in Arabidopsis, which is characterized as a vital regulator in leaf proportionality [28]. Here, gene Cl018360 was also detected and designated as ClHDZ13 (Table 1). According to the qRT-PCR results, gene ClHDZ13 was extremely reduced by drought stress (Figure 5A), providing new evidence for this gene’s function in water deficit tolerance. Recently, gene BnHB1423 (an ortholog of AtHB51/LMI1) in Brassica napus L. was found to be significantly upregulated by salt stimuli [29], implying its diverse function in plant development and response to adverse environmental conditions.

5. Conclusions

In the present study, a total of 40 ClHDZs were genome-widely identified in watermelon, which were further divided into four subfamilies. Among them, subfamily III was considered as the most conserved subfamily based on the gene structure and exon-intron organization. Syntenic analyses indicated that the expansion of subfamilies I and IV were possibly due to segmental duplication events. The expression profiling revealed that far more ClHDZs could be induced by cold and NaCl treatments compared with drought stimuli. In addition, some valuable candidates were subsequently identified that are possibly involved in responses to abiotic stresses, e.g., drought, low-temperature, and salinity. For example, the expression of gene ClHDZ23 and ClHDZ32 showed continuous enhancement with the increase in drought stress, similar to that of gene ClHDZ35, ClHDZ38, and ClHDZ39 under the cold condition and ClHDZ1 and ClHDZ18 after salt treatment. Moreover, gene ClHDZ14 was predominantly downregulated by the three stresses, but the expression of gene ClHDZ1 was upregulated by all treatments. Collectively, these findings may expedite the further functional characterization of ClHDZs in response to abiotic stresses.

Supplementary Materials

The following supporting information can be downloaded at https://www.mdpi.com/article/10.3390/genes13122242/s1: Figure S1. Phylogenetic tree of the HD-ZIP gene family among four species, i.e., watermelon (red), cucumber (green), Arabidopsis (blue), and rice (black); Figure S2. The 20 conserved motifs of ClHDZs; Table S1. The primes used in this study; Table S2. Syntenic relationships of ClHDZs in watermelon genome; Table S3. Syntenic relationships of the HD-ZIP genes between species.

Author Contributions

Conceptualization, X.Y. and Z.Y.; methodology, C.W.; software, X.P. and F.S.; validation, X.Y., Z.Y., J.L., X.C. and X.L.; formal analysis, J.Y. and F.L.; investigation, X.Y. and Z.Y.; resources, J.Y. and F.L.; data curation, X.Y. and Z.Y.; writing—original draft preparation, X.Y. and Z.Y.; writing—review and editing, X.Z. and C.W.; visualization, X.Y. and Z.Y.; supervision, X.Z. and C.W.; project administration, X.Z. and C.W.; funding acquisition, X.Z. and C.W. All authors have read and agreed to the published version of the manuscript.

Funding

This work was supported by the Seed Innovation Project of Northwest A&F University (2452022116), Key Research and Development Project of the Yangling Seed Industry Innovation Center (Ylzy-sc-01), and Modern Agro-Industry Technology Research System of China (No. CARS-25).

Data Availability Statement

All relevant data can be found within this manuscript and the Supplementary Materials.

Conflicts of Interest

The authors declare no conflict of interest.

References

  1. Ariel, F.D.; Manavella, P.A.; Dezar, C.A.; Chan, R.L. The true story of the HD-Zip family. Trends Plant Sci. 2007, 12, 419–426. [Google Scholar] [CrossRef] [PubMed]
  2. Sharif, R.; Raza, A.; Chen, P.; Li, Y.; El-Ballat, E.M.; Rauf, A.; Hano, C.; El-Esawi, M.A. HD-ZIP gene family: Potential roles in improving plant growth and regulating stress-responsive mechanisms in plants. Genes 2021, 12, 1256. [Google Scholar] [CrossRef]
  3. Hong, Y.; Liu, Y.; Zhang, Y.; Jia, L.; Yang, X.; Zhang, X.; Liu, J.; Luan, Y. Genome-wide characterization of homeobox-leucine zipper gene family in tomato (Solanum lycopersicum) and functional analysis of SlHDZ34 (III sub-family member) under salinity stress. Environ. Exp. Bot. 2021, 192, 104652. [Google Scholar] [CrossRef]
  4. Wei, M.; Liu, A.; Zhang, Y.; Zhou, Y.; Li, D.; Dossa, K.; Zhou, R.; Zhang, X.; You, J. Genome-wide characterization and expression analysis of the HD-Zip gene family in response to drought and salinity stresses in sesame. BMC Genom. 2019, 20, 748. [Google Scholar] [CrossRef]
  5. Sharif, R.; Xie, C.; Wang, J.; Cao, Z.; Zhang, H.; Chen, P.; Yuhong, L. Genome wide identification, characterization and expression analysis of HD-ZIP gene family in Cucumis sativus L. under biotic and various abiotic stresses. Int. J. Biol. Macromol. 2020, 158, 502–520. [Google Scholar] [CrossRef] [PubMed]
  6. Ding, Z.; Fu, L.; Yan, Y.; Tie, W.; Xia, Z.; Wang, W.; Peng, M.; Hu, W.; Zhang, J. Genome-wide characterization and expression profiling of HD-Zip gene family related to abiotic stress in cassava. PLoS ONE 2017, 12, e0173043. [Google Scholar] [CrossRef]
  7. Jain, M.; Tyagi, A.K.; Khurana, J.P. Genome-wide identification, classification, evolutionary expansion and expression analyses of homeobox genes in rice. FEBS J. 2008, 275, 2845–2861. [Google Scholar] [CrossRef]
  8. Gong, S.; Ding, Y.; Hu, S.; Ding, L.; Chen, Z.; Zhu, C. The role of HD-Zip class I transcription factors in plant response to abiotic stresses. Physiol. Plantarum. 2019, 167, 516–525. [Google Scholar] [CrossRef]
  9. Carabelli, M.; Possenti, M.; Sessa, G.; Ruzza, V.; Morelli, G.; Ruberti, I. Arabidopsis HD-Zip II proteins regulate the exit from proliferation during leaf development in canopy shade. J. Exp. Bot. 2018, 69, 5419–5431. [Google Scholar] [CrossRef] [PubMed]
  10. Kim, J.; Jung, J.H.; Reyes, J.L.; Kim, Y.S.; Kim, S.Y.; Chung, K.S.; Kim, J.A.; Lee, M.; Lee, Y.; Narry Kim, V.; et al. microRNA-directed cleavage of ATHB15 mRNA regulates vascular development in Arabidopsis inflorescence stems. Plant J. 2005, 42, 84–94. [Google Scholar] [CrossRef]
  11. Baima, S.; Possenti, M.; Matteucci, A.; Wisman, E.; Altamura, M.M.; Ruberti, I.; Morelli, G. The arabidopsis ATHB-8 HD-zip protein acts as a differentiation-promoting transcription factor of the vascular meristems. Plant Physiol. 2001, 126, 643–655. [Google Scholar] [CrossRef] [PubMed]
  12. Kubo, H.; Peeters, A.J.; Aarts, M.G.; Pereira, A.; Koornneef, M. ANTHOCYANINLESS2, a homeobox gene affecting anthocyanin distribution and root development in Arabidopsis. Plant Cell 1999, 11, 1217–1226. [Google Scholar] [CrossRef]
  13. Abe, M.; Katsumata, H.; Komeda, Y.; Takahashi, T. Regulation of shoot epidermal cell differentiation by a pair of homeodomain proteins in Arabidopsis. Development 2003, 130, 635–643. [Google Scholar] [CrossRef]
  14. Guo, S.; Zhang, J.; Sun, H.; Salse, J.; Lucas, W.J.; Zhang, H.; Zheng, Y.; Mao, L.; Ren, Y.; Wang, Z.; et al. The draft genome of watermelon (Citrullus lanatus) and resequencing of 20 diverse accessions. Nature Genet. 2013, 45, 51–58. [Google Scholar] [CrossRef] [PubMed]
  15. Guo, S.; Zhao, S.; Sun, H.; Wang, X.; Wu, S.; Lin, T.; Ren, Y.; Gao, L.; Deng, Y.; Zhang, J.; et al. Resequencing of 414 cultivated and wild watermelon accessions identifies selection for fruit quality traits. Plant Physiol. 2019, 51, 1616–1623. [Google Scholar] [CrossRef]
  16. Qing, X.; Jie, H.; Jianhui, D.; Xiaojin, H.; Zhang, X. Genomic survey and expression profiling of the MYB gene family in watermelon. Hortic. Plant J. 2018, 4, 1–15. [Google Scholar]
  17. Yang, X.; Li, H.; Yang, Y.; Wang, Y.; Mo, Y.; Zhang, R.; Zhang, Y.; Ma, J.; Wei, C.; Zhang, X. Identification and expression analyses of WRKY genes reveal their involvement in growth and abiotic stress response in watermelon (Citrullus lanatus). PLoS ONE 2018, 13, e0191308. [Google Scholar] [CrossRef]
  18. Chen, C.; Chen, H.; Zhang, Y.; Thomas, H.R.; Frank, M.H.; He, Y.; Xia, R. TBtools—An integrative toolkit developed for interactive analyses of big biological data. Mol. Plant 2020, 13, 1194–1202. [Google Scholar] [CrossRef]
  19. Edgar, R.C. MUSCLE: Multiple sequence alignment with high accuracy and high throughput. Nucleic. Acids. Res. 2004, 32, 1792–1797. [Google Scholar] [CrossRef]
  20. Wei, C.; Zhang, R.; Yang, X.; Zhu, C.; Li, H.; Zhang, Y.; Ma, J.; Yang, J.; Zhang, X. Comparative analysis of calcium-dependent protein kinase in Cucurbitaceae and expression studies in watermelon. Int. J. Mol. Sci. 2019, 20, 2527. [Google Scholar] [CrossRef] [PubMed]
  21. Wei, C.; Zhu, C.; Yang, L.; Zhao, W.; Ma, R.; Li, H.; Zhang, Y.; Ma, J.; Yang, J.; Zhang, X. A point mutation resulting in a 13 bp deletion in the coding sequence of Cldf leads to a GA-deficient dwarf phenotype in watermelon. Hortic Res 2019, 6, 132. [Google Scholar] [CrossRef]
  22. Yue, Z.; Ma, R.; Cheng, D.; Yan, X.; He, Y.; Wang, C.; Pan, X.; Yin, L.; Zhang, X.; Wei, C. Candidate gene analysis of watermelon stripe pattern locus ClSP ongoing recombination suppression. Theor. Appl. Genet. 2021, 134, 3263–3277. [Google Scholar] [CrossRef]
  23. Cannon, S.B.; Mitra, A.; Baumgarten, A.; Young, N.D.; May, G. The roles of segmental and tandem gene duplication in the evolution of large gene families in Arabidopsis thaliana. BMC Plant Biol. 2004, 4, 10. [Google Scholar] [CrossRef] [PubMed]
  24. Roodbarkelari, F.; Groot, E.P. Regulatory function of homeodomain-leucine zipper (HD-ZIP) family proteins during embryogenesis. New Phytol. 2017, 213, 95–104. [Google Scholar] [CrossRef] [PubMed]
  25. Zhang, Q.; Chen, T.; Wang, X.; Wang, J.; Gu, K.; Yu, J.; Hu, D.; Hao, Y. Genome-wide identification and expression analyses of homeodomain-leucine zipper family genes reveal their involvement in stress response in apple (Malus × domestica). Hortic. Plant J. 2022, 8, 261–278. [Google Scholar] [CrossRef]
  26. Harris, J.C.; Hrmova, M.; Lopato, S.; Langridge, P. Modulation of plant growth by HD-Zip class I and II transcription factors in response to environmental stimuli. New Phytol. 2011, 190, 823–837. [Google Scholar] [CrossRef] [PubMed]
  27. Wei, C.; Chen, X.; Wang, Z.; Liu, Q.; Li, H.; Zhang, Y.; Ma, J.; Yang, J.; Zhang, X. Genetic mapping of the LOBED LEAF 1 (ClLL1) gene to a 127.6-kb region in watermelon (Citrullus lanatus L.). PLoS ONE 2017, 12, e0180741. [Google Scholar] [CrossRef] [PubMed]
  28. Hu, L.; Zhang, H.; Sun, Y.; Shen, X.; Amoo, O.; Wang, Y.; Fan, C.; Zhou, Y. BnA10.RCO, a homeobox gene, positively regulates leaf lobe formation in Brassica napus L. Theor. Appl. Genet. 2020, 133, 3333–3343. [Google Scholar] [CrossRef]
  29. Zhang, Y.; Xu, A.; Lang, L.; Wang, Y.; Liu, X.; Liang, F.; Zhang, B.; Qin, M.; Dalelhan, J.; Huang, Z. Genetic mapping of a lobed-leaf gene associated with salt tolerance in Brassica napus L. Plant Sci. 2018, 269, 75–84. [Google Scholar] [CrossRef]
Publisher’s Note: MDPI stays neutral with regard to jurisdictional claims in published maps and institutional affiliations.

Article Metrics

Citations

Article Access Statistics

Multiple requests from the same IP address are counted as one view.