Current Knowledge of Germline Genetic Risk Factors for the Development of Non-Medullary Thyroid Cancer
Abstract
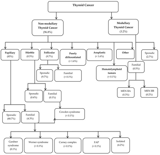
1. Introduction
2. Syndromic FNMTC
2.1. Familial Adenomatous Polyposis
2.2. Cowden Syndrome (PTEN Hamartoma Syndrome)
2.3. Werner Syndrome
2.4. Carney Complex
2.5. Papillary Renal Neoplasia (PRN) and Other Rare Syndromes Associated with NMTC
3. Non-Syndromic FNMTC
3.1. GWAS of Thyroid Cancer
3.2. Genes and loci Associated with Non-Syndromic FNMTC
3.2.1. DICER1
3.2.2. FOXE1, PTCSC2, MYH9
3.2.3. PTCSC3
3.2.4. SRGAP1
3.2.5. HABP2
3.2.6. DNA Double-Strand Break Repair Genes (ATM-BRCA1-CHEK2)
3.2.7. RASAL1
3.2.8. SRRM2
3.2.9. XRCC1
3.2.10. TITF-1/NKX2.1
4. Molecular Analysis of Germline Changes as Potential Prognostic Factors in PTC
5. Significance of microRNA Polymorphisms in NMTC
5.1. rs2910164
5.2. rs11077
6. Conclusions
Author Contributions
Funding
Conflicts of Interest
References
- Bray, F.; Ferlay, J.; Soerjomataram, I.; Siegel, R.L.; Torre, L.A.; Jemal, A. Global cancer statistics 2018: GLOBOCAN estimates of incidence and mortality worldwide for 36 cancers in 185 countries. CA A Cancer J. Clin. 2018, 68, 394–424. [Google Scholar] [CrossRef] [PubMed]
- World Health Organization (WHO) Classification. Available online: http://www.pathologyoutlines.com/topic/thyroidwho.html (accessed on 29 April 2019).
- Nosé, V. Familial thyroid cancer: A review. Mod. Pathol. 2011, 24 (Suppl. 2), S19–S33. [Google Scholar]
- Khan, A.; Smellie, J.; Nutting, C.; Harrington, K.; Newbold, K. Familial nonmedullary thyroid cancer: A review of the genetics. Thyroid 2010, 20, 795–801. [Google Scholar] [CrossRef] [PubMed]
- Moses, W.; Weng, J.; Kebebew, E. Prevalence, clinicopathologic features, and somatic genetic mutation profile in familial versus sporadic nonmedullary thyroid cancer. Thyroid 2011, 21, 367–371. [Google Scholar] [CrossRef] [PubMed]
- Pitoia, F.; Cross, G.; Salvai, M.E.; Abelleira, E.; Niepomniszcze, H. Patients with familial non-medullary thyroid cancer have an outcome similar to that of patients with sporadic papillary thyroid tumors. Arq. Bras. Endocrinol. Metabol. 2011, 55, 219–223. [Google Scholar] [CrossRef][Green Version]
- El Lakis, M.; Giannakou, A.; Nockel, P.J.; Wiseman, D.; Gara, S.K.; Patel, D.; Sater, Z.A.; Kushchayeva, Y.Y.; Klubo-Gwiezdzinska, J.; Nilubol, N.; et al. Do patients with familial nonmedullary thyroid cancer present with more aggressive disease? Implications for initial surgical treatment. Surgery 2019, 165, 50–57. [Google Scholar] [CrossRef]
- Ito, Y.; Hirokawa, M.; Higashiyama, T.; Kihara, M.; Tomoda, C.; Takamura, Y.; Kobayashi, K.; Miya, A.; Miyauchi, A. Biological Behavior of Papillary Carcinoma of the Thyroid Including Squamous Cell Carcinoma Components and Prognosis of Patients Who Underwent Locally Curative Surgery. J. Thyroid Res. 2015, 2015, 230282. [Google Scholar] [CrossRef]
- Pereira, J.S.; da Silva, J.G.; Tomaz, R.A.; Pinto, A.E.; Bugalho, M.J.; Leite, V.; Cavaco, B.M. Identification of a novel germline FOXE1 variant in patients with familial non-medullary thyroid carcinoma (FNMTC). Endocrine 2015, 49, 204–214. [Google Scholar] [CrossRef]
- Guilmette, J.; Nosé, V. Hereditary and familial thyroid tumours. Histopathology 2018, 72, 70–81. [Google Scholar] [CrossRef]
- Pal, T.; Vogl, F.D.; Chappuis, P.O.; Tsang, R.; Brierley, J.; Renard, H.; Sanders, K.; Kantemiroff, T.; Bagha, S.; Goldgar, D.E.; et al. Increased Risk for Nonmedullary Thyroid Cancer in the First Degree Relatives of Prevalent Cases of Nonmedullary Thyroid Cancer: A Hospital-Based Study. J. Clin. Endocrinol. Metab. 2001, 86, 5307–5312. [Google Scholar] [CrossRef]
- Hemminki, K.; Dong, C. Familial relationships in thyroid cancer by histo-pathological type. Int. J. Cancer 2000, 85, 201–205. [Google Scholar] [CrossRef]
- Ron, E.; Kleinerman, R.A.; LiVolsi, V.A.; Fraumeni, J.F., Jr. Familial Nonmedullary Thyroid Cancer. OCL 1991, 48, 309–311. [Google Scholar] [CrossRef] [PubMed]
- Cetta, F.; Chiappetta, G.; Melillo, R.M.; Petracci, M.; Montalto, G.; Santoro, M.; Fusco, A. The ret/ptc1 oncogene is activated in familial adenomatous polyposis-associated thyroid papillary carcinomas. J. Clin. Endocrinol. Metab. 1998, 83, 1003–1006. [Google Scholar] [CrossRef] [PubMed]
- Cetta, F.; Montalto, G.; Gori, M.; Curia, M.C.; Cama, A.; Olschwang, S. Germline Mutations of the APC Gene in Patients with Familial Adenomatous Polyposis-Associated Thyroid Carcinoma: Results from a European Cooperative. J. Clin. Endocrinol. Metab. 2000, 85, 286–292. [Google Scholar] [PubMed]
- Cetta, F.; Pelizzo, M.R.; Curia, M.C.; Barbarisi, A. Genetics and clinicopathological findings in thyroid carcinomas associated with familial adenomatous polyposis. Am. J. Pathol. 1999, 155, 7–9. [Google Scholar] [CrossRef]
- Bell, B.; Mazzaferri, E.L. Familial adenomatous polyposis (Gardner’s syndrome) and thyroid carcinoma. A case report and review of the literature. Dig. Dis. Sci. 1993, 38, 185–190. [Google Scholar] [CrossRef] [PubMed]
- Camiel, M.R.; Mulé, J.E.; Alexander, L.L.; Benninghoff, D.L. Association of Thyroid Carcinoma with Gardner’s Syndrome in Siblings. N. Engl. J. Med. 1968, 278, 1056–1058. [Google Scholar] [CrossRef]
- Haggitt, R.C.; Reid, B.J. Hereditary gastrointestinal polyposis syndromes. Am. J. Surg. Pathol. 1986, 10, 871–887. [Google Scholar] [CrossRef]
- Mallory, S.B. Cowden syndrome (multiple hamartoma syndrome). Dermatol. Clin. 1995, 13, 27–31. [Google Scholar] [CrossRef]
- Stratakis, C.A.; Courcoutsakis, N.A.; Abati, A.; Filie, A.; Doppman, J.L.; Carney, J.A.; Shawker, T. Thyroid gland abnormalities in patients with the syndrome of spotty skin pigmentation, myxomas, endocrine overactivity, and schwannomas (Carney complex). J. Clin. Endocrinol. Metab. 1997, 82, 2037–2043. [Google Scholar] [CrossRef]
- Yu, C.E.; Oshima, J.; Fu, Y.H.; Wijsman, E.M.; Hisama, F.; Alisch, R.; Matthews, S.; Nakura, J.; Miki, T.; Ouais, S.; et al. Positional cloning of the Werner’s syndrome gene. Science 1996, 272, 258–262. [Google Scholar] [CrossRef] [PubMed]
- Vriens, M.R.; Suh, I.; Moses, W.; Kebebew, E. Clinical features and genetic predisposition to hereditary nonmedullary thyroid cancer. Thyroid 2009, 19, 1343–1349. [Google Scholar] [CrossRef] [PubMed]
- Peiling Yang, S.; Ngeow, J. Familial non-medullary thyroid cancer: Unraveling the genetic maze. Endocr. Relat. Cancer 2016, 23, R577–R595. [Google Scholar] [CrossRef] [PubMed]
- Griffith, C.C.; Seethala, R.R. Familial non-medullary thyroid cancer: An update on the genetic and pathologic features. Diagn. Histopathol. 2016, 22, 101–107. [Google Scholar] [CrossRef]
- Son, H.-Y.; Hwangbo, Y.; Yoo, S.-K.; Im, S.-W.; Yang, S.D.; Kwak, S.-J.; Park, M.S.; Kwak, S.H.; Cho, S.W.; Ryu, J.S.; et al. Genome-wide association and expression quantitative trait loci studies identify multiple susceptibility loci for thyroid cancer. Nat. Commun. 2017, 8, 15966. [Google Scholar] [CrossRef] [PubMed]
- Saenko, V.A.; Rogounovitch, T.I. Genetic Polymorphism Predisposing to Differentiated Thyroid Cancer: A Review of Major Findings of the Genome-Wide Association Studies. Endocrinol. Metab. (Seoul) 2018, 33, 164–174. [Google Scholar] [CrossRef] [PubMed]
- Hwangbo, Y.; Park, Y.J. Genome-Wide Association Studies of Autoimmune Thyroid Diseases, Thyroid Function, and Thyroid Cancer. Endocrinol. Metab. 2018, 33, 175–184. [Google Scholar] [CrossRef]
- Jendrzejewski, J.; Liyanarachchi, S.; Nagy, R.; Senter, L.; Wakely, P.E.; Thomas, A.; Nabhan, F.; He, H.; Li, W.; Sworczak, K.; et al. Papillary Thyroid Carcinoma: Association Between Germline DNA Variant Markers and Clinical Parameters. Thyroid 2016, 26, 1276–1284. [Google Scholar] [CrossRef]
- Rogounovitch, T.I.; Bychkov, A.; Takahashi, M.; Mitsutake, N.; Nakashima, M.; Nikitski, A.V.; Hayashi, T.; Hirokawa, M.; Ishigaki, K.; Shigematsu, K.; et al. The common genetic variant rs944289 on chromosome 14q13.3 associates with risk of both malignant and benign thyroid tumors in the Japanese population. Thyroid 2015, 25, 333–340. [Google Scholar] [CrossRef]
- Wang, Y.; He, H.; Liyanarachchi, S.; Genutis, L.K.; Li, W.; Yu, L.; Phay, J.E.; Shen, R.; Brock, P.; de la Chapelle, A. The role of SMAD3 in the genetic predisposition to papillary thyroid carcinoma. Genet. Med. 2018, 20, 927–935. [Google Scholar] [CrossRef]
- Pinto, A.E.; Silva, G.L.; Henrique, R.; Menezes, F.D.; Teixeira, M.R.; Leite, V.; Cavaco, B.M. Familial vs. Sporadic Papillary Thyroid Carcinoma: A Matched-Case Comparative Study Showing Similar Clinical/Prognostic Behaviour. Eur. J. Endocrinol. 2014, 170, 321–327. [Google Scholar] [CrossRef] [PubMed]
- Rutter, M.M.; Jha, P.; Schultz, K.A.P.; Sheil, A.; Harris, A.K.; Bauer, A.J.; Field, A.L.; Geller, J.; Hill, D.A. DICER1 Mutations and Differentiated Thyroid Carcinoma: Evidence of a Direct Association. J. Clin. Endocrinol. Metab. 2016, 101, 1–5. [Google Scholar] [CrossRef] [PubMed]
- Wasserman, J.D.; Sabbaghian, N.; Fahiminiya, S.; Chami, R.; Mete, O.; Acker, M.; Wu, M.K.; Shlien, A.; de Kock, L.; Foulkes, W.D. DICER1 Mutations Are Frequent in Adolescent-Onset Papillary Thyroid Carcinoma. J. Clin. Endocrinol. Metab. 2018, 103, 2009–2015. [Google Scholar] [CrossRef] [PubMed]
- He, H.; Bronisz, A.; Liyanarachchi, S.; Nagy, R.; Li, W.; Huang, Y.; Akagi, K.; Saji, M.; Kula, D.; Wojcicka, A.; et al. SRGAP1 is a candidate gene for papillary thyroid carcinoma susceptibility. J. Clin. Endocrinol. Metab. 2013, 98, E973–E980. [Google Scholar] [CrossRef] [PubMed]
- Gara, S.K.; Jia, L.; Merino, M.J.; Agarwal, S.K.; Zhang, L.; Cam, M.; Patel, D.; Kebebew, E. Germline HABP2 Mutation Causing Familial Nonmedullary Thyroid Cancer. N. Engl. J. Med. 2015, 373, 448–455. [Google Scholar] [CrossRef] [PubMed]
- Alzahrani, A.S.; Murugan, A.K.; Qasem, E.; Al-Hindi, H. HABP2 Gene Mutations Do Not Cause Familial or Sporadic Non-Medullary Thyroid Cancer in a Highly Inbred Middle Eastern Population. Thyroid 2016, 26, 667–671. [Google Scholar] [CrossRef] [PubMed]
- Kowalik, A.; Gąsior-Perczak, D.; Gromek, M.; Siołek, M.; Walczyk, A.; Pałyga, I.; Chłopek, M.; Kopczyński, J.; Mężyk, R.; Kowalska, A.; et al. The p.G534E variant of HABP2 is not associated with sporadic papillary thyroid carcinoma in a Polish population. Oncotarget 2017, 8, 58304–58308. [Google Scholar] [CrossRef] [PubMed]
- Wójcicka, A.; Czetwertyńska, M.; Świerniak, M.; Długosińska, J.; Maciąg, M.; Czajka, A.; Dymecka, K.; Kubiak, A.; Kot, A.; Płoski, R.; et al. Variants in the ATM-CHEK2-BRCA1 axis determine genetic predisposition and clinical presentation of papillary thyroid carcinoma. Genes Chrom. Cancer 2014, 53, 516–523. [Google Scholar] [CrossRef]
- Siołek, M.; Cybulski, C.; Gąsior-Perczak, D.; Kowalik, A.; Kozak-Klonowska, B.; Kowalska, A.; Chłopek, M.; Kluźniak, W.; Wokołorczyk, D.; Pałyga, I.; et al. CHEK2 mutations and the risk of papillary thyroid cancer. Int. J. Cancer 2015, 137, 548–552. [Google Scholar] [CrossRef]
- Dombernowsky, S.L.; Weischer, M.; Allin, K.H.; Bojesen, S.E.; Tybjjrg-Hansen, A.; Nordestgaard, B.G. Risk of Cancer by ATM Missense Mutations in the General Population. JCO 2008, 26, 3057–3062. [Google Scholar] [CrossRef]
- Akulevich, N.M.; Saenko, V.A.; Rogounovitch, T.I.; Drozd, V.M.; Lushnikov, E.F.; Ivanov, V.K.; Mitsutake, N.; Kominami, R.; Yamashita, S. Polymorphisms of DNA damage response genes in radiation-related and sporadic papillary thyroid carcinoma. Endocr. Relat. Cancer 2009, 16, 491–503. [Google Scholar] [CrossRef] [PubMed]
- Gu, Y.; Yu, Y.; Ai, L.; Shi, J.; Liu, X.; Sun, H.; Liu, Y. Association of the ATM gene polymorphisms with papillary thyroid cancer. Endocrine 2014, 45, 454–461. [Google Scholar] [CrossRef] [PubMed]
- Germline Alterations in RASAL1 in Cowden Syndrome Patients Presenting with Follicular Thyroid Cancer and in Individuals with Apparently Sporadic Epithelial Thyroid Cancer. Available online: Https://www.ncbi.nlm.nih.gov/pmc/articles/PMC5393485/ (accessed on 2 June 2019).
- A Germline Mutation in SRRM2, a Splicing Factor Gene, is Implicated in Papillary Thyroid Carcinoma Predisposition-Semantic Scholar. Available online: Https://www.semanticscholar.org/paper/A-germline-mutation-in-SRRM2%2C-a-splicing-factor-is-Tomsic-He/497dc1da6155e4d729e5a8c77f9d5863a676fb2a (accessed on 2 June 2019).
- Ryu, R.A.; Tae, K.; Min, H.J.; Jeong, J.H.; Cho, S.H.; Lee, S.H.; Ahn, Y.H. XRCC1 Polymorphisms and Risk of Papillary Thyroid Carcinoma in a Korean Sample. J. Korean Med. Sci. 2011, 26, 991–995. [Google Scholar] [CrossRef] [PubMed]
- Ngan, E.S.W.; Lang, B.H.H.; Liu, T.; Shum, C.K.Y.; So, M.-T.; Lau, D.K.C.; Leon, T.Y.Y.; Cherny, S.S.; Tsai, S.Y.; Lo, C.-Y.; et al. A germline mutation (A339V) in thyroid transcription factor-1 (TITF-1/NKX2.1) in patients with multinodular goiter and papillary thyroid carcinoma. J. Natl. Cancer Inst. 2009, 101, 162–175. [Google Scholar] [CrossRef] [PubMed]
- Cantara, S.; Pisu, M.; Frau, D.V.; Caria, P.; Dettori, T.; Capezzone, M.; Capuano, S.; Vanni, R.; Pacini, F. Telomere Abnormalities and Chromosome Fragility in Patients Affected by Familial Papillary Thyroid Cancer. J. Clin. Endocrinol. Metab. 2012, 97, E1327–E1331. [Google Scholar] [CrossRef] [PubMed]
- Jendrzejewski, J.; He, H.; Radomska, H.S.; Li, W.; Tomsic, J.; Liyanarachchi, S.; Davuluri, R.V.; Nagy, R.; de la Chapelle, A. The polymorphism rs944289 predisposes to papillary thyroid carcinoma through a large intergenic noncoding RNA gene of tumor suppressor type. Proc. Natl. Acad. Sci. USA 2012, 109, 8646–8651. [Google Scholar] [CrossRef] [PubMed]
- Matsuse, M.; Takahashi, M.; Mitsutake, N.; Nishihara, E.; Hirokawa, M.; Kawaguchi, T.; Rogounovitch, T.; Saenko, V.; Bychkov, A.; Suzuki, K.; et al. The FOXE1 and NKX2-1 loci are associated with susceptibility to papillary thyroid carcinoma in the Japanese population. J. Med. Genet. 2011, 48, 645–648. [Google Scholar] [CrossRef] [PubMed]
- Bychkov, A.; Saenko, V.; Nakashima, M.; Mitsutake, N.; Rogounovitch, T.; Nikitski, A.; Orim, F.; Yamashita, S. Patterns of FOXE1 Expression in Papillary Thyroid Carcinoma by Immunohistochemistry. Thyroid 2013, 23, 817–828. [Google Scholar] [CrossRef] [PubMed]
- He, H.; Li, W.; Liyanarachchi, S.; Jendrzejewski, J.; Srinivas, M.; Davuluri, R.V.; Nagy, R.; de la Chapelle, A. Genetic predisposition to papillary thyroid carcinoma: Involvement of FOXE1, TSHR, and a novel lincRNA gene, PTCSC2. J. Clin. Endocrinol. Metab. 2015, 100, E164–E172. [Google Scholar] [CrossRef] [PubMed]
- He, H.; Li, W.; Liyanarachchi, S.; Srinivas, M.; Wang, Y.; Akagi, K.; Wang, Y.; Wu, D.; Wang, Q.; Jin, V.; et al. Multiple functional variants in long-range enhancer elements contribute to the risk of SNP rs965513 in thyroid cancer. Proc. Natl. Acad. Sci. USA 2015, 112, 6128–6133. [Google Scholar] [CrossRef] [PubMed]
- Wang, Y.; He, H.; Li, W.; Phay, J.; Shen, R.; Yu, L.; Hancioglu, B.; de la Chapelle, A. MYH9 binds to lncRNA gene PTCSC2 and regulates FOXE1 in the 9q22 thyroid cancer risk locus. Proc. Natl. Acad. Sci. USA 2017, 114, 474–479. [Google Scholar] [CrossRef] [PubMed]
- Etienne-Manneville, S. Cdc42-The Centre of Polarity. J. Cell Sci. 2004, 117, 1291–1300. [Google Scholar] [CrossRef] [PubMed]
- Sahasrabudhe, R.; Stultz, J.; Williamson, J.; Lott, P.; Estrada, A.; Bohorquez, M.; Palles, C.; Polanco-Echeverry, G.; Jaeger, E.; Martin, L.; et al. The HABP2 G534E variant is an unlikely cause of familial non-medullary thyroid cancer. J. Clin. Endocrinol. Metab. 2016, 10, 1098–1103. [Google Scholar] [CrossRef] [PubMed]
- RASAL1 RAS Protein Activator Like 1 [Homo Sapiens (Human)]-Gene. Available online: Https://www.ncbi.nlm.nih.gov/gene/8437 (accessed on 1 June 2019).
- Liu, D.; Yang, C.; Bojdani, E.; Murugan, A.K.; Xing, M. Identification of RASAL1 as a Major Tumor Suppressor gene in Thyroid Cancer. J. Natl. Cancer Inst. 2013, 105, 1617–1627. [Google Scholar] [CrossRef] [PubMed]
- Mazzaferri, E.L.; Jhiang, S.M. Long-term impact of initial surgical and medical therapy on papillary and follicular thyroid cancer. Am. J. Med. 1994, 97, 418–428. [Google Scholar] [CrossRef]
- Jegerlehner, S.; Bulliard, J.-L.; Aujesky, D.; Rodondi, N.; Germann, S.; Konzelmann, I.; Chiolero, A. Overdiagnosis and overtreatment of thyroid cancer: A population-based temporal trend study. PLoS ONE 2017, 12. [Google Scholar] [CrossRef]
- Świerniak, M.; Wójcicka, A.; Czetwertyńska, M.; Długosińska, J.; Stachlewska, E.; Gierlikowski, W.; Kot, A.; Górnicka, B.; Koperski, Ł.; Bogdańska, M.; et al. Association between GWAS-Derived rs966423 Genetic Variant and Overall Mortality in Patients with Differentiated Thyroid Cancer. Clin. Cancer Res. 2016, 22, 1111–1119. [Google Scholar] [CrossRef]
- Wei, W.-J.; Lu, Z.-W.; Wang, Y.; Zhu, Y.-X.; Wang, Y.-L.; Ji, Q.-H. Clinical significance of papillary thyroid cancer risk loci identified by genome-wide association studies. Cancer Genet. 2015, 208, 68–75. [Google Scholar] [CrossRef]
- Dong, G.; Zhang, R.; Xu, J.; Guo, Y. Association between microRNA polymorphisms and papillary thyroid cancer susceptibility. Int. J. Clin. Exp. Pathol. 2015, 8, 13450–13457. [Google Scholar]
- Jazdzewski, K.; Murray, E.L.; Franssila, K.; Jarzab, B.; Schoenberg, D.R.; de la Chapelle, A. Common SNP in pre-miR-146a decreases mature miR expression and predisposes to papillary thyroid carcinoma. Proc. Natl. Acad. Sci. USA 2008, 105, 7269–7274. [Google Scholar] [CrossRef]
- Wen, J.; Gao, Q.; Wang, N.; Zhang, W.; Cao, K.; Zhang, Q.; Chen, S.; Shi, L. Association of microRNA-related gene XPO5 rs11077 polymorphism with susceptibility to thyroid cancer. Medicine (Baltimore) 2017, 96, e6351. [Google Scholar] [CrossRef] [PubMed]

| Syndrome | Germline Genetic Alteration | Type of Thyroid Cancer | Frequency of Thyroid Lesions |
|---|---|---|---|
| Familial adenomatous polyposis (FAP) | APC mutation | PTC | 1%–12% (usually women) |
| Cowden’s disease | PTEN mutation SDHB-D mutation, PIK3CA mutation AKT1 mutation KLLN promoter methylation SEC23B mutation | PTC (classical and follicular variant), FTC | 10% Unknown |
| Werner syndrome | WRN mutation | PTC, FTC, ATC | 18% of Japanese patients develop thyroid carcinoma |
| Carney complex | PRKAR1α mutation | PTC, FTC | 3% |
| Papillary renal neoplasia | Unknown | PTC | Unknown |
| Gene | Type of Thyroid Cancer | Risk Factor | Reference |
|---|---|---|---|
| DICER1 | PTC | + | Rutter et al. (2016) [33] Wasserman et al. (2018) [34] |
| FOXE1,PTCSC2,MYH9 | PTC and FTC | + | Pereira et al. (2015) [9] |
| SRGAP1 | PTC | + | He et al. (2013) [35] |
| HABP2 | PTC | +/− | Gara et al. (2015) [36] Alzahrani et al. (2016) [37] Kowalik et al. (2017) [38] |
| BRCA1 | PTC | + | Wójcicka et al. (2014) [39] |
| CHEK2 | PTC | + | Wójcicka et al. (2014) [39] Siołek et al. (2015) [40] |
| ATM | PTC and DTC | + | Dombernowsky et al. (2008) [41] Akulevich et al. (2009) [42] Gu et al. (2014) [43] |
| RASAL1 | FTC | + | Ngeow et al. (2014) [44] |
| SRRM2 | PTC | + | Tomsic et al. (2015) [45] |
| XRCC1 | PTC | +/− | Ryu et al. (2011) et al. [46] |
| TITF-1/NKX2.1 | PTC | +/− | Ngan et al. (2009) [47] Cantara et al. (2010) [48] |
| PTCSC3 | PTC | +/− | Jendrzejewski et al. (2012) [49] |
© 2019 by the authors. Licensee MDPI, Basel, Switzerland. This article is an open access article distributed under the terms and conditions of the Creative Commons Attribution (CC BY) license (http://creativecommons.org/licenses/by/4.0/).
Share and Cite
Hińcza, K.; Kowalik, A.; Kowalska, A. Current Knowledge of Germline Genetic Risk Factors for the Development of Non-Medullary Thyroid Cancer. Genes 2019, 10, 482. https://doi.org/10.3390/genes10070482
Hińcza K, Kowalik A, Kowalska A. Current Knowledge of Germline Genetic Risk Factors for the Development of Non-Medullary Thyroid Cancer. Genes. 2019; 10(7):482. https://doi.org/10.3390/genes10070482
Chicago/Turabian StyleHińcza, Kinga, Artur Kowalik, and Aldona Kowalska. 2019. "Current Knowledge of Germline Genetic Risk Factors for the Development of Non-Medullary Thyroid Cancer" Genes 10, no. 7: 482. https://doi.org/10.3390/genes10070482
APA StyleHińcza, K., Kowalik, A., & Kowalska, A. (2019). Current Knowledge of Germline Genetic Risk Factors for the Development of Non-Medullary Thyroid Cancer. Genes, 10(7), 482. https://doi.org/10.3390/genes10070482

