Next Article in Journal
Neutrophil Chemotaxis and NETosis in Murine Chronic Liver Injury via Cannabinoid Receptor 1/Gαi/o/ROS/p38 MAPK Signaling Pathway
Previous Article in Journal
Potential Applications of Extracellular Vesicles in Solid Organ Transplantation
 
 
Font Type:
Arial Georgia Verdana
Font Size:
Aa Aa Aa
Line Spacing:
Column Width:
Background:
Article

Fibroblasts from the Human Skin Dermo-Hypodermal Junction are Distinct from Dermal Papillary and Reticular Fibroblasts and from Mesenchymal Stem Cells and Exhibit a Specific Molecular Profile Related to Extracellular Matrix Organization and Modeling

by
Valérie Haydont
1,*,
Véronique Neiveyans
1,
Philippe Perez
1,
Élodie Busson
2,
Jean-Jacques Lataillade
2,
Daniel Asselineau
1,† and
Nicolas O. Fortunel
3,4,5,6,*,†
1
Advanced Research, L’Oréal Research and Innovation, 93600 Aulnay-sous-Bois, France
2
Department of Medical and Surgical Assistance to the Armed Forces, French Forces Biomedical Research Institute (IRBA), 91223 CEDEX Brétigny sur Orge, France
3
Laboratoire de Génomique et Radiobiologie de la Kératinopoïèse, Institut de Biologie François Jacob, CEA/DRF/IRCM, 91000 Evry, France
4
INSERM U967, 92260 Fontenay-aux-Roses, France
5
Université Paris-Diderot, 75013 Paris 7, France
6
Université Paris-Saclay, 78140 Paris 11, France
*
Authors to whom correspondence should be addressed.
These authors contributed equally to the work.
Cells 2020, 9(2), 368; https://doi.org/10.3390/cells9020368
Submission received: 15 December 2019 / Revised: 21 January 2020 / Accepted: 24 January 2020 / Published: 5 February 2020
(This article belongs to the Section Intracellular and Plasma Membranes)

Abstract

Human skin dermis contains fibroblast subpopulations in which characterization is crucial due to their roles in extracellular matrix (ECM) biology. This study investigates the properties of fibroblasts localized at the frontier of deep dermis and hypodermis, i.e., dermo-hypodermal junction fibroblasts (F-DHJ), which were compared to intermediate reticular dermis (Fr) and superficial papillary dermis (Fp) fibroblasts. F-DHJ differed from Fr and Fp cells in their wider potential for differentiation into mesodermal lineages and in their absence of contractility when integrated in a three-dimensional dermal equivalent. The transcriptomic profile of F-DHJ exhibited specificities in the expression of genes involved in ECM synthesis-processing and “tissue skeleton” organization. In accordance with transcriptome data, ECM proteins, notably Tenascin C, distributions differed between the reticular dermis and the dermo-hypodermal junction areas, which was documented in normal adult skin. Finally, genome-wide transcriptome profiling was used to evaluate the molecular proximity of F-DHJ with the two dermal fibroblast populations (Fp and Fr) and with the mesenchymal stem cells (MSCs) corresponding to five tissue origins (bone marrow, fat, amnion, chorion, and cord). This comparative analysis classified the three skin fibroblast types, including F-DHJ, as a clearly distinct group from the five MSC sample origins.

1. Introduction

In human skin, interfollicular dermis is a heterogeneous tissue compartment, considering its fibroblast content and extracellular matrix (ECM) structure. Its segmentation into two biologically distinct territories (i.e., superficial papillary dermis and deeper reticular dermis) occurs during the embryonic development at 12 weeks of gestation in humans [1,2]. Major structural specificities of these dermal territories concern collagen reticulation and organization of the elastin network, which are dynamic characteristics in constant evolution during the intra-uterine and postnatal life (for review, see [3]).
Specificities of the different dermal territories also concern their fibroblast contents, in which characterization drives an increasing interest considering their widely expected functions in skin physiology. The existence of two dermal fibroblast populations, named papillary (Fp) and reticular (Fr) fibroblasts according to their dermal localization, was reported in human skin in the late seventies [4]. Since then, studies have been conducted to further explore their cellular properties [5] and molecular profiles [6,7]. Biological aspects that are attracting attention are the cellular and molecular changes that affect Fp and Fr cells through skin ageing [8,9].
Other fibroblast or fibroblast-like mesenchymal cell populations are present within the dermis, such as pericytes and telocytes. Pericytes appear in the fetal dermis at eight weeks of gestation in humans and acquire their mature characteristics at 21 weeks of gestation [10]. These cells contribute to the maintenance of capillary vessel integrity and may play a role in the maintenance of mesenchymal tissues in the contexts of homeostasis and/or wound healing [11]. In addition, pericytes may contribute to the niche that regulates the symmetrical versus asymmetrical division choice of epidermal keratinocyte precursors [12]. Telocytes possess an atypical fibroblast morphology characterized by long and slender moniliform cellular prolongations termed telopodes [13]. These cells serve as connecting devices, constructing homocellular junctions and connections with other cells types [14]. Telocytes are usually present at a low density (around 10 cells/mm2) [15]. These cells may participate in the stem cell niche, as shown in the intestine crypts [16]. Another described function of telocytes is the transmission of signals via atypical junctions [17] or extracellular vesicles [18], as reported in the heart. In the dermis, telocyte density augments with depth, together with the quantity of telopodes found in connection with endothelial cells, nerve endings, and hair follicle bulges [19]. Implications of telocytes in regeneration and wound healing is expected in skin but not fully demonstrated [19].
In the present study, we investigated the cellular and molecular properties of fibroblasts localized at the frontier of deep dermis and hypodermis, i.e., dermo-hypodermal junction fibroblasts (F-DHJ). Using parameters such as contractility, differentiation potential, and the supportive effect on epidermis reconstruction, we documented marked functional differences between F-DHJ and dermal (Fp and Fr) fibroblasts. At a molecular level, the study identified specific signatures in F-DHJ concerning the expression of genes involved in ECM synthesis-processing and “tissue skeleton” organization, which could explain structural properties of their tissue compartment. Finally, genome-wide transcriptome profiling was used to evaluate the molecular proximity of F-DHJ with the two dermal fibroblast populations (Fp and Fr) and the with mesenchymal stem cells (MSCs) corresponding to five tissue origins (bone marrow, fat, amnion, chorion, and cord). This approach identified skin fibroblasts and MSCs as distinct groups and will certainly contribute to the knowledge of the hierarchical clustering within the mesenchymal lineages.

2. Materials and Methods

2.1. Fibroblast Isolation and Culture

2.1.1. Human Skin Biopsy Collection

Full-thickness biopsies of human breasts and abdominal skin, collected from healthy subjects undergoing reconstructive or aesthetical surgery, were obtained from Icelltis (Toulouse, France); Alphenyx (Marseille, France); and Biopredic (Saint-Grégoire, France) under the authorizations delivered by the French Ministry of Research with the approval of the French Ethical Committee. The written informed consent was obtained from all individuals. The tissue collection used in this study included 10 biopsies of breast skin (mammoplasties) with ages ranging between 18 and 65 years and 6 biopsies of abdominal skin (abdominoplasties) with ages between 42 and 51 years. A typical skin section showing the papillary, reticular, and dermo-hypodermal dermis regions is shown in Figure 1A.
F-DHJ hypodermis was gently removed from skin biopsies by dissection using clamps and scissors to preserve the junction between hypodermis and dermis. Then, the tissue area containing the conjunctival junctions that connect the dermis to the hypodermis (Figure 1B) was harvested by dissection for extraction of fibroblasts from the demo-hypodermal junction (DHJ). Dissected pieces were checked under binocular loupe and selected according to the presence of both adipose tissue and conjunctival structures, validating their DHJ localization. F-DHJ were then extracted by tissue digestion with type II collagenase 0.2% (Gibco, France) for 2 h at 37 °C. Tissue dissociation was facilitated by 30 s of vortexing every 30 min.

2.1.2. Fp and Fr

After removing the epidermis by treatment with 2.4 U/mL dispase (Roche, Boulogne-Billancourt, France) for 16 h at 4°C and then mechanical dissection, papillary fibroblasts (Fp) were extracted by digestion of the tissue in type II collagenase 0.2% (Gibco, France) for 3 h at 37 °C. Tissue dissociation was facilitated by 30 s of vortexing every 30 min. Then, a second cut was performed on the noncut remaining part of the sample at a depth of 700 µm. This intermediate region of the dermis (depth between 300 and 700 µm) was not used for fibroblast extraction to avoid mixing papillary and reticular material. The deepest dermis slice (700 µm depth from skin surface and below) corresponded strictly to the reticular dermis and was used to extract the Fr fibroblast fraction by tissue digestion in type II collagenase 0.2% (Gibco, France) for 5 h at 37 °C. Tissue dissociation was facilitated by 30 s of vortexing every 30 min.

2.1.3. Bidimensional Mass Culture

Fp, Fr, and F-DHJ cells were cultured in similar conditions. Seeding density was 3800 cells/cm², and culture medium was composed of MEM supplemented with 10% FBS (PAN Biotech GmbH, Aidenbach, Germany); penicillin-streptomycin (20 U/mL) (Biochrom Ltd., Cambridge, UK); sodium pyruvate (Gibco, France); nonessential amino acids (Gibco, France); and glutamine (2 mM) (Invitrogen, Carlsbad, CA, USA). Cultures were incubated at 37 °C in a 90% humidified atmosphere containing 5% CO2.

2.2. Mesenchymal Stem Cell (MSC) Isolation and Culture

All human samples were collected and handled in full respect of the Declaration of Helsinki.

2.2.1. BM-MSCs

Human bone marrow MSCs (BM-MSCs) were obtained from patients undergoing routine total hip replacement surgery in Percy Hospital (Clamart, France) after written informed consent. As previously reported [20], spongious bone fragments were mixed in phosphate-buffered saline (PBS, PAN-Dominique Dutscher, Issy-les-Moulineaux, France); 1 mM EDTA (Prolabo-VWR, Paris, France); ACD-A; and 0.5% human serum-albumin (HAS, LFB). After 20 min of settling, the supernatant was collected, centrifuged at 480 g for 10 min, and filtered (70 µm). Bone marrow mononuclear cells (BM-MNCs) were counted using an automated cell analyzer (Sysmex, Villepinte, France)

2.2.2. Ad-MSCs

Human adipose tissue MSCs (Ad-MSCs) were isolated from fat obtained after liposuction surgery in Percy Hospital (Clamart, France) after written informed consent. Fat was washed by an addition of PBS supplemented with 1 µg/mL ciprofloxacin (Panpharma, Luitré, France). After centrifugation at 815 g for 2 min, the washing solution (containing blood, lipids, and adrenalin added before surgery) was discarded. This operation was repeated until washing solution was clear. Fat tissue was then enzymatically digested in 0.075% type I collagenase (75 mg/100 mL fat) for 45 min at 37 °C with agitation each 15 min. Digested fat was then centrifuged at 200 g for 5 min. The supernatant that contained lipids and adipocytes was discarded. The pellet that contained the stoma-vascular fraction was washed three times with α-MEM (Cliniscience, Nanterre, France) and filtered (70 µm). Cell numeration was performed after sample treatment with Zap Oglobin lytic reagent (Beckman Coulter, Villepinte, France).

2.2.3. Amnion, Chorion, and Umbilical Cord MSCs

Perinatal tissues were obtained from full-term deliveries after maternal written informed consent (Hôpital d’Instruction des Armées Bégin, Saint-Mandé). As previously reported [20], samples of placental membranes (amnion and chorion) and umbilical cords were incubated in an antibiotic and antifungal solution for 90 min at room temperature and then cut into pieces. Amnion and chorion 2 cm2 pieces were digested in PBS containing 0.1% type IV collagenase (Thermo-Fisher for Life Technologies, Waltham, MA, USA) and 2.4 U/mL grade II dispase (Roche, Boulogne-Billancourt, France) for 90 min at 37 °C and then in PBS containing 0.025% trypsin-EDTA (Thermo-Fisher for Life Technologies, Waltham, MA, USA) for 30 min at 37 °C. Umbilical cord 2 cm-long pieces were cut into smaller formats (around 1–2 mm3) for digestion in PBS containing 300 U/mL type I collagenase (Thermo-Fisher for Life Technologies, Waltham, MA, USA) and 1 mg/mL hyaluronidase (Calbiochem-Merck, Fontenay sous Bois, France) for 60 min at 37 °C and then in PBS containing 0.025% trypsin-EDTA (Thermo-Fisher for Life Technologies, Waltham, MA, USA) for 30 min at 37 °C. Cell samples were filtered through a 100 µm cell strainer (BD Biosciences, Le Pont de Claix, France) and then centrifuged at 200 g for 10 min. Cells were counted in a Malassez chamber using the trypan blue exclusion method.

2.2.4. Bidimensional Mass Cultures

Samples from the different tissue origins were cultured in the same conditions. Freshly-extracted cells were seeded at a density of 30000 cells/cm2 in a medium composed of α-MEM (Clinisciences, Nanterre, France) supplemented with 0.01 mg/mL ciprofloxacin; 2 U/mL heparin (Choay-Sanofi Aventis); and 5% platelet lysate (obtained from a platelet apheresis collection performed at the ‘Centre de Transfusion Sanguine des Armées’, Clamart). The medium was renewed 3 times a week. Cultures were trypsinized when reaching the stage of 80% confluence (trypsin-EDTA, Thermo-Fisher for Life Technologies, Waltham, MA, USA). Then, MSC subcultures were initiated at a density of 4,000 cells/cm2. For storage, MSC samples were frozen in α-MEM (Clinisciences, Nanterre, France) supplemented with 10% human serum-albumin and 10% DMSO (Sigma-Aldrich, St Louis, MO, USA).

2.3. Colony Assay

Cells were plated at low densities in 10 cm diameter culture-treated plastic petri dishes (400 cells/dish for Fp and 800 cells/dish for Fr and F-DHJ) and cultured during 3 weeks in a medium of similar composition to that used for mass cultures, which was renewed 3 times a week. Cultures were then fixed in 70% ethanol and stained with blue RAL. Colonies were counted manually.

2.4. Three-Dimensional Fibroblast Contractility Assay

Dermal equivalents (lattices) were produced by mixing 100000 fibroblasts in MEM containing 10% FBS and 26% (w/v) bovine type I collagen (Symatèse, Chaponost, France) in a total volume of 5 mL (3.4 mm diameter petri dishes). Spontaneous collagen polymerization occurred within a few hours of culture. Lattices were then detached from the plastic surface of petri dishes 48 h after culture initiation, enabling a contraction process that led to progressive reduction of the lattice diameter. Kinetics of contraction was characterized by measurement of the lattice diameter (millimeter scale) after 1 h, 3 h, 6 h, and 24 h. Full description of the assay principle is provided in [8].

2.5. Three-Dimensional Skin Reconstruction

Reconstructed skins were prepared as previously described [21]. Briefly, fibroblasts (1 × 106 cells per sample of reconstructed dermis) were embedded into a bovine type I collagen gel (Symatese, Chaponost, France). Thereafter, keratinocytes (50,000 cells per sample) were seeded onto the lattices and stuck to the bottom of 60 mm diameter petri dishes. The keratinocytes used in this study were frozen banked samples from a single donor amplified in a serum-containing medium in the presence of a feeder-layer of growth-arrested murine 3T3 fibroblasts [5] according to the principle described by Rheinwald and Green [22]. Developing skin reconstructs were maintained for 1 week immersed in a medium composed of MEM (Invitrogen, Carlsbad, CA, USA) supplemented with 10% FBS (Sigma, St Louis, MO, USA); epidermal growth factor (EGF) (10 ng/mL) (BD Biosciences, San Jose, CA, USA); hydrocortisone (0.4 mg/mL) (Sigma, St Louis, MO, USA); and cholera toxin (0.1 nM) (Biomol Int., Plymouth, PA, USA). Complete epidermal stratification and full differentiation was obtained 1 week after raising the system at the air-liquid interface. During the whole process of skin reconstruction, cultures were maintained at 37 °C in a fully humidified atmosphere containing 5% CO2. Reconstructed skin samples were embedded in a paraffin and used to prepare hematoxylin eosin saffron-stained sections.

2.6. Neosynthetized ECM Samples

Protocol was adapted from [23]. Fibroblasts were seeded on glass slides and cultured till postconfluence. After an additional 48 h, slides were washed twice in PBS, and cells were then lysed using a solution containing 0.5% Triton X-100 and 20 mM of NH4OH. Cell debris were washed in PBS. Slides coated with ECM components synthesized by fibroblasts were stored in PBS at 4 °C until characterization.

2.7. Mesodermal Differentiation Assays

2.7.1. Adipocyte Lineage

Fibroblasts were seeded at a density of 1400 cells/cm2 and cultured in the medium used for mass expansion and colony assay till confluency. After an additional 48 h, the fibroblast cultures medium was substituted by an adipocyte differentiation medium composed of DMEM/20% fetal calf serum (PAN Biotech GmbH, Aidenbach, Germany); 60 µM indometacin (Dr. Ehrenstorfer GmbH, Germany); 0.5 mM 3-isobutyl-1-methylxanthine (IBMX) (Sigma, St Louis, MO, USA); and 10−6 M dexamethasone (Sigma, St Louis, MO, USA). After 3 weeks of cultures in the adipocyte differentiation medium, cultures were fixed in 4% paraformaldehyde. Cells differentiated into adipocytes were visualized and quantified under microscope according to the presence of refringent lipid droplets in the cytoplasm.

2.7.2. Osteoblast Lineage

As for adipocyte differentiation, the fibroblast culture medium was substituted 48 h postconfluency by an osteoblast differentiation medium composed of MEM/10% fetal calf serum (PAN Biotech GmbH, Aidenbach, Germany); 2 mM β-glycerophosphate (Sigma, St Louis, MO, USA); and 10−7 M dexamethasone (Sigma, St Louis, MO, USA). After 3 weeks of cultures in the osteoblast differentiation medium, cultures were fixed in 4% paraformaldehyde. Cells differentiated into osteoblasts were visualized and counted after alizarin-red staining of the calcified extracellular matrix.

2.7.3. Chondrocyte Lineage

For each sample, 105 cells were centrifuged and kept as pellets for 24 h to initiate formation of spheroid structures. The fibroblast culture medium was then substituted by a chondrocyte differentiation medium composed of MEM; 0.5 µg/mL insulin (Gibco, France); 0.5 µg/mL transferrin (Sigma, St Louis, MO, USA); 0.5 ng/mL sodium selenite (Gibco, France); 6.25 µg/mL linoleic acid (Gibco, France); 6.25 µg/mL oleic acid (Gibco, France); 1.25 mg/mL bovine serum-albumin (Sigma, St Louis, MO, USA); 1 mM of sodium pyruvate (Gibco, France); 0.17 mM ascorbic acid 2-phosphate (Sigma, St Louis, MO, USA); 0.1 µM dexamethasone (Sigma, St Louis, MO, USA); 0.35 mM proline; and 0.01 µg/mL of TGF-β1 (RnD System, France). After 3 weeks of cultures in the chondrocyte differentiation medium, spheroids were included in OCT for cryosectioning. Chondrocyte differentiation was revealed by toluidine blue (Sigma, St Louis, MO, USA) and safranin O (Thermo-Fisher, France) staining and immunostaining of aggrecan (ACAN) and collagen XIα1 (ColXIα1).

2.8. Transcriptome Analysis

2.8.1. RNA Extraction

Total RNA was extracted using the RNeasy kit (QIAgen, Courtaboeuf, France), using cultured fibroblasts at the stage of 7 to 10 population doublings. To limit the impact of experimental variations on gene expression profiles, culture conditions were standardized as follows: RNA extraction was systematically performed at 80% culture confluency and 24 h after a full medium renewal. Extracted RNA samples were split into aliquots in the perspective of microarray and qRT-PCR analyses.

2.8.2. Microarray Transcriptome Profiling

Human full-genome Affymetrix GeneChip HG-U133 Plus 2.0 (PartnerChip, Evry, France) were used following the manufacturer’s recommendations. These microarrays contain 55000 probe sets (25 nucleotides per set) covering 30000 transcripts. Briefly, RNA quality and quantity were estimated using the Nanodrop (ND-1000) and BioAnalyzer 2100 systems (Agilent, Les Ulis, France). When too-high concentrations of salts or solvents were detected, RNA precipitation and washing were performed before sample processing. Quantification of array fluorescence signals was carried out using a GeneChip 3000 scanner. Then, array data were analyzed using the Affymetrix Command Console software. Quality control and statistical analyses were performed using the Affymetrix Expression Console and GeneSpring GX11 softwares.

2.8.3. qRT-PCR

RNA samples were reverse-transcribed using the random primer and Superscript II Reverse transcriptase system following the manufacturer’s instructions (Invitrogen, France). Amplifications were performed using a MyiQTM LightCycler (Biorad, Marnes-la-Coquette, France). Real-time quantitative PCR was performed using a MyiQTM LightCycler (Biorad, Marnes-la-Coquette, France) and analyzed using the iQTM 5 software. Gene expression (primers listed in Table 1) was normalized according to GAPDH and TBP transcript levels.

2.9. Immunofluorescence

2.9.1. Tissue Section Staining

Skin samples were fixed in neutral formalin and then embedded in a paraffin. Tissue sections of 5 µm thickness were prepared. For antibody staining, sections were permeabilized in 0.1% SDS after deparaffinization and epitope retrieval in a citrate buffer (pH = 6). To limit background signals, unspecific antibody fixation sites were saturated by sample incubation in 5% BSA. Sections were incubated with primary and secondary Alexa Fluor-coupled antibodies (see Table 2 for antibody references and working dilutions). Stained skin sections were mounted in ProLong Gold supplemented with DAPI (Thermo for Molecular Probes, Waltham, MA, USA, and images were acquired using a Leica microscope coupled with a QIMAGINE RETIGA 2000R Fast 1394 camera. Signal quantification was performed using ImageJ software. Quantification of cells positive for KLF9 expression was performed by visual counting on skin samples from 4 donors. Percentages of KLF9+ cells were determined in a total of 806 cells for Fr, 289 cells for Fr, and 246 cells for F-DHJ fibroblasts.

2.9.2. Cell Staining

Cultured cells were fixed in 4% paraformaldehyde, permeabilized in 0.1% SDS, and incubated in 5% BSA for saturation of unspecific antibody binding sites and then with primary and secondary Alexa Fluor-coupled antibodies (see Table 2). Labeled cells were mounted in ProLong Gold supplemented with DAPI (Thermo - Molecular Probes, Waltham, MA, USA). Immunofluorescence images were acquired using a Leica microscope coupled with a QIMAGINE RETIGA 2000R Fast 1394 camera (QImageing, Canada). Signal quantification was performed using ImageJ software.

2.9.3. ECM Staining

ECM slides were incubated in 5% BSA for saturation of unspecific antibody binding sites. Incubation with Alexa Fluor-coupled antibodies (Zenon technology – Thermo – Molecular Probes, Waltham, MA, USA) was performed during 30 min at room temperature (see Table 2). Immunofluorescence images were acquired using a Leica microscope coupled with a QIMAGINE RETIGA 2000R Fast 1394 camera (QImageing, Surrey, BC, Canada). Signal quantification was performed using ImageJ software.

2.10. Western Blot Analysis

Expression of KLF9 was assessed by western blot analysis on total protein extracts from cell cultures. Protein extracts were prepared using a radioimmunoprecipitation assay (RIPA) buffer. Proteins (40 μg) were separated by 15% sodium dodecyl sulphate-polyacrylamide gel electrophoresis (PAGE) and electrotransferred onto a 0.45 µm nitrocellulose membrane. The membrane was incubated with the primary antibody, washed, and probed with the peroxidase-labeled secondary antibody. Detection was achieved by enhanced chemiluminescence (West Femto HRP substrates, ThermoFisher Scientific, France). After dehybridization, control loading was achieved by anti-glyceraldehyde-3-phosphate dehydrogenase antibodies. Densitometric analyses were performed using ImageJ.

2.11. Statistics

Error bars represent SEM. The Wilcoxon-Mann-Whitney test and the Friedman test were applied to determine p-values. Data with p < 0.05 (*) or p < 0.01 (**) were considered as statistically significant.

3. Results

3.1. Cellular Characteristics and Growth Potential Distinguish F-DHJ from Fp and Fr

The cellular morphology of the three fibroblast populations were isolated based on their skin localization, i.e., papillary dermis fibroblasts (Fp), reticular dermis fibroblasts (Fr), and dermo-hypodermal junction fibroblasts (F-DHJ) were examined in cultures and compared (Figure 1C). As previously described [4], Fp cells exhibited a thin morphology, with bi or tricuspid shapes, whereas Fr had spread morphologies and stellate shapes. F-DHJ were more heterogeneous, from small tricuspids (red arrow) to larger cells with stellate shapes (white arrow) with visible trabecular networks.
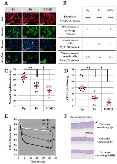
Analysis of the four markers proposed in Gabbiani’s classification [24] (Figure 2A,B) confirmed the fibroblast statuses of the Fp, Fr, and F-DHJ cellular material, as all cell types expressed almost homogenously actin (ACT) and vimentin (VIM) but expressed neither desmin (DES) nor α-smooth muscle actin (α‑SMA): ACT+/VIM+/DES/α‑SMA phenotype. In each population, only a minority of cells exhibited the myofibroblast ACT+/VIM+/DES/α‑SMA+ phenotype, probably due to the cultures’ environments. Few cells corresponding to the ACT+/VIM/DES+/α‑SMA+ vascular smooth muscle cell phenotype were also detected. In addition, the Fr population contained few ACT+/VIM/DES/α‑SMA+ cells, corresponding to smooth muscle cells probably originating from arrector pili muscles.
The proliferative capacity of Fp, Fr, and F-DHJ cells was assessed in mass long-term cultures (Figure 2C) and using a colony assay (Figure 2D) (cell samples from n = 9 individuals were studied). As previously described [4,5], the proliferative capacity of Fr was lower than that of Fp, according to both criteria. Indeed, the maximum population doublings (PD) reached by Fp was 54 ± 2 versus 37 ± 2 for Fr (p < 0.01), and colony-forming efficiency was 16.2% ± 1.7 for Fp and 6.1% ± 1.2 for Fr (p < 0.01). F-DHJ exhibited the lowest growth capacity of the three fibroblast types, with a maximum PD reaching only 29 ± 3 and colony-forming efficiency 3% ± 0.7 (p < 0.05, calculated versus Fr).
Taken together, these data show that Fp, Fr, and F-DHJ fibroblasts exhibit different cellular characteristics.

3.2. Behavior in 3D Tissue and Differentiation Potential Distinguish F-DHJ from Fp and Fr

A functional assay was designed to assess fibroblast contractile capacity in a three-dimensional environment based on a follow-up of collagen lattice contractions. Fp, Fr, and F-DHJ integrated in collagen lattices exhibited nonequivalent contraction behaviors (Figure 2E) (cell samples from n = 9 individuals were tested). Reduction of the lattice diameter was more rapid and marked with Fp than with Fr cells. In contrast, a more moderate lattice diameter reduction was observed with F-DHJ cells, indicating a lower contractile capacity for this fibroblast population. The three lattice contraction curves showed statistically significant differences (p < 0.05).
The next functional property of Fp, Fr, and F-DHJ that was investigated and compared was their efficiency in promoting epidermis organogenesis by keratinocytes in a model of in vitro three-dimensional skin reconstruction. Lattices containing either Fp, Fr, or F-DHJ cells were produced and used as dermal equivalents. On top of which, keratinocytes were then plated in order to obtain epidermis development (Figure 2F) (fibroblasts samples from n = 3 individuals were tested, in association with keratinocytes from a single donor). Fp cells were the most efficient fibroblast population for promoting the development of a correctly differentiated epidermis comprising a regular basal layer, as well as fully differentiated granular and horny layers. Epidermis reconstructs were of a lower quality with dermal lattices containing Fr fibroblasts; basal keratinocytes were of bigger sizes and less regular, and differentiation of the granular layer was incomplete. Dermal lattices populated with F-DHJ promoted poor epidermis stratification and differentiation.
Finally, Fp, Fr, and F-DHJ were studied for their differentiation capacity into three mesodermal cell lineages: adipocytes (presence of cytoplasmic lipid droplets); osteoblasts (alizarin-red staining); and chondrocytes (toluidine blue and safranin O staining, aggrecan (ACAN) and collagen XIα1 (ColXIα1) expression). This functionality was documented using cells obtained from skin biopsies corresponding to ages ranging between 20 and 31 years (Figure 3). Interestingly, F‑DHJ exhibited a wider differentiation potential than that of Fp and Fr fibroblasts, as these cells efficiently responded to the three lineage-oriented differentiation conditions. Fp fibroblasts gave rise to fewer quantities of adipocytes and chondrocytes and did not differentiate into osteoblasts. Fr fibroblasts could give rise to differentiated cells of the three lineages but with a much lower efficiency than F-DHJ cells.
Taken together, these data show that Fp, Fr, and F-DHJ fibroblasts exhibit different functional characteristics.

3.3. Molecular Profiles Distinguish the Fp, Fr, and F-DHJ Fibroblast Populations

The molecular profiles of Fp, Fr, and F-DHJ cells were characterized and compared by microarray genome-wide transcriptome profiling (Figure 4 and Figure 5A). In the perspective of identifying molecular signatures distinguishing the Fp, Fr, and F-DHJ fibroblast populations whatever the donor’s age, the selected donor cohort covered both young and older ages: 22, 25, 28, 55, 61, and 65 y.o. As a first screen, a fold-change threshold value of three, together with a p-value of 0.05, were used to identify differential signals. According to these filters, a hierarchical clustering was built based on expression levels of 1078 transcripts, identifying signatures that validated at the transcriptome level of the distinct natures of Fp, Fr, and F-DHJ (Figure 4A). Next, transcriptome data were reanalyzed considering only the statistical significance threshold (p-value < 0.05) independently of fold-change values (Figure 4B). This analysis identified 3420, 2073, and 2929 probe sets, which could be used to define signatures of Fp, Fr, and F-DHJ cells, respectively. Fr cells shared the highest level of commonalities with the other fibroblast populations, probably due to their intermediate tissue localization: 3270 probe sets in common with Fp (not detected in F-DHJ) and 2284 probe sets in common with F-DHJ (not detected in Fp).
F-DHJ were then compared more specifically with Fr cells, which are in spatial proximity in the tissue. A gene ontology (GO) term analysis was performed based on 2540 probe sets (1647 genes) exhibiting differential signals between the two populations (parameters: fold-change >1.5 and p-value < 0.05) (Figure 4C). Notably, this analysis revealed marked differences between Fr and F‑DHJ concerning the expression of transcripts related to the tissue skeleton (see [9]), as 26% of the transcripts differentially expressed were linked to the structuration of this network (Figure 4D and Table 3). In particular, differentially expressed probe sets were enriched in transcripts related to ECM components, cytoskeleton, and secreted factors.
For validation of our microarray data, 19 genes were selected from the signatures that distinguished Fp, Fr, and F-DHJ identities, and transcript levels were analyzed by qRT-PCR in cell samples from the six donors (Figure 5A,B). Validation of microarray data was obtained for the 19 selected transcripts. As an attempt to identify a biomarker of F-DHJ cells, a focus was made on KLF9, which the transcript was detected as overexpressed in F-DHJ versus Fr by both technics in the six tested donors. The transcription factor KLF9 regulates the early phases of adipocyte differentiation [25], and thus, attracted attention due to the proximity of F-DHJ cells with hypodermis adipose tissue. Expression of KLF9 was analyzed at the protein level by western blot in cultured cells from six donors (Figure 5C) and by immune-fluorescence in skin biopsies from four individuals (Figure 5D). As expected from transcriptome data, the KLF9 protein was expressed at a higher level in cultured F-DHJ than in cultured Fp and Fr (p < 0.05). In skin sections, the percentage of cells expressing KLF9 was higher in F-DHJ than in Fp and Fr regions, respectively 18.8 ± 3.4% versus 9.2 ± 1.3% and 5.3 ± 1.9%.

3.4. The Dermo-Hypodermal Junction and Reticular Dermis Differ in Their Matrix Architectural Meshwork

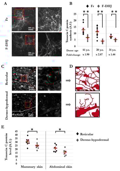
From the lists of transcripts differentially expressed between F-DHJ and Fr, our attention was attracted by tenascin C (TNC), considering its major role in the organization of collagen fibril anchoring points. Indeed, TNC forms a typical disulfide-linked hexamer, called the hexabrachion, in which six flexible arms emanate from a central globular particle, which possibly catches and stabilizes a bifurcation of the ECM fibrils composed of FN1 and type I collagen to underlie the extracellular meshwork architecture (for review, see [26]). Our transcriptome analysis indicated a 2.61-fold lower expression of TNC in F-DHJ versus Fr cells (Table 3). To explore this property at the protein level, immunostaining of TNC was performed on samples of ECM synthesized by F-DHJ and Fr cells in vitro (Figure 6A,B) (cells from n = 3 individuals were tested). Notably, reticulation of TNC was more marked in ECM samples synthesized by Fr than in ECM secreted by F-DHJ (Figure 6A). Moreover, signal quantification indicated TNC levels lower in ECM produced by F-DHJ versus Fr (p < 0.01) (Figure 6B).
Architectural differences between the DHJ and reticular areas were confirmed in skin sections (Figure 6C–E). In the reticular area, TNC protein-staining revealed a thin mesh structuration around collagen bundles in agreement with the alveolar organization of this dermal territory, whereas this structuration was not present in the DHJ area (Figure 6C,D). In addition, quantification of the TNC immunostaining signals performed in sections of mammary skin (biopsies from seven individuals) and abdominal skin (six individuals) indicated a higher level of TNC in the reticular dermis area than in the HDJ area for both skin anatomical origins (p < 0.05) (Figure 6E).

3.5. F-DHJ Fibroblasts and Adipose-Derived MSCs Exhibit Distinct Transcriptome Profiles

Given the anatomical proximity between F-DHJ and MSCs derived from hypodermal adipose tissues, their molecular characteristics were explored at the level of the global transcriptome to determine whether these two cell populations have a distinct identity or not. To widen this question, the three fibroblast types (Fp, Fr, and F-DHJ) were analyzed together with MSC samples corresponding to five sources (bone marrow aspirates, adipose tissue, amnion, chorion, and umbilical cord jelly) (Figure 7). A hierarchical clustering based on 380 discriminant probe sets revealed a clear segmentation between the “fibroblast” group and the “MSC” group (Figure 7A), which confirmed the distinct identities of F-DHJ and adipose MSCs. Within the “fibroblast” group, F-DHJ appeared more similar with Fr than they were with Fp cells. Within the “MSC” group, cells from the three fetal origins (amnion, chorion, and cord) were more similar to each other than they were with the two adult origins (marrow and adipose). This clustering was confirmed when a full transcriptome analysis was considered (Pearson correlation coefficients) (Figure 7B). To document biological characteristics distinguishing the fibroblast and MSC groups, a gene ontology (GO) term analysis was performed based on 2974 probe sets (1984 genes) distinguishing the two sample groups (parameters: fold-change >2 and p-value <0.05). Among the twenty most significant GO terms, transcripts related to structuration of the tissue skeleton were largely represented, including numerous ECM, focal adhesion, cytoskeleton, LINC complexes, nucleoskeleton, and secreted factor transcripts, in which their levels distinguish fibroblasts from MSCs (Figure 7C,D and Table 4). In particular, a signature of 42 transcripts directly related to ECM structure and composition was identified (Figure 7E), constituting a pool of candidates to further explore the biological differences between F-DHJ and adipose MSCs.

3.6. Differentiation Capacity is Reduced in F-DHJ from Aged Skin

Finally, the capacity for differentiation into the adipocyte, osteoblast, and chondrocyte lineages was compared in F-DHJ samples from “young” (between 20 and 31 years, n = five donors) and “older” (between 55 and 65 years, n = four donors) ages (Figure 8). The three-lineage mesenchymal differentiation potential of F-DHJ described in Figure 3 appeared altered in cell samples from older skin biopsies (Figure 8A–D). Although chondrocyte differentiation was maintained (Figure 8A–D), the capacity for differentiation into osteoblasts was reduced (Figure 8B,D) and differentiation into the adipocyte lineage was almost lost (Figure 8C,D). A comparative analysis of the differentiation potential of Fp, Fr, and F-DHJ from old donors indicated functional differences (data not shown). The capacity for differentiation into adipocytes persisted with a low efficiency in old Fp and Fr, although it was lost with age in F-DHJ. In contrast, differentiation into osteoblasts was not obtained with old Fp or Fr, whereas this capacity was present in old F-DHJ. Finally, we observed that the capacity for differentiation into chondrocytes was increased with age in the three cell types but remained more efficient in F-DHJ, as compared with Fp and Fr cells. In addition to these age-related changes in the F-DHJ differentiation potential, the extracellular deposition of ColXIα1 and ACAN were respectively 3.6-fold and 2.5-fold higher in skin biopsies from the older than in the young donor group (p < 0.05) (Figure 8E,F). These observations pinpoint the interest of considering F-DHJ cells in future studies on skin ageing.

4. Discussion

The present work investigates the properties of a fibroblast compartment localized within the conjunctival junctions that connects the dermis to the hypodermis, i.e., dermo-hypodermal junction fibroblasts (F-DHJ), which were compared to intermediate reticular dermis (Fr) and superficial papillary dermis (Fp) fibroblasts. Cellular functional assays, combined with transcriptome profiling, indicated that F-DHJ had distinct characteristics from those of Fp and Fr cells. F-DHJ had the lowest proliferation and clonogenic capacity of the three fibroblast populations in bidimensional culture conditions. Moreover, when integrated within the dermal component of an in vitro three-dimensional reconstructed skin model, F-DHJ showed a low capacity for collagen lattice contractions and had a poor capacity for promoting epidermis organogenesis by keratinocytes. Inefficient dialog with keratinocytes observed here in vitro is in agreement with F-DHJ natural deep localizations, which are not in proximity with the epidermis, unlike the superficial Fp population. The lattice contraction assay provided the opportunity to assess the contractile capacity of specific cell types in a three-dimensional matrix environment. The contraction of the lattice is proportional to the force exerted by the cells in the matrix. Parameters that impact lattice contractions include characteristics of cell matrix anchoring structures, cytoskeleton organization, and the capacity of cells to coordinate and exert unidirectional forces. These parameters are governed by components of the “tissue skeleton” network [8,9] and may participate in vivo to confer specific biophysical characteristics to the different dermal tissue compartments. Extrapolation of the in vitro observations to the specific in vivo functions of Fp, Fr, and F-DHJ will require further studies, considering the high matrix complexity of the dermis.
We observed that F-DHJ exhibited an efficient capacity for three-lineage mesenchymal differentiation (i.e., adipocyte, osteoblast, and chondrocyte lineages), which could be interpreted as an MSC-like cellular identity, considering their anatomical proximity with the hypodermis, a tissue that contains adipose MSCs. Interestingly, the hierarchical clustering built on the basis of the transcriptome profiles of the three skin fibroblast populations (Fp, Fr, and F-DHJ) and five MSC origins (bone marrow, adipose, amnion, chorion, and cord) indicated a clear “fibroblast” molecular identity of F-DHJ, which did not segregate together with the MSC group.
The molecular signature that identified F-DHJ cells comprised transcripts involved in the stabilization of monomeric proteoglycan aggregates associated with hyaluronic acid molecules, such as HAPLN1 and HAPLN3 [27], which were found overexpressed in F‑DHJ in comparison with all MSC types. Transcripts overexpressed in F-DHJ also included ACAN, which is involved in conferring tissue biomechanical resistance [28]. In addition, the overexpressed F-DHJ signature also comprised transcripts related to the collagen meshwork, such as FMOD and TNX, which are involved in collagen processing [29]; transcripts related to collagen fibril anchorage points, such as POSTN and FNDC1 [26]; and transcripts related to the elastic network, such as ELN; DCN; MFAP4 and 5; FBN2; and FBLN1, 2, and 5 [30]. On the contrary, the comparison of F-DHJ and Fr molecular profiles identified a signature of transcripts underexpressed in the F-DHJ population, which could be interpreted in accordance with the reduced ECM mesh structuration within the DHJ area, in comparison with the reticular dermis. Notably, this character was documented by lower levels of the TNC transcript in F-DHJ than in Fr cells, which is associated with a lower accumulation of the TNC protein and loss of the TNC network in the DHJ area. Thus, the molecular specificities that distinguish F-DHJ and Fr cells may contribute to the different ECM characteristics of the reticular dermis and DHJ areas.
The existence of a fibroblast population exhibiting adipocyte-like molecular characteristics within the deep reticular dermis has been reported both in mouse [31,32] and human skin [33,34]. In human skin, the capacity for adipocyte differentiation was reported to be low for FAP+/CD90- papillary fibroblasts, intermediate for FAP+/CD90+ fibroblasts from the superior reticular dermis, and high for FAP-/CD90+ deep reticular dermis fibroblasts [33]. This gradation is consistent with the data shown in the present study, showing a correlation between the capacity for adipocyte differentiation and the depth of fibroblast dermal localization. The study by Korosec et al., which used cells from skin donors of ages ranging between 26 and 61 years, did not report an age-related reduction of the adipocyte differentiation capacity [33], as documented here for F-DHJ cells, although this phenomenon has been previously described for dermal fibroblast cells [35]. In the present study, “F-DHJ” is used to name the fibroblast population that we isolated according to its junctional localization between the deep reticular dermis and the hypodermis. This terminology distinguishes the deepest dermal part from the reticular dermis compartment, which is in agreement with their particular molecular and functional characteristics that may be critical for modeling their local ECM environment.
Interestingly, data were obtained pointing to age-related changes in the DHJ region characteristics, such as augmented levels of the ECM proteins ColXIα1 and ACAN and a reduced adipocyte differentiation potential of F-DHJ in old skin. Data from the literature concerning the evolution of the dermal fibroblast capacity for differentiation into adipocytes can appear contradictory, with regard to our observation of a decreased adipogenic potential. Indeed, a study performed on mice has, on the contrary, reported the acquisition of proadipogenic traits in dermal fibroblasts from aged animals [32], in which the difference may result from physiological species-related specificities. In a recent study, a single-cell RNA-sequencing analysis of 15,000 dermal fibroblasts isolated from human skin samples from young and old donors did not detect an up-modulation of adipogenic genes associated with ageing [36]. Of note, in humans, subcutaneous fat tissue masses tend to reduce with ageing, in particular in the face (for review, see [37]).
As we performed here using collagen lattices as a dermal matrix model, human fibroblasts isolated from the deep dermis were used to populate acellular dead desepidermized dermis (DED) pieces and analyzed for their capacity to support epidermis reconstruction by keratinocytes [34]. The two studies converged to show that fibroblasts from the deep dermis do not promote the formation of a correctly differentiated multilayered epithelium, which is consistent with their distant skin localization. Interestingly, deep dermis fibroblasts spontaneously populated the deepest part of the DED [34], in which homing may be due to the recognition of specific ECM characteristics.
Fibroblast-ECM interrelations are crucial for the maintenance of dermal integrity. In a mouse model, dermal fibroblasts were studied by intravital time-lapse, which revealed active membrane dynamics characterized by protrusions that rapidly grow and shrink from a more stable cell body [38]. By this process, fibroblasts may dialog with their cellular and ECM neighbors, and thus, adapt their behaviors and fate. Accordingly, the development of membrane extensions in living cells has been proposed to compensate for the appearance of cell-free volumes due to fibroblast deaths in the dermis of aged skin [38]. These observations may be explored at a molecular level considering genes related to the network termed as “tissue skeleton” that connects the cells with their tissue environment (comprising the nucleoskeleton, the cytoskeleton, linker complexes, ECM components, and focal adhesion points), in which their expressions differ in fibroblasts according to their dermal localization and evolve with ageing (present study and [8,9]. Disruption of this multiparametric network of interactions may result in changes that affect aged dermis, including the loss of contact surfaces between fibroblasts and their surrounding ECM [39] and modification of the deposition of ECM components, such as ColXIα1 and ACAN, as shown here.

5. Patent

V.H. and D.A. are the inventors on the filed patent application numbered 1759023 (28th September 2017) entitled “Molecular signatures of aging of 3 subpopulations of dermal fibroblasts (papillary, reticular, dermo-hypodermic junction) and dermal equivalents comprising aged fibroblasts”.
V.H is the inventor on the filed patent application numbered 1855987 (June 29th 2018) entitled “Modèle de peau comprenant des fibroblastes de la jonction dermo-hypodermique pour l’identification d’actif pro-différenciant vers des lignages adipocytaire, chondroblastique et ostéoblastique”.

Author Contributions

V.H.: conceptualization, investigation, methodology, resources, formal analysis, validation, visualization, and writing—original draft preparation; V.N. and P.P.: investigation and methodology; É.B.: investigation, methodology, and resources; J.-J.L.: conceptualization, methodology, resources, validation, and writing—review and editing; D.A.: conceptualization, validation, and writing—review and editing; N.O.F.: conceptualization, methodology, formal analysis, visualization, validation, and writing—review and editing. All authors have read and agreed to the published version of the manuscript.

Funding

This experimental work was financed by L’Oréal.

Conflicts of Interest

Authors declare no conflicts of interest. V.H., V.N., P.P. and D.A. are L’Oréal employees. N.O.F. is a CEA employee and acts as the L’Oréal scientific consultant, free of charge. J.-J.L. and E.B. are external scientific collaborators from DGA.

References

  1. Smith, L.T.; Holbrook, K.A. Development of dermal connective tissue in human embryonic and fetal skin. Scan Electron Microsc. 1982, 4, 1745–1751. [Google Scholar]
  2. Smith, L.T.; Holbrook, K.A.; Byers, P.H. Structure of the dermal matrix during development and in the adult. J. Investig. Dermatol. 1982, 79 (Suppl. 1), 93s–104s. [Google Scholar] [CrossRef]
  3. Haydont, V.; Bernard, B.A.; Fortunel, N.O. Age-related evolutions of the dermis: Clinical signs, fibroblast and extracellular matrix dynamics. Mech. Ageing Dev. 2019, 177, 150–156. [Google Scholar] [CrossRef] [PubMed]
  4. Harper, R.A.; Grove, G. Human skin fibroblasts derived from papillary and reticular dermis: Differences in growth potential in vitro. Science 1979, 204, 526–527. [Google Scholar] [CrossRef] [PubMed]
  5. Mine, S.; Fortunel, N.O.; Pageon, H.; Asselineau, D. Aging alters functionally human dermal papillary fibroblasts but not reticular fibroblasts: A new view of skin morphogenesis and aging. PLoS ONE 2008, 3, e4066. [Google Scholar] [CrossRef] [PubMed]
  6. Janson, D.G.; Saintigny, G.; van Adrichem, A.; Mahé, C.; El Ghalbzouri, A. Different gene expression patterns in human papillary and reticular fibroblasts. J. Investig. Dermatol. 2012, 132, 2565–2572. [Google Scholar] [CrossRef] [PubMed]
  7. Nauroy, P.; Barruche, V.; Marchand, L.; Nindorera-Badara, S.; Bordes, S.; Closs, B.; Ruggiero, F. Human Dermal Fibroblast Subpopulations Display Distinct Gene Signatures Related to Cell Behaviors and Matrisome. J. Investig. Dermatol. 2017, 137, 1787–1789. [Google Scholar] [CrossRef]
  8. Haydont, V.; Neiveyans, V.; Zucchi, H.; Fortunel, N.O.; Asselineau, D. Genome-wide profiling of adult human papillary and reticular fibroblasts identifies ACAN, Col XI α1, and PSG1 as general biomarkers of dermis ageing, and KANK4 as an exemplary effector of papillary fibroblast ageing, related to contractility. Mech. Ageing Dev. 2019, 177, 157–181. [Google Scholar] [CrossRef]
  9. Haydont, V.; Neiveyans, V.; Fortunel, N.O.; Asselineau, D. Transcriptome profiling of human papillary and reticular fibroblasts from adult interfollicular dermis pinpoints the ‘tissue skeleton’ gene network as a component of skin chrono-ageing. Mech. Ageing Dev. 2019, 179, 60–77. [Google Scholar] [CrossRef]
  10. Breathnach, A.S. Development and differentiation of dermal cells in man. J. Investig. Dermatol. 1978, 71, 2–8. [Google Scholar] [CrossRef]
  11. Mills, S.J.; Cowin, A.J.; Kaur, P. Pericytes, mesenchymal stem cells and the wound healing process. Cells 2013, 2, 621–634. [Google Scholar] [CrossRef] [PubMed]
  12. Zhuang, L.; Lawlor, K.T.; Schlueter, H.; Pieterse, Z.; Yu, Y.; Kaur, P. Pericytes promote skin regeneration by inducing epidermal cell polarity and planar cell divisions. Life Sci. Alliance 2018, 1, e201700009. [Google Scholar] [CrossRef] [PubMed]
  13. Rusu, M.C.; Mirancea, N.; Mănoiu, V.S.; Vâlcu, M.; Nicolescu, M.I.; Păduraru, D. Skin telocytes. Ann. Anat. 2012, 194, 359–367. [Google Scholar] [CrossRef] [PubMed]
  14. Ceafalan, L.; Gherghiceanu, M.; Popescu, L.M.; Simionescu, O. Telocytes in human skin--are they involved in skin regeneration? J. Cell Mol. Med. 2012, 16, 1405–1420. [Google Scholar] [CrossRef]
  15. Manole, C.G.; Gherghiceanu, M.; Simionescu, O. Telocyte dynamics in psoriasis. J. Cell Mol. Med. 2015, 19, 1504–1519. [Google Scholar] [CrossRef]
  16. Shoshkes-Carmel, M.; Wang, Y.J.; Wangensteen, K.J.; Tóth, B.; Kondo, A.; Massasa, E.E.; Itzkovitz, S.; Kaestner, K.H. Subepithelial telocytes are an important source of Wnts that supports intestinal crypts. Nature 2018, 557, 242–246. [Google Scholar] [CrossRef]
  17. Gherghiceanu, M.; Popescu, L.M. Cardiac telocytes—Their junctions and functional implications. Cell Tissue Res. 2012, 348, 265–279. [Google Scholar] [CrossRef]
  18. Fertig, E.T.; Gherghiceanu, M.; Popescu, L.M. Extracellular vesicles release by cardiac telocytes: Electron microscopy and electron tomography. J. Cell Mol. Med. 2014, 18, 1938–1943. [Google Scholar] [CrossRef]
  19. Manole, C.G.; Simionescu, O. The Cutaneous Telocytes. Adv. Exp. Med. Biol. 2016, 913, 303–323. [Google Scholar]
  20. Peltzer, J.; Montespan, F.; Thepenier, C.; Boutin, L.; Uzan, G.; Rouas-Freiss, N.; Lataillade, J.J. Heterogeneous functions of perinatal mesenchymal stromal cells require a preselection before their banking for clinical use. Stem Cells Dev. 2015, 24, 329–344. [Google Scholar] [CrossRef]
  21. Asselineau, D.; Bernhard, B.; Bailly, C.; Darmon, M. Epidermal morphogenesis and induction of the 67 kD keratin polypeptide by culture of human keratinocytes at the liquid-air interface. Exp. Cell Res. 1985, 159, 536–539. [Google Scholar] [CrossRef]
  22. Rheinwald, J.G.; Green, H. Serial cultivation of strains of human epidermal keratinocytes: The formation of keratinizing colonies from single cells. Cell 1975, 6, 331–343. [Google Scholar] [CrossRef]
  23. Beacham, D.A.; Amatangelo, M.D.; Cukierman, E. Preparation of extracellular matrices produced by cultured and primary fibroblasts. Curr. Protoc. Cell Biol. 2007, 33. [Google Scholar] [CrossRef] [PubMed]
  24. Gabbiani, G. Modulation of fibroblastic cytoskeletal features during wound healing and fibrosis. Pathol. Res. Pract. 1994, 190, 851–853. [Google Scholar] [CrossRef]
  25. Pei, H.; Yao, Y.; Yang, Y.; Liao, K.; Wu, J.R. Krüppel-like factor KLF9 regulates PPARγ transactivation at the middle stage of adipogenesis. Cell Death Differ. 2011, 18, 315–327. [Google Scholar] [CrossRef] [PubMed]
  26. Kudo, A. Periostin in fibrillogenesis for tissue regeneration: Periostin actions inside and outside the cell. Cell Mol. Life Sci. 2011, 68, 3201–3207. [Google Scholar] [CrossRef]
  27. Spicer, A.P.; Joo, A.; Bowling, R.A., Jr. A hyaluronan binding link protein gene family whose members are physically linked adjacent to chondroitin sulfate proteoglycan core protein genes: The missing links. J. Biol. Chem. 2003, 278, 21083–21091. [Google Scholar] [CrossRef]
  28. Kiani, C.; Chen, L.; Wu, Y.J.; Yee, A.J.; Yang, B.B. Structure and function of aggrecan. Cell Res. 2002, 12, 19–32. [Google Scholar] [CrossRef]
  29. Kadler, K.E.; Hill, A.; Canty-Laird, E.G. Collagen fibrillogenesis: Fibronectin, integrins, and minor collagens as organizers and nucleators. Curr. Opin. Cell Biol. 2008, 20, 495–501. [Google Scholar] [CrossRef]
  30. Kielty, C.M.; Sherratt, M.J.; Shuttleworth, C.A. Elastic fibres. J. Cell Sci. 2002, 115, 2817–2828. [Google Scholar]
  31. Driskell, R.R.; Lichtenberger, B.M.; Hoste, E.; Kretzschmar, K.; Simons, B.D.; Charalambous, M.; Ferron, S.R.; Herault, Y.; Pavlovic, G.; Ferguson-Smith, A.C.; et al. Distinct fibroblast lineages determine dermal architecture in skin development and repair. Nature 2013, 504, 277–281. [Google Scholar] [CrossRef] [PubMed]
  32. Salzer, M.C.; Lafzi, A.; Berenguer-Llergo, A.; Youssif, C.; Castellanos, A.; Solanas, G.; Peixoto, F.O.; Stephan-Otto Attolini, C.; Prats, N.; Aguilera, M.; et al. Identity Noise and Adipogenic Traits Characterize Dermal Fibroblast Aging. Cell 2018, 175, 1575–1590. [Google Scholar] [CrossRef] [PubMed]
  33. Korosec, A.; Frech, S.; Gesslbauer, B.; Vierhapper, M.; Radtke, C.; Petzelbauer, P.; Lichtenberger, B.M. Lineage Identity and Location within the Dermis Determine the Function of Papillary and Reticular Fibroblasts in Human Skin. J. Investig. Dermatol. 2019, 139, 342–351. [Google Scholar] [CrossRef] [PubMed]
  34. Philippeos, C.; Telerman, S.B.; Oulès, B.; Pisco, A.O.; Shaw, T.J.; Elgueta, R.; Lombardi, G.; Driskell, R.R.; Soldin, M.; Lynch, M.D.; et al. Spatial and Single-Cell Transcriptional Profiling Identifies Functionally Distinct Human Dermal Fibroblast Subpopulations. J. Investig. Dermatol. 2018, 138, 811–825. [Google Scholar] [CrossRef] [PubMed]
  35. Brun, C.; Ly Ka So, S.; Maginiot, F.; Bensussan, A.; Michel, L.; Larghero, J.; Wong, H.; Oddos, T.; Cras, A. Intrinsically aged dermal fibroblasts fail to differentiate into adipogenic lineage. Exp. Dermatol. 2016, 25, 906–909. [Google Scholar] [CrossRef] [PubMed]
  36. Solé-Boldo, L.; Raddatz, G.; Schütz, S.; Mallm, J.P.; Rippe, K.; Lonsdorf, A.S.; Rodríguez-Paredes, M.; Lyko, F. Single-cell transcriptomes of the aging human skin reveal loss of fibroblast priming. BioRxiv. 2019, 633131. [Google Scholar] [CrossRef]
  37. Wollina, U.; Wetzker, R.; Abdel-Naser, M.B.; Kruglikov, I.L. Role of adipose tissue in facial aging. Clin. Interv. Aging 2017, 12, 2069–2076. [Google Scholar] [CrossRef]
  38. Marsh, E.; Gonzalez, D.G.; Lathrop, E.A.; Boucher, J.; Greco, V. Positional Stability and Membrane Occupancy Define Skin Fibroblast Homeostasis In Vivo. Cell 2018, 175, 1620–1633.e13. [Google Scholar] [CrossRef]
  39. Varani, J.; Dame, M.K.; Rittie, L.; Fligiel, S.E.; Kang, S.; Fisher, G.J.; Voorhees, J.J. Decreased collagen production in chronologically aged skin: Roles of age-dependent alteration in fibroblast function and defective mechanical stimulation. Am. J. Pathol. 2006, 168, 1861–1888. [Google Scholar] [CrossRef]
Figure 1. Skin localization and cellular morphology of papillary dermis fibroblasts (Fp), reticular dermis fibroblasts (Fr), and dermo-hypodermal junction (DHJ) fibroblasts. (A) Representation of the papillary dermis, reticular dermis, and dermo-hypodermis junction areas. A typical full-thickness skin section is shown, as well as schemes of the three areas of interest. (B) Photographs of skin pieces taken from the below side after fat tissue removal, showing the macroscopic aspect of the conjunctival junctions that connect the dermis to the hypodermis. (C) Cellular morphology of cultured Fp, Fr, and DHJ fibroblasts. In F-DHJ cultures, red arrows point to small tricuspid cells and white arrows to large cells with a visible trabecular cytoplasmic network.
Figure 1. Skin localization and cellular morphology of papillary dermis fibroblasts (Fp), reticular dermis fibroblasts (Fr), and dermo-hypodermal junction (DHJ) fibroblasts. (A) Representation of the papillary dermis, reticular dermis, and dermo-hypodermis junction areas. A typical full-thickness skin section is shown, as well as schemes of the three areas of interest. (B) Photographs of skin pieces taken from the below side after fat tissue removal, showing the macroscopic aspect of the conjunctival junctions that connect the dermis to the hypodermis. (C) Cellular morphology of cultured Fp, Fr, and DHJ fibroblasts. In F-DHJ cultures, red arrows point to small tricuspid cells and white arrows to large cells with a visible trabecular cytoplasmic network.
Cells 09 00368 g001
Figure 2. Phenotypic and functional properties of Fp, Fr, and F-DHJ fibroblasts. (A) Detection of actin (ACT) and vimentin (VIM), desmin (DES), and α-smooth muscle actin (α‑SMA) by immunochemistry in cultured Fp, Fr, and F-DHJ fibroblasts in the perspective of scoring according to Gabbiani’s classification [24]. White arrow points to rare DES+ cells present within the Fr population. (B) Scoring of Fp, Fr, and F‑DHJ fibroblasts according to ACT, VIM, DES, and α‑SMA detection: (−) = not present, (+/−) = low representation, (++) = frequent representation, and (+++) = major representation. (C) Long-term growth capacity of Fp, Fr, and F‑DHJ cells. Maximal cumulative population doubling values obtained with samples from independent donors are shown. Means ± SEM are indicated (* p < 0.05, ** p < 0.01; Wilcoxon test). (D) Colony-forming unit efficiency of Fp, Fr, and F‑DHJ cells. Fibroblast colony-forming unit (CFU-F) efficiency values (% of plated cells) obtained with samples from independent donors are shown. Means ± SEM are indicated (* p < 0.05, ** p < 0.01; Wilcoxon test). (E) Contractile capacity of Fp, Fr, and F‑DHJ cells in the 3D context of collagen lattices. Kinetics of lattice diameter evolutions. Means ± SEM are indicated (values obtained with samples from 9 independent donors) (* p < 0.05, Friedman’s test). (F) Efficiency of Fp, Fr, and F‑DHJ cells in promoting epidermis organogenesis by keratinocytes in a 3D reconstructed skin model. Representative reconstructed skin sections are shown (3 independent donors, each fibroblast sample tested in triplicates). The black arrow points to the epidermal granular layer that was obtained only in the presence of Fp fibroblasts.
Figure 2. Phenotypic and functional properties of Fp, Fr, and F-DHJ fibroblasts. (A) Detection of actin (ACT) and vimentin (VIM), desmin (DES), and α-smooth muscle actin (α‑SMA) by immunochemistry in cultured Fp, Fr, and F-DHJ fibroblasts in the perspective of scoring according to Gabbiani’s classification [24]. White arrow points to rare DES+ cells present within the Fr population. (B) Scoring of Fp, Fr, and F‑DHJ fibroblasts according to ACT, VIM, DES, and α‑SMA detection: (−) = not present, (+/−) = low representation, (++) = frequent representation, and (+++) = major representation. (C) Long-term growth capacity of Fp, Fr, and F‑DHJ cells. Maximal cumulative population doubling values obtained with samples from independent donors are shown. Means ± SEM are indicated (* p < 0.05, ** p < 0.01; Wilcoxon test). (D) Colony-forming unit efficiency of Fp, Fr, and F‑DHJ cells. Fibroblast colony-forming unit (CFU-F) efficiency values (% of plated cells) obtained with samples from independent donors are shown. Means ± SEM are indicated (* p < 0.05, ** p < 0.01; Wilcoxon test). (E) Contractile capacity of Fp, Fr, and F‑DHJ cells in the 3D context of collagen lattices. Kinetics of lattice diameter evolutions. Means ± SEM are indicated (values obtained with samples from 9 independent donors) (* p < 0.05, Friedman’s test). (F) Efficiency of Fp, Fr, and F‑DHJ cells in promoting epidermis organogenesis by keratinocytes in a 3D reconstructed skin model. Representative reconstructed skin sections are shown (3 independent donors, each fibroblast sample tested in triplicates). The black arrow points to the epidermal granular layer that was obtained only in the presence of Fp fibroblasts.
Cells 09 00368 g002
Figure 3. Differentiation capacities of Fp, Fr, and F-DHJ fibroblasts into mesodermal lineages. Samples from 5 independent “young” donors (20, 22, 25, 28, and 31 years old) were tested for their capacity to differentiate into chondrocytes (toluidine blue and safranin O staining, aggrecan (ACAN) and collagen XIα1 (ColXIα1) expression, white arrows); adipocytes (presence of cytoplasmic lipid droplets, black arrows); and osteoblasts (alizarin-red staining). Scoring of differentiation capabilities are presented: (−) = not present, (+/−) = low representation, (++) = frequent representation, and (+++) = major representation.
Figure 3. Differentiation capacities of Fp, Fr, and F-DHJ fibroblasts into mesodermal lineages. Samples from 5 independent “young” donors (20, 22, 25, 28, and 31 years old) were tested for their capacity to differentiate into chondrocytes (toluidine blue and safranin O staining, aggrecan (ACAN) and collagen XIα1 (ColXIα1) expression, white arrows); adipocytes (presence of cytoplasmic lipid droplets, black arrows); and osteoblasts (alizarin-red staining). Scoring of differentiation capabilities are presented: (−) = not present, (+/−) = low representation, (++) = frequent representation, and (+++) = major representation.
Cells 09 00368 g003
Figure 4. Microarray analysis of the transcriptome profiles of Fp, Fr, and F-DHJ fibroblasts (donors’ ages: 22, 25, 28, 55, 61, and 65 y.o.). (A) Hierarchical clustering based on 1078 differentially expressed transcripts (fold-change cutoff at 3 and p < 0.05). (B) Venn Diagrams summarizing Fp, Fr, and F-DHJ-enriched transcriptional signatures (p < 0.05). (C) List of the 20 most significant gene ontology (GO) terms differentiating F-DHJ from Fr cells, based on 2540 probe sets (1647 transcripts) exhibiting differential signals (fold-change >1.5 and p < 0.05). (D) Signatures identifying Fr fibroblasts (black bars) and F-DHJ fibroblasts (grey bars) among transcripts related to the tissue skeleton biology (fold-change >1.5 and p < 0.05).
Figure 4. Microarray analysis of the transcriptome profiles of Fp, Fr, and F-DHJ fibroblasts (donors’ ages: 22, 25, 28, 55, 61, and 65 y.o.). (A) Hierarchical clustering based on 1078 differentially expressed transcripts (fold-change cutoff at 3 and p < 0.05). (B) Venn Diagrams summarizing Fp, Fr, and F-DHJ-enriched transcriptional signatures (p < 0.05). (C) List of the 20 most significant gene ontology (GO) terms differentiating F-DHJ from Fr cells, based on 2540 probe sets (1647 transcripts) exhibiting differential signals (fold-change >1.5 and p < 0.05). (D) Signatures identifying Fr fibroblasts (black bars) and F-DHJ fibroblasts (grey bars) among transcripts related to the tissue skeleton biology (fold-change >1.5 and p < 0.05).
Cells 09 00368 g004
Figure 5. Biomarker validations at mRNA and protein levels. (A) Selection of transcripts in which differential expression was confirmed by qRT-PCR in cell samples from 6 donors (donors’ ages: 22, 25, 28, 55, 61, and 65 y.o). (B) Detailed qRT-PCR comparative analysis of the KLF9 transcript in cells from the 6 donors (donors’ ages: 22, 25, 28, 55, 61, and 65 y.o). Means ± SEM are indicated (* p < 0.05, Wilcoxon test). (C) Western blot comparative analysis of the KLF9 protein in cells from the 5 donors (* p < 0.05, Wilcoxon test). A histogram detailing quantifications and a representative western blot gel is shown. (D) Immunofluorescence detection of the KLF9 protein in skin sections (breast). The percentage of KLF9+ cells was determined by observation under a fluorescence microscope of a total of 806 cells for Fp, 289 cells for Fr, and 246 cells for F-DHJ fibroblasts (skin sections from 4 donors were included in the analysis).
Figure 5. Biomarker validations at mRNA and protein levels. (A) Selection of transcripts in which differential expression was confirmed by qRT-PCR in cell samples from 6 donors (donors’ ages: 22, 25, 28, 55, 61, and 65 y.o). (B) Detailed qRT-PCR comparative analysis of the KLF9 transcript in cells from the 6 donors (donors’ ages: 22, 25, 28, 55, 61, and 65 y.o). Means ± SEM are indicated (* p < 0.05, Wilcoxon test). (C) Western blot comparative analysis of the KLF9 protein in cells from the 5 donors (* p < 0.05, Wilcoxon test). A histogram detailing quantifications and a representative western blot gel is shown. (D) Immunofluorescence detection of the KLF9 protein in skin sections (breast). The percentage of KLF9+ cells was determined by observation under a fluorescence microscope of a total of 806 cells for Fp, 289 cells for Fr, and 246 cells for F-DHJ fibroblasts (skin sections from 4 donors were included in the analysis).
Cells 09 00368 g005
Figure 6. Architecture of the tenascin C (TNC) meshwork produced in vitro by Fr and F-DHJ fibroblasts in skin sections. (A) Immunostaining pictures of the TNC meshwork produced by Fr and F-DHJ cells in 2D cultures. (B) Quantification of TNC secreted in 2D cultures. Cell samples from 3 donors were used. Values corresponding to 10 replicate analyses for each cell sample are shown. Means ± SEM are indicated (** p < 0.01, Wilcoxon test) A.U. for arbitrary units. (C) Photographs of TNC immunostaining in skin sections, illustrating the structural differences between reticular dermis and the dermo-hypodermal junction area (representative from 13 analyzed donors). (D) Image reconstitution of TNC meshwork architectures based on the immunostaining photographs shown in panel (C). (E) Quantification of TNC in the skin reticular and dermo-hypodermal areas. Values obtained from the analysis of skin samples from 13 donors are shown. Samples from two anatomical localizations: breast skin (7 donors of ages between 18 and 65 years) and abdominal skin (6 donors of ages between 42 and 51 years). No age-related changes in TNC synthesis/meshwork were observed. Means ± SEM are indicated (* p < 0.05, Wilcoxon test) A.U. for arbitrary units.
Figure 6. Architecture of the tenascin C (TNC) meshwork produced in vitro by Fr and F-DHJ fibroblasts in skin sections. (A) Immunostaining pictures of the TNC meshwork produced by Fr and F-DHJ cells in 2D cultures. (B) Quantification of TNC secreted in 2D cultures. Cell samples from 3 donors were used. Values corresponding to 10 replicate analyses for each cell sample are shown. Means ± SEM are indicated (** p < 0.01, Wilcoxon test) A.U. for arbitrary units. (C) Photographs of TNC immunostaining in skin sections, illustrating the structural differences between reticular dermis and the dermo-hypodermal junction area (representative from 13 analyzed donors). (D) Image reconstitution of TNC meshwork architectures based on the immunostaining photographs shown in panel (C). (E) Quantification of TNC in the skin reticular and dermo-hypodermal areas. Values obtained from the analysis of skin samples from 13 donors are shown. Samples from two anatomical localizations: breast skin (7 donors of ages between 18 and 65 years) and abdominal skin (6 donors of ages between 42 and 51 years). No age-related changes in TNC synthesis/meshwork were observed. Means ± SEM are indicated (* p < 0.05, Wilcoxon test) A.U. for arbitrary units.
Cells 09 00368 g006
Figure 7. Comparative microarray transcriptome profiling of the three fibroblasts populations (Fp, Fr, and F-DHJ) and mesenchymal stem cell (MSC) samples corresponding to five sources (bone marrow aspirates, adipose tissue, amnion, chorion, and umbilical cord jelly). (A) Hierarchical clustering of fibroblast and MSC samples based on the 380 most discriminant probe sets showing a marked distinction between the “fibroblast” and “MSC” groups. (B) Pearson correlation coefficients evaluating sample-to-sample proximity based on comparisons of global transcriptome profiles. Notably, this analysis showed the low proximity between F-DHJ with adipose tissue MSCs (93.83% similarity) and high proximity with Fr fibroblasts (96.89% similarity). (C) List of the 20 most significant gene ontology (GO) terms differentiating the “fibroblast” and “MSC” groups based on 2974 probe sets (1984 transcripts) exhibiting differential signals (fold-change > 2 and p < 0.05). (D) Signatures identifying the “fibroblast” group (black bars) and the “MSC” group (grey bars) among transcripts related to the tissue skeleton biology (fold-change >2 and p < 0.05). (E) Focus on 42 transcripts directly involved in the structuration and composition of the ECM network and identified within the signature that distinguishes the “fibroblast” and “MSC” groups. Values were obtained by GCRMA microarray signals and corresponded to an indication of transcript levels (arbitrary units) in F-DHJ and adipose MSCs.
Figure 7. Comparative microarray transcriptome profiling of the three fibroblasts populations (Fp, Fr, and F-DHJ) and mesenchymal stem cell (MSC) samples corresponding to five sources (bone marrow aspirates, adipose tissue, amnion, chorion, and umbilical cord jelly). (A) Hierarchical clustering of fibroblast and MSC samples based on the 380 most discriminant probe sets showing a marked distinction between the “fibroblast” and “MSC” groups. (B) Pearson correlation coefficients evaluating sample-to-sample proximity based on comparisons of global transcriptome profiles. Notably, this analysis showed the low proximity between F-DHJ with adipose tissue MSCs (93.83% similarity) and high proximity with Fr fibroblasts (96.89% similarity). (C) List of the 20 most significant gene ontology (GO) terms differentiating the “fibroblast” and “MSC” groups based on 2974 probe sets (1984 transcripts) exhibiting differential signals (fold-change > 2 and p < 0.05). (D) Signatures identifying the “fibroblast” group (black bars) and the “MSC” group (grey bars) among transcripts related to the tissue skeleton biology (fold-change >2 and p < 0.05). (E) Focus on 42 transcripts directly involved in the structuration and composition of the ECM network and identified within the signature that distinguishes the “fibroblast” and “MSC” groups. Values were obtained by GCRMA microarray signals and corresponded to an indication of transcript levels (arbitrary units) in F-DHJ and adipose MSCs.
Cells 09 00368 g007
Figure 8. Different characteristics of DHJ components in skin from “young” and “old” donors. The “young” group comprised 5 donors (20, 22, 25, 28, and 31 years old) (same donors as in Figure 3), and the “old” group comprised 4 donors (55, 61, 65, and 65 years old). (A–C) Capacity of “young” and “old” F-DHJ cells to differentiate in vitro into three mesenchymal lineages: (A) chondrocytes (toluidine blue and safranin O staining, aggrecan (ACAN) and collagen XIα1 (ColXIα1) expression); (B) adipocytes (presence of cytoplasmic lipid droplets, black arrows); and (C) osteoblasts (alizarin-red staining). For panels (A–C), representative photographs are shown. (D) Summary of the differentiation capacity into chondrocytes, adipocytes, and osteoblasts of F-DHJ from “young” and “old” skin. Scoring of differentiation capabilities are presented: (−) = not present, (+) = low representation, (++) = frequent representation, and (+++) = major representation. (E,F) Immunofluorescence detection of ColXIα1 (E) and ACAN (F) in skin biopsies from “young” and “old” donors. Representative photographs are shown, in association with quantification values corresponding to a total of 12 (E) and 15 (F) regions of interest (ROI) for the 3 analyzed “young” donors (20, 22, and 28 years old) and a total of 14 (E) and 15 (F) ROI for the 3 analyzed “old” donors (57, 61, and 65 years old). Means ± SEM are indicated (* p < 0.05, Wilcoxon test).
Figure 8. Different characteristics of DHJ components in skin from “young” and “old” donors. The “young” group comprised 5 donors (20, 22, 25, 28, and 31 years old) (same donors as in Figure 3), and the “old” group comprised 4 donors (55, 61, 65, and 65 years old). (A–C) Capacity of “young” and “old” F-DHJ cells to differentiate in vitro into three mesenchymal lineages: (A) chondrocytes (toluidine blue and safranin O staining, aggrecan (ACAN) and collagen XIα1 (ColXIα1) expression); (B) adipocytes (presence of cytoplasmic lipid droplets, black arrows); and (C) osteoblasts (alizarin-red staining). For panels (A–C), representative photographs are shown. (D) Summary of the differentiation capacity into chondrocytes, adipocytes, and osteoblasts of F-DHJ from “young” and “old” skin. Scoring of differentiation capabilities are presented: (−) = not present, (+) = low representation, (++) = frequent representation, and (+++) = major representation. (E,F) Immunofluorescence detection of ColXIα1 (E) and ACAN (F) in skin biopsies from “young” and “old” donors. Representative photographs are shown, in association with quantification values corresponding to a total of 12 (E) and 15 (F) regions of interest (ROI) for the 3 analyzed “young” donors (20, 22, and 28 years old) and a total of 14 (E) and 15 (F) ROI for the 3 analyzed “old” donors (57, 61, and 65 years old). Means ± SEM are indicated (* p < 0.05, Wilcoxon test).
Cells 09 00368 g008
Table 1. qRT-PCR primers. Primer list and references are provided.
Table 1. qRT-PCR primers. Primer list and references are provided.
Gene SymbolSupplier Reference
ACANQT00001365
CADM1QT00050001
COL11A1QT00088711
DIRAS3QT00040558
EFHD1QT00086163
EMCNQT00025158
FGF9QT00000091
GAPDHQT01192646
KLF9QT00208537
LIMCH1QT00038794
MGST1QT00063357
NPR3QT00047250
RHOJQT00092078
SFRP2QT00073220
SOSTQT00219968
SOX11QT00221466
TBPQT00000721
TGFB2QT02290316
TOXQT00070063
UCP2QT00014140
VCAM1QT00018347
Table 2. Antibodies. Antibody references and working dilutions are provided.
Table 2. Antibodies. Antibody references and working dilutions are provided.
Protein nameSupplierReferenceDilution
alpha Sm actinSigma (Saint-Quentin Falaviers—France)A52281/200
ACAN (Aggrecan) *Abcam (Paris—France)ab37781/20
Col XI a1Sigma (Saint-Quentin Falaviers—France)SAB45003931/50
Desmine (clone D33)Dako—Agilent (France)M07601/50
GAPDHInterchim for Meridian (France)H86504M1/2000
KLF9Abcam (Paris—France)ab1709801/100 (IHC)–1/1000 (WB)
Phalloïdine RhodaminInvitrogen (France)R4151/50
TNC (Tenascin C)Novus Biologicals (Abington—UK)NB110-681361/50
VimentinTEBU (Le Perray-en-Yvelines—France)MON30051/10
Goat anti-Mouse Alexa 488Molecular Probes Invitrogen (France)A211211/250
Goat anti-Rabbit Alexa 555Molecular Probes Invitrogen (France)A214281/250
Zenon Alexa 488 Molecular Probes Invitrogen (France)Z25002
Goat anti-Rabbit HRPThermo-Fisher, France324601/2000
* Pre-processing: keratanase (0.1 U/mL) + chondroitinase (0.1 U/mL)—3 h—37 °C.
Table 3. Transcripts related to the tissue skeleton differentially expressed in reticular dermis fibroblasts (Fr) and dermo-hypodermal junction fibroblasts (F-DHJ). This transcript list was extracted from microarray data using a fold-change >1.5 and p < 0.05 as inclusion parameters. The transcript signature with predominant expression in Fr cells concerned 297 probe sets corresponding to transcripts directly involved in the tissue skeleton structure, comprising 33 transcripts related to the extracellular matrix (ECM), 125 focal adhesion point transcripts, 60 cytoskeleton transcripts, 1 LINC complex transcript, and 8 nucleoskeleton transcripts. The transcript signature with predominant expression in F-DHJ cells concerned 359 probe sets corresponding to transcripts directly involved in the tissue skeleton structure, comprising 94 transcripts related to ECM, 76 focal adhesion point transcripts, 50 cytoskeleton transcripts, 1 LINC complex transcript, and 7 nucleoskeleton transcripts. In addition, transcripts encoding soluble factors were found in both signatures, respectively 70 and 131 for Fr and F-DHJ cells.
Table 3. Transcripts related to the tissue skeleton differentially expressed in reticular dermis fibroblasts (Fr) and dermo-hypodermal junction fibroblasts (F-DHJ). This transcript list was extracted from microarray data using a fold-change >1.5 and p < 0.05 as inclusion parameters. The transcript signature with predominant expression in Fr cells concerned 297 probe sets corresponding to transcripts directly involved in the tissue skeleton structure, comprising 33 transcripts related to the extracellular matrix (ECM), 125 focal adhesion point transcripts, 60 cytoskeleton transcripts, 1 LINC complex transcript, and 8 nucleoskeleton transcripts. The transcript signature with predominant expression in F-DHJ cells concerned 359 probe sets corresponding to transcripts directly involved in the tissue skeleton structure, comprising 94 transcripts related to ECM, 76 focal adhesion point transcripts, 50 cytoskeleton transcripts, 1 LINC complex transcript, and 7 nucleoskeleton transcripts. In addition, transcripts encoding soluble factors were found in both signatures, respectively 70 and 131 for Fr and F-DHJ cells.
UP in FrUP in F-DHJ
Extracellular Matrix Genes
Probe Set IDGene SymbolGene Titleadj-pvalFCProbe Set IDGene SymbolGene Titleadj-pvalFC
205941_s_atCOL10A1collagen, type X, alpha 19.41 × 10−34.23220518_atABI3BPABI family, member 3 (NESH) binding protein2.37 × 10−22.92
211343_s_atCOL13A1collagen, type XIII, alpha 11.44 × 10−22.261559077_atABI3BPABI family, member 3 (NESH) binding protein7.43 × 10−22.49
211809_x_atCOL13A1collagen, type XIII, alpha 12.74 × 10−21.74222486_s_atADAMTS1ADAM metallopeptidase with thrombospondin type 1 motif, 12.76 × 10−22.33
221900_atCOL8A2collagen, type VIII, alpha 22.88 × 10−12.23222162_s_atADAMTS1ADAM metallopeptidase with thrombospondin type 1 motif, 14.36 × 10−21.91
226824_atCPXM2carboxypeptidase X (M14 family), member 22.01 × 10−11.88226997_atADAMTS12ADAM metallopeptidase with thrombospondin type 1 motif, 123.75 × 10−32.78
221541_atCRISPLD2cysteine-rich secretory protein LCCL domain containing 25.98 × 10−22.03214913_atADAMTS3ADAM metallopeptidase with thrombospondin type 1 motif, 31.94 × 10−21.94
206595_atCST6cystatin E/M2.34 × 10−23.12237411_atADAMTS6ADAM metallopeptidase with thrombospondin type 1 motif, 61.36 × 10−11.61
225681_atCTHRC1collagen triple helix repeat containing 11.31 × 10−22.82224396_s_atASPNasporin2.47 × 10−24.48
202450_s_atCTSKcathepsin K2.05 × 10−11.76219087_atASPNasporin1.32 × 10−23.54
213068_atDPTdermatopontin8.16 × 10−23.67203477_atCOL15A1collagen, type XV, alpha 12.18 × 10−12.78
207977_s_atDPTdermatopontin1.24 × 10−12.85209082_s_atCOL18A1collagen, type XVIII, alpha 16.56 × 10−42.99
222885_atEMCNendomucin6.59 × 10−22.74209081_s_atCOL18A1collagen, type XVIII, alpha 13.92 × 10−32.83
227874_atEMCNendomucin2.70 × 10−11.81208096_s_atCOL21A1collagen, type XXI, alpha 11.12 × 10−26.88
219436_s_atEMCNendomucin1.79 × 10−11.77232458_atCOL3A1Collagen, type III, alpha 16.64 × 10−32.66
224374_s_atEMILIN2elastin microfibril interfacer 26.75 × 10−21.68211981_atCOL4A1collagen, type IV, alpha 12.12 × 10−31.93
203088_atFBLN5fibulin 52.24 × 10−21.88211980_atCOL4A1collagen, type IV, alpha 11.66 × 10−31.61
203638_s_atFGFR2fibroblast growth factor receptor 23.21 × 10−34.52222073_atCOL4A3collagen, type IV, alpha 3 (Goodpasture antigen)2.28 × 10−21.70
208228_s_atFGFR2fibroblast growth factor receptor 22.04 × 10−22.52229779_atCOL4A4collagen, type IV, alpha 42.85 × 10−85.32
210187_atFKBP1AFK506 binding protein 1A, 12 kDa8.48 × 10−21.81214602_atCOL4A4collagen, type IV, alpha 42.30 × 10−54.16
226145_s_atFRAS1Fraser syndrome 16.34 × 10−22.31213110_s_atCOL4A5collagen, type IV, alpha 51.05 × 10−13.62
204983_s_atGPC4glypican 43.14 × 10−22.0752255_s_atCOL5A3collagen, type V, alpha 32.47 × 10−33.07
204984_atGPC4glypican 41.57 × 10−22.02218975_atCOL5A3collagen, type V, alpha 32.83 × 10−32.65
235944_atHMCN1hemicentin 13.52 × 10−56.28205832_atCPA4carboxypeptidase A42.37 × 10−24.34
203417_atMFAP2microfibrillar-associated prot 28.08 × 10−21.70201116_s_atCPEcarboxypeptidase E7.11 × 10−32.37
204580_atMMP12matrix metallopeptidase 12 (macrophage elastase)2.58 × 10−12.17201117_s_atCPEcarboxypeptidase E4.90 × 10−32.10
205828_atMMP3matrix metallopeptidase 34.79 × 10−37.70227138_atCRTAPcartilage associated protein1.31 × 10−21.63
209596_atMXRA5matrix-remodelling associated 52.09 × 10−22.52201360_atCST3cystatin C6.11 × 10−21.55
236088_atNTNG1netrin G12.16 × 10−22.55201487_atCTSCcathepsin C6.11 × 10−52.41
222722_atOGNosteoglycin1.91 × 10−12.04225646_atCTSCcathepsin C1.80 × 10−32.32
228186_s_atRSPO3R-spondin 3 homolog (X. laevis)1.35 × 10−22.98225647_s_atCTSCcathepsin C1.37 × 10−32.25
218638_s_atSPON2spondin 2, extracellular matrix prot3.07 × 10−22.84231234_atCTSCcathepsin C5.72 × 10−32.03
216005_atTNCTenascin C1.24 × 10−22.61202295_s_atCTSHcathepsin H4.00 × 10−21.85
201645_atTNCtenascin C4.34 × 10−21.59209335_atDCNdecorin1.02 × 10−12.05
211896_s_atDCNdecorin2.16 × 10−11.69
211813_x_atDCNdecorin1.52 × 10−11.68
201893_x_atDCNdecorin1.77 × 10−11.56
1568779_a_atECM2extracellular matrix protein 21.76 × 10−11.71
206101_atECM2extracellular matrix protein 22.50 × 10−11.57
201843_s_atEFEMP1EGF-containing fibulin-like extracellular matrix protein 17.68 × 10−43.62
201842_s_atEFEMP1EGF-containing fibulin-like extracellular matrix protein 14.62 × 10−42.87
228421_s_atEFEMP1EGF-containing fibulin-like extracellular matrix protein 12.23 × 10−11.61
226911_atEGFLAMEGF-like, fibronectin type III and laminin G domains3.95 × 10−34.36
204834_atFGL2fibrinogen-like 24.12 × 10−46.37
227265_atFGL2fibrinogen-like 24.28 × 10−33.56
202709_atFMODfibromodulin1.12 × 10−32.96
205206_atKAL1Kallmann syndrome 1 sequence9.65 × 10−47.84
227048_atLAMA1laminin, alpha 12.82 × 10−11.83
216840_s_atLAMA2laminin, alpha 25.17 × 10−32.80
205116_atLAMA2laminin, alpha 21.05 × 10−22.67
213519_s_atLAMA2laminin, alpha 21.10 × 10−22.57
210150_s_atLAMA5laminin, alpha 54.86 × 10−21.57
211651_s_atLAMB1laminin, beta 18.27 × 10−21.54
200770_s_atLAMC1laminin, gamma 1 (formerly LAMB2)7.61 × 10−61.91
200771_atLAMC1laminin, gamma 1 (formerly LAMB2)7.75 × 10−71.90
202267_atLAMC2laminin, gamma 27.41 × 10−410.0
200923_atLGALS3BP LOC100133842lectin, galactoside-binding, soluble, 3 binding protein similar to lectin, galactoside-binding, soluble, 3 binding protein1.02 × 10−22.45
242767_atLMCD1LIM and cysteine-rich domains 11.72 × 10−22.01
202998_s_atLOXL2lysyl oxidase-like 24.16 × 10−31.59
227145_atLOXL4lysyl oxidase-like 43.15 × 10−22.43
219922_s_atLTBP3latent transforming growth factor beta binding protein 37.19 × 10−21.64
227308_x_atLTBP3latent transforming growth factor beta binding protein 32.22 × 10−31.53
213765_atMFAP5microfibrillar associated prot 53.51 × 10−31.61
213764_s_atMFAP5microfibrillar associated prot 53.23 × 10−31.53
210605_s_atMFGE8milk fat globule-EGF factor 8 protein1.80 × 10−11.75
202291_s_atMGPmatrix Gla protein3.10 × 10−47.14
207847_s_atMUC1mucin 1, cell surface associated1.58 × 10−12.38
213693_s_atMUC1mucin 1, cell surface associated2.03 × 10−22.04
204114_atNID2nidogen 2 (osteonidogen)2.32 × 10−32.83
223315_atNTN4netrin 41.76 × 10−414.27
201860_s_atPLATplasminogen activator, tissue2.56 × 10−22.15
211668_s_atPLAUplasminogen activator, urokinase2.43 × 10−11.99
228224_atPRELPproline/arginine-rich end leucine-rich repeat protein2.74 × 10−23.46
204223_atPRELPproline/arginine-rich end leucine-rich repeat protein3.27 × 10−23.27
205923_atRELNreelin3.58 × 10−89.15
202376_atSERPINA3serpin peptidase inhibitor, clade A (alpha-1 antiproteinase, antitrypsin), member 36.25 × 10−22.05
204614_atSERPINB2serpin peptidase inhibitor, clade B (ovalbumin), member 29.41 × 10−25.27
209723_atSERPINB9serpin peptidase inhibitor, clade B (ovalbumin), member 95.41 × 10−32.25
200986_atSERPING1serpin peptidase inhibitor, clade G (C1 inhibitor), member 12.27 × 10−11.72
205352_atSERPINI1serpin peptidase inhibitor, clade I (neuroserpin), member 11.54 × 10−32.71
213493_atSNED1sushi, nidogen and EGF-like domains 13.24 × 10−22.47
213488_atSNED1sushi, nidogen and EGF-like domains 12.30 × 10−11.94
205236_x_atSOD3superoxide dismutase 3, extracellular1.15 × 10−11.71
202363_atSPOCK1sparc/osteonectin, cwcv and kazal-like domains proteoglycan (testican) 15.31 × 10−32.13
201858_s_atSRGNserglycin3.34 × 10−48.11
201859_atSRGNserglycin3.81 × 10−44.87
219552_atSVEP1sushi, von Willebrand factor type A, EGF and pentraxin domain containing 11.07 × 10−11.70
213247_atSVEP1sushi, von Willebrand factor type A, EGF and pentraxin domain containing 16.04 × 10−21.70
226506_atTHSD4thrombospondin, type I, domain containing 46.68 × 10−43.97
222835_atTHSD4thrombospondin, type I, domain containing 45.26 × 10−53.43
219058_x_atTINAGL1tubulointerstitial nephritis antigen-like 18.12 × 10−32.50
216333_x_atTNXA
TNXB
tenascin XA pseudogene tenascin XB7.97 × 10−511.18
206093_x_atTNXA
TNXB
tenascin XA pseudogene tenascin XB5.32 × 10−510.76
213451_x_atTNXA
TNXB
tenascin XA pseudogene tenascin XB1.65 × 10−49.71
208609_s_atTNXBtenascin XB7.07 × 10−58.99
Focal Adhesion Points
Probe Set IDGene SymbolGene Titleadj-pvalFCProbe Set IDGene SymbolGene Titleadj-pvalFC
205730_s_atABLIM3actin binding LIM protein family, member 31.06 × 10−11.53200965_s_atABLIM1actin binding LIM protein 12.02 × 10−54.17
213497_atABTB2ankyrin repeat and BTB (POZ) domain containing 26.59 × 10−21.61205882_x_atADD3adducin 3 (gamma)6.45 × 10−31.59
205268_s_atADD2adducin 2 (beta)8.16 × 10−47.50201752_s_atADD3adducin 3 (gamma)9.71 × 10−31.56
205771_s_atAKAP7A kinase (PRKA) anchor prot 71.03 × 10−11.58227529_s_atAKAP12A kinase (PRKA) anchor prot 126.81 × 10−38.03
205257_s_atAMPHamphiphysin1.45 × 10−76.02227530_atAKAP12A kinase (PRKA) anchor prot 124.43 × 10−36.10
1552619_a_atANLNanillin, actin binding protein3.48 × 10−22.47210517_s_atAKAP12A kinase (PRKA) anchor prot 126.53 × 10−34.66
222608_s_atANLNanillin, actin binding protein4.60 × 10−22.25202920_atANK2ankyrin 2, neuronal8.40 × 10−32.34
203526_s_atAPCadenomatous polyposis coli3.34 × 10−31.60206385_s_atANK3ankyrin 3, node of Ranvier (ankyrin G)3.69 × 10−33.16
204492_atARHGAP11ARho GTPase activating protein 11A3.11 × 10−22.12227337_atANKRD37ankyrin repeat domain 374.35 × 10−66.04
37577_atARHGAP19Rho GTPase activating protein 199.72 × 10−41.72204671_s_atANKRD6ankyrin repeat domain 63.20 × 10−22.12
206298_atARHGAP22Rho GTPase activating protein 228.57 × 10−31.58204672_s_atANKRD6ankyrin repeat domain 65.69 × 10−21.96
201288_atARHGDIBRho GDP dissociation inhibitor (GDI) beta3.85 × 10−21.54228368_atARHGAP20Rho GTPase activating prot 201.15 × 10−45.72
204092_s_atAURKAaurora kinase A2.07 × 10−22.88227911_atARHGAP28Rho GTPase activating prot 281.07 × 10−32.38
208079_s_atAURKAaurora kinase A3.80 × 10−22.45206167_s_atARHGAP6Rho GTPase activating prot 61.09 × 10−11.65
209464_atAURKBaurora kinase B1.04 × 10−22.92205109_s_atARHGEF4Rho guanine nucleotide exchange factor (GEF) 41.49 × 10−11.53
205294_atBAIAP2BAI1-associated protein 22.67 × 10−31.51201615_x_atCALD1caldesmon 11.61 × 10−11.79
210334_x_atBIRC5baculoviral IAP repeat-containing 51.01 × 10−22.69201616_s_atCALD1caldesmon 11.89 × 10−21.53
202094_atBIRC5baculoviral IAP repeat-containing 54.10 × 10−22.63236473_atCC2D2Acoiled-coil and C2 domain containing 2A2.18 × 10−32.56
202095_s_atBIRC5baculoviral IAP repeat-containing 51.72 × 10−22.47203139_atDAPK1death-associated protein kinase 12.66 × 10−23.97
220935_s_atCDK5RAP2CDK5 regulatory subunit associated protein 21.91 × 10−71.78229800_atDCLK1Doublecortin-like kinase 11.78 × 10−11.99
204962_s_atCENPAcentromere protein A3.83 × 10−22.88217208_s_atDLG1discs, large homolog 1 (Drosophila)6.19 × 10−32.32
210821_x_atCENPAcentromere protein A4.21 × 10−31.98202515_atDLG1discs, large homolog 1 (Drosophila)1.59 × 10−31.72
205046_atCENPEcentromere protein E, 312 kDa7.08 × 10−22.65202514_atDLG1discs, large homolog 1 (Drosophila)6.69 × 10−31.72
209172_s_atCENPFcentromere protein F, 350/400 ka (mitosin)1.33 × 10−22.98230229_atDLG1Discs, large homolog 1 (Drosophila)1.49 × 10−11.63
207828_s_atCENPFcentromere protein F, 350/400 ka (mitosin)2.29 × 10−22.94202516_s_atDLG1discs, large homolog 1 (Drosophila)5.92 × 10−21.60
231772_x_atCENPHcentromere protein H2.74 × 10−21.82203881_s_atDMDdystrophin1.06 × 10−45.02
214804_atCENPIcentromere protein I5.29 × 10−21.96208086_s_atDMDdystrophin2.36 × 10−21.58
207590_s_atCENPIcentromere protein I1.62 × 10−21.88227081_atDNALI1dynein, axonemal, light intermediate chain 12.64 × 10−21.64
223513_atCENPJcentromere protein J2.83 × 10−21.69226875_atDOCK11dedicator of cytokinesis 114.24 × 10−41.78
222848_atCENPKcentromere protein K1.00 × 10−11.941554863_s_atDOK5docking protein 51.93 × 10−21.59
1554271_a_atCENPLcentromere protein L1.69 × 10−11.54214844_s_atDOK5docking protein 52.98 × 10−31.52
218741_atCENPMcentromere protein M1.86 × 10−22.36220161_s_atEPB41L4Berythrocyte membrane protein band 4.1 like 4B5.64 × 10−22.33
219555_s_atCENPNcentromere protein N9.25 × 10−31.89209829_atFAM65Bfamily with sequence similarity 65, member B3.97 × 10−22.58
222118_atCENPNcentromere protein N1.24 × 10−11.84206707_x_atFAM65Bfamily with sequence similarity 65, member B3.02 × 10−22.20
228559_atCENPNcentromere protein N8.63 × 10−21.74226129_atFAM83Hfamily with sequence similarity 83, member H2.04 × 10−21.75
226118_atCENPOcentromere protein O6.22 × 10−21.78227948_atFGD4FYVE, RhoGEF and PH domain containing 49.89 × 10−43.94
219294_atCENPQcentromere protein Q5.50 × 10−21.56230559_x_atFGD4FYVE, RhoGEF and PH domain containing 43.65 × 10−32.66
205642_atCEP110centrosomal protein 110 kDa6.59 × 10−31.87225167_atFRMD4AFERM domain containing 4A1.45 × 10−22.04
239413_atCEP152centrosomal protein 152 kDa3.34 × 10−31.71225163_atFRMD4AFERM domain containing 4A8.39 × 10−31.98
218542_atCEP55centrosomal protein 55 kDa2.63 × 10−22.44225168_atFRMD4AFERM domain containing 4A2.22 × 10−21.76
206324_s_atDAPK2death-associated protein kinase 27.47 × 10−21.731560031_atFRMD4AFERM domain containing 4A1.07 × 10−31.71
227666_atDCLK2doublecortin-like kinase 27.38 × 10−21.52208476_s_atFRMD4AFERM domain containing 4A7.85 × 10−31.69
207147_atDLX2distal-less homeobox 21.94 × 10−26.121554034_a_atFRMD4AFERM domain containing 4A2.32 × 10−11.57
215116_s_atDNM1dynamin 12.03 × 10−43.83239290_atFRMPD4FERM and PDZ domain containing 41.74 × 10−11.56
219279_atDOCK10dedicator of cytokinesis 102.60 × 10−21.66203037_s_atMTSS1metastasis suppressor 12.31 × 10−34.32
213160_atDOCK2dedicator of cytokinesis 21.12 × 10−41.76212096_s_atMTUS1mitochondrial tumor supp 11.02 × 10−12.47
205003_atDOCK4dedicator of cytokinesis 41.44 × 10−11.54212095_s_atMTUS1mitochondrial tumor supp 11.08 × 10−11.74
206710_s_atEPB41L3erythrocyte membrane protein band 4.1-like 31.31 × 10−23.52228098_s_atMYLIPmyosin regulatory light chain interacting protein5.16 × 10−21.57
212681_atEPB41L3erythrocyte membrane protein band 4.1-like 31.38 × 10−23.22220319_s_atMYLIPmyosin regulatory light chain interacting protein4.55 × 10−21.50
211776_s_atEPB41L3erythrocyte membrane protein band 4.1-like 31.48 × 10−23.20237206_atMYOCDmyocardin8.62 × 10−33.85
218980_atFHOD3formin homology 2 domain containing 37.93 × 10−33.13213782_s_atMYOZ2myozenin 28.68 × 10−22.16
238621_atFMN1formin 16.44 × 10−32.47207148_x_atMYOZ2myozenin 28.91 × 10−22.07
1555471_a_atFMN2formin 22.05 × 10−21.85219073_s_atOSBPL10oxysterol binding protein-like 103.31 × 10−22.11
223618_atFMN2formin 22.05 × 10−21.82209621_s_atPDLIM3PDZ and LIM domain 38.38 × 10−23.31
215017_s_atFNBP1Lformin binding protein 1-like3.68 × 10−31.52213684_s_atPDLIM5PDZ and LIM domain 56.28 × 10−31.87
230645_atFRMD3FERM domain containing 32.69 × 10−11.63221994_atPDLIM5PDZ and LIM domain 52.46 × 10−31.81
230831_atFRMD5FERM domain containing 51.02 × 10−22.87203242_s_atPDLIM5PDZ and LIM domain 51.86 × 10−31.68
238756_atGAS2L3Growth arrest-specific 2 like 31.22 × 10−22.33216804_s_atPDLIM5PDZ and LIM domain 54.90 × 10−31.60
235709_atGAS2L3growth arrest-specific 2 like 32.92 × 10−21.81207717_s_atPKP2plakophilin 22.96 × 10−23.09
226308_atHAUS8HAUS augmin-like complex, subunit 83.75 × 10−21.71201927_s_atPKP4plakophilin 42.90 × 10−11.68
226364_atHIP1Huntingtin interacting protein 11.05 × 10−32.73227148_atPLEKHH2pleckstrin homology domain containing, family H member 23.16 × 10−33.05
205425_atHIP1huntingtin interacting protein 19.54 × 10−32.66203407_atPPLperiplakin7.99 × 10−33.20
218934_s_atHSPB7heat shock 27 kDa protein family, member 7 (cardiovascular)7.51 × 10−22.16226627_atSEPT8septin 81.20 × 10−11.74
227750_atKALRNkalirin, RhoGEF kinase8.61 × 10−31.53226438_atSNTB1syntrophin, beta 1 (dystrophin-associated protein A1, 59 kDa, basic component 1)1.03 × 10−21.84
229125_atKANK4KN motif and ankyrin repeat domains 41.76 × 10−23.51214708_atSNTB1syntrophin, beta 1 (dystrophin-associated protein A1, 59 kDa, basic component 1)3.83 × 10−21.53
204444_atKIF11kinesin family member 114.00 × 10−22.43227179_atSTAU2staufen, RNA binding protein, homolog 2 (Drosophila)1.58 × 10−21.89
236641_atKIF14kinesin family member 141.15 × 10−23.50212565_atSTK38Lserine/threonine kinase 38 like5.74 × 10−51.94
206364_atKIF14kinesin family member 145.29 × 10−22.87212572_atSTK38Lserine/threonine kinase 38 like5.09 × 10−31.53
219306_atKIF15kinesin family member 151.87 × 10−22.65202796_atSYNPOsynaptopodin7.05 × 10−22.18
221258_s_atKIF18Akinesin family member 18A1.25 × 10−22.79227662_atSYNPO2synaptopodin 21.29 × 10−13.30
222039_atKIF18Bkinesin family member 18B6.34 × 10−22.25213135_atTIAM1T-cell lymphoma invasion and metastasis 11.12 × 10−11.65
218755_atKIF20Akinesin family member 20A1.17 × 10−22.81209904_atTNNC1troponin C type 1 (slow)6.34 × 10−22.76
205235_s_atKIF20Bkinesin family member 20B1.83 × 10−21.95215389_s_atTNNT2troponin T type 2 (cardiac)5.06 × 10−23.22
216969_s_atKIF22kinesin family member 229.75 × 10−21.92210276_s_atTRIOBPTRIO and F-actin binding prot6.96 × 10−21.52
202183_s_atKIF22kinesin family member 226.19 × 10−31.65223279_s_atUACAuveal autoantigen with coiled-coil domains and ankyrin repeats6.84 × 10−31.79
204709_s_atKIF23kinesin family member 233.68 × 10−22.55238868_atUACAuveal autoantigen with coiled-coil domains and ankyrin repeats1.37 × 10−11.66
244427_atKIF23Kinesin family member 232.68 × 10−31.76
209408_atKIF2Ckinesin family member 2C3.86 × 10−22.95
211519_s_atKIF2Ckinesin family member 2C2.04 × 10−22.80
218355_atKIF4Akinesin family member 4A3.29 × 10−22.60
209680_s_atKIFC1kinesin family member C11.72 × 10−22.43
206316_s_atKNTC1kinetochore associated 11.88 × 10−21.86
224823_atMYLKmyosin light chain kinase1.91 × 10−11.72
236718_atMYO10myosin X1.05 × 10−31.86
244350_atMYO10myosin X1.45 × 10−21.70
241966_atMYO5Amyosin VA (heavy chain 12, myoxin)2.21 × 10−21.51
201774_s_atNCAPD2non-SMC condensin I complex, subunit D21.30 × 10−11.57
212789_atNCAPD3non-SMC condensin II complex, subunit D35.55 × 10−21.56
218663_atNCAPGnon-SMC condensin I complex, subunit G1.03 × 10−12.23
218662_s_atNCAPGnon-SMC condensin I complex, subunit G8.24 × 10−22.11
219588_s_atNCAPG2non-SMC condensin II complex, subunit G22.03 × 10−21.86
212949_atNCAPHnon-SMC condensin I complex, subunit H3.01 × 10−22.58
204641_atNEK2NIMA (never in mitosis gene a)-related kinase 22.34 × 10−22.97
211080_s_atNEK2NIMA (never in mitosis gene a)-related kinase 24.89 × 10−32.64
223381_atNUF2NUF2, NDC80 kinetochore complex component, homolog (S. cerevisiae)8.44 × 10−22.67
219978_s_atNUSAP1nucleolar and spindle associated protein 11.39 × 10−12.48
218039_atNUSAP1nucleolar and spindle associated protein 12.98 × 10−22.42
204972_atOAS22’-5’-oligoadenylate synthetase 2, 69/71 kDa2.83 × 10−11.68
209626_s_atOSBPL3oxysterol binding protein-like 35.77 × 10−21.67
238575_atOSBPL6oxysterol binding protein-like 61.17 × 10−22.13
223805_atOSBPL6oxysterol binding protein-like 69.15 × 10−32.09
218644_atPLEK2pleckstrin 24.94 × 10−32.63
218009_s_atPRC1protein regulator of cytokinesis 12.03 × 10−22.37
222077_s_atRACGAP1Rac GTPase activating protein 11.49 × 10−21.99
219263_atRNF128ring finger protein 1282.50 × 10−23.03
230730_atSGCDsarcoglycan, delta (35 kDa dystrophin-associated glycoprotein)2.17 × 10−23.65
213543_atSGCDsarcoglycan, delta (35 kDa dystrophin-associated glycoprotein)2.12 × 10−23.57
228602_atSGCDsarcoglycan, delta (35 kDa dystrophin-associated glycoprotein)6.41 × 10−23.55
214492_atSGCDsarcoglycan, delta (35 kDa dystrophin-associated glycoprotein)5.41 × 10−33.18
210329_s_atSGCDsarcoglycan, delta (35 kDa dystrophin-associated glycoprotein)8.64 × 10−32.72
210330_atSGCDsarcoglycan, delta (35 kDa dystrophin-associated glycoprotein)3.47 × 10−22.43
207302_atSGCGsarcoglycan, gamma (35 kDa dystrophin-associated glycoprotein)1.42 × 1013.09
217678_atSLC7A11solute carrier family 7, (cationic amino acid transporter, y+ system) member 117.43 × 10−21.53
209921_atSLC7A11solute carrier family 7, (cationic amino acid transporter, y+ system) member 113.18 × 10−21.53
1556583_a_atSLC8A1solute carrier family 8 (sodium/calcium exchanger), member 11.96 × 10−11.85
241752_atSLC8A1solute carrier family 8 (sodium/calcium exchanger), member 12.94 × 10−11.61
200783_s_atSTMN1stathmin 11.16 × 10−22.14
222557_atSTMN3stathmin-like 31.48 × 10−21.83
212703_atTLN2talin 25.18 × 10−41.84
206117_atTPM1tropomyosin 1 (alpha)5.66 × 10−32.26
210052_s_atTPX2TPX2, microtubule-associated, homolog (Xenopus laevis)1.78 × 10−22.56
1555938_x_atVIMvimentin2.81 × 10−22.00
202663_atWIPF1WAS/WASL interacting protein family, member 16.39 × 10−31.64
202664_atWIPF1WAS/WASL interacting protein family, member 15.61 × 10−41.58
202665_s_atWIPF1WAS/WASL interacting protein family, member 12.97 × 10−31.51
Cytoskeleton
Probe Set IDGene SymbolGene Titleadj-pvalFCProbe Set IDGene SymbolGene Titleadj-pvalFC
205132_atACTC1actin, alpha, cardiac muscle 11.80 × 10−34.22203563_atAFAP1actin filament associated protein 12.27 × 10−31.90
230925_atAPBB1IPamyloid beta (A4) precursor protein-binding, family B, member 1 interacting protein1.66 × 10−22.50206488_s_atCD36CD36 molecule (thrombospondin receptor)1.46 × 10−820.69
226292_atCAPN5calpain 52.20 × 10−41.51209555_s_atCD36CD36 molecule (thrombospondin receptor)3.58 × 10−819.05
217523_atCD44CD44 molecule (Indian blood group)1.89 × 10−21.64228766_atCD36CD36 molecule (thrombospondin receptor)2.97 × 10−611.94
220115_s_atCDH10cadherin 10, type 2 (T2-cadherin)1.94 × 10−11.90201005_atCD9CD9 molecule7.82 × 10−42.58
207030_s_atCSRP2cysteine and glycine-rich protein 21.93 × 10−21.74201131_s_atCDH1cadherin 1, type 1, E-cadherin (epithelial)4.31 × 10−22.54
211126_s_atCSRP2cysteine and glycine-rich protein 22.34 × 10−21.71204726_atCDH13cadherin 13, H-cadherin (heart)3.20 × 10−22.60
214724_atDIXDC1DIX domain containing 11.14 × 10−21.53203256_atCDH3cadherin 3, type 1, P-cadherin (placental)3.21 × 10−21.84
202668_atEFNB2ephrin-B21.85 × 10−13.24200621_atCSRP1cysteine and glycine-rich protein 11.70 × 10−21.56
205031_atEFNB3ephrin-B32.95 × 10−102.47203716_s_atDPP4dipeptidyl-peptidase 44.05 × 10−21.93
1555480_a_atFBLIM1filamin binding LIM protein 11.07 × 10−21.89211478_s_atDPP4dipeptidyl-peptidase 42.67 × 10−11.80
1554795_a_atFBLIM1filamin binding LIM protein 12.26 × 10−21.61203717_atDPP4dipeptidyl-peptidase 41.08 × 10−11.67
225258_atFBLIM1filamin binding LIM protein 12.87 × 10−31.56227955_s_atEFNA5ephrin-A54.68 × 10−21.94
204379_s_atFGFR3fibroblast growth factor receptor 39.77 × 10−22.01214036_atEFNA5ephrin-A51.32 × 10−11.53
242592_atGPR137CG protein-coupled receptor 137C1.50 × 10−22.18201983_s_atEGFRepidermal growth factor receptor (erythroblastic leukemia viral (v-erb-b) oncogene homolog, avian)1.75 × 10−31.82
235961_atGPR161G protein-coupled receptor 1614.34 × 10−41.56201809_s_atENGendoglin2.31 × 10−32.06
230369_atGPR161G protein-coupled receptor 1613.44 × 10−21.53201539_s_atFHL1four and a half LIM domains 18.39 × 10−36.09
229055_atGPR68G protein-coupled receptor 687.83 × 10−31.70214505_s_atFHL1four and a half LIM domains 16.48 × 10−35.76
234303_s_atGPR85G protein-coupled receptor 857.25 × 10−22.04210299_s_atFHL1four and a half LIM domains 11.55 × 10−35.39
203632_s_atGPRC5BG protein-coupled receptor, family C, group 5, member B1.76 × 10−11.92210298_x_atFHL1four and a half LIM domains 16.70 × 10−35.18
222899_atITGA11integrin, alpha 111.21 × 10−21.59201540_atFHL1four and a half LIM domains 14.21 × 10−43.20
227314_atITGA2integrin, alpha 2 (CD49B, alpha 2 subunit of VLA-2 receptor)5.68 × 10−22.53222853_atFLRT3fibronectin leucine rich transmembrane protein 37.40 × 10−43.36
205032_atITGA2integrin, alpha 2 (CD49B, alpha 2 subunit of VLA-2 receptor)3.78 × 10−22.41219250_s_atFLRT3fibronectin leucine rich transmembrane protein 34.52 × 10−22.12
228080_atLAYNlayilin4.84 × 10−32.59212950_atGPR116G protein-coupled receptor 1161.98 × 10−13.52
216250_s_atLPXNleupaxin2.03 × 10−53.08213094_atGPR126G protein-coupled receptor 1269.65 × 10−45.14
210869_s_atMCAMmelanoma cell adhesion molecule1.03 × 10−67.67232267_atGPR133G protein-coupled receptor 1331.46 × 10−22.44
209087_x_atMCAMmelanoma cell adhesion molecule1.08 × 10−67.38228949_atGPR177G protein-coupled receptor 1773.16 × 10−42.71
211340_s_atMCAMmelanoma cell adhesion molecule1.07 × 10−66.81228950_s_atGPR177G protein-coupled receptor 1773.49 × 10−32.63
209086_x_atMCAMmelanoma cell adhesion molecule2.85 × 10−85.09221958_s_atGPR177G protein-coupled receptor 1771.52 × 10−32.50
203062_s_atMDC1mediator of DNA damage checkpoint 13.87 × 10−31.58229105_atGPR39G protein-coupled receptor 392.66 × 10−21.90
212843_atNCAM1neural cell adhesion molecule 18.99 × 10−74.58212070_atGPR56G protein-coupled receptor 562.12 × 10−21.78
227394_atNCAM1neural cell adhesion molecule 11.26 × 10−63.16203108_atGPRC5AG protein-coupled receptor, family C, group 5, member A2.08 × 10−38.54
213438_atNFASCneurofascin homolog (chicken)3.12 × 10−22.57202638_s_atICAM1intercellular adhesion molecule 11.31 × 10−12.21
230242_atNFASCneurofascin homolog (chicken)5.17 × 10−32.19202637_s_atICAM1intercellular adhesion molecule 17.04 × 10−21.70
243645_atNFASCneurofascin homolog (chicken)2.12 × 10−32.03205885_s_atITGA4integrin, alpha 4 (antigen CD49D, alpha 4 subunit of VLA-4 receptor)2.52 × 10−11.71
219773_atNOX4NADPH oxidase 48.60 × 10−21.80216331_atITGA7integrin, alpha 71.01 × 10−23.76
37966_atPARVBparvin, beta4.78 × 10−102.88209663_s_atITGA7integrin, alpha 74.49 × 10−23.70
204629_atPARVBparvin, beta2.58 × 10−82.28204990_s_atITGB4integrin, beta 48.14 × 10−21.67
37965_atPARVBparvin, beta7.26 × 10−51.98226189_atITGB8integrin, beta 82.19 × 10−21.69
216253_s_atPARVBparvin, beta4.90 × 10−31.80220765_s_atLIMS2LIM and senescent cell antigen-like domains 21.80 × 10−21.80
225977_atPCDH18protocadherin 184.98 × 10−32.18226974_atNEDD4Lneural precursor cell expressed, developmentally down-regulated 4-like4.84 × 10−22.02
225975_atPCDH18protocadherin 181.29 × 10−21.76212448_atNEDD4Lneural precursor cell expressed, developmentally down-regulated 4-like9.48 × 10−21.78
207011_s_atPTK7PTK7 protein tyrosine kinase 73.74 × 10−32.23212445_s_atNEDD4Lneural precursor cell expressed, developmentally down-regulated 4-like1.04 × 10−11.76
1555324_atPTK7PTK7 protein tyrosine kinase 75.32 × 10−31.78202150_s_atNEDD9neural precursor cell expressed, developmentally down-regulated 93.21 × 10−31.97
207419_s_atRAC2ras-related C3 botulinum toxin substrate 2 (rho family, small GTP binding protein Rac2)1.39 × 10−22.37202149_atNEDD9neural precursor cell expressed, developmentally down-regulated 93.93 × 10−41.90
213603_s_atRAC2ras-related C3 botulinum toxin substrate 2 (rho family, small GTP binding protein Rac2)8.95 × 10−32.13228635_atPCDH10protocadherin 102.55 × 10−33.91
223168_atRHOUras homolog gene family, member U1.13 × 10−53.13223435_s_atPCDHA1 PCDHA10 PCDHA11
PCDHA12 PCDHA13 PCDHA2 PCDHA3 PCDHA4 PCDHA5 PCDHA6 PCDHA7 PCDHA8 PCDHA9 PCDHAC1 PCDHAC2
protocadherin alpha 1 protocadherin alpha 10 protocadherin alpha 11 protocadherin alpha 12 protocadherin alpha 13 protocadherin alpha 2 protocadherin alpha 3 protocadherin alpha 4 protocadherin alpha 5 protocadherin alpha 6 protocadherin alpha 7 protocadherin alpha 8 protocadherin alpha 9 protocadherin alpha C, 1
protocadherin alpha C, 2
2.40 × 10−32.23
201286_atSDC1syndecan 17.78 × 10−33.11202565_s_atSVILsupervillin5.25 × 10−33.45
201287_s_atSDC1syndecan 13.47 × 10−33.04202566_s_atSVILsupervillin5.31 × 10−22.32
202898_atSDC3syndecan 32.98 × 10−21.66206702_atTEKTEK tyrosine kinase, endothelial4.91 × 10−43.67
218087_s_atSORBS1sorbin and SH3 domain containing 11.05 × 10−24.48
222513_s_atSORBS1sorbin and SH3 domain containing 13.04 × 10−22.95
208850_s_atTHY1Thy-1 cell surface antigen2.80 × 10−11.91
213869_x_atTHY1Thy-1 cell surface antigen1.38 × 10−11.77
208851_s_atTHY1Thy-1 cell surface antigen2.50 × 10−11.70
217853_atTNS3tensin 35.51 × 10−52.61
217979_atTSPAN13tetraspanin 131.08 × 10−44.67
227307_atTSPAN18Tetraspanin 182.78 × 10−43.95
227236_atTSPAN2tetraspanin 21.85 × 10−12.19
214606_atTSPAN2tetraspanin 21.19 × 10−11.83
LINC Complexes
Probe Set IDGene SymbolGene Titleadj-pvalFCProbe Set IDGene SymbolGene Titleadj-pvalFC
203145_atSPAG5sperm associated antigen 52.63 × 10−22.48219888_atSPAG4sperm associated antigen 48.03 × 10−21.87
Nucleoskeleton
Probe Set IDGene SymbolGene Titleadj-pvalFCProbe Set IDGene SymbolGene Titleadj-pvalFC
205436_s_atH2AFXH2A histone family, member X1.88 × 10−21.71215071_s_atHIST1H2AChistone cluster 1, H2ac2.13 × 10−21.70
214463_x_atHIST1H4Jhistone cluster 1, H4j1.24 × 10−21.53214455_atHIST1H2BChistone cluster 1, H2bc1.34 × 10−21.71
201795_atLBRlamin B receptor8.68 × 10−41.88236193_atHIST1H2BChistone cluster 1, H2bc1.57 × 10−21.60
203276_atLMNB1lamin B18.33 × 10−22.42209911_x_atHIST1H2BDhistone cluster 1, H2bd1.63 × 10−21.63
209753_s_atTMPOthymopoietin5.06 × 10−31.98208527_x_atHIST1H2BEhistone cluster 1, H2be4.22 × 10−31.54
224944_atTMPOthymopoietin5.13 × 10−31.84232035_atHIST1H4BHistone cluster 1, H4b5.60 × 10−31.96
209754_s_atTMPOthymopoietin2.51 × 10−21.83208180_s_atHIST1H4BHistone cluster 1, H4b1.34 × 10−11.59
203432_atTMPOthymopoietin1.02 × 10−11.64
Secreted Factors
Probe Set IDGene SymbolGene Titleadj-pvalFCProbe Set IDGene SymbolGene Titleadj-pvalFC
205608_s_atANGPT1angiopoietin 11.27 × 10−43.04231773_atANGPTL1angiopoietin-like 13.01 × 10−22.12
205609_atANGPT1angiopoietin 17.38 × 10−62.97224339_s_atANGPTL1angiopoietin-like 17.59 × 10−21.71
213001_atANGPTL2angiopoietin-like 21.03 × 10−11.50239183_atANGPTL1angiopoietin-like 18.51 × 10−21.50
220988_s_atC1QTNF3C1q and tumor necrosis factor related protein 39.99 × 10−21.78221009_s_atANGPTL4angiopoietin-like 46.59 × 10−32.88
1405_i_atCCL5chemokine (C-C motif) ligand 51.12 × 10−11.56223333_s_atANGPTL4angiopoietin-like 41.80 × 10−12.11
203666_atCXCL12chemokine (C-X-C motif) ligand 12 (stromal cell-derived factor 1)6.11 × 10−32.98209546_s_atAPOL1apolipoprotein L, 11.42 × 10−11.78
209687_atCXCL12chemokine (C-X-C motif) ligand 12 (stromal cell-derived factor 1)1.99 × 10−22.24221087_s_atAPOL3apolipoprotein L, 36.19 × 10−21.83
222484_s_atCXCL14chemokine (C-X-C motif) ligand 145.41 × 10−47.47205239_atAREGamphiregulin1.14 × 10−11.75
218002_s_atCXCL14chemokine (C-X-C motif) ligand 141.22 × 10−36.46202701_atBMP1bone morphogenetic protein 15.22 × 10−21.54
204602_atDKK1dickkopf homolog 1 (Xenopus laevis)2.42 × 10−22.04205289_atBMP2bone morphogenetic protein 22.65 × 10−22.54
219908_atDKK2dickkopf homolog 2 (Xenopus laevis)7.38 × 10−44.54205290_s_atBMP2bone morphogenetic protein 28.44 × 10−22.25
228952_atENPP1ectonucleotide pyrophosphatase/phosphodiesterase 15.77 × 10−74.95211518_s_atBMP4bone morphogenetic protein 41.68 × 10−24.03
229088_atENPP1ectonucleotide pyrophosphatase/phosphodiesterase 15.38 × 10−74.83206176_atBMP6bone morphogenetic protein 62.52 × 10−22.33
205066_s_atENPP1ectonucleotide pyrophosphatase/phosphodiesterase 13.10 × 10−54.76239349_atC1QTNF7C1q and tumor necrosis factor related protein 72.49 × 10−11.53
205065_atENPP1ectonucleotide pyrophosphatase/phosphodiesterase 13.78 × 10−73.82202357_s_atC2
CFB
complement component 2 complement factor B3.16 × 10−33.85
205110_s_atFGF13fibroblast growth factor 133.58 × 10−84.73217767_atC3complement component 32.71 × 10−12.42
214240_atGALgalanin prepropeptide9.61 × 10−21.59208451_s_atC4A
C4B
complement component 4A (Rodgers blood group) complement component 4B (Chido blood group)1.98 × 10−11.83
205505_atGCNT1glucosaminyl (N-acetyl) transferase 1, core 2 (beta-1,6-N-acetylglucosaminyltransferase)1.70 × 10−51.66206407_s_atCCL13chemokine (C-C motif) ligand 138.28 × 10−23.52
240509_s_atGREM2gremlin 2, cysteine knot superfamily, homolog (Xenopus laevis)2.66 × 10−33.23216598_s_atCCL2chemokine (C-C motif) ligand 25.57 × 10−48.18
235504_atGREM2gremlin 2, cysteine knot superfamily, homolog (Xenopus laevis)9.10 × 10−33.11206508_atCD70CD70 molecule1.14 × 10−12.44
220794_atGREM2gremlin 2, cysteine knot superfamily, homolog (Xenopus laevis)2.06 × 10−22.76213800_atCFHcomplement factor H8.63 × 10−56.48
206326_atGRPgastrin-releasing peptide3.05 × 10−21.59215388_s_atCFH
CFHR1
complement factor H complement factor H-related 14.95 × 10−610.91
203821_atHBEGFheparin-binding EGF-like growth factor1.31 × 10−11.64206910_x_atCFHR2complement factor H-related 28.81 × 10−31.60
203819_s_atIGF2BP3insulin-like growth factor 2 mRNA binding protein 34.18 × 10−22.51209395_atCHI3L1chitinase 3-like 1 (cartilage glycoprotein-39)1.10 × 10−24.08
203820_s_atIGF2BP3insulin-like growth factor 2 mRNA binding protein 36.30 × 10−22.13209396_s_atCHI3L1chitinase 3-like 1 (cartilage glycoprotein-39)4.55 × 10−21.94
212143_s_atIGFBP3insulin-like growth factor binding protein 31.26 × 10−21.54206315_atCRLF1cytokine receptor-like factor 18.40 × 10−33.23
227760_atIGFBPL1insulin-like growth factor binding protein-like 13.76 × 10−31.94209774_x_atCXCL2chemokine (C-X-C motif) ligand 21.37 × 10−13.03
204773_atIL11RAinterleukin 11 receptor, alpha1.36 × 10−31.97207850_atCXCL3chemokine (C-X-C motif) ligand 32.50 × 10−12.07
206172_atIL13RA2interleukin 13 receptor, alpha 28.39 × 10−23.56219837_s_atCYTL1cytokine-like 11.99 × 10−12.02
227997_atIL17RDinterleukin 17 receptor D9.70 × 10−21.70219501_atENOX1ecto-NOX disulfide-thiol exchanger 11.82 × 10−22.35
222062_atIL27RAinterleukin 27 receptor, alpha4.50 × 10−43.73226213_atERBB3v-erb-b2 erythroblastic leukemia viral oncogene homolog 3 (avian)1.84 × 10−22.49
205926_atIL27RAinterleukin 27 receptor, alpha5.58 × 10−41.67205738_s_atFABP3fatty acid binding protein 3, muscle and heart (mammary-derived growth inhibitor)2.56 × 10−11.70
226218_atIL7Rinterleukin 7 receptor9.41 × 10−21.71203980_atFABP4fatty acid binding protein 4, adipocyte5.11 × 10−22.16
205798_atIL7Rinterleukin 7 receptor1.78 × 10−11.59205117_atFGF1fibroblast growth factor 1 (acidic)8.61 × 10−32.95
231798_atNOGnoggin6.76 × 10−53.981552721_a_atFGF1fibroblast growth factor 1 (acidic)1.47 × 10−22.71
206343_s_atNRG1neuregulin 16.34 × 10−32.68208240_s_atFGF1fibroblast growth factor 1 (acidic)9.05 × 10−21.73
206237_s_atNRG1neuregulin 17.90 × 10−22.15231382_atFGF18Fibroblast growth factor 181.71 × 10−12.09
208230_s_atNRG1neuregulin 11.20 × 10−21.90211029_x_atFGF18fibroblast growth factor 182.54 × 10−11.64
204766_s_atNUDT1nudix (nucleoside diphosphate linked moiety X)-type motif 12.22 × 10−51.59221577_x_atGDF15growth differentiation factor 153.41 × 10−22.03
213131_atOLFM1olfactomedin 11.82 × 10−11.71206614_atGDF5growth differentiation factor 54.96 × 10−22.01
213125_atOLFML2Bolfactomedin-like 2B2.17 × 10−11.93201348_atGPX3glutathione peroxidase 3 (plasma)2.15 × 10−23.24
218162_atOLFML3olfactomedin-like 33.28 × 10−21.72214091_s_atGPX3glutathione peroxidase 3 (plasma)7.64 × 10−21.99
222719_s_atPDGFCplatelet derived growth factor C2.01 × 10−31.61209960_atHGFhepatocyte growth factor (hepapoietin A; scatter factor)7.99 × 10−23.24
201578_atPODXLpodocalyxin-like1.11 × 10−25.15210997_atHGFhepatocyte growth factor (hepapoietin A; scatter factor)2.26 × 10−22.96
210195_s_atPSG1pregnancy specific beta-1-glycoprotein 12.14 × 10−11.82210998_s_atHGFhepatocyte growth factor (hepapoietin A; scatter factor)3.94 × 10−21.80
208134_x_atPSG2pregnancy specific beta-1-glycoprotein 21.56 × 10−33.17210619_s_atHYAL1hyaluronoglucosaminidase 11.86 × 10−33.19
203399_x_atPSG3pregnancy specific beta-1-glycoprotein 38.06 × 10−33.33209540_atIGF1insulin-like growth factor 1 (somatomedin C)2.78 × 10−11.97
215821_x_atPSG3pregnancy specific beta-1-glycoprotein 32.08 × 10−22.47209542_x_atIGF1insulin-like growth factor 1 (somatomedin C)2.03 × 10−11.57
211741_x_atPSG3pregnancy specific beta-1-glycoprotein 31.76 × 10−22.22202718_atIGFBP2insulin-like growth factor binding protein 2, 36 kDa8.69 × 10−23.80
204830_x_atPSG5pregnancy specific beta-1-glycoprotein 58.14 × 10−33.53201508_atIGFBP4insulin-like growth factor binding protein 41.12 × 10−11.68
209738_x_atPSG6pregnancy specific beta-1-glycoprotein 67.00 × 10−33.35203426_s_atIGFBP5insulin-like growth factor binding protein 52.55 × 10−23.31
208106_x_atPSG6pregnancy specific beta-1-glycoprotein 64.99 × 10−33.26211958_atIGFBP5insulin-like growth factor binding protein 52.16 × 10−12.76
209594_x_atPSG9pregnancy specific beta-1-glycoprotein 95.91 × 10−33.491555997_s_atIGFBP5insulin-like growth factor binding protein 51.64 × 10−12.46
207733_x_atPSG9pregnancy specific beta-1-glycoprotein 91.20 × 10−23.03203425_s_atIGFBP5insulin-like growth factor binding protein 51.58 × 10−11.80
212187_x_atPTGDSprostaglandin D2 synthase 21 kDa (brain)5.94 × 10−31.91206295_atIL18interleukin 18 (interferon-gamma-inducing factor)3.70 × 10−23.75
211748_x_atPTGDSprostaglandin D2 synthase 21 kDa (brain)2.12 × 10−31.69207526_s_atIL1RL1interleukin 1 receptor-like 11.32 × 10−12.07
206631_atPTGER2prostaglandin E receptor 2 (subtype EP2), 53 kDa4.68 × 10−21.71242809_atIL1RL1Interleukin 1 receptor-like 12.38 × 10−11.60
211737_x_atPTNpleiotrophin7.25 × 10−23.28221111_atIL26interleukin 264.68 × 10−23.44
209465_x_atPTNpleiotrophin4.83 × 10−23.24209821_atIL33interleukin 331.79 × 10−11.50
209466_x_atPTNpleiotrophin1.03 × 10−12.42205207_atIL6interleukin 6 (interferon, beta 2)2.42 × 10−43.20
209897_s_atSLIT2slit homolog 2 (Drosophila)1.55 × 10−21.98204863_s_atIL6STinterleukin 6 signal transducer (gp130, oncostatin M receptor)1.97 × 10−21.99
205016_atTGFAtransforming growth factor, alpha4.19 × 10−23.27211000_s_atIL6STinterleukin 6 signal transducer (gp130, oncostatin M receptor)1.21 × 10−21.88
203085_s_atTGFB1transforming growth factor, beta 17.50 × 1031.60204926_atINHBAinhibin, beta A1.44 × 10−22.47
236561_atTGFBR1Transforming growth factor, beta receptor 14.05 × 10−21.71210511_s_atINHBAinhibin, beta A4.64 × 10−32.42
203887_s_atTHBDthrombomodulin2.94 × 10−12.27205266_atLIFleukemia inhibitory factor (cholinergic differentiation factor)7.91 × 10−22.44
239336_atTHBS1Thrombospondin 11.84 × 10−11.58219181_atLIPGlipase, endothelial3.51 × 10−22.89
227420_atTNFAIP8L1tumor necrosis factor, alpha-induced protein 8-like 13.38 × 10−31.71205381_atLRRC17leucine rich repeat containing 172.67 × 10−418.57
219478_atWFDC1WAP four-disulfide core domain 13.17 × 10−25.38216320_x_atMST1macrophage stimulating 1 (hepatocyte growth factor-like)1.05 × 10−11.53
221029_s_atWNT5Bwingless-type MMTV integration site family, member 5B5.20 × 10−42.39231361_atNLGN1Neuroligin 14.86 × 10−23.33
223537_s_atWNT5Bwingless-type MMTV integration site family, member 5B2.99 × 10−21.65205893_atNLGN1neuroligin 17.72 × 10−23.23
204501_atNOVnephroblastoma overexpressed gene2.01 × 10−22.95
214321_atNOVnephroblastoma overexpressed gene1.69 × 10−22.60
217525_atOLFML1olfactomedin-like 15.70 × 10−23.66
213075_atOLFML2Aolfactomedin-like 2A1.64 × 10−22.12
205729_atOSMRoncostatin M receptor6.53 × 10−21.71
224942_atPAPPApregnancy-associated plasma protein A, pappalysin 12.20 × 10−21.88
1559400_s_atPAPPApregnancy-associated plasma protein A, pappalysin 13.28 × 10−21.84
201981_atPAPPApregnancy-associated plasma protein A, pappalysin 13.78 × 10−21.74
224940_s_atPAPPApregnancy-associated plasma protein A, pappalysin 11.72 × 10−21.73
224941_atPAPPApregnancy-associated plasma protein A, pappalysin 11.36 × 10−21.69
228128_x_atPAPPApregnancy-associated plasma protein A, pappalysin 12.13 × 10−21.64
205560_atPCSK5proprotein convertase subtilisin/kexin type 52.21 × 10−32.70
213652_atPCSK5Proprotein convertase subtilisin/kexin type 55.18 × 10−42.66
205559_s_atPCSK5proprotein convertase subtilisin/kexin type 51.23 × 10−32.52
227759_atPCSK9proprotein convertase subtilisin/kexin type 92.34 × 10−21.97
216867_s_atPDGFAplatelet-derived growth factor alpha polypeptide2.46 × 10−21.97
222860_s_atPDGFDplatelet derived growth factor D1.50 × 10−11.57
1555778_a_atPOSTNperiostin, osteoblast specific factor4.41 × 10−34.30
214981_atPOSTNperiostin, osteoblast specific factor2.20 × 10−32.96
210809_s_atPOSTNperiostin, osteoblast specific factor8.30 × 10−32.47
207808_s_atPROS1protein S (alpha)3.88 × 10−31.51
213421_x_atPRSS3protease, serine, 32.41 × 10−22.68
210367_s_atPTGESprostaglandin E synthase3.17 × 10−44.21
207388_s_atPTGESprostaglandin E synthase4.23 × 10−22.51
224950_atPTGFRNprostaglandin F2 receptor negative regulator4.86 × 10−21.78
211892_s_atPTGISprostaglandin I2 (prostacyclin) synthase4.91 × 10−22.06
210702_s_atPTGISprostaglandin I2 (prostacyclin) synthase1.13 × 10−11.70
208131_s_atPTGISprostaglandin I2 (prostacyclin) synthase2.43 × 10−21.67
211756_atPTHLHparathyroid hormone-like hormone6.78 × 10−23.45
206300_s_atPTHLHparathyroid hormone-like hormone7.08 × 10−22.86
210355_atPTHLHparathyroid hormone-like hormone1.70 × 10−12.21
206157_atPTX3pentraxin-related gene, rapidly induced by IL-1 beta1.47 × 10−42.21
201482_atQSOX1quiescin Q6 sulfhydryl oxidase 12.19 × 10−31.68
223824_atRNLSrenalase, FAD-dependent amine oxidase5.18 × 10−41.74
204035_atSCG2secretogranin II (chromogranin C)2.66 × 10−22.56
205475_atSCRG1scrapie responsive protein 16.88 × 10−77.73
213716_s_atSECTM1secreted and transmembrane 13.32 × 10−23.29
203071_atSEMA3Bsema domain, immunoglobulin domain (Ig), short basic domain, secreted, (semaphorin) 3B6.35 × 10−22.54
203788_s_atSEMA3Csema domain, immunoglobulin domain (Ig), short basic domain, secreted, (semaphorin) 3C6.34 × 10−42.51
203789_s_atSEMA3Csema domain, immunoglobulin domain (Ig), short basic domain, secreted, (semaphorin) 3C3.13 × 10−31.64
33323_r_atSFNstratifin1.80 × 10−12.42
223122_s_atSFRP2secreted frizzled-related prot 22.86 × 10−12.33
204051_s_atSFRP4secreted frizzled-related prot 44.79 × 10−24.23
204052_s_atSFRP4secreted frizzled-related prot 41.56 × 10−12.58
210665_atTFPItissue factor pathway inhibitor (lipoprotein-associated coagulation inhibitor)4.02 × 10−23.69
210664_s_atTFPItissue factor pathway inhibitor (lipoprotein-associated coagulation inhibitor)2.35 × 10−23.50
209676_atTFPItissue factor pathway inhibitor (lipoprotein-associated coagulation inhibitor)2.96 × 10−23.35
213258_atTFPItissue factor pathway inhibitor (lipoprotein-associated coagulation inhibitor)2.61 × 10−23.24
228121_atTGFB2transforming growth factor, beta 21.08 × 10−65.13
209909_s_atTGFB2transforming growth factor, beta 25.47 × 10−53.64
204731_atTGFBR3transforming growth factor, beta receptor III2.06 × 10−11.70
203083_atTHBS2thrombospondin 24.84 × 10−62.83
202644_s_atTNFAIP3tumor necrosis factor, alpha-induced protein 31.61 × 10−33.88
202643_s_atTNFAIP3tumor necrosis factor, alpha-induced protein 34.35 × 10−33.52
206025_s_atTNFAIP6tumor necrosis factor, alpha-induced protein 61.57 × 10−22.29
206026_s_atTNFAIP6tumor necrosis factor, alpha-induced protein 63.57 × 10−22.15
210260_s_atTNFAIP8tumor necrosis factor, alpha-induced protein 85.99 × 10−42.01
208296_x_atTNFAIP8tumor necrosis factor, alpha-induced protein 81.11 × 10−31.94
235737_atTSLPthymic stromal lymphopoietin1.72 × 10−12.02
210513_s_atVEGFAvascular endothelial growth factor A9.18 × 10−21.57
205648_atWNT2wingless-type MMTV integration site family member 22.83 × 10−12.08
202643_s_atTNFAIP3tumor necrosis factor, alpha-induced protein 34.35 × 10−33.52
206025_s_atTNFAIP6tumor necrosis factor, alpha-induced protein 61.57 × 10−22.29
206026_s_atTNFAIP6tumor necrosis factor, alpha-induced protein 63.57 × 10−22.15
210260_s_atTNFAIP8tumor necrosis factor, alpha-induced protein 85.99 × 10−42.01
208296_x_atTNFAIP8tumor necrosis factor, alpha-induced protein 81.11 × 10−31.94
235737_atTSLPthymic stromal lymphopoietin1.72 × 10−12.02
210513_s_atVEGFAvascular endothelial growth factor A9.18 × 10−21.57
205648_atWNT2wingless-type MMTV integration site family member 22.83 × 10−12.08
Table 4. Transcripts related to the tissue skeleton, in which differential expressions distinguish the “fibroblast” and mesenchymal stem cell or “MSC” groups. This transcript list was extracted from microarray data using fold-change >2 and p < 0.05 as inclusion parameters. The transcript signature with predominant expression in the “fibroblast” group concerned 424 probe sets corresponding to transcripts directly involved in the tissue skeleton structure, comprising 145 transcripts related to ECM, 63 focal adhesion point transcripts, 68 cytoskeleton transcripts, 4 LINC complex transcripts, and 12 nucleoskeleton transcripts. The transcript signature with predominant expression in the “MSC” group concerned 241 probe sets corresponding to transcripts directly involved in the tissue skeleton structure, comprising 53 transcripts related to ECM, 63 focal adhesion point transcripts, 52 cytoskeleton transcripts, 2 LINC complex transcripts, and 7 nucleoskeleton transcripts. In addition, transcripts encoding soluble factors were found in both signatures, respectively 132 and 79 for the “fibroblast” and “MSC” groups.
Table 4. Transcripts related to the tissue skeleton, in which differential expressions distinguish the “fibroblast” and mesenchymal stem cell or “MSC” groups. This transcript list was extracted from microarray data using fold-change >2 and p < 0.05 as inclusion parameters. The transcript signature with predominant expression in the “fibroblast” group concerned 424 probe sets corresponding to transcripts directly involved in the tissue skeleton structure, comprising 145 transcripts related to ECM, 63 focal adhesion point transcripts, 68 cytoskeleton transcripts, 4 LINC complex transcripts, and 12 nucleoskeleton transcripts. The transcript signature with predominant expression in the “MSC” group concerned 241 probe sets corresponding to transcripts directly involved in the tissue skeleton structure, comprising 53 transcripts related to ECM, 63 focal adhesion point transcripts, 52 cytoskeleton transcripts, 2 LINC complex transcripts, and 7 nucleoskeleton transcripts. In addition, transcripts encoding soluble factors were found in both signatures, respectively 132 and 79 for the “fibroblast” and “MSC” groups.
UP in Dermal FibroblastsUP in MSCs
Extracellular Matrix Genes
Probe Set IDGene SymbolGene Titleadj-pvalFCProbe Set IDGene SymbolGene Titleadj-pvalFC
205679_x_atACANaggrecan8.39 × 10−2225.41209765_atADAM19ADAM metallopeptidase domain 19 (meltrin beta)7.41 × 10−288.60
207692_s_atACANaggrecan7.55 × 10−2123.23226997_atADAMTS12ADAM metallopeptidase with thrombospondin type 1 motif, 129.13 × 10−134.00
217161_x_atACANaggrecan1.14 × 10−2020.79214913_atADAMTS3ADAM metallopeptidase with thrombospondin type 1 motif, 31.26 × 10−104.41
232570_s_atADAM33ADAM metallopeptidase domain 332.07 × 10−94.201570351_atADAMTS6ADAM metallopeptidase with thrombospondin type 1 motif, 63.98 × 10−152.31
233868_x_atADAM33ADAM metallopeptidase domain 333.16 × 10−82.98222043_atCLUclusterin5.59 × 10−42.05
214454_atADAMTS2ADAM metallopeptidase with thrombospondin type 1 motif, 24.55 × 10−142.74225288_atCOL27A1collagen, type XXVII, alpha 13.75 × 10−92.35
229357_atADAMTS5ADAM metallopeptidase with thrombospondin type 1, motif, 51.26 × 10−1622.33213110_s_atCOL4A5collagen, type IV, alpha 52.61 × 10−33.17
219935_atADAMTS5ADAM metallopeptidase with thrombospondin type 1 motif, 56.18 × 10−1621.71204136_atCOL7A1collagen, type VII, alpha 15.86 × 10−52.46
235368_atADAMTS5ADAM metallopeptidase with thrombospondin type 1 motif, 51.86 × 10−1511.70223475_atCRISPLD1cysteine-rich secretory protein LCCL domain containing 12.40 × 10−52.02
219087_atASPNasporin3.78 × 10−1518.79201487_atCTSCcathepsin C2.84 × 10−133.90
224396_s_atASPNasporin6.26 × 10−63.63225646_atCTSCcathepsin C1.77 × 10−72.77
201262_s_atBGNbiglycan4.64 × 10−103.10225647_s_atCTSCcathepsin C4.24 × 10−72.64
213905_x_atBGNbiglycan5.80 × 10−72.15231234_atCTSCcathepsin C7.29 × 10−82.40
201261_x_atBGNbiglycan1.53 × 10−62.00229115_atDYNC1H1dynein, cytoplasmic 1, heavy chain 18.64 × 10−52.02
241986_atBMPERBMP binding endothelial regulator1.17 × 10−92.75207379_atEDIL3EGF-like repeats and discoidin I-like domains 32.94 × 10−42.09
227526_atCDONCdon homolog (mouse)1.16 × 10−62.34226911_atEGFLAMEGF-like, fibronectin type III and laminin G domains5.99 × 10−53.25
209732_atCLEC2BC-type lectin domain family 2, member B9.58 × 10−1866.68203184_atFBN2fibrillin 25.58 × 10−56.34
1556209_atCLEC2BC-type lectin domain family 2, member B4.34 × 10−64.46236028_atIBSPintegrin-binding sialoprotein1.83 × 10−32.85
205200_atCLEC3BC-type lectin domain family 3, member B1.76 × 10−1217.53223689_atIGF2BP1insulin-like growth factor 2 mRNA binding protein 11.37 × 10−175.58
217428_s_atCOL10A1collagen, type X, alpha 13.42 × 10−43.59203819_s_atIGF2BP3insulin-like growth factor 2 mRNA binding protein 31.72 × 10−2839.96
205941_s_atCOL10A1collagen, type X, alpha 15.32 × 10−43.30203820_s_atIGF2BP3insulin-like growth factor 2 mRNA binding protein 31.52 × 10−2930.51
231879_atCOL12A1collagen, type XII, alpha 17.44 × 10−155.04216493_s_atIGF2BP3 insulin-like growth factor 2 mRNA binding protein 3 2.04 × 10−226.25
234951_s_atCOL12A1collagen, type XII, alpha 13.01 × 10−83.71205206_atKAL1Kallmann syndrome 1 sequence8.59 × 10−65.25
225664_atCOL12A1collagen, type XII, alpha 15.13 × 10−112.60202728_s_atLTBP1latent transforming growth factor beta binding protein 13.50 × 10−124.74
231766_s_atCOL12A1collagen, type XII, alpha 11.68 × 10−62.34202729_s_atLTBP1latent transforming growth factor beta binding protein 12.67 × 10−123.43
203477_atCOL15A1collagen, type XV, alpha 12.08 × 10−1118.96223614_atMMP16matrix metallopeptidase 16 (membrane-inserted)7.85 × 10−113.87
211966_atCOL4A2collagen, type IV, alpha 22.64 × 10−42.52207012_atMMP16matrix metallopeptidase 16 (membrane-inserted)4.43 × 10−133.63
226277_atCOL4A3BPcollagen, type IV, alpha 3 (Goodpasture antigen) binding protein6.82 × 10−342.01229346_atNESnestin6.51 × 10−186.19
229779_atCOL4A4collagen, type IV, alpha 42.16 × 10−63.00218678_atNESnestin3.67 × 10−93.84
221900_atCOL8A2collagen, type VIII, alpha 21.22 × 10−74.76201860_s_atPLATplasminogen activator, tissue3.31 × 10−166.86
52651_atCOL8A2collagen, type VIII, alpha 23.02 × 10−83.51205479_s_atPLAUplasminogen activator, urokinase4.34 × 10−2822.23
205713_s_atCOMPcartilage oligomeric matrix protein1.03 × 10−26115.83211668_s_atPLAUplasminogen activator, urokinase2.42 × 10−2012.30
226824_atCPXM2carboxypeptidase X (M14 family), member 21.74 × 10−85.71211924_s_atPLAURplasminogen activator, urokinase receptor7.22 × 10−172.73
208978_atCRIP2cysteine-rich protein 26.66 × 10−146.14210845_s_atPLAURplasminogen activator, urokinase receptor2.18 × 10−222.69
221541_atCRISPLD2cysteine-rich secretory protein LCCL domain containing 21.80 × 10−52.74206007_atPRG4proteoglycan 41.12 × 10−62.17
204971_atCSTAcystatin A (stefin A)9.43 × 10−53.43221872_atRARRES1retinoic acid receptor responder (tazarotene induced) 15.43 × 10−196.46
209101_atCTGFconnective tissue growth factor5.63 × 10−102.09206392_s_atRARRES1retinoic acid receptor responder (tazarotene induced) 11.34 × 10−164.46
200661_atCTSAcathepsin A5.53 × 10−172.18222784_atSMOC1SPARC related modular calcium binding 14.56 × 10−42.10
200766_atCTSDcathepsin D5.83 × 10−182.96201858_s_atSRGNserglycin1.63 × 10−66.82
203657_s_atCTSFcathepsin F1.31 × 10−377.43201859_atSRGNserglycin3.48 × 10−74.90
202295_s_atCTSHcathepsin H8.10 × 10−52.03209277_atTFPI2tissue factor pathway inhibitor 23.21 × 10−1310.83
203758_atCTSOcathepsin O5.40 × 10−112.37209278_s_atTFPI2tissue factor pathway inhibitor 24.82 × 10−126.13
210042_s_atCTSZcathepsin Z4.41 × 10−132.63209909_s_atTGFB2transforming growth factor, beta 21.36 × 10−97.65
209335_atDCNdecorin2.15 × 10−175.05228121_atTGFB2transforming growth factor, beta 22.09 × 10−75.04
211896_s_atDCNdecorin2.64 × 10−174.08220407_s_atTGFB2transforming growth factor, beta 22.05 × 10−93.60
211813_x_atDCNdecorin1.62 × 10−163.47201042_atTGM2transglutaminase 2 7.33 × 10−128.42
201893_x_atDCNdecorin1.32 × 10−163.17211573_x_atTGM2transglutaminase 2 6.53 × 10−254.14
213068_atDPTdermatopontin2.61 × 10−2247.71211003_x_atTGM2transglutaminase 2 6.51 × 10−233.00
207977_s_atDPTdermatopontin1.64 × 10−1920.11222835_atTHSD4thrombospondin, type I, domain containing 42.65 × 10−94.10
213071_atDPTdermatopontin2.41 × 10−1814.09226506_atTHSD4thrombospondin, type I, domain containing 43.76 × 10−73.35
209365_s_atECM1extracellular matrix protein 11.55 × 10−263.53202643_s_atTNFAIP3tumor necrosis factor, alpha-induced protein 31.91 × 10−94.48
206101_atECM2extracellular matrix protein 2, female organ and adipocyte specific6.39 × 10−1310.63202644_s_atTNFAIP3tumor necrosis factor, alpha-induced protein 32.35 × 10−83.98
201843_s_atEFEMP1EGF-containing fibulin-like extracellular matrix protein 14.72 × 10−32.04206025_s_atTNFAIP6tumor necrosis factor, alpha-induced protein 64.06 × 10−52.04
209356_x_atEFEMP2EGF-containing fibulin-like extracellular matrix protein 22.39 × 10−213.14
212670_atELNelastin0.00 × 10+0034.17
222885_atEMCNendomucin6.61 × 10−84.14
227874_atEMCNendomucin6.01 × 10−62.25
204363_atF3coagulation factor III (thromboplastin, tissue factor)2.04 × 10−65.30
202995_s_atFBLN1fibulin 14.84 × 10−82.48
203886_s_atFBLN2fibulin 27.69 × 10−2118.44
203088_atFBLN5fibulin 57.88 × 10−2810.14
203638_s_atFGFR2fibroblast growth factor receptor 21.16 × 10−116.98
227265_atFGL2fibrinogen-like 21.58 × 10−56.33
204834_atFGL2fibrinogen-like 22.20 × 10−75.59
202709_atFMODfibromodulin4.30 × 10−228.88
226930_atFNDC1fibronectin type III domain containing 12.46 × 10−1947.43
226145_s_atFRAS1Fraser syndrome 10.00 × 10+0076.26
202755_s_atGPC1glypican 13.75 × 10−152.10
204984_atGPC4glypican 45.19 × 10−159.94
204983_s_atGPC4glypican 48.43 × 10−125.40
230204_atHAPLN1hyaluronan and proteoglycan link protein 12.18 × 10−77.98
205523_atHAPLN1hyaluronan and proteoglycan link protein 15.24 × 10−77.86
205524_s_atHAPLN1hyaluronan and proteoglycan link protein 15.34 × 10−87.86
230895_atHAPLN1hyaluronan and proteoglycan link protein 16.93 × 10−77.40
227262_atHAPLN3hyaluronan and proteoglycan link protein 35.18 × 10−164.01
235944_atHMCN1hemicentin 15.33 × 10−84.24
201185_atHTRA1HtrA serine peptidase 13.62 × 10−103.08
209541_atIGF1insulin-like growth factor 1 (somatomedin C)4.41 × 10−62.51
202718_atIGFBP2insulin-like growth factor binding protein 2, 36 kDa1.20 × 10−22.37
212143_s_atIGFBP3insulin-like growth factor binding protein 31.20 × 10−2328.32
210095_s_atIGFBP3insulin-like growth factor binding protein 35.39 × 10−199.31
211959_atIGFBP5insulin-like growth factor binding protein 52.35 × 10−115.19
203424_s_atIGFBP5insulin-like growth factor binding protein 57.05 × 10−74.65
211958_atIGFBP5insulin-like growth factor binding protein 51.68 × 10−73.69
1555997_s_atIGFBP5insulin-like growth factor binding protein 59.64 × 10−62.41
203426_s_atIGFBP5insulin-like growth factor binding protein 52.17 × 10−42.08
203851_atIGFBP6insulin-like growth factor binding protein 62.87 × 10−72.03
227760_atIGFBPL1insulin-like growth factor binding protein-like 16.32 × 10−202.75
218574_s_atLMCD1LIM and cysteine-rich domains 11.08 × 10−205.35
242767_atLMCD1LIM and cysteine-rich domains 12.61 × 10−52.23
201744_s_atLUMlumican3.33 × 10−92.53
212713_atMFAP4microfibrillar-associated prot 45.47 × 10−2511.79
209758_s_atMFAP5microfibrillar associated prot 58.86 × 10−99.84
213765_atMFAP5microfibrillar associated prot 51.07 × 10−79.67
213764_s_atMFAP5microfibrillar associated prot 58.21 × 10−88.97
210605_s_atMFGE8milk fat globule-EGF factor 8 protein2.85 × 10−83.58
202291_s_atMGPmatrix Gla protein5.61 × 10−55.61
204475_atMMP1matrix metallopeptidase 1 (interstitial collagenase)3.34 × 10−43.31
204580_atMMP12matrix metallopeptidase 12 (macrophage elastase)8.73 × 10−42.60
205828_atMMP3matrix metallopeptidase 3 (stromelysin 1, progelatinase)5.32 × 10−816.81
213693_s_atMUC1mucin 1, cell surface associated2.96 × 10−183.90
207847_s_atMUC1mucin 1, cell surface associated3.37 × 10−113.78
209596_atMXRA5matrix-remodelling associated 56.87 × 10−2630.61
235836_atMXRA7matrix-remodelling associated 77.77 × 10−102.16
213422_s_atMXRA8matrix-remodelling associated 89.88 × 10−302.13
214321_atNOVnephroblastoma overexpressed gene6.98 × 10−2010.34
204501_atNOVnephroblastoma overexpressed gene4.71 × 10−92.90
1564494_s_atP4HBprolyl 4-hydroxylase, beta polypeptide7.83 × 10−233.48
219295_s_atPCOLCE2procollagen C-endopeptidase enhancer 23.15 × 10−67.20
226522_atPODNpodocan3.74 × 10−123.16
1555778_a_atPOSTNperiostin, osteoblast specific factor1.43 × 10−32.70
210809_s_atPOSTNperiostin, osteoblast specific factor3.60 × 10−42.31
228224_atPRELPproline/arginine-rich end leucine-rich repeat protein1.49 × 10−136.34
204223_atPRELPproline/arginine-rich end leucine-rich repeat protein3.05 × 10−104.16
209496_atRARRES2retinoic acid receptor responder (tazarotene induced) 25.58 × 10−94.86
205923_atRELNreelin8.98 × 10−42.09
228186_s_atRSPO3R-spondin 3 homolog (Xenopus laevis)5.88 × 10−145.81
202037_s_atSFRP1secreted frizzled-related prot 11.60 × 10−42.53
202035_s_atSFRP1secreted frizzled-related prot 12.84 × 10−32.35
202036_s_atSFRP1secreted frizzled-related prot 13.39 × 10−32.18
223122_s_atSFRP2secreted frizzled-related prot 21.65 × 10−2954.89
223121_s_atSFRP2secreted frizzled-related prot 25.66 × 10−1813.22
203813_s_atSLIT3slit homolog 3 (Drosophila)1.22 × 10−2110.53
223869_atSOSTsclerosteosis1.85 × 10−74.21
213247_atSVEP1sushi, von Willebrand factor type A, EGF and pentraxin domain containing 15.98 × 10−135.61
219552_atSVEP1sushi, von Willebrand factor type A, EGF and pentraxin domain containing 18.40 × 10−112.87
205016_atTGFAtransforming growth factor, alpha9.81 × 10−199.55
203085_s_atTGFB1transforming growth factor
beta 1
9.57 × 10−142.17
239336_atTHBS1Thrombospondin 17.00 × 10−267.23
201107_s_atTHBS1thrombospondin 17.00 × 10−266.92
201108_s_atTHBS1thrombospondin 15.67 × 10−284.10
235086_atTHBS1Thrombospondin 11.09 × 10−163.35
215775_atTHBS1Thrombospondin 15.62 × 10−182.96
201109_s_atTHBS1thrombospondin 17.70 × 10−232.47
201150_s_atTIMP3TIMP metallopeptidase inhibitor 32.68 × 10−92.06
201149_s_atTIMP3TIMP metallopeptidase inhibitor 32.03 × 10−52.02
201645_atTNCtenascin C6.48 × 10−72.67
216005_atTNCTenascin C1.97 × 10−32.27
213451_x_atTNXA / TNXBtenascin XA pseudogene tenascin XB7.61 × 10−97.23
206093_x_atTNXA / TNXBtenascin XA pseudogene tenascin XB3.25 × 10−86.27
216333_x_atTNXA / TNXBtenascin XA pseudogene tenascin XB1.07 × 10−76.23
208609_s_atTNXBtenascin XB2.48 × 10−53.26
235616_atTSHZ2teashirt zinc finger
homeobox 2
8.68 × 10−82.28
227899_atVITvitrin6.33 × 10−103.99
210102_atVWA5Avon Willebrand factor A domain containing 5A9.24 × 10−62.64
Focal Adhesion Points
Probe Set IDGene SymbolGene Titleadj-pvalFCProbe Set IDGene SymbolGene Titleadj-pvalFC
200965_s_atABLIM1actin binding LIM protein 15.19 × 10−52.74206385_s_atANK3ankyrin 3, node of Ranvier (ankyrin G)4.82 × 10−83.98
205268_s_atADD2adducin 2 (beta)6.03 × 10−73.71218950_atARAP3ArfGAP with RhoGAP domain, ankyrin repeat and PH domain 33.65 × 10−152.95
202022_atALDOCaldolase C, fructose-bisphosphate6.50 × 10−216.09227911_atARHGAP28Rho GTPase activating protein 282.26 × 10−113.59
202920_atANK2ankyrin 2, neuronal7.80 × 10−83.58206167_s_atARHGAP6Rho GTPase activating protein 61.68 × 10−82.90
213606_s_atARHGDIARho GDP dissociation inhibitor (GDI) alpha2.12 × 10−152.881555812_a_atARHGDIBRho GDP dissociation inhibitor (GDI) beta4.29 × 10−52.17
201167_x_atARHGDIARho GDP dissociation inhibitor (GDI) alpha2.10 × 10−142.36218501_atARHGEF3Rho guanine nucleotide exchange factor (GEF) 31.16 × 10−153.82
222696_atAXIN2axin 23.23 × 10−62.37227372_s_atBAIAP2L1BAI1-associated protein 2-like 16.04 × 10−142.08
227850_x_atCDC42EP5CDC42 effector protein (Rho GTPase binding) 53.62 × 10−82.20213373_s_atCASP8caspase 8, apoptosis-related cysteine peptidase7.10 × 10−172.15
228739_atCYS1cystin 14.46 × 10−265.02234936_s_atCC2D2Acoiled-coil and C2 domain containing 2A3.92 × 10−263.10
220559_atEN1engrailed homeobox 12.00 × 10−1915.83203881_s_atDMDdystrophin8.99 × 10−52.84
206710_s_atEPB41L3erythrocyte membrane protein band 4.1-like 34.86 × 10−43.86242283_atDNAH14dynein, axonemal, heavy chain 144.14 × 10−182.72
212681_atEPB41L3erythrocyte membrane protein band 4.1-like 34.79 × 10−43.39205186_atDNALI1dynein, axonemal, light intermediate chain 13.02 × 10−122.71
211776_s_atEPB41L3erythrocyte membrane protein band 4.1-like 35.45 × 10−43.26227081_atDNALI1dynein, axonemal, light intermediate chain 11.38 × 10−62.00
226129_atFAM83Hfamily with sequence similarity 83, member H1.37 × 10−92.03212838_atDNMBPdynamin binding protein2.88 × 10−162.05
212288_atFNBP1formin binding protein 19.29 × 10−192.31228674_s_atEML4echinoderm microtubule associated protein like 41.66 × 10−192.39
230389_atFNBP1formin binding protein 12.64 × 10−112.19220386_s_atEML4echinoderm microtubule associated protein like 41.34 × 10−162.32
230645_atFRMD3FERM domain containing 38.23 × 10−123.10223068_atEML4echinoderm microtubule associated protein like 43.04 × 10−222.18
229893_atFRMD3FERM domain containing 31.74 × 10−102.18201340_s_atENC1ectodermal-neural cortex (with BTB-like domain)4.58 × 10−72.76
226364_atHIP1Huntingtin interacting prot 12.94 × 10−72.091555137_a_atFGD6FYVE, RhoGEF and PH domain containing 62.15 × 10−82.23
209558_s_atHIP1Rhuntingtin interacting prot 1 related3.28 × 10−152.09219901_atFGD6FYVE, RhoGEF and PH domain containing 61.02 × 10−82.22
226352_atJMYjunction mediating and regulatory protein, p53 cofactor1.44 × 10−155.56225167_atFRMD4AFERM domain containing 4A2.68 × 10−194.09
241985_atJMYjunction mediating and regulatory protein, p53 cofactor1.04 × 10−162.12208476_s_atFRMD4AFERM domain containing 4A3.98 × 10−153.51
226534_atKITLGKIT ligand1.06 × 10−52.21225163_atFRMD4AFERM domain containing 4A3.05 × 10−173.31
213371_atLDB3LIM domain binding 31.66 × 10−22.05225168_atFRMD4AFERM domain containing 4A9.69 × 10−172.99
227219_x_atMAP1LC3Amicrotubule-associated protein 1 light chain 3 alpha1.93 × 10−182.791560031_atFRMD4AFERM domain containing 4A2.08 × 10−132.76
224378_x_atMAP1LC3Amicrotubule-associated protein 1 light chain 3 alpha2.64 × 10−142.72230831_atFRMD5FERM domain containing 51.24 × 10−196.37
232011_s_atMAP1LC3Amicrotubule-associated protein 1 light chain 3 alpha1.07 × 10−132.60220773_s_atGPHNgephyrin9.51 × 10−192.13
208786_s_atMAP1LC3Bmicrotubule-associated protein 1 light chain 3 beta5.66 × 10−322.26223319_atGPHNgephyrin7.91 × 10−182.06
205442_atMFAP3Lmicrofibrillar-associated protein 3-like6.52 × 10−146.61202962_atKIF13Bkinesin family member 13B1.09 × 10−192.74
204631_atMYH2myosin, heavy chain 2, skeletal muscle, adult7.89 × 10−86.38226003_atKIF21Akinesin family member 21A2.27 × 10−252.33
201058_s_atMYL9myosin, light chain 9, regulatory1.46 × 10−72.00231875_atKIF21Akinesin family member 21A1.40 × 10−162.21
228098_s_atMYLIPmyosin regulatory light chain interacting protein5.37 × 10−277.57225613_atMAST4Microtubule associated serine/threonine kinase family member 42.87 × 10−163.50
223130_s_atMYLIPmyosin regulatory light chain interacting protein1.59 × 10−287.13225611_atMAST4Microtubule associated serine/threonine kinase family member 46.91 × 10−152.95
220319_s_atMYLIPmyosin regulatory light chain interacting protein7.00 × 10−162.9340016_g_atMAST4microtubule associated serine/threonine kinase family member 45.49 × 10−152.43
223129_x_atMYLIPmyosin regulatory light chain interacting protein1.25 × 10−142.03213511_s_atMTMR1myotubularin related protein 12.10 × 10−202.23
202555_s_atMYLKmyosin light chain kinase2.64 × 10−52.37216095_x_atMTMR1myotubularin related protein 14.13 × 10−212.09
224823_atMYLKmyosin light chain kinase3.68 × 10−52.11237206_atMYOCDmyocardin7.88 × 10−32.36
212338_atMYO1Dmyosin ID3.13 × 10−148.06219073_s_atOSBPL10oxysterol binding protein-like 105.46 × 10−82.27
223464_atOSBPL5oxysterol binding protein-like 51.87 × 10−172.26219938_s_atPSTPIP2proline-serine-threonine phosphatase interacting protein 29.14 × 10−132.08
209019_s_atPINK1PTEN induced putative kinase 12.23 × 10−262.64223471_atRAB3IPRAB3A interacting protein (rabin3)4.80 × 10−244.06
209018_s_atPINK1PTEN induced putative kinase 18.46 × 10−262.62219045_atRHOFras homolog gene family, member F (in filopodia)3.42 × 10−183.29
226627_atSEPT8septin 81.33 × 10−92.22219263_atRNF128ring finger protein 1283.33 × 10−32.11
230730_atSGCDsarcoglycan, delta (35 kDa dystrophin-associated glycoprotein)3.81 × 10−1310.01204967_atSHROOM2shroom family member 22.29 × 10−1415.26
213543_atSGCDsarcoglycan, delta (35 kDa dystrophin-associated glycoprotein)4.91 × 10−138.70213109_atTNIKTRAF2 and NCK interacting kinase8.89 × 10−62.75
228602_atSGCDsarcoglycan, delta (35 kDa dystrophin-associated glycoprotein)1.66 × 10−85.55213107_atTNIKTRAF2 and NCK interacting kinase1.18 × 10−42.51
210330_atSGCDsarcoglycan, delta (35 kDa dystrophin-associated glycoprotein)1.25 × 10−124.80216251_s_atTTLL12tubulin tyrosine ligase-like family, member 121.63 × 10−172.07
210329_s_atSGCDsarcoglycan, delta (35 kDa dystrophin-associated glycoprotein)1.01 × 10−103.871552257_a_atTTLL12tubulin tyrosine ligase-like family, member 121.20 × 10−182.00
214492_atSGCDsarcoglycan, delta (35 kDa dystrophin-associated glycoprotein)3.87 × 10−72.93203702_s_atTTLL4tubulin tyrosine ligase-like family, member 43.28 × 10−172.24
207302_atSGCGsarcoglycan, gamma (35 kDa dystrophin-associated glycoprotein)6.41 × 10−2838.26
228400_atSHROOM3shroom family member 31.15 × 10−2415.85
225548_atSHROOM3shroom family member 32.47 × 10−2411.91
217678_atSLC7A11solute carrier family 7, (cationic amino acid transporter, y+ system) member 111.52 × 10−72.36
203516_atSNTA1syntrophin, alpha 1 (dystrophin-associated protein A1, 59 kDa, acidic component)1.56 × 10−192.89
201061_s_atSTOMstomatin2.06 × 10−232.38
209306_s_atSWAP70SWAP-70 protein3.61 × 10−372.22
209307_atSWAP70SWAP-70 protein3.18 × 10−252.07
209904_atTNNC1troponin C type 1 (slow)6.23 × 10−52.12
238688_atTPM1Tropomyosin 1 (alpha)1.82 × 10−92.70
206117_atTPM1tropomyosin 1 (alpha)6.69 × 10−112.33
202479_s_atTRIB2tribbles homolog 2 (Drosophila)1.37 × 10−112.20
202478_atTRIB2tribbles homolog 2 (Drosophila)3.53 × 10−102.09
213908_atWHAMML1 /2WAS protein homolog associated with actin, golgi membranes and microtubules-like 1 /24.06 × 10−213.52
1557261_atWHAMML1 /2WAS protein homolog associated with actin, golgi membranes and microtubules-like 1 /2
2.06 × 10−153.26
Cytoskeleton
Probe Set IDGene SymbolGene Titleadj-pvalFCProbe Set IDGene SymbolGene Titleadj-pvalFC
205132_atACTC1actin, alpha, cardiac muscle 11.23 × 10−3478.69202274_atACTG2actin, gamma 2, smooth muscle, enteric6.12 × 10−1013.98
220115_s_atCDH10cadherin 10, type 2 (T2-cadherin)1.12 × 10−73.11210517_s_atAKAP12A kinase (PRKA) anchor protein 126.41 × 10−63.58
205532_s_atCDH6cadherin 6, type 2, K-cadherin (fetal kidney)1.02 × 10−22.36227529_s_atAKAP12A kinase (PRKA) anchor protein 121.17 × 10−22.42
232898_atDAB2disabled homolog 2, mitogen-responsive phosphoprotein (Drosophila)8.32 × 10−103.32227530_atAKAP12A kinase (PRKA) anchor protein 126.85 × 10−32.41
201279_s_atDAB2disabled homolog 2, mitogen-responsive phosphoprotein (Drosophila)1.60 × 10−182.30206298_atARHGAP22Rho GTPase activating protein 224.33 × 10−304.16
201280_s_atDAB2disabled homolog 2, mitogen-responsive phosphoprotein (Drosophila)3.78 × 10−212.28201005_atCD9CD9 molecule7.48 × 10−62.96
201278_atDAB2disabled homolog 2, mitogen-responsive phosphoprotein (Drosophila)1.77 × 10−232.26214297_atCSPG4chondroitin sulfate proteoglycan 48.70 × 10−52.37
210757_x_atDAB2disabled homolog 2, mitogen-responsive phosphoprotein (Drosophila)4.14 × 10−182.17220512_atDLC1deleted in liver cancer 12.59 × 10−153.03
240873_x_atDAB2disabled homolog 2, mitogen-responsive phosphoprotein (Drosophila)1.06 × 10−132.08211478_s_atDPP4dipeptidyl-peptidase 42.91 × 10−1911.71
214724_atDIXDC1DIX domain containing 11.31 × 10−92.20203716_s_atDPP4dipeptidyl-peptidase 42.07 × 10−2110.11
224814_atDPP7dipeptidyl-peptidase 71.13 × 10−212.61203717_atDPP4dipeptidyl-peptidase 49.35 × 10−196.79
205031_atEFNB3ephrin-B31.05 × 10−92.43217901_atDSG2desmoglein 21.05 × 10−1019.57
208228_s_atFGFR2fibroblast growth factor receptor 29.30 × 10−103.711553105_s_atDSG2desmoglein 24.29 × 10−97.96
204379_s_atFGFR3fibroblast growth factor receptor 31.66 × 10−194.70227955_s_atEFNA5ephrin-A51.28 × 10−104.10
201539_s_atFHL1four and a half LIM domains 12.10 × 10−42.76214036_atEFNA5ephrin-A51.68 × 10−72.33
214505_s_atFHL1four and a half LIM domains 16.14 × 10−42.37202669_s_atEFNB2ephrin-B22.57 × 10−22.16
210299_s_atFHL1four and a half LIM domains 12.65 × 10−42.29201983_s_atEGFRepidermal growth factor receptor 3.46 × 10−102.10
210298_x_atFHL1four and a half LIM domains 16.34 × 10−42.27218796_atFERMT1fermitin family homolog 1 (Drosophila)2.45 × 10−124.17
208748_s_atFLOT1flotillin 15.72 × 10−73.1360474_atFERMT1fermitin family homolog 1 (Drosophila)9.46 × 10−133.84
222899_atITGA11integrin, alpha 111.08 × 10−2126.89242422_atG3BP1GTPase activating protein (SH3 domain) binding protein 13.82 × 10−52.28
215177_s_atITGA6integrin, alpha 69.34 × 10−116.34206383_s_atG3BP2GTPase activating protein (SH3 domain) binding protein 21.94 × 10−172.17
201656_atITGA6integrin, alpha 65.30 × 10−114.58206074_s_atHMGA1high mobility group AT-hook 18.66 × 10−222.89
214265_atITGA8integrin, alpha 87.06 × 10−74.79208025_s_atHMGA2high mobility group AT-hook 25.89 × 10−2922.82
227297_atITGA9integrin, alpha 96.70 × 10−82.351567224_atHMGA2high mobility group AT-hook 22.78 × 10−214.79
202803_s_atITGB2integrin, beta 2 (complement component 3 receptor 3 and 4 subunit)9.97 × 10−92.631558683_a_atHMGA2high mobility group AT-hook 23.31 × 10−254.32
226189_atITGB8integrin, beta 88.02 × 10−146.701561633_atHMGA2high mobility group AT-hook 24.45 × 10−223.95
205422_s_atITGBL1integrin, beta-like 1 (with EGF-like repeat domains)2.20 × 10−1612.031558682_atHMGA2high mobility group AT-hook 23.32 × 10−222.27
231993_atITGBL1Integrin, beta-like 1 (with EGF-like repeat domains)1.41 × 10−1510.90202638_s_atICAM1intercellular adhesion molecule 13.48 × 10−52.74
214927_atITGBL1integrin, beta-like 1 (with EGF-like repeat domains)2.34 × 10−138.91202637_s_atICAM1intercellular adhesion molecule 16.68 × 10−82.33
1557080_s_atITGBL1integrin, beta-like 1 (with EGF-like repeat domains)1.48 × 10−128.22213620_s_atICAM2intercellular adhesion molecule 23.73 × 10−132.64
1557079_atITGBL1Integrin, beta-like 1 (with EGF-like repeat domains)3.54 × 10−167.56213446_s_atIQGAP1IQ motif containing GTPase activating protein 11.13 × 10−62.08
228080_atLAYNlayilin8.17 × 10−102.89206766_atITGA10integrin, alpha 102.50 × 10−64.61
220765_s_atLIMS2LIM and senescent cell antigen-like domains 21.13 × 10−102.99227314_atITGA2integrin, alpha 2 (CD49B, alpha 2 subunit of VLA-2 receptor)6.15 × 10−83.59
202674_s_atLMO7LIM domain 74.31 × 10−142.85205032_atITGA2integrin, alpha 2 (CD49B, alpha 2 subunit of VLA-2 receptor)4.90 × 10−72.82
242722_atLMO7LIM domain 74.41 × 10−102.49204627_s_atITGB3integrin, beta 3 (platelet glycoprotein IIIa, antigen CD61)9.77 × 10−92.61
213490_s_atMAP2K2mitogen-activated protein kinase kinase 27.78 × 10−52.09223800_s_atLIMS3LIM and senescent cell antigen-like domains 34.73 × 10−194.89
213438_atNFASCneurofascin homolog (chicken)1.78 × 10−1616.35209615_s_atPAK1p21 protein (Cdc42/Rac)-activated kinase 13.17 × 10−152.06
230242_atNFASCneurofascin homolog (chicken)2.51 × 10−123.55228635_atPCDH10protocadherin 102.29 × 10−1116.71
243645_atNFASCneurofascin homolog (chicken)6.86 × 10−152.84205534_atPCDH7protocadherin 72.49 × 10−43.81
222455_s_atPARVAparvin, alpha5.02 × 10−282.01228640_atPCDH7protocadherin 77.79 × 10−32.84
37965_atPARVBparvin, beta8.71 × 10−92.05205535_s_atPCDH7protocadherin 76.91 × 10−52.57
225977_atPCDH18protocadherin 182.01 × 10−247.05219737_s_atPCDH9protocadherin 92.28 × 10−32.60
225975_atPCDH18protocadherin 185.95 × 10−235.41238419_atPHLDB2pleckstrin homology-like domain, family B, member 21.23 × 10−83.41
223854_atPCDHB10protocadherin beta 102.58 × 10−112.37214374_s_atPPFIBP1PTPRF interacting protein, binding protein 1 (liprin beta 1)5.08 × 10−82.07
232099_atPCDHB16protocadherin beta 167.07 × 10−153.65203650_atPROCRprotein C receptor, endothelial (EPCR)1.20 × 10−142.89
231725_atPCDHB2protocadherin beta 21.82 × 10−3010.23216915_s_atPTPN12protein tyrosine phosphatase, non-receptor type 122.10 × 10−82.00
212841_s_atPPFIBP2PTPRF interacting protein, binding protein 2 (liprin beta 2)9.85 × 10−324.48202565_s_atSVILsupervillin3.65 × 10−62.95
207011_s_atPTK7PTK7 protein tyrosine kinase 71.50 × 10−62.06206702_atTEKTEK tyrosine kinase, endothelial3.34 × 10−1513.28
227557_atSCARF2scavenger receptor class F, member 21.76 × 10−182.42223314_atTSPAN14tetraspanin 141.52 × 10−152.71
212154_atSDC2syndecan 21.02 × 10−142.45221002_s_atTSPAN14tetraspanin 142.48 × 10−152.01
212157_atSDC2syndecan 23.60 × 10−122.16209890_atTSPAN5tetraspanin 55.39 × 10−262.00
212158_atSDC2syndecan 27.05 × 10−132.10203868_s_atVCAM1vascular cell adhesion molecule 12.90 × 10−44.10
202898_atSDC3syndecan 32.33 × 10−92.98
226438_atSNTB1syntrophin, beta 1 (dystrophin-associated protein A1, 59 kDa, basic component 1)2.90 × 10−42.11
218087_s_atSORBS1sorbin and SH3 domain containing 12.49 × 10−43.11
222513_s_atSORBS1sorbin and SH3 domain containing 14.61 × 10−32.00
225728_atSORBS2sorbin and SH3 domain containing 29.66 × 10−42.52
204288_s_atSORBS2sorbin and SH3 domain containing 21.01 × 10−32.10
202796_atSYNPOsynaptopodin8.58 × 10−42.06
225720_atSYNPO2synaptopodin 28.30 × 10−1615.40
225895_atSYNPO2synaptopodin 26.69 × 10−169.94
225721_atSYNPO2synaptopodin 22.22 × 10−169.02
225894_atSYNPO2synaptopodin 24.14 × 10−154.97
40837_atTLE2transducin-like enhancer of split 2 (E(sp1) homolog, Drosophila)1.54 × 10−153.71
221747_atTNS1tensin 14.25 × 10−102.00
227307_atTSPAN18Tetraspanin 182.81 × 10−94.58
227236_atTSPAN2tetraspanin 24.44 × 10−63.18
209264_s_atTSPAN4tetraspanin 43.72 × 10−112.46
LINC Complexes
Probe Set IDGene SymbolGene Titleadj-pvalFCProbe Set IDGene SymbolGene Titleadj-pvalFC
209230_s_atNUPR1nuclear protein 12.43 × 10−1512.15206550_s_atNUP155nucleoporin 155 kDa1.03 × 10−152.04
219888_atSPAG4sperm associated antigen 41.16 × 10−93.27225470_atNUP35nucleoporin 35 kDa1.38 × 10−212.06
232027_atSYNE1Spectrin repeat containing, nuclear envelope 11.61 × 10−176.92
209447_atSYNE1spectrin repeat containing, nuclear envelope 15.46 × 10−122.25
Nucleoskeleton
Probe Set IDGene SymbolGene Titleadj-pvalFCProbe Set IDGene SymbolGene Titleadj-pvalFC
215071_s_atHIST1H2AChistone cluster 1, H2ac8.12 × 10−92.61227048_atLAMA1laminin, alpha 17.19 × 10−114.99
209911_x_atHIST1H2BDhistone cluster 1, H2bd1.44 × 10−72.08211651_s_atLAMB1laminin, beta 12.68 × 10−212.83
214290_s_atHIST2H2AA3 HIST2H2AA4histone cluster 2, H2aa3
histone cluster 2, H2aa4
1.07 × 10−102.38201505_atLAMB1laminin, beta 16.03 × 10−202.43
218280_x_atHIST2H2AA3 HIST2H2AA4histone cluster 2, H2aa3
histone cluster 2, H2aa4
8.30 × 10−112.22242918_atNASPNuclear autoantigenic sperm protein (histone-binding)1.21 × 10−42.15
202708_s_atHIST2H2BEhistone cluster 2, H2be1.53 × 10−82.20201970_s_atNASPnuclear autoantigenic sperm protein (histone-binding)2.90 × 10−162.04
221582_atHIST3H2Ahistone cluster 3, H2a1.51 × 10−192.39209754_s_atTMPOthymopoietin7.79 × 10−152.99
205116_atLAMA2laminin, alpha 21.03 × 10−104.64209753_s_atTMPOthymopoietin3.32 × 10−82.02
216840_s_atLAMA2laminin, alpha 24.12 × 10−104.36
213519_s_atLAMA2laminin, alpha 21.78 × 10−103.97
202202_s_atLAMA4laminin, alpha 47.35 × 10−65.39
210089_s_atLAMA4laminin, alpha 41.39 × 10−73.10
216264_s_atLAMB2laminin, beta 2 (laminin S)1.72 × 10−262.94
Secreted Factors
Probe Set IDGene SymbolGene Titleadj-pvalFCProbe Set IDGene SymbolGene Titleadj-pvalFC
229819_atA1BGalpha-1-B glycoprotein1.21 × 10−142.11204694_atAFPalpha-fetoprotein2.77 × 10−122.11
202912_atADMadrenomedullin9.27 × 10−102.59221009_s_atANGPTL4angiopoietin-like 44.26 × 10−2521.5
205141_atANGangiogenin, ribonuclease, RNase A family, 57.82 × 10−132.35223333_s_atANGPTL4angiopoietin-like 41.89 × 10−2111.7
213001_atANGPTL2angiopoietin-like 25.71 × 10−237.43205239_atAREGamphiregulin9.14 × 10−72.28
213004_atANGPTL2angiopoietin-like 29.64 × 10−264.96211518_s_atBMP4bone morphogenetic protein 46.50 × 10−32.09
219514_atANGPTL2angiopoietin-like 24.12 × 10−222.90209301_atCA2carbonic anhydrase II1.60 × 10−68.34
238987_atB4GALT1UDP-Gal:betaGlcNAc beta 1,4- galactosyltransferase, polypeptide 11.32 × 10−82.15216598_s_atCCL2chemokine (C-C motif) ligand 27.24 × 10−86.16
206176_atBMP6bone morphogenetic protein 69.19 × 10−52.75205476_atCCL20chemokine (C-C motif) ligand 202.08 × 10−62.24
220988_s_atC1QTNF3C1q and tumor necrosis factor related protein 37.54 × 10−92.28208075_s_atCCL7chemokine (C-C motif) ligand 72.99 × 10−92.30
223499_atC1QTNF5 MFRPC1q and tumor necrosis factor related protein 5 /membrane frizzled-related protein2.40 × 10−258.01215388_s_atCFH
CFHR1
complement factor H
complement factor H-related 1
1.27 × 10−32.82
235221_atCBLN3cerebellin 3 precursor5.03 × 10−122.22209395_atCHI3L1chitinase 3-like 1 (cartilage glycoprotein-39)9.49 × 10−55.50
209616_s_atCES1carboxylesterase 1 (monocyte/macrophage serine esterase 1)1.15 × 10−42.88209396_s_atCHI3L1chitinase 3-like 1 (cartilage glycoprotein-39)3.39 × 10−43.69
205382_s_atCFDcomplement factor D (adipsin)2.42 × 10−185.81235099_atCMTM8CKLF-like MARVEL transmembrane domain containing 87.13 × 10−52.02
200884_atCKBcreatine kinase, brain2.07 × 10−316.59205832_atCPA4carboxypeptidase A45.82 × 10−32.61
201117_s_atCPEcarboxypeptidase E3.74 × 10−3234.67204470_atCXCL1chemokine (C-X-C motif) ligand 1 2.10 × 10−89.57
201116_s_atCPEcarboxypeptidase E9.98 × 10−3226.80209774_x_atCXCL2chemokine (C-X-C motif) ligand 21.84 × 10−1314.5
206100_atCPMcarboxypeptidase M7.56 × 10−62.80207850_atCXCL3chemokine (C-X-C motif) ligand 33.30 × 10−1715.1
201200_atCREG1cellular repressor of E1A-stimulated genes 11.40 × 10−102.97214974_x_atCXCL5chemokine (C-X-C motif) ligand 55.88 × 10−1112.1
201360_atCST3cystatin C6.04 × 10−152.23215101_s_atCXCL5chemokine (C-X-C motif) ligand 55.26 × 10−108.60
206595_atCST6cystatin E/M6.70 × 10−137.45206336_atCXCL6chemokine (C-X-C motif) ligand 6 (granulocyte chemotactic protein 2)2.59 × 10−45.46
209687_atCXCL12chemokine (C-X-C motif) ligand 12 (stromal cell-derived factor 1)2.68 × 10−108.12213092_x_atDNAJC9DnaJ (Hsp40) homolog, subfamily C, member 95.56 × 10−132.08
203666_atCXCL12chemokine (C-X-C motif) ligand 12 (stromal cell-derived factor 1)1.08 × 10−76.47201430_s_atDPYSL3dihydropyrimidinase-like 33.53 × 10−112.69
222484_s_atCXCL14chemokine (C-X-C motif) ligand 142.55 × 10−148.48201431_s_atDPYSL3dihydropyrimidinase-like 31.07 × 10−112.61
218002_s_atCXCL14chemokine (C-X-C motif) ligand 141.02 × 10−137.50206254_atEGFepidermal growth factor (beta-urogastrone)1.25 × 10−72.37
212977_atCXCR7chemokine (C-X-C motif) receptor 72.78 × 10−1317.101559072_a_atELFN2extracellular leucine-rich repeat and fibronectin type III domain containing 22.43 × 10−82.17
232746_atCXCR7Chemokine (C-X-C motif) receptor 74.11 × 10−62.28205767_atEREGepiregulin1.96 × 10−105.08
222996_s_atCXXC5CXXC finger 51.25 × 10−92.33208378_x_atFGF5fibroblast growth factor 52.27 × 10−122.17
233955_x_atCXXC5CXXC finger 52.25 × 10−92.29210310_s_atFGF5fibroblast growth factor 55.16 × 10−112.13
224516_s_atCXXC5CXXC finger 51.17 × 10−82.19206614_atGDF5growth differentiation factor 51.17 × 10−176.75
207169_x_atDDR1discoidin domain receptor tyrosine kinase 12.84 × 10−102.0638037_atHBEGFheparin-binding EGF-like growth factor1.51 × 10−93.17
204602_atDKK1dickkopf homolog 1 (Xenopus laevis)9.91 × 10−72.54203821_atHBEGFheparin-binding EGF-like growth factor2.98 × 10−93.15
202196_s_atDKK3dickkopf homolog 3 (Xenopus laevis)8.90 × 10−104.17209960_atHGFhepatocyte growth factor (hepapoietin A; scatter factor)6.82 × 10−108.20
221127_s_atDKK3dickkopf homolog 3 (Xenopus laevis)2.77 × 10−113.45210997_atHGFhepatocyte growth factor (hepapoietin A; scatter factor)2.11 × 10−64.34
214247_s_atDKK3dickkopf homolog 3 (Xenopus laevis)1.33 × 10−82.71210998_s_atHGFhepatocyte growth factor (hepapoietin A; scatter factor)1.82 × 10−42.28
230508_atDKK3dickkopf homolog 3 (Xenopus laevis)8.73 × 10−52.07206924_atIL11interleukin 116.19 × 10−62.45
222802_atEDN1endothelin 18.74 × 10−74.31210118_s_atIL1Ainterleukin 1, alpha4.81 × 10−42.87
218995_s_atEDN1endothelin 13.17 × 10−64.06205067_atIL1Binterleukin 1, beta1.25 × 10−55.09
227708_atEEF1A1eukaryotic translation elongation factor 1 alpha 11.54 × 10−142.0339402_atIL1Binterleukin 1, beta4.60 × 10−54.09
201313_atENO2enolase 2 (gamma, neuronal)2.61 × 10−82.11209821_atIL33interleukin 335.24 × 10−52.71
210839_s_atENPP2ectonucleotide pyrophosphatase/phosphodiesterase 29.19 × 10−1012.01204863_s_atIL6STinterleukin 6 signal transducer (gp130, oncostatin M receptor)1.19 × 10−82.33
209392_atENPP2ectonucleotide pyrophosphatase/phosphodiesterase 22.29 × 10−1010.40211000_s_atIL6STinterleukin 6 signal transducer (gp130, oncostatin M receptor)3.36 × 10−82.17
205756_s_atF8coagulation factor VIII, procoagulant component2.18 × 10−82.13202859_x_atIL8interleukin 84.66 × 10−88.46
226722_atFAM20Cfamily with sequence similarity 20, member C3.87 × 10−72.58211506_s_atIL8interleukin 82.57 × 10−65.63
205110_s_atFGF13fibroblast growth factor 137.54 × 10−93.02204926_atINHBAinhibin, beta A1.82 × 10−144.83
204422_s_atFGF2fibroblast growth factor 2 (basic)6.77 × 10−192.29210511_s_atINHBAinhibin, beta A6.98 × 10−84.63
205782_atFGF7fibroblast growth factor 7 (keratinocyte growth factor)1.37 × 10−1110.94205266_atLIFleukemia inhibitory factor (cholinergic differentiation factor)4.28 × 10−106.74
1554741_s_atFGF7
KGFLP1 KGFLP2
fibroblast growth factor 7 (keratinocyte growth factor) keratinocyte growth factor-like protein 1
keratinocyte growth factor-like protein 2
6.50 × 10−117.49205381_atLRRC17leucine rich repeat containing 175.79 × 10−1342.4
206404_atFGF9fibroblast growth factor 9 (glia-activating factor)1.50 × 10−52.74207703_atNLGN4Yneuroligin 4, Y-linked6.00 × 10−95.96
209093_s_atGBA
GBAP
glucosidase, beta; acid (includes glucosylceramidase) glucosidase, beta; acid, pseudogene1.35 × 10−182.01229838_atNUCB2nucleobindin 24.07 × 10−222.21
205498_atGHRgrowth hormone receptor5.70 × 10−62.11216867_s_atPDGFAplatelet-derived growth factor alpha polypeptide4.78 × 10−103.93
220794_atGREM2gremlin 2, cysteine knot superfamily, homolog (Xenopus laevis)1.54 × 10−2952.50205463_s_atPDGFAplatelet-derived growth factor alpha polypeptide3.82 × 10−103.83
240509_s_atGREM2gremlin 2, cysteine knot superfamily, homolog (Xenopus laevis)3.80 × 10−3345.90221898_atPDPNpodoplanin2.45 × 10−83.21
235504_atGREM2gremlin 2, cysteine knot superfamily, homolog (Xenopus laevis)2.59 × 10−3337.93204879_atPDPNpodoplanin8.06 × 10−72.10
216041_x_atGRNgranulin4.12 × 10−262.77218454_atPLBD1phospholipase B domain containing 17.38 × 10−72.70
200678_x_atGRNgranulin8.63 × 10−272.60213449_atPOP1processing of precursor 1, ribonuclease P/MRP subunit (S. cerevisiae)6.40 × 10−122.14
211284_s_atGRNgranulin1.04 × 10−262.45213421_x_atPRSS3protease, serine, 39.97 × 10−42.31
206326_atGRPgastrin-releasing peptide1.71 × 10−52.37207463_x_atPRSS3protease, serine, 32.59 × 10−32.17
204773_atIL11RAinterleukin 11 receptor, alpha9.87 × 10−122.32206631_atPTGER2prostaglandin E receptor 2 (subtype EP2), 53 kDa2.43 × 10−92.96
206295_atIL18interleukin 18 (interferon-gamma-inducing factor)6.66 × 10−32.15204897_atPTGER4prostaglandin E receptor 4 (subtype EP4)1.62 × 10−54.35
202948_atIL1R1interleukin 1 receptor, type I2.88 × 10−102.33227146_atQSOX2quiescin Q6 sulfhydryl oxidase 21.21 × 10−232.14
228575_atIL20RBinterleukin 20 receptor beta3.21 × 10−3320.03204916_atRAMP1receptor (G protein-coupled) activity modifying protein 15.83 × 10−52.06
221658_s_atIL21Rinterleukin 21 receptor5.81 × 10−102.67219140_s_atRBP4retinol binding protein 4, plasma1.87 × 10−42.28
226333_atIL6Rinterleukin 6 receptor1.33 × 10−92.61206805_atSEMA3Asema domain, immunoglobulin domain (Ig), short basic domain, secreted, (semaphorin) 3A1.29 × 10−52.54
206693_atIL7interleukin 77.42 × 10−82.00244163_atSEMA3Asema domain, immunoglobulin domain (Ig), short basic domain, secreted, (semaphorin) 3A4.25 × 10−72.02
226218_atIL7Rinterleukin 7 receptor4.57 × 10−1412.12230345_atSEMA7Asemaphorin 7A, GPI membrane anchor (John Milton Hagen blood group)5.22 × 10−82.70
205798_atIL7Rinterleukin 7 receptor5.98 × 10−1510.35209723_atSERPINB9serpin peptidase inhibitor, clade B (ovalbumin), member 91.23 × 10−74.73
205258_atINHBBinhibin, beta B4.04 × 10−76.33205576_atSERPIND1serpin peptidase inhibitor, clade D (heparin cofactor), member 11.39 × 10−62.04
205051_s_atKITv-kit Hardy-Zuckerman 4 feline sarcoma viral oncogene homolog1.65 × 10−136.91213600_atSIPA1L3signal-induced proliferation-associated 1 like 34.01 × 10−232.39
207092_atLEPleptin4.09 × 10−52.8337831_atSIPA1L3signal-induced proliferation-associated 1 like 33.40 × 10−252.07
206584_atLY96lymphocyte antigen 961.50 × 10−192.46204466_s_atSNCAsynuclein, alpha (non A4 component of amyloid precursor)8.83 × 10−63.50
232224_atMASP1mannan-binding lectin serine peptidase 1 (C4/C2 activating component of Ra-reactive factor)4.44 × 10−75.65201562_s_atSORDsorbitol dehydrogenase4.85 × 10−152.16
201621_atNBL1neuroblastoma, suppression of tumorigenicity 12.11 × 10−92.66242408_atSTYXserine/threonine/tyrosine interacting protein3.00 × 10−82.02
37005_atNBL1neuroblastoma, suppression of tumorigenicity 11.16 × 10−82.33209676_atTFPItissue factor pathway inhibitor (lipoprotein-associated coagulation inhibitor)4.68 × 10−52.43
205893_atNLGN1neuroligin 17.98 × 10−32.09213258_atTFPItissue factor pathway inhibitor (lipoprotein-associated coagulation inhibitor)3.07 × 10−52.34
231361_atNLGN1Neuroligin 14.26 × 10−32.02210664_s_atTFPItissue factor pathway inhibitor (lipoprotein-associated coagulation inhibitor)1.32 × 10−42.22
231798_atNOGnoggin2.87 × 10−4197.99235737_atTSLPthymic stromal lymphopoietin5.21 × 10−146.10
206343_s_atNRG1neuregulin 14.21 × 10−42.02213425_atWNT5Awingless-type MMTV integration site family, member 5A1.06 × 10−134.23
218625_atNRN1neuritin 13.68 × 10−1529.54205990_s_atWNT5Awingless-type MMTV integration site family, member 5A6.42 × 10−143.76
200649_atNUCB1nucleobindin 17.18 × 10−122.05238105_x_atWNT7Bwingless-type MMTV integration site family, member 7B1.17 × 10−112.58
213131_atOLFM1olfactomedin 15.16 × 10−3518.89
205591_atOLFM1olfactomedin 10.00 × 10+0015.89
214620_x_atPAMpeptidylglycine alpha-amidating monooxygenase8.58 × 10−232.25
202336_s_atPAMpeptidylglycine alpha-amidating monooxygenase1.74 × 10−222.25
212958_x_atPAMpeptidylglycine alpha-amidating monooxygenase1.18 × 10−212.09
219304_s_atPDGFDplatelet derived growth factor D1.83 × 10−159.33
209652_s_atPGFplacental growth factor1.69 × 10−62.11
201578_atPODXLpodocalyxin-like7.00 × 10−2020.38
207808_s_atPROS1protein S (alpha)8.76 × 10−93.01
200866_s_atPSAPprosaposin2.12 × 10−132.29
208257_x_atPSG1pregnancy specific beta-1-glycoprotein 17.51 × 10−76.45
210195_s_atPSG1pregnancy specific beta-1-glycoprotein 11.76 × 10−83.21
210196_s_atPSG1pregnancy specific beta-1-glycoprotein 13.24 × 10−52.18
208134_x_atPSG2pregnancy specific beta-1-glycoprotein 24.46 × 10−195.98
211741_x_atPSG3pregnancy specific beta-1-glycoprotein 33.72 × 10−2728.52
203399_x_atPSG3pregnancy specific beta-1-glycoprotein 34.42 × 10−3025.95
215821_x_atPSG3pregnancy specific beta-1-glycoprotein 31.34 × 10−227.87
208191_x_atPSG4pregnancy specific beta-1-glycoprotein 46.32 × 10−68.81
204830_x_atPSG5pregnancy specific beta-1-glycoprotein 59.42 × 10−29200.65
209738_x_atPSG6pregnancy specific beta-1-glycoprotein 64.68 × 10−2978.75
208106_x_atPSG6pregnancy specific beta-1-glycoprotein 62.35 × 10−2851.80
205602_x_atPSG7pregnancy specific beta-1-glycoprotein 71.27 × 10−54.78
209594_x_atPSG9pregnancy specific beta-1-glycoprotein 91.83 × 10−2989.31
207733_x_atPSG9pregnancy specific beta-1-glycoprotein 95.66 × 10−2612.06
212187_x_atPTGDSprostaglandin D2 synthase 21 kDa (brain)1.76 × 10−53.89
211748_x_atPTGDSprostaglandin D2 synthase 21 kDa (brain)6.16 × 10−63.30
211663_x_atPTGDSprostaglandin D2 synthase 21 kDa (brain)7.37 × 10−42.32
213933_atPTGER3prostaglandin E receptor 3 (subtype EP3)3.46 × 10−73.51
1555097_a_atPTGFRprostaglandin F receptor (FP)5.53 × 10−82.27
207177_atPTGFRprostaglandin F receptor (FP)1.00 × 10−72.21
206187_atPTGIRprostaglandin I2 (prostacyclin) receptor (IP)1.11 × 10−132.31
208131_s_atPTGISprostaglandin I2 (prostacyclin) synthase2.20 × 10−1642.66
211892_s_atPTGISprostaglandin I2 (prostacyclin) synthase2.07 × 10−83.10
210702_s_atPTGISprostaglandin I2 (prostacyclin) synthase7.89 × 10−92.99
211756_atPTHLHparathyroid hormone-like hormone8.63 × 10−32.07
215253_s_atRCAN1regulator of calcineurin 11.52 × 10−62.47
203498_atRCAN2regulator of calcineurin 21.23 × 10−3949.77
226272_atRCAN3RCAN family member 31.16 × 10−122.59
213716_s_atSECTM1secreted and transmembrane 11.48 × 10−42.14
226492_atSEMA6Dsema domain, transmembrane domain (TM), and cytoplasmic domain, (semaphorin) 6D1.30 × 10−42.71
200986_atSERPING1serpin peptidase inhibitor, clade G (C1 inhibitor), member 12.81 × 10−2013.38
204596_s_atSTC1stanniocalcin 11.03 × 10−42.89
204595_s_atSTC1stanniocalcin 13.40 × 10−52.12
203438_atSTC2stanniocalcin 21.40 × 10−62.84
203439_s_atSTC2stanniocalcin 29.48 × 10−52.27
212344_atSULF1sulfatase 14.55 × 10−129.94
212353_atSULF1sulfatase 15.41 × 10−108.59
212354_atSULF1sulfatase 16.12 × 10−118.19
224724_atSULF2sulfatase 22.31 × 10−103.82
207426_s_atTNFSF4tumor necrosis factor (ligand) superfamily, member 41.47 × 10−22.59
206907_atTNFSF9tumor necrosis factor (ligand) superfamily, member 92.10 × 10−164.73
219478_atWFDC1WAP four-disulfide core domain 12.78 × 10−1535.49
205792_atWISP2WNT1 inducible signaling pathway protein 23.53 × 10−42.90

Share and Cite

MDPI and ACS Style

Haydont, V.; Neiveyans, V.; Perez, P.; Busson, É.; Lataillade, J.-J.; Asselineau, D.; Fortunel, N.O. Fibroblasts from the Human Skin Dermo-Hypodermal Junction are Distinct from Dermal Papillary and Reticular Fibroblasts and from Mesenchymal Stem Cells and Exhibit a Specific Molecular Profile Related to Extracellular Matrix Organization and Modeling. Cells 2020, 9, 368. https://doi.org/10.3390/cells9020368

AMA Style

Haydont V, Neiveyans V, Perez P, Busson É, Lataillade J-J, Asselineau D, Fortunel NO. Fibroblasts from the Human Skin Dermo-Hypodermal Junction are Distinct from Dermal Papillary and Reticular Fibroblasts and from Mesenchymal Stem Cells and Exhibit a Specific Molecular Profile Related to Extracellular Matrix Organization and Modeling. Cells. 2020; 9(2):368. https://doi.org/10.3390/cells9020368

Chicago/Turabian Style

Haydont, Valérie, Véronique Neiveyans, Philippe Perez, Élodie Busson, Jean-Jacques Lataillade, Daniel Asselineau, and Nicolas O. Fortunel. 2020. "Fibroblasts from the Human Skin Dermo-Hypodermal Junction are Distinct from Dermal Papillary and Reticular Fibroblasts and from Mesenchymal Stem Cells and Exhibit a Specific Molecular Profile Related to Extracellular Matrix Organization and Modeling" Cells 9, no. 2: 368. https://doi.org/10.3390/cells9020368

APA Style

Haydont, V., Neiveyans, V., Perez, P., Busson, É., Lataillade, J.-J., Asselineau, D., & Fortunel, N. O. (2020). Fibroblasts from the Human Skin Dermo-Hypodermal Junction are Distinct from Dermal Papillary and Reticular Fibroblasts and from Mesenchymal Stem Cells and Exhibit a Specific Molecular Profile Related to Extracellular Matrix Organization and Modeling. Cells, 9(2), 368. https://doi.org/10.3390/cells9020368

Note that from the first issue of 2016, this journal uses article numbers instead of page numbers. See further details here.

Article Metrics

Back to TopTop