Abstract
Increased activity of secretory phospholipases A2 (sPLA2) type-II was previously observed in ileum of Crohn’s disease (CD). Our aims were to explore the involvement of calcium-independent (i)PLA2β in the release of sPLA2s from the human mast cell (MC) line (HMC-1) and investigate expressions of cytosolic (c)PLA2α, iPLA2β, sPLA2-IIA and sPLA2-V in MCs of CD ileum. The release of sPLA2 was investigated in HMC-1 by immunocytochemistry and ELISA. The expression intensities of PLA2s in mucosal MCs, and the proportion of PLA2-positive MCs, were investigated in normal ileum and in ileum from patients with CD by immunohistochemistry. The calcium ionophore-stimulated release of sPLA2-IIA and sPLA2-V from HMC-1 was reduced by the iPLA2-inhibitor bromoenol lactone. All four PLA2s were detectable in mucosal MCs, both in normal ileum and in CD, but the proportion of iPLA2β-containing mucosal MCs and the expression intensity of sPLA2-IIA was increased in CD. Results indicate that iPLA2β is involved in the secretion of sPLA2s from HMC-1, and suggest that iPLA2β-mediated release of sPLA2 from intestinal MCs may contribute to CD pathophysiology. Ex vivo studies on isolated mucosal mast cells are however needed to clarify the precise role of MC PLA2s in the inflammatory processes of CD.
1. Introduction
Mediators released from activated intestinal mast cells (MCs) have shown to be of pathophysiological significance in Crohn’s disease (CD) [1,2], for instance, by promoting intestinal fibrosis or by decreasing the mucosal barrier against immune-activating antigens [3,4,5]. However, MC mediators do not necessarily have only detrimental effects in CD, since intestinal MCs also are thought to have a role in host defense against bacterial, viral and parasitic agents [5]. MC mediators of potential relevance for inflammatory conditions include, for instance, eicosanoids [6] and other lipid mediators (i.e., platelet-activating factor and lysophospholipids) generated upon activation of one or several isoforms of the phospholipase A2 superfamily (PLA2) [7]. The expression of different PLA2 isoenzymes in MCs of the human intestinal mucosa is still unknown, both in the normal intestine and in CD.
The PLA2s constitute a superfamily of intracellular and secretory isoenzymes that catalyzes hydrolysis of the sn-2 ester of glycerophospholipids, thereby producing free fatty acids and lysophospholipids [7]. The high molecular weight intracellular PLA2s, cytosolic PLA2 (cPLA2; also named group IV PLA2) and calcium-independent PLA2 (iPLA2; also named group VI PLA2), are ubiquitously expressed in most tissues and cell types [7]. Among the six different cPLA2s known, cPLA2α (also named group IVA cPLA2) is by far the most studied and evaluated [8]. cPLA2α shows marked preference for arachidonic acid (AA) over other fatty acids [8] and is activated by an increase in cytosolic free calcium and phosphorylation [8]. Since cPLA2α is AA-specific, it is generally assumed to be the major contributor to the production of inflammatory eicosanoids [8]. In contrast to cPLA2, iPLA2 shows no strict AA specificity [9], and does not require calcium for its enzymatic activity. iPLA2 has been suggested to have diverse biological functions [9], including release of AA for eicosanoid production [9,10] and participation in various neurodegenerative disorders and inflammatory responses [9]. Until today seven iPLA2s have been identified, iPLA2β (also named group VI-1 and 2 iPLA2) being the most widely evaluated [7,9]. Most interesting, a recent study on mice [11] showed that iPLA2β deficiency increased colitis severity and ileal damage in DSS-induced colitis, suggesting a protective role for iPLA2β in the intestinal mucosa. Indeed, this study [11] points to the importance of further investigations concerning the specific roles of individual PLA2 isotypes in inflammatory bowel disease (IBD) [12]. To date, no studies on iPLA2 expression or activity in human MCs have been reported.
The mammalian secretory PLA2s, (sPLA2s) constitute a group of at least eleven different low molecular weight isoforms [13]. They are all Ca2+-dependent and show no apparent fatty acid selectivity [7,13,14]. Individual sPLA2s exhibit unique tissue and cellular localizations and their expression varies among species [14]. sPLA2s have been investigated in several studies on rodent MCs [15,16,17], whereas only a few studies on sPLA2s in human MCs have been reported so far [18,19,20]. sPLA2s released to the environment are thought to act in both an autocrine and a paracrine manner [14], and the resulting cellular activities have frequently been associated with various inflammatory conditions [14]. However, the sPLA2s have several diverse functions and in addition to their proposed inflammatory actions they seem to have protective and anti-inflammatory functions as well [14,21,22]. Although sPLA2s release fatty acids from glycerophospholipids, generating lysophospholipids and AA for eicosanoid synthesis [14,23], they may also act by receptor-mediated, non-catalytic, mechanisms [14].
Rodent MCs have shown to express several different sPLA2s, including the two closely related isotypes sPLA2-IIA and sPLA2-V [24], but it is still not known which particular sPLA2s are expressed by human intestinal mucosal MCs. If released from mucosal MCs, however, it seems reasonable to believe that sPLA2s may, in one way or another, participate in modulating the inflammatory process of the intestinal CD mucosa. It is important, therefore, to investigate which particular sPLA2s are present in MCs of the human intestinal mucosa and how the release of these sPLA2s is regulated. Since iPLA2 has shown to participate in processes related to exocytosis and release of enzymes [10,25,26,27,28] it is relevant to investigate if this PLA2 is implicated also in the release of sPLA2s from MCs.
The aims were to explore the possible involvement of iPLA2β in the release of sPLA2s from human MCs using a human MC line (HMC-1) [29] and to investigate the expressions of cPLA2α, iPLA2β, sPLA2-IIA and sPLA2-V in mucosal MCs from normal and CD ileum.
2. Materials and Methods
2.1. Cell Culture
The human leukemia MC line-1, HMC-1 [29], was a kind gift from Dr. J.H Butterfield, Mayo Clinic, MN. Cells were cultured in Iscove’s Modified Dulbecco’s Medium (IMDM) (Gibco BRL, Gaithersburg, MD, USA) supplemented with 100 µg/mL streptomycin (Gibco), 100 U/mL penicillin (Gibco), 10% fetal bovine serum (Gibco), and 1.2 mM α-thioglycerol (Sigma-Aldrich, St. Louis, MO, USA) and kept in a humidified atmosphere with 5% CO2 at 37 °C. Cell viability was routinely evaluated by the trypan blue exclusion assay or by a MTT toxicology assay and was not affected during the experimental conditions used in this study.
To investigate if the expressions of iPLA2β and cPLA2α could be further increased upon activation of the MCs, 5 × 105 HMC-1 were incubated for 48h in 1 mL culture medium with or without (controls) 25 ng/mL of TNFα. TNFα is of fundamental importance in inflammatory conditions such as CD [30], and may influence PLA2 expression and activity [31,32]. The expressions of cPLA2α, iPLA2β, sPLA2-IIA and sPLA2-V were after incubation analyzed by Reverse Transcriptase-PCR and immunocytochemical staining.
2.2. Reverse Transcriptase-PCR of PLA2s
Total RNA was extracted from HMC-1 using Ultraspec™-II RNA Isolation System (Nordic Biosite, Täby, Sweden). One µg of total RNA was converted into cDNA using Omniscript® Reverse Transcription RT Kit (Qiagen, Solna, Sweden) according to the manufacturer’s instructions, and amplified using PuRe Taq RTG PCR beads (GE Healthcare, Buckinghamshire, UK) and primers (Life Technology Ltd., Paisley, UK). Due to a high expression, the cDNA for sPLA2-IIA had to be diluted 10× before subjected to conventional Reverse Transcriptase-PCR. Primers and running schedules used in PCR are summarized in Table 1. The final PCR products were loaded on 1.5% agarose gels, and identified as previously described [33].
Table 1.
Primers and running schedules used in Reverse Transcriptase-PCR.
2.3. Immunocytochemical Staining of PLA2s
HMC-1 were smeared on poly-L-lysine coated glass (Sigma) as previously described [33]. The samples were fixed in ice-cold acetone for 5 min at –20 °C and then blocked with 50% of serum in PBS for 1h at room temperature (RT). The samples were incubated with either 1:50 mouse monoclonal FITC-conjugated anti-human sPLA2-V antibody (Santa Cruz, Dallas, Texas, USA) or 1:200 mouse monoclonal anti-human sPLA2-IIA (Cayman Chemical Co, Ann Arbor, MI, USA) for 16h at 4 °C. Biotin-conjugated 1:250 secondary rabbit anti-mouse (DakoCytomation, Glostrup, Denmark) was applied to samples with sPLA2-IIA antibody for 1h at RT and then 1:100 FITC-conjugated streptavidin (DakoCytomation) for 30 min at RT. In addition, samples were incubated with either 1:100 Alexa-488 conjugated mouse monoclonal anti-human cPLA2α (Santa Cruz) or 1:250 rabbit polyclonal anti-human iPLA2β (Cayman) for 16h at 4 °C. FITC-conjugated secondary antibody goat anti-rabbit (Jackson ImmunoResearch Laboratories Inc, West Grove, PA, USA) was applicated at a dilution of 1:400. The slides were mounted with Vectashield® mounting medium with propidium iodide (Vector Laboratories Inc, Burlingame, CA, USA). Negative controls without primary antibodies or with a FITC-conjugated isotype matched irrelevant antibody (Santa Cruz) were included in all experiments.
2.4. Release of Fatty Acids
To further explore the involvement of cPLA2 in AA-mobilization in activated HMC-1, 14C-AA labelled cells were stimulated with the frequently used MC activator calcium ionophore A23187 [10,34,35,36,37,38], in the presence and absence of known enzyme inhibitors. Cells were suspended in 25 mL supplemented medium with 0.1% fatty-acid free bovine serum albumin (Sigma) and labelled for 16 h with 0.1 µCi [1-14C]AA (New England Nuclear, Perkin Elmer, Wellesley, MA, USA) per 5 × 105 cells, before washed two times with PBS supplemented with 0.1% fatty-acid free bovine serum albumin [37]. Labelled cells (5 × 105 cells in a final volume of 2.7 mL) were then treated for 4h with 2 μM of the calcium ionophore A23187 (Sigma) only, or in combination with 200 nM of the protein kinase C activator phorbol myristate acetate (PMA) (Sigma). The combination of A23187 and PMA has previously shown to induce a synergistic release of AA in other cell systems, an effect attributed to an increased activation of cPLA2 [37,39,40].
As an attempt to investigate the relative contribution of cPLA2 and iPLA2 in the A23187-stimulated AA release, cells were pre-incubated with the combined cPLA2 and iPLA2 inhibitor methyl arachidonyl fluoro-phosphonate (MAFP) (Sigma) [41], or the specific iPLA2 inhibitor bromoenol lactone (BEL) (Sigma) [41]. Cells were pre-treated for 30 min with MAFP (0 μM, 10 μM or 25 μM) or BEL (0 μM, 10 μM or 25 μM) prior to incubation with A23187 (2 µM) for an additional 4 h. All treatments with stimulators and inhibitors were performed in the absence of serum but in the presence of 0.1% fatty acid-free bovine serum albumin. The amount of 14C-AA released into the culture medium was analyzed by liquid scintillation counting. The inhibitors were added 30 min prior to adding the stimulators. To evaluate the AA specificity of the involved PLA2, a comparable stimulation of 14C-oleic acid (OA) (Perkin Elmer) labelled cells was performed.
2.5. Degranulation and Release of sPLA2
Cellular events leading to an increased cytosolic Ca2+ concentration may stimulate degranulation of MCs [42]. Therefore, we next investigated if sPLA2-IIA and V were released from A23187-stimulated HMC-1. HMC-1 (5 × 105 cells in a final volume of 150 µL) were treated with A23187 (0 μM, 1 μM, 2 μM, 4 μM) for 4 h.
To investigate if iPLA2 is involved in the ionophore-stimulated sPLA2 secretion in HMC-1, 25 µM of the inhibitor BEL was added 30 min before A23187, when appropriate. All treatments with stimulators and inhibitors were performed in the absence of serum. Cells were centrifuged and the medium was collected. The β-hexosaminidase activity was determined as previously described [43], and the amount of sPLA2-IIA was determined by sandwich-ELISA according to the manufacturer´s instructions (Cayman).
The amounts of remaining sPLA2-IIA and sPLA2-V in stimulated cells were investigated by immunocytochemical staining as described above. Due to its low basal expression, sPLA2-V had to be upregulated by 25 ng/mL TNFα (Sigma) for 48h prior to stimulation with A23187 in this set of experiments.
2.6. Patients
Specimens from ileum were achieved during surgery at Linköping University Hospital from 5 patients with ileal CD and 5 patients with colonic cancer, as non-IBD controls. The CD patients constituted of 3 men and 2 women with a median age of 53 years (range 43–65) and disease duration of 15 years (range 9–28). According to the Montreal classification, all patients had an active disease, however, tissue obtained for analyzes were dissected from mild-inflamed ileum. The non-IBD control group constituted of microscopically normal ileal specimens from 3 men and 2 women with a median age of 71 years (range 62–87). None of the patients within the non-IBD control group had received pre-operative chemo- or radiotherapy or had signs of generalized disease. The study was approved by the Committee of Human Ethics, Linköping (ethical number 02-154, 09/04/2002) and all included subjects gave their informed written consent before the study was initiated.
2.7. Preparation of Ileal Tissues
Surgical ileal specimens from patients with CD and non-IBD controls were immediately after division of the ileocolic artery, put in ice-cold oxygenated Krebs buffer and specimens were stripped of external muscle and myenteric plexus, as previously described [44]. Segments of ileal mucosa were fixed in 4% buffered formaldehyde in PBS for 24h in 4 °C, embedded in paraffin and sectioned to a thickness of 5 µm.
2.8. Immunohistochemical Staining of PLA2s
Slides with sections were hydrated according to standard procedures followed by incubation for 10 min with background sniper (Histolab, Gothenburg, Sweden). After washed in PBS, slides were incubated for 16h at 4 °C with 1:200 mouse monoclonal-anti-human MC tryptase antibody (Santa Cruz) in combination with either 1:50 rabbit polyclonal-anti-human sPLA2-IIA (Novus Biologicals, Bio-Techne, Abingdon, UK), 1:50 rabbit polyclonal-anti-human sPLA2-V (Bio-Techne), 1:50 goat polyclonal cPLA2β antibody (Santa Cruz), or 1:50 rabbit polyclonal-anti-human iPLA2β (Santa Cruz). Slides were rinsed and incubated with secondary antibodies (MC: 1:4 ready to use Alexa Fluor 594-conjugated-goat-anti-mouse (Invitrogen, Oregon, USA); cPLA2β: 1:200 Alexa Fluor 488-conjugated donkey-anti-goat (Life technologies); iPLA2β, sPLA2-IIA, sPLA2-V: 1:200 Alexa Fluor 488-conjugated donkey-anti-rabbit (Life technologies) for 1h at RT. After repeated rinsing, slides were mounted with Prolong® Gold Antifade with DAPI (Life Technologies) and evaluated in a Nikon E800 fluorescence microscope connected to software NIS elements (Nikon Instruments Inc. Tokyo, Japan) in a blinded fashion by two independent researchers. Three sections per individual were stained for each double-staining, and negative controls with primary antibodies excluded were included in all experiments. The total number of MCs co-localizing with the different PLA2s were manually quantified at 600× magnification. The intensities of the different PLA2-stainings were measured by Image J Fiji software (National Institutes of Health, Bethesda, MD, USA). Approximately 6–8 area-units per section were counted. All area-units were of the same size and only area-units that were fully covered by tissue were used.
2.9. Statistical Analysis
Data were analyzed using the GraphPad Prism Software (GraphPad Software Inc., CA, USA). Parametric data are expressed as mean ± SEM and depending on the experimental layout, statistical analyses were undertaken with one-way ANOVA, repeated measures ANOVA, and Bonferroni post-test. Non-parametric data are given as median (25th–75th interquartile range) and comparisons between groups were done with Kruskal-Wallis and Mann-Whitney U tests.
3. Results
3.1. iPLA2 is the Predominating High-Molecular-Weight PLA2 Expressed by HMC-1
HMC-1 was found to have a basal expression of both iPLA2β mRNA (Figure 1A) and iPLA2β protein (Figure 1B). In contrast, cPLA2α revealed no basal mRNA expression (Figure 1A), and the protein expression was very low (Figure 1B). Treatment with 25 ng/mL TNFα for 48 h did neither affect the iPLA2β mRNA expression (Figure 1A) nor the iPLA2β protein expression (Figure 1B). On the contrary, TNFα stimulation had an inconsistent effect on the cPLA2α expression, increasing the mRNA stimulation had an inconsistent effect on the cPLA2α expression, increasing the mRNA expression (Figure 1A) without affecting the protein expression (Figure 1B).
Figure 1.
Expression of iPLA2β and cPLA2α in HMC-1. Cells were stimulated with TNFα (25 ng/mL) or culture medium (control) for 48 h. (A) Reverse Transcriptase-PCR analysis; PCR products were identified as iPLA2α (184 bp), cPLA2β (737 bp) or 18S rRNA (531 bp). Results are presented as duplicate samples representative of three independent experiments. (B) Immunocytochemical analysis; green staining is for either iPLA2β or cPLA2α. Cell nuclei were visualized with propidium iodide staining (red) (magnification × 600). Results are representative for three independent experiments.
3.2. Secretory PLA2-IIA and V are Expressed by HMC-1
Immunostaining revealed a basal expression of sPLA2-IIA mRNA (Figure 2A) and sPLA2-IIA protein (Figure 2B) in HMC-1. Neither the mRNA nor the protein expression was affected in cells stimulated with 25 ng/mL TNFα for 48h (Figure 2A,B). HMC-1 were also found to have a basal expression of sPLA2-V mRNA (Figure 2A) and sPLA2-V protein (Figure 2B), although, less pronounced as compared to corresponding expressions of sPLA2-IIA (Figure 2A,B). However, in contrast to sPLA2-IIA, the expressions of sPLA2-V mRNA and proteins were increased in TNFα-stimulated cells (Figure 2A,B).
Figure 2.
Expression of sPLA2-IIA and sPLA2-V in HMC-1. Cells were either stimulated with TNFα (25 ng/mL) or culture medium (control) for 48 h. (A) Reverse Transcriptase-PCR analysis; the PCR products were identified as sPLA2-IIA (238 bp), sPLA2-V (559 bp) or 18S rRNA (531 bp). Note that the cDNA for sPLA2-IIA was diluted ten times compared to the cDNA for sPLA2-V. Samples are two representatives out of seven independent runs. (B) Immunocytochemical analysis. Green staining is for sPLA2-IIA or sPLA2-V and red staining is for visualization of cell nuclei (magnification × 600). Results are representative for three independent experiments.
3.3. cPLA2α is not Involved in Calcium Ionophore-Stimulated AA Mobilization in HMC-1
Stimulation with calcium ionophore A23187 caused an obvious time-dependent increase in the release of radioactivity from 14C-AA-labelled cells (Figure 3A). The increase was discernible after 1 h but not significant until 4 h of treatment compared to controls at each time point (Figure 3A). cPLA2α is generally regarded as the main regulator of cellular AA mobilization [8], however, a comparable release of radioactivity also from A23187-stimulated 14C-OA-labeled HMC-1 clearly demonstrated that the ionophore-stimulated PLA2 activity was not AA-specific (Figure 3B). Stimulation with the combination of A23187 and the protein kinase C activator PMA showed that PMA had no further impact on the A23187-stimulated AA release, neither at 30 min (data not shown) nor at 4 h (Figure 3C).
Figure 3.
Release of radiolabeled fatty acids from A23187-stimulated HMC-1 cells. Control cells were incubated with culture medium only. (A) Time-dependent release of arachidonic acid (AA). (B) Time-dependent release of oleic acid (OA). (C) Effect of combined stimulation with calcium ionophore A23187 and phorbol myristate acetate (PMA) on the release of AA. PMA and/or A23187 were added for 4 h. * p < 0.05, ** p < 0.01, *** p < 0.001 vs. control cells. Data from three independent experiments.
The PLA2-inhibitors MAFP (general) and BEL (iPLA2-specific) were found to reduce the A23187-stimulated AA release in a dose-dependent manner and at a comparable extent (Figure 4A,B).
Figure 4.
Effect of PLA2 inhibitors on the calcium ionophore A23187-stimulated release of radiolabeled arachidonic acid (AA) from HMC-1. Cells were pre-treated for 30 min with various concentrations of PLA2 inhibitors, prior to incubation with A23187 (2 µM) for an additional 4 h. (A) Effect of the combined cPLA2 and iPLA2 inhibitor methyl arachidonyl fluoro-phosphonate (MAFP). (B) Effect of the specific iPLA2 inhibitor bromoenol lactone (BEL). *p < 0.05, ** p < 0.01, *** p < 0.001 vs. A23187-stimulated cells. Data from three independent experiments.
3.4. iPLA2 is Involved in the A23187-Stimulated Release of sPLA2-IIA and sPLA2-V from HMC-1
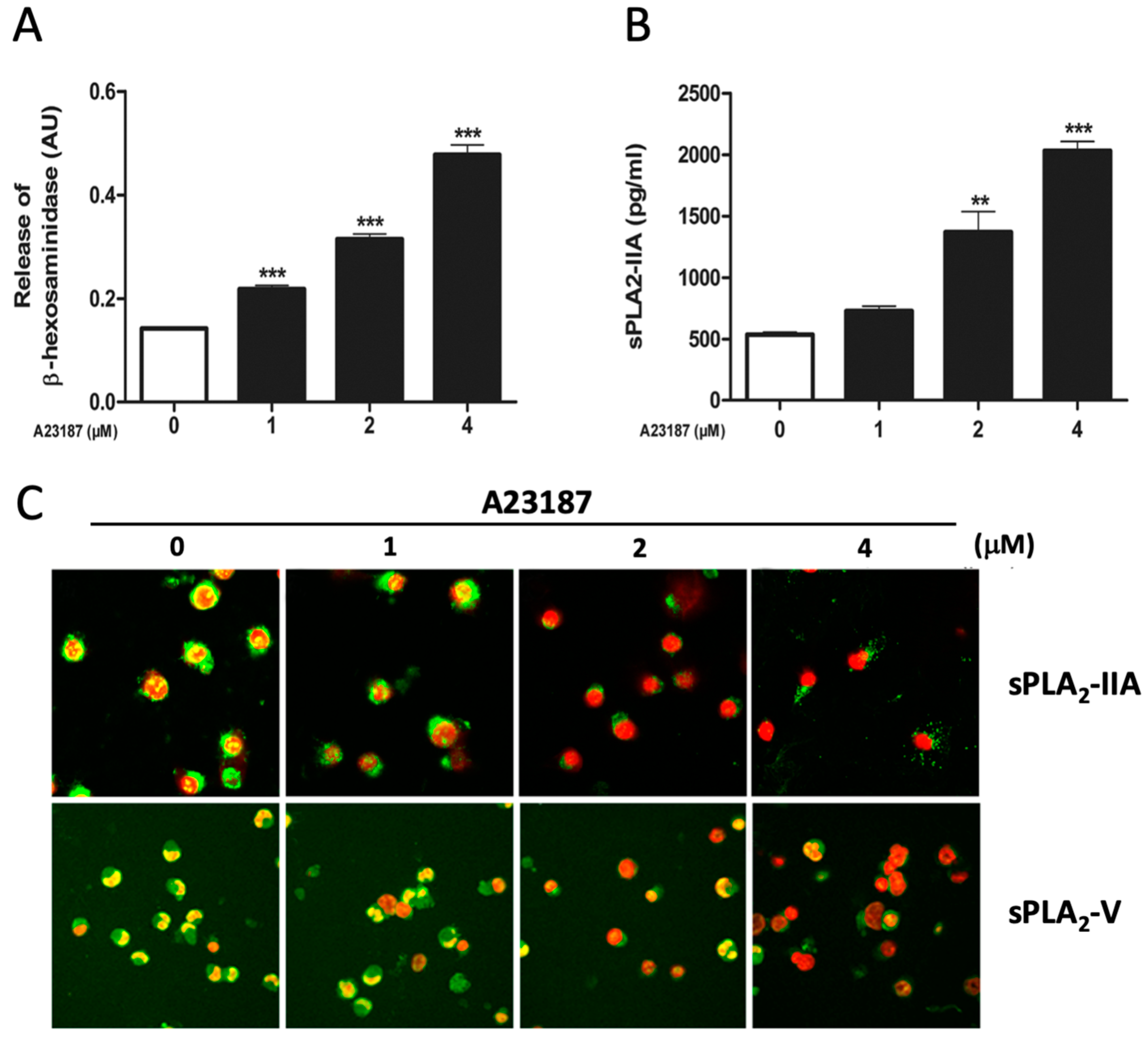
Stimulation with A23187 induced degranulation of the HMC-1 cells in a dose-dependent manner, demonstrated as an increased β-hexosaminidase release (Figure 5A). Simultaneously, A23187 caused a dose-dependent release of sPLA2-IIA, as detected by ELISA (Figure 5B) and further confirmed by immunocytochemical visualization (Figure 5C). In addition, A23187 caused a dose-dependent release of sPLA2-V, as visualized by immunocytochemistry (Figure 5C). Due to the low basal expression of sPLA2-V, the immunocytochemistry was performed after up-regulation of sPLA2-V with TNFα, as illustrated in Figure 2B.
Figure 5.
Degranulation and release of sPLA2-IIA and sPLA2-V in A23187-stimulated HMC-1. Cells were stimulated for 4 h with various concentrations of calcium ionophore A23187. Control cells were incubated with culture medium only. (A) Release of β-hexosaminidase. (B) ELISA analysis. Release of sPLA2-IIA. (C) Immunocytochemical analysis, visualizing the effect of A23187 on the release of sPLA2-IIA and sPLA2-V. Green staining is for sPLA2-IIA or sPLA2-V and red staining is for visualization of cell nuclei (magnification × 600). Note that the expression of sPLA2-V had to be upregulated by TNFα, as described in Figure 2A and B. **p < 0.01, ***p < 0.001 vs. controls. Data from three independent experiments.
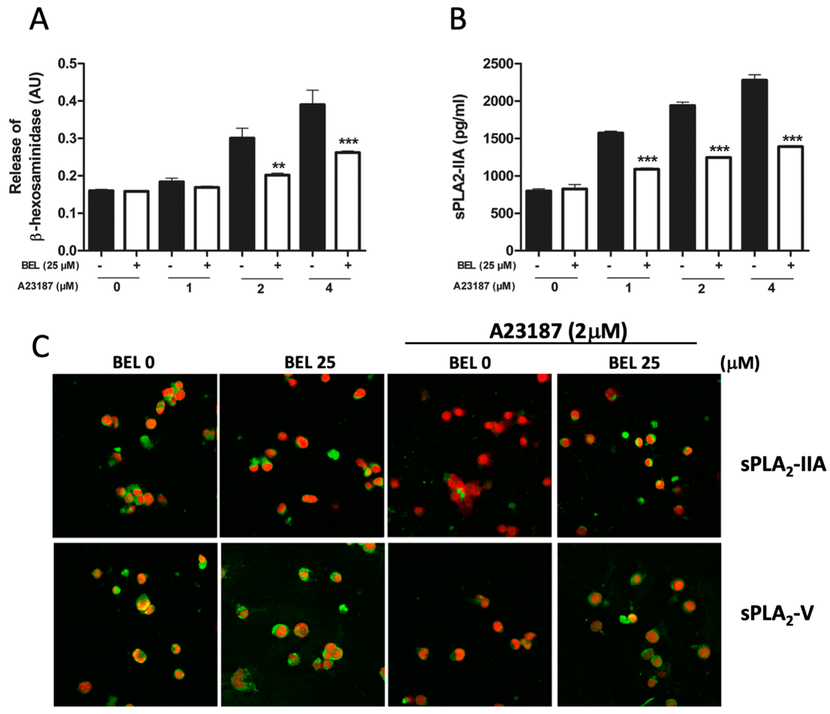
Pre-incubation with the iPLA2-specific inhibitor BEL prior to A23187 stimulation, diminished both the degranulation of HMC-1 (Figure 6A) and the release of sPLA2-IIA and sPLA2-V (Figure 6B,C).
Figure 6.
Effect of iPLA2 inhibition on A23187-induced degranulation and release of sPLA2-IIA and sPLA2-V in HMC-1. (A) Effect of the specific iPLA2 inhibitor bromoenol lactone (BEL) on the release of β-hexosaminidase. (B) Effect of the specific iPLA2 inhibitor BEL on the release of sPLA2-IIA measured by ELISA. (C) Immunocytochemical analysis, visualizing the effect on the release of sPLA2-IIA and sPLA2-V. Green staining is for sPLA2-IIA or sPLA2-V and red staining is for visualization of cell nuclei (magnification × 600). Note that the expression of sPLA2-V had to be upregulated by TNFα, as described in Figure 2A and B, to be illustrated. ** p < 0.01, *** p < 0.001 vs. controls. Data from three independent experiments.
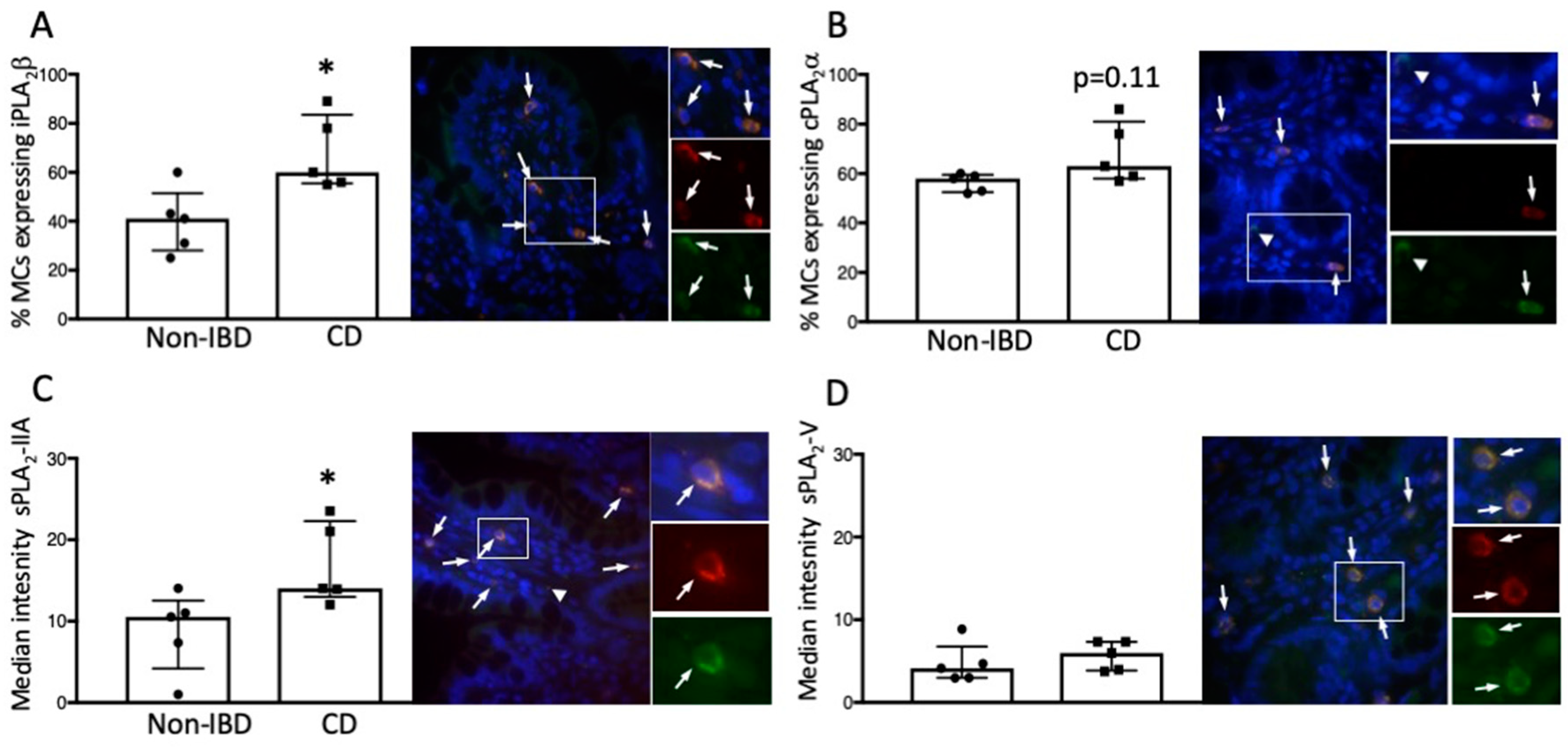
3.5. Mucosal MCs Express all four PLA2 Isoforms Investigated
Cells positively stained with the MC tryptase antibody were found in both control and CD ileal mucosa. MCs from controls and CD patients were found to express all four PLA2 isoforms investigated, i.e., the two intracellular high molecular isoforms, cPLAα and iPLA2β, and the two secretory isoforms, sPLA2-IIA and sPLA2-V (Figure 7A–D). Both intracellular and secretory PLA2s were also found on cells not positive for MC tryptase, and in addition, there were MCs present not expressing any PLA2.
Figure 7.
Expression of iPLA2β, cPLA2α, sPLA2-IIA and sPLA2-V on mast cells (MCs) in the intestinal mucosa of 5 patients with Crohn’s disease (CD) and 5 controls. (A) Percentage of MCs expressing iPLA2β. Arrows indicate MCs co-localizing with iPLA2β in a patient with CD. (B) Percentage of MCs expressing cPLA2α. Arrows indicate MCs co-localizing with cPLA2α in a control patient. Arrow-head indicates cPLA2α expression in a cell not positive for MC tryptase. (C) Expression intensity of sPLA2-IIA on MCs. Arrows indicate MCs co-localizing with sPLA2-IIA in a patient with CD. Arrow-head indicates sPLA2-IIA expression in a cell not positive for MC tryptase. (D) Expression intensity of sPLA2-V on MCs. Arrows indicate MCs co-localizing with sPLA2-V in a control patient.
MC and PLA2 expressions were quantified manually at 600× magnification and results are given as median (25th–75th percentile). Red = MCs, Green = PLA2, Blue = DAPI, nuclei staining. *p < 0.05 vs. controls.
3.6. Increased Proportion of iPLA2β-Containing Mucosal MCs of CD Ileum
For the intracellular forms there was a higher percentage of MCs expressing iPLA2β in CD compared to controls, p < 0.05 (Figure 7A), but no significant difference in expressions of cPLA2α, p = 0.11 (Figure 7B). Measurements of intensity (Median (25th–75th percentile)) showed no difference between the groups (iPLA2β: CD 13.1 (12.1–16.3); non-IBD 12.9 (11.2–14.5), p = 0.69, and cPLAα; CD 21.8 (18.1–32.3); non-IBD 17.4 (14.2–20.9), p = 0.22).
3.7. Increased Expression Intensity of sPLA2-IIA in Mucosal MCs of CD Ileum
For the secretory PLA2s, there was no difference in the percentage of MCs expressing either sPLA2-IIA (Non-IBD 71.0% (52.3–74.1); CD 69.0 (48.5–73.5)) or sPLA2-V (Non-IBD 37.0 (25.5–57.5); CD 50.0 (30.0–50.1)). In contrast, intensity measurements showed a significantly higher expression intensity of sPLA2-IIA in MCs of CD patients compared to controls, p < 0.05 (Figure 7C), but no difference between groups in the expression of sPLA2-V (Figure 7D).
4. Discussion
The present study demonstrates, for the first time, that human ileal MCs of normal and CD mucosa contain the sPLA2 isoforms sPLA2-IIA and sPLA2-V, as well as the intracellular high molecular isoforms cPLA2α and iPLA2β. In addition, studies on the human MC cell line HMC-1 demonstrated that iPLA2β might have a role in the release of sPLA2-IIA and sPLA2-V. Thus, our results point to a possible role of iPLA2β in the release of sPLA2s from MCs of the human ileal mucosa.
sPLA2-IIA and V are frequently associated with inflammatory conditions [14,23]. Even though sPLA2-II is known to be present in the CD intestine [45,46], including submucosal MCs [18], no studies on sPLA2-V expressions in CD intestine, or sPLA2-II expressions in intestinal mucosal MCs, have been reported. We previously demonstrated [46] that the distal ileal mucosa is rich in PLA2-II mRNA and that the expression of this mRNA and the corresponding enzyme activity accompanies recurrent new ileal inflammation after ileocolonic resection for CD. However, the cells responsible for this increased expression and activity have previously not been identified. In the present study we demonstrated that the expression of sPLA2-IIA was higher in MCs from ileal CD mucosa compared to MCs from control patients. Further, we found that the proportion of iPLA2β-expressing mucosal MCs was increased in CD ileum compared with controls; i.e., among all MCs present, more MCs expressed iPLA2β in ileum from CD patients. These findings suggest that MCs may contribute to the increased sPLA2-II expression and activity in CD ileum [46].
Although iPLA2β is generally thought to be involved in various cellular and pathological conditions [9], its expression and role in the human intestine has never been investigated. However, our results on HMC-1 support previous findings demonstrating a possible role for iPLA2β in MC exocytosis [10], and one might speculate that the increased proportion of iPLA2β-expressing MCs found in CD may reflect a greater release of various MC mediators in the CD intestine. Intestinal barrier dysfunction, leading to increased transfer of luminal bacteria to the lamina propria is thought to be a factor of importance in the pathogenesis of CD [47]. Considering the proposed protective role of iPLA2β in the intestine [11,12], it is tempting to speculate that iPLA2β might have a role in releasing bactericidal sPLA2s from MCs in the intestinal mucosa. Indeed, several sPLA2s, in particular sPLA2IIA, are known to have antibacterial activities [7,13,21].
Considering the proposed species differences with regard to both MC characteristics [48] and PLA2 expression [14] a human experimental MC cell model was used for the studies on sPLA2 release. Although various aspects of PLA2s have been extensively studied in rodent MCs [10,15,16,17,38,49,50,51], not much is known about the expression and regulation of these enzymes in MCs of human origin. We chose to work with the human MC cell line HMC-1 [29] because it has been frequently used for studies on various aspects of MC biology, and this cell line has been reported to produce several different eicosanoids upon stimulation with calcium ionophore [35,36]. However, the PLA2s responsible for generating the required free AA is not known, and studies concerning the expression and activity of PLA2-enzymes of HMC-1 are still lacking. It was necessary thus to confirm the presence of intracellular and secretory PLA2s in this cell line before using it for studies on sPLA2 release. Interestingly the HMC-1 was found to have a basal expression of iPLA2β protein, whereas the expression of cPLA2α was very low. Neither the protein nor the mRNA expression of iPLA2β was apparently affected by TNFα. This lack of effect of TNFα suggests that iPLA2β is not regulated by inflammatory agents in HMC-1, a finding well in line with the proposed role of iPLA2β as a homeostatic enzyme in cellular phospholipid metabolism [9]. In contrast, TNFα increased the mRNA but not the protein expression of cPLA2α. Thus, increasing the level of cPLA2α mRNA in HMC-1 seems not to per se induce translation into cPLA2α protein, but additional stimulators of translation seem to be needed. These findings are in line with a previous study [52], showing that transforming growth factor β-1 stimulates cPLA2 gene expression in human intestinal MCs without affecting the level of cPLA2 protein. The translation of gene expressions to protein levels is a multistep process and Schwanhausser et al. [53] has concluded that translational rate constants were the dominant factors in controlling protein levels, and that half-life of the proteins are highly involved in the translation as well. In addition to the findings of increased iPLA2β, the HMC-1 were found to have a basal expression of both sPLA2-V and sPLA2-IIA, which is in line with previous reports on rodent MCs [16] and human lung MCs [20]. However, when HMC-1 were stimulated with TNFα, both mRNA and protein expressions of sPLA2-V were increased, whereas the mRNA and protein levels of sPLA2-IIA was unaltered. Our results on HMC-1 are in line with previous studies showing that despite close similarities between group IIA and V [14], their expression and regulation may differ [54].
The expression of cPLA2α protein appears to be very low in HMC-1. Therefore, to clarify if cPLA2α activity is present in HMC1, the release of AA and OA was compared in A23187-stimulated cells. The calcium ionophore A23187 caused a marked elevation of fatty acid release from the HMC-1. This fatty acid release was not restricted to AA, and about equally reduced by the specific iPLA2 inhibitor BEL [41] and the combined iPLA2 and cPLA2 inhibitor MAFP [41]. Also, the A23187-stimulated AA release was not augmented by the attempt to increase the cPLA2α activity by combined stimulation with PMA [37,39,40]. Taken together, these findings strongly suggest that one or several PLA2s, different from the AA specific cPLA2α, is accountable for the A23187-stimulated AA release in HMC-1. One possible candidate is iPLA2β, since the AA release was reduced by BEL and iPLA2 is known to release AA in other cell systems [9,10]. However, BEL and MAFP reduced about 50% of the AA release induced by A23187, indicating contribution of one or several MAFP/BEL-insensitive PLA2s, for instance sPLA2s [14]. It was out of the scope of the present study to investigate in detail which particular PLA2s are involved in the AA release from HMC-1. However, our results may suggest a role for iPLA2 and clearly indicate that the cPLA2α activity of HMC1 is very low and in line with the low cPLA2α protein levels found.
Whereas several studies have implicated a role for cPLA2 and sPLA2 in the release of AA from rodent MCs [6,15,17,50,51,55], only one study, so far, has reported involvement of iPLA2 [10]. Indeed, A23187 was found to release radiolabeled AA from mouse bone marrow-derived MCs (BMMCs) and rat basophilic leukemia MCs (RBL 2H3) by an iPLA2-dependent mechanism [10], a finding in line with our results in HMC-1.
The mechanism of MC degranulation involves cellular events leading to an increased cytosolic Ca2+- concentration [42]. Evidently, we found that A23187 stimulates degranulation (i.e., stimulated the release of β-hexosaminidase) of HMC-1 and release of sPLA2. This is in line with a previous study on ionophore-stimulated BMMCs [34]. The A23187-stimulated release of sPLA2-IIA and sPLA2-V was reduced by the iPLA2 inhibitor BEL, suggesting a role for iPLA2 in the A23187-stimulated sPLA2 release from HMC-1. Although BEL is known to inhibit degranulation of BMMCs and RBL 2H3 cells [10], and also to inhibit exocytosis in other cell types [25,28], this is, as far as we know, the first study suggesting a role for iPLA2 in the regulation of sPLA2 release. Indeed, our finding that BEL inhibited not only the A23187-stimulated release of sPLA2, but also the release of β-hexosaminidase, may indicate a role of iPLA2 in MC degranulation and release of MC mediators in general.
Although the results of the present study suggest that iPLA2β is involved in the release of sPLA2s from A23187-stimulated cells, the precise mechanism by which iPLA2β is activated by A23187 has to be evaluated. However, one possible mechanism might be that depletion of calcium stores by A23187 results in displacement of inhibitory calmodulin from iPLA2 [49].
Both iPLA2β [10,25,26,27,28], and cPLA2α [8,56,57] have been implicated in vesicle trafficking and exocytosis. However, due to the low (perhaps absent) cPLA2α activity of the HMC-1, it is not likely that cPLA2α is involved in the release of sPLA2s. Our finding that cPLA2α is expressed in human intestinal MCs may suggest, however, that also this intracellular PLA2 might be involved in MC exocytosis in the human intestine. Clearly, further studies on MCs isolated directly from the human intestine are needed to evaluate the precise roles of iPLA2β and cPLA2α in the release of sPLA2s from MCs in the normal and inflamed human intestine.
Although our results suggest that iPLA2β is involved in the degranulation and release of sPLA2 in HMC-1, this is not necessarily true for other experimental MC models or during other experimental settings. For example, a study on BMMCs [38] demonstrated, in contrast with a previous report [10], that iPLA2β is not involved in the release of β-hexosaminidase from these MCs. It is also worth mentioning that species differences among MCs may influences their behavior [48], and that it is unknown to what extent the role and regulation of a particular PLA2 in rodent MCs correspond to its role and regulation in human MCs.
BEL is a widely used inhibitor of iPLA2, with limited effect on cPLA2 and sPLA2 [9,41]. Indeed, BEL is to date the only irreversible specific inhibitor of iPLA2 available, however, BEL may have other unspecific side effects as well, resulting in cytotoxic effects [58]. In the present study, the viability of HMC-1 was routinely evaluated and no detrimental effect of BEL was found. Thus, it seems likely that iPLA2 was the target of BEL in HMC-1. However, to verify this, further studies using gene silencing techniques are needed.
5. Conclusions
In conclusion, this study suggests that iPLA2β might be involved in the secretion of sPLA2s from HMC-1, suggesting that an iPLA2β-mediated release of sPLA2 from intestinal MCs may contribute to increased sPLA2-II activity. Further, cPLA2α, iPLA2β, sPLA2- IIA and sPLA2-V are all present in mucosal MCs of both normal ileum and in the mild-inflamed ileum of CD. However, CD ileum possessed an increased proportion of iPLA2β-containing MCs. Taken together, results may suggest that iPLA2β may have a previously unrecognized role in human MCs, i.e., regulation of sPLA2 secretion. However, further ex vivo studies are needed to confirm this and to evaluate the precise role of iPLA2β in the release of sPLA2s from isolated ileal MCs and its importance in the pathophysiology of CD.
Author Contributions
Conceptualization, U.C., Å.V.K., J.D.S., C.G.-S.; methodology, U.C., Å.V.K., M.E.W., C.G.-S.; validation, U.C., Å.V.K., M.E.W., C.G.-S.; formal analysis, U.C., Å.V.K., M.E.W., C.G.-S.; investigation, U.C., M.E.W.; data curation, U.C., M.E.W.; writing—original draft preparation, C.G.-S.; writing—review & editing, U.C., Å.V.K., M.E.W., J.D.S., C.G.-S.; supervision, Å.V.K., J.D.S., C.G.-S.; project administration, Å.V.K., C.G.-S.; funding acquisition, Å.V.K., J.D.S., C.G.-S.
Funding
This study was supported by grants from the Medical Research Council of Southeast Sweden (C.G.-S), the Faculty of Health and Life Sciences, Linneaus University, Sweden (C.G.-S), the Swedish Research Council VR-Medicine and Health, 2014-02537, 2017-02475 (JDS) and LIONS international Foundation (Å.V.K.).
Acknowledgments
We thank Master´s student Hanna Carlsson, Kalmar, for valuable laboratory work during the initial phase of this study, and lab technician Lena Svensson, Linköping, for assistance with immunohistochemical stainings.
Conflicts of Interest
The authors declare no conflict of interest.
Abbreviations
A23187, calcium ionophore; AA, arachidonic acid; BEL, bromoenol lactone; CD, Crohn’s disease; cPLA2, cytosolic phospholipase A2; IMDM, Iscove’s Modified Dulbecco’s Medium; IBD, inflammatory bowel disease; iPLA2, calcium-independent phospholipase A2; MAFP, methyl arachidonyl fluoro-phosphonate; MC, mast cell; OA, oleic acid; PLA2, phospholipase A2; PMA, phorbol myristate acetate; RT, room temperature; sPLA2, secretory phospholipase A2; sPLA2-IIA, secretory phospholipase A2 group IIA; sPLA2-V, secretory phospholipase A2 group V.
References
- Hamilton, M.J.; Frei, S.M.; Stevens, R.L. The multifaceted mast cell in inflammatory bowel disease. Inflamm. Bowel Dis. 2014, 20, 2364–2378. [Google Scholar] [CrossRef] [PubMed]
- Bischoff, S.; Gebhardt, T. Role of mast cells and eosinophils in neuroimmune interactions regulating mucosal inflammation in inflammatory bowel disease. Adv. Exp. Med. Biol. 2006, 579, 177–208. [Google Scholar] [PubMed]
- Gelbmann, C.; Mestermann, S.; Gross, V.; Köllinger, M.; Schölmerich, J.; Falk, W. Strictures in Crohn´s disease are characterised by an accumulation of mast cells colocalised with laminin but not with fibronectin or vitronectin. Gut 1999, 45, 210–217. [Google Scholar] [CrossRef] [PubMed]
- Boeckxstaens, G. Mast cells and inflammatory bowel disease. Curr. Opin. Pharmacol. 2015, 25, 45–49. [Google Scholar] [CrossRef] [PubMed]
- Bischoff, S.C. Mast cells in gastrointestinal disorders. Eur. J. Pharmacol. 2016, 778, 139–145. [Google Scholar] [CrossRef] [PubMed]
- Boyce, J. Mast cells and eicosanoid mediators: A system of reciprocal paracrine and autocrine regulation. Immunol. Rev. 2007, 217, 168–185. [Google Scholar] [CrossRef] [PubMed]
- Dennis, E.A.; Cao, J.; Hsu, Y.H.; Magrioti, V.; Kokotos, G. Phospholipase A2 enzymes: Physical structure, biological function, disease implication, chemical inhibition, and therapeutic intervention. Chem. Rev. 2011, 111, 6130–6185. [Google Scholar] [CrossRef] [PubMed]
- Leslie, C.C. Cytosolic phospholipase A(2): Physiological function and role in disease. J. Lipid Res. 2015, 56, 1386–1402. [Google Scholar] [CrossRef] [PubMed]
- Ramanadham, S.; Ali, T.; Ashley, J.W.; Bone, R.N.; Hancock, W.D.; Lei, X. Calcium-independent phospholipases A2 and their roles in biological processes and diseases. J. Lipid Res. 2015, 56, 1643–1668. [Google Scholar] [CrossRef] [PubMed]
- Fensome-Green, A.; Stannard, N.; Li, M.; Bolsover, S.; Cockcroft, S. Bromoenol lactone, an inhibitor of group VIA calcium-independent phospholipase A2 inhibits antigen-stimulated mast cell exocytosis without blocking Ca2+ influx. Cell Calcium 2007, 41, 145–153. [Google Scholar] [CrossRef]
- Jiao, L.; Inhoffen, J.; Gan-Schreier, H.; Tuma-Kellner, S.; Stremmel, W.; Sun, Z.; Chamulitrat, W. Deficiency of Group VIA Phospholipase A2 (iPLA2beta) Renders Susceptibility for Chemical-Induced Colitis. Dig. Dis. Sci. 2015, 60, 3590–3602. [Google Scholar] [CrossRef] [PubMed]
- Petan, T.; Krizaj, I. Is iPLA2beta a Novel Target for the Development of New Strategies to Alleviate Inflammatory Bowel Disease? Dig. Dis. Sci. 2015, 60, 3504–3506. [Google Scholar] [CrossRef] [PubMed]
- Murakami, M.; Sato, H.; Miki, Y.; Yamamoto, K.; Taketomi, Y. A new era of secreted phospholipase A(2). J. Lipid Res. 2015, 56, 1248–1261. [Google Scholar] [CrossRef] [PubMed]
- Murakami, M.; Taketomi, Y.; Girard, C.; Yamamoto, K.; Lambeau, G. Emerging roles of secreted phospholipase A2 enzymes: Lessons from transgenic and knockout mice. Biochimie 2010, 92, 561–582. [Google Scholar] [CrossRef] [PubMed]
- Fonteh, A.; Atsumi, G.-I.; Laporte, T.; Chilton, F. Secretory phospholipase A2 receptor-mediated activation of cytosolic phospholipase A2 in murine bone marrow-derived mast cells. J. Immunol. 2000, 165, 2773–2782. [Google Scholar] [CrossRef] [PubMed]
- Bingham, C.; Fijneman, R.; Friend, D.; Goddeau, R.; Rogers, R.; Austen, K.; Arm, J. Low molecular weight group IIA and group V phospholipase A2 enzymes have different intracellular locations in mouse bone marrow-derived mast cells. J. Biol. Chem. 1999, 274, 31476–31484. [Google Scholar] [CrossRef]
- Diaz, B.; Satake, Y.; Kikawada, E.; Balestrieri, B.; Arm, J. Group V secretory phospholipase A2 amplifies the induction of cyclooxygenase 2 and delayed prostaglandin D2 generation in mouse bone marrow culture-derived mast cells. Biochim. Biophys. Acta 2006, 1761, 1489–1497. [Google Scholar] [CrossRef]
- Lilja, I.; Gustafson-Svärd, C.; Franzén, L.; Sjödahl, R.; Andersen, S.; Johansen, B. Presence of group IIa secretory phospholipase A2 in mast cells and macrophages in normal human ileal submucosa and in Crohn´s disease. Clin. Chem. Lab. Med. 2000, 38, 1231–1236. [Google Scholar] [CrossRef]
- Jamal, O.; Conaghan, P.; Cunningham, A.; Brooks, P.; Munro, V.; Scott, K. Increased expression of human type IIa secretory phospholipase A2 antigen in arthritic synovium. Ann. Rheum. Dis. 1998, 57, 550–558. [Google Scholar] [CrossRef]
- Triggiani, M.; Giannattasio, G.; Calabrese, C.; Loffredo, S.; Granata, F.; Fiorello, A.; Santini, M.; Gelb, M.H.; Marone, G. Lung mast cells are a source of secreted phospholipases A2. J. Allergy Clin. Immunol. 2009, 124, 558–565. [Google Scholar] [CrossRef]
- Wu, Y.; Raymond, B.; Goossens, P.L.; Njamkepo, E.; Guiso, N.; Paya, M.; Touqui, L. Type-IIA secreted phospholipase A2 is an endogenous antibiotic-like protein of the host. Biochimie 2010, 92, 583–587. [Google Scholar] [CrossRef] [PubMed]
- Boilard, E.; Lai, Y.; Larabee, K.; Balestrieri, B.; Ghomashchi, F.; Fujioka, D.; Gobezie, R.; Coblyn, J.S.; Weinblatt, M.E.; Massarotti, E.M.; et al. A novel anti-inflammatory role for secretory phospholipase A2 in immune complex-mediated arthritis. EMBO Mol. Med. 2010, 2, 172–187. [Google Scholar] [CrossRef] [PubMed]
- Granata, F.; Balestrieri, B.; Petraroli, A.; Giannattasio, G.; Marone, G.; Triggiani, M. Secretory phospholipases A2 as multivalent mediators of inflammatory and allergic disorders. Int. Arch. Allergy Immunol. 2003, 131, 153–163. [Google Scholar] [CrossRef] [PubMed]
- Murakami, M.; Taketomi, Y. Secreted phospholipase A2 and mast cells. Allergol. Int. 2015, 64, 4–10. [Google Scholar] [CrossRef] [PubMed]
- Takuma, T.; Ichida, T. Role of Ca2+-independent phospholipase A2 in exocytosis of amylase from parotid acinar cells. J. Biochem. 1997, 121, 1018–1024. [Google Scholar] [CrossRef] [PubMed]
- Balboa, M.A.; Saez, Y.; Balsinde, J. Calcium-independent phospholipase A2 is required for lysozyme secretion in U937 promonocytes. J. Immunol. 2003, 170, 5276–5280. [Google Scholar] [CrossRef] [PubMed]
- Mikami, S.; Aiboshi, J.; Kobayashi, T.; Kojima, M.; Morishita, K.; Otomo, Y. Discrete roles of intracellular phospholipases A2 in human neutrophil cytotoxicity. J. Trauma Acute Care Surg. 2015, 79, 238–246. [Google Scholar] [CrossRef]
- Abi Nahed, R.; Martinez, G.; Escoffier, J.; Yassine, S.; Karaouzene, T.; Hograindleur, J.P.; Turk, J.; Kokotos, G.; Ray, P.F.; Bottari, S.; et al. Progesterone-induced Acrosome Exocytosis Requires Sequential Involvement of Calcium-independent Phospholipase A2beta (iPLA2beta) and Group X Secreted Phospholipase A2 (sPLA2). J. Biol. Chem. 2016, 291, 3076–3089. [Google Scholar] [CrossRef]
- Butterfield, J.; Weiler, D.; Dewald, G.; Gleich, G. Establishment of an immature mast cell line from a patient with mast cell leukemia. Leuk. Res. 1988, 12, 345–355. [Google Scholar] [CrossRef]
- Van Assche, G.; Vermeire, S.; Rutgeerts, P. Infliximab therapy for patients with inflammatory bowel disease: 10 years on. Eur. J. Pharmacol. 2009, 623, S17–S25. [Google Scholar] [CrossRef]
- Seeds, M.; Jones, D.; Chilton, F.; Bass, D. Secretory and cytosolic phospholipases A2 are activated during TNF priming of human neutrophils. Biochim. Biophys. Acta 1998, 1389, 273–284. [Google Scholar] [CrossRef]
- Wu, T.; Ikezono, T.; Angus, W.; Shelhamer, J. Tumor necrosis factor-a induces the 85-kDa cytosolic phospholipase A2 gene expression in human bronchial epithelial cells. Biochim. Biophys. Acta 1996, 1310, 175–184. [Google Scholar] [CrossRef][Green Version]
- Christerson, U.; Keita, Å.; Söderholm, J.; Gustafson-Svärd, C. Increased expression of protease-activated receptor-2 in mucosal mast cells in Crohn´s ileitis. J. Crohns Colitis 2009, 3, 100–108. [Google Scholar] [CrossRef] [PubMed]
- Murakami, M.; Kudo, I.; Suwa, Y.; Inoue, K. Release of 14-kDa group-II phospholipase A2 from activated mast cells and its possible involvement in the regulation of the degranulation process. Eur. J. Biochem. 1992, 209, 257–265. [Google Scholar] [CrossRef]
- Macchia, L.; Hamberg, M.; Kumlin, M.; Butterfield, J.; Haeggström, J. Arachidonic acid metabolism in the human mast cell line HMC-1: 5-lipoxygenase gene expression and biosynthesis of thromboxane. Biochim. Biophys. Acta 1995, 1257, 58–74. [Google Scholar] [CrossRef]
- Meyer, G.K.; Neetz, A.; Brandes, G.; Tsikas, D.; Butterfield, J.H.; Just, I.; Gerhard, R. Clostridium difficile toxins A and B directly stimulate human mast cells. Infect. Immun. 2007, 75, 3868–3876. [Google Scholar] [CrossRef]
- Christerson, U.; Keita, Å.; Söderholm, J.; Gustafson-Svärd, C. Potential role of protease-activated receptor-2-stimulated activation of cytosolic phospholipase A2 in intestinal myofibroblast proliferation: Implications for stricture formation in Crohn´s disease. J. Crohns Colitis 2009, 3, 15–24. [Google Scholar] [CrossRef][Green Version]
- Ueno, N.; Taketomi, Y.; Yamamoto, K.; Hirabayashi, T.; Kamei, D.; Kita, Y.; Shimizu, T.; Shinzawa, K.; Tsujimoto, Y.; Ikeda, K.; et al. Analysis of two major intracellular phospholipases A(2) (PLA(2)) in mast cells reveals crucial contribution of cytosolic PLA(2)alpha, not Ca2+-independent PLA(2)beta, to lipid mobilization in proximal mast cells and distal fibroblasts. J. Biol. Chem. 2011, 286, 37249–37263. [Google Scholar] [CrossRef]
- Shimizu, M.; Azuma, C.; Taniguchi, T.; Murayama, T. Expression of cytosolic phospholipase A2a in murine C12 cells, a variant of L929 cells, induces arachidonic acid release in response to phosbol myristate acetate and Ca2+ ionophores, but not to tumor necrosis factor-a. J. Pharm. Sci. 2004, 96, 324–332. [Google Scholar] [CrossRef]
- Lin, M.T.; Wang, Y.-H.; Chen, Y.-L.; Chang, W.-C. The effect of copper ion on arachidonic acid metabolism in the porcine corneal epithelium. Biochem. Biophys. Res. Commun. 1993, 190, 1122–1129. [Google Scholar] [CrossRef]
- Balsinde, J.; Balboa, M.; Insel, P.; Dennis, E. Regulation and inhibition of phospholipase A2. Annu. Rev. Pharmacol. 1999, 39, 175–189. [Google Scholar] [CrossRef] [PubMed]
- Kalesnikoff, J.; Galli, S. New developments in mast cell biology. Nat. Immunol. 2008, 9, 1215–1222. [Google Scholar] [CrossRef] [PubMed]
- Baram, D.; Vaday, G.G.; Salamon, P.; Drucker, I.; Hershkoviz, R.; Mekori, Y.A. Human mast cells release metalloproteinase-9 on contact with activated T cells: Juxtacrine regulation by TNF-α. J. Immunol. 2001, 167, 4008–4016. [Google Scholar] [CrossRef] [PubMed]
- Keita, Å.; Gullberg, E.; Ericson, A.; Salim, S.; Wallon, C.; Kald, A.; Artursson, P.; Söderholm, J. Characterization of antigen and bacterial transport in the follicle-associated epithelium of human ileum. Lab. Invest. 2006, 86, 504–516. [Google Scholar] [CrossRef] [PubMed]
- Haapamäki, M.; Grönroos, J.; Nurmi, H.; Alanen, K.; Nevalainen, T. Gene expression of group II phospholipase A2 in intestine in Crohn´s disease. Am. J. Gastroenterol. 1999, 94, 713–720. [Google Scholar] [PubMed]
- Lilja, I.; Smedh, K.; Olaison, G.; Sjödahl, R.; Tagesson, C.; Gustafson-Svärd, C. Phospholipase A2 gene expression and activity in histologically normal ileal mucosa and in Crohn´s ileitis. Gut 1995, 37, 380–385. [Google Scholar] [CrossRef] [PubMed]
- Keita, A.V.; Söderholm, J.D. Barrier dysfunction and bacterial uptake in the follicle-associated epithelium of ileal Crohn´s disease. Ann. N. Y. Acad. Sci. 2012, 1258, 125–134. [Google Scholar] [CrossRef] [PubMed]
- Bischoff, S. Role of mast cells in allergic and non-allergic immune responses: Comparison of human and murine data. Nat. Rev. Immunol. 2007, 7, 93–104. [Google Scholar] [CrossRef] [PubMed]
- Csutora, P.; Zarayskiy, V.; Peter, K.; Monje, F.; Smani, T.; Zakharov, S.; Litvinov, D.; Bolotina, V. Activation mechanism for CRAC current and store-operated Ca2+ entry. Calcium influx factor and Ca2+-independent phospholipase A2ß-mediated pathway. J. Biol. Chem. 2006, 281, 34926–34935. [Google Scholar] [CrossRef] [PubMed]
- Fujishima, H.; Sanchez Mejia, R.; Bingham, C.; Lam, B.; Sapirstein, A.; Bonventre, J.; Austen, K.; Arm, J. Cytosolic phospholipase A2 is essential for both the immediate and the delayed phases of eicosanoid generation in mouse bone marrow-derived mast cells. Proc. Natl. Acad. Sci. USA 1999, 96, 4803–4807. [Google Scholar] [CrossRef]
- Cho, S.-H.; You, H.-J.; Woo, C.-H.; Yoo, Y.-J.; Kim, J.-H. Rac and protein kinase C-delta regulate ERKs and cytosolic phospholipase A2 in FcERI signaling to cysteinyl leukotriene synthesis in mast cells. J. Immunol. 2004, 173, 624–631. [Google Scholar] [CrossRef] [PubMed]
- Gebhardt, T.; Lorentz, A.; Detmer, C.; Trautwein, C.; Bektas, H.; Manns, M.; Bischoff, S. Growth, phenotype, and function of human intestinal mast cells are tightly regulated by transforming growth factor β1. Gut 2005, 54, 928–934. [Google Scholar] [CrossRef] [PubMed][Green Version]
- Schwanhausser, B.; Busse, D.; Li, N.; Dittmar, G.; Schuchhardt, J.; Wolf, J.; Chen, W.; Selbach, M. Global quantification of mammalian gene expression control. Nature 2011, 473, 337–342. [Google Scholar] [CrossRef] [PubMed]
- van der Helm, H.A.; Buijtenhuijs, P.; van den Bosch, H. Group IIA and group V secretory phospholipase A2: Quantitative analysis of expression and secretion and determination of the localization and routing in rat mesangial cells. Biochim. Biophys. Acta 2001, 1530, 86–96. [Google Scholar] [CrossRef]
- Ashraf, M.; Murakami, M.; Shimbara, S.; Amakasu, Y.; Atsumi, G.-I.; Kudo, I. Type II phospholipase A2 is linked to cyclooxygenase-2-mediated delayed prostaglandin D2 generation by cultured mouse mast cells following FcERI- and cytokine-dependent activvation. Biochem. Biophys. Res. Commun. 1996, 229, 726–732. [Google Scholar] [CrossRef] [PubMed]
- Regan-Klapisz, E.; Krouwer, V.; Langelaar-Makkinje, M.; Nallan, L.; Gelb, M.; Gerritsen, H.; Verkleij, A.J.; Post, J.A. Golgi-associated cPLA2alpha regulates endothelial cell-cell junction integrity by controlling the trafficking of transmembrane junction proteins. Mol. Biol. Cell 2009, 20, 4225–4234. [Google Scholar] [CrossRef]
- Schmidt, J.A.; Kalkofen, D.N.; Donovan, K.W.; Brown, W.J. A role for phospholipase A2 activity in membrane tubule formation and TGN trafficking. Traffic 2010, 11, 1530–1536. [Google Scholar] [CrossRef]
- Fuentes, L.; Perez, R.; Nieto, M.; Balsinde, J.; Balboa, M. Bromoenol lactone promotes cell death by a mechanism involving phosphatidate phosphohydrolase-1 rather than calcium-independent phospholipase A2. J. Biol. Chem. 2003, 278, 44683–44690. [Google Scholar] [CrossRef]
© 2019 by the authors. Licensee MDPI, Basel, Switzerland. This article is an open access article distributed under the terms and conditions of the Creative Commons Attribution (CC BY) license (http://creativecommons.org/licenses/by/4.0/).






