Possible Involvement of Intracellular Calcium-Independent Phospholipase A2 in the Release of Secretory Phospholipases from Mast Cells—Increased Expression in Ileal Mast Cells of Crohn’s Disease
Abstract
1. Introduction
2. Materials and Methods
2.1. Cell Culture
2.2. Reverse Transcriptase-PCR of PLA2s
2.3. Immunocytochemical Staining of PLA2s
2.4. Release of Fatty Acids
2.5. Degranulation and Release of sPLA2
2.6. Patients
2.7. Preparation of Ileal Tissues
2.8. Immunohistochemical Staining of PLA2s
2.9. Statistical Analysis
3. Results
3.1. iPLA2 is the Predominating High-Molecular-Weight PLA2 Expressed by HMC-1
3.2. Secretory PLA2-IIA and V are Expressed by HMC-1
3.3. cPLA2α is not Involved in Calcium Ionophore-Stimulated AA Mobilization in HMC-1
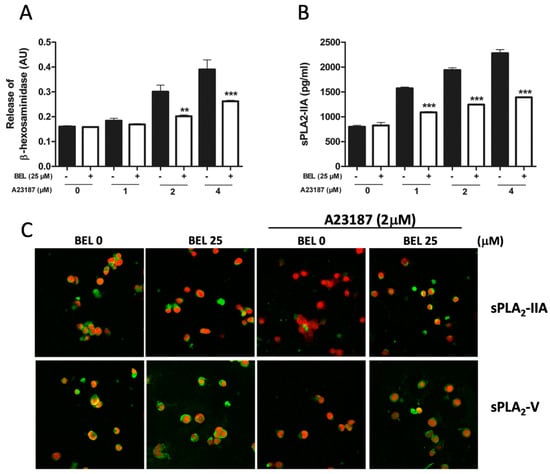
3.4. iPLA2 is Involved in the A23187-Stimulated Release of sPLA2-IIA and sPLA2-V from HMC-1
3.5. Mucosal MCs Express all four PLA2 Isoforms Investigated
3.6. Increased Proportion of iPLA2β-Containing Mucosal MCs of CD Ileum
3.7. Increased Expression Intensity of sPLA2-IIA in Mucosal MCs of CD Ileum
4. Discussion
5. Conclusions
Author Contributions
Funding
Acknowledgments
Conflicts of Interest
Abbreviations
References
- Hamilton, M.J.; Frei, S.M.; Stevens, R.L. The multifaceted mast cell in inflammatory bowel disease. Inflamm. Bowel Dis. 2014, 20, 2364–2378. [Google Scholar] [CrossRef] [PubMed]
- Bischoff, S.; Gebhardt, T. Role of mast cells and eosinophils in neuroimmune interactions regulating mucosal inflammation in inflammatory bowel disease. Adv. Exp. Med. Biol. 2006, 579, 177–208. [Google Scholar] [PubMed]
- Gelbmann, C.; Mestermann, S.; Gross, V.; Köllinger, M.; Schölmerich, J.; Falk, W. Strictures in Crohn´s disease are characterised by an accumulation of mast cells colocalised with laminin but not with fibronectin or vitronectin. Gut 1999, 45, 210–217. [Google Scholar] [CrossRef] [PubMed]
- Boeckxstaens, G. Mast cells and inflammatory bowel disease. Curr. Opin. Pharmacol. 2015, 25, 45–49. [Google Scholar] [CrossRef] [PubMed]
- Bischoff, S.C. Mast cells in gastrointestinal disorders. Eur. J. Pharmacol. 2016, 778, 139–145. [Google Scholar] [CrossRef] [PubMed]
- Boyce, J. Mast cells and eicosanoid mediators: A system of reciprocal paracrine and autocrine regulation. Immunol. Rev. 2007, 217, 168–185. [Google Scholar] [CrossRef] [PubMed]
- Dennis, E.A.; Cao, J.; Hsu, Y.H.; Magrioti, V.; Kokotos, G. Phospholipase A2 enzymes: Physical structure, biological function, disease implication, chemical inhibition, and therapeutic intervention. Chem. Rev. 2011, 111, 6130–6185. [Google Scholar] [CrossRef] [PubMed]
- Leslie, C.C. Cytosolic phospholipase A(2): Physiological function and role in disease. J. Lipid Res. 2015, 56, 1386–1402. [Google Scholar] [CrossRef] [PubMed]
- Ramanadham, S.; Ali, T.; Ashley, J.W.; Bone, R.N.; Hancock, W.D.; Lei, X. Calcium-independent phospholipases A2 and their roles in biological processes and diseases. J. Lipid Res. 2015, 56, 1643–1668. [Google Scholar] [CrossRef] [PubMed]
- Fensome-Green, A.; Stannard, N.; Li, M.; Bolsover, S.; Cockcroft, S. Bromoenol lactone, an inhibitor of group VIA calcium-independent phospholipase A2 inhibits antigen-stimulated mast cell exocytosis without blocking Ca2+ influx. Cell Calcium 2007, 41, 145–153. [Google Scholar] [CrossRef]
- Jiao, L.; Inhoffen, J.; Gan-Schreier, H.; Tuma-Kellner, S.; Stremmel, W.; Sun, Z.; Chamulitrat, W. Deficiency of Group VIA Phospholipase A2 (iPLA2beta) Renders Susceptibility for Chemical-Induced Colitis. Dig. Dis. Sci. 2015, 60, 3590–3602. [Google Scholar] [CrossRef] [PubMed]
- Petan, T.; Krizaj, I. Is iPLA2beta a Novel Target for the Development of New Strategies to Alleviate Inflammatory Bowel Disease? Dig. Dis. Sci. 2015, 60, 3504–3506. [Google Scholar] [CrossRef] [PubMed]
- Murakami, M.; Sato, H.; Miki, Y.; Yamamoto, K.; Taketomi, Y. A new era of secreted phospholipase A(2). J. Lipid Res. 2015, 56, 1248–1261. [Google Scholar] [CrossRef] [PubMed]
- Murakami, M.; Taketomi, Y.; Girard, C.; Yamamoto, K.; Lambeau, G. Emerging roles of secreted phospholipase A2 enzymes: Lessons from transgenic and knockout mice. Biochimie 2010, 92, 561–582. [Google Scholar] [CrossRef] [PubMed]
- Fonteh, A.; Atsumi, G.-I.; Laporte, T.; Chilton, F. Secretory phospholipase A2 receptor-mediated activation of cytosolic phospholipase A2 in murine bone marrow-derived mast cells. J. Immunol. 2000, 165, 2773–2782. [Google Scholar] [CrossRef] [PubMed]
- Bingham, C.; Fijneman, R.; Friend, D.; Goddeau, R.; Rogers, R.; Austen, K.; Arm, J. Low molecular weight group IIA and group V phospholipase A2 enzymes have different intracellular locations in mouse bone marrow-derived mast cells. J. Biol. Chem. 1999, 274, 31476–31484. [Google Scholar] [CrossRef]
- Diaz, B.; Satake, Y.; Kikawada, E.; Balestrieri, B.; Arm, J. Group V secretory phospholipase A2 amplifies the induction of cyclooxygenase 2 and delayed prostaglandin D2 generation in mouse bone marrow culture-derived mast cells. Biochim. Biophys. Acta 2006, 1761, 1489–1497. [Google Scholar] [CrossRef]
- Lilja, I.; Gustafson-Svärd, C.; Franzén, L.; Sjödahl, R.; Andersen, S.; Johansen, B. Presence of group IIa secretory phospholipase A2 in mast cells and macrophages in normal human ileal submucosa and in Crohn´s disease. Clin. Chem. Lab. Med. 2000, 38, 1231–1236. [Google Scholar] [CrossRef]
- Jamal, O.; Conaghan, P.; Cunningham, A.; Brooks, P.; Munro, V.; Scott, K. Increased expression of human type IIa secretory phospholipase A2 antigen in arthritic synovium. Ann. Rheum. Dis. 1998, 57, 550–558. [Google Scholar] [CrossRef]
- Triggiani, M.; Giannattasio, G.; Calabrese, C.; Loffredo, S.; Granata, F.; Fiorello, A.; Santini, M.; Gelb, M.H.; Marone, G. Lung mast cells are a source of secreted phospholipases A2. J. Allergy Clin. Immunol. 2009, 124, 558–565. [Google Scholar] [CrossRef]
- Wu, Y.; Raymond, B.; Goossens, P.L.; Njamkepo, E.; Guiso, N.; Paya, M.; Touqui, L. Type-IIA secreted phospholipase A2 is an endogenous antibiotic-like protein of the host. Biochimie 2010, 92, 583–587. [Google Scholar] [CrossRef] [PubMed]
- Boilard, E.; Lai, Y.; Larabee, K.; Balestrieri, B.; Ghomashchi, F.; Fujioka, D.; Gobezie, R.; Coblyn, J.S.; Weinblatt, M.E.; Massarotti, E.M.; et al. A novel anti-inflammatory role for secretory phospholipase A2 in immune complex-mediated arthritis. EMBO Mol. Med. 2010, 2, 172–187. [Google Scholar] [CrossRef] [PubMed]
- Granata, F.; Balestrieri, B.; Petraroli, A.; Giannattasio, G.; Marone, G.; Triggiani, M. Secretory phospholipases A2 as multivalent mediators of inflammatory and allergic disorders. Int. Arch. Allergy Immunol. 2003, 131, 153–163. [Google Scholar] [CrossRef] [PubMed]
- Murakami, M.; Taketomi, Y. Secreted phospholipase A2 and mast cells. Allergol. Int. 2015, 64, 4–10. [Google Scholar] [CrossRef] [PubMed]
- Takuma, T.; Ichida, T. Role of Ca2+-independent phospholipase A2 in exocytosis of amylase from parotid acinar cells. J. Biochem. 1997, 121, 1018–1024. [Google Scholar] [CrossRef] [PubMed]
- Balboa, M.A.; Saez, Y.; Balsinde, J. Calcium-independent phospholipase A2 is required for lysozyme secretion in U937 promonocytes. J. Immunol. 2003, 170, 5276–5280. [Google Scholar] [CrossRef] [PubMed]
- Mikami, S.; Aiboshi, J.; Kobayashi, T.; Kojima, M.; Morishita, K.; Otomo, Y. Discrete roles of intracellular phospholipases A2 in human neutrophil cytotoxicity. J. Trauma Acute Care Surg. 2015, 79, 238–246. [Google Scholar] [CrossRef]
- Abi Nahed, R.; Martinez, G.; Escoffier, J.; Yassine, S.; Karaouzene, T.; Hograindleur, J.P.; Turk, J.; Kokotos, G.; Ray, P.F.; Bottari, S.; et al. Progesterone-induced Acrosome Exocytosis Requires Sequential Involvement of Calcium-independent Phospholipase A2beta (iPLA2beta) and Group X Secreted Phospholipase A2 (sPLA2). J. Biol. Chem. 2016, 291, 3076–3089. [Google Scholar] [CrossRef]
- Butterfield, J.; Weiler, D.; Dewald, G.; Gleich, G. Establishment of an immature mast cell line from a patient with mast cell leukemia. Leuk. Res. 1988, 12, 345–355. [Google Scholar] [CrossRef]
- Van Assche, G.; Vermeire, S.; Rutgeerts, P. Infliximab therapy for patients with inflammatory bowel disease: 10 years on. Eur. J. Pharmacol. 2009, 623, S17–S25. [Google Scholar] [CrossRef]
- Seeds, M.; Jones, D.; Chilton, F.; Bass, D. Secretory and cytosolic phospholipases A2 are activated during TNF priming of human neutrophils. Biochim. Biophys. Acta 1998, 1389, 273–284. [Google Scholar] [CrossRef]
- Wu, T.; Ikezono, T.; Angus, W.; Shelhamer, J. Tumor necrosis factor-a induces the 85-kDa cytosolic phospholipase A2 gene expression in human bronchial epithelial cells. Biochim. Biophys. Acta 1996, 1310, 175–184. [Google Scholar] [CrossRef][Green Version]
- Christerson, U.; Keita, Å.; Söderholm, J.; Gustafson-Svärd, C. Increased expression of protease-activated receptor-2 in mucosal mast cells in Crohn´s ileitis. J. Crohns Colitis 2009, 3, 100–108. [Google Scholar] [CrossRef] [PubMed]
- Murakami, M.; Kudo, I.; Suwa, Y.; Inoue, K. Release of 14-kDa group-II phospholipase A2 from activated mast cells and its possible involvement in the regulation of the degranulation process. Eur. J. Biochem. 1992, 209, 257–265. [Google Scholar] [CrossRef]
- Macchia, L.; Hamberg, M.; Kumlin, M.; Butterfield, J.; Haeggström, J. Arachidonic acid metabolism in the human mast cell line HMC-1: 5-lipoxygenase gene expression and biosynthesis of thromboxane. Biochim. Biophys. Acta 1995, 1257, 58–74. [Google Scholar] [CrossRef]
- Meyer, G.K.; Neetz, A.; Brandes, G.; Tsikas, D.; Butterfield, J.H.; Just, I.; Gerhard, R. Clostridium difficile toxins A and B directly stimulate human mast cells. Infect. Immun. 2007, 75, 3868–3876. [Google Scholar] [CrossRef]
- Christerson, U.; Keita, Å.; Söderholm, J.; Gustafson-Svärd, C. Potential role of protease-activated receptor-2-stimulated activation of cytosolic phospholipase A2 in intestinal myofibroblast proliferation: Implications for stricture formation in Crohn´s disease. J. Crohns Colitis 2009, 3, 15–24. [Google Scholar] [CrossRef][Green Version]
- Ueno, N.; Taketomi, Y.; Yamamoto, K.; Hirabayashi, T.; Kamei, D.; Kita, Y.; Shimizu, T.; Shinzawa, K.; Tsujimoto, Y.; Ikeda, K.; et al. Analysis of two major intracellular phospholipases A(2) (PLA(2)) in mast cells reveals crucial contribution of cytosolic PLA(2)alpha, not Ca2+-independent PLA(2)beta, to lipid mobilization in proximal mast cells and distal fibroblasts. J. Biol. Chem. 2011, 286, 37249–37263. [Google Scholar] [CrossRef]
- Shimizu, M.; Azuma, C.; Taniguchi, T.; Murayama, T. Expression of cytosolic phospholipase A2a in murine C12 cells, a variant of L929 cells, induces arachidonic acid release in response to phosbol myristate acetate and Ca2+ ionophores, but not to tumor necrosis factor-a. J. Pharm. Sci. 2004, 96, 324–332. [Google Scholar] [CrossRef]
- Lin, M.T.; Wang, Y.-H.; Chen, Y.-L.; Chang, W.-C. The effect of copper ion on arachidonic acid metabolism in the porcine corneal epithelium. Biochem. Biophys. Res. Commun. 1993, 190, 1122–1129. [Google Scholar] [CrossRef]
- Balsinde, J.; Balboa, M.; Insel, P.; Dennis, E. Regulation and inhibition of phospholipase A2. Annu. Rev. Pharmacol. 1999, 39, 175–189. [Google Scholar] [CrossRef] [PubMed]
- Kalesnikoff, J.; Galli, S. New developments in mast cell biology. Nat. Immunol. 2008, 9, 1215–1222. [Google Scholar] [CrossRef] [PubMed]
- Baram, D.; Vaday, G.G.; Salamon, P.; Drucker, I.; Hershkoviz, R.; Mekori, Y.A. Human mast cells release metalloproteinase-9 on contact with activated T cells: Juxtacrine regulation by TNF-α. J. Immunol. 2001, 167, 4008–4016. [Google Scholar] [CrossRef] [PubMed]
- Keita, Å.; Gullberg, E.; Ericson, A.; Salim, S.; Wallon, C.; Kald, A.; Artursson, P.; Söderholm, J. Characterization of antigen and bacterial transport in the follicle-associated epithelium of human ileum. Lab. Invest. 2006, 86, 504–516. [Google Scholar] [CrossRef] [PubMed]
- Haapamäki, M.; Grönroos, J.; Nurmi, H.; Alanen, K.; Nevalainen, T. Gene expression of group II phospholipase A2 in intestine in Crohn´s disease. Am. J. Gastroenterol. 1999, 94, 713–720. [Google Scholar] [PubMed]
- Lilja, I.; Smedh, K.; Olaison, G.; Sjödahl, R.; Tagesson, C.; Gustafson-Svärd, C. Phospholipase A2 gene expression and activity in histologically normal ileal mucosa and in Crohn´s ileitis. Gut 1995, 37, 380–385. [Google Scholar] [CrossRef] [PubMed]
- Keita, A.V.; Söderholm, J.D. Barrier dysfunction and bacterial uptake in the follicle-associated epithelium of ileal Crohn´s disease. Ann. N. Y. Acad. Sci. 2012, 1258, 125–134. [Google Scholar] [CrossRef] [PubMed]
- Bischoff, S. Role of mast cells in allergic and non-allergic immune responses: Comparison of human and murine data. Nat. Rev. Immunol. 2007, 7, 93–104. [Google Scholar] [CrossRef] [PubMed]
- Csutora, P.; Zarayskiy, V.; Peter, K.; Monje, F.; Smani, T.; Zakharov, S.; Litvinov, D.; Bolotina, V. Activation mechanism for CRAC current and store-operated Ca2+ entry. Calcium influx factor and Ca2+-independent phospholipase A2ß-mediated pathway. J. Biol. Chem. 2006, 281, 34926–34935. [Google Scholar] [CrossRef] [PubMed]
- Fujishima, H.; Sanchez Mejia, R.; Bingham, C.; Lam, B.; Sapirstein, A.; Bonventre, J.; Austen, K.; Arm, J. Cytosolic phospholipase A2 is essential for both the immediate and the delayed phases of eicosanoid generation in mouse bone marrow-derived mast cells. Proc. Natl. Acad. Sci. USA 1999, 96, 4803–4807. [Google Scholar] [CrossRef]
- Cho, S.-H.; You, H.-J.; Woo, C.-H.; Yoo, Y.-J.; Kim, J.-H. Rac and protein kinase C-delta regulate ERKs and cytosolic phospholipase A2 in FcERI signaling to cysteinyl leukotriene synthesis in mast cells. J. Immunol. 2004, 173, 624–631. [Google Scholar] [CrossRef] [PubMed]
- Gebhardt, T.; Lorentz, A.; Detmer, C.; Trautwein, C.; Bektas, H.; Manns, M.; Bischoff, S. Growth, phenotype, and function of human intestinal mast cells are tightly regulated by transforming growth factor β1. Gut 2005, 54, 928–934. [Google Scholar] [CrossRef] [PubMed][Green Version]
- Schwanhausser, B.; Busse, D.; Li, N.; Dittmar, G.; Schuchhardt, J.; Wolf, J.; Chen, W.; Selbach, M. Global quantification of mammalian gene expression control. Nature 2011, 473, 337–342. [Google Scholar] [CrossRef] [PubMed]
- van der Helm, H.A.; Buijtenhuijs, P.; van den Bosch, H. Group IIA and group V secretory phospholipase A2: Quantitative analysis of expression and secretion and determination of the localization and routing in rat mesangial cells. Biochim. Biophys. Acta 2001, 1530, 86–96. [Google Scholar] [CrossRef]
- Ashraf, M.; Murakami, M.; Shimbara, S.; Amakasu, Y.; Atsumi, G.-I.; Kudo, I. Type II phospholipase A2 is linked to cyclooxygenase-2-mediated delayed prostaglandin D2 generation by cultured mouse mast cells following FcERI- and cytokine-dependent activvation. Biochem. Biophys. Res. Commun. 1996, 229, 726–732. [Google Scholar] [CrossRef] [PubMed]
- Regan-Klapisz, E.; Krouwer, V.; Langelaar-Makkinje, M.; Nallan, L.; Gelb, M.; Gerritsen, H.; Verkleij, A.J.; Post, J.A. Golgi-associated cPLA2alpha regulates endothelial cell-cell junction integrity by controlling the trafficking of transmembrane junction proteins. Mol. Biol. Cell 2009, 20, 4225–4234. [Google Scholar] [CrossRef]
- Schmidt, J.A.; Kalkofen, D.N.; Donovan, K.W.; Brown, W.J. A role for phospholipase A2 activity in membrane tubule formation and TGN trafficking. Traffic 2010, 11, 1530–1536. [Google Scholar] [CrossRef]
- Fuentes, L.; Perez, R.; Nieto, M.; Balsinde, J.; Balboa, M. Bromoenol lactone promotes cell death by a mechanism involving phosphatidate phosphohydrolase-1 rather than calcium-independent phospholipase A2. J. Biol. Chem. 2003, 278, 44683–44690. [Google Scholar] [CrossRef]







| Gene | Primers (5′ > 3′) | Product (bp) | Running Scheme a |
|---|---|---|---|
| iPLA2β | F: AAGGCCTCATCATCATCCAG R: CGGAACACCTCATCCTTCAT | 184 | 40 cycles: 94 °C, 30 s; 60 °C, 30 s; 72 °C, 30 s |
| cPLA2α | F: ATGCCCAGACCTACGATTTA R: AGGGGTTTTCTTCATACTTC | 737 | 40 cycles: 94 °C, 30 s; 55 °C, 30 s; 72 °C, 50 s |
| sPLA2-IIA | F: AAGCCGCACTCAGTTATGG R: GCAGCAGCCTTATCACACT | 238 | 25 cycles: 94 °C, 30 s; 55 °C, 30 s; 72 °C, 30 s |
| sPLA2-V | F: GCTTGGTTCCTGGCTTGTAG R: ACTCGCTGGAGGGTACAGTG | 559 | 30 cycles: 94 °C, 30 s; 55 °C, 30 s; 72 °C, 40 s |
| 18S-rRNA | F: ACGRACCAGAGCGAAAGCAT R: GGACATCTAAGGGCATCACAGAC | 531 | 20 cycles: 94 °C, 20 s; 58 °C, 20 s; 72 °C, 45 s |
© 2019 by the authors. Licensee MDPI, Basel, Switzerland. This article is an open access article distributed under the terms and conditions of the Creative Commons Attribution (CC BY) license (http://creativecommons.org/licenses/by/4.0/).
Share and Cite
Christerson, U.; Keita, Å.V.; Winberg, M.E.; Söderholm, J.D.; Gustafson-Svärd, C. Possible Involvement of Intracellular Calcium-Independent Phospholipase A2 in the Release of Secretory Phospholipases from Mast Cells—Increased Expression in Ileal Mast Cells of Crohn’s Disease. Cells 2019, 8, 672. https://doi.org/10.3390/cells8070672
Christerson U, Keita ÅV, Winberg ME, Söderholm JD, Gustafson-Svärd C. Possible Involvement of Intracellular Calcium-Independent Phospholipase A2 in the Release of Secretory Phospholipases from Mast Cells—Increased Expression in Ileal Mast Cells of Crohn’s Disease. Cells. 2019; 8(7):672. https://doi.org/10.3390/cells8070672
Chicago/Turabian StyleChristerson, Ulrika, Åsa V. Keita, Martin E. Winberg, Johan D. Söderholm, and Christina Gustafson-Svärd. 2019. "Possible Involvement of Intracellular Calcium-Independent Phospholipase A2 in the Release of Secretory Phospholipases from Mast Cells—Increased Expression in Ileal Mast Cells of Crohn’s Disease" Cells 8, no. 7: 672. https://doi.org/10.3390/cells8070672
APA StyleChristerson, U., Keita, Å. V., Winberg, M. E., Söderholm, J. D., & Gustafson-Svärd, C. (2019). Possible Involvement of Intracellular Calcium-Independent Phospholipase A2 in the Release of Secretory Phospholipases from Mast Cells—Increased Expression in Ileal Mast Cells of Crohn’s Disease. Cells, 8(7), 672. https://doi.org/10.3390/cells8070672

