Error in Figure
In the original publication [1], there was a mistake in Figure 9 as it was published. In Figure 9E and 9K, the panels representing the overexpression of cell migration conditioned by Lenti-NC and SI-NC were the same. The corrected Figure 9 appears below. The authors state that the scientific conclusions are unaffected. This correction was approved by the Academic Editor. The original publication has also been updated.
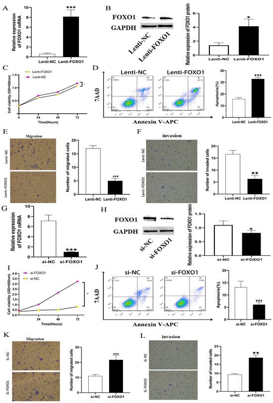
Figure 9.
(A,B) QRT-PCR and western blot showed that expression of FOXO1 mRNA and protein were significantly upregulated in LM3 cells transfected with overexpressed vector. (C) Cell proliferation was decreased significantly in LM3 cells by overexpressing FOXO1; (D) A flow cytometry analysis indicated increased apoptosis induced by FOXO1 overexpression in LM3 cells. (E,F) A transwell test revealed overexpression of FOXO1 suppressed LM3 cell migration and invasion ability induced by MAGI2-AS3 overexpression in LM3 cells. (G,H) QRT-PCR and western blot showed that expression of FOXO1 mRNA and protein were significantly downregulated in LM3 cells with si-FOXO1. (I) LM3 cells with si-FOXO1 had increased viability of proliferation. (J) Flow cytometry analysis indicated decreased apoptosis of LM3 cells after knocking down FOXO1. (K,L) A Transwell test revealed that migration and invasion ability increased in LM3 cells by knocking down FOXO1. * p < 0.05, ** p < 0.01, *** p < 0.001. FOXO1, Forkhead Box O1. QRT-PCR: quantitative real-time polymerase chain reaction.
Reference
- Wang, C.; Su, K.; Lin, H.; Cen, B.; Zheng, S.; Xu, X. Identification and Verification of a Novel MAGI2-AS3/miRNA-374-5p/FOXO1 Network Associated with HBV-Related HCC. Cells 2022, 11, 3466. [Google Scholar] [CrossRef]
Disclaimer/Publisher’s Note: The statements, opinions and data contained in all publications are solely those of the individual author(s) and contributor(s) and not of MDPI and/or the editor(s). MDPI and/or the editor(s) disclaim responsibility for any injury to people or property resulting from any ideas, methods, instructions or products referred to in the content. |
© 2025 by the authors. Licensee MDPI, Basel, Switzerland. This article is an open access article distributed under the terms and conditions of the Creative Commons Attribution (CC BY) license (https://creativecommons.org/licenses/by/4.0/).
