Dominant Action of CLCN4 Neurodevelopmental Disease Variants in Heteromeric Endosomal ClC-3/ClC-4 Transporters
Highlights
- Several CLCN4 variants exert dominant effects within ClC-3/ClC-4 heterodimers, as demonstrated using electrophysiological assays.
- The study provides the first evidence of dominant behavior of CLCN4 variants in mixed ClC-3/ClC-4 complexes and introduces a robust platform for assessing additional disease-associated variants.
- Dominant effects of CLCN4 variants may help explain the broad phenotypic variability observed in neurodevelopmental disorders linked to CLCN4, including severe presentation in individuals with partial or complete LoF missense variants.
- The new experimental platform enables systematic evaluation of emerging CLCN4 and CLCN3 variants, improving genotype–phenotype interpretation and supporting future diagnostic and therapeutic strategies.
Abstract
1. Introduction
2. Materials and Methods
2.1. Plasmids
2.2. Cell Culture and Transfection
2.3. Expression in Oocytes
2.4. Whole-Cell Patch Clamp
2.5. Two-Electrode Voltage-Clamp Recording
2.6. Normalization of Current-Voltage Relationships and Current-Density Relationships
2.7. Test for the Appearance of Steady Inward Currents at Acidic pH
2.8. Fluorescence Confocal Imaging and FLIM-FRET Analysis
2.9. Statistics
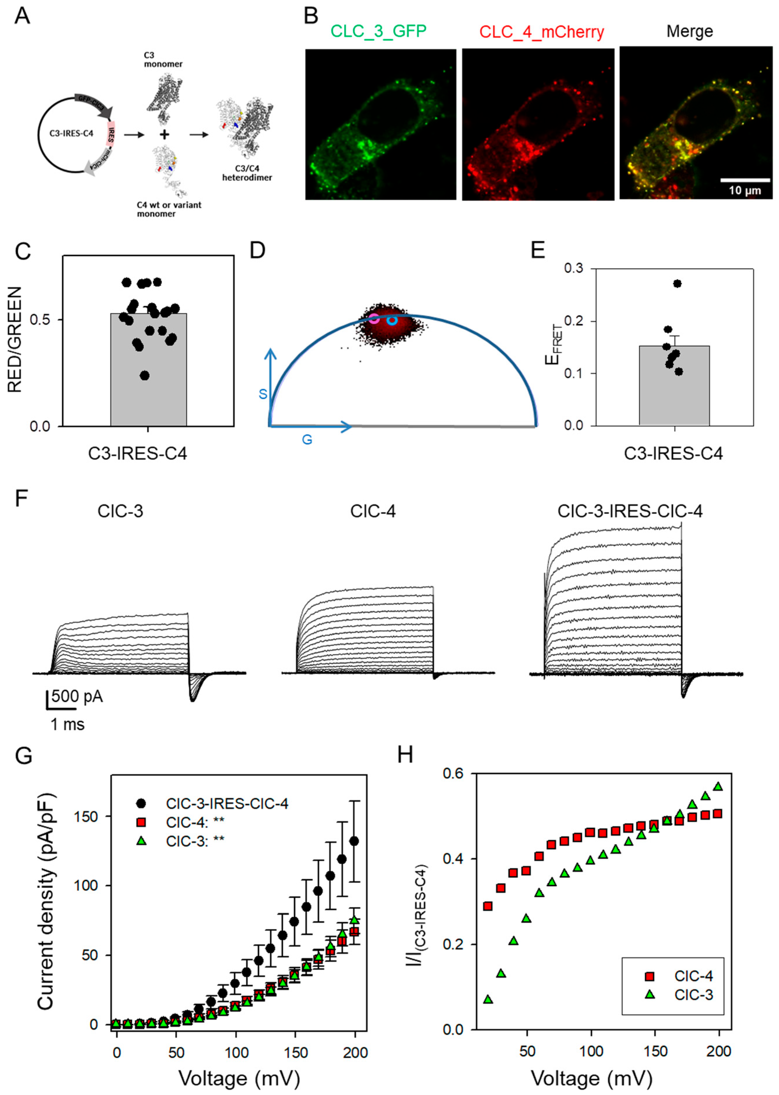
3. Results
4. Discussion
Supplementary Materials
Author Contributions
Funding
Institutional Review Board Statement
Informed Consent Statement
Data Availability Statement
Acknowledgments
Conflicts of Interest
References
- Gidziela, A.; Ahmadzadeh, Y.I.; Michelini, G.; Allegrini, A.G.; Agnew-Blais, J.; Lau, L.Y.; Duret, M.; Procopio, F.; Daly, E.; Ronald, A.; et al. A meta-analysis of genetic effects associated with neurodevelopmental disorders and co-occurring conditions. Nat. Hum. Behav. 2023, 7, 642–656. [Google Scholar] [CrossRef] [PubMed]
- Weinert, S.; Jabs, S.; Supanchart, C.; Schweizer, M.; Gimber, N.; Richter, M.; Rademann, J.; Stauber, T.; Kornak, U.; Jentsch, T.J. Lysosomal pathology and osteopetrosis upon loss of H+-driven lysosomal Cl− accumulation. Science 2010, 328, 1401–1403. [Google Scholar] [CrossRef]
- Ishida, Y.; Nayak, S.; Mindell, J.A.; Grabe, M. A model of lysosomal pH regulation. J. Gen. Physiol. 2013, 141, 705–720. [Google Scholar] [CrossRef] [PubMed]
- Jentsch, T.J.; Pusch, M. CLC chloride channels and transporters: Structure, function, physiology, and disease. Physiol. Rev. 2018, 98, 1493–1590. [Google Scholar] [CrossRef] [PubMed]
- Weinert, S.; Gimber, N.; Deuschel, D.; Stuhlmann, T.; Puchkov, D.; Farsi, Z.; Ludwig, C.F.; Novarino, G.; Lopez-Cayuqueo, K.I.; Planells-Cases, R.; et al. Uncoupling endosomal CLC chloride/proton exchange causes severe neurodegeneration. EMBO J. 2020, 39, e103358. [Google Scholar] [CrossRef]
- Coppola, M.A.; Tettey-Matey, A.; Imbrici, P.; Gavazzo, P.; Liantonio, A.; Pusch, M. Biophysical Aspects of Neurodegenerative and Neurodevelopmental Disorders Involving Endo-/Lysosomal CLC Cl−/H+ Antiporters. Life 2023, 13, 1317. [Google Scholar] [CrossRef]
- Bose, S.; He, H.; Stauber, T. Neurodegeneration Upon Dysfunction of Endosomal/Lysosomal CLC Chloride Transporters. Front. Cell Dev. Biol. 2021, 9, 639231. [Google Scholar] [CrossRef]
- Veeramah, K.R.; Johnstone, L.; Karafet, T.M.; Wolf, D.; Sprissler, R.; Salogiannis, J.; Barth-Maron, A.; Greenberg, M.E.; Stuhlmann, T.; Weinert, S.; et al. Exome sequencing reveals new causal mutations in children with epileptic encephalopathies. Epilepsia 2013, 54, 1270–1281. [Google Scholar] [CrossRef]
- Hu, H.; Haas, S.A.; Chelly, J.; Van Esch, H.; Raynaud, M.; de Brouwer, A.P.; Weinert, S.; Froyen, G.; Frints, S.G.; Laumonnier, F.; et al. X-exome sequencing of 405 unresolved families identifies seven novel intellectual disability genes. Mol. Psychiatry 2016, 21, 133–148. [Google Scholar] [CrossRef]
- Palmer, E.E.; Stuhlmann, T.; Weinert, S.; Haan, E.; Van Esch, H.; Holvoet, M.; Boyle, J.; Leffler, M.; Raynaud, M.; Moraine, C.; et al. De novo and inherited mutations in the X-linked gene CLCN4 are associated with syndromic intellectual disability and behavior and seizure disorders in males and females. Mol. Psychiatry 2016, 23, 222–230. [Google Scholar] [CrossRef]
- He, H.; Guzman, R.E.; Cao, D.; Sierra-Marquez, J.; Yin, F.; Fahlke, C.; Peng, J.; Stauber, T. The molecular and phenotypic spectrum of CLCN4-related epilepsy. Epilepsia 2021, 62, 1401–1415. [Google Scholar] [CrossRef] [PubMed]
- Duncan, A.R.; Polovitskaya, M.M.; Gaitan-Penas, H.; Bertelli, S.; VanNoy, G.E.; Grant, P.E.; O’Donnell-Luria, A.; Valivullah, Z.; Lovgren, A.K.; England, E.M.; et al. Unique variants in CLCN3, encoding an endosomal anion/proton exchanger, underlie a spectrum of neurodevelopmental disorders. Am. J. Hum. Genet. 2021, 108, 1450–1465. [Google Scholar] [CrossRef] [PubMed]
- Palmer, E.E.; Pusch, M.; Picollo, A.; Forwood, C.; Nguyen, M.H.; Suckow, V.; Gibbons, J.; Hoff, A.; Sigfrid, L.; Megarbane, A.; et al. Functional and clinical studies reveal pathophysiological complexity of CLCN4-related neurodevelopmental condition. Mol. Psychiatry 2023, 28, 668–697. [Google Scholar] [CrossRef] [PubMed]
- Nakashima, M.; Argilli, E.; Nakano, S.; Sherr, E.H.; Kato, M.; Saitsu, H. De novo CLCN3 variants affecting Gly327 cause severe neurodevelopmental syndrome with brain structural abnormalities. J. Hum. Genet. 2023, 68, 291–298. [Google Scholar] [CrossRef]
- Guzman, R.E.; Sierra-Marquez, J.; Bungert-Plumke, S.; Franzen, A.; Fahlke, C. Functional Characterization of CLCN4 Variants Associated With X-Linked Intellectual Disability and Epilepsy. Front. Mol. Neurosci. 2022, 15, 872407. [Google Scholar] [CrossRef]
- Li, S.; Zhang, W.; Liang, P.; Zhu, M.; Zheng, B.; Zhou, W.; Wang, C.; Zhao, X. Novel variants in the CLCN4 gene associated with syndromic X-linked intellectual disability. Front. Neurol. 2023, 14, 1096969. [Google Scholar] [CrossRef]
- Festa, M.; Coppola, M.A.; Angeli, E.; Tettey-Matey, A.; Giusto, A.; Mazza, I.; Gatta, E.; Barbieri, R.; Picollo, A.; Gavazzo, P.; et al. TMEM9B Regulates Endosomal ClC-3 and ClC-4 Transporters. Life 2024, 14, 1034. [Google Scholar] [CrossRef]
- Planells-Cases, R.; Vorobeva, V.; Kar, S.; Schmitt, F.W.; Schulte, U.; Schrecker, M.; Hite, R.K.; Fakler, B.; Jentsch, T.J. Endosomal chloride/proton exchangers need inhibitory TMEM9 beta-subunits for regulation and prevention of disease-causing overactivity. Nat. Commun. 2025, 16, 3117. [Google Scholar] [CrossRef]
- Coppola, M.A.; Gavazzo, P.; Zanardi, I.; Tettey-Matey, A.; Liantonio, A.; Fong, P.; Pusch, M. Distinct ClC-6 and ClC-7 Cl− sensitivities provide insight into ClC-7′s role in lysosomal Cl− homeostasis. J. Physiol. 2023, 601, 5635–5653. [Google Scholar] [CrossRef]
- Ranjit, S.; Malacrida, L.; Jameson, D.M.; Gratton, E. Fit-free analysis of fluorescence lifetime imaging data using the phasor approach. Nat. Protoc. 2018, 13, 1979–2004. [Google Scholar] [CrossRef]
- Ludwig, C.F.; Ullrich, F.; Leisle, L.; Stauber, T.; Jentsch, T.J. Common gating of both CLC transporter subunits underlies voltage-dependent activation of the 2Cl−/1H+ exchanger ClC-7/Ostm1. J. Biol. Chem. 2013, 288, 28611–28619. [Google Scholar] [CrossRef]
- Zdebik, A.A.; Zifarelli, G.; Bergsdorf, E.Y.; Soliani, P.; Scheel, O.; Jentsch, T.J.; Pusch, M. Determinants of anion-proton coupling in mammalian endosomal CLC proteins. J. Biol. Chem. 2008, 283, 4219–4227. [Google Scholar] [CrossRef]
- Friedrich, T.; Breiderhoff, T.; Jentsch, T.J. Mutational analysis demonstrates that ClC-4 and ClC-5 directly mediate plasma membrane currents. J. Biol. Chem. 1999, 274, 896–902. [Google Scholar] [CrossRef]
- Guzman, R.E.; Grieschat, M.; Fahlke, C.; Alekov, A.K. ClC-3 is an intracellular chloride/proton exchanger with large voltage-dependent nonlinear capacitance. ACS Chem. Neurosci. 2013, 4, 994–1003. [Google Scholar] [CrossRef][Green Version]
- Smith, A.J.; Lippiat, J.D. Voltage-dependent charge movement associated with activation of the CLC-5 2Cl−/1H+ exchanger. FASEB J. 2010, 24, 3696–3705. [Google Scholar] [CrossRef]
- Zifarelli, G.; De Stefano, S.; Zanardi, I.; Pusch, M. On the mechanism of gating charge movement of ClC-5, a human Cl−/H+ antiporter. Biophys. J. 2012, 102, 2060–2069. [Google Scholar] [CrossRef][Green Version]
- Pusch, M.; Steinmeyer, K.; Koch, M.C.; Jentsch, T.J. Mutations in dominant human myotonia congenita drastically alter the voltage dependence of the CIC-1 chloride channel. Neuron 1995, 15, 1455–1463. [Google Scholar] [CrossRef] [PubMed]





Disclaimer/Publisher’s Note: The statements, opinions and data contained in all publications are solely those of the individual author(s) and contributor(s) and not of MDPI and/or the editor(s). MDPI and/or the editor(s) disclaim responsibility for any injury to people or property resulting from any ideas, methods, instructions or products referred to in the content. |
© 2025 by the authors. Licensee MDPI, Basel, Switzerland. This article is an open access article distributed under the terms and conditions of the Creative Commons Attribution (CC BY) license (https://creativecommons.org/licenses/by/4.0/).
Share and Cite
Tettey-Matey, A.; Picollo, A.; Sbrana, F.; Coppola, M.A.; Rubino, E.; Giusto, A.; Festa, M.; Angeli, E.; Picco, C.; Barbieri, R.; et al. Dominant Action of CLCN4 Neurodevelopmental Disease Variants in Heteromeric Endosomal ClC-3/ClC-4 Transporters. Cells 2025, 14, 1973. https://doi.org/10.3390/cells14241973
Tettey-Matey A, Picollo A, Sbrana F, Coppola MA, Rubino E, Giusto A, Festa M, Angeli E, Picco C, Barbieri R, et al. Dominant Action of CLCN4 Neurodevelopmental Disease Variants in Heteromeric Endosomal ClC-3/ClC-4 Transporters. Cells. 2025; 14(24):1973. https://doi.org/10.3390/cells14241973
Chicago/Turabian StyleTettey-Matey, Abraham, Alessandra Picollo, Francesca Sbrana, Maria Antonietta Coppola, Eugenia Rubino, Alice Giusto, Margherita Festa, Elena Angeli, Cristiana Picco, Raffaella Barbieri, and et al. 2025. "Dominant Action of CLCN4 Neurodevelopmental Disease Variants in Heteromeric Endosomal ClC-3/ClC-4 Transporters" Cells 14, no. 24: 1973. https://doi.org/10.3390/cells14241973
APA StyleTettey-Matey, A., Picollo, A., Sbrana, F., Coppola, M. A., Rubino, E., Giusto, A., Festa, M., Angeli, E., Picco, C., Barbieri, R., Gavazzo, P., & Pusch, M. (2025). Dominant Action of CLCN4 Neurodevelopmental Disease Variants in Heteromeric Endosomal ClC-3/ClC-4 Transporters. Cells, 14(24), 1973. https://doi.org/10.3390/cells14241973

