Somatic Mutation Profiling and Therapeutic Landscape of Breast Cancer in the MENA Region
Highlights
- What are the main findings?
- Whole exome sequencing (WES) characterized the mutational landscape of breast cancer in MENA patients, revealing both known and novel potential driver mutations.
- Subtype-specific mutational signatures were identified.
- What is the implication of the main finding?
- OncoKB annotation uncovered actionable variants, pointing to potential new therapeutic opportunities for breast cancer.
- These findings expand knowledge in an underrepresented MENA population, supporting precision oncology efforts.
Abstract
1. Introduction
2. Materials and Methods
2.1. Patient Characteristics
2.2. Genomic DNA (gDNA) Extraction
2.3. Whole Exome Sequencing (WES)
2.4. WES Data Analysis and Variant Calling
2.5. Enrichment Analysis and Data Visualization
3. Results
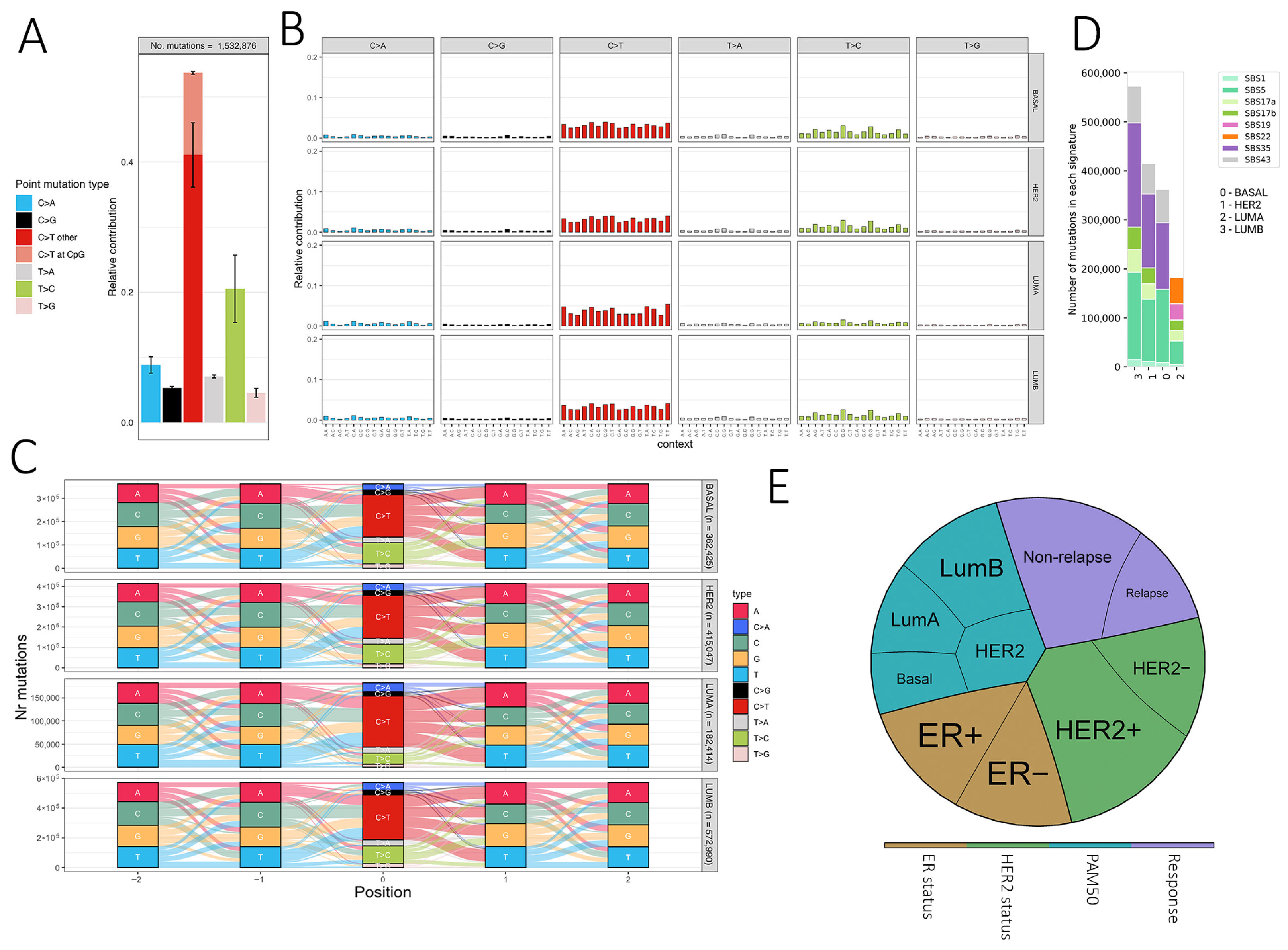
3.1. Mutation Burden Analysis
3.2. Somatic Signature Analysis
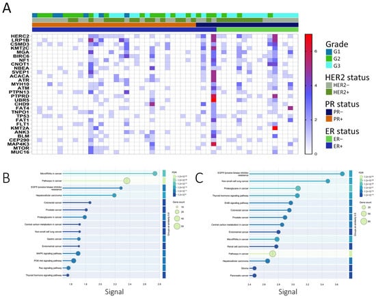
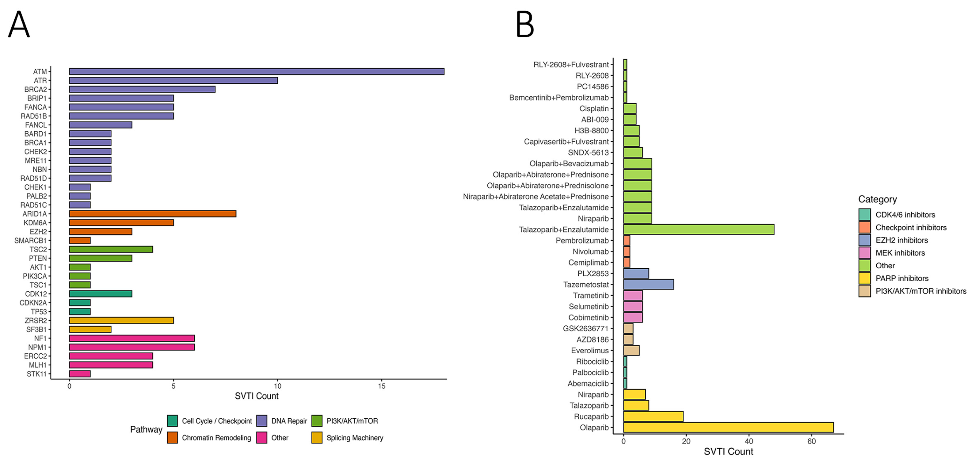
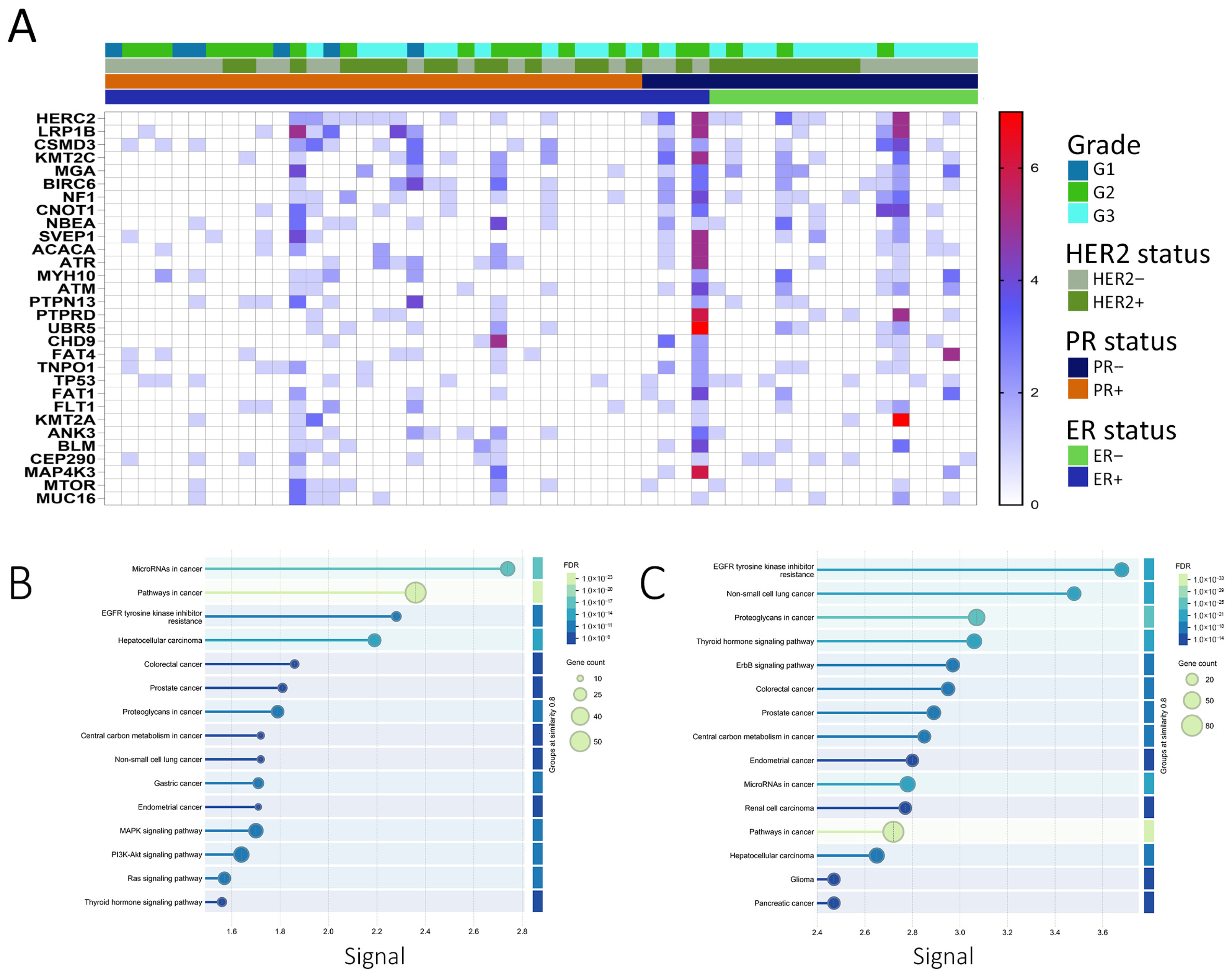
3.3. Therapeutic Implications of Somatic Variants
4. Discussion
5. Conclusions
Supplementary Materials
Author Contributions
Funding
Institutional Review Board Statement
Informed Consent Statement
Data Availability Statement
Acknowledgments
Conflicts of Interest
Abbreviations
| ER | Estrogen Receptor |
| HER2 | Human Epidermal Growth Factor Receptor 2 |
| TNBC | Triple-Negative Breast Cancer |
| PR | Progesterone Receptor |
| PI3K | Phosphoinositide 3-Kinase |
| AKT | Protein Kinase B |
| mTOR | Mechanistic Target of Rapamycin |
| CDK4/6 | Cyclin-Dependent Kinases 4 and 6 |
| FFPE | Formalin-Fixed Paraffin-Embedded |
| DLMP | Department of Laboratory Medicine and Pathology |
| HMC | Hamad Medical Corporation |
| MENA | Middle East and North Africa |
| WES | Whole Exome Sequencing |
| gDNA | Genomic DNA |
| BWA-MEM | Burrows-Wheeler Aligner Maximal Exact Match |
| PAM50 | Prediction Analysis of Microarray 50 |
| VEP | Variant Effect Predictor |
| SNPeff | SNP Effect Predictor |
| KEGG | Kyoto Encyclopedia of Genes and Genomes |
| COSMIC | Catalogue of Somatic Mutations in Cancer |
| SBS | Single Base Substitution |
| GO | Gene Ontology |
| UNMASC | Unmatched Normals and Matched Analysis of Somatic Calls |
| OncoKB | Oncology Knowledge Base |
| CIVIC | Clinical Interpretation of Variants in Cancer |
| STRING | Search Tool for the Retrieval of Interacting Genes/Proteins |
| SRplot | Shiny R Plot |
References
- Nolan, E.; Lindeman, G.J.; Visvader, J.E. Deciphering breast cancer: From biology to the clinic. Cell 2023, 186, 1708–1728. [Google Scholar] [CrossRef]
- Fribbens, C.; O’Leary, B.; Kilburn, L.; Hrebien, S.; Garcia-Murillas, I.; Beaney, M.; Cristofanilli, M.; Andre, F.; Loi, S.; Loibl, S.; et al. Plasma ESR1 Mutations and the Treatment of Estrogen Receptor-Positive Advanced Breast Cancer. J. Clin. Oncol. 2016, 34, 2961–2968. [Google Scholar] [CrossRef]
- Jeselsohn, R.; Buchwalter, G.; De Angelis, C.; Brown, M.; Schiff, R. ESR1 mutations-a mechanism for acquired endocrine resistance in breast cancer. Nat. Rev. Clin. Oncol. 2015, 12, 573–583. [Google Scholar] [CrossRef]
- Aggelis, V.; Johnston, S.R.D. Advances in Endocrine-Based Therapies for Estrogen Receptor-Positive Metastatic Breast Cancer. Drugs 2019, 79, 1849–1866. [Google Scholar] [CrossRef]
- Andre, F.; Ciruelos, E.; Rubovszky, G.; Campone, M.; Loibl, S.; Rugo, H.S.; Iwata, H.; Conte, P.; Mayer, I.A.; Kaufman, B.; et al. Alpelisib for PIK3CA-Mutated, Hormone Receptor-Positive Advanced Breast Cancer. N. Engl. J. Med. 2019, 380, 1929–1940. [Google Scholar] [CrossRef]
- Arteaga, C.L.; Engelman, J.A. ERBB receptors: From oncogene discovery to basic science to mechanism-based cancer therapeutics. Cancer Cell 2014, 25, 282–303. [Google Scholar] [CrossRef] [PubMed]
- Verma, S.; Miles, D.; Gianni, L.; Krop, I.E.; Welslau, M.; Baselga, J.; Pegram, M.; Oh, D.Y.; Dieras, V.; Guardino, E.; et al. Trastuzumab emtansine for HER2-positive advanced breast cancer. N. Engl. J. Med. 2012, 367, 1783–1791. [Google Scholar] [CrossRef] [PubMed]
- Shah, S.P.; Roth, A.; Goya, R.; Oloumi, A.; Ha, G.; Zhao, Y.; Turashvili, G.; Ding, J.; Tse, K.; Haffari, G.; et al. The clonal and mutational evolution spectrum of primary triple-negative breast cancers. Nature 2012, 486, 395–399. [Google Scholar] [CrossRef]
- Lehmann, B.D.; Bauer, J.A.; Chen, X.; Sanders, M.E.; Chakravarthy, A.B.; Shyr, Y.; Pietenpol, J.A. Identification of human triple-negative breast cancer subtypes and preclinical models for selection of targeted therapies. J. Clin. Investig. 2011, 121, 2750–2767. [Google Scholar] [CrossRef]
- Morganti, S.; Marra, A.; De Angelis, C.; Toss, A.; Licata, L.; Giugliano, F.; Taurelli Salimbeni, B.; Berton Giachetti, P.P.M.; Esposito, A.; Giordano, A.; et al. PARP Inhibitors for Breast Cancer Treatment: A Review. JAMA Oncol. 2024, 10, 658–670. [Google Scholar] [CrossRef] [PubMed]
- Schmid, P.; Cortes, J.; Pusztai, L.; McArthur, H.; Kümmel, S.; Bergh, J.; Denkert, C.; Park, Y.H.; Hui, R.; Harbeck, N. Pembrolizumab for early triple-negative breast cancer. N. Engl. J. Med. 2020, 382, 810–821. [Google Scholar] [CrossRef]
- Nik-Zainal, S.; Davies, H.; Staaf, J.; Ramakrishna, M.; Glodzik, D.; Zou, X.; Martincorena, I.; Alexandrov, L.B.; Martin, S.; Wedge, D.C.; et al. Landscape of somatic mutations in 560 breast cancer whole-genome sequences. Nature 2016, 534, 47–54. [Google Scholar] [CrossRef]
- Ferlay, J.; Ervik, M.; Lam, F.; Laversanne, M.; Colombet, M.; Mery, L.; Piñeros, M.; Znaor, A.; Soerjomataram, I.; Bray, F. Global Cancer Observatory: Cancer Today; International Agency for Research on Cancer: Lyon, France, 2024. [Google Scholar]
- Najjar, H.; Easson, A. Age at diagnosis of breast cancer in Arab nations. Int. J. Surg. 2010, 8, 448–452. [Google Scholar] [CrossRef]
- Beg, S.; Siraj, A.K.; Prabhakaran, S.; Jehan, Z.; Ajarim, D.; Al-Dayel, F.; Tulbah, A.; Al-Kuraya, K.S. Loss of PTEN expression is associated with aggressive behavior and poor prognosis in Middle Eastern triple-negative breast cancer. Breast Cancer Res. Treat. 2015, 151, 541–553. [Google Scholar] [CrossRef]
- Abujamous, L.; Ahmed, I.; Ahen, Y.; Alotaibi, H.; Al Moustafa, A.E.; Mohd Arif, S.; Al-Thawadi, H.; Razali, R. Somatic mutations in Middle East and North Africa breast cancer patients: A systematic review. Oncologist 2025, 30, oyaf205. [Google Scholar] [CrossRef] [PubMed]
- Alhuqail, A.-J.; Alzahrani, A.; Almubarak, H.; Al-Qadheeb, S.; Alghofaili, L.; Almoghrabi, N.; Alhussaini, H.; Park, B.H.; Colak, D.; Karakas, B. High prevalence of deleterious BRCA1 and BRCA2 germline mutations in arab breast and ovarian cancer patients. Breast Cancer Res. Treat. 2018, 168, 695–702. [Google Scholar] [CrossRef] [PubMed]
- Abulkhair, O.; Al Balwi, M.; Makram, O.; Alsubaie, L.; Faris, M.; Shehata, H.; Hashim, A.; Arun, B.; Saadeddin, A.; Ibrahim, E. Prevalence of BRCA1 and BRCA2 Mutations Among High-Risk Saudi Patients with Breast Cancer. J. Glob. Oncol. 2018, 4, 1–9. [Google Scholar] [CrossRef] [PubMed]
- Alawadi, S.; Ghabreau, L.; Alsaleh, M.; Abdulaziz, Z.; Rafeek, M.; Akil, N.; Alkhalaf, M. P53 gene polymorphisms and breast cancer risk in Arab women. Med. Oncol. 2011, 28, 709–715. [Google Scholar] [CrossRef]
- Saad, M.; Mokrab, Y.; Halabi, N.; Shan, J.; Razali, R.; Kunji, K.; Syed, N.; Temanni, R.; Subramanian, M.; Ceccarelli, M.; et al. Genetic predisposition to cancer across people of different ancestries in Qatar: A population-based, cohort study. Lancet Oncol. 2022, 23, 341–352. [Google Scholar] [CrossRef]
- Tate, J.G.; Bamford, S.; Jubb, H.C.; Sondka, Z.; Beare, D.M.; Bindal, N.; Boutselakis, H.; Cole, C.G.; Creatore, C.; Dawson, E.; et al. COSMIC: The Catalogue Of Somatic Mutations In Cancer. Nucleic Acids Res. 2019, 47, D941–D947. [Google Scholar] [CrossRef]
- Tamborero, D.; Rubio-Perez, C.; Deu-Pons, J.; Schroeder, M.P.; Vivancos, A.; Rovira, A.; Tusquets, I.; Albanell, J.; Rodon, J.; Tabernero, J. Cancer Genome Interpreter annotates the biological and clinical relevance of tumor alterations. Genome Med. 2018, 10, 25. [Google Scholar] [CrossRef]
- Chakravarty, D.; Gao, J.; Phillips, S.M.; Kundra, R.; Zhang, H.; Wang, J.; Rudolph, J.E.; Yaeger, R.; Soumerai, T.; Nissan, M.H.; et al. OncoKB: A Precision Oncology Knowledge Base. JCO Precis. Oncol. 2017, 2017, PO.17.00011. [Google Scholar] [CrossRef]
- Elango, R.; Rashid, S.; Vishnubalaji, R.; Al-Sarraf, R.; Akhtar, M.; Ouararhni, K.; Decock, J.; Albagha, O.M.E.; Alajez, N.M. Transcriptome profiling and network enrichment analyses identify subtype-specific therapeutic gene targets for breast cancer and their microRNA regulatory networks. Cell Death Dis. 2023, 14, 415. [Google Scholar] [CrossRef] [PubMed]
- Li, H. Aligning sequence reads, clone sequences and assembly contigs with BWA-MEM. arXiv 2013, arXiv:1303.3997. [Google Scholar] [CrossRef]
- Bolger, A.M.; Lohse, M.; Usadel, B. Trimmomatic: A flexible trimmer for Illumina sequence data. Bioinformatics 2014, 30, 2114–2120. [Google Scholar] [CrossRef]
- Koboldt, D.C.; Zhang, Q.; Larson, D.E.; Shen, D.; McLellan, M.D.; Lin, L.; Miller, C.A.; Mardis, E.R.; Ding, L.; Wilson, R.K. VarScan 2: Somatic mutation and copy number alteration discovery in cancer by exome sequencing. Genome Res. 2012, 22, 568–576. [Google Scholar] [CrossRef] [PubMed]
- Sukhai, M.A.; Misyura, M.; Thomas, M.; Garg, S.; Zhang, T.; Stickle, N.; Virtanen, C.; Bedard, P.L.; Siu, L.L.; Smets, T. Somatic tumor variant filtration strategies to optimize tumor-only molecular profiling using targeted next-generation sequencing panels. J. Mol. Diagn. 2019, 21, 261–273. [Google Scholar] [CrossRef]
- Little, P.; Jo, H.; Hoyle, A.; Mazul, A.; Zhao, X.; Salazar, A.H.; Farquhar, D.; Sheth, S.; Masood, M.; Hayward, M.C. UNMASC: Tumor-only variant calling with unmatched normal controls. NAR Cancer 2021, 3, zcab040. [Google Scholar] [CrossRef]
- Muiños, F.; Martínez-Jiménez, F.; Pich, O.; Gonzalez-Perez, A.; Lopez-Bigas, N. In silico saturation mutagenesis of cancer genes. Nature 2021, 596, 428–432. [Google Scholar] [CrossRef]
- Blokzijl, F.; Janssen, R.; Van Boxtel, R.; Cuppen, E. MutationalPatterns: Comprehensive genome-wide analysis of mutational processes. Genome Med. 2018, 10, 33. [Google Scholar] [CrossRef]
- Bergstrom, E.N.; Huang, M.N.; Mahto, U.; Barnes, M.; Stratton, M.R.; Rozen, S.G.; Alexandrov, L.B. SigProfilerMatrixGenerator: A tool for visualizing and exploring patterns of small mutational events. BMC Genom. 2019, 20, 685. [Google Scholar] [CrossRef]
- Díaz-Gay, M.; Vangara, R.; Barnes, M.; Wang, X.; Islam, S.A.; Vermes, I.; Duke, S.; Narasimman, N.B.; Yang, T.; Jiang, Z. Assigning mutational signatures to individual samples and individual somatic mutations with SigProfilerAssignment. Bioinformatics 2023, 39, btad756. [Google Scholar] [CrossRef]
- McLaren, W.; Gil, L.; Hunt, S.E.; Riat, H.S.; Ritchie, G.R.; Thormann, A.; Flicek, P.; Cunningham, F. The Ensembl Variant Effect Predictor. Genome Biol. 2016, 17, 122. [Google Scholar] [CrossRef]
- Cingolani, P. Variant Annotation and Functional Prediction: SnpEff. Methods Mol. Biol. 2022, 2493, 289–314. [Google Scholar] [CrossRef]
- Pagel, K.A.; Kim, R.; Moad, K.; Busby, B.; Zheng, L.; Tokheim, C.; Ryan, M.; Karchin, R. Integrated Informatics Analysis of Cancer-Related Variants. JCO Clin. Cancer Inform. 2020, 4, 310–317. [Google Scholar] [CrossRef]
- Szklarczyk, D.; Kirsch, R.; Koutrouli, M.; Nastou, K.; Mehryary, F.; Hachilif, R.; Gable, A.L.; Fang, T.; Doncheva, N.T.; Pyysalo, S. The STRING database in 2023: Protein–protein association networks and functional enrichment analyses for any sequenced genome of interest. Nucleic Acids Res. 2023, 51, D638–D646. [Google Scholar] [CrossRef] [PubMed]
- Shaath, H.; Vishnubalaji, R.; Elango, R.; Velayutham, D.; Jithesh, P.V.; Alajez, N.M. Therapeutic targeting of the TPX2/TTK network in colorectal cancer. Cell Commun. Signal 2023, 21, 265. [Google Scholar] [CrossRef] [PubMed]
- Tang, D.; Chen, M.; Huang, X.; Zhang, G.; Zeng, L.; Zhang, G.; Wu, S.; Wang, Y. SRplot: A free online platform for data visualization and graphing. PLoS ONE 2023, 18, e0294236. [Google Scholar] [CrossRef] [PubMed]
- Chang, M.T.; Bhattarai, T.S.; Schram, A.M.; Bielski, C.M.; Donoghue, M.T.A.; Jonsson, P.; Chakravarty, D.; Phillips, S.; Kandoth, C.; Penson, A.; et al. Accelerating Discovery of Functional Mutant Alleles in Cancer. Cancer Discov. 2018, 8, 174–183. [Google Scholar] [CrossRef]
- Alexandrov, L.B.; Kim, J.; Haradhvala, N.J.; Huang, M.N.; Tian Ng, A.W.; Wu, Y.; Boot, A.; Covington, K.R.; Gordenin, D.A.; Bergstrom, E.N.; et al. The repertoire of mutational signatures in human cancer. Nature 2020, 578, 94–101. [Google Scholar] [CrossRef]
- Shiovitz, S.; Korde, L.A. Genetics of breast cancer: A topic in evolution. Ann. Oncol. 2015, 26, 1291–1299. [Google Scholar] [CrossRef]
- Alexandrov, L.B.; Jones, P.H.; Wedge, D.C.; Sale, J.E.; Campbell, P.J.; Nik-Zainal, S.; Stratton, M.R. Clock-like mutational processes in human somatic cells. Nat. Genet. 2015, 47, 1402–1407. [Google Scholar] [CrossRef] [PubMed]
- Zhu, B.; Joo, L.; Zhang, T.; Koka, H.; Lee, D.; Shi, J.; Lee, P.; Wang, D.; Wang, F.; Chan, W.C.; et al. Comparison of somatic mutation landscapes in Chinese versus European breast cancer patients. HGG Adv. 2022, 3, 100076. [Google Scholar] [CrossRef] [PubMed]
- Zhu, T.; Tong, H.; Du, Z.; Beck, S.; Teschendorff, A.E. An improved epigenetic counter to track mitotic age in normal and precancerous tissues. Nat. Commun. 2024, 15, 4211. [Google Scholar] [CrossRef] [PubMed]
- Seiler, M.; Yoshimi, A.; Darman, R.; Chan, B.; Keaney, G.; Thomas, M.; Agrawal, A.A.; Caleb, B.; Csibi, A.; Sean, E.; et al. H3B-8800, an orally available small-molecule splicing modulator, induces lethality in spliceosome-mutant cancers. Nat. Med. 2018, 24, 497–504. [Google Scholar] [CrossRef]
- Bland, P.; Saville, H.; Wai, P.T.; Curnow, L.; Muirhead, G.; Nieminuszczy, J.; Ravindran, N.; John, M.B.; Hedayat, S.; Barker, H.E.; et al. SF3B1 hotspot mutations confer sensitivity to PARP inhibition by eliciting a defective replication stress response. Nat Genet 2023, 55, 1311–1323. [Google Scholar] [CrossRef]
- Callens, C.; Driouch, K.; Boulai, A.; Tariq, Z.; Comte, A.; Berger, F.; Belin, L.; Bieche, I.; Servois, V.; Legoix, P.; et al. Molecular features of untreated breast cancer and initial metastatic event inform clinical decision-making and predict outcome: Long-term results of ESOPE, a single-arm prospective multicenter study. Genome Med. 2021, 13, 44. [Google Scholar] [CrossRef]





| Ethnicity | |
|---|---|
| MENA | 51 (98%) |
| Non-MENA | 1 (2%) |
| Age (Median) | 23–72 (44.5) |
| PAM50 subtype | |
| LumA | 12 (13%) |
| LumB | 20 (20%) |
| HER2 | 11 (29%) |
| Basal | 9 (38%) |
| ER status | |
| ER+ | 36 (69%) |
| ER− | 16 (31%) |
| HER2 status | |
| HER2+ | 25 (48%) |
| HER2− | 27 (42%) |
| Clinical outcomes | |
| Relapse | 16 (31%) |
| Non-relapse | 32 (61%) |
| NA | 4 (8%) |
Disclaimer/Publisher’s Note: The statements, opinions and data contained in all publications are solely those of the individual author(s) and contributor(s) and not of MDPI and/or the editor(s). MDPI and/or the editor(s) disclaim responsibility for any injury to people or property resulting from any ideas, methods, instructions or products referred to in the content. |
© 2025 by the authors. Licensee MDPI, Basel, Switzerland. This article is an open access article distributed under the terms and conditions of the Creative Commons Attribution (CC BY) license (https://creativecommons.org/licenses/by/4.0/).
Share and Cite
Velayutham, D.; Elango, R.; Rashid, S.; Al-Sarraf, R.; Akhtar, M.; Ouararhni, K.; Jithesh, P.V.; Alajez, N.M. Somatic Mutation Profiling and Therapeutic Landscape of Breast Cancer in the MENA Region. Cells 2025, 14, 1791. https://doi.org/10.3390/cells14221791
Velayutham D, Elango R, Rashid S, Al-Sarraf R, Akhtar M, Ouararhni K, Jithesh PV, Alajez NM. Somatic Mutation Profiling and Therapeutic Landscape of Breast Cancer in the MENA Region. Cells. 2025; 14(22):1791. https://doi.org/10.3390/cells14221791
Chicago/Turabian StyleVelayutham, Dinesh, Ramesh Elango, Sameera Rashid, Reem Al-Sarraf, Mohammed Akhtar, Khalid Ouararhni, Puthen Veettil Jithesh, and Nehad M. Alajez. 2025. "Somatic Mutation Profiling and Therapeutic Landscape of Breast Cancer in the MENA Region" Cells 14, no. 22: 1791. https://doi.org/10.3390/cells14221791
APA StyleVelayutham, D., Elango, R., Rashid, S., Al-Sarraf, R., Akhtar, M., Ouararhni, K., Jithesh, P. V., & Alajez, N. M. (2025). Somatic Mutation Profiling and Therapeutic Landscape of Breast Cancer in the MENA Region. Cells, 14(22), 1791. https://doi.org/10.3390/cells14221791

