Mebendazole Exerts Anticancer Activity in Ovarian Cancer Cell Lines via Novel Girdin-Mediated AKT/IKKα/β/NF-κB Signaling Axis
Abstract
1. Introduction
2. Materials and Methods
2.1. Cell Culture Reagents
2.2. Chemicals
2.3. Antibodies
2.4. Equipments
2.5. Cell Proliferation Assay
2.6. Cell Migration (Scratch Wound Healing) Assay
2.7. 3D Spheroid Invasion Assay
2.8. Colony Formation Assay
2.9. Assessing Actin Polymerization with Flow Cytometry
2.10. Evaluating Actin Polymerization with Confocal Microscope
2.11. Assessing the Effect of MBZ on Surface Stem Cell Markers
2.12. Analysis of MMP-9 Activity Using Gelatin Zymography
2.13. Cell Cycle Analysis by Flow Cytometry
2.14. Determining Mitochondrial Membrane Potential (ΔΨm) Using Flow Cytometry
2.15. Detection of Cell Apoptosis by Flow Cytometry
2.16. p-NF-κB Translocation Analysis by Confocal Microscopy
2.17. Analysis of Protein Expression Using Immunoblotting
2.18. Statistical Analysis
3. Results
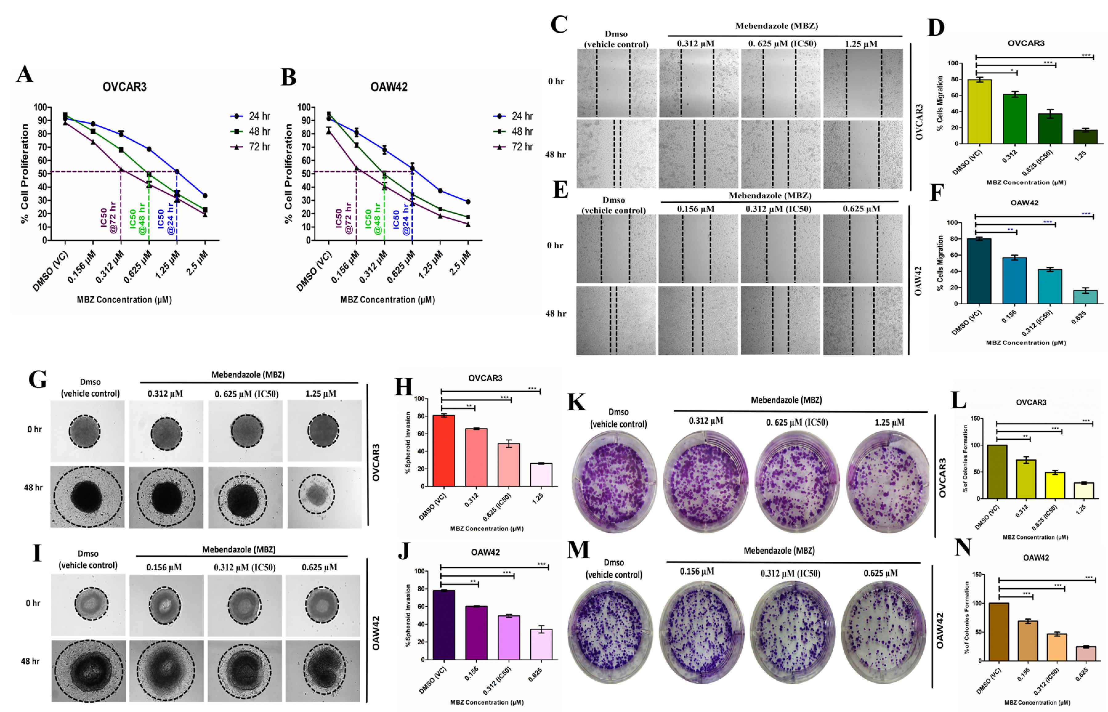
3.1. Mebendazole Eloquently Inhibits Cell Proliferation and Suppresses the In Vitro Tumorigenesis and Metastatic Parameters of OVCAR3 and OAW42 Cells
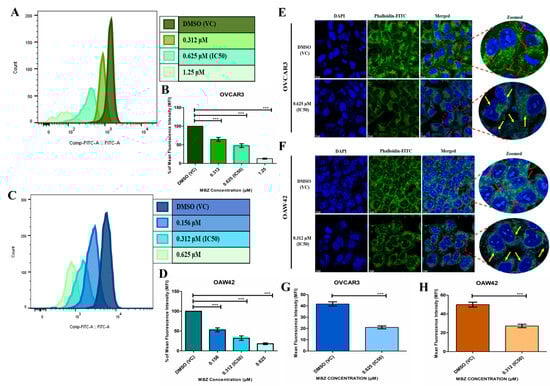
3.2. MBZ Disrupts the Cytoskeleton Network by Impeding Actin Polymerization
3.3. MBZ Substantially Down-Regulates Stem Cell Markers, Gelatinolytic Activity and Modulates the Metastasis-Related Proteins
3.4. Mebendazole Substantially Induces G2/M Cell Cycle Arrest
3.5. Mebendazole Notably Disrupts Mitochondrial Membrane Potential (ΔΨm) and Induces Caspase-3-Dependent Intrinsic Pathway Program Cell Death (Apoptosis)
3.6. MBZ Significantly Down-Regulates the Expression of p-Nf-κB and Its Translocation from Cytoplasm to the Nucleus and Exerts Its Anticancer Effects Through a Novel Girdin-Mediated Akt/IKKα/β/NF-κB Signaling Axis
4. Discussion
5. Conclusions
Supplementary Materials
Author Contributions
Funding
Institutional Review Board Statement
Informed Consent Statement
Data Availability Statement
Acknowledgments
Conflicts of Interest
References
- Yousefi, M.; Dehghani, S.; Nosrati, R.; Ghanei, M.; Salmaninejad, A.; Rajaie, S.; Hasanzadeh, M.; Pasdar, A. Current insights into the metastasis of epithelial ovarian cancer—hopes and hurdles. Cell. Oncol. 2020, 43, 515–538. [Google Scholar] [CrossRef] [PubMed]
- Roett, M.A.; Evans, P. Ovarian cancer: An overview. Am. Fam. Physician 2009, 80, 609–616. [Google Scholar] [PubMed]
- Zhang, W.; Torres-Rojas, C.; Yue, J.; Zhu, B.M. Adipose-derived stem cells in ovarian cancer progression, metastasis, and chemoresistance. Exp. Biol. Med. 2021, 246, 1810–1815. [Google Scholar] [CrossRef]
- Weng, L.; Enomoto, A.; Ishida-Takagishi, M.; Asai, N.; Takahashi, M. Girding for migratory cues: Roles of the Akt substrate Girdin in cancer progression and angiogenesis. Cancer Sci. 2010, 101, 836–842. [Google Scholar] [CrossRef] [PubMed]
- Huang, H. Matrix Metalloproteinase-9 (MMP-9) as a Cancer Biomarker and MMP-9 Biosensors: Recent Advances. Sensors 2018, 18, 3249. [Google Scholar] [CrossRef] [PubMed]
- Guerini, A.E.; Triggiani, L.; Maddalo, M.; Bonu, M.L.; Frassine, F.; Baiguini, A.; Alghisi, A.; Tomasini, D.; Borghetti, P.; Pasinetti, N.; et al. Mebendazole as a Candidate for Drug Repurposing in Oncology: An Extensive Review of Current Literature. Cancers 2019, 11, 1284. [Google Scholar] [CrossRef]
- Andersson, C.R.; Selvin, T.; Blom, K.; Rubin, J.; Berglund, M.; Jarvius, M.; Lenhammar, L.; Parrow, V.; Loskog, A.; Fryknas, M.; et al. Mebendazole is unique among tubulin-active drugs in activating the MEK-ERK pathway. Sci. Rep. 2020, 10, 13124. [Google Scholar] [CrossRef] [PubMed]
- Mohi-Ud-Din, R.; Chawla, A.; Sharma, P.; Mir, P.A.; Potoo, F.H.; Reiner, Z.; Reiner, I.; Atessahin, D.A.; Sharifi-Rad, J.; Mir, R.H.; et al. Repurposing approved non-oncology drugs for cancer therapy: A comprehensive review of mechanisms, efficacy, and clinical prospects. Eur. J. Med. Res. 2023, 28, 345. [Google Scholar] [CrossRef]
- Son, D.S.; Lee, E.S.; Adunyah, S.E. The Antitumor Potentials of Benzimidazole Anthelmintics as Repurposing Drugs. Immune Netw. 2020, 20, e29. [Google Scholar] [CrossRef] [PubMed]
- Gallia, G.L.; Holdhoff, M.; Brem, H.; Joshi, A.D.; Hann, C.L.; Bai, R.Y.; Staedtke, V.; Blakeley, J.O.; Sengupta, S.; Jarrell, T.C.; et al. Mebendazole and temozolomide in patients with newly diagnosed high-grade gliomas: Results of a phase 1 clinical trial. Neurooncol Adv. 2021, 3, vdaa154. [Google Scholar] [CrossRef]
- Mansoori, S.; Fryknas, M.; Alvfors, C.; Loskog, A.; Larsson, R.; Nygren, P. A phase 2a clinical study on the safety and efficacy of individualized dosed mebendazole in patients with advanced gastrointestinal cancer. Sci. Rep. 2021, 11, 8981. [Google Scholar] [CrossRef] [PubMed]
- Servidei, T.; Sgambato, A.; Lucchetti, D.; Navarra, P.; Ruggiero, A. Drug Repurposing in Pediatric Brain Tumors: Posterior Fossa Ependymoma and Diffuse Midline Glioma under the Looking Glass. Front. Biosci. 2023, 28, 77. [Google Scholar] [CrossRef] [PubMed]
- Wang, Y.; Fu, Q.; Tao, Y.J.; Ying, S.N.; Zhong, H.G.; Zhu, Y.; Qian, X.H.; Miao, L.; Yang, L.H. Girdin acts as an oncogene in gastric cancer by regulating AKT/GSK3beta/beta-catenin signaling. Funct. Integr. Genomics 2023, 23, 29. [Google Scholar] [CrossRef] [PubMed]
- Li, J.; Enomoto, A.; Weng, L.; Sun, L.; Takahashi, M. Dephosphorylation of Girdin by PP2A inhibits breast cancer metastasis. Biochem. Biophys. Res. Commun. 2019, 513, 28–34. [Google Scholar] [CrossRef]
- Cheng, S.Y.; Chen, N.F.; Lin, P.Y.; Su, J.H.; Chen, B.H.; Kuo, H.M.; Sung, C.S.; Sung, P.J.; Wen, Z.H.; Chen, W.F. Anti-Invasion and Antiangiogenic Effects of Stellettin B through Inhibition of the Akt/Girdin Signaling Pathway and VEGF in Glioblastoma Cells. Cancers 2019, 11, 220. [Google Scholar] [CrossRef]
- Wang, S.; Lei, Y.; Cai, Z.; Ye, X.; Li, L.; Luo, X.; Yu, C. Girdin regulates the proliferation and apoptosis of pancreatic cancer cells via the PI3K/Akt signalling pathway. Oncol. Rep. 2018, 40, 599–608. [Google Scholar] [CrossRef]
- Koyama, N.; Ishikawa, Y.; Ohta, H.; Aoki, T.; Kyoyama, H.; Aoshiba, K.; Uematsu, K. miR-4448/Girdin/Akt/AMPK axis inhibits EZH2-mediated EMT and tumorigenesis in small-cell lung cancer. Cancer Med. 2024, 13, e70093. [Google Scholar] [CrossRef] [PubMed]
- Huang, L.; Zhao, L.; Zhang, J.; He, F.; Wang, H.; Liu, Q.; Shi, D.; Ni, N.; Wagstaff, W.; Chen, C.; et al. Antiparasitic mebendazole (MBZ) effectively overcomes cisplatin resistance in human ovarian cancer cells by inhibiting multiple cancer-associated signaling pathways. Aging 2021, 13, 17407–17427. [Google Scholar] [CrossRef]
- Zhang, J.; Cui, Y. Synergistic inhibition of proliferation and induction of apoptosis in oral tongue squamous cell carcinoma by mebendazole and paclitaxel via PI3K/AKT pathway mitigation. Naunyn Schmiedebergs Arch. Pharmacol. 2024. [Google Scholar] [CrossRef] [PubMed]
- Choi, H.S.; Ko, Y.S.; Jin, H.; Kang, K.M.; Ha, I.B.; Jeong, H.; Song, H.N.; Kim, H.J.; Jeong, B.K. Anticancer Effect of Benzimidazole Derivatives, Especially Mebendazole, on Triple-Negative Breast Cancer (TNBC) and Radiotherapy-Resistant TNBC In Vivo and In Vitro. Molecules 2021, 26, 5118. [Google Scholar] [CrossRef] [PubMed]
- Ho, H.H.; Chang, C.S.; Ho, W.C.; Liao, S.Y.; Wu, C.H.; Wang, C.J. Anti-metastasis effects of gallic acid on gastric cancer cells involves inhibition of NF-kappaB activity and downregulation of PI3K/AKT/small GTPase signals. Food Chem. Toxicol. 2010, 48, 2508–2516. [Google Scholar] [CrossRef] [PubMed]
- Jeong, Y.; Tin, A.; Irudayaraj, J. Flipped Well-Plate Hanging-Drop Technique for Growing Three-Dimensional Tumors. Front. Bioeng. Biotechnol. 2022, 10, 898699. [Google Scholar] [CrossRef]
- Del Duca, D.; Werbowetski, T.; Del Maestro, R.F. Spheroid preparation from hanging drops: Characterization of a model of brain tumor invasion. J. Neurooncol 2004, 67, 295–303. [Google Scholar] [CrossRef] [PubMed]
- Zhang, X.; Zheng, X.; Ying, X.; Xie, W.; Yin, Y.; Wang, X. CEBPG suppresses ferroptosis through transcriptional control of SLC7A11 in ovarian cancer. J. Transl. Med. 2023, 21, 334. [Google Scholar] [CrossRef]
- Kopitar, A.N.; Markelj, G.; Orazem, M.; Blazina, S.; Avcin, T.; Ihan, A.; Debeljak, M. Flow Cytometric Determination of Actin Polymerization in Peripheral Blood Leukocytes Effectively Discriminate Patients With Homozygous Mutation in ARPC1B From Asymptomatic Carriers and Normal Controls. Front. Immunol. 2019, 10, 1632. [Google Scholar] [CrossRef] [PubMed]
- Gasilina, A.; Randazzo, P.A. In vitro Fluorescence Imaging-based Actin Bundling Assay. Bio Protoc. 2022, 12, e4518. [Google Scholar] [CrossRef] [PubMed]
- de la Hoz, R.; Diban, N.; Berciano, M.T.; San Emeterio, C.; Urtiaga, A.; Lafarga, M.; Rodriguez-Rey, J.C.; Tapia, O. Coaxial Synthesis of PEI-Based Nanocarriers of Encapsulated RNA-Therapeutics to Specifically Target Muscle Cells. Biomolecules 2022, 12, 1012. [Google Scholar] [CrossRef] [PubMed]
- Nandi, S.K.; Pradhan, A.; Das, B.; Basu, S.; Mallick, B.; Dutta, A.; Sarkar, D.K.; Mukhopadhyay, A.; Mukhopadhyay, S.; Bhattacharya, R.; et al. Kaempferol attenuates viability of ex-vivo cultured post-NACT breast tumor explants through downregulation of p53 induced stemness, inflammation and apoptosis evasion pathways. Pathol. Res. Pract. 2022, 237, 154029. [Google Scholar] [CrossRef]
- Chen, Y.J.; Lin, K.N.; Jhang, L.M.; Huang, C.H.; Lee, Y.C.; Chang, L.S. Gallic acid abolishes the EGFR/Src/Akt/Erk-mediated expression of matrix metalloproteinase-9 in MCF-7 breast cancer cells. Chem. Biol. Interact. 2016, 252, 131–140. [Google Scholar] [CrossRef] [PubMed]
- Pinto, L.C.; Soares, B.M.; Pinheiro Jde, J.; Riggins, G.J.; Assumpcao, P.P.; Burbano, R.M.; Montenegro, R.C. The anthelmintic drug mebendazole inhibits growth, migration and invasion in gastric cancer cell model. Toxicol. Vitr. 2015, 29, 2038–2044. [Google Scholar] [CrossRef] [PubMed]
- He, Z.; Liu, X.; Wu, F.; Wu, S.; Rankin, G.O.; Martinez, I.; Rojanasakul, Y.; Chen, Y.C. Gallic Acid Induces S and G2 Phase Arrest and Apoptosis in Human Ovarian Cancer Cells In Vitro. Appl. Sci. 2021, 11, 3807. [Google Scholar] [CrossRef] [PubMed]
- Benel, L.; Ronot, X.; Mounolou, J.C.; Gaudemer, F.; Adolphe, M. Compared flow cytometric analysis of mitochondria using 10-n-nonyl acridine orange and rhodamine 123. Basic. Appl. Histochem. 1989, 33, 71–80. [Google Scholar] [PubMed]
- Greiner, J.F.; Muller, J.; Zeuner, M.T.; Hauser, S.; Seidel, T.; Klenke, C.; Grunwald, L.M.; Schomann, T.; Widera, D.; Sudhoff, H.; et al. 1,8-Cineol inhibits nuclear translocation of NF-kappaB p65 and NF-kappaB-dependent transcriptional activity. Biochim. Biophys. Acta 2013, 1833, 2866–2878. [Google Scholar] [CrossRef] [PubMed]
- Li, C.W.; Xia, W.; Huo, L.; Lim, S.O.; Wu, Y.; Hsu, J.L.; Chao, C.H.; Yamaguchi, H.; Yang, N.K.; Ding, Q.; et al. Epithelial-mesenchymal transition induced by TNF-alpha requires NF-kappaB-mediated transcriptional upregulation of Twist1. Cancer Res. 2012, 72, 1290–1300. [Google Scholar] [CrossRef] [PubMed]
- Joe, N.S.; Godet, I.; Milki, N.; Ain, N.U.I.; Oza, H.H.; Riggins, G.J.; Gilkes, D.M. Mebendazole prevents distant organ metastases in part by decreasing ITGbeta4 expression and cancer stemness. Breast Cancer Res. 2022, 24, 98. [Google Scholar] [CrossRef] [PubMed]
- Yeung, T.L.; Leung, C.S.; Yip, K.P.; Au Yeung, C.L.; Wong, S.T.; Mok, S.C. Cellular and molecular processes in ovarian cancer metastasis. A Review in the Theme: Cell and Molecular Processes in Cancer Metastasis. Am. J. Physiol. Cell Physiol. 2015, 309, C444–C456. [Google Scholar] [CrossRef] [PubMed]
- Liang, Z.; Chen, Q.; Pan, L.; She, X.; Chen, T. Mebendazole induces apoptosis and inhibits migration via the reactive oxygen species-mediated STAT3 signaling downregulation in non-small cell lung cancer. J. Thorac. Dis. 2024, 16, 1412–1423. [Google Scholar] [CrossRef]
- Huang, Y.; Hong, W.; Wei, X. The molecular mechanisms and therapeutic strategies of EMT in tumor progression and metastasis. J. Hematol. Oncol. 2022, 15, 129. [Google Scholar] [CrossRef] [PubMed]
- Lu, W.; Kang, Y. Epithelial-Mesenchymal Plasticity in Cancer Progression and Metastasis. Dev. Cell 2019, 49, 361–374. [Google Scholar] [CrossRef] [PubMed]
- Roy, S.; Sunkara, R.R.; Parmar, M.Y.; Shaikh, S.; Waghmare, S.K. EMT imparts cancer stemness and plasticity: New perspectives and therapeutic potential. Front. Biosci. 2021, 26, 238–265. [Google Scholar] [CrossRef]
- Wang, S.; Jia, J.; Liu, D.; Wang, M.; Wang, Z.; Li, X.; Wang, H.; Rui, Y.; Liu, Z.; Guo, W.; et al. Matrix Metalloproteinase Expressions Play Important role in Prediction of Ovarian Cancer Outcome. Sci. Rep. 2019, 9, 11677. [Google Scholar] [CrossRef]
- Brabletz, T.; Kalluri, R.; Nieto, M.A.; Weinberg, R.A. EMT in cancer. Nat. Rev. Cancer 2018, 18, 128–134. [Google Scholar] [CrossRef]
- Kralova, V.; Hanusova, V.; Caltova, K.; Spacek, P.; Hochmalova, M.; Skalova, L.; Rudolf, E. Flubendazole and mebendazole impair migration and epithelial to mesenchymal transition in oral cell lines. Chem. Biol. Interact. 2018, 293, 124–132. [Google Scholar] [CrossRef]
- Heng, Y.W.; Koh, C.G. Actin cytoskeleton dynamics and the cell division cycle. Int. J. Biochem. Cell Biol. 2010, 42, 1622–1633. [Google Scholar] [CrossRef]
- Antico Arciuch, V.G.; Elguero, M.E.; Poderoso, J.J.; Carreras, M.C. Mitochondrial regulation of cell cycle and proliferation. Antioxid. Redox Signal 2012, 16, 1150–1180. [Google Scholar] [CrossRef] [PubMed]
- Limbu, K.R.; Chhetri, R.B.; Oh, Y.S.; Baek, D.J.; Park, E.Y. Mebendazole Impedes the Proliferation and Migration of Pancreatic Cancer Cells through SK1 Inhibition Dependent Pathway. Molecules 2022, 27, 8127. [Google Scholar] [CrossRef] [PubMed]
- Xia, Y.; Shen, S.; Verma, I.M. NF-kappaB, an active player in human cancers. Cancer Immunol. Res. 2014, 2, 823–830. [Google Scholar] [CrossRef] [PubMed]
- Harrington, B.S.; Annunziata, C.M. NF-kappaB Signaling in Ovarian Cancer. Cancers 2019, 11, 1182. [Google Scholar] [CrossRef]
- Wang, J.; Li, X.; Li, Y.; Yao, X. Girdin knockdown promotes apoptosis in colorectal cancer via miR-29c-3p/Girdin axis. Transl. Cancer Res. 2019, 8, 2906–2915. [Google Scholar] [CrossRef]






| TIME POINT | OVCAR3 IC50 * (µM) | OAW42 IC50 * (µM) |
|---|---|---|
| 24 h | 1.25 | 0.625 |
| 48 h | 0.625 | 0.312 |
| 72 h | 0.312 | 0.156 |
| MBZ INHIBITORY CONCENTRATION (IC) at 48 h | OVCAR3 | OAW42 |
|---|---|---|
| IC25* (µM) | 0.312 | 0.156 |
| IC50 # (µM) | 0.625 | 0.312 |
| IC75 $ (µM) | 1.25 | 0.625 |
Disclaimer/Publisher’s Note: The statements, opinions and data contained in all publications are solely those of the individual author(s) and contributor(s) and not of MDPI and/or the editor(s). MDPI and/or the editor(s) disclaim responsibility for any injury to people or property resulting from any ideas, methods, instructions or products referred to in the content. |
© 2025 by the authors. Licensee MDPI, Basel, Switzerland. This article is an open access article distributed under the terms and conditions of the Creative Commons Attribution (CC BY) license (https://creativecommons.org/licenses/by/4.0/).
Share and Cite
Gupta, R.; Roy, D.; Ghosh, A.; Begum, Y.; Ghosh, D.; Swarnakar, S. Mebendazole Exerts Anticancer Activity in Ovarian Cancer Cell Lines via Novel Girdin-Mediated AKT/IKKα/β/NF-κB Signaling Axis. Cells 2025, 14, 113. https://doi.org/10.3390/cells14020113
Gupta R, Roy D, Ghosh A, Begum Y, Ghosh D, Swarnakar S. Mebendazole Exerts Anticancer Activity in Ovarian Cancer Cell Lines via Novel Girdin-Mediated AKT/IKKα/β/NF-κB Signaling Axis. Cells. 2025; 14(2):113. https://doi.org/10.3390/cells14020113
Chicago/Turabian StyleGupta, Rahul, Dipanjan Roy, Arijit Ghosh, Yasmin Begum, Dipanjan Ghosh, and Snehasikta Swarnakar. 2025. "Mebendazole Exerts Anticancer Activity in Ovarian Cancer Cell Lines via Novel Girdin-Mediated AKT/IKKα/β/NF-κB Signaling Axis" Cells 14, no. 2: 113. https://doi.org/10.3390/cells14020113
APA StyleGupta, R., Roy, D., Ghosh, A., Begum, Y., Ghosh, D., & Swarnakar, S. (2025). Mebendazole Exerts Anticancer Activity in Ovarian Cancer Cell Lines via Novel Girdin-Mediated AKT/IKKα/β/NF-κB Signaling Axis. Cells, 14(2), 113. https://doi.org/10.3390/cells14020113

