Oxidative Stress and Antioxidant Therapies in Friedreich’s Ataxia
Abstract
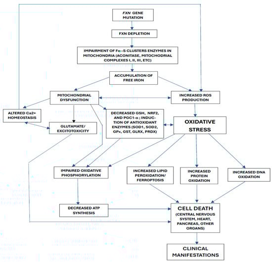
1. Introduction
2. Oxidative Stress Markers in Patients with FRDA
3. Genetic Variants of Genes Related to Oxidative Stress in Patients with Friedreich’s Ataxia
4. Oxidative Stress in Experimental Models of FRDA
5. Data from Omics (Proteomics, Metabolomics) Studies
5.1. Omics Studies in Patients with FRDA Compared to HC
5.2. Omics Studies in Experimental Models of FRDA
6. Antioxidant Therapies Tested in FRDA Patients or in Experimental Models of FRDAs
6.1. Idebenone Alone or Associated with Deferiprone
6.1.1. Studies in Patients with FRDA
6.1.2. Studies in Human Cell Cultures
6.1.3. Studies in Experimental Models of FRDA
6.2. Coenzyme Q10, Vitamin E, and Vitamin E Derivatives
6.3. Recombinant Human Erythropoietin
6.4. Resveratrol
6.5. Omaveloxolone
6.6. Other Drugs Tested in FRDA Patients
6.7. Other Drugs Tested in Experimental Models of FRDA
7. Discussion and Conclusions
8. Future Directions
- Design prospective and multicenter studies with a long-term follow-up period.
- Ensure the participation of an important number of patients, both symptomatic and non-symptomatic, with a genetic-molecular diagnosis of FRDA, along with a comparable number of healthy age- and sex-matched individuals.
- Exclude subjects (both in the FRDA and HC groups) exposed to any factors that may alter oxidative stress markers, such as medication use (antioxidant vitamins, calcium or mineral supplements, diuretics, bisphosphonates), atypical dietary habits, pregnancy, some comorbidities (undernutrition, obesity, oncologic and acute infectious diseases, and thyroid, parathyroid, kidney, or liver disorders), as well as recent trauma or surgical interventions. Some other possible confounding variables, such as diet, physical activity, alcohol consumption and tobacco smoking, exposure to toxic substances, history of arterial hypertension, diabetes mellitus, and hypercholesterolemia, should be controlled.
- Collect plasma/serum, blood cells, and CSF to analyze oxidative stress biomarkers at baseline and after a long-term follow-up, both in FRDA patients and HC.
- Finally, in the event of death, brain donation from FRDA patients and HC should be encouraged to enable examination of oxidative stress markers in both groups.
Supplementary Materials
Author Contributions
Funding
Data Availability Statement
Acknowledgments
Conflicts of Interest
Abbreviations
References
- Berciano, J. Historia de las ataxias hereditarias y comentario sobre el legado de Hans Joachim Scherer. Neurosci. His. 2018, 6, 85–100. Available online: https://nah.sen.es/vmfiles/vol6/NAHV6N3201885_100_ES.pdf (accessed on 30 July 2025).
- Keita, M.; McIntyre, K.; Rodden, L.-N.; Schadt, K.; Lynch, D.R. Friedreich ataxia: Clinical features and new developments. Neurodegener. Dis. Manag. 2022, 12, 267–283. [Google Scholar] [CrossRef]
- Campuzano, V.; Montermini, L.; Moltò, M.D.; Pianese, L.; Cossée, M.; Cavalcanti, F.; Monros, E.; Rodius, F.; Duclos, F.; Monticelli, A.; et al. Friedreich’s ataxia: Autosomal recessive disease caused by an intronic GAA triplet repeat expansion. Science 1996, 271, 1423–1427. [Google Scholar] [CrossRef] [PubMed]
- Corben, L.-A.; Georgiou-Karistianis, N.; Bradshaw, J.L.; Evans-Galea, M.V.; Churchyard, A.J.; Delatycki, M.B. Characterising the neuropathology and neurobehavioural phenotype in Friedreich ataxia: A systematic review. Adv. Exp. Med. Biol. 2012, 769, 169–184. [Google Scholar] [CrossRef] [PubMed]
- Koeppen, A.H.; Mazurkiewicz, J.E. Friedreich ataxia: Neuropathology revised. J. Neuropathol. Exp. Neurol. 2013, 72, 78–90. [Google Scholar] [CrossRef] [PubMed]
- Macevilly, C.J.; Muller, D.P. Oxidative stress does not appear to be involved in the aetiology of Friedreich’s ataxia. Restor. Neurol. Neurosci. 1997, 11, 131–137. [Google Scholar] [CrossRef]
- Sparaco, M.; Gaeta, L.M.; Santorelli, F.M.; Passarelli, C.; Tozzi, G.; Bertini, E.; Simonati, A.; Scaravilli, F.; Taroni, F.; Duyckaerts, C.; et al. Friedreich’s ataxia: Oxidative stress and cytoskeletal abnormalities. J. Neurol. Sci. 2009, 287, 111–118. [Google Scholar] [CrossRef]
- Bradley, J.L.; Blake, J.C.; Chamberlain, S.; Thomas, P.K.; Cooper, J.M.; Schapira, A.H. Clinical, biochemical and molecular genetic correlations in Friedreich’s ataxia. Hum. Mol. Genet. 2000, 9, 275–282. [Google Scholar] [CrossRef]
- Solbach, K.; Kraff, O.; Minnerop, M.; Beck, A.; Schöls, L.; Gizewski, E.R.; Ladd, M.E.; Timmann, D. Cerebellar pathology in Friedreich’s ataxia: Atrophied dentate nuclei with normal iron content. Neuroimage Clin. 2014, 6, 93–99. [Google Scholar] [CrossRef]
- Gramegna, L.L.; Tonon, C.; Manners, D.N.; Pini, A.; Rinaldi, R.; Zanigni, S.; Bianchini, C.; Evangelisti, S.; Fortuna, F.; Carelli, V.; et al. Combined Cerebellar Proton MR Spectroscopy and DWI Study of Patients with Friedreich’s Ataxia. Cerebellum 2017, 16, 82–88. [Google Scholar] [CrossRef]
- Bradley, J.L.; Homayoun, S.; Hart, P.E.; Schapira, A.H.; Cooper, J.M. Role of oxidative damage in Friedreich’s ataxia. Neurochem. Res. 2004, 29, 561–567. [Google Scholar] [CrossRef]
- Bolotta, A.; Pini, A.; Abruzzo, P.M.; Ghezzo, A.; Modesti, A.; Gamberi, T.; Ferreri, C.; Bugamelli, F.; Fortuna, F.; Vertuani, S.; et al. Effects of tocotrienol supplementation in Friedreich’s ataxia: A model of oxidative stress pathology. Exp. Biol. Med. 2020, 245, 201–212. [Google Scholar] [CrossRef] [PubMed]
- Schulz, J.B.; Dehmer, T.; Schöls, L.; Mende, H.; Hardt, C.; Vorgerd, M.; Bürk, K.; Matson, W.; Dichgans, J.; Beal, M.F.; et al. Oxidative stress in patients with Friedreich ataxia. Neurology 2000, 55, 1719–1721. [Google Scholar] [CrossRef] [PubMed]
- Pathak, D.; Srivastava, A.K.; Gulati, S.; Rajeswari, M.R. Assessment of cell-free levels of iron and copper in patients with Friedreich’s ataxia. Biometals 2019, 32, 307–315. [Google Scholar] [CrossRef] [PubMed]
- Swarup, V.; Srivastava, A.K.; Padma, M.V.; Rajeswari, M.R. Quantitative profiling and identification of differentially expressed plasma proteins in Friedreich’s ataxia. J. Neurosci. Res. 2013, 91, 1483–1491. [Google Scholar] [CrossRef]
- Barbeau, A.; Melançon, S.B.; Lemieux, B.; Roy, M. Biochemical markers in Friedreich’s ataxia. Ital. J. Neurol. Sci. 1984, 13–26. [Google Scholar]
- Muller, D.P.; Matthews, S.; Harding, A.E. Serum vitamin E concentrations are normal in Friedreich’s ataxia. J. Neurol. Neurosurg. Psychiatry 1987, 50, 625–627. [Google Scholar] [CrossRef]
- Eusebi, M.P.; Battisti, C.; De Stefano, N.; De Michele, G.; Filla, A.; Federico, A. Serum vitamin E in inherited ataxias. Acta Neurol. 1990, 12, 147–150. [Google Scholar]
- Cooper, J.M.; Korlipara, L.V.; Hart, P.E.; Bradley, J.L.; Schapira, A.H. Coenzyme Q10 and vitamin E deficiency in Friedreich’s ataxia: Predictor of efficacy of vitamin E and coenzyme Q10 therapy. Eur. J. Neurol. 2008, 15, 1371–1379. [Google Scholar] [CrossRef]
- Schirinzi, T.; Vasco, G.; Zanni, G.; Petrillo, S.; Piemonte, F.; Castelli, E.; Bertini, E.S. Serum uric acid in Friedreich Ataxia. Clin. Biochem. 2018, 54, 139–141. [Google Scholar] [CrossRef]
- Lazaropoulos, M.; Dong, Y.; Clark, E.; Greeley, N.R.; Seyer, L.A.; Brigatti, K.W.; Christie, C.; Perlman, S.L.; Wilmot, G.R.; Gomez, C.M.; et al. Frataxin levels in peripheral tissue in Friedreich ataxia. Ann. Clin. Transl. Neurol. 2015, 2, 831–842. [Google Scholar] [CrossRef]
- Piemonte, F.; Pastore, A.; Tozzi, G.; Tagliacozzi, D.; Santorelli, F.M.; Carrozzo, R.; Casali, C.; Damiano, M.; Federici, G.; Bertini, E. Glutathione in blood of patients with Friedreich’s ataxia. Eur. J. Clin. Investig. 2001, 31, 1007–1011. [Google Scholar] [CrossRef]
- Petrillo, S.; Santoro, M.; La Rosa, P.; Perna, A.; Gallo, M.G.; Bertini, E.S.; Silvestri, G.; Piemonte, F. Nuclear Factor Erythroid 2-Related Factor 2 Activation Might Mitigate Clinical Symptoms in Friedreich’s Ataxia: Clues of an “Out-Brain Origin” of the Disease From a Family Study. Front. Neurosci. 2021, 15, 638810. [Google Scholar] [CrossRef]
- McMackin, M.Z.; Durbin-Johnson, B.; Napierala, M.; Napierala, J.S.; Ruiz, L.; Napoli, E.; Perlman, S.; Giulivi, C.; Cortopassi, G.A. Potential biomarker identification for Friedreich’s ataxia using overlapping gene expression patterns in patient cells and mouse dorsal root ganglion. PLoS ONE 2019, 14, e0223209. [Google Scholar] [CrossRef]
- Tozzi, G.; Nuccetelli, M.; Lo Bello, M.; Bernardini, S.; Bellincampi, L.; Ballerini, S.; Gaeta, L.M.; Casali, C.; Pastore, A.; Federici, G.; et al. Antioxidant enzymes in blood of patients with Friedreich’s ataxia. Arch. Dis. Child. 2002, 86, 376–379. [Google Scholar] [CrossRef] [PubMed]
- Steinkellner, H.; Singh, H.N.; Muckenthaler, M.U.; Goldenberg, H.; Moganty, R.R.; Scheiber-Mojdehkar, B.; Sturm, B. No changes in heme synthesis in human Friedreich’s ataxia erythroid progenitor cells. Gene 2017, 621, 5–11. [Google Scholar] [CrossRef] [PubMed]
- Rötig, A.; de Lonlay, P.; Chretien, D.; Foury, F.; Koenig, M.; Sidi, D.; Munnich, A.; Rustin, P. Aconitase and mitochondrial iron-sulphur protein deficiency in Friedreich ataxia. Nat. Genet. 1997, 17, 215–217. [Google Scholar] [CrossRef] [PubMed]
- Bulteau, A.L.; Planamente, S.; Jornea, L.; Dur, A.; Lesuisse, E.; Camadro, J.M.; Auchère, F. Changes in mitochondrial glutathione levels and protein thiol oxidation in Δyfh1 yeast cells and the lymphoblasts of patients with Friedreich’s ataxia. Biochim. Biophys. Acta 2012, 1822, 212–225. [Google Scholar] [CrossRef]
- Selak, M.A.; Lyver, E.; Micklow, E.; Deutsch, E.C.; Onder, O.; Selamoglu, N.; Yager, C.; Knight, S.; Carroll, M.; Daldal, F.; et al. Blood cells from Friedreich ataxia patients harbor frataxin deficiency without a loss of mitochondrial function. Mitochondrion 2011, 11, 342–350. [Google Scholar] [CrossRef]
- Quatrana, A.; Petrillo, S.; Torda, C.; De Santis, E.; Bertini, E.; Piemonte, F. Redox homeostasis and inflammation in fibroblasts of patients with Friedreich Ataxia: A possible cross talk. Front. Mol. Neurosci. 2025, 18, 1571402. [Google Scholar] [CrossRef]
- Petrillo, S.; D’Amico, J.; La Rosa, P.; Bertini, E.S.; Piemonte, F. Targeting NRF2 for the Treatment of Friedreich’s Ataxia: A Comparison among Drugs. Int. J. Mol. Sci. 2019, 20, 5211. [Google Scholar] [CrossRef]
- Pastore, A.; Tozzi, G.; Gaeta, L.M.; Bertini, E.; Serafini, V.; Di Cesare, S.; Bonetto, V.; Casoni, F.; Carrozzo, R.; Federici, G.; et al. Actin glutathionylation increases in fibroblasts of patients with Friedreich’s ataxia: A potential role in the pathogenesis of the disease. J. Biol. Chem. 2003, 278, 42588–42595. [Google Scholar] [CrossRef] [PubMed]
- García-Giménez, J.L.; Gimeno, A.; Gonzalez-Cabo, P.; Dasí, F.; Bolinches-Amorós, A.; Mollá, B.; Palau, F.; Pallardó, F.V. Differential expression of PGC-1α and metabolic sensors suggest age-dependent induction of mitochondrial biogenesis in Friedreich ataxia fibroblasts. PLoS ONE 2011, 6, e20666. [Google Scholar] [CrossRef] [PubMed]
- Dey, R.; Kemp, K.; Gray, E.; Rice, C.; Scolding, N.; Wilkins, A. Human mesenchymal stem cells increase anti-oxidant defences in cells derived from patients with Friedreich’s ataxia. Cerebellum 2012, 11, 861–871. [Google Scholar] [CrossRef] [PubMed]
- Marmolino, D.; Manto, M.; Acquaviva, F.; Vergara, P.; Ravella, A.; Monticelli, A.; Pandolfo, M. PGC-1alpha down-regulation affects the antioxidant response in Friedreich’s ataxia. PLoS ONE 2010, 5, e10025. [Google Scholar] [CrossRef]
- Lodi, R.; Hart, P.E.; Rajagopalan, B.; Taylor, D.J.; Crilley, J.G.; Bradley, J.L.; Blamire, A.M.; Manners, D.; Styles, P.; Schapira, A.H.; et al. Antioxidant treatment improves in vivo cardiac and skeletal muscle bioenergetics in patients with Friedreich’s ataxia. Ann. Neurol. 2001, 49, 590–596. [Google Scholar] [CrossRef]
- Lodi, R.; Rajagopalan, B.; Bradley, J.L.; Taylor, D.J.; Crilley, J.G.; Hart, P.E.; Blamire, A.M.; Manners, D.; Styles, P.; Schapira, A.H.; et al. Mitochondrial dysfunction in Friedreich’s ataxia: From pathogenesis to treatment perspectives. Free Radic. Res. 2002, 36, 461–466. [Google Scholar] [CrossRef]
- Nachbauer, W.; Wanschitz, J.; Steinkellner, H.; Eigentler, A.; Sturm, B.; Hufler, K.; Scheiber-Mojdehkar, B.; Poewe, W.; Reindl, M.; Boesch, S. Correlation of frataxin content in blood and skeletal muscle endorses frataxin as a biomarker in Friedreich ataxia. Mov. Disord. 2011, 26, 1935–1938. [Google Scholar] [CrossRef]
- Castaldo, I.; Vergara, P.; Pinelli, M.; Filla, A.; De Michele, G.; Cocozza, S.; Monticelli, A. Can telomere shortening in human peripheral blood leukocytes serve as a disease biomarker of Friedreich’s ataxia? Antioxid. Redox Signal. 2013, 18, 1303–1306. [Google Scholar] [CrossRef]
- Anjomani Virmouni, S.; Al-Mahdawi, S.; Sandi, C.; Yasaei, H.; Giunti, P.; Slijepcevic, P.; Pook, M.A. Identification of telomere dysfunction in Friedreich ataxia. Mol. Neurodegener. 2015, 10, 22. [Google Scholar] [CrossRef]
- Scarabino, D.; Veneziano, L.; Nethisinghe, S.; Mantuano, E.; Fiore, A.; Granata, G.; Solanky, N.; Zanni, G.; Cavalcanti, F.; Corbo, R.M.; et al. Unusual Age-Dependent Behavior of Leukocytes Telomere Length in Friedreich’s Ataxia. Mov. Disord. 2024, 39, 2058–2066. [Google Scholar] [CrossRef]
- Haugen, A.C.; Di Prospero, N.A.; Parker, J.S.; Fannin, R.D.; Chou, J.; Meyer, J.N.; Halweg, C.; Collins, J.B.; Durr, A.; Fischbeck, K.; et al. Altered gene expression and DNA damage in peripheral blood cells from Friedreich’s ataxia patients: Cellular model of pathology. PLoS Genet. 2010, 6, e1000812. [Google Scholar] [CrossRef] [PubMed]
- Hayashi, G.; Cortopassi, G. Lymphoblast Oxidative Stress Genes as Potential Biomarkers of Disease Severity and Drug Effect in Friedreich’s Ataxia. PLoS ONE 2016, 11, e0153574. [Google Scholar] [CrossRef] [PubMed]
- Kelly, M.; Bagnall, R.D.; Peverill, R.E.; Donelan, L.; Corben, L.; Delatycki, M.B.; Semsarian, C. A polymorphic miR-155 binding site in AGTR1 is associated with cardiac hypertrophy in Friedreich ataxia. J. Mol. Cell. Cardiol. 2011, 51, 848–854. [Google Scholar] [CrossRef] [PubMed]
- Singh, I.; Faruq, M.; Padma, M.V.; Goyal, V.; Behari, M.; Grover, A.; Mukerji, M.; Srivastava, A.K. Investigation of mitochondrial DNA variations among Indian Friedreich’s ataxia (FRDA) patients. Mitochondrion 2015, 25, 1–5. [Google Scholar] [CrossRef]
- Tiano, F.; Amati, F.; Cherubini, F.; Morini, E.; Vancheri, C.; Maletta, S.; Fortuni, S.; Serio, D.; Quatrana, A.; Luffarelli, R.; et al. Frataxin deficiency in Friedreich’s ataxia is associated with reduced levels of HAX-1, a regulator of cardiomyocyte death and survival. Hum. Mol. Genet. 2020, 29, 471–482. [Google Scholar] [CrossRef]
- Quesada, M.P.; Jones, J.; Rodríguez-Lozano, F.J.; Moraleda, J.M.; Martinez, S. Novel aberrant genetic and epigenetic events in Friedreich’s ataxia. Exp. Cell Res. 2015, 335, 51–61. [Google Scholar] [CrossRef]
- González-Cabo, P.; Llorens, J.V.; Palau, F.; Moltó, M.D. Friedreich ataxia: An update on animal models, frataxin function and therapies. Adv. Exp. Med. Biol. 2009, 652, 247–261. [Google Scholar] [CrossRef]
- Llorens, J.V.; Soriano, S.; Calap-Quintana, P.; Gonzalez-Cabo, P.; Moltó, M.D. The Role of Iron in Friedreich’s Ataxia: Insights From Studies in Human Tissues and Cellular and Animal Models. Front. Neurosci. 2019, 13, 75. [Google Scholar] [CrossRef]
- Babcock, M.; de Silva, D.; Oaks, R.; Davis-Kaplan, S.A.C.; Jiralerspong, S.; Montermini, L.; Pandolfo, M.; Kaplan, J. Regulation of mitochondrial iron accumulation by Yfh1p, a putative homolog of frataxin. Science 1997, 276, 1709–1712. [Google Scholar] [CrossRef]
- Radisky, D.C.; Babcock, M.C.; Kaplan, J. The yeast frataxin homologue mediates mitochondrial iron efflux. Evidence for a mitochondrial iron cycle. J. Biol. Chem. 1999, 274, 4497–4499. [Google Scholar] [CrossRef] [PubMed]
- Wong, A.; Yang, J.; Cavadini, P.; Gellera, C.; Lonnerdal, B.; Taroni, F.; Cortopassi, G. The Friedreich’s ataxia mutation confers cellular sensitivity to oxidant stress which is rescued by chelators of iron and calcium and inhibitors of apoptosis. Hum. Mol. Genet. 1999, 8, 425–430. [Google Scholar] [CrossRef] [PubMed]
- Chantrel-Groussard, K.; Geromel, V.; Puccio, H.; Koenig, M.; Munnich, A.; Rötig, A.; Rustin, P. Disabled early recruitment of antioxidant defenses in Friedreich’s ataxia. Hum. Mol. Genet. 2001, 10, 2061–2067. [Google Scholar] [CrossRef] [PubMed]
- Jiralerspong, S.; Ge, B.; Hudson, T.J.; Pandolfo, M. Manganese superoxide dismutase induction by iron is impaired in Friedreich ataxia cells. FEBS Lett. 2001, 509, 101–105. [Google Scholar] [CrossRef]
- Bulteau, A.L.; Dancis, A.; Gareil, M.; Montagne, J.J.; Camadro, J.M.; Lesuisse, E. Oxidative stress and protease dysfunction in the yeast model of Friedreich ataxia. Free Radic. Biol. Med. 2007, 42, 1561–1570. [Google Scholar] [CrossRef]
- Auchère, F.; Santos, R.; Planamente, S.; Lesuisse, E.; Camadro, J.M. Glutathione-dependent redox status of frataxin-deficient cells in a yeast model of Friedreich’s ataxia. Hum. Mol. Genet. 2008, 17, 2790–2802. [Google Scholar] [CrossRef]
- Llorens, J.V.; Navarro, J.A.; Martínez-Sebastián, M.J.; Baylies, M.K.; Schneuwly, S.; Botella, J.A.; Moltó, M.D. Causative role of oxidative stress in a Drosophila model of Friedreich ataxia. FASEB J. 2007, 21, 333–344. [Google Scholar] [CrossRef]
- Soriano, S.; Calap-Quintana, P.; Llorens, J.V.; Al-Ramahi, I.; Gutiérrez, L.; Martínez-Sebastián, M.J.; Botas, J.; Moltó, M.D. Metal Homeostasis Regulators Suppress FRDA Phenotypes in a Drosophila Model of the Disease. PLoS ONE 2016, 11, e0159209. [Google Scholar] [CrossRef]
- Calap-Quintana, P.; Soriano, S.; Llorens, J.V.; Al-Ramahi, I.; Botas, J.; Moltó, M.D.; Martínez-Sebastián, M.J. TORC1 Inhibition by Rapamycin Promotes Antioxidant Defences in a Drosophila Model of Friedreich’s Ataxia. PLoS ONE 2015, 10, e0132376. [Google Scholar] [CrossRef]
- Navarro, J.A.; Ohmann, E.; Sanchez, D.; Botella, J.A.; Liebisch, G.; Moltó, M.D.; Ganfornina, M.D.; Schmitz, G.; Schneuwly, S. Altered lipid metabolism in a Drosophila model of Friedreich’s ataxia. Hum. Mol. Genet. 2010, 19, 2828–2840. [Google Scholar] [CrossRef]
- Rodríguez, L.R.; Calap-Quintana, P.; Lapeña-Luzón, T.; Pallardó, F.V.; Schneuwly, S.; Navarro, J.A.; Gonzalez-Cabo, P. Oxidative stress modulates rearrangement of endoplasmic reticulum-mitochondria contacts and calcium dysregulation in a Friedreich’s ataxia model. Redox Biol. 2020, 37, 101762. [Google Scholar] [CrossRef]
- Shidara, Y.; Hollenbeck, P.J. Defects in mitochondrial axonal transport and membrane potential without increased reactive oxygen species production in a Drosophila model of Friedreich ataxia. J. Neurosci. 2010, 30, 11369–11378. [Google Scholar] [CrossRef]
- Calmels, N.; Schmucker, S.; Wattenhofer-Donzé, M.; Martelli, A.; Vaucamps, N.; Reutenauer, L.; Messaddeq, N.; Bouton, C.; Koenig, M.; Puccio, H. The first cellular models based on frataxin missense mutations that reproduce spontaneously the defects associated with Friedreich ataxia. PLoS ONE 2009, 4, e6379. [Google Scholar] [CrossRef]
- Wagner, G.R.; Pride, P.M.; Babbey, C.M.; Payne, R.M. Friedreich’s ataxia reveals a mechanism for coordinate regulation of oxidative metabolism via feedback inhibition of the SIRT3 deacetylase. Hum. Mol. Genet. 2012, 21, 2688–2697. [Google Scholar] [CrossRef]
- Sanz-Alcázar, A.; Britti, E.; Delaspre, F.; Medina-Carbonero, M.; Pazos-Gil, M.; Tamarit, J.; Ros, J.; Cabiscol, E. Mitochondrial impairment, decreased sirtuin activity and protein acetylation in dorsal root ganglia in Friedreich Ataxia models. Cell. Mol. Life Sci. 2023, 81, 12. [Google Scholar] [CrossRef] [PubMed]
- Sanz-Alcázar, A.; Portillo-Carrasquer, M.; Delaspre, F.; Pazos-Gil, M.; Tamarit, J.; Ros, J.; Cabiscol, E. Deciphering the ferroptosis pathways in dorsal root ganglia of Friedreich ataxia models. The role of LKB1/AMPK, KEAP1, and GSK3β in the impairment of the NRF2 response. Redox Biol. 2024, 76, 103339. [Google Scholar] [CrossRef]
- Whitnall, M.; Suryo Rahmanto, Y.; Huang, M.L.; Saletta, F.; Lok, H.C.; Gutiérrez, L.; Lázaro, F.J.; Fleming, A.J.; St Pierre, T.G.; Mikhael, M.R.; et al. Identification of nonferritin mitochondrial iron deposits in a mouse model of Friedreich ataxia. Proc. Natl. Acad. Sci. USA 2012, 109, 20590–20595. [Google Scholar] [CrossRef] [PubMed]
- Shan, Y.; Schoenfeld, R.A.; Hayashi, G.; Napoli, E.; Akiyama, T.; Iodi Carstens, M.; Carstens, E.E.; Pook, M.A.; Cortopassi, G.A. Frataxin deficiency leads to defects in expression of antioxidants and Nrf2 expression in dorsal root ganglia of the Friedreich’s ataxia YG8R mouse model. Antioxid. Redox Signal. 2013, 19, 1481–1493. [Google Scholar] [CrossRef]
- Sandi, C.; Sandi, M.; Jassal, H.; Ezzatizadeh, V.; Anjomani-Virmouni, S.; Al-Mahdawi, S.; Pook, M.A. Generation and characterisation of Friedreich ataxia YG8R mouse fibroblast and neural stem cell models. PLoS ONE 2014, 9, e89488. [Google Scholar] [CrossRef]
- Abeti, R.; Uzun, E.; Renganathan, I.; Honda, T.; Pook, M.A.; Giunti, P. Targeting lipid peroxidation and mitochondrial imbalance in Friedreich’s ataxia. Pharmacol. Res. 2015, 99, 344–350. [Google Scholar] [CrossRef]
- Abeti, R.; Parkinson, M.H.; Hargreaves, I.P.; Angelova, P.R.; Sandi, C.; Pook, M.A.; Giunti, P.; Abramov, A.Y. Mitochondrial energy imbalance and lipid peroxidation cause cell death in Friedreich’s ataxia. Cell Death Dis. 2016, 7, e2237. [Google Scholar] [CrossRef]
- Codazzi, F.; Hu, A.; Rai, M.; Donatello, S.; Salerno Scarzella, F.; Mangiameli, E.; Pelizzoni, I.; Grohovaz, F.; Pandolfo, M. Friedreich ataxia-induced pluripotent stem cell-derived neurons show a cellular phenotype that is corrected by a benzamide HDAC inhibitor. Hum. Mol. Genet. 2016, 25, 4847–4855. [Google Scholar] [CrossRef]
- Igoillo-Esteve, M.; Gurgul-Convey, E.; Hu, A.; Dos Santos, L.R.B.; Abdulkarim, B.; Chintawar, S.; Marselli, L.; Marchetti, P.; Jonas, J.C.; Eizirik, D.L.; et al. Unveiling a common mechanism of apoptosis in β-cells and neurons in Friedreich’s ataxia. Hum. Mol. Genet. 2015, 24, 2274–2286. [Google Scholar] [CrossRef] [PubMed]
- Moreno-Lorite, J.; Pérez-Luz, S.; Katsu-Jiménez, Y.; Oberdoerfer, D.; Díaz-Nido, J. DNA repair pathways are altered in neural cell models of frataxin deficiency. Mol. Cell. Neurosci. 2021, 111, 103587. [Google Scholar] [CrossRef] [PubMed]
- Hackett, P.T.; Jia, X.; Li, L.; Ward, D.M. Posttranslational regulation of mitochondrial frataxin and identification of compounds that increase frataxin levels in Friedreich’s ataxia. J. Biol. Chem. 2022, 298, 101982. [Google Scholar] [CrossRef] [PubMed]
- Navarro, J.A.; Llorens, J.V.; Soriano, S.; Botella, J.A.; Schneuwly, S.; Martínez-Sebastián, M.J.; Moltó, M.D. Overexpression of human and fly frataxins in Drosophila provokes deleterious effects at biochemical, physiological and developmental levels. PLoS ONE 2011, 6, e21017. [Google Scholar] [CrossRef]
- Edenharter, O.; Clement, J.; Schneuwly, S.; Navarro, J.A. Overexpression of Drosophila frataxin triggers cell death in an iron-dependent manner. J. Neurogenet. 2017, 31, 189–202. [Google Scholar] [CrossRef]
- Vannocci, T.; Notario Manzano, R.; Beccalli, O.; Bettegazzi, B.; Grohovaz, F.; Cinque, G.; de Riso, A.; Quaroni, L.; Codazzi, F.; Pastore, A. Adding a temporal dimension to the study of Friedreich’s ataxia: The effect of frataxin overexpression in a human cell model. Dis. Model. Mech. 2018, 11, dmm032706. [Google Scholar] [CrossRef]
- Tan, G.; Chen, L.S.; Lonnerdal, B.; Gellera, C.; Taroni, F.A.; Cortopassi, G.A. Frataxin expression rescues mitochondrial dysfunctions in FRDA cells. Hum. Mol. Genet. 2001, 10, 2099–2107. [Google Scholar] [CrossRef]
- Pathak, D.; Srivastava, A.K.; Padma, M.V.; Gulati, S.; Rajeswari, M.R. Quantitative Proteomic and Network Analysis of Differentially Expressed Proteins in PBMC of Friedreich’s Ataxia (FRDA) Patients. Front. Neurosci. 2019, 13, 1054. [Google Scholar] [CrossRef]
- Télot, L.; Rousseau, E.; Lesuisse, E.; Garcia, C.; Morlet, B.; Léger, T.; Camadro, J.-M.; Serre, V. Quantitative Proteomics in Friedreich’s Ataxia B-Lymphocytes: A Valuable Approach to Decipher the Biochemical Events Responsible for Pathogenesis. Biochim. Biophys. Acta Mol. Basis Dis. 2018, 1864, 997–1009. [Google Scholar] [CrossRef]
- Napierala, J.S.; Rajapakshe, K.; Clark, A.; Chen, Y.-Y.; Huang, S.; Mesaros, C.; Xu, P.; Blair, I.A.; Hauser, L.A.; Farmer, J.; et al. Reverse Phase Protein Array Reveals Correlation of Retinoic Acid Metabolism with Cardiomyopathy in Friedreich’s Ataxia. Mol. Cell. Proteomics 2021, 20, 100094. [Google Scholar] [CrossRef]
- Indelicato, E.; Faserl, K.; Amprosi, M.; Nachbauer, W.; Schneider, R.; Wanschitz, J.; Sarg, B.; Boesch, S. Skeletal Muscle Proteome Analysis Underpins Multifaceted Mitochondrial Dysfunction in Friedreich’s Ataxia. Front. Neurosci. 2023, 17, 1289027. [Google Scholar] [CrossRef] [PubMed]
- Imbault, V.; Dionisi, C.; Naeije, G.; Communi, D.; Pandolfo, M. Cerebrospinal Fluid Proteomics in Friedreich Ataxia Reveals Markers of Neurodegeneration and Neuroinflammation. Front. Neurosci. 2022, 16, 885313. [Google Scholar] [CrossRef] [PubMed]
- O’Connell, T.M.; Logsdon, D.L.; Payne, R.M. Metabolomics Analysis Reveals Dysregulation in One Carbon Metabolism in Friedreich Ataxia. Mol. Genet. Metab. 2022, 136, 306–314. [Google Scholar] [CrossRef] [PubMed]
- Wang, D.; Ho, E.S.; Cotticelli, M.G.; Xu, P.; Napierala, J.S.; Hauser, L.A.; Napierala, M.; Himes, B.E.; Wilson, R.B.; Lynch, D.R.; et al. Skin Fibroblast Metabolomic Profiling Reveals That Lipid Dysfunction Predicts the Severity of Friedreich’s Ataxia. J. Lipid Res. 2022, 63, 100255. [Google Scholar] [CrossRef]
- Sutak, R.; Xu, X.; Whitnall, M.; Kashem, M.A.; Vyoral, D.; Richardson, D.R. Proteomic Analysis of Hearts from Frataxin Knockout Mice: Marked Rearrangement of Energy Metabolism, a Response to Cellular Stress and Altered Expression of Proteins Involved in Cell Structure, Motility and Metabolism. Proteomics 2008, 8, 1731–1741. [Google Scholar] [CrossRef]
- Purroy, R.; Medina-Carbonero, M.; Ros, J.; Tamarit, J. Frataxin-Deficient Cardiomyocytes Present an Altered Thiol-Redox State Which Targets Actin and Pyruvate Dehydrogenase. Redox Biol. 2020, 32, 101520. [Google Scholar] [CrossRef]
- Medina-Carbonero, M.; Sanz-Alcázar, A.; Britti, E.; Delaspre, F.; Cabiscol, E.; Ros, J.; Tamarit, J. Mice Harboring the FXN I151F Pathological Point Mutation Present Decreased Frataxin Levels, a Friedreich Ataxia-like Phenotype, and Mitochondrial Alterations. Cell. Mol. Life Sci. 2022, 79, 74. [Google Scholar] [CrossRef]
- Sciarretta, F.; Zaccaria, F.; Ninni, A.; Ceci, V.; Turchi, R.; Apolloni, S.; Milani, M.; Della Valle, I.; Tiberi, M.; Chiurchiù, V.; et al. Frataxin Deficiency Shifts Metabolism to Promote Reactive Microglia via Glucose Catabolism. Life Sci. Alliance 2024, 7, e202402609. [Google Scholar] [CrossRef]
- Sayles, N.M.; Napierala, J.S.; Anrather, J.; Diedhiou, N.; Li, J.; Napierala, M.; Puccio, H.; Manfredi, G. Comparative Multi-Omic Analyses of Cardiac Mitochondrial Stress in Three Mouse Models of Frataxin Deficiency. Dis. Model. Mech. 2023, 16, dmm050114. [Google Scholar] [CrossRef]
- Rustin, P.; von Kleist-Retzow, J.C.; Chantrel-Groussard, K.; Sidi, D.; Munnich, A.; Rötig, A. Effect of idebenone on cardiomyopathy in Friedreich’s ataxia: A preliminary study. Lancet 1999, 354, 477–479. [Google Scholar] [CrossRef]
- Schöls, L.; Vorgerd, M.; Schillings, M.; Skipka, G.; Zange, J. Idebenone in patients with Friedreich ataxia. Neurosci. Lett. 2001, 306, 169–172. [Google Scholar] [CrossRef] [PubMed]
- Hausse, A.O.; Aggoun, Y.; Bonnet, D.; Sidi, D.; Munnich, A.; Rötig, A.; Rustin, P. Idebenone and reduced cardiac hypertrophy in Friedreich’s ataxia. Heart 2002, 87, 346–349. [Google Scholar] [CrossRef] [PubMed]
- Rustin, P.; Rötig, A.; Munnich, A.; Sidi, D. Heart hypertrophy and function are improved by idebenone in Friedreich’s ataxia. Free Radic. Res. 2002, 36, 467–469. [Google Scholar] [CrossRef] [PubMed]
- Artuch, R.; Aracil, A.; Mas, A.; Colomé, C.; Rissech, M.; Monrós, E.; Pineda, M. Friedreich’s ataxia: Idebenone treatment in early stage patients. Neuropediatrics 2002, 33, 190–193. [Google Scholar] [CrossRef] [PubMed]
- Mariotti, C.; Solari, A.; Torta, D.; Marano, L.; Fiorentini, C.; Di Donato, S. Idebenone treatment in Friedreich patients: One-year-long randomized placebo-controlled trial. Neurology 2003, 60, 1676–1679. [Google Scholar] [CrossRef]
- Buyse, G.; Mertens, L.; Di Salvo, G.; Matthijs, I.; Weidemann, F.; Eyskens, B.; Goossens, W.; Goemans, N.; Sutherland, G.R.; Van Hove, J.L. Idebenone treatment in Friedreich’s ataxia: Neurological, cardiac, and biochemical monitoring. Neurology 2003, 60, 1679–1681. [Google Scholar] [CrossRef]
- Ribaï, P.; Pousset, F.; Tanguy, M.L.; Rivaud-Pechoux, S.; Le Ber, I.; Gasparini, F.; Charles, P.; Béraud, A.S.; Schmitt, M.; Koenig, M.; et al. Neurological, cardiological, and oculomotor progression in 104 patients with Friedreich ataxia during long-term follow-up. Arch. Neurol. 2007, 64, 558–564. [Google Scholar] [CrossRef]
- Di Prospero, N.A.; Baker, A.; Jeffries, N.; Fischbeck, K.H. Neurological effects of high-dose idebenone in patients with Friedreich’s ataxia: A randomised, placebo-controlled trial. Lancet Neurol. 2007, 6, 878–886. [Google Scholar] [CrossRef]
- Pineda, M.; Arpa, J.; Montero, R.; Aracil, A.; Domínguez, F.; Galván, M.; Mas, A.; Martorell, L.; Sierra, C.; Brandi, N.; et al. Idebenone treatment in paediatric and adult patients with Friedreich ataxia: Long-term follow-up. Eur. J. Paediatr. Neurol. 2008, 12, 470–475. [Google Scholar] [CrossRef] [PubMed]
- Rinaldi, C.; Tucci, T.; Maione, S.; Giunta, A.; De Michele, G.; Filla, A. Low-dose idebenone treatment in Friedreich’s ataxia with and without cardiac hypertrophy. J. Neurol. 2009, 256, 1434–1437. [Google Scholar] [CrossRef] [PubMed]
- Brandsema, J.F.; Stephens, D.; Hartley, J.; Yoon, G. Intermediate-dose idebenone and quality of life in Friedreich ataxia. Pediatr. Neurol. 2010, 42, 338–342. [Google Scholar] [CrossRef] [PubMed]
- Lynch, D.R.; Perlman, S.L.; Meier, T. A phase 3, double-blind, placebo-controlled trial of idebenone in Friedreich ataxia. Arch. Neurol. 2010, 67, 941–947. [Google Scholar] [CrossRef]
- Lagedrost, S.J.; Sutton, M.S.; Cohen, M.S.; Satou, G.M.; Kaufman, B.D.; Perlman, S.L.; Rummey, C.; Meier, T.; Lynch, D.R. Idebenone in Friedreich ataxia cardiomyopathy—Results from a 6-month phase III study (IONIA). Am. Heart J. 2011, 161, 639–645.e1. [Google Scholar] [CrossRef]
- Meier, T.; Perlman, S.L.; Rummey, C.; Coppard, N.J.; Lynch, D.R. Assessment of neurological efficacy of idebenone in pediatric patients with Friedreich’s ataxia: Data from a 6-month controlled study followed by a 12-month open-label extension study. J. Neurol. 2012, 259, 284–291. [Google Scholar] [CrossRef]
- Cook, A.; Boesch, S.; Heck, S.; Brunt, E.; Klockgether, T.; Schöls, L.; Schulz, A.; Giunti, P. Patient-reported outcomes in Friedreich’s ataxia after withdrawal from idebenone. Acta Neurol. Scand. 2019, 139, 533–539. [Google Scholar] [CrossRef]
- Velasco-Sánchez, D.; Aracil, A.; Montero, R.; Mas, A.; Jiménez, L.; O’Callaghan, M.; Tondo, M.; Capdevila, A.; Blanch, J.; Artuch, R.; et al. Combined therapy with idebenone and deferiprone in patients with Friedreich’s ataxia. Cerebellum 2011, 10, 1–8. [Google Scholar] [CrossRef]
- Elincx-Benizri, S.; Glik, A.; Merkel, D.; Arad, M.; Freimark, D.; Kozlova, E.; Cabantchik, I.; Hassin-Baer, S. Clinical Experience With Deferiprone Treatment for Friedreich Ataxia. J. Child Neurol. 2016, 31, 1036–1040. [Google Scholar] [CrossRef]
- Arpa, J.; Sanz-Gallego, I.; Rodríguez-de-Rivera, F.J.; Domínguez-Melcón, F.J.; Prefasi, D.; Oliva-Navarro, J.; Moreno-Yangüela, M. Triple therapy with deferiprone, idebenone and riboflavin in Friedreich’s ataxia—Open-label trial. Acta Neurol. Scand. 2014, 129, 32–40. [Google Scholar] [CrossRef]
- Hart, P.E.; Lodi, R.; Rajagopalan, B.; Bradley, J.L.; Crilley, J.G.; Turner, C.; Blamire, A.M.; Manners, D.; Styles, P.; Schapira, A.H.; et al. Antioxidant treatment of patients with Friedreich ataxia: Four-year follow-up. Arch. Neurol. 2005, 62, 621–626. [Google Scholar] [CrossRef] [PubMed]
- Lynch, D.R.; Willi, S.M.; Wilson, R.B.; Cotticelli, M.G.; Brigatti, K.W.; Deutsch, E.C.; Kucheruk, O.; Shrader, W.; Rioux, P.; Miller, G.; et al. A0001 in Friedreich ataxia: Biochemical characterization and effects in a clinical trial. Mov. Disord. 2012, 27, 1026–1033. [Google Scholar] [CrossRef] [PubMed]
- Zesiewicz, T.; Salemi, J.L.; Perlman, S.; Sullivan, K.L.; Shaw, J.D.; Huang, Y.; Isaacs, C.; Gooch, C.; Lynch, D.R.; Klein, M.B. Double-blind, randomized and controlled trial of EPI-743 in Friedreich’s ataxia. Neurodegener. Dis. Manag. 2018, 8, 233–242. [Google Scholar] [CrossRef] [PubMed]
- Boesch, S.; Sturm, B.; Hering, S.; Scheiber-Mojdehkar, B.; Steinkellner, H.; Goldenberg, H.; Poewe, W. Neurological effects of recombinant human erythropoietin in Friedreich’s ataxia: A clinical pilot trial. Mov. Disord. 2008, 23, 1940–1944. [Google Scholar] [CrossRef] [PubMed]
- Mariotti, C.; Fancellu, R.; Caldarazzo, S.; Nanetti, L.; Di Bella, D.; Plumari, M.; Lauria, G.; Cappellini, M.D.; Duca, L.; Solari, A.; et al. Erythropoietin in Friedreich ataxia: No effect on frataxin in a randomized controlled trial. Mov. Disord. 2012, 27, 446–449. [Google Scholar] [CrossRef]
- Boesch, S.; Nachbauer, W.; Mariotti, C.; Sacca, F.; Filla, A.; Klockgether, T.; Klopstock, T.; Schöls, L.; Jacobi, H.; Büchner, B.; et al. Safety and tolerability of carbamylated erythropoietin in Friedreich’s ataxia. Mov. Disord. 2014, 29, 935–939. [Google Scholar] [CrossRef]
- Yiu, E.M.; Tai, G.; Peverill, R.E.; Lee, K.J.; Croft, K.D.; Mori, T.A.; Scheiber-Mojdehkar, B.; Sturm, B.; Praschberger, M.; Vogel, A.P.; et al. An open-label trial in Friedreich ataxia suggests clinical benefit with high-dose resveratrol, without effect on frataxin levels. J. Neurol. 2015, 262, 1344–1353. [Google Scholar] [CrossRef]
- Lynch, D.R.; Chin, M.P.; Delatycki, M.B.; Subramony, S.H.; Corti, M.; Hoyle, J.C.; Boesch, S.; Nachbauer, W.; Mariotti, C.; Mathews, K.D.; et al. Safety and Efficacy of Omaveloxolone in Friedreich Ataxia (MOXIe Study). Ann. Neurol. 2021, 89, 212–225. [Google Scholar] [CrossRef]
- Qureshi, M.Y.; Patterson, M.C.; Clark, V.; Johnson, J.N.; Moutvic, M.A.; Driscoll, S.W.; Kemppainen, J.L.; Huston, J., III; Anderson, J.R.; Badley, A.D.; et al. Safety and efficacy of (+)-epicatechin in subjects with Friedreich’s ataxia: A phase II, open-label, prospective study. J. Inherit. Metab. Dis. 2021, 44, 502–514. [Google Scholar] [CrossRef]
- Kemp, K.C.; Georgievskaya, A.; Hares, K.; Redondo, J.; Bailey, S.; Rice, C.M.; Scolding, N.J.; Metcalfe, C.; Wilkins, A. An open-label pilot study of recombinant granulocyte-colony stimulating factor in Friedreich’s ataxia. Nat. Commun. 2022, 13, 4655. [Google Scholar] [CrossRef]
- Di Prospero, N.A.; Sumner, C.J.; Penzak, S.R.; Ravina, B.; Fischbeck, K.H.; Taylor, J.P. Safety, tolerability, and pharmacokinetics of high-dose idebenone in patients with Friedreich ataxia. Arch. Neurol. 2007, 64, 803–808. [Google Scholar] [CrossRef] [PubMed]
- Paredes-Fuentes, A.J.; Cesar, S.; Montero, R.; Latre, C.; Genovès, J.; Martorell, L.; Cuadras, D.; Colom, H.; Pineda, M.; O’Callaghan, M. del M.; et al. Plasma idebenone monitoring in Friedreich’s ataxia patients during a long-term follow-up. Biomed. Pharmacother. 2021, 143, 112143. [Google Scholar] [CrossRef]
- Tonon, C.; Lodi, R. Idebenone in Friedreich’s ataxia. Expert Opin. Pharmacother. 2008, 9, 2327–2337. [Google Scholar] [CrossRef] [PubMed]
- Kearney, M.; Orrell, R.W.; Fahey, M.; Pandolfo, M. Antioxidants and other pharmacological treatments for Friedreich ataxia. Cochrane Database Syst. Rev 2009, CD007791, Update in: Cochrane Database Syst. Rev. 2012, CD007791. [Google Scholar] [CrossRef]
- Jauslin, M.L.; Wirth, T.; Meier, T.; Schoumacher, F. A cellular model for Friedreich Ataxia reveals small-molecule glutathione peroxidase mimetics as novel treatment strategy. Hum. Mol. Genet. 2002, 11, 3055–3063. [Google Scholar] [CrossRef] [PubMed]
- Jauslin, M.L.; Meier, T.; Smith, R.A.; Murphy, M.P. Mitochondria-targeted antioxidants protect Friedreich Ataxia fibroblasts from endogenous oxidative stress more effectively than untargeted antioxidants. FASEB J. 2003, 17, 1972–1974. [Google Scholar] [CrossRef]
- Jauslin, M.L.; Vertuani, S.; Durini, E.; Buzzoni, L.; Ciliberti, N.; Verdecchia, S.; Palozza, P.; Meier, T.; Manfredini, S. Protective effects of Fe-Aox29, a novel antioxidant derived from a molecular combination of Idebenone and vitamin E, in immortalized fibroblasts and fibroblasts from patients with Friedreich Ataxia. Mol. Cell. Biochem. 2007, 30, 79–85. [Google Scholar] [CrossRef]
- Lee, Y.K.; Lau, Y.M.; Ng, K.M.; Lai, W.H.; Ho, S.L.; Tse, H.F.; Siu, C.W.; Ho, P.W. Efficient attenuation of Friedreich’s ataxia (FRDA) cardiomyopathy by modulation of iron homeostasis-human induced pluripotent stem cell (hiPSC) as a drug screening platform for FRDA. Int. J. Cardiol. 2016, 203, 964–971. [Google Scholar] [CrossRef]
- Seznec, H.; Simon, D.; Monassier, L.; Criqui-Filipe, P.; Gansmuller, A.; Rustin, P.; Koenig, M.; Puccio, H. Idebenone delays the onset of cardiac functional alteration without correction of Fe-S enzymes deficit in a mouse model for Friedreich ataxia. Hum. Mol. Genet. 2004, 13, 1017–1024. [Google Scholar] [CrossRef]
- Cotticelli, M.G.; Crabbe, A.M.; Wilson, R.B.; Shchepinov, M.S. Insights into the role of oxidative stress in the pathology of Friedreich ataxia using peroxidation resistant polyunsaturated fatty acids. Redox Biol. 2013, 1, 398–404. [Google Scholar] [CrossRef]
- Soriano, S.; Llorens, J.V.; Blanco-Sobero, L.; Gutiérrez, L.; Calap-Quintana, P.; Morales, M.P.; Moltó, M.D.; Martínez-Sebastián, M.J. Deferiprone and idebenone rescue frataxin depletion phenotypes in a Drosophila model of Friedreich’s ataxia. Gene 2013, 521, 274–281. [Google Scholar] [CrossRef]
- Abruzzo, P.M.; Marini, M.; Bolotta, A.; Malisardi, G.; Manfredini, S.; Ghezzo, A.; Pini, A.; Tasco, G.; Casadio, R. Frataxin mRNA isoforms in FRDA patients and normal subjects: Effect of tocotrienol supplementation. Biomed Res. Int. 2013, 2013, 276808. [Google Scholar] [CrossRef]
- Marobbio, C.M.; Pisano, I.; Porcelli, V.; Lasorsa, F.M.; Palmieri, L. Rapamycin reduces oxidative stress in frataxin-deficient yeast cells. Mitochondrion 2012, 12, 156–161. [Google Scholar] [CrossRef]
- Li, L.; Voullaire, L.; Sandi, C.; Pook, M.A.; Ioannou, P.A.; Delatycki, M.B.; Sarsero, J.P. Pharmacological screening using an FXN-EGFP cellular genomic reporter assay for the therapy of Friedreich ataxia. PLoS ONE 2013, 8, e55940. [Google Scholar] [CrossRef]
- Georges, P.; Boza-Moran, M.G.; Gide, J.; Pêche, G.A.; Forêt, B.; Bayot, A.; Rustin, P.; Peschanski, M.; Martinat, C.; Aubry, L. Induced pluripotent stem cells-derived neurons from patients with Friedreich ataxia exhibit differential sensitivity to resveratrol and nicotinamide. Sci. Rep. 2019, 9, 14568. [Google Scholar] [CrossRef] [PubMed]
- Abeti, R.; Baccaro, A.; Esteras, N.; Giunti, P. Novel Nrf2-Inducer Prevents Mitochondrial Defects and Oxidative Stress in Friedreich’s Ataxia Models. Front. Cell. Neurosci. 2018, 12, 188. [Google Scholar] [CrossRef] [PubMed]
- Salinas, L.; Figueroa, F.; Montgomery, C.B.; Thai, P.N.; Chiamvimonvat, N.; Cortopassi, G.; Dedkova, E.N. Omaveloxolone, But Not Dimethyl Fumarate, Improves Cardiac Function in Friedreich’s Ataxia Mice With Severe Cardiomyopathy. J. Am. Heart Assoc. 2025, 14, e038505. [Google Scholar] [CrossRef] [PubMed]
- Richardson, T.E.; Yang, S.H.; Wen, Y.; Simpkins, J.W. Estrogen protection in Friedreich’s ataxia skin fibroblasts. Endocrinology 2011, 152, 2742–2749. [Google Scholar] [CrossRef][Green Version]
- Richardson, T.E.; Yu, A.E.; Wen, Y.; Yang, S.H.; Simpkins, J.W. Estrogen prevents oxidative damage to the mitochondria in Friedreich’s ataxia skin fibroblasts. PLoS ONE 2012, 7, e34600. [Google Scholar] [CrossRef]
- Richardson, T.E.; Simpkins, J.W. R- and S-equol have equivalent cytoprotective effects in Friedreich’s ataxia. BMC Pharmacol. Toxicol. 2012, 13, 12. [Google Scholar] [CrossRef]
- Rodríguez-Pascau, L.; Britti, E.; Calap-Quintana, P.; Dong, Y.N.; Vergara, C.; Delaspre, F.; Medina-Carbonero, M.; Tamarit, J.; Pallardó, F.V.; Gonzalez-Cabo, P.; et al. PPAR gamma agonist leriglitazone improves frataxin-loss impairments in cellular and animal models of Friedreich Ataxia. Neurobiol. Dis. 2021, 148, 105162. [Google Scholar] [CrossRef]
- Russi, M.; Martin, E.; D’Autréaux, B.; Tixier, L.; Tricoire, H.; Monnier, V. A Drosophila model of Friedreich ataxia with CRISPR/Cas9 insertion of GAA repeats in the frataxin gene reveals in vivo protection by N-acetyl cysteine. Hum. Mol. Genet. 2020, 29, 2831–2844. [Google Scholar] [CrossRef] [PubMed]
- Chiang, S.; Huang, M.L.H.; Richardson, D.R. Treatment of dilated cardiomyopathy in a mouse model of Friedreich’s ataxia using N-acetylcysteine and identification of alterations in microRNA expression that could be involved in its pathogenesis. Pharmacol. Res. 2020, 159, 104994. [Google Scholar] [CrossRef] [PubMed]
- Jones, J.; Estirado, A.; Redondo, C.; Bueno, C.; Martínez, S. Human adipose stem cell-conditioned medium increases survival of Friedreich’s ataxia cells submitted to oxidative stress. Stem Cells Dev. 2012, 21, 2817–2826. [Google Scholar] [CrossRef] [PubMed]
- Kemp, K.; Dey, R.; Cook, A.; Scolding, N.; Wilkins, A. Mesenchymal Stem Cell-Derived Factors Restore Function to Human Frataxin-Deficient Cells. Cerebellum 2017, 16, 840–851. [Google Scholar] [CrossRef]
- Jones, J.; Estirado, A.; Redondo, C.; Martinez, S. Stem cells from wildtype and Friedreich’s ataxia mice present similar neuroprotective properties in dorsal root ganglia cells. PLoS ONE 2013, 8, e62807. [Google Scholar] [CrossRef]
- Tricoire, H.; Palandri, A.; Bourdais, A.; Camadro, J.M.; Monnier, V. Methylene blue rescues heart defects in a Drosophila model of Friedreich’s ataxia. Hum. Mol. Genet. 2014, 23, 968–979. [Google Scholar] [CrossRef]
- Khdour, O.M.; Bandyopadhyay, I.; Chowdhury, S.R.; Visavadiya, N.P.; Hecht, S.M. Lipophilic methylene blue analogues enhance mitochondrial function and increase frataxin levels in a cellular model of Friedreich’s ataxia. Bioorg. Med. Chem. 2018, 26, 3359–3369. [Google Scholar] [CrossRef]
- Calatrava-Ferreras, L.; Gonzalo-Gobernado, R.; Reimers, D.; Herranz, A.S.; Casarejos, M.J.; Jiménez-Escrig, A.; Regadera, J.; Velasco-Martín, J.; Vallejo-Muñoz, M.; Díaz-Gil, J.J.; et al. Liver Growth Factor (LGF) Upregulates Frataxin Protein Expression and Reduces Oxidative Stress in Friedreich’s Ataxia Transgenic Mice. Int. J. Mol. Sci. 2016, 17, 2066. [Google Scholar] [CrossRef]
- Mollá, B.; Muñoz-Lasso, D.C.; Calap, P.; Fernandez-Vilata, A.; de la Iglesia-Vaya, M.; Pallardó, F.V.; Moltó, M.D.; Palau, F.; Gonzalez-Cabo, P. Phosphodiesterase Inhibitors Revert Axonal Dystrophy in Friedreich’s Ataxia Mouse Model. Neurotherapeutics 2019, 16, 432–449. [Google Scholar] [CrossRef]
- Villa, C.; Legato, M.; Umbach, A.; Riganti, C.; Jones, R.; Martini, B.; Boido, M.; Medana, C.; Facchinetti, I.; Barni, D.; et al. Treatment with ROS detoxifying gold quantum clusters alleviates the functional decline in a mouse model of Friedreich ataxia. Sci. Transl. Med. 2021, 13, eabe1633. [Google Scholar] [CrossRef]
- Xu, L.; Sun, Z.; Xing, Z.; Liu, Y.; Zhao, H.; Tang, Z.; Luo, Y.; Hao, S.; Li, K. Cur@SF NPs alleviate Friedreich’s ataxia in a mouse model through synergistic iron chelation and antioxidation. J. Nanobiotechnol. 2022, 20, 118. [Google Scholar] [CrossRef]
- Yang, W.; Thompson, B.; Miellet, S.; Maddock, M.; Napierala, M.; Dottori, M.; Kwa, F. Sulforaphane Targets Multiple Pathological Processes in Friedreich Ataxia Patient-Induced Pluripotent Stem Cell-Derived Sensory Neurons. Antioxid. Redox Signal. 2025, 43, 308–327. [Google Scholar] [CrossRef] [PubMed]
- Lew, S.Y.; Mohd Hisam, N.S.; Phang, M.W.L.; Syed Abdul Rahman, S.N.; Poh, R.Y.Y.; Lim, S.H.; Kamaruzzaman, M.A.; Chau, S.C.; Tsui, K.C.; Lim, L.W.; et al. Adenosine Improves Mitochondrial Function and Biogenesis in Friedreich’s Ataxia Fibroblasts Following L-Buthionine Sulfoximine-Induced Oxidative Stress. Biology 2023, 12, 559. [Google Scholar] [CrossRef] [PubMed]
- Luffarelli, R.; Panarello, L.; Quatrana, A.; Tiano, F.; Fortuni, S.; Rufini, A.; Malisan, F.; Testi, R.; Condò, I. Interferon Gamma Enhances Cytoprotective Pathways via Nrf2 and MnSOD Induction in Friedreich’s Ataxia Cells. Int. J. Mol. Sci. 2023, 24, 12687. [Google Scholar] [CrossRef] [PubMed]
- Zhao, H.; Li, H.; Hao, S.; Chen, J.; Wu, J.; Song, C.; Zhang, M.; Qiao, T.; Li, K. Peptide SS-31 Upregulates Frataxin Expression and Improves the Quality of Mitochondria: Implications in the Treatment of Friedreich Ataxia. Sci. Rep. 2017, 7, 9840. [Google Scholar] [CrossRef]
- Igoillo-Esteve, M.; Oliveira, A.F.; Cosentino, C.; Fantuzzi, F.; Demarez, C.; Toivonen, S.; Hu, A.; Chintawar, S.; Lopes, M.; Pachera, N.; et al. Exenatide Induces Frataxin Expression and Improves Mitochondrial Function in Friedreich Ataxia. JCI Insight 2020, 5, e134221. [Google Scholar] [CrossRef]
- Edzeamey, F.J.; Ramchunder, Z.; Valle Gómez, A.; Ge, H.; Marobbio, C.M.T.; Pourzand, C.; Virmouni, S.A. Therapeutic Combination of L-Ascorbic Acid, N-Acetylcysteine, and Dimethyl Fumarate in Friedreich’s Ataxia: Insights from In Vitro Models. Redox Rep. 2025, 30, 2505303. [Google Scholar] [CrossRef]
- Fleming, J.; Spinoulas, A.; Zheng, M.; Cunningham, S.C.; Ginn, S.L.; McQuilty, R.C.; Rowe, P.B.; Alexander, I.E. Partial Correction of Sensitivity to Oxidant Stress in Friedreich Ataxia Patient Fibroblasts by Frataxin-Encoding Adeno-Associated Virus and Lentivirus Vectors. Hum. Gene Ther. 2005, 16, 947–956. [Google Scholar] [CrossRef]
- Brubaker, D.K.; Lauffenburger, D.A. Translating Preclinical Models to Humans. Science 2020, 367, 742–743. [Google Scholar] [CrossRef]
- Frangogiannis, N.G. Why Animal Model Studies Are Lost in Translation. J. Cardiovasc. Aging 2022, 2, 22. [Google Scholar] [CrossRef]
- Frühwein, H.; Paul, N.W. “Lost in Translation?” Animal Research in the Era of Precision Medicine. J. Transl. Med. 2025, 23, 152. [Google Scholar] [CrossRef]
- Trouillas, P.; Takayanagi, T.; Hallett, M.; Currier, R.D.; Subramony, S.H.; Wessel, K.; Bryer, A.; Diener, H.C.; Massaquoi, S.; Gomez, C.M.; et al. The Ataxia Neuropharmacology Committee of the World Federation of Neurology. International Cooperative Ataxia Rating Scale for Pharmacological Assessment of the Cerebellar Syndrome. J. Neurol. Sci. 1997, 145, 205–211. [Google Scholar] [CrossRef]
- Schmitz-Hübsch, T.; du Montcel, S.T.; Baliko, L.; Berciano, J.; Boesch, S.; Depondt, C.; Giunti, P.; Globas, C.; Infante, J.; Kang, J.S.; et al. Scale for the Assessment and Rating of Ataxia: Development of a New Clinical Scale. Neurology 2006, 66, 1717–1720. [Google Scholar] [CrossRef]
- Lynch, D.R.; Farmer, J.M.; Tsou, A.Y.; Perlman, S.; Subramony, S.H.; Gomez, C.M.; Ashizawa, T.; Wilmot, G.R.; Wilson, R.B.; Balcer, L.J. Measuring Friedreich Ataxia: Complementary Features of Examination and Performance Measures. Neurology 2006, 66, 1711–1716. [Google Scholar] [CrossRef] [PubMed]
- Tai, G.; Corben, L.A.; Gurrin, L.; Yiu, E.M.; Churchyard, A.; Fahey, M.; Hoare, B.; Downie, S.; Delatycki, M.B. A Study of up to 12 Years of Follow-Up of Friedreich Ataxia Utilising Four Measurement Tools. J. Neurol. Neurosurg. Psychiatry 2015, 86, 660–666. [Google Scholar] [CrossRef] [PubMed]
- Burk, K.; Schulz, S.R.; Schulz, J.B. Monitoring Progression in Friedreich Ataxia (FRDA): The Use of Clinical Scales. J. Neurochem. 2013, 126 (Suppl. S1), 118–124. [Google Scholar] [CrossRef] [PubMed]
- Rummey, C.; Bushara, K.; Ravina, B.; Periman, S. Psychometric Properties of the Friedreich Ataxia Rating Scale. Neurol. Genet. 2019, 5, e371. [Google Scholar] [CrossRef] [PubMed]

|
Disclaimer/Publisher’s Note: The statements, opinions and data contained in all publications are solely those of the individual author(s) and contributor(s) and not of MDPI and/or the editor(s). MDPI and/or the editor(s) disclaim responsibility for any injury to people or property resulting from any ideas, methods, instructions or products referred to in the content. |
© 2025 by the authors. Licensee MDPI, Basel, Switzerland. This article is an open access article distributed under the terms and conditions of the Creative Commons Attribution (CC BY) license (https://creativecommons.org/licenses/by/4.0/).
Share and Cite
Jiménez-Jiménez, F.J.; Alonso-Navarro, H.; García-Martín, E.; Cárcamo-Fonfría, A.; Martín-Gómez, M.A.; Agúndez, J.A.G. Oxidative Stress and Antioxidant Therapies in Friedreich’s Ataxia. Cells 2025, 14, 1406. https://doi.org/10.3390/cells14181406
Jiménez-Jiménez FJ, Alonso-Navarro H, García-Martín E, Cárcamo-Fonfría A, Martín-Gómez MA, Agúndez JAG. Oxidative Stress and Antioxidant Therapies in Friedreich’s Ataxia. Cells. 2025; 14(18):1406. https://doi.org/10.3390/cells14181406
Chicago/Turabian StyleJiménez-Jiménez, Félix Javier, Hortensia Alonso-Navarro, Elena García-Martín, Alba Cárcamo-Fonfría, Miguel Angel Martín-Gómez, and José A. G. Agúndez. 2025. "Oxidative Stress and Antioxidant Therapies in Friedreich’s Ataxia" Cells 14, no. 18: 1406. https://doi.org/10.3390/cells14181406
APA StyleJiménez-Jiménez, F. J., Alonso-Navarro, H., García-Martín, E., Cárcamo-Fonfría, A., Martín-Gómez, M. A., & Agúndez, J. A. G. (2025). Oxidative Stress and Antioxidant Therapies in Friedreich’s Ataxia. Cells, 14(18), 1406. https://doi.org/10.3390/cells14181406

