Abstract
Novel therapies such as CAR-T, BTK inhibitors and PD-1 inhibitors have changed the management of aggressive B-cell lymphomas. Nonetheless, these novel therapies have their own risk of late toxicities including second malignancies. They also create a subgroup of patients with relapse, treatment failure, or indefinite maintenance. We discuss the current role of autologous and allogeneic stem cell transplantation in this context. In patients with recurrent diffuse large B-cell lymphoma, CAR-T cell treatment has largely replaced autologous transplant. Autologous transplant should be considered in patients with late relapses and in selected patients with T-cell-rich B-cell lymphoma, where CAR-T cell therapy may be less effective. It also remains the treatment of choice for consolidation of patients with primary CNS lymphoma. In mantle cell lymphoma, intensive chemotherapy combined with BTK inhibitors and rituximab results in excellent outcomes, and the role of autologous transplantation is declining. In Hodgkin’s lymphoma, autologous transplant consolidation remains the standard of care for patients who failed initial chemotherapy. Allogeneic transplantation has lower relapse rates but more complications and higher non-relapse mortality than autologous transplantation. It is usually reserved for patients who fail autologous transplantation or in whom autologous stem cells cannot be collected. It may also have an important role in patients who fail CAR-T therapies. The increasing complexity of care and evolving sequencing of therapies for patients with aggressive B-cell lymphomas only emphasizes the importance of appropriate patient selection and optimal timing of stem cell transplantation.
1. Introduction
More than 80,000 individuals are diagnosed with non-Hodgkin lymphoma annually in the US, over half of which will represent an aggressive B-cell lymphoma [1]. Of those, approximately 40% will relapse or be refractory to primary chemotherapy—usually R-CHOP or, more recently, Pola-RCHP [1,2,3]. Historically, such patients were rechallenged with chemotherapy and upon response consolidated with autologous or sometimes allogeneic stem cell transplantation. With the introduction of novel therapies including CAR-T and BiTEs, the timing and utilization of both allogeneic and autologous stem cell transplants have become more nuanced. Here, we will review the literature surrounding aggressive B-cell lymphoma and the current role for autologous transplant, allogeneic stem cell transplant, and optimal integration of CAR-T.
2. Autologous Stem Cell Transplant
ASCT’s therapeutic benefit is based on the principle of dose intensification—the observation that increasing doses of alkylating agents results in incremental cell killing of lymphoid cell lines [4,5,6,7]. Myelosuppressive toxicity of these agents can be circumvented by autologous stem cell rescue. But the infusion of autologous stem cells entails a risk of reinfusion of occult malignant cells, which may, in some cases, contribute to relapse. This possibility is supported by early gene marking studies and also by observations of syngeneic transplants in patients with lymphoma who have remarkably lower rates of disease recurrence than those undergoing autologous transplants [8,9,10].
Multiple studies have been conducted to attempt to purge stem cells of contaminating lymphoma cells ex vivo prior to reinfusion but have met with limited success. With the implementation of rituximab to pre-transplant chemotherapy regimens, effective in vivo purging of progenitor cells can be achieved that does not impair engraftment and also leads to improvement in PFS and OS [11,12,13,14].
3. Autologous Stem Cell Transplant for Relapsed/Refractory DLBCL and in Consolidation Treatment of High-Risk Lymphoma—Before CAR-T
Autologous transplant was established as a treatment for aggressive lymphoma in the early 1980s with initial demonstrations of its curative potential in patients with refractory disease [15,16]. For patients with relapsed/refractory DLBCL who respond to salvage chemotherapy, consolidation with autologous stem cell transplant results in durable response for approximately 50% of patients. This was most notably described in the Parma trial in which treatment with salvage chemotherapy followed by autologous stem cell transplant resulted in improved event-free survival (EFS) and overall survival (OS) as compared to chemo alone [15]. Unfortunately, not all patients respond to salvage therapy, and the more recent CORAL study showed how, across the board, only about 25% of patients derived prolonged benefit from the sequence of salvage therapy and autologous stem cell transplantation [17]. The same CORAL study also showed how maintenance rituximab after autologous transplantation had no benefit in DLBCL [18].
Conditioning for ASCT typically employs BEAM (BCNU, etoposide, cytarabine, melphalan) [19]. Variants include CBV (cyclophosphamide, BCNU, and etoposide) and BEAC (carmustine, etoposide, AraC, and cyclophosphamide). BCNU constitutes the backbone of these regimens, and pulmonary toxicity is dose limiting [20,21]. Most centers use doses of 300 mg/m2, although higher doses have previously been used. Irreversible myelosuppression, another complication of high dose nitrosoureas, is avoided by stem cell rescue. Total body irradiation (TBI)-based regimens, usually combined with cyclophosphamide and etoposide, also are highly effective but have fallen out of favor because of concerns over increased leukemogenicity and also because of the complexity of administering TBI [22,23]. Busulfan has also been investigated as part of myeloablative conditioning for ASCT, typically combined with either cyclophosphamide (BuCy [24] or BuCyE [25] with etoposide) or melphalan (BuMel) [26]. Initially an oral agent with significant toxicities, the development of intravenous busulfan allowed for better targeting of therapeutic doses and minimized adverse effects [27], with one study suggesting superior outcomes vs. BEAM conditioning [28]. Still, these regimens present significant toxicity including risk for hepatic veno-occlusive disease (VOD or SOS) and pulmonary toxicity [25]. The lack of randomized studies leaves us with considerable uncertainty regarding benefits or disadvantages of any specific regimen. In a 2015 CIBMTR review, Chen et al. found similar rates of transplant related mortality between all regimens except high-dose CBV (BCNU > 300 mg/m2), which had higher treatment related mortality (TRM) and more pulmonary toxicity [21]. Another retrospective study comparing conditioning regimens found no statistically significant difference in 5-year overall survival between CBV, BEAM, and BEAC [29].
Autologous stem cell transplant has also frequently been used as an intensification strategy for patients with high-risk (high IPI) DLBCL in first complete remission. Most studies were conducted in the pre-rituximab era. In the LNH-87 trial randomly assigning consolidation vs. transplant for those in CR after induction, no OS was seen, but a subgroup analysis suggested that higher risk patients benefited [30]. Two subsequent trials also confirmed a benefit [31,32], but other randomized trials in the pre-rituximab era showed none [16,33,34,35,36,37,38,39]. In the rituximab era, Stiff et al. conducted a randomized trial in high-intermediate or high-risk DLBCL patients in which those who achieved at least a PR were randomized to eight cycles of R-CHOP vs. six cycles of R-CHOP and ASCT. This study found a PFS benefit but not an OS benefit for those undergoing ASCT in CR1 [40]. Despite modest benefits, ASCT in responding DLBCL has not found widespread acceptance.
4. Autologous Transplant in Relapsed Systemic DLBCL in the CAR-T Era
In patients with DLBCL who relapse, CAR-T therapy has become established as the treatment for patients with early relapses (<12 months) but also in some cases of late relapse [41,42]. CAR-T is a particularly effective treatment because it does not require patients to be in a CR while both autoSCT and alloSCT have improved outcomes for patients entering with disease control. In the international phase 3 Zuma-7 trial, DLBCL patients who were refractory to primary chemotherapy or relapsed within 12 months were randomized to axicabtagene ciloleucel (axi-cel) or standard care, which consisted of salvage chemo and autoSCT. A total of 359 patients were included and the CAR-T arm showed improved event-free survival, response rate, and overall survival [41]. Similarly, in the global phase 3 TRANSFORM trial, DLBCL patients who were primary refractory or relapsed within 12 months were randomized to lisocabtagene maraleucel (liso-cel) or standard therapy with autoSCT. A total of 184 patients were enrolled 1:1, and results again favored the CAR-T arm with improved event-free survival, CR rate, and PFS [42,43]. While both axi-cel and liso-cel showed improved outcomes versus salvage chemotherapy and autologous transplant, a third CD19 CAR-T product, tisagenlecleucel (tisa-cel), showed no improvement in event-free survival in the BELINDA trial [44]. The discrepancy may be due to differences in product efficacy, but it is also at least partially explained by differences in trial design, specifically, the inclusion of patients with higher disease burden in the BELINDA trial; 83.3% of patients received bridging chemotherapy versus 63% in TRANSFORM and 36% in ZUMA-7, which allowed bridging with glucocorticoids only. Whether these products can be incorporated earlier in high-risk disease is under ongoing investigation [45].
These data have firmly established the efficacy of CD19 CAR-T in early relapses or refractory DLBCL but raise concern regarding the practical application of CAR-T in bulky disease—which associates with much higher relapse rates—or in rapidly progressive disease in which the so-called vein-to-vein time may be prohibitive. Further, with only limited follow-up, the long-term safety of these products requires ongoing surveillance as reports have emerged describing the subsequent development of T-cell lymphomas and of secondary MDS [46,47]. There are also some concerns over prolonged immunosuppression in CAR-T recipients, with ongoing risks for opportunistic infection [48]. Another important issue in this unresolved debate is the increasing report of late toxicities of CAR-T in contrast to well-established late toxicities of ASCT. While high-dose chemotherapy followed by autoSCT has an estimated 10% lifetime risk of therapy-related MDS [49,50,51], the long-term effects of CAR-T are yet still undefined. The hematological toxicities from CAR-T, referred to as immune effector cell-associated hematological toxicity (ICAHT), have been described in both in the short term [43,52] and long term [53,54,55] after CAR-T and can persist in a subset of patients, leading to a clinically significant prolonged immunocompromised state [48]. Further, reports of cytopenias lasting greater than 1 year after CAR-T continue to emerge [46], with some refractory to supportive measures.
In patients with late relapse (>12 months), there are no data from randomized studies comparing CAR-T with autologous transplant, and autologous transplant continues to be the standard of care for such patients if they respond to salvage chemotherapy.
While DLBCL is often discussed as a singular entity, distinct subtypes exist. T-cell/histiocyte-rich large B-cell lymphoma (T/HRLBCL) is a rare variant of DLBCL that clinically often presents with late-stage extra-nodal disease. Recent data implicate the role of the programmed cell death ligand 1 (PD-L1) pathway in its pathogenesis [56]. This unique biology potentially contributes to an inherent resistance of CD19 CAR-T via inhibition of the function of adoptively transferred CAR-T cells [57]. Autologous transplant may therefore be preferable in these patients. As further information regarding DLBCL variants emerges, autoSCT remains an important treatment modality for aggressive subtypes and CAR-T-resistant disease.
5. Autologous Transplant in Primary CNS Lymphoma
For PCNSL that responds to induction chemotherapy, consolidation approaches have been sought with both ASCT and whole-brain radiation therapy (WBRT). In a head-to-head comparison of these approaches in 118 patients with responsive or stable disease, the IELSG32 trial found a similar 2-year PFS, 7-year PFS, and 7-year overall survival, but the WBRT arm had a significant decrease in prospectively measured cognitive function [58]. The PRECIS trial showed similar findings for PFS and OS between WBRT and ASCT but again found higher rates of neurocognitive deterioration in the WBRT arm [59]. These data show that for patients with PCNSL who respond to induction therapy, consolidation with ASCT should be pursued over traditional WBRT. Of note, there is ongoing debate on the potential benefit for reduced dose WBRT [60,61]. Conditioning regimens for autologous transplantation in CNS lymphoma typically contain thiotepa and BCNU or thiotepa, busulfan and cyclophosphamide [59]. Many other combinations have been tested, but in CNS lymphoma, thiotepa, a drug with excellent CNS penetration, is considered an essential component of the regimen. In a retrospective CIBMTR study of 603 patients with primary CNS lymphoma (PCNSL) undergoing autologous stem cell transplant, thiotepa containing regimens had improved 3-year adjusted progression-free survival relative to BEAM [62].
6. Autologous Transplant in Mantle Cell Lymphoma
In mantle cell lymphoma, it was, until recently, considered standard of care for fit patients to pursue consolidation with autoSCT [63,64]. This was based on a German-led European MCL Network study in which 122 patients in remission were randomized to consolidation with either myeloablative radiochemotherapy followed by ASCT or to interferon alpha maintenance [63]. A second study using real-world data from the Swedish and Danish registries found that ASCT was independently associated with improved OS [64]. A French study established the benefit of rituximab maintenance after autologous transplantation for mantle cell lymphoma [65]. The standard use of autologous transplant has come into question with the very recent publication of the TRIANGLE Study in which patients who received initial therapy incorporating a Bruton tyrosine kinase inhibitor (BTKi) did not seem to benefit from consolidation with autoSCT [66]. Ongoing investigations may continue to show that the addition of novel targeted therapies may reduce the role of autoSCT in mantle cell lymphoma.
7. Autologous Transplant in Classical Hodgkin Lymphoma
Classical Hodgkin lymphoma (cHL) is a distinct form of aggressive B-cell lymphoma without any currently FDA-approved CAR-T therapies. While the majority of patients will enter remission with potential cure after induction therapy, a significant portion of patients will relapse. Pursuing autoSCT is the standard approach for relapsed and refractory cHL as it can lead to long-term survival [67,68,69]. In 2000, Josting et al. described how for those with progressive Hodgkin disease, those who underwent high-dose chemotherapy followed by autoSCT had a 5-year OS of 53% vs. 0% for those who did not [69]. In 2002, Schmitz et al., representing the Lymphoma Working Party of the European Group for Blood and Marrow Transplantation, showed, in a prospective study, that amongst 161 patients with relapsed Hodgkin disease, freedom from treatment failure at 3 years was significantly better for the autoSCT arm: 55% vs. 34%, while no difference in OS was seen. Ferme at al. from the French group described similar results with improved 5-year survival for those who underwent autoSCT: 71% vs. 32%. Thus, treatment of relapsed cHL with salvage chemotherapy and autoSCT constitutes the standard of care for patients with recurrent cHL.
8. Allogeneic Stem Cell Transplant
A plethora of data exists in support of allogeneic transplantation for relapsed DLBCL (Table 1, Figure 1 and Figure 2) [70,71,72,73,74,75,76,77,78,79,80,81,82,83,84,85,86,87,88,89,90,91,92,93,94,95,96]. As an alternative to autologous transplants, allogeneic transplants offer more durable response and longer relapse-free periods but at the expense of an increase in TRM [97]. Two older, biologic randomization studies—i.e., studies where those with matched siblings are assigned to allogeneic transplantation—showed dramatic reductions in relapse rates, partially offset by increased non-relapse mortality (NRM). In both prospective studies, OS at 3 years was improved by 9% with allogeneic transplant, but this was not statistically significant in part because of small cohort sizes [84,85]. A CIBMTR registry analysis in 2010 found no benefit to alloSCT over autoSCT, although the allogeneic group had more high-risk features, and key factors such as performance status and comorbidities were not included [78]. Many of these studies showed that alloSCT was limited by the high TRM; however, TRM of allogeneic transplantation has improved significantly over past decades due to improvement in supportive care, infection prophylaxis [98], conditioning regimens, and management of graft versus host disease (GVHD) [99,100,101,102]. Nevertheless, the burden of morbidity and mortality remains high, and allogeneic transplantation has mostly been used in patients who failed autologous transplant [103]. It has also frequently been used for those who, by virtue of a poor stem cell harvest or incomplete response to salvage, were poor candidates for autologous transplantation. Indeed, several analyses have shown that allogeneic transplantation can overcome partial resistance and that PET positivity does not predict for inferior outcomes [87,104]. Those with highly proliferative disease and high serum LDH, on the other hand, are unlikely to benefit from allogeneic transplantation [87,105].
Table 1.
Summary of studies investigating outcomes of alloSCT in DLBC.
Figure 1.
Allogeneic vs. autologous transplantation for lymphoma, Detroit. Prospective study of allogeneic vs. autologous transplantation in lymphoma in which those with an HLA identical sibling underwent allo transplant. Reproduced with permission from Ratanatharathorn 1994 [84]. (a) Progression-free survival. (b) Relapse rate.
Figure 2.
Allogeneic vs. autologous transplantation for lymphoma, Ontario. Results from a prospective study in Ontario whereby patients with poor marrow harvests or with bone marrow involvement preferentially underwent allo transplant. Reproduced with permission from Schimmer 2000 [85]. (a) Overall survival. (b) Disease-free survival. (c) Relapse rate.
A crucial aspect of allogeneic stem cell transplants is the presence of the graft-versus-tumor effect, or graft versus lymphoma (GVL) [106,107]. In a study using withdrawal of immunosuppressive therapy and donor lymphocyte infusions (DLIs) in patients who had recurrence of their lymphoma post-alloSCT, four of nine patients had a PR or CR after withdrawal of immunosuppression while a third had a minimal response after DLI [106]. This study emphasized the importance of GVL in alloSCT for patients with B-cell malignancies and highlights the unique aspect of alloSCT in comparison to autoSCT for patients with relapsed or refractory disease. But data on syngeneic transplants (twin donors) show relapse rates similar to those of allogeneic transplant recipients [9]. Thus, the twin data seem to suggest that GVL effects, though operative, are not essential for allogeneic transplantation in lymphoma—in marked contrast to twin studies in patients with CML [108].
9. Conditioning for Allogeneic Stem Cell Transplant
Preparative regimens for alloSCT can be classified as myeloablative, reduced-intensity, or non-myeloablative. Myeloablative regimens do not improve outcomes [70,79,81]. Both non-myeloablative (NMA) and reduced-intensity conditioning (RIC) regimens provide the added benefit of GVL effects in addition to decreased treatment-related mortality [109]. Amongst RIC regimens, there are limited data. An analysis of the CIBMTR registry in 2021 compared three commonly used RIC regimens and found decreased NRM and GVHD with FluBu vs. FluMel140 and BEAM but no statistical difference in PFS or OS. In a multivariate analysis of chemosensitive patients (those who entered with PR or CR at time of alloSCT), FluBu again showed a lower NRM, which was statistically significant; no difference in PFS; and improved OS relative to FluMel140 but not relative to BEAM [110]. Retrospective data show FluBu to be superior but without clear superiority in head-to-head trials; no obvious preferred regimen exists.
10. Allogeneic Transplant in Classical Hodgkin Lymphoma
As discussed previously, autoSCT can result in long-term survival for a large portion of relapsed patients with Hodgkin lymphoma [67,68,69]. However, a significant number will relapse after autoSCT [69]. Early studies showed high rates of non-relapse mortality and poor outcomes for alloSCT [111,112,113]. More recent studies show much improved tolerance and long-term cure in patients who relapse after autologous transplantation or are refractory to salvage therapy [109,114]. The utilization of PET-based selection predicts outcomes with those not achieving CR after salvage potentially benefiting from alloSCT: a single-center response-adjusted PET approach found those with residual disease after first or second salvage undergoing alloSCT had 3-year PFS of 68% and OS of 88% [115]. Currently with novel therapies, the role of alloSCT is often reserved for patients with multiple relapses. Immunotherapy using PD-1 inhibition is extremely effective in cHL as Reed Sternberg cells overexpress PD-1 ligands [116]. Both nivolumab and pembrolizumab are currently approved in the relapsed and refractory settings [117,118]. While PD-1 inhibitors showed durations of response that were greater than one year, they do not appear to represent definitive treatment for this population. In addition, the use of PD-1 inhibitors as indefinite maintenance leads to cumulative toxicity without a clear endpoint. PD-1 inhibitors after alloSCT in cHL are effective but also lead to rapid-onset, severe, and treatment-refractory GVHD [119]. Allogeneic SCT should continue to be considered as an alternative to or after failure of either autologous transplant or PD-1 inhibition.
11. CAR-T Failures and Allogeneic Transplant
The approval of CAR-T therapy has drastically changed the landscape for relapsed DLBCL, and allogeneic transplantation is currently used more sparingly [120]. But for those failing ASCT or those who are poor candidates for ASCT, allogeneic transplantation may yet have a new emerging role. Of those who undergo CAR-T, a significant number will recur and will require additional therapy [121]. For these individuals, alloSCT is often the treatment with the best potential for long-term disease control. Zurko et al. reported 94 subjects who underwent alloSCT after CAR-T failure and found a 1 yr OS of 59% with PFS of 45% and GVHD-free RFS of 39% with a 1 yr NRM of 22% [122]. Two smaller single-center retrospective reviews also found similar outcomes, as did a multicenter observational study: Fried et al. found a 2 yr OS of 45%, a 2 yr PFS of 31%, and an NRM of 26% for alloSCT after CAR-T failure [123]. Furthermore, with the current literature showing a high signal of post-CAR-T MDS, particularly for patients who enter CAR-T with underlying clonal hematopoiesis [124,125], as well as prolonged cytopenias [126,127], alloSCT has the potential benefit of curing both the lymphoma and underlying clonal hematopoiesis of indeterminate significance (CHIP). For patients with relapsed DLBCL and CHIP, one should consider discussion regarding alloSCT over CAR-T.
12. Conclusions
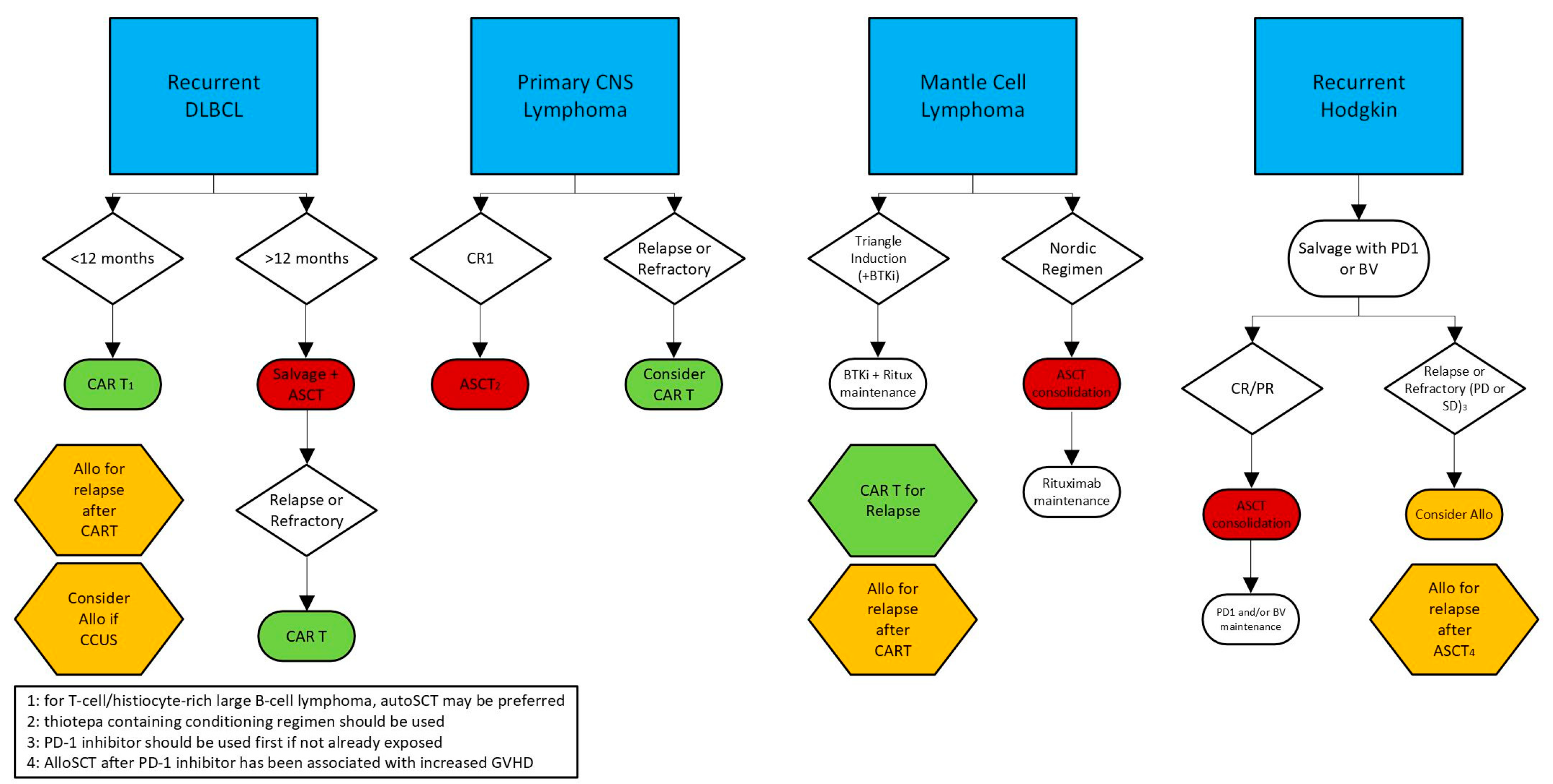
Both autologous and allogeneic transplantation are time-tested curative treatments for aggressive B-cell lymphoma. Novel CAR-T cell treatments have partially replaced them, but they continue to have a major role in some subtypes of B-cell lymphoma and in Hodgkin lymphoma or in patients failing CAR-T cell therapy (Figure 3).
Figure 3.
Suggested Treatment Algorithm for Aggressive B-cell Lymphomas.
Funding
This research received no external funding.
Data Availability Statement
Not applicable.
Conflicts of Interest
The authors declare no conflict of interest.
References
- National Cancer Institute: Surveillance, Epidemiology, and End Results Program. Cancer Stat Facts: Non-Hodgkin Lymphoma. 2024. Available online: https://seer.cancer.gov/statfacts/html/nhl.html (accessed on 9 May 2024).
- Tilly, H.; Morschhauser, F.; Sehn, L.H.; Friedberg, J.W.; Trněný, M.; Sharman, J.P.; Herbaux, C.; Burke, J.M.; Matasar, M.; Rai, S.; et al. Polatuzumab Vedotin in Previously Untreated Diffuse Large B-Cell Lymphoma. N. Engl. J. Med. 2022, 386, 351–363. [Google Scholar] [CrossRef] [PubMed]
- Coiffier, B.; Lepage, E.; Brière, J.; Herbrecht, R.; Tilly, H.; Bouabdallah, R.; Morel, P.; Van Den Neste, E.; Salles, G.; Gaulard, P.; et al. CHOP Chemotherapy plus Rituximab Compared with CHOP Alone in Elderly Patients with Diffuse Large-B-Cell Lymphoma. N. Engl. J. Med. 2002, 346, 235–242. [Google Scholar] [CrossRef] [PubMed]
- McFarland, W.; Granville, N.B.; Dameshek, W. Autologous Bone Marrow Infusion as an Adjunct in Therapy of Malignant Disease. Blood 1959, 14, 503–521. [Google Scholar] [CrossRef] [PubMed]
- Peter Clifford, R.A.C.; Duff, J. Nitrogen-mustard therapy combined with autologous marrow infusion. Lancet 1961, 277, 687–690. [Google Scholar] [CrossRef]
- Kurnick, N.B. Autologous and Isologous Bone Marrow Storage and Infusion in the Treatment of Myelo-Suppression. Transfusion 1962, 2, 178–187. [Google Scholar] [CrossRef]
- Frei, E.; Canellos, G.P. Dose: A critical factor in cancer chemotherapy. Am. J. Med. 1980, 69, 585–594. [Google Scholar] [CrossRef]
- Soiffer, R.J.; Freedman, A.S.; Neuberg, D.; Fisher, D.C.; Alyea, E.P.; Gribben, J.; Schlossman, R.L.; Bartlett-Pandite, L.; Kuhlman, C.; Murray, C.; et al. CD6+ T cell-depleted allogeneic bone marrow transplantation for non-Hodgkin’s lymphoma. Bone Marrow Transplant. 1998, 21, 1177–1181. [Google Scholar] [CrossRef][Green Version]
- Bierman, P.J.; Sweetenham, J.W.; Loberiza, F.R.; Taghipour, G.; Lazarus, H.M.; Rizzo, J.D.; Schmitz, N.; van Besien, K.; Vose, J.M.; Horowitz, M.; et al. Syngeneic hematopoietic stem-cell transplantation for Non-Hodgkin’s lymphoma: A comparison with allogeneic and autologous transplantation—The lymphoma working committee of the International Bone Marrow Transplant Registry and the European Group for Blood and Marrow Transplantation. J. Clin. Oncol. 2003, 21, 3744–3753. [Google Scholar]
- Lazarevic, V.L.; Hägglund, H.; Remberger, M.; Wahlin, A.; Hallböök, H.; Juliusson, G.; Kimby, E.; Malm, C.; Omar, H.; Johansson, J.-E. Long-term survival following allogeneic or syngeneic stem cell transplant for follicular lymphoma in Sweden. Leuk. Lymphoma 2011, 52, 69–71. [Google Scholar] [CrossRef]
- Hoerr, A.L.; Gao, F.; Hidalgo, J.; Tiwari, D.; Blum, K.A.; Mathews, V.; Adkins, D.R.; Blum, W.; Devine, S.; Vij, R.; et al. Effects of Pretransplantation Treatment With Rituximab on Outcomes of Autologous Stem-Cell Transplantation for Non-Hodgkin’s Lymphoma. J. Clin. Oncol. 2004, 22, 4561–4566. [Google Scholar] [CrossRef]
- Belhadj, K.; Delfau-Larue, M.-H.; Elgnaoui, T.; Beaujean, F.; Beaumont, J.-L.; Pautas, C.; Gaillard, I.; Kirova, Y.; Allain, A.; Gaulard, P.; et al. Efficiency of in vivo purging with rituximab prior to autologous peripheral blood progenitor cell transplantation in B-cellnon-Hodgkin’s lymphoma: A single institution study. Ann. Oncol. 2004, 15, 504–510. [Google Scholar] [CrossRef] [PubMed]
- Melillo, L.; Cascavilla, N.; Lerma, E.; Corsetti, M.T.; Carella, A.M. The Significance of Minimal Residual Disease in Stem Cell Grafts and the Role of Purging: Is It Better to Purge in vivo or in vitro? Acta Haematol. 2005, 114, 206–213. [Google Scholar] [CrossRef] [PubMed]
- Jacobsen, E.; Freedman, A. B-cell purging in autologous stem-cell transplantation for non-Hodgkin lymphoma. Lancet Oncol. 2004, 5, 711–717. [Google Scholar] [CrossRef] [PubMed]
- Philip, T.; Guglielmi, C.; Hagenbeek, A.; Somers, R.; Van Der Lelie, H.; Bron, D.; Sonneveld, P.; Gisselbrecht, C.; Cahn, J.-Y.; Harousseau, J.-L.; et al. Autologous bone marrow transplantation as compared with salvage chemotherapy in relapses of chemotherapy-sensitive non-Hodgkin’s lymphoma. N. Engl. J. Med. 1995, 333, 1540–1545. [Google Scholar] [CrossRef]
- Verdonck, L.F.; van Putten, W.L.J.; Hagenbeek, A.; Schouten, H.C.; Sonneveld, P.; van Imhoff, G.W.; Kluin-Nelemans, H.C.; Raemaekers, J.M.M.; van Oers, R.H.J.; Haak, H.L.; et al. Comparison of CHOP Chemotherapy with Autologous Bone Marrow Transplantation for Slowly Responding Patients with Aggressive Non-Hodgkin’ Lymphoma. N. Engl. J. Med. 1995, 332, 1045–1051. [Google Scholar] [CrossRef]
- Gisselbrecht, C.; Glass, B.; Mounier, N.; Gill, D.S.; Linch, D.C.; Trneny, M.; Bosly, A.; Ketterer, N.; Shpilberg, O.; Hagberg, H.; et al. Salvage Regimens With Autologous Transplantation for Relapsed Large B-Cell Lymphoma in the Rituximab Era. J. Clin. Oncol. 2010, 28, 4184–4190. [Google Scholar] [CrossRef]
- Gisselbrecht, C.; Schmitz, N.; Mounier, N.; Gill, D.S.; Linch, D.C.; Trneny, M.; Bosly, A.; Milpied, N.J.; Radford, J.; Ketterer, N.; et al. Rituximab Maintenance Therapy After Autologous Stem-Cell Transplantation in Patients With Relapsed CD20+ Diffuse Large B-Cell Lymphoma: Final Analysis of the Collaborative Trial in Relapsed Aggressive Lymphoma. J. Clin. Oncol. 2012, 30, 4462–4469. [Google Scholar] [CrossRef]
- Gaspard, M.H.; Maraninchi, D.; Stoppa, A.M.; Gastaut, J.A.; Michel, G.; Tubiana, N.; Blaise, D.; Novakovitch, G.; Rossi, J.F.; Weiller, P.J.; et al. Intensive chemotherapy with high doses of BCNU, etoposide, cytosine arabinoside, and melphalan (BEAM) followed by autologous bone marrow transplantation: Toxicity and antitumor activity in 26 patients with poor-risk malignancies. Cancer Chemother. Pharmacol. 1988, 22, 256–262. [Google Scholar] [CrossRef]
- Wadhwa, P.D.; Fu, P.; Koc, O.N.; Cooper, B.W.; Fox, R.M.; Creger, R.J.; Bajor, D.L.; Bedi, T.; Laughlin, M.J.; Payne, J.; et al. High-dose carmustine, etoposide, and cisplatin for autologous stem cell transplantation with or without involved-field radiation for relapsed/refractory lymphoma: An effective regimen with low morbidity and mortality. Biol. Blood Marrow Transplant. 2005, 11, 13–22. [Google Scholar] [CrossRef]
- Chen, Y.-B.; Lane, A.A.; Logan, B.R.; Zhu, X.; Akpek, G.; Aljurf, M.D.; Artz, A.S.; Bredeson, C.N.; Cooke, K.R.; Ho, V.T.; et al. Impact of Conditioning Regimen on Outcomes for Patients with Lymphoma Undergoing High-Dose Therapy with Autologous Hematopoietic Cell Transplantation. Biol. Blood Marrow Transplant. 2015, 21, 1046–1053. [Google Scholar] [CrossRef]
- Hosing, C.; Munsell, M.; Yazji, S.; Andersson, B.; Couriel, D.; de Lima, M.; Donato, M.; Gajewski, J.; Giralt, S.; Körbling, M.; et al. Risk of therapy-related myelodysplastic syndrome/acute leukemia following high-dose therapy and autologous bone marrow transplantation for non-Hodgkin’s lymphoma. Ann. Oncol. 2002, 13, 450–459. [Google Scholar] [CrossRef] [PubMed]
- Milligan, D.W.; de Elvira, M.C.R.; Kolb, H.; Goldstone, A.H.; Meloni, G.; Rohatiner, A.Z.; Colombat, P.; Schmitz, N. Secondary leukaemia and myelodysplasia after autografting for lymphoma: Results from the EBMT. Br. J. Haematol. 1999, 106, 1020–1026. [Google Scholar] [CrossRef] [PubMed]
- Ulrickson, M.; Aldridge, J.; Kim, H.T.; Hochberg, E.P.; Hammerman, P.; Dube, C.; Attar, E.; Ballen, K.K.; Dey, B.R.; McAfee, S.L.; et al. Busulfan and Cyclophosphamide (Bu/Cy) as a Preparative Regimen for Autologous Stem Cell Transplantation in Patients with Non-Hodgkin Lymphoma: A Single-Institution Experience. Biol. Blood Marrow Transplant. 2009, 15, 1447–1454. [Google Scholar] [CrossRef] [PubMed]
- Kim, J.G.; Sohn, S.K.; Chae, Y.S.; Yang, D.H.; Lee, J.-J.; Kim, H.-J.; Shin, H.J.; Jung, J.S.; Kim, W.S.; Kim, D.H.; et al. Multicenter study of intravenous busulfan, cyclophosphamide, and etoposide (i.v. Bu/Cy/E) as conditioning regimen for autologous stem cell transplantation in patients with non-Hodgkin’s lymphoma. Bone Marrow Transplant. 2007, 40, 919–924. [Google Scholar] [CrossRef]
- Kebriaei, P.; Madden, T.; Kazerooni, R.; Wang, X.; Thall, P.F.; Ledesma, C.; Nieto, Y.; Shpall, E.J.; Hosing, C.; Qazilbash, M.; et al. Andersson. Intravenous Busulfan Plus Melphalan Is a Highly Effective, Well-Tolerated Preparative Regimen for Autologous Stem Cell Transplantation in Patients with Advanced Lymphoid Malignancies. Biol. Blood Marrow Transplant. 2011, 17, 412–420. [Google Scholar] [CrossRef]
- Schuler, U.; Ehrsam, M.; Schneider, A.; Schmidt, H.; Deeg, J.; Ehninger, G. Pharmacokinetics of intravenous busulfan and evaluation of the bioavailability of the oral formulation in conditioning for haematopoietic stem cell transplantation. Bone Marrow Transplant. 1998, 22, 241–244. [Google Scholar] [CrossRef][Green Version]
- Shin, H.-J.; Lee, W.-S.; Lee, H.-S.; Kim, H.; Lee, G.-W.; Song, M.-K.; Kim, J.S.; Yhim, H.-Y.; Chung, J.S. Busulfan-containing conditioning regimens are optimal preparative regimens for autologous stem cell transplant in patients with diffuse large B-cell lymphoma. Leuk. Lymphoma 2014, 55, 2490–2496. [Google Scholar] [CrossRef]
- Shi, Y.; Zhou, S.; Yang, J.; Han, X.; He, X.; Zhang, C.; Gui, L.; Qin, Y.; Yang, S.; Zhao, L.; et al. Comparison of CBV, BEAM and BEAC high-dose chemotherapy followed by autologous hematopoietic stem cell transplantation in non-Hodgkin lymphoma: Efficacy and toxicity. Asia-Pac. J. Clin. Oncol. 2017, 13, e423–e429. [Google Scholar] [CrossRef]
- Haioun, C.; Lepage, E.; Gisselbrecht, C.; Bastion, Y.; Coiffier, B.; Brice, P.; Bosly, A.; Dupriez, B.; Nouvel, C.; Tilly, H.; et al. Benefit of autologous bone marrow transplantation over sequential chemotherapy in poor-risk aggressive non-Hodgkin’s lymphoma: Updated results of the prospective study LNH87-2. Groupe d’Etude des Lymphomes de l’Adulte. JCO 1997, 15, 1131–1137. [Google Scholar] [CrossRef]
- Nademanee, A.; Molina, A.; O’Donnell, M.R.; Dagis, A.; Snyder, D.S.; Parker, P.; Stein, A.; Smith, E.; Plana, I.; Kashyap, A.; et al. Results of High-Dose Therapy and Autologous Bone Marrow/Stem Cell Transplantation During Remission in Poor-Risk Intermediate- and High-Grade Lymphoma: International Index High and High-Intermediate Risk Group. Blood 1997, 90, 3844–3852. [Google Scholar] [CrossRef]
- Freedman, A.S.; Takvorian, T.; Neuberg, D.; Mauch, P.; Rabinowe, S.N.; Anderson, K.C.; Soiffer, R.J.; Spector, N.; Grossbard, M.; Robertson, M.J. Autologous bone marrow transplantation in poor-prognosis intermediate-grade and high-grade B-cell non-Hodgkin’s lymphoma in first remission: A pilot study. J. Clin. Oncol. 2016, 11, 931–936. [Google Scholar] [CrossRef] [PubMed]
- Gianni, A.M.; Bregni, M.; Siena, S.; Brambilla, C.; Di Nicola, M.; Lombardi, F.; Gandola, L.; Tarella, C.; Pileri, A.; Ravagnani, F.; et al. High-Dose Chemotherapy and Autologous Bone Marrow Transplantation Compared with MACOP-B in Aggressive B-Cell Lymphoma. N. Engl. J. Med. 1997, 336, 1290–1298. [Google Scholar] [CrossRef] [PubMed]
- Milpied, N.; Deconinck, E.; Gaillard, F.; Delwail, V.; Foussard, C.; Berthou, C.; Gressin, R.; Lucas, V.; Colombat, P.; Harousseau, J.-L. Initial Treatment of Aggressive Lymphoma with High-Dose Chemotherapy and Autologous Stem-Cell Support. N. Engl. J. Med. 2004, 350, 1287–1295. [Google Scholar] [CrossRef] [PubMed]
- Kluin-Nelemans, H.C.; Zagonel, V.; Anastasopoulou, A.; Bron, D.; Roozendaal, K.J.; Noordijk, E.M.; Musson, H.; Teodorovic, I.; Maes, B.; Carbone, A.; et al. Standard Chemotherapy With or Without High-Dose Chemotherapy for Aggressive Non-Hodgkin’s Lymphoma: Randomized Phase III EORTC Study. JNCI J. Natl. Cancer Inst. 2001, 93, 22–30. [Google Scholar] [CrossRef]
- Betticher, D.C.; Radford, J.A.; Kaufmann, M.; Dyer, M.J.S.; Kaiser, U.; Aulitzky, W.E.; Beck, J.; von Rohr, A.; Kovascovics, T.; Cogliatti, S.B.; et al. Sequential high dose chemotherapy as initial treatment for aggressive sub-types of Non-Hodgkin Lymphoma: Results of the international randomized phase III trial (MISTRAL). Ann. Oncol. 2006, 17, 1546–1552. [Google Scholar] [CrossRef]
- Martelli, M.; Gherlinzoni, F.; De Renzo, A.; Zinzani, P.L.; De Vivo, A.; Cantonetti, M.; Falini, B.; Storti, S.; Meloni, G.; Rizzo, M.; et al. Early Autologous Stem-Cell Transplantation Versus Conventional Chemotherapy as Front-Line Therapy in High-Risk, Aggressive Non-Hodgkin’s Lymphoma: An Italian Multicenter Randomized Trial. J. Clin. Oncol. 2016, 21, 1255–1262. [Google Scholar] [CrossRef]
- Gisselbrecht, C.; Lepage, E.; Molina, T.; Quesnel, B.; Fillet, G.; Lederlin, P.; Coiffier, B.; Tilly, H.; Gabarre, J.; Guilmin, F.; et al. Shortened First-Line High-Dose Chemotherapy for Patients With Poor-Prognosis Aggressive Lymphoma. J. Clin. Oncol. 2016, 20, 2472–2479. [Google Scholar] [CrossRef]
- Santini, G.; Salvagno, L.; Leoni, P.; Chisesi, T.; De Souza, C.; Sertoli, M.R.; Rubagotti, A.; Congiu, A.M.; Centurioni, R.; Olivieri, A.; et al. VACOP-B versus VACOP-B plus autologous bone marrow transplantation for advanced diffuse non-Hodgkin’s lymphoma: Results of a prospective randomized trial by the non-Hodgkin’s Lymphoma Cooperative Study Group. J. Clin. Oncol. 2016, 16, 2796–2802. [Google Scholar] [CrossRef]
- Stiff, P.J.; Unger, J.M.; Cook, J.R.; Constine, L.S.; Couban, S.; Stewart, D.A.; Shea, T.C.; Porcu, P.; Winter, J.N.; Kahl, B.S.; et al. Autologous Transplantation as Consolidation for Aggressive Non-Hodgkin’s Lymphoma. N. Engl. J. Med. 2013, 369, 1681–1690. [Google Scholar] [CrossRef]
- Locke, F.L.; Miklos, D.B.; Jacobson, C.A.; Perales, M.-A.; Kersten, M.-J.; Oluwole, O.O.; Ghobadi, A.; Rapoport, A.P.; McGuirk, J.; Pagel, J.M.; et al. Axicabtagene Ciloleucel as Second-Line Therapy for Large B-Cell Lymphoma. N. Engl. J. Med. 2022, 386, 640–654. [Google Scholar] [CrossRef]
- Kamdar, M.; Solomon, S.R.; Arnason, J.; Johnston, P.B.; Glass, B.; Bachanova, V.; Ibrahimi, S.; Mielke, S.; Mutsaers, P.; Hernandez-Ilizaliturri, F.; et al. Lisocabtagene maraleucel versus standard of care with salvage chemotherapy followed by autologous stem cell transplantation as second-line treatment in patients with relapsed or refractory large B-cell lymphoma (TRANSFORM): Results from an interim analysis of an open-label, randomised, phase 3 trial. Lancet 2022, 399, 2294–2308. [Google Scholar] [PubMed]
- Abramson, J.S.; Solomon, S.R.; Arnason, J.; Johnston, P.B.; Glass, B.; Bachanova, V.; Ibrahimi, S.; Mielke, S.; Mutsaers, P.; Hernandez-Ilizaliturri, F.; et al. Lisocabtagene maraleucel as second-line therapy for large B-cell lymphoma: Primary analysis of the phase 3 TRANSFORM study. Blood 2023, 141, 1675–1684. [Google Scholar] [CrossRef] [PubMed]
- Bishop, M.R.; Dickinson, M.; Purtill, D.; Barba, P.; Santoro, A.; Hamad, N.; Kato, K.; Sureda, A.; Greil, R.; Thieblemont, C.; et al. Second-Line Tisagenlecleucel or Standard Care in Aggressive B-Cell Lymphoma. N. Engl. J. Med. 2022, 386, 629–639. [Google Scholar] [CrossRef]
- Neelapu, S.S.; Dickinson, M.; Munoz, J.; Ulrickson, M.L.; Thieblemont, C.; Oluwole, O.O.; Herrera, A.F.; Ujjani, C.S.; Lin, Y.; Riedell, P.A.; et al. Axicabtagene ciloleucel as first-line therapy in high-risk large B-cell lymphoma: The phase 2 ZUMA-12 trial. Nat. Med. 2022, 28, 735–742. [Google Scholar] [CrossRef]
- Cordeiro, A.; Bezerra, E.D.; Hirayama, A.V.; Hill, J.A.; Wu, Q.V.; Voutsinas, J.; Sorror, M.L.; Turtle, C.J.; Maloney, D.G.; Bar, M. Late Events after Treatment with CD19-Targeted Chimeric Antigen Receptor Modified T Cells. Biol. Blood Marrow Transplant. 2020, 26. [Google Scholar] [CrossRef]
- Elsallab, M.; Ellithi, M.; Lunning, M.A.; D’angelo, C.; Ma, J.; Perales, M.-A.; Frigault, M.J.; Maus, M.V. Second primary malignancies after commercial CAR T-cell therapy: Analysis of the FDA Adverse Events Reporting System. Blood 2024, 143, 2099–2105. [Google Scholar] [CrossRef]
- Hill, J.A.; Li, D.; Hay, K.A.; Green, M.L.; Cherian, S.; Chen, X.; Riddell, S.R.; Maloney, D.G.; Boeckh, M.; Turtle, C.J. Infectious complications of CD19-targeted chimeric antigen receptor–modified T-cell immunotherapy. Blood 2018, 131, 121–130. [Google Scholar] [CrossRef]
- Metayer, C.; Curtis, R.E.; Vose, J.; Sobocinski, K.A.; Horowitz, M.M.; Bhatia, S.; Fay, J.W.; Freytes, C.O.; Goldstein, S.C.; Herzig, R.H.; et al. Myelodysplastic syndrome and acute myeloid leukemia after autotransplantation for lymphoma: A multicenter case-control study. Blood 2003, 101, 2015–2023. [Google Scholar] [CrossRef]
- Krishnan, A.; Bhatia, S.; Slovak, M.L.; Arber, D.A.; Niland, J.C.; Nademanee, A.; Fung, H.; Bhatia, R.; Kashyap, A.; Molina, A.; et al. Predictors of therapy-related leukemia and myelodysplasia following autologous transplantation for lymphoma: An assessment of risk factors. Blood 2000, 95, 1588–1593. [Google Scholar] [CrossRef]
- Tarella, C.; Passera, R.; Magni, M.; Benedetti, F.; Rossi, A.; Gueli, A.; Patti, C.; Parvis, G.; Ciceri, F.; Gallamini, A.; et al. Risk Factors for the Development of Secondary Malignancy After High-Dose Chemotherapy and Autograft, With or Without Rituximab: A 20-Year Retrospective Follow-Up Study in Patients With Lymphoma. J. Clin. Oncol. 2010, 29. [Google Scholar] [CrossRef]
- Locke, F.L.; Ghobadi, A.; Jacobson, C.A.; Miklos, D.B.; Lekakis, L.J.; Oluwole, O.O.; Lin, Y.; Braunschweig, I.; Hill, B.T.; Timmerman, J.M.; et al. Long-term safety and activity of axicabtagene ciloleucel in refractory large B-cell lymphoma (ZUMA-1): A single-arm, multicentre, phase 1–2 trial. Lancet Oncol. 2019, 20, 31–42. [Google Scholar] [CrossRef] [PubMed]
- Nahas, G.R.; Komanduri, K.V.; Pereira, D.; Goodman, M.; Jimenez, A.M.; Beitinjaneh, A.; Wang, T.P.; Lekakis, L.J. Incidence and risk factors associated with a syndrome of persistent cytopenias after CAR-T cell therapy (PCTT). Leuk. Lymphoma 2020, 61, 940–943. [Google Scholar] [CrossRef] [PubMed]
- Strati, P.; Varma, A.; Adkins, S.; Nastoupil, L.J.; Westin, J.; Hagemeister, F.B.; Fowler, N.H.; Lee, H.J.; Fayad, L.E.; Samaniego, F.; et al. Hematopoietic recovery and immune reconstitution after axicabtagene ciloleucel in patients with large B-cell lymphoma. Haematologica 2021, 106, 2667. [Google Scholar] [CrossRef] [PubMed]
- Bethge, W.A.; Martus, P.; Schmitt, M.; Holtick, U.; Subklewe, M.; von Tresckow, B.; Ayuk, F.; Wagner-Drouet, E.M.; Wulf, G.G.; Marks, R.; et al. GLA/DRST real-world outcome analysis of CAR T-cell therapies for large B-cell lymphoma in Germany. Blood 2022, 140, 349–358. [Google Scholar] [CrossRef]
- Griffin, G.K.; Weirather, J.L.; Roemer, M.G.M.; Lipschitz, M.; Kelley, A.; Chen, P.-H.; Gusenleitner, D.; Jeter, E.; Pak, C.; Gjini, E.; et al. Spatial signatures identify immune escape via PD-1 as a defining feature of T-cell/histiocyte-rich large B-cell lymphoma. Blood 2021, 137, 1353–1364. [Google Scholar] [CrossRef]
- Trujillo, J.A.; Godfrey, J.; Hu, Y.; Huang, J.; Smith, S.M.; Frigault, M.J.; DeFilipp, Z.; Appelbaum, D.; Pu, Y.; Feinberg, N.; et al. Primary resistance to CD19-directed chimeric antigen receptor T-cell therapy in T-cell/histiocyte-rich large B-cell lymphoma. Blood 2021, 137, 3454–3459. [Google Scholar] [CrossRef]
- Ferreri, A.J.M.; Cwynarski, K.; Pulczynski, E.; Fox, C.P.; Schorb, E.; Celico, C.; Falautano, M.; Nonis, A.; La Rosée, P.; Binder, M.; et al. Long-term efficacy, safety and neurotolerability of MATRix regimen followed by autologous transplant in primary CNS lymphoma: 7-year results of the IELSG32 randomized trial-PubMed. Leukemia 2022, 36, 1870–1878. [Google Scholar] [CrossRef]
- Houillier, C.; Dureau, S.; Taillandier, L.; Houot, R.; Chinot, O.; Moluçon-Chabrot, C.; Schmitt, A.; Gressin, R.; Choquet, S.; Damaj, G.; et al. Radiotherapy or Autologous Stem-Cell Transplantation for Primary CNS Lymphoma in Patients Age 60 Years and Younger: Long-Term Results of the Randomized Phase II PRECIS Study. J. Clin. Oncol. 2022, 40, 3692–3698. [Google Scholar] [CrossRef]
- Lesueur, P.; Damaj, G.; Hoang-Xuan, K.; Roland, V.; Schmitt, A.; Chinot, O.; Fabbro, M.; Agapé, P.; Moluçon-Chabrot, C.; Chebrek, S.; et al. Reduced-dose WBRT as consolidation treatment for patients with primary CNS lymphoma: An LOC network study. Blood Adv. 2022, 6, 4807–4815. [Google Scholar] [CrossRef]
- Morris, P.G.; Correa, D.D.; Yahalom, J.; Raizer, J.J.; Schiff, D.; Grant, B.; Grimm, S.; Lai, R.K.; Reiner, A.S.; Panageas, K.; et al. Rituximab, Methotrexate, Procarbazine, and Vincristine Followed by Consolidation Reduced-Dose Whole-Brain Radiotherapy and Cytarabine in Newly Diagnosed Primary CNS Lymphoma: Final Results and Long-Term Outcome. J. Clin. Oncol. 2013, 31, 3971–3979. [Google Scholar] [CrossRef]
- Scordo, M.; Wang, T.P.; Ahn, K.W.; Chen, Y.; Ahmed, S.; Awan, F.T.; Beitinjaneh, A.; Chen, A.; Chow, V.A.; Dholaria, B.; et al. Outcomes Associated With Thiotepa-Based Conditioning in Patients With Primary Central Nervous System Lymphoma. JAMA Oncol. 2021, 7, 993–1003. [Google Scholar] [CrossRef] [PubMed]
- Zoellner, A.-K.; Unterhalt, M.; Stilgenbauer, S.; Hübel, K.; Thieblemont, C.; Metzner, B.; Topp, M.; Truemper, L.; Schmidt, C.; Bouabdallah, K.; et al. Long-term survival of patients with mantle cell lymphoma after autologous haematopoietic stem-cell transplantation in first remission: A post-hoc analysis of an open-label, multicentre, randomised, phase 3 trial. Lancet Haematol. 2021, 8, e648–e657. [Google Scholar] [CrossRef] [PubMed]
- Abrahamsson, A.; Albertsson-Lindblad, A.; Brown, P.N.; Baumgartner-Wennerholm, S.; Pedersen, L.M.; D’amore, F.; Nilsson-Ehle, H.; Jensen, P.; Pedersen, M.; Geisler, C.H.; et al. Real world data on primary treatment for mantle cell lymphoma: A Nordic Lymphoma Group observational study. Blood 2014, 124, 1288–1295. [Google Scholar] [CrossRef] [PubMed]
- Le Gouill, S.; Thieblemont, C.; Oberic, L.; Moreau, A.; Bouabdallah, K.; Dartigeas, C.; Damaj, G.; Gastinne, T.; Ribrag, V.; Feugier, P.; et al. Rituximab after Autologous Stem-Cell Transplantation in Mantle-Cell Lymphoma. N. Engl. J. Med. 2017, 377, 1250–1260. [Google Scholar] [CrossRef]
- Dreyling, M.; Doorduijn, J.; Giné, E.; Jerkeman, M.; Walewski, J.; Hutchings, M.; Mey, U.; Riise, J.; Trneny, M.; Vergote, V.; et al. Ibrutinib combined with immunochemotherapy with or without autologous stem-cell transplantation versus immunochemotherapy and autologous stem-cell transplantation in previously untreated patients with mantle cell lymphoma (TRIANGLE): A three-arm, randomised, open-label, phase 3 superiority trial of the European Mantle Cell Lymphoma Network. Lancet 2024, 403, 2293–2306. [Google Scholar]
- BP, N.S.; Sextro, M.; Sieber, M.; Carella, A.M.; Haenel, M.; Boissevain, F.; Zschaber, R.; Müller, P.; Kirchner, H.; Lohri, A.; et al. Aggressive conventional chemotherapy compared with high-dose chemotherapy with autologous haemopoietic stem-cell transplantation for relapsed chemosensitive Hodgkin’s disease: A randomised trial. Lancet 2002, 359, 2065–2071. [Google Scholar]
- Fermé, C.; Mounier, N.; Diviné, M.; Brice, P.; Stamatoullas, A.; Reman, O.; Voillat, L.; Jaubert, J.; Lederlin, P.; Colin, P.; et al. Intensive Salvage Therapy With High-Dose Chemotherapy for Patients With Advanced Hodgkin’s Disease in Relapse or Failure After Initial Chemotherapy: Results of the Groupe d’Études des Lymphomes de l’Adulte H89 Trial. J. Clin. Oncol. 2016, 20, 467–475. [Google Scholar]
- Josting, A.; Reiser, M.; Rueffer, U.; Salzberger, B.; Diehl, V.; Engert, A. Treatment of Primary Progressive Hodgkin’s and Aggressive Non-Hodgkin’s Lymphoma: Is There a Chance for Cure? J. Clin. Oncol. 2000, 18, 332. [Google Scholar] [CrossRef]
- Fenske, T.S.; Hamadani, M.; Cohen, J.B.; Costa, L.J.; Kahl, B.S.; Evens, A.M.; Hamlin, P.A.; Lazarus, H.M.; Petersdorf, E.; Bredeson, C. Allogeneic Hematopoietic Cell Transplantation as Curative Therapy for Patients with Non-Hodgkin Lymphoma: Increasingly Successful Application to Older Patients. Biol. Blood Marrow Transplant. 2016, 22, 1543–1551. [Google Scholar] [CrossRef]
- Bishop, M.R.; Dean, R.M.; Steinberg, S.M.; Odom, J.; Pollack, S.M.; Pavletic, S.Z.; Sportes, C.; Gress, R.E.; Fowler, D.H. Correlation of pretransplant and early post-transplant response assessment with outcomes after reduced-intensity allogeneic hematopoietic stem cell transplantation for non-Hodgkin’s lymphoma. Cancer 2010, 116, 852–862. [Google Scholar] [CrossRef]
- Corradini, P.; Dodero, A.; Farina, L.; Fanin, R.; Patriarca, F.; Miceli, R.; Matteucci, P.; Bregni, M.; Scimè, R.; Narni, F.; et al. Allogeneic stem cell transplantation following reduced-intensity conditioning can induce durable clinical and molecular remissions in relapsed lymphomas: Pre-transplant disease status and histotype heavily influence outcome. Leukemia 2007, 21, 2316–2323. [Google Scholar] [CrossRef] [PubMed]
- Dean, R.M.; Fowler, D.H.; Wilson, W.H.; Odom, J.; Steinberg, S.M.; Chow, C.; Kasten-Sportes, C.; Gress, R.E.; Bishop, M.R. Efficacy of reduced-intensity allogeneic stem cell transplantation in chemotherapy-refractory non-hodgkin lymphoma. Biol. Blood Marrow Transplant. 2005, 11, 593–599. [Google Scholar] [CrossRef] [PubMed]
- Dhedin, N.; Giraudier, S.; Gaulard, P.; Esperou, H.; Ifrah, N.; Michallet, M.; Milpied, N.; Rio, B.; Cahn, J.Y.; Molina, L.; et al. Allogeneic bone marrow transplantation in aggressive non-Hodgkin’s lymphoma (excluding Burkitt and lymphoblastic lymphoma): A series of 73 patients from the SFGM database. Societ Francaise de Greffe de Moelle. Br. J. Haematol. 1999, 107, 154–161. [Google Scholar] [CrossRef]
- Doocey, R.T.; Toze, C.L.; Connors, J.M.; Nevill, T.J.; Gascoyne, R.D.; Barnett, M.J.; Forrest, D.L.; Hogge, D.E.; Lavoie, J.C.; Nantel, S.H.; et al. Allogeneic haematopoietic stem-cell transplantation for relapsed and refractory aggressive histology non-Hodgkin lymphoma. Br. J. Haematol. 2005, 131, 223–230. [Google Scholar] [CrossRef]
- Thomson, K.J.; Morris, E.C.; Bloor, A.; Cook, G.; Milligan, D.; Parker, A.; Clark, F.; Yung, L.; Linch, D.C.; Chakraverty, R.; et al. Favorable long-term survival after reduced-intensity allogeneic transplantation for multiple-relapse aggressive non-Hodgkin’s lymphoma. J. Clin. Oncol. 2009, 27, 426–432. [Google Scholar] [CrossRef]
- Sirvent, A.; Dhedin, N.; Michallet, M.; Mounier, N.; Faucher, C.; Yakoub-Agha, I.; Mohty, M.; Robin, M.; Tabrizi, R.; Clement, L.; et al. Low non-relapse mortality and prolonged long-term survival after reduced-intensity allogeneic stem cell transplantation for relapsed or refractory diffuse large B-cell lymphoma: Report of the Societe Francaise de Greffe de Moelle et de Therapie Cellulaire. Biol. Blood Marrow Transplant. 2010, 16, 78–85. [Google Scholar] [CrossRef]
- Lazarus, H.M.; Zhang, M.-J.; Carreras, J.; Hayes-Lattin, B.M.; Ataergin, A.S.; Bitran, J.D.; Bolwell, B.J.; Freytes, C.O.; Gale, R.P.; Goldstein, S.C.; et al. A Comparison of HLA-Identical Sibling Allogeneic versus Autologous Transplantation for Diffuse Large BCell Lymphoma: A Report from the CIBMTR. Biol. Blood Marrow Transplant. 2010, 16, 35–45. [Google Scholar] [CrossRef]
- van Kampen, R.J.; Canals, C.; Schouten, H.C.; Nagler, A.; Thomson, K.J.; Vernant, J.-P.; Buzyn, A.; Boogaerts, M.A.; Luan, J.-J.; Maury, S.; et al. Allogeneic stem-cell transplantation as salvage therapy for patients with diffuse large B-cell non-Hodgkin’s lymphoma relapsing after an autologous stem-cell transplantation: An analysis of the European Group for Blood and Marrow Transplantation Registry. J. Clin. Oncol. 2011, 29, 1342–1348. [Google Scholar] [CrossRef]
- Rigacci, L.; Puccini, B.; Dodero, A.; Iacopino, P.; Castagna, L.; Bramanti, S.; Ciceri, F.; Fanin, R.; Rambaldi, A.; Falda, M.; et al. Allogeneic hematopoietic stem cell transplantation in patients with diffuse large B cell lymphoma relapsed after autologous stem cell transplantation: A GITMO study. Ann. Hematol. 2012, 91, 931–939. [Google Scholar] [CrossRef]
- EK, U.B.; Le-Rademacher, J.; Carreras, J.; Armand, P.; Bishop, M.R.; Bredeson, C.N.; Cairo, M.S.; Fenske, T.S.; Freytes, C.O.; Gale, R.P.; et al. Conditioning regimens for allotransplants for diffuse large B-cell lymphoma: Myeloablative or reduced intensity? Blood 2012, 120, 4256–4262. [Google Scholar]
- Hamadani, M.; Saber, W.; Ahn, K.W.; Carreras, J.; Cairo, M.S.; Fenske, T.S.; Gale, R.P.; Gibson, J.; Hale, G.A.; Hari, P.N.; et al. Impact of Pretransplantation Conditioning Regimens on Outcomes of Allogeneic Transplantation for Chemotherapy-Unresponsive Diffuse Large B Cell Lymphoma and Grade III Follicular Lymphoma. Biol. Blood Marrow Transplant. 2013, 19, 746–753. [Google Scholar] [CrossRef] [PubMed]
- Fenske, T.S.; Ahn, K.W.; Graff, T.M.; DiGilio, A.; Bashir, Q.; Kamble, R.T.; Ayala, E.; Bacher, U.; Brammer, J.E.; Cairo, M.; et al. Allogeneic Transplantation Provides Durable Remission in a Subset of DLBCL Patients Relapsing after Autologous Transplantation. Br. J. Haematol. 2016, 174, 235–248. [Google Scholar] [CrossRef] [PubMed]
- Ratanatharathorn, V.; Uberti, J.; Karanes, C.; Abella, E.; Lum, L.G.; Momin, F.; Cummings, G.; Sensenbrenner, L.L. Prospective comparative trial of autologous versus allogeneic bone marrow transplantation in patients with non-Hodgkin’s lymphoma. Blood 1994, 84, 1050–1055. [Google Scholar] [CrossRef] [PubMed]
- Schimmer, A.; Jamal, S.; Messner, H.; Keating, A.; Meharchand, J.; Huebsch, L.; Walker, I.; Benger, A.; Gluck, S.; Smith, A.; et al. Allogeneic or autologous bone marrow transplantation (BMT) for non-Hodgkin’s lymphoma (NHL): Results of a provincial strategy. Ontario BMT Network, Canada. Bone Marrow Transplant. 2000, 26, 859–864. [Google Scholar] [CrossRef]
- de Lima, M.; van Besien, K.; Giralt, S.; Khouri, I.; Mehra, R.; Andersson, B.; Przepiorka, D.; Gajewski, J.; Korbling, M.; Champlin, R. Bone marrow transplantation after failure of autologous transplant for non-Hodgkin’s lymphoma. Bone Marrow Transplant. 1997, 19, 121–127. [Google Scholar] [CrossRef][Green Version]
- Kenkre, V.P.; Horowitz, S.; Artz, A.S.; Liao, C.; Cohen, K.S.; Godley, L.A.; Kline, J.P.; Smith, S.M.; Stock, W.; van Besien, K. T-cell-depleted allogeneic transplant without donor leukocyte infusions results in excellent long-term survival in patients with multiply relapsed Lymphoma. Predictors for survival after transplant relapse. Leuk. Lymphoma 2011, 52, 214–222. [Google Scholar] [CrossRef]
- Ghosh, N.; Ahmed, S.; Ahn, K.W.; Khanal, M.; Litovich, C.; Aljurf, M.; Bacher, V.U.; Bredeson, C.; Epperla, N.; Farhadfar, N.; et al. Association of Reduced-Intensity Conditioning Regimens With Overall Survival Among Patients With Non-Hodgkin Lymphoma Undergoing Allogeneic Transplant. JAMA Oncol. 2020, 6, 1011–1018. [Google Scholar] [CrossRef]
- Khouri, I.I. Allogeneic hematopoietic transplantation for mantle-cell lymphoma molecular remissions and evidence of graft-vers. Ann. Oncol. 1999, 10, 1293–1297. [Google Scholar] [CrossRef]
- Nagler, A.; Slavin, S.; Varadi, G.; Naparstek, E.; Samuel, S. ORR Allogeneic peripheral blood stem cell transplantation using a fludarabine-based low intensity conditioning regimen for malignant lymphoma. Bone Marrow Transplant. 2000, 25, 1021–1028. [Google Scholar] [CrossRef][Green Version]
- Sorror, M.L.; Storer, B.E.; Maloney, D.G.; Sandmaier, B.M.; Martin, P.J.; Storb, R. Outcomes after allogeneic hematopoietic cell transplantation with nonmyeloablative or myeloablative conditioning regimens for treatment of lymphoma and chronic lymphocytic leukemia. Blood 2008, 111, 446–452. [Google Scholar] [CrossRef]
- Truelove, E.; Fox, C.; Robinson, S.; Pearce, R.; Perry, J.; Kirkland, K.; McQuaker, G.; Pagliuca, A.; Johnson, P.; Russell, N.; et al. Carmustine, etoposide, cytarabine, and melphalan (BEAM)-campath allogeneic stem cell transplantation for aggressive non-hodgkin lymphoma: An analysis of outcomes from the British Society of Blood and Marrow Transplantation. Biol Blood Marrow Transplant. 2015, 21, 483–488. [Google Scholar] [CrossRef] [PubMed]
- Przepiorka, D.; van Besien, K.; Khouri, I.; Hagemeister, F.; Samuels, B.; Folloder, J.; Ueno, N.T.; Molldrem, J.; Mehra, R.; Körbling, M.; et al. Carmustine, etoposide, cytarabine and melphalan as a preparative regimen for allogeneic transplantation for high-risk malignant lymphoma. Ann. Oncol. 1999, 10, 527–532. [Google Scholar] [CrossRef] [PubMed]
- Glass, B.; Hasenkamp, J.; Wulf, G.; Dreger, P.; Pfreundschuh, M.; Gramatzki, M.; Silling, G.; Wilhelm, C.; Zeis, M.; Görlitz, A.; et al. Rituximab after lymphoma-directed conditioning and allogeneic stem-cell transplantation for relapsed and refractory aggressive non-Hodgkin lymphoma (DSHNHL R3): An open-label, randomised, phase 2 trial. Lancet Oncol. 2014, 15, 757–766. [Google Scholar] [CrossRef] [PubMed]
- Genadieva-Stavrik, S.; Boumendil, A.; Dreger, P.; Peggs, K.; Briones, J.; Corradini, P.; Bacigalupo, A.; Socié, G.; Bonifazi, F.; Finel, H.; et al. Myeloablative versus reduced intensity allogeneic stem cell transplantation for relapsed/refractory Hodgkin’s lymphoma in recent years: A retrospective analysis of the Lymphoma Working Party of the European Group for Blood and Marrow Transplantation. Ann. Oncol. 2016, 27, 2251–2257. [Google Scholar] [CrossRef] [PubMed]
- Merryman, R.W.; Castagna, L.; Giordano, L.; Ho, V.T.; Corradini, P.; Guidetti, A.; Casadei, B.; Bond, D.A.; Jaglowski, S.; Spinner, M.A.; et al. Allogeneic transplantation after PD-1 blockade for classic Hodgkin lymphoma. Leukemia 2021, 35, 2672–2683. [Google Scholar] [CrossRef]
- Peniket, A.J.; de Elvira, M.C.R.; Taghipour, G.; Cordonnier, C.; Gluckman, E.; de Witte, T.; Santini, G.; Blaise, D.; Greinix, H.; Ferrant, A.; et al. An EBMT registry matched study of allogeneic stem cell transplants for lymphoma: Allogeneic transplantation is associated with a lower relapse rate but a higher procedure-related mortality rate than autologous transplantation. Bone Marrow Transplant. 2003, 31, 667–678. [Google Scholar] [CrossRef][Green Version]
- Marty, F.M.; Ljungman, P.; Chemaly, R.F.; Maertens, J.; Dadwal, S.S.; Duarte, R.F.; Haider, S.; Ullmann, A.J.; Katayama, Y.; Brown, J.; et al. Letermovir Prophylaxis for Cytomegalovirus in Hematopoietic-Cell Transplantation. N. Engl. J. Med. 2017, 377, 2433–2444. [Google Scholar] [CrossRef]
- Gooley, T.A.; Chien, J.W.; Pergam, S.A.; Hingorani, S.; Sorror, M.L.; Boeckh, M.; Martin, P.J.; Sandmaier, B.M.; Marr, K.A.; Appelbaum, F.R.; et al. Reduced mortality after allogeneic hematopoietic cell transplantation. N. Engl. J. Med. 2010, 363, 2091–2101. [Google Scholar] [CrossRef]
- McDonald, G.B.; Sandmaier, B.M.; Mielcarek, M.; Sorror, M.; Pergam, S.A.; Cheng, G.S.; Hingorani, S.; Boeckh, M.; Flowers, M.D.; Lee, S.J.; et al. Survival, non-relapse mortality, and relapse-related mortality after allogeneic hematopoietic cell transplantation: Comparing 2003–2007 vs. 2013–2017 cohorts. Ann. Intern. Med. 2020, 172, 229–239. [Google Scholar] [CrossRef]
- Bolaños-Meade, J.; Hamadani, M.; Wu, J.; Al Malki, M.M.; Martens, M.J.; Runaas, L.; Elmariah, H.; Rezvani, A.R.; Gooptu, M.; Larkin, K.T.; et al. Post-Transplantation Cyclophosphamide-Based Graft-versus-Host Disease Prophylaxis. N. Engl. J. Med. 2023, 388, 2338–2348. [Google Scholar] [CrossRef]
- Lee, S.J.; Klein, J.; Haagenson, M.; Baxter-Lowe, L.A.; Confer, D.L.; Eapen, M.; Fernandez-Vina, M.; Flomenberg, N.; Horowitz, M.; Hurley, C.K.; et al. High-resolution donor-recipient HLA matching contributes to the success of unrelated donor marrow transplantation. Blood 2007, 110, 4576–4583. [Google Scholar] [CrossRef] [PubMed]
- Shah, N.N.; Hamadani, M. Is There Still a Role for Allogeneic Transplantation in the Management of Lymphoma? J. Clin. Oncol. 2021, 39. [Google Scholar] [CrossRef]
- Lambert, J.R.; Bomanji, J.B.; Peggs, K.S.; Thomson, K.J.; Chakraverty, R.K.; Fielding, A.K.; Kottaridis, P.D.; Roughton, M.; Morris, E.C.; Goldstone, A.H.; et al. Prognostic role of PET scanning before and after reduced-intensity allogeneic stem cell transplantation for lymphoma. Blood 2010, 115, 2763–2768. [Google Scholar] [CrossRef] [PubMed]
- Armand, P.; Kim, H.T.; Ho, V.T.; Cutler, C.S.; Koreth, J.; Antin, J.H.; LaCasce, A.S.; Jacobsen, E.D.; Fisher, D.C.; Brown, J.R.; et al. Allogeneic transplantation with reduced-intensity conditioning for Hodgkin and non-Hodgkin lymphoma: Importance of histology for outcome. Biol Blood Marrow Transplant. 2008, 14, 418–425. [Google Scholar] [CrossRef][Green Version]
- van Besien, K.; de Lima, M.; Giralt, S.; Jr, D.M.; Khouri, I.; Rondón, G.; Mehra, R.; Andersson, B.; Dyer, C.; Cleary, K.; et al. Management of lymphoma recurrence after allogeneic transplantation: The relevance of graft-versus-lymphoma effect. Bone Marrow Transplant. 1997, 19, 977–982. [Google Scholar] [CrossRef][Green Version]
- Grigg, A.P.; Seymour, J.F. Graft versus Burkitt’s lymphoma effect after allogeneic marrow transplantation. Leuk. Lymphoma 2002, 43, 889–892. [Google Scholar] [CrossRef]
- Horowitz, M.M.; Gale, R.P.; Sondel, P.M.; Goldman, J.M.; Kersey, J.; Kolb, H.J.; Rimm, A.A.; Ringden, O.; Rozman, C.; Speck, B. Graft-versus-leukemia reactions after bone marrow transplantation. Blood 1990, 75, 555–562. [Google Scholar] [CrossRef]
- Sureda, A.; Canals, C.; Arranz, R.; Caballero, D.; Ribera, J.M.; Brune, M.; Passweg, J.; Martino, R.; Valcárcel, D.; Besalduch, J.; et al. Allogeneic stem cell transplantation after reduced intensity conditioning in patients with relapsed or refractory Hodgkin’s lymphoma. Results of the HDR-ALLO study—A prospective clinical trial by the Grupo Español de Linfomas/Trasplante de Médula Osea (GEL/TAMO) and the Lymphoma Working Party of the European Group for Blood and Marrow Transplantation. Haematologica 2012, 97, 310. [Google Scholar]
- Epperla, N.; Ahn, K.W.; Khanal, M.; Litovich, C.; Ahmed, S.; Ghosh, N.; Fenske, T.S.; Kharfan-Dabaja, M.A.; Sureda, A.; Hamadani, M. Impact of Reduced-Intensity Conditioning Regimens on Outcomes in Diffuse Large B Cell Lymphoma Undergoing Allogeneic Transplantation. Transplant. Cell. Ther. 2021, 27. [Google Scholar] [CrossRef]
- Jones, R.J.; Ambinder, R.F.; Piantadosi, S.; Santos, G.W. Evidence of a graft-versus-lymphoma effect associated with allogeneic bone marrow transplantation. Blood 1991, 77, 649–653. [Google Scholar] [CrossRef]
- Gajewski, J.L.; Phillips, G.L.; Sobocinski, K.A.; Armitage, J.O.; Gale, R.P.; Champlin, R.E.; Herzig, R.H.; Hurd, D.D.; Jagannath, S.; Klein, J.P.; et al. Bone marrow transplants from HLA-identical siblings in advanced Hodgkin’s disease. J. Clin. Oncol. 2016, 14, 572–578. [Google Scholar] [CrossRef] [PubMed]
- Milpied, N.; Fielding, A.K.; Pearce, R.M.; Ernst, P.; Goldstone, A.H. Allogeneic bone marrow transplant is not better than autologous transplant for patients with relapsed Hodgkin’s disease. European Group for Blood and Bone Marrow Transplantation. J. Clin. Oncol. 2016, 14, 1291–1296. [Google Scholar] [CrossRef] [PubMed]
- Peggs, K.S.; Kayani, I.; Edwards, N.; Kottaridis, P.; Goldstone, A.H.; Linch, D.C.; Hough, R.; Morris, E.C.; Fielding, A.; Chakraverty, R.; et al. Donor Lymphocyte Infusions Modulate Relapse Risk in Mixed Chimeras and Induce Durable Salvage in Relapsed Patients After T-Cell–Depleted Allogeneic Transplantation for Hodgkin’s Lymphoma. J. Clin. Oncol. 2011, 29, 971–978. [Google Scholar] [CrossRef] [PubMed]
- Thomson, K.J.; Kayani, I.; Ardeshna, K.; Morris, E.C.; Hough, R.; Virchis, A.; Goldstone, A.H.; Linch, D.C.; Peggs, K.S. A response-adjusted PET-based transplantation strategy in primary resistant and relapsed Hodgkin Lymphoma. Leukemia 2013, 27, 1419–1422. [Google Scholar] [CrossRef]
- Roemer, M.G.; Advani, R.H.; Ligon, A.H.; Natkunam, Y.; A Redd, R.; Homer, H.; Connelly, C.; Sun, H.H.; Daadi, S.E.; Chapuy, B.; et al. PD-L1 and PD-L2 Genetic Alterations Define Classical Hodgkin Lymphoma and Predict Outcome. J. Clin. Oncol. 2016, 34, 2690–2697. [Google Scholar] [CrossRef]
- Chen, R.; Zinzani, P.L.; Lee, H.J.; Armand, P.; Johnson, N.A.; Brice, P.; Radford, J.; Ribrag, V.; Molin, D.; Vassilakopoulos, T.P.; et al. Pembrolizumab in relapsed or refractory Hodgkin lymphoma: 2-year follow-up of KEYNOTE-087. Blood 2019, 134, 1144–1153. [Google Scholar] [CrossRef]
- Younes, A.; Santoro, A.; Shipp, M.; Zinzani, P.L.; Timmerman, J.M.; Ansell, S.; Armand, P.; Fanale, M.; Ratanatharathorn, V.; Kuruvilla, J.; et al. Nivolumab for classical Hodgkin lymphoma after autologous stem-cell transplantation and brentuximab vedotin failure: A prospective phase 2 multi-cohort study. Lancet Oncol. 2016, 17, 1283–1294. [Google Scholar] [CrossRef]
- Haverkos, B.M.; Abbott, D.; Hamadani, M.; Armand, P.; Flowers, M.E.; Merryman, R.; Kamdar, M.; Kanate, A.S.; Saad, A.; Mehta, A.; et al. PD-1 blockade for relapsed lymphoma post–allogeneic hematopoietic cell transplant: High response rate but frequent, GVHD. Blood 2017, 130, 221–228. [Google Scholar] [CrossRef]
- Schuster, S.J.; Svoboda, J.; Chong, E.A.; Nasta, S.D.; Mato, A.R.; Anak, Ö.; Brogdon, J.L.; Pruteanu-Malinici, I.; Bhoj, V.; Landsburg, D.; et al. Chimeric Antigen Receptor T Cells in Refractory B-Cell Lymphomas. N. Engl. J. Med. 2017, 377, 2545–2554. [Google Scholar] [CrossRef]
- Di Blasi, R.; Le Gouill, S.; Bachy, E.; Cartron, G.; Beauvais, D.; Le Bras, F.; Gros, F.-X.; Choquet, S.; Bories, P.; Feugier, P.; et al. Outcomes of patients with aggressive B-cell lymphoma after failure of anti-CD19 CAR T-cell therapy: A DESCAR-T analysis. Blood 2022, 140, 2584–2593. [Google Scholar] [CrossRef]
- Zurko, J.; Ramdial, J.; Shadman, M.; Ahmed, S.; Szabo, A.; Iovino, L.; Tomas, A.A.; Sauter, C.; Perales, M.-A.; Shah, N.N.; et al. Allogeneic transplant following CAR T-cell therapy for large B-cell lymphoma. Haematologica 2023, 108, 98–109. [Google Scholar] [CrossRef] [PubMed]
- Fried, S.; Shouval, R.; Walji, M.; Flynn, J.R.; Yerushalmi, R.; Shem-Tov, N.; Danylesko, I.; Tomas, A.A.; Fein, J.A.; Devlin, S.M.; et al. Allogeneic Hematopoietic Cell Transplantation after Chimeric Antigen Receptor T Cell Therapy in Large B Cell Lymphoma. Transplant. Cell. Ther. 2023, 29, 99–107. [Google Scholar] [CrossRef] [PubMed]
- Jacobson, C.A.; Locke, F.L.; Ma, L.; Asubonteng, J.; Hu, Z.H.; Siddiqi, T.; Ahmed, S.; Ghobadi, A.; Miklos, D.B.; Lin, Y.; et al. Real-world Evidence of Axicabtagene Ciloleucel for the Treatment of Large B-Cell Lymphoma in the United States. Transplant. Cell. Ther. 2022, 28, 581.e1. [Google Scholar] [CrossRef] [PubMed]
- Ghilardi, G.; Fraietta, J.A.; Gerson, J.N.; Van Deerlin, V.M.; Morrissette, J.J.D.; Caponetti, G.C.; Paruzzo, L.; Harris, J.C.; Chong, E.A.; Adaniya, S.P.S.; et al. T cell lymphoma and secondary primary malignancy risk after commercial CAR T cell therapy. Nat. Med. 2024, 30, 984–989. [Google Scholar] [CrossRef]
- Rejeski, K.; Perez, A.; Sesques, P.; Hoster, E.; Berger, C.; Jentzsch, L.; Mougiakakos, D.; Frölich, L.; Ackermann, J.; Bücklein, V.; et al. CAR-HEMATOTOX: A model for CAR T-cell–related hematologic toxicity in relapsed/refractory large B-cell lymphoma. Blood 2021, 138, 2499–2513. [Google Scholar] [CrossRef]
- Rejeski, K.; Subklewe, M.; Aljurf, M.; Bachy, E.; Balduzzi, A.C.; Barba, P.; Bruno, B.; Benjamin, R.; Carrabba, M.G.; Chabannon, C.; et al. Immune effector cell–associated hematotoxicity: EHA/EBMT consensus grading and best practice recommendations. Blood 2023, 142, 865–877. [Google Scholar] [CrossRef]
Disclaimer/Publisher’s Note: The statements, opinions and data contained in all publications are solely those of the individual author(s) and contributor(s) and not of MDPI and/or the editor(s). MDPI and/or the editor(s) disclaim responsibility for any injury to people or property resulting from any ideas, methods, instructions or products referred to in the content. |
© 2024 by the authors. Licensee MDPI, Basel, Switzerland. This article is an open access article distributed under the terms and conditions of the Creative Commons Attribution (CC BY) license (https://creativecommons.org/licenses/by/4.0/).


