Tryptophanyl-Transfer RNA Synthetase Is Involved in a Negative Feedback Loop Mitigating Interferon-γ-Induced Gene Expression
Abstract
1. Introduction
2. Materials and Methods
2.1. Cell Culture
2.2. Plasmids
2.3. Sample Preparation and Mass Spectrometry (MS) for Proteome Analysis
2.4. Proteome Data Analysis
2.5. Sample Preparation and Mass Spectrometry (MS) for Interactome Analysis
2.6. Interactome Analysis
2.7. Co-Immunoprecipitation of Endogenous WARS and STAT1
2.8. WARS Knock-Down and Interferon-γ Treatment
2.9. Western Blot Analysis
2.10. Reverse Transcription-Quantitative Polymerase Chain Reaction
2.11. Statistical Analysis
3. Results
3.1. Interferon-γ Reshapes the Proteome of A375 Cells and Strongly Increases Tryptophanyl-tRNA Synthetase (WARS) Abundance
3.2. WARS Is Highly Expressed in Cutaneous Melanoma (SKCM) and Its Expression Level Correlates with Genes Involved in the Immune Response and with Improved Patient Survival
3.3. The Definition of WARS Interactome Highlights an Interaction between WARS and the Transcription Factor STAT1
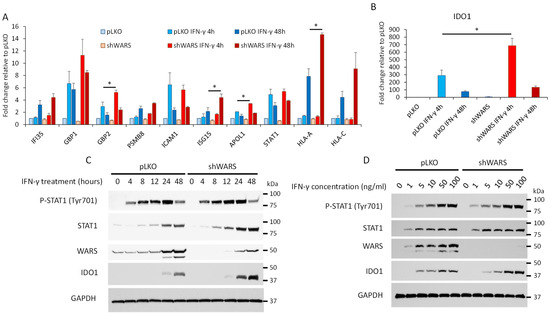
3.4. The Knock-Down of WARS Further Increases the Expression of a Set of Interferon-γ-Induced Genes
4. Conclusions
Supplementary Materials
Author Contributions
Funding
Institutional Review Board Statement
Informed Consent Statement
Data Availability Statement
Conflicts of Interest
References
- Miller, A.J.; Mihm, M.C. Melanoma. N. Engl. J. Med. 2006, 355, 51–65. [Google Scholar] [CrossRef]
- Knight, A.; Karapetyan, L.; Kirkwood, J.M. Immunotherapy in Melanoma: Recent Advances and Future Directions. Cancers 2023, 15, 1106. [Google Scholar] [CrossRef] [PubMed]
- Alavi, S.; Stewart, A.J.; Kefford, R.F.; Lim, S.Y.; Shklovskaya, E.; Rizos, H. Interferon Signaling Is Frequently Downregulated in Melanoma. Front. Immunol. 2018, 9, 1414. [Google Scholar] [CrossRef] [PubMed]
- Grasso, C.S.; Tsoi, J.; Onyshchenko, M.; Abril-Rodriguez, G.; Ross-Macdonald, P.; Wind-Rotolo, M.; Champhekar, A.; Medina, E.; Torrejon, D.Y.; Shin, D.S.; et al. Conserved Interferon-γ Signaling Drives Clinical Response to Immune Checkpoint Blockade Therapy in Melanoma. Cancer Cell 2020, 38, 500–515.e3. [Google Scholar] [CrossRef]
- Castro, F.; Cardoso, A.P.; Gonçalves, R.M.; Serre, K.; Oliveira, M.J. Interferon-Gamma at the Crossroads of Tumor Immune Surveillance or Evasion. Front. Immunol. 2018, 9, 847. [Google Scholar] [CrossRef] [PubMed]
- Alexander, W.S.; Starr, R.; Fenner, J.E.; Scott, C.L.; Handman, E.; Sprigg, N.S.; Corbin, J.E.; Cornish, A.L.; Darwiche, R.; Owczarek, C.M.; et al. SOCS1 Is a Critical Inhibitor of Interferon γ Signaling and Prevents the Potentially Fatal Neonatal Actions of This Cytokine. Cell 1999, 98, 597–608. [Google Scholar] [CrossRef]
- Gocher, A.M.; Workman, C.J.; Vignali, D.A.A. Interferon-γ: Teammate or Opponent in the Tumour Microenvironment? Nat. Rev. Immunol. 2022, 22, 158–172. [Google Scholar] [CrossRef]
- Zhou, B.; Basu, J.; Kazmi, H.R.; Chitrala, K.N.; Mo, X.; Preston-Alp, S.; Cai, K.Q.; Kappes, D.; Zaidi, M.R. Interferon-Gamma Signaling Promotes Melanoma Progression and Metastasis. Oncogene 2023, 42, 351–363. [Google Scholar] [CrossRef]
- Zaidi, M.R.; Davis, S.; Noonan, F.P.; Graff-Cherry, C.; Hawley, T.S.; Walker, R.L.; Feigenbaum, L.; Fuchs, E.; Lyakh, L.; Young, H.A.; et al. Interferon-γ 3 Links Ultraviolet Radiation to Melanomagenesis in Mice. Nature 2011, 469, 548–555. [Google Scholar] [CrossRef]
- Champhekar, A.; Heymans, R.; Saco, J.; Turon Font, G.; Gonzalez, C.; Gao, A.; Pham, J.; Lee, J.; Maryoung, R.; Medina, E.; et al. ERK Mediates Interferon Gamma-Induced Melanoma Cell Death. Mol. Cancer 2023, 22, 165. [Google Scholar] [CrossRef]
- Kim, Y.J.; Puig-Saus, C.; Ribas, A. Melanoma Dedifferentiation Induced by IFN-γ Epigenetic Remodeling in Response to Anti-PD-1 Therapy. J. Clin. Investig. 2021, 131, e145859. [Google Scholar] [CrossRef] [PubMed]
- Gao, J.; Shi, L.Z.; Zhao, H.; Chen, J.; Xiong, L.; He, Q.; Chen, T.; Roszik, J.; Bernatchez, C.; Woodman, S.E.; et al. Loss of IFN-γ Pathway Genes in Tumor Cells as a Mechanism of Resistance to Anti-CTLA-4 Therapy. Cell 2016, 167, 397–404.e9. [Google Scholar] [CrossRef]
- Schiller, J.H.; Pugh, M.; Kirkwood, J.M.; Karp, D.; Larson, M.; Borden, E.; Kirkwood, J.M.; Bryant, J.; Schiller, J.H.; Oken, M.M.; et al. Eastern Cooperative Group Trial of Interferon Gamma in Metastatic Melanoma: An Innovative Study Design. Clin Cancer Res. 1996, 2, 29–36. [Google Scholar] [PubMed]
- Khorana, A.A.; Rosenblatt, J.D.; Sahasrabudhe, D.M.; Evans, T.; Ladrigan, M.; Marquis, D.; Rosell, K.; Whiteside, T.; Phillippe, S.; Acres, B.; et al. A Phase I Trial of Immunotherapy with Intratumoral Adenovirus-Interferon-Gamma (TG1041) in Patients with Malignant Melanoma. Cancer Gene Ther. 2003, 10, 251–259. [Google Scholar] [CrossRef][Green Version]
- Kopp, W.C.; Smith, J.W.; Ewel, C.H.; Alvord, W.G.; Main, C.; Guyre, P.M.; Steis, R.G.; Longo, D.L.; Urba, W.J. Immunomodulatory Effects of Interferon-γ in Patients with Metastatic Malignant Melanoma. J. Immunother. 1993, 13, 181–190. [Google Scholar] [CrossRef] [PubMed]
- Zibelman, M.; MacFarlane, A.W.; Costello, K.; McGowan, T.; O’Neill, J.; Kokate, R.; Borghaei, H.; Denlinger, C.S.; Dotan, E.; Geynisman, D.M.; et al. A Phase 1 Study of Nivolumab in Combination with Interferon-Gamma for Patients with Advanced Solid Tumors. Nat. Commun. 2023, 14, 4513. [Google Scholar] [CrossRef] [PubMed]
- Turvey, A.K.; Horvath, G.A.; Cavalcanti, A.R.O. Aminoacyl-TRNA Synthetases in Human Health and Disease. Front. Physiol. 2022, 13, 1029218. [Google Scholar] [CrossRef] [PubMed]
- Yoon, I.; Kim, U.; Choi, J.; Kim, S. Disease Association and Therapeutic Routes of Aminoacyl-TRNA Synthetases. Trends Mol. Med. 2024, 30, 89–105. [Google Scholar] [CrossRef]
- Guo, M.; Schimmel, P. Essential Nontranslational Functions of TRNA Synthetases. Nat. Chem. Biol. 2013, 9, 145–153. [Google Scholar] [CrossRef]
- Tzima, E.; Reader, J.S.; Irani-Tehrani, M.; Ewalt, K.L.; Schwartz, M.A.; Schimmel, P. VE-Cadherin Links TRNA Synthetase Cytokine to Anti-Angiogenic Function. J. Biol. Chem. 2005, 280, 2405–2408. [Google Scholar] [CrossRef]
- Tzima, E.; Irani-Tehrani, M.; Ewalt, K.L.; Schwartz, M.A.; Schimmel, P. Biologically Active Fragment of a Human TRNA Synthetase Inhibits Fluid Shear Stress-Activated Responses of Endothelial Cells. Proc. Natl. Acad. Sci. USA 2003, 100, 14903–14907. [Google Scholar] [CrossRef] [PubMed]
- Yokosawa, T.; Wakasugi, K. Tryptophan-Starved Human Cells Overexpressing Tryptophanyl-TRNA Synthetase Enhance High-Affinity Tryptophan Uptake via Enzymatic Production of Tryptophanyl-AMP. Int. J. Mol. Sci. 2023, 24, 15453. [Google Scholar] [CrossRef]
- Miyanokoshi, M.; Yokosawa, T.; Wakasugi, K. Tryptophanyl-TRNA Synthetase Mediates High-Affinity Tryptophan Uptake into Human Cells. J. Biol. Chem. 2018, 293, 8428–8438. [Google Scholar] [CrossRef] [PubMed]
- Nguyen, T.T.T.; Choi, Y.H.; Lee, W.K.; Ji, Y.; Chun, E.; Kim, Y.H.; Lee, J.E.; Jung, H.S.; Suh, J.H.; Kim, S.; et al. Tryptophan-Dependent and -Independent Secretions of Tryptophanyl-TRNA Synthetase Mediate Innate Inflammatory Responses. Cell Rep. 2023, 42, 111905. [Google Scholar] [CrossRef] [PubMed]
- Sajish, M.; Zhou, Q.; Kishi, S.; Valdez, D.M.; Kapoor, M.; Guo, M.; Lee, S.; Kim, S.; Yang, X.L.; Schimmel, P. Trp-TRNA Synthetase Bridges DNA-PKcs to PARP-1 to Link IFN-γ and P53 Signaling. Nat. Chem. Biol. 2012, 8, 547–554. [Google Scholar] [CrossRef]
- Ahn, Y.H.; Park, S.; Choi, J.J.; Park, B.K.; Rhee, K.H.; Kang, E.; Ahn, S.; Lee, C.H.; Lee, J.S.; Inn, K.S.; et al. Secreted Tryptophanyl-TRNA Synthetase as a Primary Defence System against Infection. Nat. Microbiol. 2016, 2, 16191. [Google Scholar] [CrossRef] [PubMed]
- Lazar, I.; Fabre, B.; Feng, Y.; Khateb, A.; Turko, P.; Martinez Gomez, J.M.; Frederick, D.T.; Levesque, M.P.; Feld, L.; Zhang, G.; et al. SPANX Control of Lamin A/C Modulates Nuclear Architecture and Promotes Melanoma Growth. Mol. Cancer Res. 2020, 18, 721–725. [Google Scholar] [CrossRef]
- Fabre, B.; Livneh, I.; Ziv, T.; Ciechanover, A. Modulation of the Cell Cycle Regulating Transcription Factor E2F1 Pathway by the Proteasome Following Amino Acid Starvation. Biochem. Biophys. Res. Commun. 2019, 513, 721–725. [Google Scholar] [CrossRef]
- Tyanova, S.; Temu, T.; Cox, J. The MaxQuant Computational Platform for Mass Spectrometry-Based Shotgun Proteomics. Nat. Protoc. 2016, 11, 2301–2319. [Google Scholar] [CrossRef]
- Szklarczyk, D.; Gable, A.L.; Lyon, D.; Junge, A.; Wyder, S.; Huerta-Cepas, J.; Simonovic, M.; Doncheva, N.T.; Morris, J.H.; Bork, P.; et al. STRING V11: Protein-Protein Association Networks with Increased Coverage, Supporting Functional Discovery in Genome-Wide Experimental Datasets. Nucleic Acids Res. 2019, 47, D607–D613. [Google Scholar] [CrossRef]
- Fabre, B.; Livneh, I.; Ziv, T.; Ciechanover, A. Identification of Proteins Regulated by the Proteasome Following Induction of Endoplasmic Reticulum Stress. Biochem. Biophys. Res. Commun. 2019, 517, 188–192. [Google Scholar] [CrossRef]
- Fabre, B.; Lambour, T.; Garrigues, L.; Amalric, F.; Vigneron, N.; Menneteau, T.; Stella, A.; Monsarrat, B.; Van den Eynde, B.; Burlet-Schiltz, O.; et al. Deciphering Preferential Interactions within Supramolecular Protein Complexes: The Proteasome Case. Mol. Syst. Biol. 2015, 11, 771. [Google Scholar] [CrossRef]
- Livneh, I.; Cohen-Kaplan, V.; Fabre, B.; Abramovitch, I.; Lulu, C.; Nataraj, N.B.; Lazar, I.; Ziv, T.; Yarden, Y.; Zohar, Y.; et al. Regulation of Nucleo-Cytosolic 26S Proteasome Translocation by Aromatic Amino Acids via MTOR Is Essential for Cell Survival under Stress. Mol. Cell 2023, 83, 3333–3346.e5. [Google Scholar] [CrossRef]
- Fabre, B.; Choteau, S.A.; Duboé, C.; Pichereaux, C.; Montigny, A.; Korona, D.; Deery, M.J.; Camus, M.; Brun, C.; Burlet-Schiltz, O.; et al. In Depth Exploration of the Alternative Proteome of Drosophila melanogaster. Front. Cell Dev. Biol. 2022, 10, 901351. [Google Scholar] [CrossRef]
- Schneider, C.A.; Rasband, W.S.; Eliceiri, K.W. NIH Image to ImageJ: 25 Years of Image Analysis. Nat. Methods 2012, 9, 671–675. [Google Scholar] [CrossRef]
- Kortylewski, M.; Komyod, W.; Kauffmann, M.-E.; Bosserhoff, A.; Heinrich, P.C. Interferon-c-Mediated Growth Regulation of Melanoma Cells: Involvement of STAT1-Dependent and STAT1-Independent Signals. J. Investig. Dermatol. 2004, 122, 414–422. [Google Scholar]
- Fabre, B.; Lambour, T.; Bouyssié, D.; Menneteau, T.; Monsarrat, B.; Burlet-Schiltz, O.; Bousquet-Dubouch, M.P. Comparison of Label-Free Quantification Methods for the Determination of Protein Complexes Subunits Stoichiometry. EuPA Open Proteom. 2014, 4, 82–86. [Google Scholar] [CrossRef]
- Schwanhüusser, B.; Busse, D.; Li, N.; Dittmar, G.; Schuchhardt, J.; Wolf, J.; Chen, W.; Selbach, M. Global Quantification of Mammalian Gene Expression Control. Nature 2011, 473, 337–342. [Google Scholar] [CrossRef]
- Ahn, Y.H.; Oh, S.C.; Zhou, S.; Kim, T.D. Tryptophanyl-tRNA Synthetase as a Potential Therapeutic Target. Int. J. Mol. Sci. 2021, 22, 4523. [Google Scholar] [CrossRef]
- Tang, Z.; Li, C.; Kang, B.; Gao, G.; Li, C.; Zhang, Z. GEPIA: A Web Server for Cancer and Normal Gene Expression Profiling and Interactive Analyses. Nucleic Acids Res. 2017, 45, W98–W102. [Google Scholar] [CrossRef] [PubMed]
- Ivashkiv, L.B. IFNγ: Signalling, Epigenetics and Roles in Immunity, Metabolism, Disease and Cancer Immunotherapy. Nat. Rev. Immunol. 2018, 18, 545–558. [Google Scholar] [CrossRef] [PubMed]
- Havugimana, P.C.; Goel, R.K.; Phanse, S.; Youssef, A.; Padhorny, D.; Kotelnikov, S.; Kozakov, D.; Emili, A. Scalable Multiplex Co-Fractionation/Mass Spectrometry Platform for Accelerated Protein Interactome Discovery. Nat. Commun. 2022, 13, 4043. [Google Scholar] [CrossRef] [PubMed]
- Cui, H.; Kapur, M.; Diedrich, J.K.; Yates, J.R.; Ackerman, S.L.; Schimmel, P. Regulation of Ex-Translational Activities Is the Primary Function of the Multi-TRNA Synthetase Complex. Nucleic Acids Res. 2021, 49, 3603–3616. [Google Scholar] [CrossRef] [PubMed]
- Chiduza, G.N.; Johnson, R.M.; Wright, G.S.A.; Antonyuk, S.V.; Muench, S.P.; Hasnain, S.S. LAT1 (SLC7A5) and CD98hc (SLC3A2) Complex Dynamics Revealed by Single-Particle Cryo-EM. Acta Crystallogr. D Struct. Biol. 2019, 75, 660–669. [Google Scholar] [CrossRef] [PubMed]
- Hu, X.; Ivashkiv, L.B. Cross-Regulation of Signaling Pathways by Interferon-γ: Implications for Immune Responses and Autoimmune Diseases. Immunity 2009, 31, 539–550. [Google Scholar] [CrossRef]
- Gresser, I.; Tovey, M.G.; Maury, C.; Chouroulinkov, I. Lethality of Interferon Preparations for Newborn Mice. Nature 1975, 258, 76–78. [Google Scholar] [CrossRef]
- Liau, N.P.D.; Laktyushin, A.; Lucet, I.S.; Murphy, J.M.; Yao, S.; Whitlock, E.; Callaghan, K.; Nicola, N.A.; Kershaw, N.J.; Babon, J.J. The Molecular Basis of JAK/STAT Inhibition by SOCS1. Nat. Commun. 2018, 9, 1558. [Google Scholar] [CrossRef]
- Pallotta, M.T.; Rossini, S.; Suvieri, C.; Coletti, A.; Orabona, C.; Macchiarulo, A.; Volpi, C.; Grohmann, U. Indoleamine 2,3-Dioxygenase 1 (IDO1): An up-to-Date Overview of an Eclectic Immunoregulatory Enzyme. FEBS J. 2022, 289, 6099–6118. [Google Scholar] [CrossRef]






Disclaimer/Publisher’s Note: The statements, opinions and data contained in all publications are solely those of the individual author(s) and contributor(s) and not of MDPI and/or the editor(s). MDPI and/or the editor(s) disclaim responsibility for any injury to people or property resulting from any ideas, methods, instructions or products referred to in the content. |
© 2024 by the authors. Licensee MDPI, Basel, Switzerland. This article is an open access article distributed under the terms and conditions of the Creative Commons Attribution (CC BY) license (https://creativecommons.org/licenses/by/4.0/).
Share and Cite
Lazar, I.; Livneh, I.; Ciechanover, A.; Fabre, B. Tryptophanyl-Transfer RNA Synthetase Is Involved in a Negative Feedback Loop Mitigating Interferon-γ-Induced Gene Expression. Cells 2024, 13, 180. https://doi.org/10.3390/cells13020180
Lazar I, Livneh I, Ciechanover A, Fabre B. Tryptophanyl-Transfer RNA Synthetase Is Involved in a Negative Feedback Loop Mitigating Interferon-γ-Induced Gene Expression. Cells. 2024; 13(2):180. https://doi.org/10.3390/cells13020180
Chicago/Turabian StyleLazar, Ikrame, Ido Livneh, Aaron Ciechanover, and Bertrand Fabre. 2024. "Tryptophanyl-Transfer RNA Synthetase Is Involved in a Negative Feedback Loop Mitigating Interferon-γ-Induced Gene Expression" Cells 13, no. 2: 180. https://doi.org/10.3390/cells13020180
APA StyleLazar, I., Livneh, I., Ciechanover, A., & Fabre, B. (2024). Tryptophanyl-Transfer RNA Synthetase Is Involved in a Negative Feedback Loop Mitigating Interferon-γ-Induced Gene Expression. Cells, 13(2), 180. https://doi.org/10.3390/cells13020180

