Next Article in Journal
The Role of Non-Coding RNAs in Regulating Cachexia Muscle Atrophy
Next Article in Special Issue
Sex Differences in Circulating Inflammatory, Immune, and Tissue Growth Markers Associated with Fabry Disease-Related Cardiomyopathy
Previous Article in Journal
The Modulatory Effects and Therapeutic Potential of Cannabidiol in the Gut
Previous Article in Special Issue
Unveiling the Roles of Cysteine Proteinases F and W: From Structure to Pathological Implications and Therapeutic Targets
 
 
Font Type:
Arial Georgia Verdana
Font Size:
Aa Aa Aa
Line Spacing:
Column Width:
Background:
Article

Functional Analysis of Human GBA1 Missense Mutations in Drosophila: Insights into Gaucher Disease Pathogenesis and Phenotypic Consequences

by
Aparna Kuppuramalingam
1,
Or Cabasso
1 and
Mia Horowitz
1,2,*
1
Shmunis School of Biomedicine and Cancer Research, Faculty of Life Sciences, Tel Aviv University, Tel Aviv 69978, Israel
2
Sagol School of Neuroscience, Faculty of Life Sciences, Tel Aviv University, Tel Aviv 69978, Israel
*
Author to whom correspondence should be addressed.
Cells 2024, 13(19), 1619; https://doi.org/10.3390/cells13191619
Submission received: 31 July 2024 / Revised: 19 September 2024 / Accepted: 23 September 2024 / Published: 27 September 2024

Abstract

The human GBA1 gene encodes lysosomal acid β-glucocerebrosidase, whose activity is deficient in Gaucher disease (GD). In Drosophila, there are two GBA1 orthologs, Gba1a and Gba1b, and Gba1b is the bona fide GCase encoding gene. Several fly lines with different deletions in the Gba1b were studied in the past. However, since most GD-associated GBA1 mutations are point mutations, we created missense mutations homologous to the two most common GD mutations: the mild N370S mutation (D415S in Drosophila) and the severe L444P mutation (L494P in Drosophila), using the CRISPR-Cas9 technology. Flies homozygous for the D415S mutation (dubbed D370S hereafter) presented low GCase activity and substrate accumulation, which led to lysosomal defects, activation of the Unfolded Protein Response (UPR), inflammation/neuroinflammation, and neurodegeneration along with earlier death compared to control flies. Surprisingly, the L494P (called L444P hereafter) flies presented higher GCase activity with fewer lysosomal defects and milder disease in comparison to that presented by the D370S homozygous flies. Treatment with ambroxol had a limited effect on all homozygous fly lines tested. Overall, our results underscore the differences between the fly and human GCase enzymes, as evidenced by the distinct phenotypic outcomes of mutations in flies compared to those observed in human GD patients.

1. Introduction

Gaucher disease (GD), a lysosomal storage disorder, results from the defective activity of lysosomal acid β-glucocerebrosidase (GCase, EC 3.2.1.4 https://enzyme.expasy.org/EC/3.2.1.45, accessed on 3 April 2023), encoded by the GBA1 gene. This defective activity primes glucosylceramide (GlcCer) [1,2] and glucosylsphingosine (GlcSph) accumulation [2,3,4,5]. There are three major GD types: type 1 (GD1), which is the most prevalent form and does not involve neurological symptoms; type 2 (GD2), which is an acute neuronopathic disease with fast deterioration and death within the first few years of life; and type 3 (GD3), a neuronopathic disease with longer survival [6]. Among the 1624 mutations in the GBA1 gene (https://gnomad.broadinstitute.org, accessed on 3 January 2024), the N370S (6728 A>G) (classical nomenclature; new HUGO nomenclature: N409S) is the most prevalent among Ashkenazi Jewish patients [7], while the L444P variant (7319 T>C) (classical nomenclature; new HUGO nomenclature: L483P) is the most prevalent among non-Ashkenazi patients [8]. Homozygosity or compound heterozygosity for the N370S mutation concludes in the development of GD1, while homozygosity for L444P leads to the development of GD3 [7,9].
GCase is a protein of the secretory pathway, which is synthesized on ER-bound polyribosomes, and, following entrance into the ER through the membranal translocons, it undergoes four N-linked glycosylations [10] and folding. Correctly folded GCase traffics to the lysosome through a mannose-6-phosphate (M6P) independent pathway [11]. Mutant GCase variants, recognized as misfolded, are retained in the ER [12]. ER misfolded molecules undergo several refolding attempts by the ER quality control machinery, which, if not successful, undergo retrotranslocation to the cytoplasm, where they are ubiquitinated and degraded in the proteasome in the ER-Associated Degradation (ERAD) process [12,13,14]. ER retention of misfolded molecules creates stress, which leads to activation of the stress response process, known as the Unfolded Protein Response (UPR) [15,16,17].
Removal of misfolded proteins from the ER can be achieved by either chemical or pharmacological chaperones [18]. While chemical chaperones increase the folding capacity of the cell [19], pharmacological chaperones bind to the misfolded molecules and aid their proper folding and exit from the ER [20]. Ambroxol is a known pharmacological chaperone of mutant GCase [21] and has been shown to have an effect in skin fibroblasts that originated from GD patients [22], in mice [23,24], in primates [25], in transgenic GD flies [26], and in humans [27,28,29,30,31,32].
Several GD-like models were established in Drosophila melanogaster. Drosophila has two GBA1 orthologs on chromosome 3: Gba1a (CG31148) and Gba1b (CG31414), of which only Gba1b encodes an enzyme with GCase activity [33,34,35,36,37,38,39]. Davis et al. created a deletion of the entire Gba1b gene [34]. Flies homozygous for this deletion presented an accumulation of ubiquitinated protein aggregates, neurological dysfunction, and neurodegeneration, which led to a shorter lifespan. In another publication, a Gba1b knock-out (KO) and a Gba1a-Gba1b double KO model were established [35]. Both Gba1b KO flies displayed lysosomal deficiencies, progressive age-dependent locomotor deficits, autophagic deficits, synaptic loss, neurodegeneration, and decreased survival. Recently, upregulated inflammation, gut dysfunction, and brain glial activation were documented in the Gba1b KO flies [39]. Other groups used an available line containing a Minos insertion in the Gba1b gene [36,37]. This truncated allele had no measurable GCase activity, showed a significant GlcCer and GlcSph accumulation, stimulated the UPR, caused inflammation/neuroinflammation, and led to neurodegeneration [37]. Remarkably, in humans, no GCase activity is incompatible with postnatal life [40]; however, the Gba1b mutant flies survived to adulthood [37].
In the present study, we generated fly lines harboring the D370S or the L444P point mutations in their Gba1b gene and characterized them. The homozygous D370S lines had significantly decreased GCase activity (1–6% of normal GCase), while the L444P homozygous lines presented 20–80% activity of normal GCase. All homozygous lines showed varying degrees of lysosomal abnormalities, activation of UPR, and inflammation/neuroinflammation. The survival of the D370S homozygous lines was significantly shorter than that of lines homozygous for the L444P mutation. Treatment with the pharmacological chaperone ambroxol did not seem to have a significant effect on the mutant flies, most probably due to the limited ability of the drug to bind to the fly GCase.

2. Materials and Methods

2.1. Antibodies

The following primary antibodies were used in this study: mouse monoclonal anti-myc antibody (Cell Signaling Technology, Beverly, MA, USA) and mouse monoclonal anti-actin antibody (Sigma-Aldrich, Jerusalem, Israel). The secondary antibody used was Horseradish peroxidase-conjugated goat anti-mouse antibodies (Jackson Immuno Research Laboratories, West Grove, PA, USA).

2.2. Plasmids Construction

pcDNA4-Gba1b WT-mycHis and pUAST-Gba1b WT-mycHis plasmids already existed in the lab [37]. Plasmids containing L444P Gba1b and D370S Gba1b were constructed by in vitro site-directed mutagenesis of pcDNA4-Gba1b WT-mycHis using a Quick-Change site-directed mutagenesis kit (Agilent Technologies, Santa Clara, CA, USA), according to the supplier’s instructions, with primers shown in Table 1. The existence of mutations was confirmed by sequencing. The two mutant EcoRI-XhoI fragments were isolated from the plasmids and inserted into the EcoRI and XhoI sites of the pUAST-mycHis plasmid (Invitrogen Life Technologies Co., Carlsbad, CA, USA) to create pUAST-L444P Gba1b-mycHis and pUAST-D370S Gba1b-mycHis plasmids.
DpnI, EcoRI, and XhoI were purchased from Thermofisher Scientific (Waltham, MA, USA).

2.3. Fly Strains

All experiments were performed with isogenized w1118 as a control (Bloomington Drosophila Stock Center, Indiana University, Bloomington, Indiana, USA, no. 5905). Strain harboring a Minos transposable element in Gba1b was obtained from Bloomington Stock Center (line no. 23602). The balanced lines used in this study were w; Sco/Cyo; Gba1bm/Gba1bm (denoted as Gba1bm/m) and w; Sco/Cyo; Gba1bm/Sb (denoted as Gba1bm/+).
The creation of fly lines containing the L444P and the D370S mutations in the Gba1b gene was performed by GenetiVision (Houston, TX, USA). gRNAs and donor construct (Table 2) were injected into embryos of a nos-Cas9 line (Bloomington no. 54591) in which the 3rd chromosome originated from an isogenic w1118 (Bloomington no. 5905). To create the donor construct, a 2741 bp fragment of Gba1b spanning nucleotides 526-3267 of the gene (https://www.ncbi.nlm.nih.gov, Accession: NT_033777.3 GI: 671162122, accessed 26 September 2024) was cloned into the pUC57 plasmid in the BsaI restriction site and the point mutations were introduced. In addition, two silent mutations (in green) were designed at the PAM region of the gRNA targets (tcactggccatcgatcacgtttc and ATattggtccaaatgtagggtga) to prevent additional CRISPR/Cas9 system from attacking the established mutant allele.
Individual G0 flies were crossed to w;;TM3, Sb, e/TM6B, e, Tb to produce F1 offspring on chromosome 3. Hundred F1 male offspring over 3rd chromosome balancer were randomly selected and crossed with virgin females of genotype w;;TM3, Sb, e/TM6B, e, Tb. From individual offspring, genomic DNA was extracted and sequenced to identify the heterozygous flies that carried the desired mutations. To eliminate off-target mutations, which are not tightly linked to the Gba1b gene, heterozygous flies were crossed with w1118 flies for five generations, and sequencing was performed using the non-lethal genotyping as described elsewhere [41]. Briefly, a foreleg was sectioned from an anesthetized fly and was dissolved in 10 µL of squishing buffer [10 mM Tris-HCl, 1 mM EDTA, 25 mM NaCl, 10 µg/mL proteinase K (Sigma Aldrich, Rehovot, Israel)]. Following a 1 h incubation at 37 °C, the region containing the point mutations was amplified using 1 µL of the DNA preparation, 0.5 µM forward and reverse primers (Table 3), and 5 µL of 2X Taq Mix Red HS PCR buffer (PCR Biosystems, Wayne, PA, USA) in total volume of 10 µL. Thermocycler conditions were 95 °C (2 min), and 35 cycles of 95 °C (10 s), 55 °C (20 s), 72 °C (10 s), and another cycle of 72 °C (10 min). The amplified products were then sequenced.
Heterozygous males and females were crossed to obtain homozygous flies.
Gba1bm/m flies were described elsewhere [37]. pUAST-L444P Gba1b-mycHis and pUAST-D370S Gba1b-mycHis (see plasmid construction) were used to establish transgenic lines by BestGene (Chino Hills, CA, USA).
The Da (daughterless)-GAL4 driver line was obtained from Bloomington Stock Center (No. 27608).
All fly strains were grown at 25 °C, unless otherwise stated, and were maintained on a standard cornmeal–molasses medium.
In all experiments, an equal number of males and females was used.

2.4. Ambroxol Treatment

Eighty μL of 1 mM ambroxol (Sigma Aldrich, Rehovot, Israel) were poured on top of 12 mL food-containing vials, which were kept at room temperature for at least one day.

2.5. Carbobenzoxy-L-Leucyl-L-Leucyl-L-Leucinal (MG-132) Treatment

Eighty μL of 50 μM MG-132 (Calbiochem, San Diego, CA, USA) were poured on top of 12 mL food-containing vials, which were kept at room temperature for at least one day.

2.6. Endoglycosidase-H (Endo-H) Assay

Flies (usually 10 flies in each preparation) were homogenized in NP-40 lysis buffer (20 mM Tris-HCl, 100 mM NaCl, 1 mM MgCl2, 0.5% NP-40) containing protease inhibitors (10 µg/mL leupeptin, 10 µg/mL aprotinin, and 0.1 mM phenylmethylsulfonylfluoride (Sigma-Aldrich, Rehovot, Israel)). Lysates containing the same amount of protein were subjected to overnight incubation with endo-H (New England Biolabs, Beverly, MA, USA), according to the manufacturer’s instructions, after which a Western blot was performed (for details, see SDS-PAGE and Western blotting).

2.7. GCase Activity Assay

Frozen flies (10 flies in each preparation) were lysed in McIlvaine’s buffer (0.1 M citric acid, pH 4.2, 0.2 M Na2HPO4, 29:21, vol:vol), and protein concentration was determined. Tissue homogenates containing 100 µg of protein were incubated at 37 °C with 8 µM N-[6-[(7-Nitro-2-1,3-benzoxadiazol-4-yl)amino]caproyl]-glucosylceramide (C6-NBD-GlcCer) (Avanti Polar Lipids, Alabaster, AL, USA) in a final volume of 50 µL McIlvaine’s buffer for 1 h. Reactions were terminated by the addition of three volumes of chloroform: methanol (2:1). Lipids were extracted and separated through Thin Layer Chromatography (TLC) as described under “Total lipid extraction” [42]. N-[6-[(7-Nitro-2-1,3-benzoxadiazol-4-yl) amino]caproyl]-Ceramide (C6-NBD-Cer) was identified with an authentic standard (Matreya LLC, State College, PA, USA), using Amersham imager 600 (Amersham, Buckinghamshire, UK).

2.8. Total Lipid Extraction

Lipid extraction was essential, as described elsewhere [37]. Briefly, ten flies were lysed in 300 µL of distilled water, and the protein amount was determined. A total of 900 µL chloroform–methanol (2:1) was added. Following mixing and centrifugation, the lower phase was isolated, dried, and dissolved in 20 µL of chloroform–methanol (2:1) isolated [42]. The samples were separated by TLC (Silica gel 60A; Sigma-Aldrich, St. Louis, MO, USA) in chloroform–butanol–ethyl acetate: 0.25% KCl: methanol (25:25:25:9:16, by vol.). The TLC plates were developed with primulin reagent (Sigma-Aldrich, St. Louis, MO, USA) and quantified by ChemiDoc™ XRS (Bio-Rad laboratories, GmbH, Munich, Germany).

2.9. Lysotracker Staining and Confocal Imaging

Suboesophageal ganglion: Fifteen-day-old adult brains were dissected in PBS and immediately transferred into PBS containing 1 µM of LysoTracker Red DND-99 (Invitrogen, Eugene, OR, USA). The brains were mounted on slides with DAPI-containing mounting medium (GBI labs, Bothell, WA, USA) and imaged within 15 min of dissection [35] with a Leica SP8 Lightning confocal microscope (Leica Microsystems, Wetzlar, Germany) using a 40x objective. For each sample, one control and one mutant brain were imaged side by side with identical settings. Images were quantified using ImageJ software by measuring the pixel intensity of LysoTracker.
Gut: Fifteen-day-old adult guts, dissected in PBS, were immediately transferred into PBS containing 1 µM of LysoTracker Red DND-99 and mounted on slides with a DAPI-containing medium (GBI labs, Bothell, WA, USA). The guts were imaged within 10 min of dissection with a Leica SP8 Lightning (Leica Microsystems, Wetzlar, Germany) confocal microscope using a 40x objective. For each sample, one control and one mutant were imaged side by side with identical settings. Images were quantified as above.

2.10. SDS-PAGE and Western Blotting

Ten flies were homogenized in NP-40 lysis buffer (20 mM Tris-HCl, 100 mM NaCl, 1 mM MgCl2, 0.5% NP-40) containing protease inhibitors (10 µg/mL leupeptin, 10 µg/mL aprotinin, and 0.1 mM phenylmethylsulfonylfluoride (Sigma Aldrich, Rehovot, Israel)). Samples containing the same amount of protein were electrophoresed through 10% SDS-PAGE and electroblotted onto a nitrocellulose membrane (Schleicher and Schuell BioScience, Keene, NH, USA), which interacted with the appropriate antibodies. The blots were developed and incubated with enhanced chemiluminescence detection reagent (Santa Cruz Biotechnology, Dallas, TX, USA) and analyzed using a luminescent image analyzer (ChemiDoc XRS+, Bio-Rad, Hercules, CA, USA).

2.11. RNA Preparation

For RNA extraction, adult flies (10 whole flies or 20 heads in each preparation) were frozen in liquid nitrogen and homogenized in TRIzol® Reagent (Life Technologies, Carlsbad, CA, USA). Extraction was performed according to the manufacturer’s instructions.

2.12. cDNA Preparation

One microgram of RNA was reverse transcribed with MMLV reverse transcriptase (Promega Corporation, Madison, CA, USA), using an oligo dT primer (Integrated DNA Technologies, Inc., Coralville, IA, USA) in a total volume of 25 µL, at 42 °C for 1 h. Reactions were stopped by incubation at 70 °C for 15 min.

2.13. Quantitative Real-Time PCR

Two microliters of cDNA were used for real-time PCR, which was performed using the “power SYBR green QPCR mix reagent” kit (Applied Biosystems, Foster City, CA, USA). The reaction mixture contained 5 µL SYBR green mix, 300 nM of forward primer, and 300 nM of reverse primer in a final volume of 10 µL. Thermal cycling conditions were 95 °C (10 min) and 40 cycles of 95 °C (10 s), 60 °C (20 s), and 72 °C (20 s). The rp49 housekeeping gene was used for normalization, and the relative expression of each gene was calculated by the 2−ΔΔCT method.
All the primers used for qRT-PCR are detailed in Table 4. The forward primer used for amplification of the Xbp1 RNA could anneal only to its spliced form.

2.14. Climbing Assay

The climbing behavior of adult flies was measured using a countercurrent apparatus, essentially as described elsewhere [43]. The Climbing Index (CI) was calculated using the following formula: CI (the weighted mean) =  Σ(mnm)/N, where m—number of test vial, nm—number of flies in the mth vial, and N—total number of flies. CI ranged from 1 (min) to 6 (max).

2.15. Survival Assay

For each fly strain, 10 vials, each containing 5 males and 5 females, were maintained on food from day one post-eclosion. Fresh food was supplied every other day, and deaths were recorded.

2.16. Molecular Dynamics Simulation for Ambroxol Binding

WT Drosophila Gba1b was modeled using PDB 2NT0 (PubMed id 17187079) as a template by HHPRED (PubMed id 29258817) and Modeller (PubMed id 24573470). The simulations were conducted with GROMACS version 2018 [44], using the GROMOS43a1 force field. Parameters for ambroxol were calculated using Prodrg (PubMed id 15272157). WT fly GCase with ambroxol was running for 16 ns, and WT without ambroxol was running for 10 ns. RMSD for specific loops around the ambroxol binding site was calculated to show the flexibility of the loops with and without ambroxol during the simulations.

2.17. Quantification

For Western blots, the intensity of each band was analyzed using a luminescent image analysis. For immunofluorescence, the fluorescence intensity in each fly brain or each gut (presented by one image) was measured using ImageJ software. Pixel intensity (in arbitrary units) was used to quantify fluorescence in the indicated experiments. All images of a given experiment were exposed and processed identically.

2.18. Statistics

Parametric statistical tests were used for all comparisons. One-way or two-way ANOVA analyses were performed, depending on the number of variants, followed by a post hoc Dunnett test, using GraphPad Prism 10.2.3 (GraphPad Software, Inc., San Diego, CA, USA). Differences were considered statistically significant if p < 0.05. Kaplan–Meier analysis was performed using the XLSTAT 2022.5.1 software (Addinsoft Inc., New York, NY, USA).

3. Results

3.1. GCase Activity and Substrate Accumulation in the Gba1bD370S/D370S and Gba1bL444P/L444P Lines

The two most common GBA1 mutations among GD patients, the N370S and the L444P, were introduced into the fly ortholog, Gba1b, using the CRISPR-Cas9 technology, resulting in the generation of several Gba1bL444P/+ and Gba1bD370S/+ lines (Figure 1A–E). The existence of the mutations was confirmed by sequencing the entire endogenous D370S or the L444P-containing genes, and homozygous lines were established by crossings.
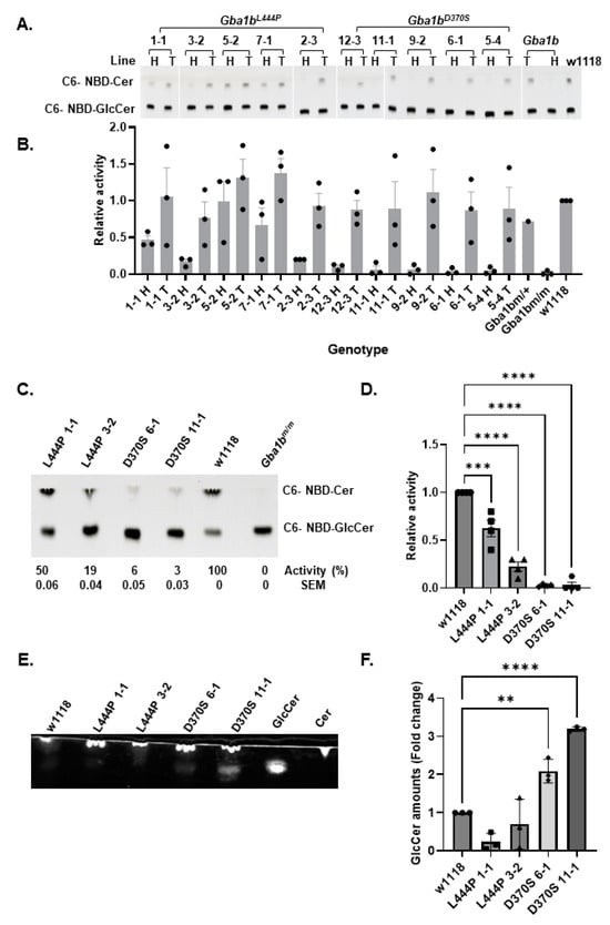
GCase activity was tested in lysates of heterozygous and homozygous flies from different lines using the artificial substrate C6-NBD-GlcCer [45,46,47]. It ranged between 20 and 80% of WT activity for the Gba1bL444P/L444P lines, while it was only 0–6% of WT activity for the Gba1bD370S/D370S lines (Figure 2A,B). Based on the activity, four homozygous lines were chosen for further experiments: lines 1-1 and 3-2 for Gba1bL444P/+ flies, and lines 6-1 and 11-1 for Gba1bD370S/+ flies, and their activity was re-measured for reassurance (Figure 2C,D). GCase activity was also tested in the selected lines using 4-Methylumbelliferyl-β-D-glucopyranosidase (4-MUG) as a substrate [48]. Activity tested with 4-MUG was consistently higher than that presented using the C6-NBD-GlcCer assay (Supplementary Figure S1A). Moreover, GCase activity was detected in flies homozygous for a 133 C-terminal amino acids deletion of the Gba1b gene, which was not expected to have any activity [37]. Based on these results, we abandoned the 4-MUG assay in further experiments.
To determine the amount of substrate accumulated, total lipids extracted from Gba1bL444P/L444P and Gba1bD370S/D370S flies were analyzed by TLC. Substrate accumulation was evident only in the Gba1bD370S/D370S fly lines (Figure 2E,F). A temperature shift to 29 °C induces stress in the flies and makes the pathogenic signs more visible [49,50]. We, therefore, analyzed lipids in flies that were grown at 29 °C. Again, substrate accumulation was detected only in the homozygous Gba1bD370S/D370S fly lines (Supplementary Figure S1B,C). No GlcCer accumulation was noticed in the Gba1bL444P/L444P flies, most probably due to the limited sensitivity of the analysis used.

3.2. Altered Lysosomal Morphologies in Mutant Flies

Previous studies demonstrated an abnormal enlargement of lysosomes in the suboesophageal ganglion [35,37] and guts [39] of mutant flies with partial or complete deletion of their Gba1b gene. To investigate possible lysosomal abnormalities in the Gba1bL444P/L444P and the Gba1bD370S/D370S mutant flies, their brains and guts were stained with LysoTracker and visualized. Different amounts, sizes, and intensities of lysosomes were observed in the suboesophageal ganglion (Figure 3A–C) and in the gut (Figure 3D–F) of all tested lines in comparison to that seen in control w1118 flies. There was a direct correlation between the decrease in GCase activity and the amount and size of the detected lysosomes. Thus, in the Gba1bL444P/L444P flies, the number of stained lysosomes was lower, and their size was smaller in comparison to those perceived in the two Gba1bD370S/D370S lines.

3.3. ER Retention and ERAD of the Mutant Gba1b Variants and Activation of UPR

Misfolding and ERAD were documented for the N370S and the L444P human mutant GCase variants [12,26,51]. Since there are no anti-fly GCase-specific antibodies, we could not directly test whether the fly D370S and L444P GCase variants are misfolded and undergo ERAD. To overcome this obstacle, we established transgenic flies, expressing the two mutant fly variants, and tested their steady-state amount. The results indicated that the steady-state level of Drosophila D370S and L444P mutant GCase variants was lower than that of the WT-Gba1b protein (Figure 4A,B), with the D370S variant having a lower level than the L444P variant. These results indicated that the N370S mutant protein undergoes more ERAD than the L444P mutant variant. To directly test it, the possible stabilization of both mutant proteins by the proteasome inhibitor MG-132 was examined. The results indicated stabilization of both mutant proteins upon MG-132 treatment, strongly indicating ERAD of both of them (Figure 4C,D).
To further understand the processing of the mutant Gba1b variants in Drosophila, an endoglycosidase-H (endo-H) assay was performed. Endo-H recognizes N-glycan trees with more than four mannose residues [52]. Therefore, it distinguishes between high mannose N-glycan complexes (that are predominantly found in proteins in the ER and are endo-H sensitive) and the complex glycans (that are part of proteins in the trans-Golgi/lysosomes and therefore are endo-H resistant) [12,53]. A preliminary endo-H assay was performed on the lysates of flies expressing the normal fly Gba1b or the human normal GBA1. The results (Figure 4E) documented two human WT GCase peptides, and upon endo-H treatment, the upper band showed a decrease in its molecular weight, indicating a cleavage of the N-glycan trees. Therefore, the upper band was most probably endo-H sensitive and in the ER. On the other hand, the lower peptide was endo-H resistant and, therefore, a lysosomal form. Contrary to these results, the Drosophila GCase was completely endo-H sensitive. Remarkably, the majority (69.3%) of N-glycans in Drosophila are highly mannosylated [54], which, most probably, explains why the normal fly Gba1b-encoded GCase was endo-H sensitive. Based on this result, we did not pursue the endo-H sensitivity assay on the fly-encoded mutant GCase variants.
UPR is activated due to ER stress, initiated by the chronic retention of misfolded proteins in the ER [15,16]. We have shown in the past that UPR is activated in human-derived GD skin fibroblasts [12,51,55], in white blood cells [55], in Drosophila lines expressing human mutant variants [26,51] or in Gba1b mutant flies [37]. To test UPR in the Gba1bL444P/L444P and the Gba1bD370S/D370S flies, changes in UPR markers were followed in their heads and bodies using qRT-PCR. The UPR parameters chosen to test were Heat Shock-70-3 (HSc-70-3), activating transcription factors 4 and 6 (Atf4, Atf6), and spliced X-box binding protein (sXbp1). A significant elevation of all four tested UPR markers in the bodies and heads of all tested lines was noticed (Figure 5A,B), indicating ER stress due to the presence of misfolded GCase.
Taken together, the results documented ERAD of mutant GCase and UPR activation in all tested homozygous lines.

3.4. Activation of Inflammation in the Mutant Flies

Upon ER stress and UPR activation in humans, various inflammatory pathways, such as the NF-kB-IKK and JNK-AP1 pathways, are activated [56]. In Drosophila, there are two major pathways associated with immune response activation: the Toll and Imd pathways, which are homologous to the mammalian Toll-like receptor (TLR) and tumor necrosis factor receptor (TNFR) pathways, respectively [57] (Figure 6A). Once activated by Damage-Associated Molecular Patterns (DAMPs) [58], the receptors lead to signaling pathways that result in the translocation of NF-κB homologous proteins: Dorsal in the Toll pathway and Relish in the Imd pathway, from the cytoplasm to the nucleus and initiation of transcription of antimicrobial peptide (AMP) genes in the nucleus. Each pathway is responsible for the transcription of different AMPs.
To test inflammation and neuroinflammation, mRNA levels of four different AMPs, Attacin-C (AttC) and Cecropin (Cec) in the Imd pathway, and Drosomycin (Drs) and Metchnikowin (Mtk) in the Toll pathway, were measured using qRT-PCR analysis.
An increase in all tested inflammatory markers was observed in the heads and bodies of 22-day-old mutant flies (Figure 6B,C), indicating activation of inflammation and neuroinflammation in all of them.

3.5. Neurodegeneration and Decreased Lifespan in the Mutant Flies

A decline in negative geotaxis (climbing ability) in flies is an indicator of neurodegeneration [59], and therefore, it was tested in the homozygous flies. All the tested fly lines, except for Gba1bL444P/L444P line 1-1, presented a decrease in their climbing ability, already at day 12, indicating a neurodegeneration detected (Figure 7A). Identical to the negative geotaxis, no significant decline in survival was detected for the Gba1bL444P/L444P line 1-1 flies, compared with their age-matched w1118 control flies. The other tested lines, Gba1bL444P/L444P line 3-2 and Gba1bD370S/D370S lines 6-1 and 11-1, showed a reduced survival compared to that of w1118 flies (Figure 7B).
Taken together, the results show that the low GCase activity in the Gba1bD370S/D370S flies led to substrate accumulation and lysosomal defects and culminated in neurodegeneration. In the Gba1bL444P/L444P flies, only line 3-2 showed a neurodegeneration. Regardless of the levels of neurodegeneration, all tested fly lines presented with elevated UPR and inflammation/neuroinflammation.

3.6. Partial Rescue of the Mutant-Gba1b Phenotype by Ambroxol

A potential treatment that holds promise for the future of nGD patients is pharmacological chaperone therapy [18]. One such GCase chaperone is ambroxol [21], which was initially shown to increase the amount and lysosomal activity of mutant GCase in GD-derived skin fibroblasts [21,22,60,61] in animal models [24,26,37] and in patients with GD2 [30] or GD3 [27,28].
Hydrogen/deuterium exchange mass spectrometry showed that upon binding to ambroxol, amino acid segments 243–249, 310–312, and 386–400 near the active site of human GCase are stabilized. It was predicted that ambroxol interacts with GCase through hydrophobic, π-π interactions and hydrogen bonding [21]. Based on these results, the possible binding of the three corresponding loops in the fly GCase (shown in Table 5) to ambroxol was tested (Figure 8A,B). Root-mean-square deviation of atomic positions (RMSD) stimulation of the three loops of Gba1b GCase was tested with and without ambroxol. The results indicated that loops A and C could be stabilized by binding to ambroxol (Figure 8C).
Based on the theoretical binding capability of the fly GCase to ambroxol, we tested the effect of ambroxol on Gba1bL444P/L444P and the Gba1bD370S/D370S flies. Since our previous results have not shown any effect of ambroxol on w1118 control flies [37], it was not included in the present study. Upon treatment, there was some (30%) elevation in GCase activity for the Gba1bL444P/L444P line 1-1 flies and a very slight (less than 5%) elevation for the Gba1bL444P/L444P line 3-2 flies (Figure 8D) with no measurable change in the Gba1bD370S/D370S lines 6-1 and 11-1 flies, which could be attributed to the insensitivity of the assay used to detect changes when GCase activity is low (Figure 8E). Based on the activity results, we did not measure changes in the substrate in ambroxol-treated flies.
The effect of ambroxol on UPR parameters and inflammation/neuroinflammation was tested as well. A decrease in UPR parameters (Figure 9A,B), as well as in neuroinflammatory/inflammatory parameters (Figure 10A,B), was noted for all mutant flies upon treatment with ambroxol. Concerning the effect of the chaperone on inflammation/neuroinflammation, the results were expected since ambroxol is a known anti-inflammatory compound [62]. Ambroxol did not affect the climbing ability of the mutant flies (Supplementary Figure S2A) nor their lifespan (Supplementary Figure S2B,C), strongly indicating that the flies did not benefit from the decrease in the UPR and in the inflammatory/neuroinflammatory parameters without a significant change in enzyme activity.
To conclude, ambroxol had a minimal effect on both the endogenous D370S and the L444P Gba1b fly variants.

4. Discussion

In the present study, we developed novel knock-in Drosophila models for GD by introducing known human GD missense mutations into the fly Gba1b gene. Drosophila has two GBA1 orthologs, Gba1a and Gba1b. Gba1b is the fly gene encoding a bona fide GCase enzyme [33,34,35,36,37]. Gba1a has no GCase activity [63]. We chose to introduce the two most abundant GD-associated GBA1 mutations into the fly Gba1b gene: the N370S and the L444P mutations. The human leucine 444 is conserved between flies (L494 in the fly, dubbed L444), mice, and zebrafish. The human asparagine 370, which is conserved between humans and mice, appears as aspartic acid in the fly and zebrafish (D415 in the fly, dubbed D370) (Figure 1A). Interestingly, it was recently documented that the human D370 GCase variant is more stable than the N370 variant and has normal activity [64].
From the various flies obtained, we chose two Gba1bL444P/L444P lines (1-1 and 3-2) and two Gba1bD370S/D370S lines (6-1 and 11-1) that had lower GCase levels, tested using C6-NBD-GlcCer as a substrate (Figure 2A–D). Remarkably, different Gba1bL444P/L444P lines with the same point mutation, established by the CRISPR/Cas9 technology using the same parental w1118 line, had significantly different GCase activities. We assume that, as with all CRISPR/Cas9-generated animals, these differences may have resulted from either occasional off-target mutations [65] or genomic variations among the edited animals. However, since the genome sequence of the flies prior to editing is unknown, whole-genome sequencing cannot determine the origin of these variations. Notably, we attempted to mitigate off-target effects by performing five additional crosses of the heterozygous mutant flies with w1118 flies.
When GCase activity was tested using 4-MUG as a substrate, higher activity levels were detected compared to those obtained when using C6-NBD-GlcCer as a substrate (Supplementary Figure S1A). Previous publications describing the knock-out of the fly Gba1b gene [34,35] used 4-MUG as a substrate. One study observed a 5–30% activity reduction in heads with no significant reduction in the bodies [34], while the other publication did not indicate GCase levels in the bodies of the mutant flies [35]. The activity levels are surprising since no GCase activity is expected in KO models. Albeit these results, pathological changes were observed in the bodies of the tested KO animals [34,35,39]. Interestingly, Futerman et al. did not use 4-MUG as a substrate to test activity in patient fibroblasts nor in mouse-derived cell lysates but rather the C6-NBD-GlcCer as a substrate [45,47].
All tested mutant lines depicted lysosomal abnormalities in their brain suboesophageal ganglion and in their guts, with more significant abnormalities in the D370S Gba1b mutant lines than in the L444P Gba1b mutant lines.
Since there are no antibodies available to test the endogenous Gba1b protein, D370S Gba1b- and L444P Gba1b-expressing flies were used to test the ER retention and ERAD of the mutant proteins. While we could not test their ER retention since most fly proteins have highly mannosylated N-glycan trees, which are cleaved by endo-H [54], we could document ERAD of the mutant fly proteins by showing an increase in their protein level upon treatment with MG-132 (Figure 4C,D).
The tested lines presented with increased UPR parameters, inflammation/neuroinflammation, and slight neurodegeneration that affected their survival. However, the Gba1bD370S/D370S flies presented more severe GD-like symptoms in comparison to the Gba1bL444P/L444P flies, for which we do not have an explanation. Interestingly, mice homozygous for the N370S mutation also presented a severe disease in comparison to the homozygous L444P mice. While the N370S homozygous mice did not survive beyond the neonatal stage due to epidermal permeability barrier [66], the L444P homozygous mice had about 20% normal GCase activity with no detectable storage of glucosylceramide in the brain and liver. By eliminating the compromised epidermal permeability barrier caused by defective glucosylceramide metabolism in their epidermis [67], L444P homozygous animals were generated with long-term survival. These animals exhibited systemic inflammation without significant GlcCer accumulation in tissues or the presence of Gaucher cells. These results indicated that GCase deficiency, even in the absence of large amounts of sphingolipid storage, can trigger an inflammatory reaction [68].
We tested the effect of ambroxol on mutant fly GCase variants. Our results pointed to a limited effect of ambroxol on the tested fly Gba1b-encoded variants, most probably reflecting the limited ability of the drug to bind to the Drosophila GCase. A similar partial effect was also observed in a 130 C-terminal amino acid deletion Gba1b mutant upon treatment with ambroxol [37]. Though there was an effect of ambroxol on reducing the UPR and inflammatory/neuroinflammatory parameters, it did not lead to improved survival or neurodegeneration. This could indicate that despite the successful transport of the enzyme from the ER to the lysosomes via ambroxol binding and the reduction of ERAD and UPR, its activity in the lysosomes did not significantly increase, resulting in no measurable effect on neurodegeneration or survival.
In summary, consistent with their low enzymatic activity, Gba1b mutant flies with the D370S homozygous mutation exhibited activation of UPR, inflammation/neuroinflammation, and lysosomal defects, which led to neurodegeneration evidenced by motor deterioration and reduced survival. In contrast, Gba1b mutant flies with the L444P mutation (line 3-2) displayed only minor lysosomal defects and neurodegeneration, while line 1-1 had no detectable neurodegeneration.
The severity of GD signs in the flies was different from the known phenotypes of GD patients homozygous for these mutations. These results strongly suggest that though the human and the fly GCases have the same enzymatic function, the missense mutations tested in the present study confer different changes in the fly compared to those observed in humans.

Supplementary Materials

The following supporting information can be downloaded at https://www.mdpi.com/article/10.3390/cells13191619/s1, Figure S1: 4-MUG activity assay and substrate accumulation; Figure S2: Fly pathology upon ambroxol treatment.

Author Contributions

Conceptualization, A.K., O.C. and M.H.; methodology, A.K., O.C. and M.H.; validation, A.K., O.C. and M.H.; formal analysis, A.K. and M.H.; investigation, A.K. and O.C.; resources, M.H.; writing—original draft preparation, A.K. and M.H.; writing—review and editing, A.K., O.C. and M.H.; visualization, A.K., O.C. and M.H.; supervision, M.H.; project administration, M.H.; funding acquisition, M.H. All authors have read and agreed to the published version of the manuscript.

Funding

This research received external funding from the Israel Science Foundation (grant no. 1300/13) to M.H.

Institutional Review Board Statement

Not applicable.

Informed Consent Statement

Not applicable.

Data Availability Statement

The original contributions presented in the study are included in the article/Supplementary Materials, further inquiries can be directed to the corresponding author.

Acknowledgments

We thank Adva Yeheskel, The Bioinformatics Unit, Faculty of Life Science, Tel Aviv University, Israel, for performing the molecular dynamic studies with ambroxol.

Conflicts of Interest

The authors declare no conflicts of interest.

References

  1. Brady, R.O.; Kanfer, J.N.; Shapiro, D. Metabolism of glucocerebrosides II. Evidence of an enzymatic deficiency in Gaucher’s disease. Biochem. Biophys. Res. Commun. 1965, 18, 221–225. [Google Scholar] [CrossRef]
  2. Nilsson, O.; Svennerholm, L. Accumulation of Glucosylceramide and Glucosylsphingosine (Psychosine) in Cerebrum and Cerebellum in Infantile and Juvenile Gaucher Disease. J. Neurochem. 1982, 39, 709–718. [Google Scholar] [CrossRef]
  3. Raghavan, S.S.; Mumford, R.A.; Kanfer, J.N. Deficiency of glucosylsphingosine: -Glucosidase in Gaucher disease. Biochem. Biophys. Res. Commun. 1973, 54, 256–263. [Google Scholar] [CrossRef]
  4. Orvisky, E.; Sidransky, E.; McKinney, C.E.; LaMarca, M.E.; Samimi, R.; Krasnewich, D.; Martin, B.M.; Ginns, E.I. Glucosylsphingosine Accumulation in Mice and Patients with Type 2 Gaucher Disease Begins Early in Gestation. Pediatr. Res. 2000, 48, 233–237. [Google Scholar] [CrossRef]
  5. Dekker, N.; van Dussen, L.; Hollak, C.E.M.; Overkleeft, H.; Scheij, S.; Ghauharali, K.; van Breemen, M.J.; Ferraz, M.J.; Groener, J.E.M.; Maas, M.; et al. Elevated plasma glucosylsphingosine in Gaucher disease: Relation to phenotype, storage cell markers, and therapeutic response. Blood 2011, 118, e118–e127. [Google Scholar] [CrossRef]
  6. Brady, R.O.; Barton, N.W.; Grabowski, G.A. The Role of Neurogenetics in Gaucher Disease. Arch. Neurol. 1993, 50, 1212–1224. [Google Scholar] [CrossRef]
  7. Tsuji, S.; Martin, B.M.; Barranger, J.A.; Stubblefield, B.K.; LaMarca, M.E.; Ginns, E.I. Genetic heterogeneity in type 1 Gaucher disease: Multiple genotypes in Ashkenazic and non-Ashkenazic individuals. Proc. Natl. Acad. Sci. USA 1988, 85, 2349–2352. [Google Scholar] [CrossRef]
  8. Tsuji, S.; Choudary, P.V.; Martin, B.M.; Stubblefield, B.K.; Mayor, J.A.; Barranger, J.A.; Ginns, E.I. A Mutation in the Human Glucocerebrosidase Gene in Neuronopathic Gaucher’s Disease. N. Engl. J. Med. 1987, 316, 570–575. [Google Scholar] [CrossRef]
  9. Wong, K.; Sidransky, E.; Verma, A.; Mixon, T.; Sandberg, G.D.; Wakefield, L.K.; Morrison, A.; Lwin, A.; Colegial, C.; Allman, J.M.; et al. Neuropathology provides clues to the pathophysiology of Gaucher disease. Mol. Genet. Metab. 2004, 82, 192–207. [Google Scholar] [CrossRef]
  10. Erickson, A.H.; Ginns, E.I.; Barranger, J.A. Biosynthesis of the lysosomal enzyme glucocerebrosidase. J. Biol. Chem. 1985, 260, 14319–14324. [Google Scholar] [CrossRef]
  11. Rijnboutt, S.; Aerts, H.M.; Geuze, H.J.; Tager, J.M.; Strous, G.J. Mannose 6-phosphate-independent membrane association of cathepsin D, glucocerebrosidase, and sphingolipid-activating protein in HepG2 cells. J. Biol. Chem. 1991, 266, 4862–4868. [Google Scholar] [CrossRef]
  12. Ron, I.; Horowitz, M. ER retention and degradation as the molecular basis underlying Gaucher disease heterogeneity. Hum. Mol. Genet. 2005, 14, 2387–2398. [Google Scholar] [CrossRef]
  13. Hoseki, J.; Ushioda, R.; Nagata, K. Mechanism and components of endoplasmic reticulum-associated degradation. J. Biochem. 2009, 147, 19–25. [Google Scholar] [CrossRef]
  14. Poothong, J.; Jang, I.; Kaufman, R.J. Defects in Protein Folding and/or Quality Control Cause Protein Aggregation in the Endoplasmic Reticulum. Prog. Mol. Subcell Biol. 2021, 59, 115–143. [Google Scholar] [CrossRef]
  15. Schröder, M. The Unfolded Protein Response. Mol. Biotechnol. 2006, 34, 279–290. [Google Scholar] [CrossRef]
  16. Kaufman, R.J.; Back, S.H.; Song, B.; Han, J.; Hassler, J. The unfolded protein response is required to maintain the integrity of the endoplasmic reticulum, prevent oxidative stress and preserve differentiation in β-cells. Diabetes Obes. Metab. 2010, 12, 99–107. [Google Scholar] [CrossRef]
  17. Walter, P.; Ron, D. The Unfolded Protein Response: From Stress Pathway to Homeostatic Regulation. Science 2011, 334, 1081–1086. [Google Scholar] [CrossRef]
  18. de la Mata, M.; Cotán, D.; Oropesa-Ávila, M.; Garrido-Maraver, J.; Cordero, M.D.; Paz, M.V.; Pavón, A.D.; Alcocer-Gómez, E.; de Lavera, I.; Ybot-González, P.; et al. Pharmacological Chaperones and Coenzyme Q10 Treatment Improves Mutant β-Glucocerebrosidase Activity and Mitochondrial Function in Neuronopathic Forms of Gaucher Disease. Sci. Rep. 2015, 5, 10903. [Google Scholar] [CrossRef]
  19. Sawkar, A.R.; Cheng, W.-C.; Beutler, E.; Wong, C.-H.; Balch, W.E.; Kelly, J.W. Chemical chaperones increase the cellular activity of N370S β-glucosidase: A therapeutic strategy for Gaucher disease. Proc. Natl. Acad. Sci. USA 2002, 99, 15428–15433. [Google Scholar] [CrossRef]
  20. Yu, Z.; Sawkar, A.R.; Kelly, J.W. Pharmacologic chaperoning as a strategy to treat Gaucher disease. FEBS J. 2007, 274, 4944–4950. [Google Scholar] [CrossRef]
  21. Maegawa, G.H.B.; Tropak, M.B.; Buttner, J.D.; Rigat, B.A.; Fuller, M.; Pandit, D.; Tang, L.; Kornhaber, G.J.; Hamuro, Y.; Clarke, J.T.R.; et al. Identification and Characterization of Ambroxol as an Enzyme Enhancement Agent for Gaucher Disease. J. Biol. Chem. 2009, 284, 23502–23516. [Google Scholar] [CrossRef]
  22. Bendikov-Bar, I.; Maor, G.; Filocamo, M.; Horowitz, M. Ambroxol as a pharmacological chaperone for mutant glucocerebrosidase. Blood Cells Mol. Dis. 2012, 50, 141–145. [Google Scholar] [CrossRef]
  23. Migdalska-Richards, A.; Daly, L.; Bezard, E.; Schapira, A.H.V. Ambroxol effects in glucocerebrosidase and α-synuclein transgenic mice. Ann. Neurol. 2016, 80, 766–775. [Google Scholar] [CrossRef]
  24. Luan, Z.; Li, L.; Higaki, K.; Nanba, E.; Suzuki, Y.; Ohno, K. The chaperone activity and toxicity of ambroxol on Gaucher cells and normal mice. Brain Dev. 2012, 35, 317–322. [Google Scholar] [CrossRef]
  25. Migdalska-Richards, A.; Ko, W.K.D.; Li, Q.; Bezard, E.; Schapira, A.H.V. Oral ambroxol increases brain glucocerebrosidase activity in a nonhuman primate. Synapse 2017, 71, e21967. [Google Scholar] [CrossRef]
  26. Maor, G.; Cabasso, O.; Krivoruk, O.; Rodriguez, J.; Steller, H.; Segal, D.; Horowitz, M. The contribution of mutant GBA to the development of Parkinson disease in Drosophila. Hum. Mol. Genet. 2016, 25, 2712–2727. [Google Scholar] [CrossRef]
  27. Narita, A.; Shirai, K.; Itamura, S.; Matsuda, A.; Ishihara, A.; Matsushita, K.; Fukuda, C.; Kubota, N.; Takayama, R.; Shigematsu, H.; et al. Ambroxol chaperone therapy for neuronopathic Gaucher disease: A pilot study. Ann. Clin. Transl. Neurol. 2016, 3, 200–215. [Google Scholar] [CrossRef]
  28. Ramadža, D.P.; Zekušić, M.; Žigman, T.; Škaričić, A.; Bogdanić, A.; Mustać, G.; Bošnjak-Nađ, K.; Ozretić, D.; Ohno, K.; Fumić, K.; et al. Early initiation of ambroxol treatment diminishes neurological manifestations of type 3 Gaucher disease: A long-term outcome of two siblings. Eur. J. Paediatr. Neurol. 2021, 32, 66–72. [Google Scholar] [CrossRef]
  29. Zhang, P.; Zheng, M.-F.; Cui, S.-Y.; Zhang, W.; Gao, R.-P. Ambroxol Chaperone Therapy for Gaucher Disease Type I-Associated Liver Cirrhosis and Portal Hypertension: A Case Report. Endocr. Metab. Immune Disord.—Drug Targets 2022, 22, 658–662. [Google Scholar] [CrossRef]
  30. Aries, C.; Lohmöller, B.; Tiede, S.; Täuber, K.; Hartmann, G.; Rudolph, C.; Muschol, N. Promising Effect of High Dose Ambroxol Treatment on Neurocognition and Motor Development in a Patient With Neuropathic Gaucher Disease 2. Front. Neurol. 2022, 13, 907317. [Google Scholar] [CrossRef]
  31. Zhan, X.; Zhang, H.; Maegawa, G.H.B.; Wang, Y.; Gao, X.; Wang, D.; Li, J. Use of Ambroxol as Therapy for Gaucher Disease. JAMA Netw. Open 2023, 6, e2319364. [Google Scholar] [CrossRef]
  32. Istaiti, M.; Frydman, D.; Dinur, T.; Szer, J.; Revel-Vilk, S.; Zimran, A. High-Dose Ambroxol Therapy in Type 1 Gaucher Disease Focusing on Patients with Poor Response to Enzyme Replacement Therapy or Substrate Reduction Therapy. Int. J. Mol. Sci. 2023, 24, 6732. [Google Scholar] [CrossRef]
  33. Suzuki, M.; Fujikake, N.; Takeuchi, T.; Kohyama-Koganeya, A.; Nakajima, K.; Hirabayashi, Y.; Wada, K.; Nagai, Y. Glucocerebrosidase deficiency accelerates the accumulation of proteinase K-resistant α-synuclein and aggravates neurodegeneration in a Drosophila model of Parkinson’s disease. Hum. Mol. Genet. 2015, 24, 6675–6686. [Google Scholar] [CrossRef]
  34. Davis, M.Y.; Trinh, K.; Thomas, R.E.; Yu, S.; Germanos, A.A.; Whitley, B.N.; Sardi, S.P.; Montine, T.J.; Pallanck, L.J. Glucocerebrosidase Deficiency in Drosophila Results in α-Synuclein-Independent Protein Aggregation and Neurodegeneration. PLoS Genet. 2016, 12, e1005944. [Google Scholar] [CrossRef]
  35. Kinghorn, K.J.; Grönke, S.; Castillo-Quan, J.I.; Woodling, N.S.; Li, L.; Sirka, E.; Gegg, M.; Mills, K.; Hardy, J.; Bjedov, I.; et al. A Drosophila Model of Neuronopathic Gaucher Disease Demonstrates Lysosomal-Autophagic Defects and Altered mTOR Signalling and Is Functionally Rescued by Rapamycin. J. Neurosci. 2016, 36, 11654–11670. [Google Scholar] [CrossRef]
  36. Kawasaki, H.; Suzuki, T.; Ito, K.; Takahara, T.; Goto-Inoue, N.; Setou, M.; Sakata, K.; Ishida, N. Minos-insertion mutant of the Drosophila GBA gene homologue showed abnormal phenotypes of climbing ability, sleep and life span with accumulation of hydroxy-glucocerebroside. Gene 2017, 614, 49–55. [Google Scholar] [CrossRef]
  37. Cabasso, O.; Paul, S.; Dorot, O.; Maor, G.; Krivoruk, O.; Pasmanik-Chor, M.; Mirzaian, M.; Ferraz, M.; Aerts, J.; Horowitz, M. Drosophila melanogaster Mutated in its GBA1b Ortholog Recapitulates Neuronopathic Gaucher Disease. J. Clin. Med. 2019, 8, 1420. [Google Scholar] [CrossRef]
  38. Jewett, K.A.; Thomas, R.E.; Phan, C.Q.; Lin, B.; Milstein, G.; Yu, S.; Bettcher, L.F.; Neto, F.C.; Djukovic, D.; Raftery, D.; et al. Glucocerebrosidase reduces the spread of protein aggregation in a Drosophila melanogaster model of neurodegeneration by regulating proteins trafficked by extracellular vesicles. PLoS Genet. 2021, 17, e1008859. [Google Scholar] [CrossRef]
  39. Atilano, M.L.; Hull, A.; Romila, C.-A.; Adams, M.L.; Wildfire, J.; Ureña, E.; Dyson, M.; Ivan-Castillo-Quan, J.; Partridge, L.; Kinghorn, K.J. Autophagic dysfunction and gut microbiota dysbiosis cause chronic immune activation in a Drosophila model of Gaucher disease. PLoS Genet. 2023, 19, e1011063. [Google Scholar] [CrossRef]
  40. Tayebi, N.; Cushner, S.R.; Kleijer, W.; Lau, E.K.; Damschroder-Williams, P.J.; Stubblefield, B.K.; Hollander, J.D.; Sidransky, E. Prenatal lethality of a homozygous null mutation in the human glucocerebrosidase gene. Am. J. Med. Genet. 1997, 73, 41–47. [Google Scholar] [CrossRef]
  41. Carvalho, G.B.; Ja, W.W.; Benzer, S. Non-lethal PCR genotyping of single Drosophila. BioTechniques 2009, 46, 312–314. [Google Scholar] [CrossRef]
  42. Folch, J.; Lees, M.; Stanley, G.H.S. A simple method for the isolation and purification of total lipides from animal tissues. J. Biol. Chem. 1957, 226, 497–509. [Google Scholar] [CrossRef]
  43. Inagaki, H.K.; Kamikouchi, A.; Ito, K. Methods for quantifying simple gravity sensing in Drosophila melanogaster. Nat. Protoc. 2009, 5, 20–25. [Google Scholar] [CrossRef]
  44. Abraham, M.J.; Murtola, T.; Schulz, R.; Páll, S.; Smith, J.C.; Hess, B.; Lindahl, E. GROMACS: High performance molecular simulations through multi-level parallelism from laptops to supercomputers. SoftwareX 2015, 1, 19–25. [Google Scholar] [CrossRef]
  45. Meivar-Levy, I.; Horowitz, M.; Futerman, A.H. Analysis of glucocerebrosidase activity using N-(1-[14C]hexanoyl)-d-erythro-glucosylsphingosine demonstrates a correlation between levels of residual enzyme activity and the type of Gaucher disease. Biochem. J. 1994, 303, 377–382. [Google Scholar] [CrossRef]
  46. Kok, J.W.; Babia, T.; Klappe, K.; Hoekstra, D. Fluorescent, short-chain C6-NBD-sphingomyelin, but not C6-NBD-glucosylceramide, is subject to extensive degradation in the plasma membrane: Implications for signal transduction related to cell differentiation. Biochem. J. 1995, 309, 905–912. [Google Scholar] [CrossRef]
  47. Farfel-Becker, T.; Vitner, E.B.; Kelly, S.L.; Bame, J.R.; Duan, J.; Shinder, V.; Merrill, A.H., Jr.; Dobrenis, K.; Futerman, A.H. Neuronal accumulation of glucosylceramide in a mouse model of neuronopathic Gaucher disease leads to neurodegeneration. Hum. Mol. Genet. 2013, 23, 843–854. [Google Scholar] [CrossRef]
  48. Heyworth, R.; Dahlqvist, A. Pig intestinal β-glucosidase activities II. Evidence for the hydrolysis of 4-methylumbellifery β-d-glucoside and β-d-galactoside at the same enzyme site. Biochim. Biophys. Acta 1962, 64, 182–184. [Google Scholar] [CrossRef]
  49. Economos, A.; Lints, F. Developmental Temperature and Life Span in Drosophila melanogaster. Gerontology 1986, 32, 18–27. [Google Scholar] [CrossRef]
  50. Chen, J.; Nolte, V.; Schlötterer, C. Temperature Stress Mediates Decanalization and Dominance of Gene Expression in Drosophila melanogaster. PLoS Genet. 2015, 11, e1004883. [Google Scholar] [CrossRef]
  51. Maor, G.; Rencus-Lazar, S.; Filocamo, M.; Steller, H.; Segal, D.; Horowitz, M. Unfolded protein response in Gaucher disease: From human to Drosophila. Orphanet J. Rare Dis. 2013, 8, 140. [Google Scholar] [CrossRef]
  52. Maley, F.; Trimble, R.B.; Tarentino, A.L.; Plummer, T.H., Jr. Characterization of glycoproteins and their associated oligosaccharides through the use of endoglycosidases. Anal. Biochem. 1989, 180, 195–204. [Google Scholar] [CrossRef] [PubMed]
  53. Trimble, R.B.; Tarentino, A.L. Identification of distinct endoglycosidase (endo) activities in Flavobacterium meningosepticum: Endo F1, endo F2, and endo F3. Endo F1 and endo H hydrolyze only high mannose and hybrid glycans. J. Biol. Chem. 1991, 266, 1646–1651. [Google Scholar] [CrossRef] [PubMed]
  54. Zhao, F.; Jia, C.; He, F.; Hu, M.; Guo, X.; Zhang, J.; Feng, X. Site-Specific Profiling of N-Glycans in Drosophila melanogaster. Front. Biosci. 2023, 28, 278. [Google Scholar] [CrossRef]
  55. Braunstein, H.; Maor, G.; Chicco, G.; Filocamo, M.; Zimran, A.; Horowitz, M. UPR activation and CHOP mediated induction of GBA1 transcription in Gaucher disease. Blood Cells Mol. Dis. 2018, 68, 21–29. [Google Scholar] [CrossRef]
  56. Vallerie, S.N.; Hotamisligil, G.S. The Role of JNK Proteins in Metabolism. Sci. Transl. Med. 2010, 2, 60rv5. [Google Scholar] [CrossRef]
  57. Stöven, S.; Ando, I.; Kadalayil, L.; Engström, Y.; Hultmark, D. Activation of the Drosophila NF-κB factor Relish by rapid endoproteolytic cleavage. Embo Rep. 2000, 1, 347–352. [Google Scholar] [CrossRef]
  58. Shaukat, Z.; Liu, D.; Gregory, S. Sterile Inflammation in Drosophila. Mediat. Inflamm. 2015, 2015, 369286. [Google Scholar] [CrossRef]
  59. Ugur, B.; Chen, K.; Bellen, H.J. Drosophila tools and assays for the study of human diseases. Dis. Models Mech. 2016, 9, 235–244. [Google Scholar] [CrossRef]
  60. Babajani, G.; Tropak, M.B.; Mahuran, D.J.; Kermode, A.R. Pharmacological chaperones facilitate the post-ER transport of recombinant N370S mutant β-glucocerebrosidase in plant cells: Evidence that N370S is a folding mutant. Mol. Genet. Metab. 2012, 106, 323–329. [Google Scholar] [CrossRef]
  61. Jung, O.; Patnaik, S.; Marugan, J.; Sidransky, E.; Westbroek, W. Progress and potential of non-inhibitory small molecule chaperones for the treatment of Gaucher disease and its implications for Parkinson disease. Expert Rev. Proteom. 2016, 13, 471–479. [Google Scholar] [CrossRef]
  62. Beeh, K.M.; Beier, J.; Esperester, A.; Paul, L.D. Antiinflammatory properties of ambroxol. 2008, 13, 557–562.
  63. Cabasso, O.; Paul, S.; Maor, G.; Pasmanik-Chor, M.; Kallemeijn, W.; Aerts, J.; Horowitz, M. The Uncovered Function of the Drosophila GBA1a-Encoded Protein. Cells 2021, 10, 630. [Google Scholar] [CrossRef]
  64. Pokorna, S.; Khersonsky, O.; Lipsh-Sokolik, R.; Goldenzweig, A.; Nielsen, R.; Ashani, Y.; Peleg, Y.; Unger, T.; Albeck, S.; Dym, O.; et al. Design of a stable human acid-β-glucosidase: Towards improved Gaucher disease therapy and mutation classification. FEBS J. 2023, 290, 3383–3399. [Google Scholar] [CrossRef]
  65. Zhang, X.-H.; Tee, L.Y.; Wang, X.-G.; Huang, Q.-S.; Yang, S.-H. Off-target effects in CRISPR/Cas9-mediated genome engineering. Mol. Ther. Nucleic Acids 2015, 4, e264. [Google Scholar] [CrossRef]
  66. Xu, Y.-H.; Quinn, B.; Witte, D.; Grabowski, G.A. Viable Mouse Models of Acid β-Glucosidase Deficiency. Am. J. Pathol. 2003, 163, 2093–2101. [Google Scholar] [CrossRef]
  67. Liu, Y.; Suzuki, K.; Reed, J.D.; Grinberg, A.; Westphal, H.; Hoffmann, A.; Döring, T.; Sandhoff, K.; Proia, R.L. Mice with type 2 and 3 Gaucher disease point mutations generated by a single insertion mutagenesis procedure (SIMP). Proc. Natl. Acad. Sci. USA 1998, 95, 2503–2508. [Google Scholar] [CrossRef]
  68. Mizukami, H.; Mi, Y.; Wada, R.; Kono, M.; Yamashita, T.; Liu, Y.; Werth, N.; Sandhoff, R.; Sandhoff, K.; Proia, R.L. Systemic inflammation in glucocerebrosidase-deficient mice with minimal glucosylceramide storage. J. Clin. Investig. 2002, 109, 1215–1221. [Google Scholar] [CrossRef]
Figure 1. Design of Drosophila Gba1bL444P and Gba1bD370S genes. (A). Multiple sequence alignment of GBA1 fragments from different organisms containing the two amino acids that were mutated in the present study. The N370 is highlighted in green, and the L444 is highlighted in yellow. (B). The original and the established nucleotide sequence of the mutated amino acids. Highlighted in red are the mutated nucleotides. (C). Shown in red is the exon localization of the mutated amino acids. (D). Comparison between Gba1b fragments containing either the mutant (M) or the normal (N) sequence based on non-lethal genotyping. Boxed in blue are the nucleotide changes introduced to obtain the D370S (D415S) mutation, and in red are the nucleotide changes introduced to obtain the L444P (L494P) mutation. (E). Schematic representation of the Gba1b region on chromosome 3 of the homozygous Gba1bD370S/D370S line generated. (F). Schematic representation of the Gba1b region on chromosome 3 of the homozygous Gba1bL444P/L444P line generated.
Figure 1. Design of Drosophila Gba1bL444P and Gba1bD370S genes. (A). Multiple sequence alignment of GBA1 fragments from different organisms containing the two amino acids that were mutated in the present study. The N370 is highlighted in green, and the L444 is highlighted in yellow. (B). The original and the established nucleotide sequence of the mutated amino acids. Highlighted in red are the mutated nucleotides. (C). Shown in red is the exon localization of the mutated amino acids. (D). Comparison between Gba1b fragments containing either the mutant (M) or the normal (N) sequence based on non-lethal genotyping. Boxed in blue are the nucleotide changes introduced to obtain the D370S (D415S) mutation, and in red are the nucleotide changes introduced to obtain the L444P (L494P) mutation. (E). Schematic representation of the Gba1b region on chromosome 3 of the homozygous Gba1bD370S/D370S line generated. (F). Schematic representation of the Gba1b region on chromosome 3 of the homozygous Gba1bL444P/L444P line generated.
Cells 13 01619 g001
Figure 2. Decreased GCase activity and substrate accumulation in the mutant fly lines. (A). GCase activity was measured in 50 µg protein lysates prepared from 2-day-old Gba1bL444P/L444P, Gba1bD370/D370SS (homozygous—H) lines, and Gba1bD370/+, Gba1bL444P/+ (heterozygous—T) flies, as well as from Gba1bm/+ (T), Gba1bm/m (H), and w1118 lines, as detailed in the Methods section. The activity level of w1118 was considered 1. (B). The quantification of (A) is shown as the average ± standard error. (C). TLC analysis of GCase activity of the four selected homozygous lines (D370S-Gba1bD370/D370SS; L444P-Gba1bL444P/L444P). (D). The quantification of (C) is shown as the average ± standard error. One-way ANOVA was used to calculate the significance of the results. (E). TLC plate showing substrate accumulation in lipid extracts prepared from 22-day-old homozygous flies (D370S-Gba1bD370/D370SS; L444P-Gba1bL444P/L444P). (F). Quantification of results as shown in (E). The results are presented as average ± standard error. One-way ANOVA was used to calculate the significance of the results. ** p < 0.01, *** p < 0.001, **** p < 0.0001. SEM—standard error. Each dot denotes an independent experiment.
Figure 2. Decreased GCase activity and substrate accumulation in the mutant fly lines. (A). GCase activity was measured in 50 µg protein lysates prepared from 2-day-old Gba1bL444P/L444P, Gba1bD370/D370SS (homozygous—H) lines, and Gba1bD370/+, Gba1bL444P/+ (heterozygous—T) flies, as well as from Gba1bm/+ (T), Gba1bm/m (H), and w1118 lines, as detailed in the Methods section. The activity level of w1118 was considered 1. (B). The quantification of (A) is shown as the average ± standard error. (C). TLC analysis of GCase activity of the four selected homozygous lines (D370S-Gba1bD370/D370SS; L444P-Gba1bL444P/L444P). (D). The quantification of (C) is shown as the average ± standard error. One-way ANOVA was used to calculate the significance of the results. (E). TLC plate showing substrate accumulation in lipid extracts prepared from 22-day-old homozygous flies (D370S-Gba1bD370/D370SS; L444P-Gba1bL444P/L444P). (F). Quantification of results as shown in (E). The results are presented as average ± standard error. One-way ANOVA was used to calculate the significance of the results. ** p < 0.01, *** p < 0.001, **** p < 0.0001. SEM—standard error. Each dot denotes an independent experiment.
Cells 13 01619 g002
Figure 3. Lysosomal abnormalities in the homozygous mutant flies. (A). Confocal images of the suboesophageal ganglion region in the brains of control w1118, Gba1bL444P/L444P lines 1-1 and 3-2, and Gba1bD370S/D370S lines 6-1 and 11-1 flies, at 15 days post-eclosion. Red—LysoTracker, Blue—DAPI. (B). Graphical presentation of the Drosophila brain was created using BioRender. MB—mushroom body, AL—anntenal lobe, SOG—suboesophageal ganglion, A—anntena. The imaged region is circled in red. (C). Quantification of LysoTracker intensity in images like the one shown in (A). The results are presented as an average ± standard error for 25 different brains for each line. Significance was calculated using one-way ANOVA. (D). Confocal images of the gut region of w1118, Gba1bL444P/L444P lines 1-1 and 3-2, and Gba1bD370S/D370S lines 6-1 and 11-1 flies at 15 days post-eclosion. Red—LysoTracker, Blue—DAPI. (E). Graphical presentation of the Drosophila gut. The image was taken from BioRender, and the imaged region is boxed in red. (F). Quantification of LysoTracker intensity in images like the one shown in (D). The results are presented as an average ± standard error for 7 different guts for each line. Significance was calculated using one-way ANOVA. ** p < 0.01, *** p < 0.001, **** p < 0.0001. Each dot denotes an independent experiment.
Figure 3. Lysosomal abnormalities in the homozygous mutant flies. (A). Confocal images of the suboesophageal ganglion region in the brains of control w1118, Gba1bL444P/L444P lines 1-1 and 3-2, and Gba1bD370S/D370S lines 6-1 and 11-1 flies, at 15 days post-eclosion. Red—LysoTracker, Blue—DAPI. (B). Graphical presentation of the Drosophila brain was created using BioRender. MB—mushroom body, AL—anntenal lobe, SOG—suboesophageal ganglion, A—anntena. The imaged region is circled in red. (C). Quantification of LysoTracker intensity in images like the one shown in (A). The results are presented as an average ± standard error for 25 different brains for each line. Significance was calculated using one-way ANOVA. (D). Confocal images of the gut region of w1118, Gba1bL444P/L444P lines 1-1 and 3-2, and Gba1bD370S/D370S lines 6-1 and 11-1 flies at 15 days post-eclosion. Red—LysoTracker, Blue—DAPI. (E). Graphical presentation of the Drosophila gut. The image was taken from BioRender, and the imaged region is boxed in red. (F). Quantification of LysoTracker intensity in images like the one shown in (D). The results are presented as an average ± standard error for 7 different guts for each line. Significance was calculated using one-way ANOVA. ** p < 0.01, *** p < 0.001, **** p < 0.0001. Each dot denotes an independent experiment.
Cells 13 01619 g003
Figure 4. ERAD of the mutant Gba1b variants. (A). A total of 60 µg of protein lysates, prepared from 2-day-old flies expressing the WT-Gba1b (UAS-WT Gba1b), D370S (UAS-D370S), and L444P (UAS-L444P) mutants under the Da-GAL4 driver, were electrophoresed through SDS-PAGE and the corresponding blots were interacted with anti-myc antibody to visualize the GCase proteins and with anti-actin antibody, as a loading control. (B). Quantification of results as presented in (A). The results are presented as average ± standard error. One-way ANOVA was used to determine the statistical significance of the results. (C). Protein lysates (60 µg), prepared from 22-day-old mutant flies described in (A), were processed as specified in (A). (D). Quantification of results as presented in (C). The results are presented as average ± standard error. Analysis was performed as explained in (B). (E). Protein lysates (60 µg), prepared as in (A) and treated with endo-H were subjected to electrophoresis and blotting as in (C). The blots interacted with anti-myc antibody to visualize the GCase proteins and with anti-actin antibody as a loading control. * p < 0.05, ** p < 0.01. Each dot denotes an independent experiment.
Figure 4. ERAD of the mutant Gba1b variants. (A). A total of 60 µg of protein lysates, prepared from 2-day-old flies expressing the WT-Gba1b (UAS-WT Gba1b), D370S (UAS-D370S), and L444P (UAS-L444P) mutants under the Da-GAL4 driver, were electrophoresed through SDS-PAGE and the corresponding blots were interacted with anti-myc antibody to visualize the GCase proteins and with anti-actin antibody, as a loading control. (B). Quantification of results as presented in (A). The results are presented as average ± standard error. One-way ANOVA was used to determine the statistical significance of the results. (C). Protein lysates (60 µg), prepared from 22-day-old mutant flies described in (A), were processed as specified in (A). (D). Quantification of results as presented in (C). The results are presented as average ± standard error. Analysis was performed as explained in (B). (E). Protein lysates (60 µg), prepared as in (A) and treated with endo-H were subjected to electrophoresis and blotting as in (C). The blots interacted with anti-myc antibody to visualize the GCase proteins and with anti-actin antibody as a loading control. * p < 0.05, ** p < 0.01. Each dot denotes an independent experiment.
Cells 13 01619 g004
Figure 5. UPR activation in the mutant flies. (A). mRNA levels of UPR markers: HSc-70-3, Atf4, Atf6, and sXbp1 were tested in the bodies (A) and heads (B) of 22-day-old homozygous Gba1bL444P/L444P fly lines 3-2 and 1-1 and homozygous Gba1bD370S/D370S fly lines 6-1 and 11-1. The results are presented as average ± standard error. Each dot represents a triplicate of an independent experiment. One-way ANOVA was used to determine the statistical significance of the results. * p < 0.05, ** p < 0.01, *** p < 0.001, **** p < 0.0001, ns—non-significant. Each dot denotes an independent experiment.
Figure 5. UPR activation in the mutant flies. (A). mRNA levels of UPR markers: HSc-70-3, Atf4, Atf6, and sXbp1 were tested in the bodies (A) and heads (B) of 22-day-old homozygous Gba1bL444P/L444P fly lines 3-2 and 1-1 and homozygous Gba1bD370S/D370S fly lines 6-1 and 11-1. The results are presented as average ± standard error. Each dot represents a triplicate of an independent experiment. One-way ANOVA was used to determine the statistical significance of the results. * p < 0.05, ** p < 0.01, *** p < 0.001, **** p < 0.0001, ns—non-significant. Each dot denotes an independent experiment.
Cells 13 01619 g005
Figure 6. Inflammation and neuroinflammation in the mutant flies. (A). The inflammatory pathways in Drosophila (created with BioRender). (B). mRNA levels of inflammatory markers: AttC, Cec, Drs, and Mtk were tested in the bodies (B) and heads (C) of 22-day-old Gba1bL444P/L444P fly lines 3-2 and 1-1 and Gba1bD370S/D370S lines 6-1 and 11-1. The results are presented as average ± standard error. One-way ANOVA was used to determine the statistical significance of the results. * p < 0.05, ** p < 0.01, *** p < 0.001, **** p < 0.0001. Each dot denotes an independent experiment.
Figure 6. Inflammation and neuroinflammation in the mutant flies. (A). The inflammatory pathways in Drosophila (created with BioRender). (B). mRNA levels of inflammatory markers: AttC, Cec, Drs, and Mtk were tested in the bodies (B) and heads (C) of 22-day-old Gba1bL444P/L444P fly lines 3-2 and 1-1 and Gba1bD370S/D370S lines 6-1 and 11-1. The results are presented as average ± standard error. One-way ANOVA was used to determine the statistical significance of the results. * p < 0.05, ** p < 0.01, *** p < 0.001, **** p < 0.0001. Each dot denotes an independent experiment.
Cells 13 01619 g006
Figure 7. Neuropathology and survival of the mutant flies. (A). Thirty flies from Gba1bL444P/L444P lines 3-2 and 1-1 and Gba1bD370S/D370S lines 6-1 and 11-1 were tested for their locomotion abilities at 2, 12, and 22 days post-eclosion. Results are presented as average ± standard error. Two-way ANOVA was used to determine the statistical significance of the results. (B) Kaplan–Meier curve presenting the survival of 100 control (w1118), homozygous Gba1bL444P lines 3-2 and 1-1, and Gba1bD370S/D370S lines 6-1 and 11-1 flies. Below is a table showing the significance measured by Kaplan–Meier’s multiple comparisons. * p < 0.05, ** p < 0.01. Each dot denotes an independent experiment.
Figure 7. Neuropathology and survival of the mutant flies. (A). Thirty flies from Gba1bL444P/L444P lines 3-2 and 1-1 and Gba1bD370S/D370S lines 6-1 and 11-1 were tested for their locomotion abilities at 2, 12, and 22 days post-eclosion. Results are presented as average ± standard error. Two-way ANOVA was used to determine the statistical significance of the results. (B) Kaplan–Meier curve presenting the survival of 100 control (w1118), homozygous Gba1bL444P lines 3-2 and 1-1, and Gba1bD370S/D370S lines 6-1 and 11-1 flies. Below is a table showing the significance measured by Kaplan–Meier’s multiple comparisons. * p < 0.05, ** p < 0.01. Each dot denotes an independent experiment.
Cells 13 01619 g007
Figure 8. Molecular dynamic simulation of Gba1b-encoded GCase with ambroxol. (A). X-ray structure of human WT GCase with ambroxol (depicted in cyan) (based on Figure 7B from JBC 2009 [21]). The loops that are stabilized upon formation of ambroxol–GCase complex are pink (loop A), green (loop B), and blue (loop C). (B). The predicted Gba1b WT model with ambroxol (16 ns stimulation). Ambroxol is painted in dark pink. Loops A, B, and C are colored as in (B). (C). RMSD stimulation of Gba1b GCase with (16 nanoseconds) and without (10 nanoseconds) ambroxol. Each graph shows the RMSD status of a different loop in the Gba1b-encoded GCase. Loops A and C are stabilized upon ambroxol binding. (D). GCase activity of homozygous Gba1bL444P/L444P flies (lines 1-1 and 3-2), grown for 22 days with and without ambroxol. GCase activity level of w1118 was considered 1. Results are presented as the average ± standard error. One-way ANOVA was used to calculate the statistical significance. (E). GCase activity of the homozygous Gba1bD370S/D370S flies (lines 6-1 and 11-1), grown for 22 days with and without ambroxol. Activity levels of w1118 with ambroxol were considered 1. Results are represented as the average ± standard error. One-way ANOVA was used to calculate the statistical significance. *** p < 0.005. Each dot denotes an independent experiment.
Figure 8. Molecular dynamic simulation of Gba1b-encoded GCase with ambroxol. (A). X-ray structure of human WT GCase with ambroxol (depicted in cyan) (based on Figure 7B from JBC 2009 [21]). The loops that are stabilized upon formation of ambroxol–GCase complex are pink (loop A), green (loop B), and blue (loop C). (B). The predicted Gba1b WT model with ambroxol (16 ns stimulation). Ambroxol is painted in dark pink. Loops A, B, and C are colored as in (B). (C). RMSD stimulation of Gba1b GCase with (16 nanoseconds) and without (10 nanoseconds) ambroxol. Each graph shows the RMSD status of a different loop in the Gba1b-encoded GCase. Loops A and C are stabilized upon ambroxol binding. (D). GCase activity of homozygous Gba1bL444P/L444P flies (lines 1-1 and 3-2), grown for 22 days with and without ambroxol. GCase activity level of w1118 was considered 1. Results are presented as the average ± standard error. One-way ANOVA was used to calculate the statistical significance. (E). GCase activity of the homozygous Gba1bD370S/D370S flies (lines 6-1 and 11-1), grown for 22 days with and without ambroxol. Activity levels of w1118 with ambroxol were considered 1. Results are represented as the average ± standard error. One-way ANOVA was used to calculate the statistical significance. *** p < 0.005. Each dot denotes an independent experiment.
Cells 13 01619 g008
Figure 9. Change in UPR parameters upon ambroxol treatment. (A). mRNA levels of UPR markers: HSc-70-3, Atf4, Atf6, and sXbp1 were tested in the bodies (A) and heads (B) of Gba1bL444P/L444P lines 3-2 and 1-1 and Gba1bD370S/D370S lines 6-1 and 11-1 flies that were grown for 22 days with and without ambroxol. The results are presented as average ± standard error. Relative mRNA expression level was calculated using the 2−ΔΔCT method. Two-way ANOVA was used to calculate the statistical significance. * p < 0.05, ** p < 0.01, *** p < 0.001, **** p < 0.0001. Each dot denotes an independent experiment.
Figure 9. Change in UPR parameters upon ambroxol treatment. (A). mRNA levels of UPR markers: HSc-70-3, Atf4, Atf6, and sXbp1 were tested in the bodies (A) and heads (B) of Gba1bL444P/L444P lines 3-2 and 1-1 and Gba1bD370S/D370S lines 6-1 and 11-1 flies that were grown for 22 days with and without ambroxol. The results are presented as average ± standard error. Relative mRNA expression level was calculated using the 2−ΔΔCT method. Two-way ANOVA was used to calculate the statistical significance. * p < 0.05, ** p < 0.01, *** p < 0.001, **** p < 0.0001. Each dot denotes an independent experiment.
Cells 13 01619 g009
Figure 10. Effect of ambroxol on inflammation/neuroinflammation. (A). mRNA levels of inflammatory markers: AttC, Cec, Drs, and Mtk were tested in the bodies (A) and heads (B) of homozygous Gba1bL444P/L444P lines 3-2 and 1-1 and Gba1bD370S/D370S 6-1 and 11-1 flies that were grown for 22 days with and without ambroxol. The results are presented as average ± standard error. Relative mRNA expression level was calculated using the 2−ΔΔCT method. Two-way ANOVA was used to calculate the statistical significance. * p < 0.05, ** p < 0.01, *** p < 0.001, **** p < 0.0001. Each dot denotes an independent experiment.
Figure 10. Effect of ambroxol on inflammation/neuroinflammation. (A). mRNA levels of inflammatory markers: AttC, Cec, Drs, and Mtk were tested in the bodies (A) and heads (B) of homozygous Gba1bL444P/L444P lines 3-2 and 1-1 and Gba1bD370S/D370S 6-1 and 11-1 flies that were grown for 22 days with and without ambroxol. The results are presented as average ± standard error. Relative mRNA expression level was calculated using the 2−ΔΔCT method. Two-way ANOVA was used to calculate the statistical significance. * p < 0.05, ** p < 0.01, *** p < 0.001, **** p < 0.0001. Each dot denotes an independent experiment.
Cells 13 01619 g010
Table 1. The primers used for mutagenesis are shown.
Table 1. The primers used for mutagenesis are shown.
NamePrimers for Plasmid Construction
L444P Gba1bF: 5′–CCCTTCACCCAGCCGAGTGTTGTTGGCTTCCAGCGACC–3′
R: 5′–GGTCGCTGGAAGCCAACAACATCGGCTGGGTGAAGGG-3′
D370S Gba1bF: 5′–GGCCTATACCCAGTCTCTGACGCACAACTTCAACGG–3′
R: 5′–CCGTTGAAGTTGTGCGTCAGAGACTGGGTATAGGCC-3′
Table 2. The donor construct and the two sgRNAs used to create mutations in the Gba1b gene.
Table 2. The donor construct and the two sgRNAs used to create mutations in the Gba1b gene.
Donor ConstructA 2741 bp fragment of the fly Gba1b gene in pUC57
sgRNA 1gaaacgtgatcgatggccagtgg
sgRNA 2atattggtccaaatgtagggtgg
Table 3. Primers used for amplifying the mutation containing Gba1b gene.
Table 3. Primers used for amplifying the mutation containing Gba1b gene.
NamePrimers for Plasmid Construction
Gba1bF: 5′–GCTATCTGGCTGAACGACAATCTG–3′
R: 5′–CCATTGTAGATTATCAACGCCACAC-3′
Table 4. Primers used for qRT-PCR in the present study are depicted.
Table 4. Primers used for qRT-PCR in the present study are depicted.
NamePrimers for qRT-PCR
rp49F: 5′-TAAGAAGCGCACAAAGCACT-3′
R: 5′-GGGCATCAGATATTGTCCCT-3′
HSc-70-3F: 5′-GCTGGTGTTATTGCCGGTCTGC-3′
R: 5′-GATGCCTCGGGATGGTTCCTTGC-3′
Atf4F: 5′-AGACGCTGCTTCGCTTCCTTC-3′
R: 5′-GCCCGTAAGTGCGAGTACGCT-3′
Atf6F: 5′-CGTAATTCCACGGAAGCCCAAC-3′
R: 5′-CGACGGTAGCTTGATTTCTAGAGCC-3′
sXbp1F: 5′-CCGAACTGAAGCAGCAACAGC-3′
R: 5′-GTATACCCTGCGGCAGATCC-3′
AttcF: 5′-CTGCACTGGACTACTCCCACATCA-3′
R: 5′-CGATCCTGCGACTGCCAAAGATTG-3′
CecF: 5′-CATTGGACAATCGGAAGCTGGGTG-3′
R: 5′-TAATCATCGTGGTCAACCTCGGGC-3′
DrsF: 5′-AGTACTTGTTCGCCCTCTTCGCTG-3′
R: 5′-CCTTGTATCTTCCGGACAGGCAGT-3′
MtkF: 5′-CATCAATCAATTCCCGCCACCGAG-3′
R: 5′-AAATGGGTCCCTGGTGACGATGAG-3′
Table 5. A table showing the amino acid positions of the three loops that are stabilized by ambroxol in human GCase and the parallel positions in the Drosophila Gba1b-encoded enzyme.
Table 5. A table showing the amino acid positions of the three loops that are stabilized by ambroxol in human GCase and the parallel positions in the Drosophila Gba1b-encoded enzyme.
LoopsHuman GBA1Drosophila Gba1b
Loop A243–249300–315
Loop B310–312379–386
Loop C386–400452–467
Disclaimer/Publisher’s Note: The statements, opinions and data contained in all publications are solely those of the individual author(s) and contributor(s) and not of MDPI and/or the editor(s). MDPI and/or the editor(s) disclaim responsibility for any injury to people or property resulting from any ideas, methods, instructions or products referred to in the content.

Share and Cite

MDPI and ACS Style

Kuppuramalingam, A.; Cabasso, O.; Horowitz, M. Functional Analysis of Human GBA1 Missense Mutations in Drosophila: Insights into Gaucher Disease Pathogenesis and Phenotypic Consequences. Cells 2024, 13, 1619. https://doi.org/10.3390/cells13191619

AMA Style

Kuppuramalingam A, Cabasso O, Horowitz M. Functional Analysis of Human GBA1 Missense Mutations in Drosophila: Insights into Gaucher Disease Pathogenesis and Phenotypic Consequences. Cells. 2024; 13(19):1619. https://doi.org/10.3390/cells13191619

Chicago/Turabian Style

Kuppuramalingam, Aparna, Or Cabasso, and Mia Horowitz. 2024. "Functional Analysis of Human GBA1 Missense Mutations in Drosophila: Insights into Gaucher Disease Pathogenesis and Phenotypic Consequences" Cells 13, no. 19: 1619. https://doi.org/10.3390/cells13191619

APA Style

Kuppuramalingam, A., Cabasso, O., & Horowitz, M. (2024). Functional Analysis of Human GBA1 Missense Mutations in Drosophila: Insights into Gaucher Disease Pathogenesis and Phenotypic Consequences. Cells, 13(19), 1619. https://doi.org/10.3390/cells13191619

Note that from the first issue of 2016, this journal uses article numbers instead of page numbers. See further details here.

Article Metrics

Back to TopTop