Abstract
Monocytes, as well as downstream macrophages and dendritic cells, are essential players in the immune system, fulfilling key roles in homeostasis as well as in inflammatory conditions. Conventionally, driven by studies on reporter models, mouse monocytes are categorized into a classical and a non-classical subset based on their inversely correlated surface expression of Ly6C/CCR2 and CX3CR1. Here, we aimed to challenge this concept by antibody staining and reporter mouse models. Therefore, we took advantage of Cx3cr1GFP and Ccr2RFP reporter mice, in which the respective gene was replaced by a fluorescent reporter protein gene. We analyzed the expression of CX3CR1 and CCR2 by flow cytometry using several validated fluorochrome-coupled antibodies and compared them with the reporter gene signal in these reporter mouse strains. Although we were able to validate the specificity of the fluorochrome-coupled flow cytometry antibodies, mouse Ly6Chigh classical and Ly6Clow non-classical monocytes showed no differences in CX3CR1 expression levels in the peripheral blood and spleen when stained with these antibodies. On the contrary, in Cx3cr1GFP reporter mice, we were able to reproduce the inverse correlation of the CX3CR1 reporter gene signal and Ly6C surface expression. Furthermore, differential CCR2 surface expression correlating with the expression of Ly6C was observed by antibody staining, but not in Ccr2RFP reporter mice. In conclusion, our data suggest that phenotyping strategies for mouse monocyte subsets should be carefully selected. In accordance with the literature, the suitability of CX3CR1 antibody staining is limited, whereas for CCR2, caution should be applied when using reporter mice.
1. Introduction
Monocytes are widely conserved cells of the myeloid lineage. In the peripheral blood of mice, they account for up to 4% of all leucocytes [1,2] and develop from hematopoietic stem cells (HSCs) in the bone marrow via the common myeloid progenitor [3]. They are recruited from the bloodstream to the surrounding tissue, where they can differentiate into macrophages or dendritic cells (DCs) dependent on the tissue environment [4].
Monocytes are known to play a central role in both innate and adaptive immunity. They support and maintain tissue homeostasis by promoting immune tolerance, contributing to anti-microbial defense and being essential players in tissue repair and wound healing [2,5,6,7,8]. However, monocytes are often considered double-edged swords as they also contribute to the pathogenesis and progression of chronic inflammatory conditions like inflammatory bowel disease, rheumatoid arthritis, or multiple sclerosis [9,10,11,12,13].
Over time, our understanding of monocytes has evolved from viewing them as a homogeneous macrophage precursor population to a heterogeneous population with various functions [14,15]. The first evidence for different mouse monocyte subsets was provided by Geissmann et al., who identified a CX3C motif chemokine receptor 1high chemokine (C-C motif) receptor 2−/low (CX3CR1high CCR2−/low) and a CX3CR1low CCR2high subset with different phenotypic and functional properties, which were confirmed in later reports [15,16]. CX3CR1 is a 7-transmembrane receptor coupled to heterotrimeric G proteins that is important for the adhesion of leukocytes, cell survival, and the recruitment of immune cell subpopulations [17]. Several studies have demonstrated that CX3CR1 signaling is an essential survival factor for monocytes [18,19]. Importantly, these initial landmark studies on CX3CR1 were based on the use of reporter mouse models. In contrast, for CCR2, there was no reporter mouse model available until Saederup et al. generated Ccr2RFP reporter mice in order to investigate monocyte subset trafficking in vivo [20]. CCR2 is a C-C chemokine receptor for the monocyte chemoattractant protein-1 (MCP-1) and has dual roles, including pro-inflammatory functions, mainly via antigen-presenting cells and T cells, and anti-inflammatory functions via regulatory T cells [21]. Furthermore, CCR2 is important for monocyte emigration from the bone marrow and efficient monocyte recruitment from the blood to inflamed tissue [22,23].
Subsequent studies further identified lymphocyte antigen 6 family member C (Ly6C) as a specific marker for discriminating monocytes in two phenotypically and functionally different subtypes [15,24]. Conventionally, driven by these studies, the literature categorizes mouse monocytes into a classical and a non-classical subset based on their inverse correlation of CX3CR1 and Ly6C/CCR2 surface expressions [1,13,25,26,27].
Classical monocytes, also called inflammatory monocytes, are defined as Ly6Chigh, CX3CR1low, and CCR2high and are recruited to sites of inflammation at high rates, where they recognize and phagocytose pathogens and are able to attract other immune cells by secreting cytokines and anti-microbial factors. On the other hand, non-classical monocytes, defined as Ly6Clow, CX3CR1high, and CCR2−/low, are characterized by their ability to patrol along the vascular endothelium, to remove cell debris and to promote tissue repair [27,28].
However, the phenotyping of different monocyte subsets is still ambiguous, and there are many different approaches described in the literature [28,29,30,31,32]. In the present study, we aimed to challenge the monocyte phenotyping concept based on CX3CR1, CCR2, and Ly6C by comparing surface antibody staining and genetically modified reporter mouse models.
Therefore, we used Cx3cr1GFP and Ccr2RFP reporter mice, in which the Cx3cr1 or Ccr2 gene is replaced by a green fluorescent protein (GFP) or red fluorescent protein (RFP) reporter gene, respectively. Based on this genetic background, heterozygous (Cx3cr1+/GFP or Ccr2+/RFP) mice, with fluorescent protein substitution in only one allele, were used as reporters to identify Cx3cr1- or Ccr2-expressing monocytes, whereas homozygous mice showed a functional knock-out. While our results confirm previous work showing that there is a discrepancy between the CX3CR1 reporter gene signal and CX3CR1 surface expression, as detected by flow cytometry, we add further details to the picture by comparing the reporter signal and several validated fluorochrome-coupled antibodies head-to-head as well as different Cx3cr1 reporter mouse lines [33,34]. Moreover, we also observed a discrepancy between the reporter and antibody signal for CCR2. However, here, we observed differential expression in flow cytometry via antibody staining, but not in reporter mice.
Taken together, our data suggest that CX3CR1 antibody surface staining, as well as Ccr2RFP fluorescence reporter mice, should be used with caution to profile classical and non-classical monocytes.
2. Materials and Methods
2.1. Mice
All mice were used for experiments according to approval by the Animal Welfare Committee of the Government of Lower Franconia and all methods were performed according to relevant guidelines and all relevant ethical regulations. Mice were sacrificed by cervical dislocation. All animals used in this study were housed in individually ventilated cages with a regular 12 h day–night cycle and had free access to food and water at all times. Cx3cr1GFP mice (B6.129P2(Cg)-Cx3cr1tm1Litt/J) were received from the Jackson Laboratory and were bred in-house to C57Bl/6J mice to obtain heterozygous Cx3cr1+/GFP littermates. To receive all different haplotypes (homozygous GFP/GFP, heterozygous GFP/+, as well as wildtype +/+), heterozygous Cx3cr1GFP/+ mice were mated. Ccr2RFP/+ (B6.129(Cg)-Ccr2tm2.1Ifc/J) mice were received from the Jackson Laboratory and were bred in-house, similar to the Cx3cr1GFP strain. Age and sex-matched C57Bl/6J wildtype mice were also bred in-house. Cx3cr1creER R26-tdTomato mice (B6.Cx3cr1tm2.1(cre/ERT2)JungGt(ROSA)26Sortm9(CAG-tdTomato)Hze) were available in-house. In order to induce the tdTomato reporter signal, mice were fed tamoxifen-containing food for 4 days before analysis. For all experiments, adult mice (>8 weeks) were used.
2.2. Isolation of Cells
Peripheral blood was collected from the facial vein. For erythrocyte removal, 2 mL of 1x BD Pharm Lyse™ lysing solution (BD Bioscience, Franklin Lakes, NJ, USA) was added to 70–80 μL of whole blood, which was vortexed and incubated for 15 min at room temperature (RT). Cells were washed two times with the FACS buffer (phosphate-buffered saline (PBS) supplemented with 1% fetal calf serum (FCS, PAN-Biotech, Aidenbach, Germany), and 2 mM EDTA) and were further processed for flow cytometry.
Splenocytes were isolated as previously described [35]. In short, freshly isolated spleens were mashed through a 40 μm cell strainer and resuspended in 3 mL of an ammonium–chloride–potassium lysis buffer (155 mM ammonium chloride; 19 mM potassium hydrogen carbonate; 0.68 mM EDTA; and pH 7.27). After 3 min, the cells were washed with PBS and counted with a Neubauer counting chamber. For flow cytometry analysis, 1–2 million splenocytes per sample were used.
2.3. Flow Cytometry and Fluorescence-Activated Cell Sorting (FACS)
Peripheral blood cells and splenocytes were stained for viable cells using the eBioscience Viability dye eFluor 506 or eFluor 780 (Invitrogen, Carlsbad, CA, USA) for 30 min at 4 °C and nonspecific binding was blocked using the Fc Blocking Reagent (Miltenyi Biotech, Bergisch Gladbach, Germany) according to the manufacturer’s protocol. Low-binding FACS tubes (Polypropylene round bottom tubes, FALCON, Reynosa, Tamps., Mexico) were used throughout. Cell surface staining was performed for 15 min at 4 °C using the antibodies listed in Supplemental Table S1. Fluorescently labeled cells were then fixed with 250 µL FluoroFix (BioLegend, San Diego CA, USA) for 1 h at RT, washed two times with the FACS buffer, and analyzed on an LSR Fortessa (BD Bioscience, Franklin Lakes, New Jersey, USA) instrument and with FlowJo™ v10.8 Software (BD Bioscience, Franklin Lakes, New Jersey, USA). Compensation was undertaken using single staining for each individual antibody. To investigate the expression of CX3CR1 or CCR2 on classical and non-classical monocytes, we pre-gated on Ly6Chigh (classical) and Ly6Clow (non-classical) monocytes.
For FACS, peripheral blood mononuclear cells (PBMCs) were isolated from whole blood collected from the heart. Therefore, whole blood was diluted at least 1:2 in PBS and 2 mL of Lympholyte cell separation media (Cedarlane, Burlington, Ontario, Canada) was slowly layered under the cell suspension and centrifuged for 20 min at 771× g without break. Cells from the interphase were carefully removed and transferred into a new tube for washing. After counting, the cells were stained for flow cytometry, as mentioned above, using the antibodies listed in Supplementary Table S2. Cd11b+Ly6G−Cd115+Ly6Chigh and Cd11b+Ly6G−Cd115+Ly6low cells were sorted on an Astrios EQ Sorter (Beckman Coulter, Brea, CA, USA).
2.4. RNA Isolation and Quantitative Polymerase Chain Reaction (qPCR) Analysis
RNA from sorted Cd11b+Ly6G−Cd115+Ly6Chigh and Cd11b+Ly6G−Cd115+Ly6low cells was isolated using TRIzol (AMBION) according to the manufacturer’s protocol. Briefly, the cells were either directly sorted into or resuspended in 500 µL of the Trizol reagent, vortexed, and frozen at −80 °C. After thawing, 100 μL of chloroform was added, and samples were centrifuged at 20,000× g for 15 min at 4 °C without break to separate the protein, DNA, and RNA components. The upper aqueous phase containing the RNA was carefully collected, and 10 µg of glycogen (Thermo Fisher Scientific, Waltham, MA, USA) was added. Subsequently, 250 μL of isopropanol (Carl Roth, Karlsruhe, Germany) was added, and samples were incubated for 20 min on ice with regular vortexing intervals. Subsequently, the pellet was washed two times with 1 mL of 75% ethanol (Carl Roth, Karlsruhe, Germany) and dried at 37 °C to remove the remaining ethanol. The RNA pellet was then resuspended in 20 µL of RNase-free water and incubated for a further 10 min at 37 °C.
The concentration and purity of the extracted RNAs were measured using a Nanodrop 2000 spectrophotometer (Thermo Fisher Scientific, Waltham, MA, USA). Total RNA was transcribed into complementary DNA (cDNA) using the AffinityScript Kit (Agilent, Santa Clara, CA, USA). In short, 50 µg of mRNA were supplemented with poly d(T) primers and a random primer mix, and samples were incubated at 65 °C for 5 min at 300 rounds per minute (rpm). After incubation for 10 min at RT with reverse transcriptase, a 10x Affinity script buffer, dithiothreitol (DTT), desoxyribonucleotide triphosphate (dNTP) mixture, and RNase-free water were added. The reverse transcription was performed for 1 h at 42 °C and 300 rpm, followed by the inactivation of the enzyme at 70 °C for 15 min.
Primers for Cx3cr1, enhanced-GFP (E-GFP), and HPRT as the housekeeping gene were all purchased from Qiagen (Antwerp, Belgium). qPCR analysis was run in duplicates using SybrSelect MasterMix (Thermo Fisher Scientific, Waltham, MA, USA) and the Quantitect Primer Assay (Qiagen, Antwerp, Belgium). Duplicate values, in which the cycle threshold (Ct) value differed by more than one, were excluded from further analyses.
2.5. Statistics
All statistical analyses were performed using GraphPad Prism software 9.5.1. Normality was tested using the Shapiro–Wilk test. If the samples were normally distributed, a paired t-test was used. In contrast, if the samples were not normally distributed, a Wilcoxon test (matched pairs) was performed. Error bars in all graphs display the standard error of the mean (SEM). An α-value of p < 0.05 was defined as statistically significant. Significance levels are indicated by asterisks (* p < 0.05, ** p < 0.01, *** p < 0.001, **** p < 0.0001).
3. Results
3.1. Monocytes from the Peripheral Blood and Spleen of C57Bl/6 Mice Show No Inverse Correlation of Ly6C and CX3CR1 Expression by Flow Cytometry
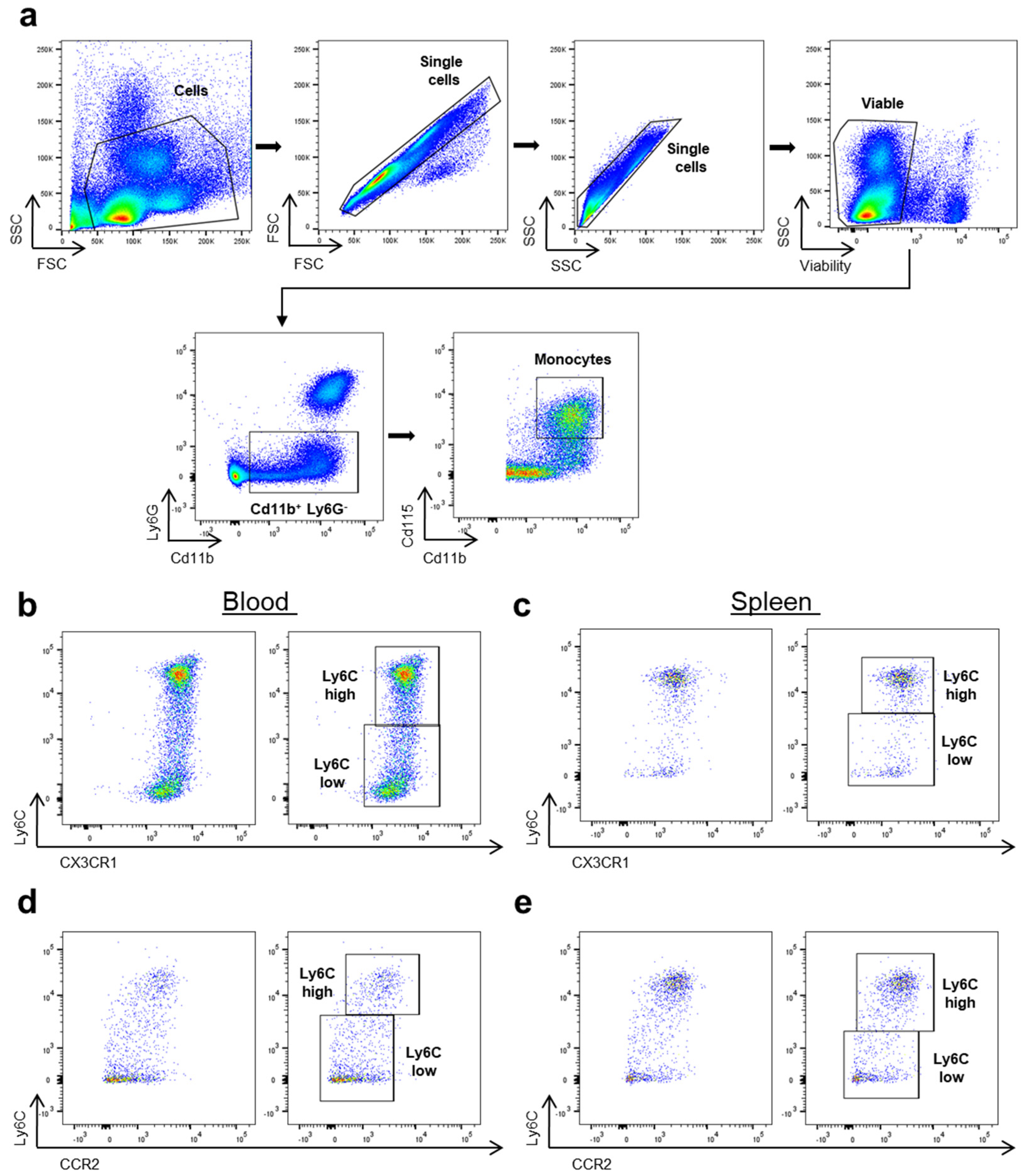
As the first step, we aimed to set up a flow cytometry panel to characterize classical and non-classical monocytes based on Ly6C and CX3CR1, as suggested in the literature [1,36,37,38]. Thus, we isolated cells from the peripheral blood of C57Bl/6 mice and analyzed them by flow cytometry. Monocytes were defined as Cd11b+Ly6G−Cd115+ (Figure 1a). In addition, these cells were also Cd172a+ and SiglecF−, excluding contamination with type 1 conventional DC (which are Cd172a−) and neutrophils (which are SiglecF+) (Supplemental Figure S1a). In the next step, we used Ly6C (HK1.4, BioLegend) and CX3CR1 (QA16A03, BioLegend) to subcluster these monocytes. While there was a clear separation between Ly6Chigh and Ly6Clow monocytes, we did not observe any relevant differences in the CX3CR1 expression of these monocytes (Figure 1b). Similar observations were made using splenocytes from C57Bl/6 mice (Figure 1c). Furthermore, we also analyzed the correlation of Ly6C and CCR2 and, in contrast to CX3CR1, we observed the reported positive correlation between these two markers as Ly6Chigh monocytes expressed higher levels of CCR2 (Figure 1d,e).
Figure 1.
CX3CR1 antibody staining does not sufficiently discriminate mouse classical against non-classical monocytes. (a) Representative gating strategy to identify monocytes in C57Bl/6 (WT) peripheral blood and splenocytes. Following the exclusion of detritus based on SSC and FSC, we excluded doublets and gated on viable cells. Monocytes were further defined as Cd11b+Ly6G− and Cd115+. (b) Ly6C (HK1.4, BioLegend) vs. CX3CR1 (QA16A03, BioLegend) expression on Cd11b+Ly6G−Cd115+ peripheral monocytes and representative gating for Ly6Chigh and Ly6Clow. (c) Ly6C (HK1.4, BioLegend) vs. CX3CR1 (QA16A03, BioLegend) expression on Cd11b+Ly6G−Cd115+ monocytes from the spleen and representative gating for Ly6Chigh and Ly6Clow. (d) Ly6C (HK1.4, BioLegend) vs. CCR2 (SA203G11, BioLegend) expression on Cd11b+Ly6G−Cd115+ peripheral monocytes and representative gating for Ly6Chigh and Ly6Clow. (e) Ly6C (HK1.4, BioLegend) vs. CCR2 (SA203G11, BioLegend) expression on Cd11b+Ly6G−Cd115+ monocytes from the spleen and representative gating for Ly6Chigh and Ly6Clow.
Collectively, these data put the inverse correlation of the surface expression of Ly6C and CX3CR1 on mouse monocytes into question.
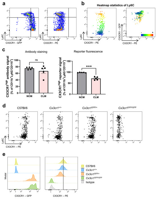
3.2. Discrepancy between Fluorescent Reporter and Antibody-Based Assessment of CX3CR1 Expression
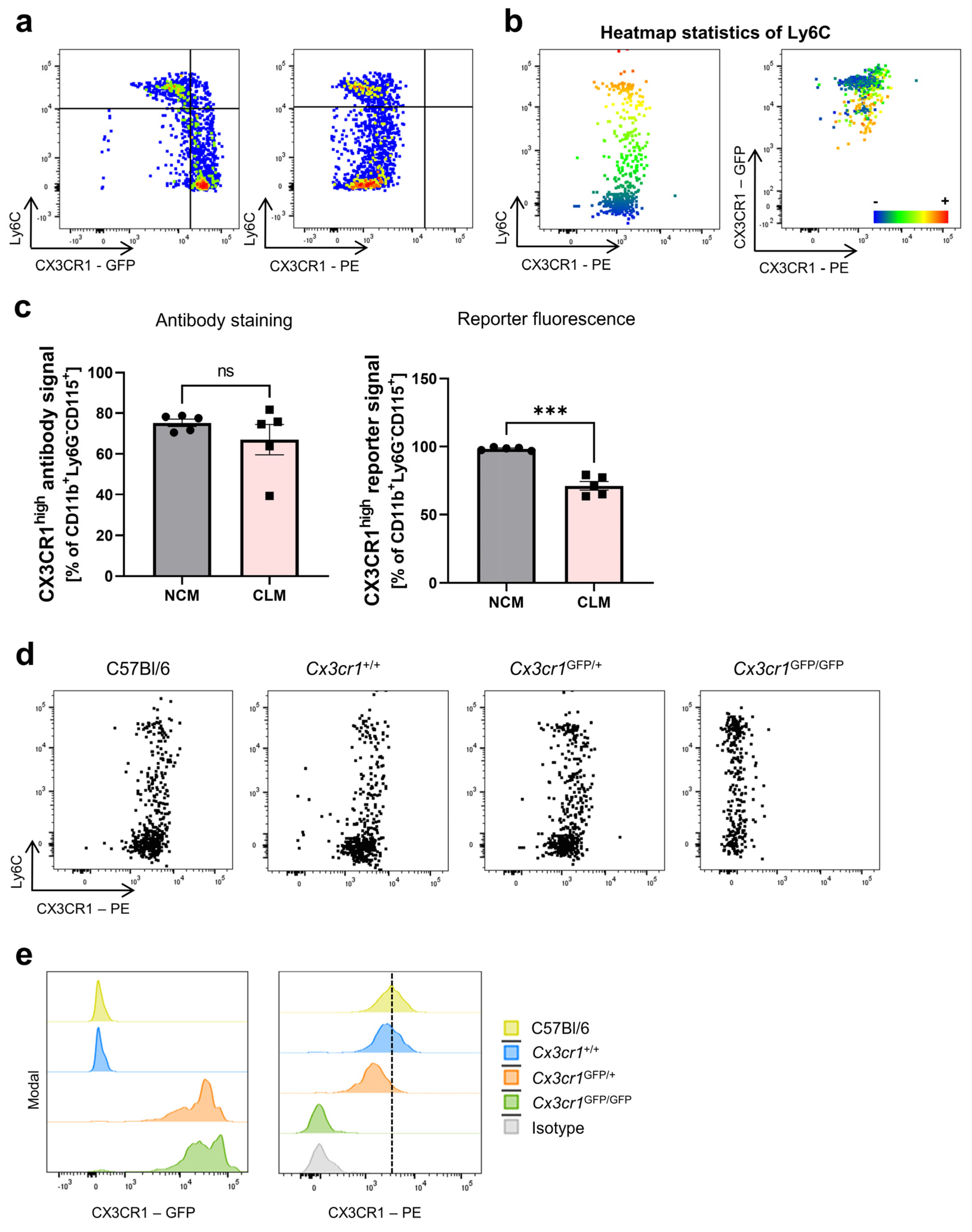
As the initial studies identifying classical and non-classical monocytes using CX3CR1 were based on reporter mouse models [15,39], we also investigated the surface expression of CX3CR1 and Ly6C in the peripheral blood of Cx3cr1GFP mice by flow cytometry. Therefore, we used heterozygous Cx3cr1GFP/+ mice, which express Cx3cr1 on one allele and GFP under the control of the Cx3cr1 promoter on the other allele. First, we explored whether we could reproduce the inverse correlation of Ly6C and CX3CR1 expression on monocytes based on the CX3CR1 reporter signal. Indeed, we were able to distinguish a Ly6ChighCX3CR1GFP-low and a Ly6ClowCX3CR1GFP-high population in accordance with previous reports (Figure 2a) [40,41,42]. However, in line with the data shown above, we were not able to distinguish these populations on peripheral blood monocytes in the same Cx3cr1GFP/+ mice (Figure 2a,b) using a CX3CR1 antibody (Z8-50, PE, BD Bioscience). Consistently, we did not observe any correlation between antibody-based CX3CR1 and Ly6C expression nor between the CX3CR1 antibody and reporter signal (Figure 2b). Furthermore, we defined classical and non-classical monocytes based on their surface expression of Ly6C and quantified the expression of CX3CR1high-expressing cells on both monocyte subsets. While there was no significant difference in the expression of CX3CR1 when using anti-CX3CR1 antibodies, we could clearly show a significant difference in the CX3CR1-GFP reporter fluorescence signal (Figure 2c).
Figure 2.
Differential CX3CR1 reporter fluorescence signal, but not antibody staining on peripheral blood monocytes in mice. (a) Representative flow cytometry of peripheral blood monocytes from Cx3cr1GFP/+ reporter mice. Monocytes were gated as described in Figure 1. Left panel: CX3CR1-GFP fluorescence signal. Right panel: staining of the same reporter mice using the CX3CR1 (Z8-50, PE) antibody. (b) Dot plots visualizing the heatmap statistics of Ly6C on monocytes from Cx3cr1GFP/+ reporter mice. Red indicates a high expression of Ly6C, while blue indicates a low expression of Ly6C. (c) Quantitative analysis of CX3CR1 expression on classical and non-classical monocytes in the peripheral blood of Cx3cr1GFP/+ mice. Left panel: antibody staining (Z8-50, PE; p = 0.2722). Right panel: reporter fluorescence signal (p = 0.0005) (d) Representative flow cytometry showing the staining of CX3CR1 on peripheral blood monocytes using the CX3CR1 (Z8-50, PE) antibody in C57Bl/6 WT (left panel) mice, WT littermates (Cx3cr1+/+, middle left panel), heterozygous Cx3cr1GFP/+ mice (right middle panel) and homozygous Cx3cr1GFP/GFP mice (right panel). (e) Representative histograms showing the CX3CR1-GFP and CX3CR1 (Z8-50, PE) antibody signal in C57Bl/6 (WT, yellow) mice, WT littermates (Cx3cr1+/+, blue), heterozygous Cx3cr1GFP/+ (red) and homozygous Cx3cr1GFP/GFP mice (green) as well as the isotype control (grey). Data are representative of at least three independent experiments. For statistical analyses, paired t-tests were applied. CLM, classical monocytes; NCM, non-classical monocytes.
Thus, in our next step, we aimed to verify whether the antibodies used were indeed functional and able to detect CX3CR1. To this end, we took advantage of different haplotypes of Cx3cr1GFP reporter mice. As expected, C57Bl/6 WT and Cx3cr1+/+ mice showed no expression of CX3CR1-GFP, but substantial and similar expression of CX3CR1 was detected by antibody staining on peripheral blood monocytes. In contrast, monocytes from heterozygous Cx3cr1GFP/+ mice showed moderate expression of CX3CR1-GFP as well as CX3CR1 antibody staining, which was less intense than on C57Bl/6 WT and Cx3cr1+/+ monocytes. Monocytes from homozygous Cx3cr1GFP/GFP mice also expressed CX3CR1-GFP (more intense than their Cx3cr1GFP/+ counterparts), but there was no CX3CR1 antibody staining as expected due to the functional knockout of CX3CR1 (Figure 2d,e). Importantly, we did not observe any differences in the abundance of monocytes in general in these different mice (Supplemental Figure S1b). Thus, together, these observations indicated that the CX3CR1 antibody used is indeed functional.
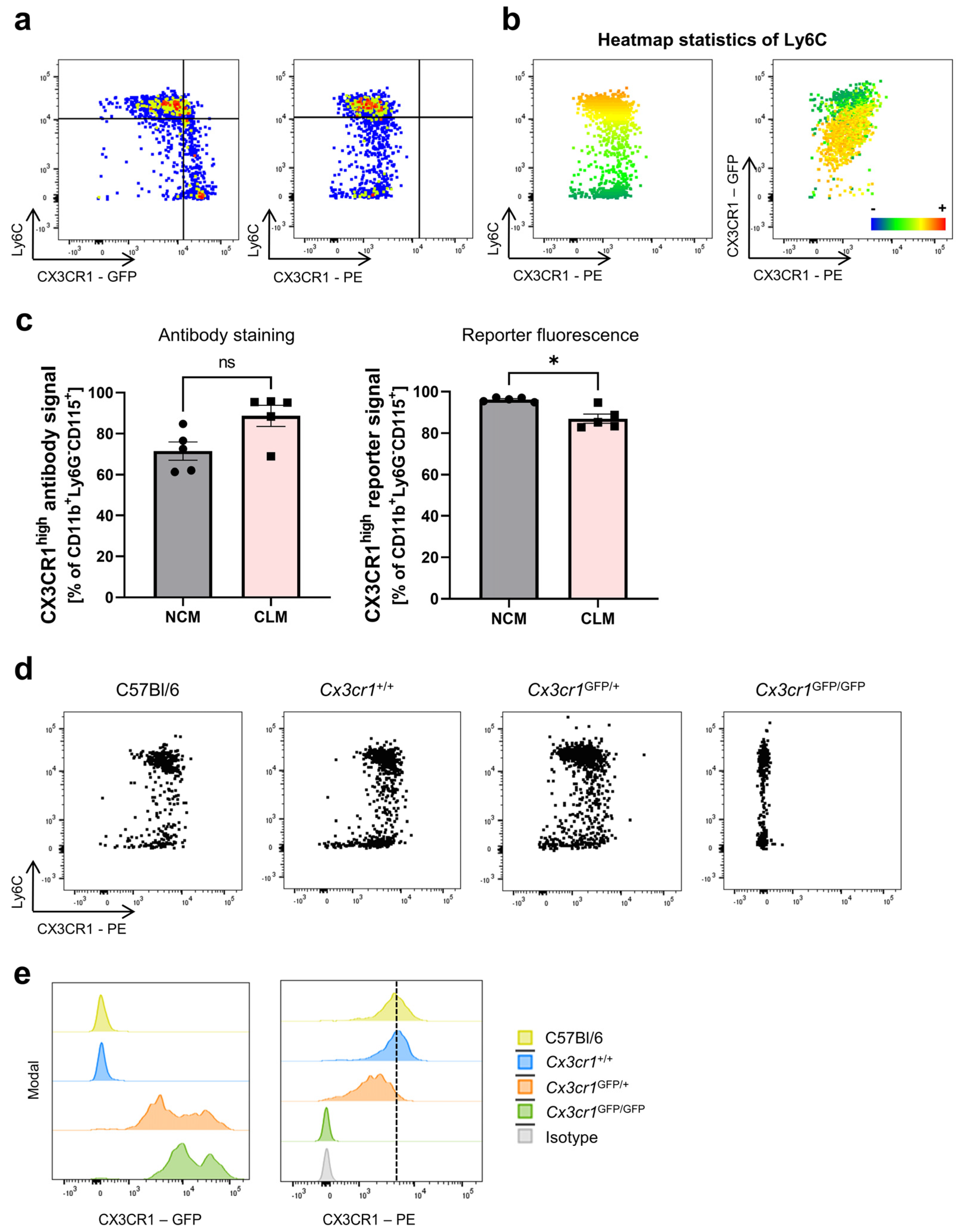
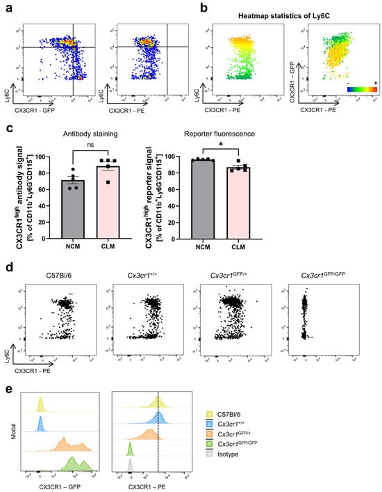
To verify our findings across tissues, we performed the same experiments using splenocytes. As in the peripheral blood, an inverse correlation of Ly6C and CX3CR1 expression was only observed with the CX3CR1 reporter signal, but not using the CX3CR1 antibody (Z8-50, PE, BD Bioscience) (Figure 3a–c). In addition, as in the peripheral blood, we were able to prove the validity of CX3CR1 antibody staining in different Cx3cr1 haplotypes (Figure 3d,e).
Figure 3.
Differential CX3CR1 reporter fluorescence signal, but not antibody staining on splenic monocytes in mice. (a) Representative flow cytometry of GFP (left) and CX3CR1 antibody (Z8-50, PE, right) signals in monocytes from the spleen of Cx3cr1GFP/+ reporter mice. (b) Heatmap statistics of the Ly6C surface expression on monocytes from Cx3cr1GFP/+ reporter mice. Red indicates a high expression of Ly6C, while blue indicates a low expression of Ly6C. (c) Quantitative analysis of the CX3CR1 expression on classical and non-classical monocytes in splenocytes of Cx3cr1GFP/+ mice. Left panel: antibody staining (Z8-50, PE, p = 0.0625). Right panel: reporter fluorescence signal (p = 0.0133). (d) Representative flow cytometry showing CX3CR1 (Z8-50, PE) antibody staining on splenic monocytes of C57Bl/6 WT (left panel) mice, WT littermates (Cx3cr1+/+, middle left panel), heterozygous Cx3cr1GFP/+ mice (right middle panel) and homozygous Cx3cr1GFP/GFP mice (right panel). (e) Representative histograms showing the CX3CR1-GFP and CX3CR1 (Z8-50, PE) antibody signal in C57Bl/6 (WT, yellow) mice, WT littermates (Cx3cr1+/+, blue), heterozygous Cx3cr1GFP/+ mice (red) and homozygous Cx3cr1GFP/GFP mice (green) as well as the isotype control (grey). Data are representative of at least three independent experiments. For normally distributed data, the paired t-test was used; for not normally distributed samples, the Wilcoxon test (matched pairs) was applied. CLM, classical monocytes; NCM, non-classical monocytes.
In order to exclude fluorophore- or clone-specific effects, we additionally used another four commercially available and validated CX3CR1 antibodies. However, we were not able to reproduce the inverse correlation of Ly6C and CX3CR1 expression that we observed when using the reporter signal in Cx3cr1GFP/+ mice with any of them (Supplementary Figures S2 and S3).
For further validation, we also used a second Cx3cr1 reporter mouse line, in which a tamoxifen-dependent Cre recombinase controlled by the Cx3cr1 locus induces the expression of tdTomato (Cx3cr1creER R26-tdTomato). Again, in the spleen of these mice, we observed Ly6ChighCX3CR1tdTomato-low and Ly6ClowCX3CR1tdTomato-high monocyte populations only with the CX3CR1 reporter signal, but not with antibody staining, fully supporting our findings in the Cx3cr1GFP reporter mouse model (Supplemental Figure S4).
Taken together, these data show that there is a discrepancy between CX3CR1 expression as determined by surface staining with validated CX3CR1 antibodies and the quantification of the fluorescent reporter signal in non-classical monocytes in mice.
3.3. mRNA Levels of Cx3cr1 and GFP Are Increased in Ly6Clow Compared to Ly6Chigh Monocytes
Finally, to better understand the reason underlying this discrepancy, we explored the expression of Cx3cr1 and GFP mRNA in monocytes from Cx3cr1GFP/+ mice. Therefore, we sorted Cd11b+Ly6G−Cd115+Ly6Chigh classical monocytes and Cd11b+Ly6G−Cd115+Ly6Clow non-classical monocytes from the spleen and peripheral blood and performed qPCR analyses. The mRNA levels of Cx3cr1, as well as of GFP, were substantially higher in non-classical compared to classical monocytes in the blood and spleen (Figure 4). In conclusion, these data suggest that differential CX3CR1 expression in non-classical and classical monocytes in mice is lost on the surface of these cells.
Figure 4.
Cx3cr1 and GFP expression on mRNA level in monocytes from Cx3cr1GFP/+ mice. (a) Quantitative qPCR of Cx3cr1 mRNA (left panel, p = 0.024) and enhanced-GFP (E-GFP) mRNA (right panel, p = 0.0144) expression relative to HPRT in sorted classical (Cd11b+Ly6G−Cd115+Ly6Chigh) and non-classical monocytes (Cd11b+Ly6G−Cd115+Ly6Clow) from the peripheral blood (n = 8). (b) Quantitative qPCR of Cx3cr1 mRNA (left panel, p = 0.015) and enhanced-GFP (E-GFP) mRNA (right panel, p = 0.0167) expression in classical and non-classical monocytes from the spleen (n = 8). For statistical analyses, a paired t-test was applied. CLM, classical monocytes; NCM, non-classical monocytes.
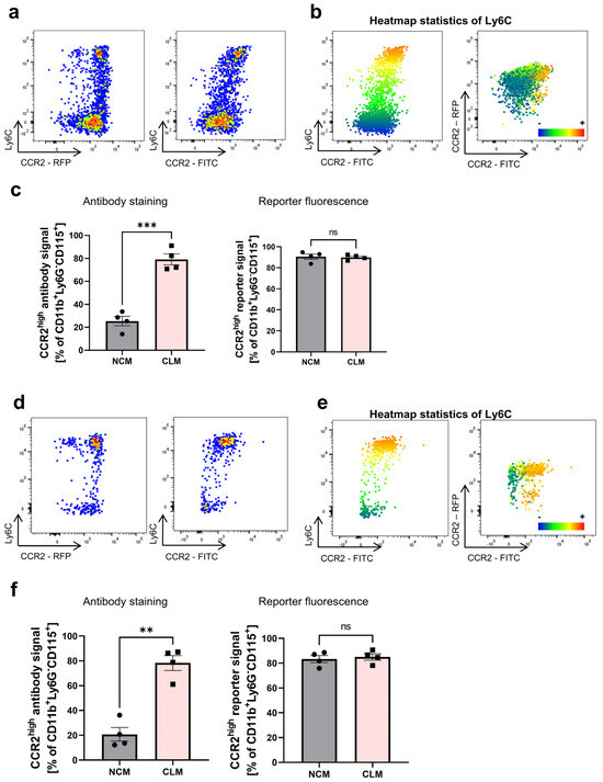
3.4. Discrepancy between Fluorescent Reporter and Antibody-Based Assessment of Monocyte CCR2 Expression
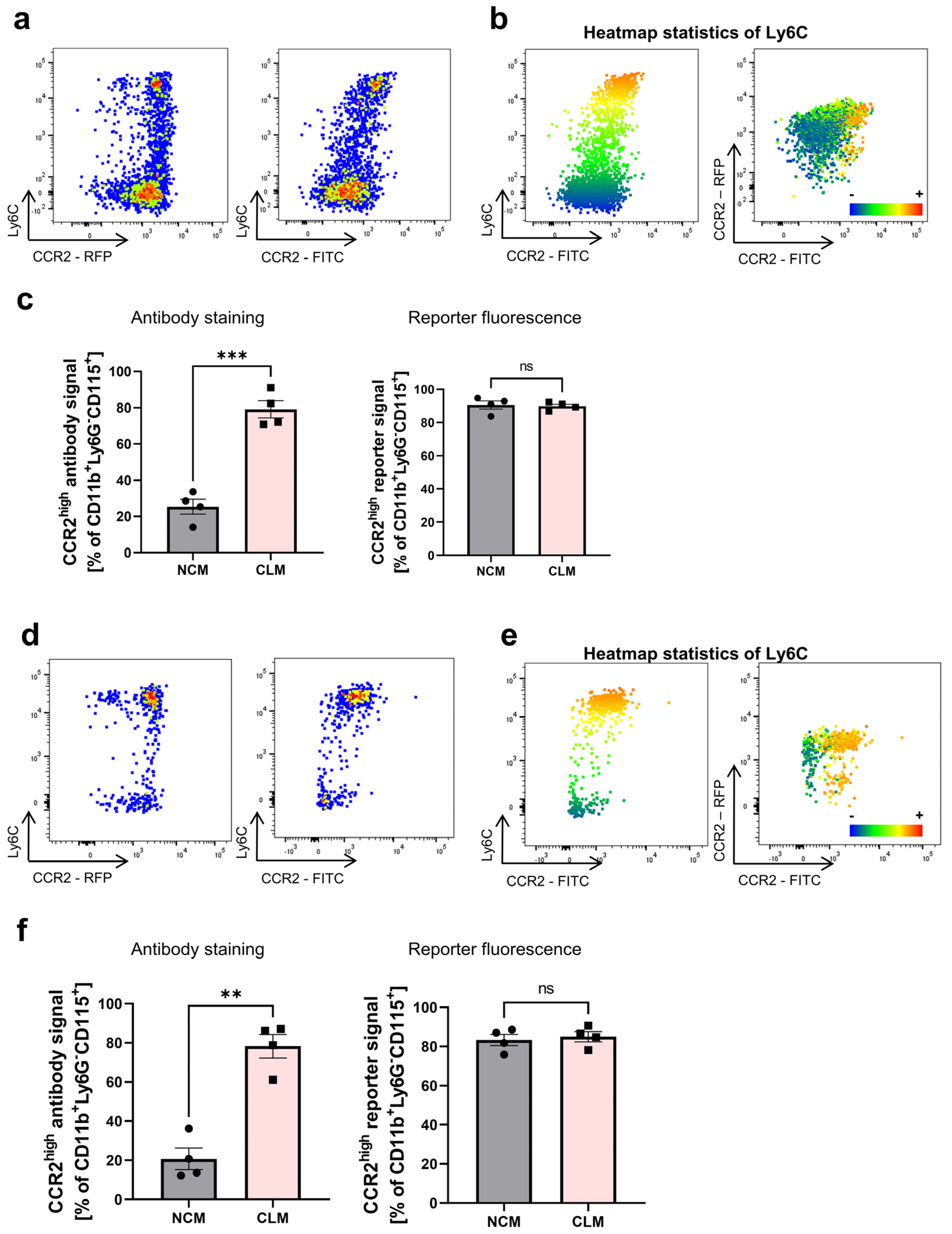
As CCR2 is another commonly used marker to distinguish monocyte subsets, we wanted to investigate whether there are similar differences between antibody-based and fluorescence reporter signals [15,20]. Therefore, we used heterozygous Ccr2RFP mice, in which the coding sequence of Ccr2 on one allele is replaced by a monomeric RFP sequence. We first investigated the correlation of Ly6C and CCR2 expression on Cd11b+Ly6G−Cd115+ monocytes in the peripheral blood. Interestingly, we did not observe the differential expression of RFP in Ly6Chigh and Ly6Clow monocytes (Figure 5a). However, using a CCR2 antibody (SA203G11, FITC, BioLegend), we were able to distinguish a Ly6ChighCCR2high and a Ly6ClowCCR2−/low population in accordance with previous reports (Figure 5a,b) [43]. Consistently, we did not observe any correlation between the CCR2 antibody and the reporter signal (Figure 5b). In an additional approach, we defined classical and non-classical monocytes based on their surface expression of Ly6C and quantified the abundance of CCR2high cells on both monocyte subsets using antibody staining and reporter fluorescence. While there was a strong and significant difference in the CCR2 antibody signal, we could detect no differences in the CCR2-RFP reporter fluorescence signal (Figure 5c).
Figure 5.
Differential CCR2 antibody staining intensity, but not reporter fluorescence signal on peripheral blood and splenic monocytes in mice. (a) Representative flow cytometry of peripheral blood monocytes from Ccr2RFP/+ reporter mice. Monocytes were gated as described in Figure 1. Left panel: CCR2-RFP fluorescence signal. Right panel: staining of the same reporter mice using the CCR2 (SA203G11, FITC) antibody. (b) Dot plots visualizing the heatmap statistics of Ly6C on monocytes from Ccr2RFP/+ reporter mice. Red indicates a high expression of Ly6C, while blue indicates a low expression of Ly6C. (c) Quantitative analysis of the CCR2 expression on Ly6Chigh classical and Ly6Clow non-classical monocytes in the peripheral blood of Ccr2RFP/+ mice. Left panel: antibody staining (SA203G11, FITC; p = 0.0008). Right panel: reporter fluorescence signal (p = 0.8139). (d) Representative flow cytometry of monocytes from the spleen of Ccr2RFP/+ reporter mice. Monocytes were gated as described in Figure 1. Left panel: CCR2-RFP fluorescence signal. Right panel: staining of the same reporter mice using the CCR2 (SA203G11, FITC) antibody. (e) Dot plots visualizing the heatmap statistics of Ly6C on monocytes from Ccr2RFP/+ reporter mice. Red indicates a high expression of Ly6C, while blue indicates a low expression of Ly6C. (f) Quantitative analysis of the CCR2 expression on Ly6Chigh classical and Ly6Clow non-classical monocytes in the spleen of Ccr2RFP/+ mice. Left panel: antibody staining (SA203G11, FITC; p = 0.0017). Right panel: reporter fluorescence signal (p = 0.5635). Data are representative of at least three independent experiments. For statistical analyses, a paired t-test was applied. CLM, classical monocytes; NCM, non-classical monocytes.
In the next step, to verify our results across different tissues, we also performed these experiments with splenocytes and observed similar results. While we could not see any differences in the CCR2-RFP expression in Ccr2RFP/+ mice, there was a slight difference in the signal obtained by CCR2 antibody staining (Figure 5d,e). Consistently, when we defined the classical and non-classical monocyte subsets by their Ly6C expression and quantified the abundance of CCR2high cells, we observed a significant difference in antibody staining but not in the reporter fluorescence signal (Figure 5f).
In addition, we also used a second commercially available and validated anti-CCR2 antibody to exclude fluorophore- or clone-specific effects. However, in line with our previous observations, the difference in CCR2 expression was more pronounced, when using the anti-mouse CCR2 antibody (QA18A56, PE/Cy7, BioLegend) compared to the CCR2 reporter fluorescence signal (Supplemental Figure S4c,d).
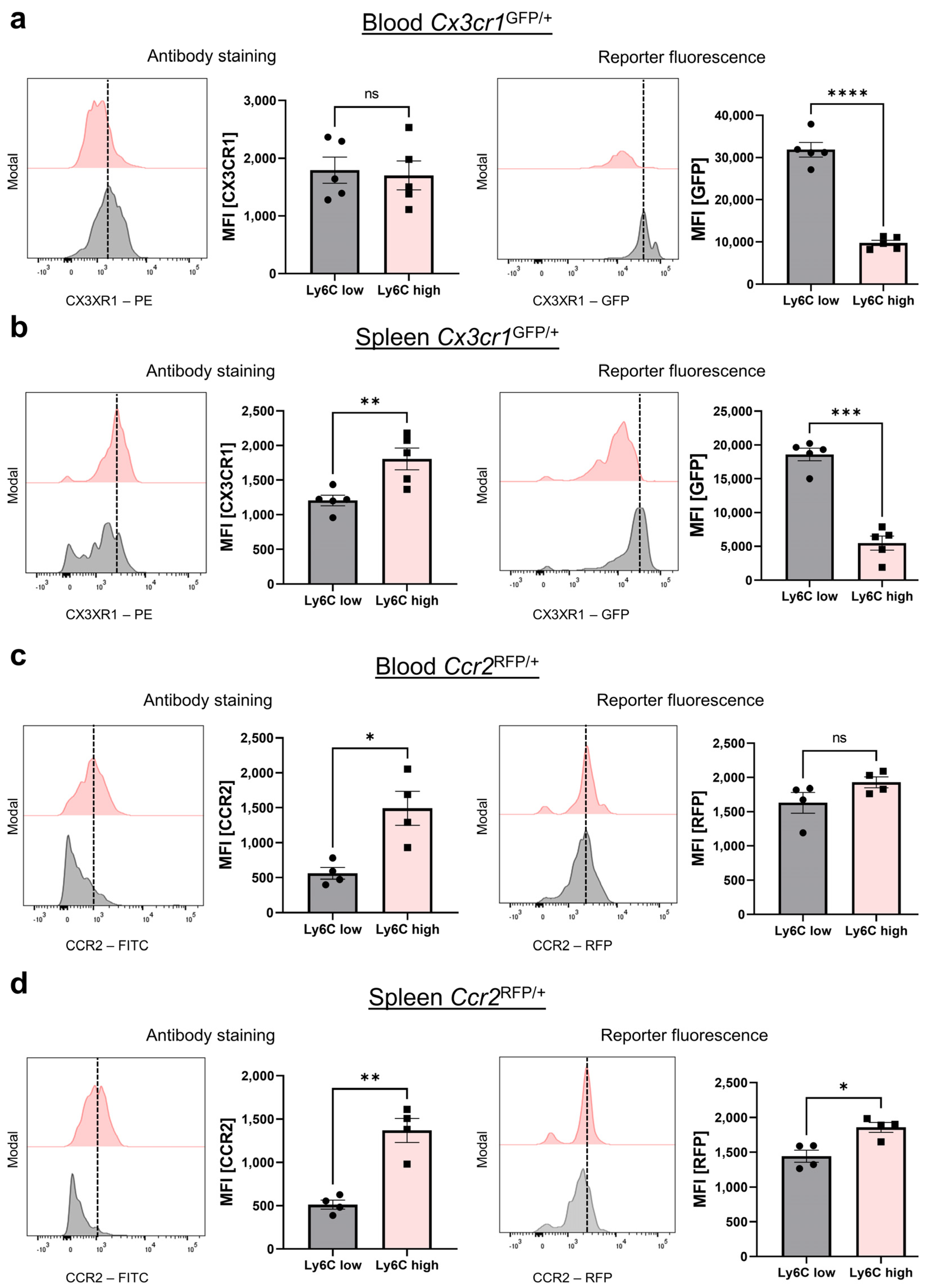
3.5. Differential Segregation of Classical and Non-Classical Monocytes with CX3CR1 and CCR2 Reporter Fluorescence and Antibody Staining
Finally, we furthermore investigated the mean fluorescence intensity (MFI, geometric mean) indicative of CX3CR1 and CCR2 expression in heterozygous mice using antibody staining and the reporter signal. Once more, classical and non-classical monocytes were defined by their Ly6C expression. As expected, in the peripheral blood of Cx3cr1GFP/+ mice, we could not detect a difference in the MFI, when stained with the anti-CX3CR1 antibody (Z8-50, PE, BD Bioscience), but a strong difference, when looking at the CX3CR1-GFP reporter fluorescence (Figure 6a). Interestingly, in the spleen, we even observed a positive correlation between Ly6C expression and CX3CR1 antibody staining (Z8-50, PE, BD Bioscience) as Ly6Chigh classical monocytes showed a higher MFI of CX3CR1 (Figure 6b). In contrast, in Ccr2RFP/+ mice, the MFI was significantly different, when CCR2 was stained with an antibody but not when the reporter fluorescence signal was assessed (Figure 6c). In the spleen, however, we observed a difference in the MFI both with antibody staining as well as for the reporter fluorescence, but this was clearly more pronounced in antibody staining (Figure 6d).
Figure 6.
Reverse differences in the CX3CR1 and CCR2 MFI (geometric mean) in Ly6Clow (classical) and Ly6Chigh (non-classical) monocytes between antibody staining and reporter fluorescence in Cx3cr1GFP and Ccr2RFP mice. (a) Representative flow cytometry histograms of peripheral blood monocytes from Cx3cr1GFP/+ reporter mice and quantitative analysis of the MFI of CX3CR1 antibody staining (left panel, p = 0.5427) and the CX3CR1-GFP signal (right panel, p < 0.0001). (b) Representative flow cytometry histograms of monocytes from the spleen of Cx3cr1GFP/+ reporter mice and quantitative analysis of the MFI of CX3CR1 antibody staining (left panel, p = 0.0091) and the CX3CR1-GFP signal (right panel, p = 0.0005). (c) Representative flow cytometry histograms of peripheral blood monocytes from Ccr2RFP/+ reporter mice and quantitative analysis of the MFI of CCR2 antibody staining (left panel, p = 0.0133) and CCR2-RFP signal (right panel, p = 0.2470). (d) Representative flow cytometry histograms of splenic monocytes from Ccr2RFP/+ reporter mice and quantitative analysis of the MFI of CCR2 antibody staining (left panel, p = 0.0053) and CCR2-RFP signal (right panel, p = 0.0273). Data are representative of at least three independent experiments. For statistical analyses, a paired t-test was applied.
Taken together, these observations indicate that there are opposed differences in the detection of CX3CR1 and CCR2 expression by antibody staining compared to their reporter gene signal in genetically modified mouse models.
4. Discussion
As monocytes and downstream macrophages and DCs are essential players of the immune system and are involved in different diseases, they are potential candidates for promising therapeutic approaches [44,45,46].
In rheumatoid arthritis, classical monocytes were shown to counteract arthritis, and in contrast, the deletion of non-classical monocytes was shown to prevent mice from developing arthritis [47]. Furthermore, Butovsky et al. showed in a mouse model of Amythotrophic lateral sclerosis (ALS) that the recruitment of inflammatory monocytes to the spinal cord plays an important role in disease progression [40]. Several therapeutics are already known to affect monocytes, but therapeutic approaches or interventions that specifically target monocytes are not available. Infliximab, a chimeric anti-tumor necrosis factor (TNF) antibody, was shown to induce monocyte apoptosis, which could explain its powerful properties in patients with chronically active Crohn’s disease [48]. Hence, the accurate phenotyping of monocyte subsets is essential to derive meaningful conclusions from experimental models as well as to translate these insights into human disease.
In this study, we challenged the use of reporter mice and antibody staining in the current standard definition of mouse classical and non-classical monocytes as Ly6ChighCX3CR1lowCCR2high and Ly6ClowCX3CR1highCCR2−/low, respectively [27]. Indeed, based on antibody staining, we show that CX3CR1 is not differently expressed on the cell surface of classical and non-classical monocytes in mouse peripheral blood and spleens, while CCR2 is differently expressed. These observations can be explained by the fact that the initial landmark studies identifying different monocyte subsets used reporter mouse models and not antibody-based surface staining to assess CX3CR1 expression, while this was not the case for CCR2 [15]. There are several genetically modified mice that have been used to investigate monocyte migration and trafficking, including the knock-in/knock-out Cx3cr1GFP and later the Ccr2RFP reporter strain, in which the respective genes are replaced by fluorescence reporter genes [15,20,39]. These mice have been used in many studies and differential surface expression of CX3CR1 has been assumed based on the differences in GFP expression [15,49,50,51]. However, using five different anti-CX3CR1 antibodies and two different reporter mouse models, we show that this is actually not the case, and the CX3CR1 reporter signals do not match the actual surface expression of CX3CR1, as detected by anti-CX3CR1 antibodies. These findings are consistent with a previous report by Meghraoui-Kheddar et al. They also observed that the GFP reporter signal in Cx3cr1GFP/+ mice did not reflect CX3CR1 expression, as determined by a specific CX3CR1 antibody (clone SA011F11) or fluorescently labeled CX3CL1 chemokines, which are the only ligand for CX3CR1. Meghraoui-Kheddar et al. further described that Ly6Chigh classical monocytes expressed slightly higher levels of CX3CR1 at the membrane surface and took up more soluble CX3CL1 than Ly6Clow non-classical monocytes in the blood, while we only observed higher CX3CR1 expression based on the MFI of classical monocytes in the spleen. Our findings indicate that CX3CR1 expression on classical and non-classical monocytes is similar in the blood [33]. In general, our approaches to analyzing the frequency of CX3CR1high and CCR2high expressing cells and comparing the CX3CR1 and CCR2 MFI (geometric mean) led to consistent results.
Interestingly, our data further show that on the mRNA level, Cx3cr1 expression was higher in non-classical compared to classical monocytes. Thus, it seems that CX3CR1 reporter mouse models correctly capture differential Cx3cr1 expression on the transcription level, while there is probably different processing for GFP and CX3CR1 at the translation or post-translational level, which maintains differences for GFP expression that are lost in the case of surface CX3CR1 detection.
Additional studies are needed to uncover the precise underlying mechanism and to determine whether, e.g., mRNA stability [52], post-translational mechanisms [53], or the transport and incorporation of the protein at the cell surface are altered [54,55].
In general, it is unknown to what extent the transcript levels by themselves dictate/predict cellular protein levels [56,57,58], and there are several examples of discrepant expression [59,60,61,62,63]. Taquet et al. showed a significant increase in somatostatin receptor 5 (SSR5) mRNA expression in Crohn’s disease patients. However, there was no increase in protein expression detected by immunohistochemistry and flow cytometry [64]. In the synovial fibroblasts from patients with rheumatoid arthritis, masparin, a proteinase inhibitor with tumor suppressive functions, was intensively expressed at the mRNA level but only slightly at the protein level [65].
It is well known that the stability of mRNAs depends on their nucleotide sequence, affecting the secondary and tertiary structure of the mRNAs and, thus, the accessibility of various proteins to bind [52]. Furthermore, several mechanisms are known to have an impact on the expression level of a protein, including translation rates, translation rate modulation, the modulation of a protein’s half-life, protein synthesis delay, and protein transport [56].
We also questioned whether there are differences between the fluorescence signal and antibody staining for the chemokine receptor CCR2. Interestingly, in contrast to the Cx3cr1GFP reporter mouse model, we observed a different expression of CCR2 when analyzing the fluorochrome-coupled antibody but not the reporter signal. Due to the fact that CCR2 is essential for monocyte mobilization, we could not take advantage of the different genetic haplotypes, as Ccr2RFP/RFP mice have an impaired monocyte abundance [22,23,66]. Based on our observations, we conclude that Ccr2RFP reporter mice should be cautiously used when investigating different monocyte subsets. Further studies are warranted to explore whether this is also true for other reporter mice like the Ccr2GFP mice designed by Satpathy and colleagues in 2010 [67].
In recent decades, alternative classification markers for monocytes have been intensely investigated. Monocytes defined by their Ly6C expression were shown to present a clear heterogeneity with regard to the expression of Cd11c, Cd43, and Cd62L, with the latter being present primarily on Ly6Chigh monocytes, whereas Cd11c and Cd43 were found in particular on Ly6Clow cells [24]. Other markers that have been identified to better distinguish monocytes from other myeloid cells as well as monocyte subsets include Nr4a1, Treml4, Cd64, and Mertk [68,69,70,71,72]. Given the results of this study, it would be interesting to further investigate different technical approaches to assess their expression.
5. Conclusions
Beyond open questions regarding the mechanism underlying discrepant monocyte phenotyping based on the CX3CR1 and CCR2 reporter and antibody signal, the consequence of our findings is very clear: While we confirm that CX3CR1 reporter mouse models are a valuable tool to identify classical and non-classical monocytes, our data further substantiate the notion that CX3CR1 antibody-based surface staining should not be used for this purpose [33]. The discrepancy of flow cytometry gating based on reporter signal and antibody staining, as well as the discrepancy between mRNA and protein levels, should be carefully considered when investigating monocyte subsets and their functional role based on CX3CR1. In contrast, anti-CCR2 surface staining is a powerful resource to distinguish classical and non-classical monocytes and should be preferred over Ccr2RFP reporter mice.
Supplementary Materials
The following supporting information can be downloaded at: https://www.mdpi.com/article/10.3390/cells13100819/s1, Figure S1: Validation of the flow cytometry gating; Figure S2: Differential CX3CR1 reporter fluorescence signal, but not antibody staining on peripheral blood monocytes in mice using different validated anti-CX3CR1 antibodies; Figure S3: Differential CX3CR1 reporter fluorescence signal, but not antibody staining on splenic monocytes in mice using different validated anti-CX3CR1 antibodies; Figure S4: Validation of the differential CX3CR1 reporter gene signal and antibody staining in tamoxifen-inducible Cx3cr1 reporter mice and Ccr2RFP reporter mice using a second validated fluophore-coupled antibody; Table S1: List of antibodies used for flow cytometry; Table S2: List of antibodies used for fluorescence-activated cell sorting.
Author Contributions
Conceptualization, K.S.; methodology, K.S.; investigation, K.S. and H.G.; resources, E.-M.P., M.W., T.M.M., I.A., G.K., M.F.N. and S.Z.; data curation, K.S.; writing—original draft preparation, K.S. and S.Z.; writing—review and editing, all authors; visualization, K.S.; supervision, S.Z. and M.F.N.; project administration, S.Z.; funding acquisition, S.Z. All authors have read and agreed to the published version of the manuscript.
Funding
We acknowledge financial support by the German Research Foundation (ZU 377/4-1) and Else Kröner-Fresenius-Stiftung (2021_CS.23).
Institutional Review Board Statement
The animal study protocol was approved by the Institutional Review Board (or Ethics Committee) of the Government of Lower Franconia.
Data Availability Statement
The datasets generated and analyzed during the current study are available from the corresponding author on reasonable request. All data generated or analyzed during this study are included in this published article (and its Supplemental Information files).
Acknowledgments
The authors thank J. Derdau, D. Dziony, S. Hofmann, J. Marcks, and J. Schuster for their excellent technical assistance. In addition, the authors would like to thank the Cell Sorting Core Unit of the Friedrich-Alexander Universität Erlangen-Nürnberg for expert technical assistance.
Conflicts of Interest
The authors declare no conflicts of interest. The funders had no role in the design of the study; in the collection, analyses, or interpretation of data; in the writing of the manuscript; or in the decision to publish the results.
References
- Kawamura, S.; Ohteki, T. Monopoiesis in humans and mice. Int. Immunol. 2018, 30, 503–509. [Google Scholar] [CrossRef] [PubMed]
- Italiani, P.; Boraschi, D. From Monocytes to M1/M2 Macrophages: Phenotypical vs. Functional Differentiation. Front. Immunol. 2014, 5, 514. [Google Scholar] [CrossRef] [PubMed]
- Zhao, Y.; Zou, W.; Du, J.; Zhao, Y. The origins and homeostasis of monocytes and tissue-resident macrophages in physiological situation. J. Cell Physiol. 2018, 233, 6425–6439. [Google Scholar] [CrossRef] [PubMed]
- Collin, M.; Bigley, V. Monocyte, Macrophage, and Dendritic Cell Development: The Human Perspective. Microbiol. Spectr. 2016, 4. [Google Scholar] [CrossRef]
- Groeneweg, L.; Hidalgo, A.; A-Gonzalez, N. Emerging roles of infiltrating granulocytes and monocytes in homeostasis. Cell. Mol. Life Sci. 2020, 77, 3823–3830. [Google Scholar] [CrossRef] [PubMed]
- Serbina, N.V.; Jia, T.; Hohl, T.M.; Pamer, E.G. Monocyte-mediated defense against microbial pathogens. Annu. Rev. Immunol. 2008, 26, 421–452. [Google Scholar] [CrossRef] [PubMed]
- Jakubzick, C.V.; Randolph, G.J.; Henson, P.M. Monocyte differentiation and antigen-presenting functions. Nat. Rev. Immunol. 2017, 17, 349–362. [Google Scholar] [CrossRef] [PubMed]
- Sommer, K.; Wiendl, M.; Müller, T.M.; Heidbreder, K.; Voskens, C.; Neurath, M.F.; Zundler, S. Intestinal Mucosal Wound Healing and Barrier Integrity in IBD-Crosstalk and Trafficking of Cellular Players. Front Med. 2021, 8, 643973. [Google Scholar] [CrossRef] [PubMed]
- Jones, G.R.; Bain, C.C.; Fenton, T.M.; Kelly, A.; Brown, S.L.; Ivens, A.C.; Travis, M.A.; Cook, P.C.; MacDonald, A.S. Dynamics of Colon Monocyte and Macrophage Activation During Colitis. Front. Immunol. 2018, 9, 2764. [Google Scholar] [CrossRef]
- Grimm, M.C.; Pullman, W.E.; Bennett, G.M.; Sullivan, P.J.; Pavli, P.; Doe, W.F. Direct evidence of monocyte recruitment to inflammatory bowel disease mucosa. J. Gastroenterol. Hepatol. 1995, 10, 387–395. [Google Scholar] [CrossRef]
- Tsukamoto, M.; Seta, N.; Yoshimoto, K.; Suzuki, K.; Yamaoka, K.; Takeuchi, T. CD14(bright)CD16+ intermediate monocytes are induced by interleukin-10 and positively correlate with disease activity in rheumatoid arthritis. Arthritis Res. Ther. 2017, 19, 28. [Google Scholar] [CrossRef] [PubMed]
- Rossol, M.; Kraus, S.; Pierer, M.; Baerwald, C.; Wagner, U. The CD14(bright) CD16+ monocyte subset is expanded in rheumatoid arthritis and promotes expansion of the Th17 cell population. Arthritis Rheum. 2012, 64, 671–677. [Google Scholar] [CrossRef]
- Mildner, A.; Mack, M.; Schmidt, H.; Brück, W.; Djukic, M.; Zabel, M.D.; Hille, A.; Priller, J.; Prinz, M. CCR2+Ly-6Chi monocytes are crucial for the effector phase of autoimmunity in the central nervous system. Brain 2009, 132, 2487–2500. [Google Scholar] [CrossRef] [PubMed]
- Henderson, R.B.; Hobbs, J.A.; Mathies, M.; Hogg, N. Rapid recruitment of inflammatory monocytes is independent of neutrophil migration. Blood 2003, 102, 328–335. [Google Scholar] [CrossRef] [PubMed]
- Geissmann, F.; Jung, S.; Littman, D.R. Blood monocytes consist of two principal subsets with distinct migratory properties. Immunity 2003, 19, 71–82. [Google Scholar] [CrossRef] [PubMed]
- Auffray, C.; Fogg, D.; Garfa, M.; Elain, G.; Join-Lambert, O.; Kayal, S.; Sarnacki, S.; Cumano, A.; Lauvau, G.; Geissmann, F. Monitoring of blood vessels and tissues by a population of monocytes with patrolling behavior. Science 2007, 317, 666–670. [Google Scholar] [CrossRef]
- Rivas-Fuentes, S.; Salgado-Aguayo, A.; Arratia-Quijada, J.; Gorocica-Rosete, P. Regulation and biological functions of the CX3CL1-CX3CR1 axis and its relevance in solid cancer: A mini-review. J. Cancer 2021, 12, 571–583. [Google Scholar] [CrossRef]
- Landsman, L.; Bar-On, L.; Zernecke, A.; Kim, K.W.; Krauthgamer, R.; Shagdarsuren, E.; Lira, S.A.; Weissman, I.L.; Weber, C.; Jung, S. CX3CR1 is required for monocyte homeostasis and atherogenesis by promoting cell survival. Blood 2009, 113, 963–972. [Google Scholar] [CrossRef] [PubMed]
- Peng, X.; Zhang, J.; Xiao, Z.; Dong, Y.; Du, J. CX3CL1-CX3CR1 Interaction Increases the Population of Ly6C(-)CX3CR1(hi) Macrophages Contributing to Unilateral Ureteral Obstruction-Induced Fibrosis. J. Immunol. 2015, 195, 2797–2805. [Google Scholar] [CrossRef]
- Saederup, N.; Cardona, A.E.; Croft, K.; Mizutani, M.; Cotleur, A.C.; Tsou, C.L.; Ransohoff, R.M.; Charo, I.F. Selective chemokine receptor usage by central nervous system myeloid cells in CCR2-red fluorescent protein knock-in mice. PLoS ONE 2010, 5, e13693. [Google Scholar] [CrossRef]
- Deshmane, S.L.; Kremlev, S.; Amini, S.; Sawaya, B.E. Monocyte chemoattractant protein-1 (MCP-1): An overview. J. Interferon Cytokine Res. 2009, 29, 313–326. [Google Scholar] [CrossRef] [PubMed]
- Serbina, N.V.; Pamer, E.G. Monocyte emigration from bone marrow during bacterial infection requires signals mediated by chemokine receptor CCR2. Nat. Immunol. 2006, 7, 311–317. [Google Scholar] [CrossRef] [PubMed]
- Tsou, C.L.; Peters, W.; Si, Y.; Slaymaker, S.; Aslanian, A.M.; Weisberg, S.P.; Mack, M.; Charo, I.F. Critical roles for CCR2 and MCP-3 in monocyte mobilization from bone marrow and recruitment to inflammatory sites. J. Clin. Investig. 2007, 117, 902–909. [Google Scholar] [CrossRef]
- Sunderkötter, C.; Nikolic, T.; Dillon, M.J.; Van Rooijen, N.; Stehling, M.; Drevets, D.A.; Leenen, P.J. Subpopulations of mouse blood monocytes differ in maturation stage and inflammatory response. J. Immunol. 2004, 172, 4410–4417. [Google Scholar] [CrossRef] [PubMed]
- Bain, C.C.; Mowat, A.M. The monocyte-macrophage axis in the intestine. Cell Immunol. 2014, 291, 41–48. [Google Scholar] [CrossRef] [PubMed]
- Shi, C.; Pamer, E.G. Monocyte recruitment during infection and inflammation. Nat. Rev. Immunol. 2011, 11, 762–774. [Google Scholar] [CrossRef] [PubMed]
- Yang, J.; Zhang, L.; Yu, C.; Yang, X.F.; Wang, H. Monocyte and macrophage differentiation: Circulation inflammatory monocyte as biomarker for inflammatory diseases. Biomark. Res. 2014, 2, 1. [Google Scholar] [CrossRef] [PubMed]
- Narasimhan, P.B.; Marcovecchio, P.; Hamers, A.A.J.; Hedrick, C.C. Nonclassical Monocytes in Health and Disease. Annu. Rev. Immunol. 2019, 37, 439–456. [Google Scholar] [CrossRef]
- Canè, S.; Ugel, S.; Trovato, R.; Marigo, I.; De Sanctis, F.; Sartoris, S.; Bronte, V. The Endless Saga of Monocyte Diversity. Front. Immunol. 2019, 10, 1786. [Google Scholar] [CrossRef]
- Ikeda, N.; Asano, K.; Kikuchi, K.; Uchida, Y.; Ikegami, H.; Takagi, R.; Yotsumoto, S.; Shibuya, T.; Makino-Okamura, C.; Fukuyama, H.; et al. Emergence of immunoregulatory Ym1(+)Ly6C(hi) monocytes during recovery phase of tissue injury. Sci. Immunol. 2018, 3, eaat0207. [Google Scholar] [CrossRef]
- Satoh, T.; Nakagawa, K.; Sugihara, F.; Kuwahara, R.; Ashihara, M.; Yamane, F.; Minowa, Y.; Fukushima, K.; Ebina, I.; Yoshioka, Y.; et al. Identification of an atypical monocyte and committed progenitor involved in fibrosis. Nature 2017, 541, 96–101. [Google Scholar] [CrossRef] [PubMed]
- Menezes, S.; Melandri, D.; Anselmi, G.; Perchet, T.; Loschko, J.; Dubrot, J.; Patel, R.; Gautier, E.L.; Hugues, S.; Longhi, M.P.; et al. The Heterogeneity of Ly6C(hi) Monocytes Controls Their Differentiation into iNOS(+) Macrophages or Monocyte-Derived Dendritic Cells. Immunity 2016, 45, 1205–1218. [Google Scholar] [CrossRef] [PubMed]
- Meghraoui-Kheddar, A.; Barthelemy, S.; Boissonnas, A.; Combadière, C. Revising CX3CR1 Expression on Murine Classical and Non-classical Monocytes. Front. Immunol. 2020, 11, 1117. [Google Scholar] [CrossRef] [PubMed]
- Hamon, P.; Loyher, P.L.; Baudesson de Chanville, C.; Licata, F.; Combadière, C.; Boissonnas, A. CX3CR1-dependent endothelial margination modulates Ly6C(high) monocyte systemic deployment upon inflammation in mice. Blood 2017, 129, 1296–1307. [Google Scholar] [CrossRef] [PubMed]
- Heidbreder, K.; Sommer, K.; Wiendl, M.; Müller, T.M.; Atreya, I.; Hildner, K.; Neurath, M.F.; Zundler, S. Nr4a1-dependent non-classical monocytes are important for macrophage-mediated wound healing in the large intestine. Front. Immunol. 2022, 13, 1040775. [Google Scholar] [CrossRef] [PubMed]
- Bain, C.C.; Mowat, A.M. Macrophages in intestinal homeostasis and inflammation. Immunol. Rev. 2014, 260, 102–117. [Google Scholar] [CrossRef] [PubMed]
- Lecordier, S.; Menet, R.; Allain, A.S.; ElAli, A. Non-classical monocytes promote neurovascular repair in cerebral small vessel disease associated with microinfarctions via CX3CR1. J. Cereb. Blood Flow. Metab. 2023, 43, 1873–1890. [Google Scholar] [CrossRef] [PubMed]
- Mohamedaly, S.; Levy, C.S.; Korsholm, C.; Alkhani, A.; Rosenberg, K.; Ashouri, J.F.; Nijagal, A. Hepatic Ly6C(Lo) Non-Classical Monocytes Have Increased Nr4a1 (Nur77) in Murine Biliary Atresia. J. Clin. Med. 2022, 11, 5290. [Google Scholar] [CrossRef] [PubMed]
- Jung, S.; Aliberti, J.; Graemmel, P.; Sunshine, M.J.; Kreutzberg, G.W.; Sher, A.; Littman, D.R. Analysis of fractalkine receptor CX(3)CR1 function by targeted deletion and green fluorescent protein reporter gene insertion. Mol. Cell Biol. 2000, 20, 4106–4114. [Google Scholar] [CrossRef]
- Butovsky, O.; Siddiqui, S.; Gabriely, G.; Lanser, A.J.; Dake, B.; Murugaiyan, G.; Doykan, C.E.; Wu, P.M.; Gali, R.R.; Iyer, L.K.; et al. Modulating inflammatory monocytes with a unique microRNA gene signature ameliorates murine ALS. J. Clin. Investig. 2012, 122, 3063–3087. [Google Scholar] [CrossRef]
- Chousterman, B.G.; Boissonnas, A.; Poupel, L.; Baudesson de Chanville, C.; Adam, J.; Tabibzadeh, N.; Licata, F.; Lukaszewicz, A.C.; Lombès, A.; Deterre, P.; et al. Ly6Chigh Monocytes Protect against Kidney Damage during Sepsis via a CX3CR1-Dependent Adhesion Mechanism. J. Am. Soc. Nephrol. 2016, 27, 792–803. [Google Scholar] [CrossRef] [PubMed]
- Jacquelin, S.; Licata, F.; Dorgham, K.; Hermand, P.; Poupel, L.; Guyon, E.; Deterre, P.; Hume, D.A.; Combadière, C.; Boissonnas, A. CX3CR1 reduces Ly6Chigh-monocyte motility within and release from the bone marrow after chemotherapy in mice. Blood 2013, 122, 674–683. [Google Scholar] [CrossRef] [PubMed]
- Dagkonaki, A.; Papalambrou, A.; Avloniti, M.; Gkika, A.; Evangelidou, M.; Androutsou, M.E.; Tselios, T.; Probert, L. Maturation of circulating Ly6C(hi)CCR2(+) monocytes by mannan-MOG induces antigen-specific tolerance and reverses autoimmune encephalomyelitis. Front. Immunol. 2022, 13, 972003. [Google Scholar] [CrossRef] [PubMed]
- Park, J.; Chang, J.Y.; Kim, J.Y.; Lee, J.E. Monocyte Transmodulation: The Next Novel Therapeutic Approach in Overcoming Ischemic Stroke? Front. Neurol. 2020, 11, 578003. [Google Scholar] [CrossRef] [PubMed]
- Conte, E. Targeting monocytes/macrophages in fibrosis and cancer diseases: Therapeutic approaches. Pharmacol. Ther. 2022, 234, 108031. [Google Scholar] [CrossRef] [PubMed]
- Fendl, B.; Berghoff, A.S.; Preusser, M.; Maier, B. Macrophage and monocyte subsets as new therapeutic targets in cancer immunotherapy. ESMO Open 2023, 8, 100776. [Google Scholar] [CrossRef] [PubMed]
- Misharin, A.V.; Cuda, C.M.; Saber, R.; Turner, J.D.; Gierut, A.K.; Haines, G.K., 3rd; Berdnikovs, S.; Filer, A.; Clark, A.R.; Buckley, C.D.; et al. Nonclassical Ly6C(-) monocytes drive the development of inflammatory arthritis in mice. Cell Rep. 2014, 9, 591–604. [Google Scholar] [CrossRef] [PubMed]
- Lügering, A.; Schmidt, M.; Lügering, N.; Pauels, H.G.; Domschke, W.; Kucharzik, T. Infliximab induces apoptosis in monocytes from patients with chronic active Crohn’s disease by using a caspase-dependent pathway. Gastroenterology 2001, 121, 1145–1157. [Google Scholar] [CrossRef] [PubMed]
- Getzin, T.; Krishnasamy, K.; Gamrekelashvili, J.; Kapanadze, T.; Limbourg, A.; Häger, C.; Napp, L.C.; Bauersachs, J.; Haller, H.; Limbourg, F.P. The chemokine receptor CX(3)CR1 coordinates monocyte recruitment and endothelial regeneration after arterial injury. EMBO Mol. Med. 2018, 10, 151–159. [Google Scholar] [CrossRef]
- Lehmann, M.L.; Samuels, J.D.; Kigar, S.L.; Poffenberger, C.N.; Lotstein, M.L.; Herkenham, M. CCR2 monocytes repair cerebrovascular damage caused by chronic social defeat stress. Brain Behav. Immun. 2022, 101, 346–358. [Google Scholar] [CrossRef]
- Xu, N.; Yutzey, K.E. Therapeutic CCR2 Blockade Prevents Inflammation and Alleviates Myxomatous Valve Disease in Marfan Syndrome. JACC Basic Transl. Sci. 2022, 7, 1143–1157. [Google Scholar] [CrossRef] [PubMed]
- Boo, S.H.; Kim, Y.K. The emerging role of RNA modifications in the regulation of mRNA stability. Exp. Mol. Med. 2020, 52, 400–408. [Google Scholar] [CrossRef] [PubMed]
- Diskin, C.; Ryan, T.A.J.; O’Neill, L.A.J. Modification of Proteins by Metabolites in Immunity. Immunity 2021, 54, 19–31. [Google Scholar] [CrossRef] [PubMed]
- Pilon, M.; Schekman, R. Protein translocation: How Hsp70 pulls it off. Cell 1999, 97, 679–682. [Google Scholar] [CrossRef]
- Sommer, M.S.; Schleiff, E. Protein targeting and transport as a necessary consequence of increased cellular complexity. Cold Spring Harb. Perspect. Biol. 2014, 6, a016055. [Google Scholar] [CrossRef] [PubMed]
- Liu, Y.; Beyer, A.; Aebersold, R. On the Dependency of Cellular Protein Levels on mRNA Abundance. Cell 2016, 165, 535–550. [Google Scholar] [CrossRef] [PubMed]
- Guo, Y.; Xiao, P.; Lei, S.; Deng, F.; Xiao, G.G.; Liu, Y.; Chen, X.; Li, L.; Wu, S.; Chen, Y.; et al. How is mRNA expression predictive for protein expression? A correlation study on human circulating monocytes. Acta Biochim. Biophys. Sin. 2008, 40, 426–436. [Google Scholar] [CrossRef]
- Gry, M.; Rimini, R.; Strömberg, S.; Asplund, A.; Pontén, F.; Uhlén, M.; Nilsson, P. Correlations between RNA and protein expression profiles in 23 human cell lines. BMC Genom. 2009, 10, 365. [Google Scholar] [CrossRef]
- Schindler, R.; Clark, B.D.; Dinarello, C.A. Dissociation between interleukin-1 beta mRNA and protein synthesis in human peripheral blood mononuclear cells. J. Biol. Chem. 1990, 265, 10232–10237. [Google Scholar] [CrossRef]
- Stark, A.M.; Pfannenschmidt, S.; Tscheslog, H.; Maass, N.; Rösel, F.; Mehdorn, H.M.; Held-Feindt, J. Reduced mRNA and protein expression of BCL-2 versus decreased mRNA and increased protein expression of BAX in breast cancer brain metastases: A real-time PCR and immunohistochemical evaluation. Neurol. Res. 2006, 28, 787–793. [Google Scholar] [CrossRef]
- Sarro, S.M.; Unruh, T.L.; Zuccolo, J.; Sanyal, R.; Luider, J.M.; Auer-Grzesiak, I.A.; Mansoor, A.; Deans, J.P. Quantification of CD20 mRNA and protein levels in chronic lymphocytic leukemia suggests a post-transcriptional defect. Leuk. Res. 2010, 34, 1670–1673. [Google Scholar] [CrossRef] [PubMed]
- Lichtinghagen, R.; Musholt, P.B.; Lein, M.; Römer, A.; Rudolph, B.; Kristiansen, G.; Hauptmann, S.; Schnorr, D.; Loening, S.A.; Jung, K. Different mRNA and protein expression of matrix metalloproteinases 2 and 9 and tissue inhibitor of metalloproteinases 1 in benign and malignant prostate tissue. Eur. Urol. 2002, 42, 398–406. [Google Scholar] [CrossRef]
- Shebl, F.M.; Pinto, L.A.; García-Piñeres, A.; Lempicki, R.; Williams, M.; Harro, C.; Hildesheim, A. Comparison of mRNA and protein measures of cytokines following vaccination with human papillomavirus-16 L1 virus-like particles. Cancer Epidemiol. Biomark. Prev. 2010, 19, 978–981. [Google Scholar] [CrossRef] [PubMed]
- Taquet, N.; Dumont, S.; Vonesch, J.L.; Hentsch, D.; Reimund, J.M.; Muller, C.D. Differential between protein and mRNA expression of CCR7 and SSTR5 receptors in Crohn’s disease patients. Mediat. Inflamm. 2009, 2009, 285812. [Google Scholar] [CrossRef] [PubMed]
- Schedel, J.; Distler, O.; Woenckhaus, M.; Gay, R.E.; Simmen, B.; Michel, B.A.; Müller-Ladner, U.; Gay, S. Discrepancy between mRNA and protein expression of tumour suppressor maspin in synovial tissue may contribute to synovial hyperplasia in rheumatoid arthritis. Ann. Rheum. Dis. 2004, 63, 1205–1211. [Google Scholar] [CrossRef] [PubMed]
- Desalegn, G.; Pabst, O. Inflammation triggers immediate rather than progressive changes in monocyte differentiation in the small intestine. Nat. Commun. 2019, 10, 3229. [Google Scholar] [CrossRef] [PubMed]
- Satpathy, A.T.; Briseño, C.G.; Lee, J.S.; Ng, D.; Manieri, N.A.; Kc, W.; Wu, X.; Thomas, S.R.; Lee, W.L.; Turkoz, M.; et al. Notch2-dependent classical dendritic cells orchestrate intestinal immunity to attaching-and-effacing bacterial pathogens. Nat. Immunol. 2013, 14, 937–948. [Google Scholar] [CrossRef] [PubMed]
- Tamoutounour, S.; Henri, S.; Lelouard, H.; de Bovis, B.; de Haar, C.; van der Woude, C.J.; Woltman, A.M.; Reyal, Y.; Bonnet, D.; Sichien, D.; et al. CD64 distinguishes macrophages from dendritic cells in the gut and reveals the Th1-inducing role of mesenteric lymph node macrophages during colitis. Eur. J. Immunol. 2012, 42, 3150–3166. [Google Scholar] [CrossRef] [PubMed]
- Crane, M.J.; Daley, J.M.; van Houtte, O.; Brancato, S.K.; Henry, W.L., Jr.; Albina, J.E. The monocyte to macrophage transition in the murine sterile wound. PLoS ONE 2014, 9, e86660. [Google Scholar] [CrossRef]
- Jakubzick, C.; Gautier, E.L.; Gibbings, S.L.; Sojka, D.K.; Schlitzer, A.; Johnson, T.E.; Ivanov, S.; Duan, Q.; Bala, S.; Condon, T.; et al. Minimal differentiation of classical monocytes as they survey steady-state tissues and transport antigen to lymph nodes. Immunity 2013, 39, 599–610. [Google Scholar] [CrossRef]
- Palframan, R.T.; Jung, S.; Cheng, G.; Weninger, W.; Luo, Y.; Dorf, M.; Littman, D.R.; Rollins, B.J.; Zweerink, H.; Rot, A.; et al. Inflammatory chemokine transport and presentation in HEV: A remote control mechanism for monocyte recruitment to lymph nodes in inflamed tissues. J. Exp. Med. 2001, 194, 1361–1373. [Google Scholar] [CrossRef] [PubMed]
- Hanna, R.N.; Carlin, L.M.; Hubbeling, H.G.; Nackiewicz, D.; Green, A.M.; Punt, J.A.; Geissmann, F.; Hedrick, C.C. The transcription factor NR4A1 (Nur77) controls bone marrow differentiation and the survival of Ly6C- monocytes. Nat. Immunol. 2011, 12, 778–785. [Google Scholar] [CrossRef] [PubMed]
Disclaimer/Publisher’s Note: The statements, opinions and data contained in all publications are solely those of the individual author(s) and contributor(s) and not of MDPI and/or the editor(s). MDPI and/or the editor(s) disclaim responsibility for any injury to people or property resulting from any ideas, methods, instructions or products referred to in the content. |
© 2024 by the authors. Licensee MDPI, Basel, Switzerland. This article is an open access article distributed under the terms and conditions of the Creative Commons Attribution (CC BY) license (https://creativecommons.org/licenses/by/4.0/).





