Antithymocyte Globulin Inhibits CD8+ T Cell Effector Functions via the Paracrine Induction of PDL-1 on Monocytes
Abstract
1. Research in Context
2. Added Value of This Study
3. Implications of All the Available Evidence
4. Introduction
5. Materials and Methods
5.1. Study Design
5.2. Ethics Statement
5.3. Preparation of Single-Cell Suspension of Human Whole Blood
5.4. Gel Bead-in Emulsions (GEMs) and Library Preparation
5.5. Single-Cell RNA Sequencing Data Analysis
5.6. Gene Set Enrichment Analysis (GSEA)
5.7. CellChat Analysis for Ligand–Receptor Interactions
5.8. Isolation of PBMCs and Cell Purification
5.9. Proteome Profiler and Enzyme-Linked Immunosorbent Assay
5.10. Flow Cytometry
5.11. INF-γR1 and IFN-γR2 Blockade
5.12. Inhibition of JAK/STAT Signaling in Purified Monocytes
5.13. Western Blotting
5.14. Co-Culture of Activated CD8+ T Cells with Monocytes
5.15. Statistical Analysis
6. Results
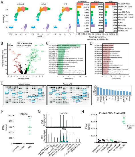
6.1. ATG Alters the Transcriptional Profile of Lymphoid and Myeloid Immune Cells from Human Whole Blood
6.2. ATG Induces IFN-γ Production and Release in CD8+ Effector T Cell Subsets
6.3. Surface Expression of PDL-1 Is Increased on Monocytes of ATG-Treated Whole Blood
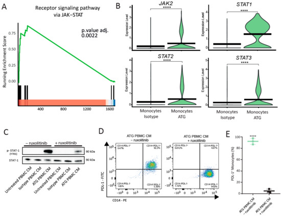
6.4. IFN-γ Modulates Surface Expression of PDL-1 on Purified Monocytes
6.5. Inhibition of STAT1 by Ruxolitinib Abolishes Induction of PDL-1 on Monocytes by Paracrine Factors
6.6. PDL1+ Monocytes Inhibit CD8+ T Cell Proliferation and Release of Granzyme B In Vitro
7. Discussion
Supplementary Materials
Author Contributions
Funding
Institutional Review Board Statement
Informed Consent Statement
Data Availability Statement
Acknowledgments
Conflicts of Interest
References
- Pilch, N.A.; Bowman, L.J.; Taber, D.J. Immunosuppression trends in solid organ transplantation: The future of individualization, monitoring, and management. Pharmacother. J. Hum. Pharmacol. Drug Ther. 2021, 41, 119–131. [Google Scholar] [CrossRef] [PubMed]
- Zuckermann, A.; Schulz, U.; Deuse, T.; Ruhpawar, A.; Schmitto, J.D.; Beiras-Fernandez, A.; Hirt, S.; Schweiger, M.; Kopp-Fernandes, L.; Barten, M.J. Thymoglobulin induction in heart transplantation: Patient selection and implications for maintenance immunosuppression. Transpl. Int. 2015, 28, 259–269. [Google Scholar] [CrossRef] [PubMed]
- Bamoulid, J.; Staeck, O.; Crépin, T.; Halleck, F.; Saas, P.; Brakemeier, S.; Ducloux, D.; Budde, K. Anti-thymocyte globulins in kidney transplantation: Focus on current indications and long-term immunological side effects. Nephrol. Dial. Transplant. 2017, 32, 1601–1608. [Google Scholar] [CrossRef] [PubMed]
- Cuellar-Rodriguez, J.; Freeman, A.F. Infections in the immunocompromised host. In Clinical Immunology, 4th ed.; Rich, R.R., Fleisher, T.A., Shearer, W.T., Schroeder, H.W., Frew, A.J., Weyand, C.M., Eds.; Elsevier: London, UK, 2013; pp. 391–404. [Google Scholar] [CrossRef]
- Popow, I.; Leitner, J.; Grabmeier-Pfistershammer, K.; Majdic, O.; Zlabinger, G.J.; Kundi, M.; Steinberger, P. A comprehensive and quantitative analysis of the major specificities in rabbit antithymocyte globulin preparations. Am. J. Transpl. 2013, 13, 3103–3113. [Google Scholar] [CrossRef] [PubMed]
- Ankersmit, H.J.; Moser, B.; Roedler, S.; Teufel, I.; Zuckermann, A.; Roth, G.; Lietz, K.; Back, C.; Gerlitz, S.; Wolner, E.; et al. Death-inducing receptors and apoptotic changes in lymphocytes of patients with heart transplant vasculopathy. Clin. Exp. Immunol. 2002, 127, 183–189. [Google Scholar] [CrossRef] [PubMed]
- Ashokkumar, C.; Sun, Q.; Ningappa, M.; Higgs, B.W.; Mazariegos, G.; Zeevi, A.; Sindhi, R. Antithymocyte globulin facilitates alloreactive T-cell apoptosis by means of caspase-3: Potential implications for monitoring rejection-free outcomes. Transplantation 2015, 99, 164–170. [Google Scholar] [CrossRef]
- Pope-Harman, A.; Magro, C.; Ross, P., Jr.; Kelsey, M. Activation of the classic complement cascade sequence in patients undergoing lung transplantation with and without antithymocyte globulin induction: A comparative study. J. Heart Lung Transplant. 2003, 22, S120–S121. [Google Scholar] [CrossRef]
- Ankersmit, H.J.; Moser, B.; Zuckermann, A.; Roth, G.; Taghavi, S.; Brunner, M.; Wolner, E.; Boltz-Nitulescu, G. Activation-induced T cell death, and aberrant T cell activation via TNFR1 and CD95-CD95 ligand pathway in stable cardiac transplant recipients. Clin. Exp. Immunol. 2002, 128, 175–180. [Google Scholar] [CrossRef]
- Gurkan, S.; Luan, Y.; Dhillon, N.; Allam, S.R.; Montague, T.; Bromberg, J.S.; Ames, S.; Lerner, S.; Ebcioglu, Z.; Nair, V.; et al. Immune reconstitution following rabbit antithymocyte globulin. Am. J. Transpl. 2010, 10, 2132–2141. [Google Scholar] [CrossRef]
- Ippoliti, G.; Lucioni, M.; Leonardi, G.; Paulli, M. Immunomodulation with rabbit anti-thymocyte globulin in solid organ transplantation. World J. Transpl. 2015, 5, 261–266. [Google Scholar] [CrossRef]
- Lopez, M.; Clarkson, M.R.; Albin, M.; Sayegh, M.H.; Najafian, N. A novel mechanism of action for anti-thymocyte globulin: Induction of CD4+CD25+Foxp3+ regulatory T cells. J. Am. Soc. Nephrol. 2006, 17, 2844–2853. [Google Scholar] [CrossRef] [PubMed]
- Mohty, M. Mechanisms of action of antithymocyte globulin: T-cell depletion and beyond. Leukemia 2007, 21, 1387–1394. [Google Scholar] [CrossRef] [PubMed]
- Leitner, J.; Grabmeier-Pfistershammer, K.; Majdic, O.; Zlabinger, G.; Steinberger, P. Interaction of antithymocyte globulins with dendritic cell antigens. Am. J. Transpl. 2011, 11, 138–145. [Google Scholar] [CrossRef]
- Zand, M.S.; Vo, T.; Huggins, J.; Felgar, R.; Liesveld, J.; Pellegrin, T.; Bozorgzadeh, A.; Sanz, I.; Briggs, B.J. Polyclonal rabbit antithymocyte globulin triggers B-cell and plasma cell apoptosis by multiple pathways. Transplantation 2005, 79, 1507–1515. [Google Scholar] [CrossRef]
- Jacobi, C.; Claus, M.; Wildemann, B.; Wingert, S.; Korporal, M.; Römisch, J.; Meuer, S.; Watzl, C.; Giese, T. Exposure of NK cells to intravenous immunoglobulin induces IFNγ release and degranulation but inhibits their cytotoxic activity. Clin. Immunol. 2009, 133, 393–401. [Google Scholar] [CrossRef] [PubMed]
- Gillet-Hladky, S.; de Carvalho, C.M.; Bernaud, J.; Bendahou, C.; Bloy, C.; Rigal, D. Rabbit antithymocyte globulin inhibits monocyte-derived dendritic cells maturation in vitro and polarizes monocyte-derived dendritic cells towards tolerogenic dendritic cells expressing indoleamine 2,3-dioxygenase. Transplantation 2006, 82, 965–974. [Google Scholar] [CrossRef]
- Monti, P.; Allavena, P.; Di Carlo, V.; Piemonti, L. Effects of anti-lymphocytes and anti-thymocytes globulin on human dendritic cells. Int. Immunopharmacol. 2003, 3, 189–196. [Google Scholar] [CrossRef]
- Smith-Garvin, J.E.; Koretzky, G.A.; Jordan, M.S. T cell activation. Annu. Rev. Immunol. 2009, 27, 591–619. [Google Scholar] [CrossRef]
- Leitner, J.; Grabmeier-Pfistershammer, K.; Steinberger, P. Receptors and ligands implicated in human T cell costimulatory processes. Immunol. Lett. 2010, 128, 89–97. [Google Scholar] [CrossRef]
- Sharpe, A.H.; Pauken, K.E. The diverse functions of the PD1 inhibitory pathway. Nat. Rev. Immunol. 2018, 18, 153–167. [Google Scholar] [CrossRef]
- Ahn, E.; Araki, K.; Hashimoto, M.; Li, W.; Riley James, L.; Cheung, J.; Sharpe Arlene, H.; Freeman Gordon, J.; Irving Bryan, A.; Ahmed, R. Role of PD-1 during effector CD8 T cell differentiation. Proc. Natl. Acad. Sci. USA 2018, 115, 4749–4754. [Google Scholar] [CrossRef] [PubMed]
- Sharpe, A.H.; Wherry, E.J.; Ahmed, R.; Freeman, G.J. The function of programmed cell death 1 and its ligands in regulating autoimmunity and infection. Nat. Immunol. 2007, 8, 239–245. [Google Scholar] [CrossRef] [PubMed]
- Tanaka, K.; Albin, M.J.; Yuan, X.; Yamaura, K.; Habicht, A.; Murayama, T.; Grimm, M.; Waaga, A.M.; Ueno, T.; Padera, R.F.; et al. PDL1 is required for peripheral transplantation tolerance and protection from chronic allograft rejection. J. Immunol. 2007, 179, 5204–5210. [Google Scholar] [CrossRef] [PubMed]
- Wang, L.; Han, R.; Hancock, W.W. Programmed cell death 1 (PD-1) and its ligand PD-L1 are required for allograft tolerance. Eur. J. Immunol. 2007, 37, 2983–2990. [Google Scholar] [CrossRef]
- Regan, J.F.; Lyonnais, C.; Campbell, K.; Smith, L.V.; Buelow, R.; US Thymoglobulin™ Multi-Center Study Group. Total and active thymoglobulin levels: Effects of dose and sensitization on serum concentrations. Transpl. Immunol. 2001, 9, 29–36. [Google Scholar] [CrossRef]
- Butler, A.; Hoffman, P.; Smibert, P.; Papalexi, E.; Satija, R. Integrating single-cell transcriptomic data across different conditions, technologies, and species. Nat. Biotechnol. 2018, 36, 411–420. [Google Scholar] [CrossRef]
- Shannon, P.; Markiel, A.; Ozier, O.; Baliga, N.S.; Wang, J.T.; Ramage, D.; Amin, N.; Schwikowski, B.; Ideker, T. Cytoscape: A software environment for integrated models of biomolecular interaction networks. Genome Res. 2003, 13, 2498–2504. [Google Scholar] [CrossRef]
- Bindea, G.; Mlecnik, B.; Hackl, H.; Charoentong, P.; Tosolini, M.; Kirilovsky, A.; Fridman, W.-H.; Pagès, F.; Trajanoski, Z.; Galon, J. ClueGO: A Cytoscape plug-in to decipher functionally grouped gene ontology and pathway annotation networks. Bioinformatics 2009, 25, 1091–1093. [Google Scholar] [CrossRef]
- Yu, G.; Wang, L.G.; Han, Y.; He, Q.Y. clusterProfiler: An R package for comparing biological themes among gene clusters. Omics 2012, 16, 284–287. [Google Scholar] [CrossRef]
- Jin, S.; Guerrero-Juarez, C.F.; Zhang, L.; Chang, I.; Ramos, R.; Kuan, C.H.; Myung, P.; Plikus, M.V.; Nie, Q. Inference and analysis of cell-cell communication using CellChat. Nat. Commun. 2021, 12, 1088. [Google Scholar] [CrossRef]
- Francisco, L.M.; Sage, P.T.; Sharpe, A.H. The PD-1 pathway in tolerance and autoimmunity. Immunol. Rev. 2010, 236, 219–242. [Google Scholar] [CrossRef] [PubMed]
- Chamoto, K.; Al-Habsi, M.; Honjo, T. Role of PD-1 in Immunity and Diseases. Curr. Top. Microbiol. Immunol. 2017, 410, 75–97. [Google Scholar] [CrossRef] [PubMed]
- Horvath, C.M. The Jak-STAT pathway stimulated by interferon gamma. Sci. STKE 2004, 2004, tr8. [Google Scholar] [CrossRef] [PubMed]
- Parry, R.V.; Chemnitz, J.M.; Frauwirth, K.A.; Lanfranco, A.R.; Braunstein, I.; Kobayashi, S.V.; Linsley, P.S.; Thompson, C.B.; Riley, J.L. CTLA-4 and PD-1 receptors inhibit T-cell activation by distinct mechanisms. Mol. Cell Biol. 2005, 25, 9543–9553. [Google Scholar] [CrossRef]
- Sun, C.; Mezzadra, R.; Schumacher, T.N. Regulation and Function of the PD-L1 Checkpoint. Immunity 2018, 48, 434–452. [Google Scholar] [CrossRef]
- Roider, T.; Katzfuß, M.; Matos, C.; Singer, K.; Renner, K.; Oefner, P.J.; Dettmer-Wilde, K.; Herr, W.; Holler, E.; Kreutz, M.; et al. Antithymocyte Globulin Induces a Tolerogenic Phenotype in Human Dendritic Cells. Int. J. Mol. Sci. 2016, 17, 2081. [Google Scholar] [CrossRef]
- Dalle, J.H.; Dardari, R.; Menezes, J.; Cordeiro, P.; Champagne, M.A.; Duval, M. Binding of thymoglobulin to natural killer cells leads to cell activation and interferon-gamma production. Transplantation 2009, 87, 473–481. [Google Scholar] [CrossRef]
- Boenisch, O.; Lopez, M.; Elyaman, W.; Magee, C.N.; Ahmad, U.; Najafian, N. Ex vivo expansion of human Tregs by rabbit ATG is dependent on intact STAT3-signaling in CD4⁺ T cells and requires the presence of monocytes. Am. J. Transpl. 2012, 12, 856–866. [Google Scholar] [CrossRef]
- Popow, I.; Leitner, J.; Majdic, O.; Kovarik, J.J.; Saemann, M.D.; Zlabinger, G.J.; Steinberger, P. Assessment of Batch to Batch Variation in Polyclonal Antithymocyte Globulin Preparations. Transplantation 2012, 93, 32–40. [Google Scholar] [CrossRef]
- Buszko, M.; Jakic, B.; Ploner, C.; Hoertnagl, P.; Mayerl, C.; Wick, G.; Cappellano, G. In vitro immunoregulatory effects of thymoglobulin on human immune cell subpopulations. Immunol. Lett. 2017, 186, 1–8. [Google Scholar] [CrossRef]
- Lichtenauer, M.; Mildner, M.; Werba, G.; Beer, L.; Hoetzenecker, K.; Baumgartner, A.; Hasun, M.; Nickl, S.; Mitterbauer, A.; Zimmermann, M.; et al. Anti-thymocyte globulin induces neoangiogenesis and preserves cardiac function after experimental myocardial infarction. PLoS ONE 2012, 7, e52101. [Google Scholar] [CrossRef]
- Rožman, P.; Švajger, U. The tolerogenic role of IFN-γ. Cytokine Growth Factor Rev. 2018, 41, 40–53. [Google Scholar] [CrossRef] [PubMed]
- Kim, D.S.; Jang, I.K.; Lee, M.W.; Ko, Y.J.; Lee, D.-H.; Lee, J.W.; Sung, K.W.; Koo, H.H.; Yoo, K.H. Enhanced Immunosuppressive Properties of Human Mesenchymal Stem Cells Primed by Interferon-γ. EBioMedicine 2018, 28, 261–273. [Google Scholar] [CrossRef] [PubMed]
- Garcia-Diaz, A.; Shin, D.S.; Moreno, B.H.; Saco, J.; Escuin-Ordinas, H.; Rodriguez, G.A.; Zaretsky, J.M.; Sun, L.; Hugo, W.; Wang, X.; et al. Interferon Receptor Signaling Pathways Regulating PD-L1 and PD-L2 Expression. Cell Rep. 2017, 19, 1189–1201. [Google Scholar] [CrossRef] [PubMed]
- Peng, Q.; Qiu, X.; Zhang, Z.; Zhang, S.; Zhang, Y.; Liang, Y.; Guo, J.; Peng, H.; Chen, M.; Fu, Y.X.; et al. PD-L1 on dendritic cells attenuates T cell activation and regulates response to immune checkpoint blockade. Nat. Commun. 2020, 11, 4835. [Google Scholar] [CrossRef]
- Osum, K.C.; Burrack, A.L.; Martinov, T.; Sahli, N.L.; Mitchell, J.S.; Tucker, C.G.; Pauken, K.E.; Papas, K.; Appakalai, B.; Spanier, J.A.; et al. Interferon-gamma drives programmed death-ligand 1 expression on islet β cells to limit T cell function during autoimmune diabetes. Sci. Rep. 2018, 8, 8295. [Google Scholar] [CrossRef]
- Zhang, C.; Li, Z.; Xu, L.; Che, X.; Wen, T.; Fan, Y.; Li, C.; Wang, S.; Cheng, Y.; Wang, X.; et al. CXCL9/10/11, a regulator of PD-L1 expression in gastric cancer. BMC Cancer 2018, 18, 462. [Google Scholar] [CrossRef]
- Tokunaga, R.; Zhang, W.; Naseem, M.; Puccini, A.; Berger, M.D.; Soni, S.; McSkane, M.; Baba, H.; Lenz, H.-J. CXCL9, CXCL10, CXCL11/CXCR3 axis for immune activation—A target for novel cancer therapy. Cancer Treat. Rev. 2018, 63, 40–47. [Google Scholar] [CrossRef]
- Abiko, K.; Matsumura, N.; Hamanishi, J.; Horikawa, N.; Murakami, R.; Yamaguchi, K.; Yoshioka, Y.; Baba, T.; Konishi, I.; Mandai, M. IFN-γ from lymphocytes induces PD-L1 expression and promotes progression of ovarian cancer. Br. J. Cancer 2015, 112, 1501–1509. [Google Scholar] [CrossRef]
- Thiem, A.; Hesbacher, S.; Kneitz, H.; di Primio, T.; Heppt, M.V.; Hermanns, H.M.; Goebeler, M.; Meierjohann, S.; Houben, R.; Schrama, D. IFN-gamma-induced PD-L1 expression in melanoma depends on p53 expression. J. Exp. Clin. Cancer Res. 2019, 38, 397. [Google Scholar] [CrossRef]
- Jorgovanovic, D.; Song, M.; Wang, L.; Zhang, Y. Roles of IFN-γ in tumor progression and regression: A review. Biomark. Res. 2020, 8, 49. [Google Scholar] [CrossRef]
- Koehn, B.H.; Ford, M.L.; Ferrer, I.R.; Borom, K.; Gangappa, S.; Kirk, A.D.; Larsen, C.P. PD-1-dependent mechanisms maintain peripheral tolerance of donor-reactive CD8+ T cells to transplanted tissue. J. Immunol. 2008, 181, 5313–5322. [Google Scholar] [CrossRef] [PubMed]
- Borges, T.J.; Murakami, N.; Lape, I.T.; Gassen, R.B.; Liu, K.; Cai, S.; Daccache, J.; Safa, K.; Shimizu, T.; Ohori, S.; et al. Overexpression of PD-1 on T cells promotes tolerance in cardiac transplantation via ICOS-dependent mechanisms. JCI Insight 2021, 6, 142909. [Google Scholar] [CrossRef] [PubMed]
- Bracamonte-Baran, W.; Gilotra, N.A.; Won, T.; Rodriguez, K.M.; Talor, M.V.; Oh, B.C.; Griffin, J.; Wittstein, I.; Sharma, K.; Skinner, J.; et al. Endothelial Stromal PD-L1 (Programmed Death Ligand 1) Modulates CD8(+) T-Cell Infiltration After Heart Transplantation. Circ. Heart Fail. 2021, 14, e007982. [Google Scholar] [CrossRef] [PubMed]
- Qin, S.; Xu, L.; Yi, M.; Yu, S.; Wu, K.; Luo, S. Novel immune checkpoint targets: Moving beyond PD-1 and CTLA-4. Mol. Cancer 2019, 18, 155. [Google Scholar] [CrossRef]
- Kuchroo, J.R.; Hafler, D.A.; Sharpe, A.H.; Lucca, L.E. The double-edged sword: Harnessing PD-1 blockade in tumor and autoimmunity. Sci. Immunol. 2021, 6, eabf4034. [Google Scholar] [CrossRef]
- Morad, G.; Helmink, B.A.; Sharma, P.; Wargo, J.A. Hallmarks of response, resistance, and toxicity to immune checkpoint blockade. Cell 2021, 184, 5309–5337. [Google Scholar] [CrossRef]
- Jain, V.; Mohebtash, M.; Rodrigo, M.E.; Ruiz, G.; Atkins, M.B.; Barac, A. Autoimmune Myocarditis Caused by Immune Checkpoint Inhibitors Treated With Antithymocyte Globulin. J. Immunother. 2018, 41, 332–335. [Google Scholar] [CrossRef]
- Motomura, D.; Baetz, T.; Grin, A.; Flemming, J.A. Severe Refractory Checkpoint Inhibitor-Related Hepatitis Reversed With Anti-Thymocyte Globulin and n-Acetylcysteine. Hepatology 2020, 72, 2235–2238. [Google Scholar] [CrossRef]
- Portolés Hernández, A.; Blanco Clemente, M.; Escribano García, D.; Velasco Calvo, R.; Núñez García, B.; Oteo Domínguez, J.F.; Salas Antón, C.; Méndez García, M.; Segovia Cubero, J.; Domínguez, F. Checkpoint inhibitor-induced fulminant myocarditis, complete atrioventricular block and myasthenia gravis-a case report. Cardiovasc. Diagn. Ther. 2021, 11, 1013–1019. [Google Scholar] [CrossRef]
- Hoover, R.; Fraumeni, J. Risk of cancer in renal-transplant recipients. Lancet 1973, 302, 55–57. [Google Scholar] [CrossRef]
- Acuna, S.A. Etiology of increased cancer incidence after solid organ transplantation. Transplant. Rev. 2018, 32, 218–224. [Google Scholar] [CrossRef] [PubMed]
- Kittai, A.S.; Oldham, H.; Cetnar, J.; Taylor, M. Immune Checkpoint Inhibitors in Organ Transplant Patients. J. Immunother. 2017, 40, 277–281. [Google Scholar] [CrossRef] [PubMed]
- Fisher, J.; Zeitouni, N.; Fan, W.; Samie, F.H. Immune checkpoint inhibitor therapy in solid organ transplant recipients: A patient-centered systematic review. J. Am. Acad. Derm. 2020, 82, 1490–1500. [Google Scholar] [CrossRef] [PubMed]
- Denton, M.D.; Magee, C.C.; Sayegh, M.H. Immunosuppressive strategies in transplantation. Lancet 1999, 353, 1083–1091. [Google Scholar] [CrossRef] [PubMed]





Disclaimer/Publisher’s Note: The statements, opinions and data contained in all publications are solely those of the individual author(s) and contributor(s) and not of MDPI and/or the editor(s). MDPI and/or the editor(s) disclaim responsibility for any injury to people or property resulting from any ideas, methods, instructions or products referred to in the content. |
© 2023 by the authors. Licensee MDPI, Basel, Switzerland. This article is an open access article distributed under the terms and conditions of the Creative Commons Attribution (CC BY) license (https://creativecommons.org/licenses/by/4.0/).
Share and Cite
Copic, D.; Direder, M.; Klas, K.; Bormann, D.; Laggner, M.; Ankersmit, H.J.; Mildner, M. Antithymocyte Globulin Inhibits CD8+ T Cell Effector Functions via the Paracrine Induction of PDL-1 on Monocytes. Cells 2023, 12, 382. https://doi.org/10.3390/cells12030382
Copic D, Direder M, Klas K, Bormann D, Laggner M, Ankersmit HJ, Mildner M. Antithymocyte Globulin Inhibits CD8+ T Cell Effector Functions via the Paracrine Induction of PDL-1 on Monocytes. Cells. 2023; 12(3):382. https://doi.org/10.3390/cells12030382
Chicago/Turabian StyleCopic, Dragan, Martin Direder, Katharina Klas, Daniel Bormann, Maria Laggner, Hendrik Jan Ankersmit, and Michael Mildner. 2023. "Antithymocyte Globulin Inhibits CD8+ T Cell Effector Functions via the Paracrine Induction of PDL-1 on Monocytes" Cells 12, no. 3: 382. https://doi.org/10.3390/cells12030382
APA StyleCopic, D., Direder, M., Klas, K., Bormann, D., Laggner, M., Ankersmit, H. J., & Mildner, M. (2023). Antithymocyte Globulin Inhibits CD8+ T Cell Effector Functions via the Paracrine Induction of PDL-1 on Monocytes. Cells, 12(3), 382. https://doi.org/10.3390/cells12030382

