Evaluation of Mono- and Bi-Functional GLOBE-Based Vectors for Therapy of β-Thalassemia by HBBAS3 Gene Addition and Mutation-Specific RNA Interference
Abstract
:1. Introduction
2. Materials and Methods
2.1. Design and Construction of miR30shRNA-Expressing LVs
2.2. Cell Lines, Culture and Differentiation
2.3. LV Production and Titration
2.4. Human CD34+ Cell Isolation, LV Transduction and Differentiation
2.5. RNA Extraction and RT-qPCR
2.6. Immunoblots
2.7. High-Performance Liquid Chromatography (HPLC)
2.8. Cytocentrifugation and Microscopy
2.9. Flow Cytometry
2.10. Statistical Analysis
3. Results
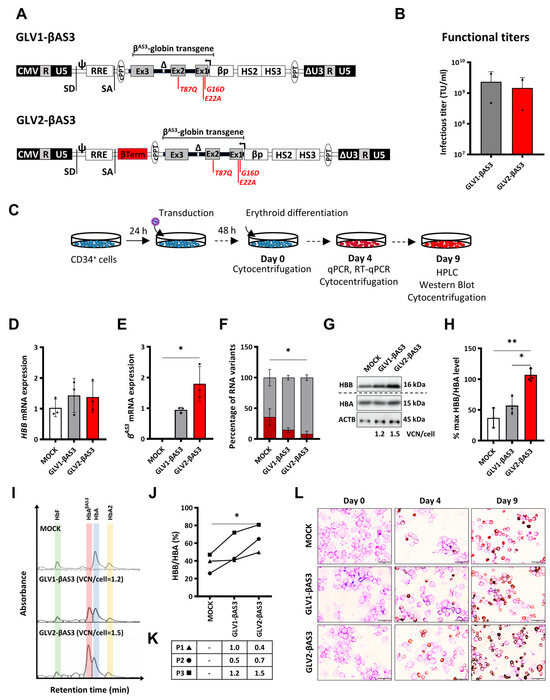
3.1. Design and Characterization of GLOBE-Based HBBAS3 Transgene-Expressing LVs with a Transcription Termination Sequence for Enhanced Expression
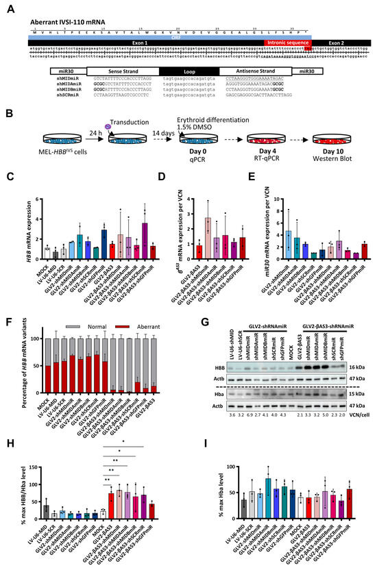
3.2. Design and Functional Validation of LVs Expressing shRNAmiR under the HBB Promoter Alone (GLV2-shRNAmiR) or as Part of IVSII of the HBBAS3 Transgene (GLV2-βAS3-shRNAmiR)
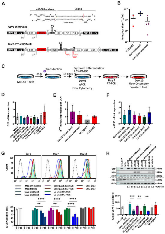
3.3. Functional Assessment of Monofunctional GLV2-miR30shRNA and Bifunctional GLV2-βAS3-miR30shRNA LVs in MEL-GFP Cells
3.4. Validation of HBBIVSI−110(G>A)-Targeting Monofunctional GLV2-miR30shRNA and Bifunctional GLV2-βAS3-miR30shRNA LVs in MEL-HBBIVS Cells
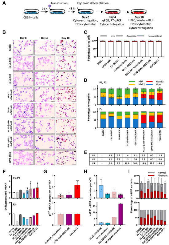
3.5. Efficacy of LVs Expressing miR30shRNA under the HBB Promoter Alone or as Part of IVSII of the HBBAS3 Transgene in HBBIVSI−110(G>A)-Homozygous Primary CD34+ Cells
4. Discussion
5. Conclusions
Supplementary Materials
Author Contributions
Funding
Institutional Review Board Statement
Informed Consent Statement
Data Availability Statement
Acknowledgments
Conflicts of Interest
References
- Harteveld, C.L.; Achour, A.; Arkesteijn, S.J.G.; ter Huurne, J.; Verschuren, M.; Bhagwandien-Bisoen, S.; Schaap, R.; Vijfhuizen, L.; el Idrissi, H.; Koopmann, T.T. The Hemoglobinopathies, Molecular Disease Mechanisms and Diagnostics. Int. J. Lab. Hematol. 2022, 44, 28–36. [Google Scholar] [CrossRef]
- Halim-Fikri, B.H.; Lederer, C.W.; Baig, A.A.; Mat-Ghani, S.N.A.; Syed-Hassan, S.N.R.K.; Yusof, W.; Rashid, D.A.; Azman, N.F.; Fucharoen, S.; Panigoro, R.; et al. Global Globin Network Consensus Paper: Classification and Stratified Roadmaps for Improved Thalassaemia Care and Prevention in 32 Countries. J. Pers. Med. 2022, 12, 552. [Google Scholar] [CrossRef]
- Cavazzana-Calvo, M.; Payen, E.; Negre, O.; Wang, G.; Hehir, K.; Fusil, F.; Down, J.; Denaro, M.; Brady, T.; Westerman, K.; et al. Transfusion Independence and HMGA2 Activation after Gene Therapy of Human β-Thalassaemia. Nature 2010, 467, 318–322. [Google Scholar] [CrossRef] [PubMed]
- Thompson, A.A.; Walters, M.C.; Kwiatkowski, J.; Rasko, J.E.J.; Ribeil, J.A.; Hongeng, S.; Magrin, E.; Schiller, G.J.; Payen, E.; Semeraro, M.; et al. Gene Therapy in Patients with Transfusion-Dependent β-Thalassemia. N. Engl. J. Med. 2018, 378, 1479–1493. [Google Scholar] [CrossRef]
- Marktel, S.; Scaramuzza, S.; Cicalese, M.P.; Giglio, F.; Galimberti, S.; Lidonnici, M.R.; Calbi, V.; Assanelli, A.; Bernardo, M.E.; Rossi, C.; et al. Intrabone Hematopoietic Stem Cell Gene Therapy for Adult and Pediatric Patients Affected by Transfusion-Dependent ß-Thalassemia. Nat. Med. 2019, 25, 234–241. [Google Scholar] [CrossRef] [PubMed]
- Magrin, E.; Semeraro, M.; Hebert, N.; Joseph, L.; Magnani, A.; Chalumeau, A.; Gabrion, A.; Roudaut, C.; Marouene, J.; Lefrere, F.; et al. Long-Term Outcomes of Lentiviral Gene Therapy for the β-Hemoglobinopathies: The HGB-205 Trial. Nat. Med. 2022, 28, 81–88. [Google Scholar] [CrossRef] [PubMed]
- Locatelli, F.; Thompson, A.A.; Kwiatkowski, J.L.; Porter, J.B.; Thrasher, A.J.; Hongeng, S.; Sauer, M.G.; Thuret, I.; Lal, A.; Algeri, M.; et al. Betibeglogene Autotemcel Gene Therapy for Non–β0/β0 Genotype β-Thalassemia. N. Engl. J. Med. 2022, 386, 415–427. [Google Scholar] [CrossRef] [PubMed]
- Kwiatkowski, J.L.; Thompson, A.A.; Rasko, J.E.J.; Hongeng, S.; Schiller, G.J.; Anurathapan, U.; Cavazzana, M.; Ho, P.J.; Schmidt, M.; Kletzel, M.; et al. Long-Term Clinical Outcomes of Lentiglobin Gene Therapy for Transfusion-Dependent β-Thalassemia in the Northstar (HGB-204) Study. Blood 2019, 134, 4628. [Google Scholar] [CrossRef]
- Lal, A.; Locatelli, F.; Kwiatkowski, J.L.; Kulozik, A.E.; Yannaki, E.; Porter, J.B.; Thuret, I.; Sauer, M.G.; Elliot, H.; Chen, Y.; et al. Northstar-3: Interim Results from a Phase 3 Study Evaluating Lentiglobin Gene Therapy in Patients with Transfusion-Dependent β-Thalassemia and Either a β0 or IVS-I-110 Mutation at Both Alleles of the HBB Gene. Blood 2019, 134, 815. [Google Scholar] [CrossRef]
- Thompson, A.A.; Walters, M.C.; Kwiatkowski, J.L.; Hongeng, S.; Porter, J.B.; Sauer, M.G.; Thrasher, A.J.; Thuret, I.; Elliot, H.; Tao, G.; et al. Northstar-2: Updated Safety and Efficacy Analysis of Lentiglobin Gene Therapy in Patients with Transfusion-Dependent β-Thalassemia and Non-β0/β0 Genotypes. Blood 2019, 134, 3543. [Google Scholar] [CrossRef]
- Drysdale, C.M.; Nassehi, T.; Gamer, J.; Yapundich, M.; Tisdale, J.F.; Uchida, N. Hematopoietic-Stem-Cell-Targeted Gene-Addition and Gene-Editing Strategies for β-Hemoglobinopathies. Cell Stem Cell 2021, 28, 191–208. [Google Scholar] [CrossRef]
- Spritz, R.A.; Jagadeeswaran, P.; Choudary, P.V.; Biro, P.A.; Elder, J.T.; deRiel, J.K.; Manley, J.L.; Gefter, M.L.; Forget, B.G.; Weissman, S.M. Base Substitution in an Intervening Sequence of a Beta+-Thalassemic Human Globin Gene. Proc. Natl. Acad. Sci. USA 1981, 78, 2455–2459. [Google Scholar] [CrossRef]
- Metherall, J.E.; Collins, F.S.; Pan, J.; Weissman, S.M.; Forget, B.G. Beta Zero Thalassemia Caused by a Base Substitution That Creates an Alternative Splice Acceptor Site in an Intron. EMBO J. 1986, 5, 2551–2557. [Google Scholar] [CrossRef]
- Patsali, P.; Papasavva, P.; Christou, S.; Sitarou, M.; Antoniou, M.N.; Lederer, C.W.; Kleanthous, M. Relative and Absolute Quantification of Aberrant and Normal Splice Variants in HΒBIVSI−110(G>A) β-Thalassemia. Int. J. Mol. Sci. 2020, 21, 6671. [Google Scholar] [CrossRef]
- Paillusson, A.; Hirschi, N.; Vallan, C.; Azzalin, C.M.; Mühlemann, O. A GFP-Based Reporter System to Monitor Nonsense-Mediated mRNA Decay. Nucleic Acids Res. 2005, 33, e54. [Google Scholar] [CrossRef] [PubMed]
- Vadolas, J.; Nefedov, M.; Wardan, H.; Mansooriderakshan, S.; Voullaire, L.; Jamsai, D.; Williamson, R.; Ioannou, P.A. Humanized Beta-Thalassemia Mouse Model Containing the Common IVSI-110 Splicing Mutation. J. Biol. Chem. 2006, 281, 7399–7405. [Google Scholar] [CrossRef] [PubMed]
- Karponi, G.; Psatha, N.; Lederer, C.W.; Adair, J.E.; Zervou, F.; Zogas, N.; Kleanthous, M.; Tsatalas, C.; Anagnostopoulos, A.; Sadelain, M.; et al. Plerixafor+G-CSF-Mobilized CD34+ Cells Represent an Optimal Graft Source for Thalassemia Gene Therapy. Blood 2015, 126, 616–619. [Google Scholar] [CrossRef] [PubMed]
- Breda, L.; Casu, C.; Casula, L.; Kleinert, D.A.; Bianchi, N.; Prus, E.; Cartegni, L.; Fibach, E.; Gardner, L.B.; Giardina, P.J.; et al. Following Beta-Globin Gene Transfer, the Production of Hemoglobin Depends Upon the Beta-Thalassemia Genotype. Blood 2009, 114, 978. [Google Scholar] [CrossRef]
- Dominski, Z.; Kole, R. Restoration of Correct Splicing in Thalassemic Pre-mRNA by Antisense Oligonucleotides. Proc. Natl. Acad. Sci. USA 1993, 90, 8673. [Google Scholar] [CrossRef]
- Derakhshan, S.M.; Khaniani, M.S. Restoration of Correct Splicing in IVSI-110 Mutation of β-Globin Gene with Antisense Oligonucleotides: Implications and Applications in Functional Assay Development. Iran. J. Basic Med. Sci. 2017, 20, 700. [Google Scholar] [CrossRef]
- El-Beshlawy, A.; Mostafa, A.; Youssry, I.; Gabr, H.; Mansour, I.M.; El-Tablawy, M.; Aziz, M.; Hussein, I.R. Correction of Aberrant Pre-mRNA Splicing by Antisense Oligonucleotides in Beta-Thalassemia Egyptian Patients with IVSI-110 Mutation. J. Pediatr. Hematol. Oncol. 2008, 30, 281–284. [Google Scholar] [CrossRef]
- Patsali, P.; Papasavva, P.; Stephanou, C.; Christou, S.; Sitarou, M.; Antoniou, M.N.; Lederer, C.W.; Kleanthous, M. Short-Hairpin RNA against Aberrant HBBIVSI-110(G>A) mRNA Restores β-Globin Levels in a Novel Cell Model and Acts as Mono-and Combination Therapy for β-Thalassemia in Primary Hematopoietic Stem Cells. Haematologica 2018, 103, e419–e423. [Google Scholar] [CrossRef]
- Brusson, M.; Chalumeau, A.; Martinucci, P.; Romano, O.; Felix, T.; Poletti, V.; Scaramuzza, S.; Ramadier, S.; Masson, C.; Ferrari, G.; et al. Novel Lentiviral Vectors for Gene Therapy of Sickle Cell Disease Combining Gene Addition and Gene Silencing Strategies. Mol. Ther. Nucleic Acids 2023, 32, 229–246. [Google Scholar] [CrossRef]
- Esrick, E.B.; Lehmann, L.E.; Biffi, A.; Achebe, M.; Brendel, C.; Ciuculescu, M.F.; Daley, H.; MacKinnon, B.; Morris, E.; Federico, A.; et al. Post-Transcriptional Genetic Silencing of BCL11A to Treat Sickle Cell Disease. N. Engl. J. Med. 2021, 384, 205–215. [Google Scholar] [CrossRef] [PubMed]
- Ferrari, G.; Cavazzana, M.; Mavilio, F. Gene Therapy Approaches to Hemoglobinopathies. Hematol. Oncol. Clin. N. Am. 2017, 31, 835–852. [Google Scholar] [CrossRef] [PubMed]
- Ou, C.N.; Rognerud, C.L. Diagnosis of Hemoglobinopathies: Electrophoresis vs. HPLC. Clin. Chim. Acta 2001, 313, 187–194. [Google Scholar] [CrossRef]
- West, S.; Proudfoot, N.J. Transcriptional Termination Enhances Protein Expression in Human Cells. Mol. Cell 2009, 33, 354. [Google Scholar] [CrossRef]
- Dye, M.J.; Proudfoot, N.J. Terminal Exon Definition Occurs Cotranscriptionally and Promotes Termination of RNA Polymerase II. Mol. Cell 1999, 3, 371–378. [Google Scholar] [CrossRef] [PubMed]
- Poletti, V.; Urbinati, F.; Charrier, S.; Corre, G.; Hollis, R.P.; Campo Fernandez, B.; Martin, S.; Rothe, M.; Schambach, A.; Kohn, D.B.; et al. Pre-Clinical Development of a Lentiviral Vector Expressing the Anti-Sickling βAS3 Globin for Gene Therapy for Sickle Cell Disease. Mol. Ther. Methods Clin. Dev. 2018, 11, 167–179. [Google Scholar] [CrossRef] [PubMed]
- Urbinati, F.; Campo Fernandez, B.; Masiuk, K.E.; Poletti, V.; Hollis, R.P.; Koziol, C.; Kaufman, M.L.; Brown, D.; Mavilio, F.; Kohn, D.B. Gene Therapy for Sickle Cell Disease: A Lentiviral Vector Comparison Study. Hum. Gene Ther. 2018, 29, 1153–1166. [Google Scholar] [CrossRef]
- Weber, L.; Poletti, V.; Magrin, E.; Antoniani, C.; Martin, S.; Bayard, C.; Sadek, H.; Felix, T.; Meneghini, V.; Antoniou, M.N.; et al. An Optimized Lentiviral Vector Efficiently Corrects the Human Sickle Cell Disease Phenotype. Mol. Ther. Methods Clin. Dev. 2018, 10, 268–280. [Google Scholar] [CrossRef] [PubMed]
- Study Details|Stem Cell Gene Therapy for Sickle Cell Disease|ClinicalTrials.Gov. Available online: https://www.clinicaltrials.gov/study/NCT02247843 (accessed on 29 November 2023).
- Study Details|Safety and Efficacy of Gene Therapy of the Sickle Cell Disease by Transplantation of an Autologous CD34+ Enriched Cell Fraction That Contains CD34+ Cells Transduced Ex Vivo with the GLOBE1 Lentiviral Vector Expressing the βAS3 Globin Gene in Patients with Sickle Cell Disease (DREPAGLOBE)|ClinicalTrials.Gov. Available online: https://www.clinicaltrials.gov/study/NCT03964792 (accessed on 29 November 2023).
- Miccio, A.; Cesari, R.; Lotti, F.; Rossi, C.; Sanvito, F.; Ponzoni, M.; Routledge, S.J.E.; Chow, C.M.; Antoniou, M.N.; Ferrari, G. In Vivo Selection of Genetically Modified Erythroblastic Progenitors Leads to Long-Term Correction of β-Thalassemia. Proc. Natl. Acad. Sci. USA 2008, 105, 10547–10552. [Google Scholar] [CrossRef]
- Levasseur, D.N.; Ryan, T.M.; Reilly, M.P.; McCune, S.L.; Asakura, T.; Townes, T.M. A Recombinant Human Hemoglobin with Anti-Sickling Properties Greater than Fetal Hemoglobin. J. Biol. Chem. 2004, 279, 27518–27524. [Google Scholar] [CrossRef] [PubMed]
- Du, G.; Yonekubo, J.; Zeng, Y.; Osisami, M.; Frohman, M.A. Design of Expression Vectors for RNA Interference Based on miRNAs and RNA Splicing. FEBS J. 2006, 273, 5421–5427. [Google Scholar] [CrossRef] [PubMed]
- Antoniou, M. Induction of Erythroid-Specific Expression in Murine Erythroleukemia Cell Lines. J. Mol. Biol. 1991, 7, 421. [Google Scholar]
- Deisseroth, A.; Hendrick, D. Human Alpha-Globin Gene Expression Following Chromosomal Dependent Gene Transfer into Mouse Erythroleukemia Cells. Cell 1978, 15, 55–63. [Google Scholar] [CrossRef] [PubMed]
- Stephanou, C.; Papasavva, P.; Zachariou, M.; Patsali, P.; Epitropou, M.; Ladas, P.; Al-Abdulla, R.; Christou, S.; Antoniou, M.N.; Lederer, C.W.; et al. Suitability of Small Diagnostic Peripheral-Blood Samples for Cell-Therapy Studies. Cytotherapy 2017, 19, 311–326. [Google Scholar] [CrossRef]
- Christodoulou, I.; Patsali, P.; Stephanou, C.; Antoniou, M.; Kleanthous, M.; Lederer, C.W. Measurement of Lentiviral Vector Titre and Copy Number by Cross-Species Duplex Quantitative PCR. Gene. Ther. 2016, 23, 113–118. [Google Scholar] [CrossRef]
- Loucari, C.C.; Patsali, P.; Van Dijk, T.B.; Stephanou, C.; Papasavva, P.; Zanti, M.; Kurita, R.; Nakamura, Y.; Christou, S.; Sitarou, M.; et al. Rapid and Sensitive Assessment of Globin Chains for Gene and Cell Therapy of Hemoglobinopathies. Hum. Gene. Ther. Methods 2018, 29, 60–74. [Google Scholar] [CrossRef]
- Boudreau, R.L.; Monteys, A.M.; Davidson, B.L. Minimizing Variables among Hairpin-Based RNAi Vectors Reveals the Potency of shRNAs. RNA 2008, 14, 1834–1844. [Google Scholar] [CrossRef]
- Lebbink, R.J.; Lowe, M.; Chan, T.; Khine, H.; Wang, X.; McManus, M.T. Polymerase II Promoter Strength Determines Efficacy of MicroRNA Adapted shRNAs. PLoS ONE 2011, 6, e26213. [Google Scholar] [CrossRef]
- Guda, S.; Brendel, C.; Renella, R.; Du, P.; Bauer, D.E.; Canver, M.C.; Grenier, J.K.; Grimson, A.W.; Kamran, S.C.; Thornton, J.; et al. miRNA-Embedded shRNAs for Lineage-Specific BCL11A Knockdown and Hemoglobin F Induction. Mol. Ther. 2015, 23, 1465–1474. [Google Scholar] [CrossRef] [PubMed]
- Leboulch, P.; Huang, G.M.S.; Humphries, R.K.; Oh, Y.H.; Eaves, C.J.; Tuan, D.Y.H.; London, I.M. Mutagenesis of Retroviral Vectors Transducing Human Beta-Globin Gene and Beta-Globin Locus Control Region Derivatives Results in Stable Transmission of an Active Transcriptional Structure. EMBO J. 1994, 13, 3065–3076. [Google Scholar] [CrossRef] [PubMed]
- Miccio, A.; Poletti, V.; Tiboni, F.; Rossi, C.; Antonelli, A.; Mavilio, F.; Ferrari, G. The GATA1-HS2 Enhancer Allows Persistent and Position-Independent Expression of a β-Globin Transgene. PLoS ONE 2011, 6, e27955. [Google Scholar] [CrossRef] [PubMed]
- Liu, M.; Maurano, M.T.; Wang, H.; Qi, H.; Song, C.Z.; Navas, P.A.; Emery, D.W.; Stamatoyannopoulos, J.A.; Stamatoyannopoulos, G. Genomic Discovery of Potent Chromatin Insulators for Human Gene Therapy. Nat. Biotechnol. 2015, 33, 198–203. [Google Scholar] [CrossRef] [PubMed]
- Puthenveetil, G.; Scholes, J.; Carbonell, D.; Qureshi, N.; Xia, P.; Zeng, L.; Li, S.; Yu, Y.; Hiti, A.L.; Yee, J.K.; et al. Successful Correction of the Human Beta-Thalassemia Major Phenotype Using a Lentiviral Vector. Blood 2004, 104, 3445–3453. [Google Scholar] [CrossRef] [PubMed]
- Arumugam, P.I.; Scholes, J.; Perelman, N.; Xia, P.; Yee, J.K.; Malik, P. Improved Human Beta-Globin Expression from Self-Inactivating Lentiviral Vectors Carrying the Chicken Hypersensitive Site-4 (CHS4) Insulator Element. Mol. Ther. 2007, 15, 1863–1871. [Google Scholar] [CrossRef] [PubMed]
- Romero, Z.; Campo-Fernandez, B.; Wherley, J.; Kaufman, M.L.; Urbinati, F.; Cooper, A.R.; Hoban, M.D.; Baldwin, K.M.; Lumaquin, D.; Wang, X.; et al. The Human Ankyrin 1 Promoter Insulator Sustains Gene Expression in a β-Globin Lentiviral Vector in Hematopoietic Stem Cells. Mol. Ther. Methods Clin. Dev. 2015, 2, 15012. [Google Scholar] [CrossRef]
- Breda, L.; Ghiaccio, V.; Tanaka, N.; Jarocha, D.; Ikawa, Y.; Abdulmalik, O.; Dong, A.; Casu, C.; Raabe, T.D.; Shan, X.; et al. Lentiviral Vector ALS20 Yields High Hemoglobin Levels with Low Genomic Integrations for Treatment of Beta-Globinopathies. Mol. Ther. 2021, 29, 1625–1638. [Google Scholar] [CrossRef]
- Lisowski, L.; Sadelain, M. Locus Control Region Elements HS1 and HS4 Enhance the Therapeutic Efficacy of Globin Gene Transfer in β-Thalassemic Mice. Blood 2007, 110, 4175. [Google Scholar] [CrossRef]
- Hargrove, P.W.; Kepes, S.; Hanawa, H.; Obenauer, J.C.; Pei, D.; Cheng, C.; Gray, J.T.; Neale, G.; Persons, D.A. Globin Lentiviral Vector Insertions Can Perturb the Expression of Endogenous Genes in Beta-Thalassemic Hematopoietic Cells. Mol. Ther. 2008, 16, 525–533. [Google Scholar] [CrossRef] [PubMed]
- Lourenco, S.P.; Jarocha, D.; Ghiaccio, V.; Guerra, A.; Abdulmalik, O.; La, P.; Zezulin, A.; Smith-Whitley, K.; Kwiatkowski, J.L.; Guzikowski, V.; et al. Inclusion of a Short Hairpin RNA Targeting BCL11A into a β-Globin Expressing Vector Allows Concurrent Synthesis of Curative Adult and Fetal Hemoglobin. Haematologica 2021, 106, 2740. [Google Scholar] [CrossRef] [PubMed]
- Wilber, A.; Hargrove, P.W.; Kim, Y.S.; Riberdy, J.M.; Sankaran, V.G.; Papanikolaou, E.; Georgomanoli, M.; Anagnou, N.P.; Orkin, S.H.; Nienhuis, A.W.; et al. Therapeutic Levels of Fetal Hemoglobin in Erythroid Progeny of β-Thalassemic CD34+ Cells after Lentiviral Vector-Mediated Gene Transfer. Blood 2011, 117, 2817–2826. [Google Scholar] [CrossRef] [PubMed]
- Nualkaew, T.; Sii-Felice, K.; Giorgi, M.; McColl, B.; Gouzil, J.; Glaser, A.; Voon, H.P.J.; Tee, H.Y.; Grigoriadis, G.; Svasti, S.; et al. Coordinated β-Globin Expression and α2-Globin Reduction in a Multiplex Lentiviral Gene Therapy Vector for β-Thalassemia. Mol. Ther. 2021, 29, 2841–2853. [Google Scholar] [CrossRef]
- Samakoglu, S.; Lisowski, L.; Budak-Alpdogan, T.; Usachenko, Y.; Acuto, S.; Di Marzo, R.; Maggio, A.; Zhu, P.; Tisdale, J.F.; Riviere, I.; et al. A Genetic Strategy to Treat Sickle Cell Anemia by Coregulating Globin Transgene Expression and RNA Interference. Nat. Biotechnol. 2006, 24, 89–94. [Google Scholar] [CrossRef]
- Chan, K.; Tong, A.H.Y.; Brown, K.R.; Mero, P.; Moffat, J. Pooled CRISPR-Based Genetic Screens in Mammalian Cells. J. Vis. Exp. 2019, 2019, e59780. [Google Scholar] [CrossRef]
- Roselli, E.A.; Mezzadra, R.; Frittoli, M.C.; Maruggi, G.; Biral, E.; Mavilio, F.; Mastropietro, F.; Amato, A.; Tonon, G.; Refaldi, C.; et al. Correction of Beta-Thalassemia Major by Gene Transfer in Haematopoietic Progenitors of Pediatric Patients. EMBO Mol. Med. 2010, 2, 315–328. [Google Scholar] [CrossRef]
- Breda, L.; Casu, C.; Gardenghi, S.; Bianchi, N.; Cartegni, L.; Narla, M.; Yazdanbakhsh, K.; Musso, M.; Manwani, D.; Little, J.; et al. Therapeutic Hemoglobin Levels after Gene Transfer in β-Thalassemia Mice and in Hematopoietic Cells of β-Thalassemia and Sickle Cells Disease Patients. PLoS ONE 2012, 7, e32345. [Google Scholar] [CrossRef]




Disclaimer/Publisher’s Note: The statements, opinions and data contained in all publications are solely those of the individual author(s) and contributor(s) and not of MDPI and/or the editor(s). MDPI and/or the editor(s) disclaim responsibility for any injury to people or property resulting from any ideas, methods, instructions or products referred to in the content. |
© 2023 by the authors. Licensee MDPI, Basel, Switzerland. This article is an open access article distributed under the terms and conditions of the Creative Commons Attribution (CC BY) license (https://creativecommons.org/licenses/by/4.0/).
Share and Cite
Koniali, L.; Flouri, C.; Kostopoulou, M.I.; Papaioannou, N.Y.; Papasavva, P.L.; Naiisseh, B.; Stephanou, C.; Demetriadou, A.; Sitarou, M.; Christou, S.; et al. Evaluation of Mono- and Bi-Functional GLOBE-Based Vectors for Therapy of β-Thalassemia by HBBAS3 Gene Addition and Mutation-Specific RNA Interference. Cells 2023, 12, 2848. https://doi.org/10.3390/cells12242848
Koniali L, Flouri C, Kostopoulou MI, Papaioannou NY, Papasavva PL, Naiisseh B, Stephanou C, Demetriadou A, Sitarou M, Christou S, et al. Evaluation of Mono- and Bi-Functional GLOBE-Based Vectors for Therapy of β-Thalassemia by HBBAS3 Gene Addition and Mutation-Specific RNA Interference. Cells. 2023; 12(24):2848. https://doi.org/10.3390/cells12242848
Chicago/Turabian StyleKoniali, Lola, Christina Flouri, Markela I. Kostopoulou, Nikoletta Y. Papaioannou, Panayiota L. Papasavva, Basma Naiisseh, Coralea Stephanou, Anthi Demetriadou, Maria Sitarou, Soteroula Christou, and et al. 2023. "Evaluation of Mono- and Bi-Functional GLOBE-Based Vectors for Therapy of β-Thalassemia by HBBAS3 Gene Addition and Mutation-Specific RNA Interference" Cells 12, no. 24: 2848. https://doi.org/10.3390/cells12242848
APA StyleKoniali, L., Flouri, C., Kostopoulou, M. I., Papaioannou, N. Y., Papasavva, P. L., Naiisseh, B., Stephanou, C., Demetriadou, A., Sitarou, M., Christou, S., Antoniou, M. N., Kleanthous, M., Patsali, P., & Lederer, C. W. (2023). Evaluation of Mono- and Bi-Functional GLOBE-Based Vectors for Therapy of β-Thalassemia by HBBAS3 Gene Addition and Mutation-Specific RNA Interference. Cells, 12(24), 2848. https://doi.org/10.3390/cells12242848

