TTC6-Mediated Stabilization of the Flagellum Annulus Ensures the Rapid and Directed Motion of Sperm
Abstract
:1. Introduction
2. Method
2.1. Mice
2.2. Histology, Immunostaining, Electron Microscopy, TUNEL Assay
2.3. CASA
2.4. Mouse Sperm Collection
2.5. Tissue Collection and Histological Analysis
2.6. Flagellar Movement of Tethered Sperm Head
2.7. In Vivo Fertilization Assay
2.8. Sperm–Egg Binding Test
2.9. In Vitro Fertilization Assay
2.10. Statistical Analysis
3. Results
3.1. Ttc6 Is a Testis-Enriched Gene
3.2. Ttc6-Knockout Male Mice Have Severe Fertility Defects
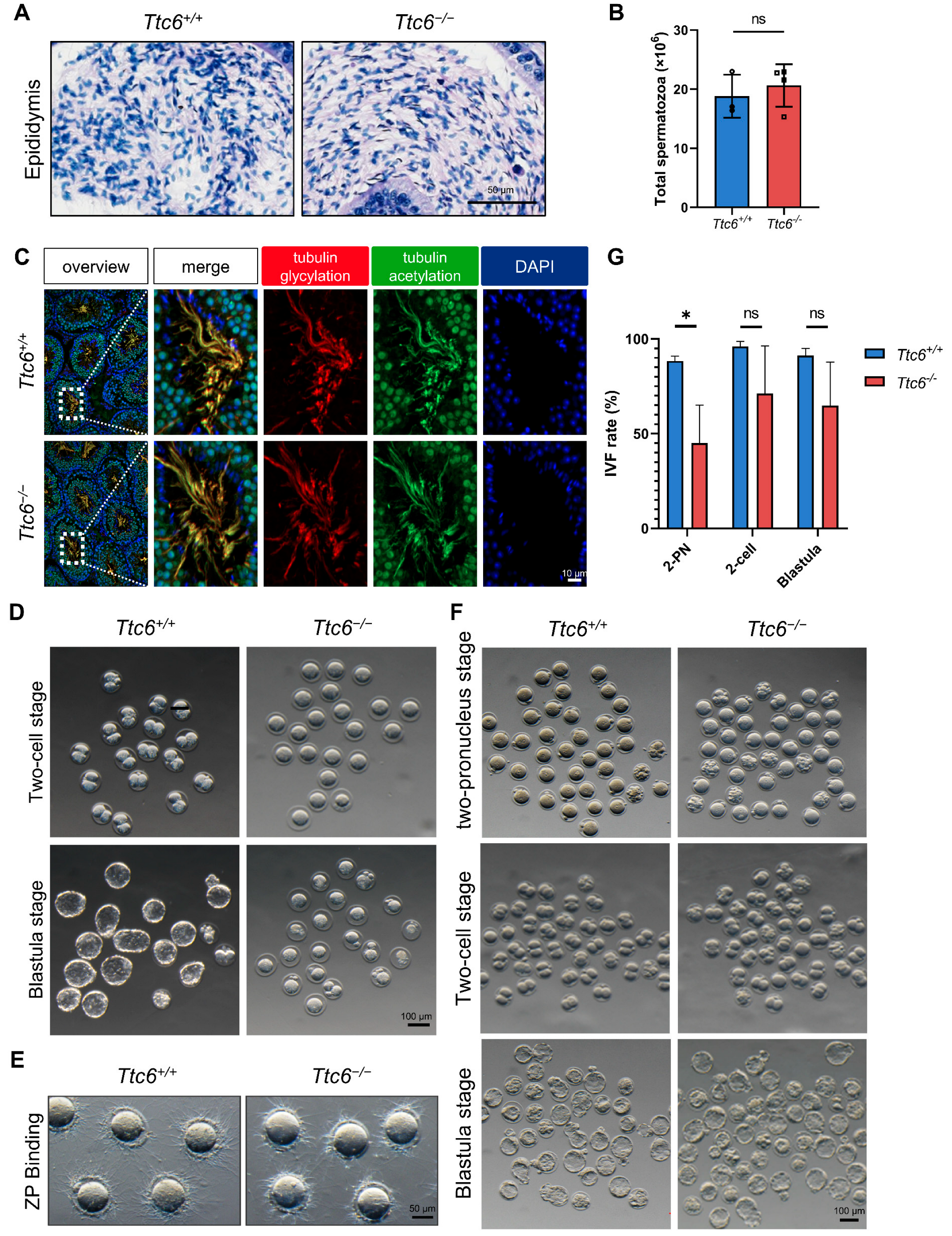
3.3. Ttc6−/− Males Are Subfertile but Have Normal Spermatogenesis
3.4. Fertility Impairment in Ttc6−/− Male Mice Is Linked to Faulty Sperm–Egg Interaction and Zona Pellucida Binding
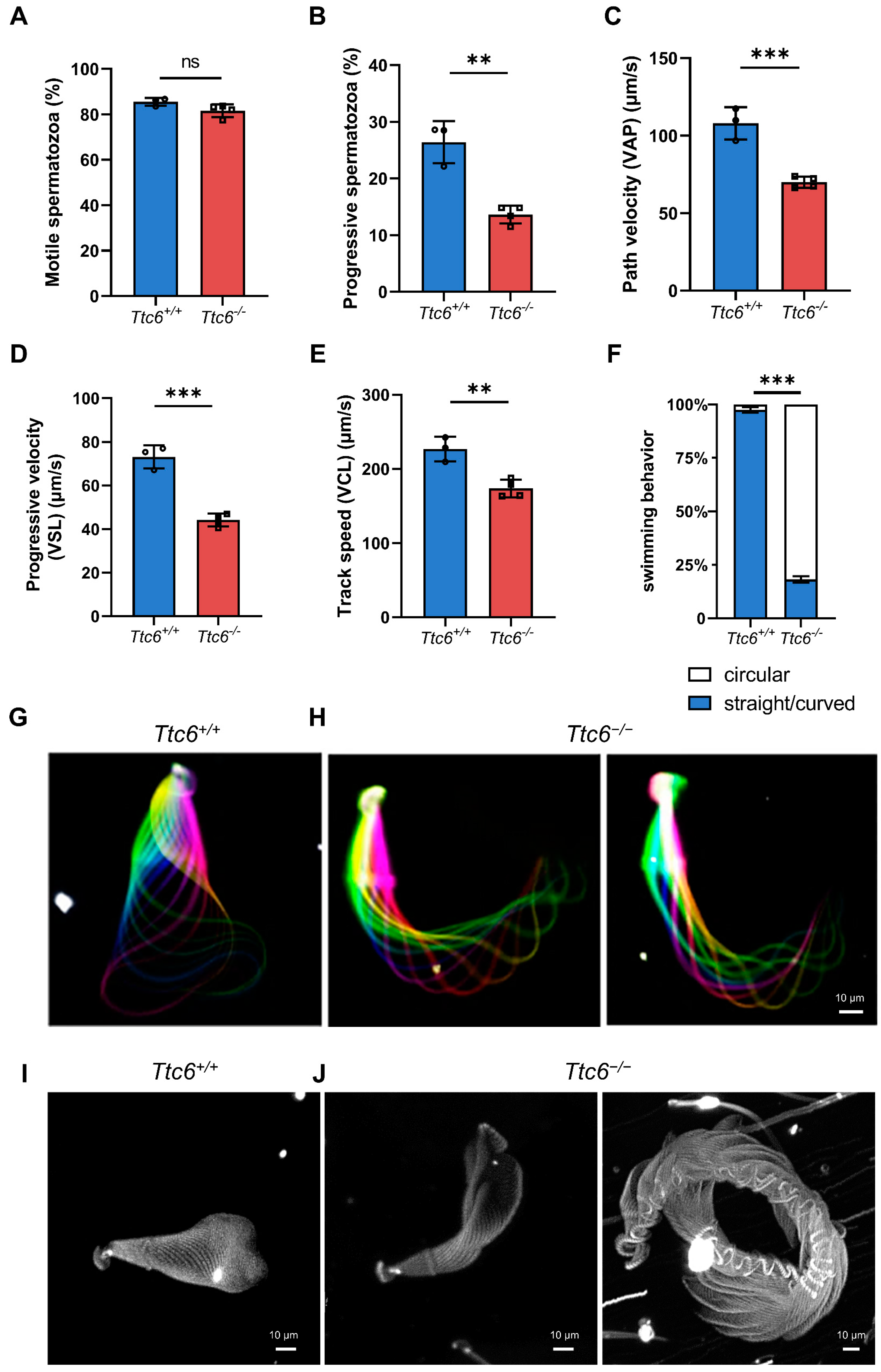
3.5. Knockout of Ttc6 Affects Sperm Motility
3.6. Knockout of Ttc6 Alters Sperm Flagellar Beat Patterns and Causes Anomalous Sperm Swim Paths
3.7. Spermatozoa from Ttc6−/− Mice Exhibit Abnormal Morphology
4. Discussion
5. Conclusions
Supplementary Materials
Author Contributions
Funding
Institutional Review Board Statement
Informed Consent Statement
Data Availability Statement
Acknowledgments
Conflicts of Interest
References
- Lindemann, C.B.; Lesich, K.A. Functional anatomy of the mammalian sperm flagellum. Cytoskeleton 2016, 73, 652–669. [Google Scholar] [CrossRef] [PubMed]
- Wan, K.Y. Coordination of eukaryotic cilia and flagella. Essays Biochem. 2018, 62, 829–838. [Google Scholar] [CrossRef] [PubMed]
- Lindemann, C.B. Functional significance of the outer dense fibers of mammalian sperm examined by computer simulations with the geometric clutch model. Cell Motil. Cytoskelet. 1996, 34, 258–270. [Google Scholar] [CrossRef]
- Ishikawa, T. Axoneme Structure from Motile Cilia. Cold Spring Harb. Perspect. Biol. 2017, 9, a028076. [Google Scholar] [CrossRef]
- Loreng, T.D.; Smith, E.F. The Central Apparatus of Cilia and Eukaryotic Flagella. Cold Spring Harb. Perspect. Biol. 2017, 9, a028118. [Google Scholar] [CrossRef]
- Mitchell, D.R. Evolution of Cilia. Cold Spring Harb. Perspect. Biol. 2017, 9, a028290. [Google Scholar] [CrossRef]
- Kwitny, S.; Klaus, A.V.; Hunnicutt, G.R. The annulus of the mouse sperm tail is required to establish a membrane diffusion barrier that is engaged during the late steps of spermiogenesis. Biol. Reprod. 2010, 82, 669–678. [Google Scholar] [CrossRef]
- Toure, A.; Rode, B.; Hunnicutt, G.R.; Escalier, D.; Gacon, G. Septins at the annulus of mammalian sperm. Biol. Chem. 2011, 392, 799–803. [Google Scholar] [CrossRef]
- Ihara, M.; Kinoshita, A.; Yamada, S.; Tanaka, H.; Tanigaki, A.; Kitano, A.; Goto, M.; Okubo, K.; Nishiyama, H.; Ogawa, O.; et al. Cortical organization by the septin cytoskeleton is essential for structural and mechanical integrity of mammalian spermatozoa. Dev. Cell 2005, 8, 343–352. [Google Scholar] [CrossRef]
- Steels, J.D.; Estey, M.P.; Froese, C.D.; Reynaud, D.; Pace-Asciak, C.; Trimble, W.S. Sept12 is a component of the mammalian sperm tail annulus. Cell Motil. Cytoskelet. 2007, 64, 794–807. [Google Scholar] [CrossRef]
- Guan, J.; Kinoshita, M.; Yuan, L. Spatiotemporal association of DNAJB13 with the annulus during mouse sperm flagellum development. BMC Dev. Biol. 2009, 9, 23. [Google Scholar] [CrossRef] [PubMed]
- Toure, A.; Lhuillier, P.; Gossen, J.A.; Kuil, C.W.; Lhote, D.; Jegou, B.; Escalier, D.; Gacon, G. The testis anion transporter 1 (Slc26a8) is required for sperm terminal differentiation and male fertility in the mouse. Hum. Mol. Genet. 2007, 16, 1783–1793. [Google Scholar] [CrossRef] [PubMed]
- Inaba, K. Sperm flagella: Comparative and phylogenetic perspectives of protein components. Mol. Hum. Reprod. 2011, 17, 524–538. [Google Scholar] [CrossRef] [PubMed]
- Mohri, H.; Inaba, K.; Ishijima, S.; Baba, S.A. Tubulin-dynein system in flagellar and ciliary movement. Proc. Jpn. Acad. Ser. B Phys. Biol. Sci. 2012, 88, 397–415. [Google Scholar] [CrossRef]
- Smith, E.F.; Lefebvre, P.A. The role of central apparatus components in flagellar motility and microtubule assembly. Cell Motil. Cytoskelet. 1997, 38, 1–8. [Google Scholar] [CrossRef]
- Gadelha, H.; Gaffney, E.A. Flagellar ultrastructure suppresses buckling instabilities and enables mammalian sperm navigation in high-viscosity media. J. R. Soc. Interface 2019, 16, 20180668. [Google Scholar] [CrossRef]
- Kumar, N.; Singh, A.K. The anatomy, movement, and functions of human sperm tail: An evolving mystery. Biol. Reprod. 2021, 104, 508–520. [Google Scholar] [CrossRef]
- Friedrich, B.M.; Riedel-Kruse, I.H.; Howard, J.; Julicher, F. High-precision tracking of sperm swimming fine structure provides strong test of resistive force theory. J. Exp. Biol. 2010, 213, 1226–1234. [Google Scholar] [CrossRef]
- Wang, S.; Larina, I.V. In vivo three-dimensional tracking of sperm behaviors in the mouse oviduct. Development 2018, 145, dev157685. [Google Scholar] [CrossRef]
- Roy, A.; Lin, Y.N.; Agno, J.E.; DeMayo, F.J.; Matzuk, M.M. Absence of tektin 4 causes asthenozoospermia and subfertility in male mice. FASEB J. 2007, 21, 1013–1025. [Google Scholar] [CrossRef]
- Castaneda, J.M.; Hua, R.; Miyata, H.; Oji, A.; Guo, Y.; Cheng, Y.; Zhou, T.; Guo, X.; Cui, Y.; Shen, B.; et al. TCTE1 is a conserved component of the dynein regulatory complex and is required for motility and metabolism in mouse spermatozoa. Proc. Natl. Acad. Sci. USA 2017, 114, E5370–E5378. [Google Scholar] [CrossRef] [PubMed]
- Oura, S.; Kazi, S.; Savolainen, A.; Nozawa, K.; Castaneda, J.; Yu, Z.; Miyata, H.; Matzuk, R.M.; Hansen, J.N.; Wachten, D.; et al. Cfap97d1 is important for flagellar axoneme maintenance and male mouse fertility. PLoS Genet. 2020, 16, e1008954. [Google Scholar] [CrossRef] [PubMed]
- Gadadhar, S.; Alvarez Viar, G.; Hansen, J.N.; Gong, A.; Kostarev, A.; Ialy-Radio, C.; Leboucher, S.; Whitfield, M.; Ziyyat, A.; Toure, A.; et al. Tubulin glycylation controls axonemal dynein activity, flagellar beat, and male fertility. Science 2021, 371. [Google Scholar] [CrossRef] [PubMed]
- Hoffmann, F.; Bolz, S.; Junger, K.; Klose, F.; Schubert, T.; Woerz, F.; Boldt, K.; Ueffing, M.; Beyer, T. TTC30A and TTC30B Redundancy Protects IFT Complex B Integrity and Its Pivotal Role in Ciliogenesis. Genes 2022, 13, 1191. [Google Scholar] [CrossRef] [PubMed]
- Liu, W.; He, X.; Yang, S.; Zouari, R.; Wang, J.; Wu, H.; Kherraf, Z.E.; Liu, C.; Coutton, C.; Zhao, R.; et al. Bi-allelic Mutations in TTC21A Induce Asthenoteratospermia in Humans and Mice. Am. J. Hum. Genet. 2019, 104, 738–748. [Google Scholar] [CrossRef]
- Lores, P.; Dacheux, D.; Kherraf, Z.E.; Nsota Mbango, J.F.; Coutton, C.; Stouvenel, L.; Ialy-Radio, C.; Amiri-Yekta, A.; Whitfield, M.; Schmitt, A.; et al. Mutations in TTC29, Encoding an Evolutionarily Conserved Axonemal Protein, Result in Asthenozoospermia and Male Infertility. Am. J. Hum. Genet. 2019, 105, 1148–1167. [Google Scholar] [CrossRef]
- Xin, D.; Christopher, K.J.; Zeng, L.; Kong, Y.; Weatherbee, S.D. IFT56 regulates vertebrate developmental patterning by maintaining IFTB complex integrity and ciliary microtubule architecture. Development 2017, 144, 1544–1553. [Google Scholar] [CrossRef]
- Goebl, M.; Yanagida, M. The TPR snap helix: A novel protein repeat motif from mitosis to transcription. Trends Biochem. Sci. 1991, 16, 173–177. [Google Scholar] [CrossRef]
- Shamseldin, H.E.; Shaheen, R.; Ewida, N.; Bubshait, D.K.; Alkuraya, H.; Almardawi, E.; Howaidi, A.; Sabr, Y.; Abdalla, E.M.; Alfaifi, A.Y.; et al. The morbid genome of ciliopathies: An update. Genet. Med. 2020, 22, 1051–1060. [Google Scholar] [CrossRef]
- Chung, J.J.; Miki, K.; Kim, D.; Shim, S.H.; Shi, H.F.; Hwang, J.Y.; Cai, X.; Iseri, Y.; Zhuang, X.; Clapham, D.E. CatSperzeta regulates the structural continuity of sperm Ca2+ signaling domains and is required for normal fertility. eLife 2017, 6, e23082. [Google Scholar] [CrossRef]
- Lehti, M.S.; Sironen, A. Formation and function of sperm tail structures in association with sperm motility defects. Biol. Reprod. 2017, 97, 522–536. [Google Scholar] [CrossRef] [PubMed]
- Scholey, J.M. Intraflagellar transport motors in cilia: Moving along the cell’s antenna. J. Cell Biol. 2008, 180, 23–29. [Google Scholar] [CrossRef]
- Yogo, K. Molecular basis of the morphogenesis of sperm head and tail in mice. Reprod. Med. Biol. 2022, 21, e12466. [Google Scholar] [CrossRef] [PubMed]
- Fujihara, Y.; Miyata, H.; Ikawa, M. Factors controlling sperm migration through the oviduct revealed by gene-modified mouse models. Exp. Anim. 2018, 67, 91–104. [Google Scholar] [CrossRef]
- Hino, T.; Yanagimachi, R. Active peristaltic movements and fluid production of the mouse oviduct: Their roles in fluid and sperm transport and fertilizationdagger. Biol. Reprod. 2019, 101, 40–49. [Google Scholar] [CrossRef] [PubMed]
- van Der Horst, G.; Seier, J.V.; Spinks, A.C.; Hendricks, S. The maturation of sperm motility in the epididymis and vas deferens of the vervet monkey, Cercopithecus aethiops. Int. J. Androl. 1999, 22, 197–207. [Google Scholar] [CrossRef] [PubMed]
- Azhar, M.; Altaf, S.; Uddin, I.; Cheng, J.; Wu, L.; Tong, X.; Qin, W.; Bao, J. Towards Post-Meiotic Sperm Production: Genetic Insight into Human Infertility from Mouse Models. Int. J. Biol. Sci. 2021, 17, 2487–2503. [Google Scholar] [CrossRef]
- Cornwall, G.A. New insights into epididymal biology and function. Hum. Reprod. Update 2009, 15, 213–227. [Google Scholar] [CrossRef] [PubMed]
- Cooper, T.G. Sperm maturation in the epididymis: A new look at an old problem. Asian J. Androl. 2007, 9, 533–539. [Google Scholar] [CrossRef] [PubMed]
- Fujihara, Y.; Tokuhiro, K.; Muro, Y.; Kondoh, G.; Araki, Y.; Ikawa, M.; Okabe, M. Expression of TEX101, regulated by ACE, is essential for the production of fertile mouse spermatozoa. Proc. Natl. Acad. Sci. USA 2013, 110, 8111–8116. [Google Scholar] [CrossRef]
- Nishimura, H.; Kim, E.; Nakanishi, T.; Baba, T. Possible function of the ADAM1a/ADAM2 Fertilin complex in the appearance of ADAM3 on the sperm surface. J. Biol. Chem. 2004, 279, 34957–34962. [Google Scholar] [CrossRef] [PubMed]
- Tokuhiro, K.; Ikawa, M.; Benham, A.M.; Okabe, M. Protein disulfide isomerase homolog PDILT is required for quality control of sperm membrane protein ADAM3 and male fertility [corrected]. Proc. Natl. Acad. Sci. USA 2012, 109, 3850–3855. [Google Scholar] [CrossRef] [PubMed]
- Yamaguchi, R.; Fujihara, Y.; Ikawa, M.; Okabe, M. Mice expressing aberrant sperm-specific protein PMIS2 produce normal-looking but fertilization-incompetent spermatozoa. Mol. Biol. Cell 2012, 23, 2671–2679. [Google Scholar] [CrossRef] [PubMed]
- Zhang, H.; Li, Y.; Cui, K.; Chen, X.; Shang, C.; Min, W.; Jin, P.; Jiang, Z.; Shi, D.; Liu, Q.; et al. Male fertility in Mus musculus requires the activity of TRYX5 in sperm migration into the oviduct. J. Cell. Physiol. 2020, 235, 6058–6072. [Google Scholar] [CrossRef] [PubMed]





Disclaimer/Publisher’s Note: The statements, opinions and data contained in all publications are solely those of the individual author(s) and contributor(s) and not of MDPI and/or the editor(s). MDPI and/or the editor(s) disclaim responsibility for any injury to people or property resulting from any ideas, methods, instructions or products referred to in the content. |
© 2023 by the authors. Licensee MDPI, Basel, Switzerland. This article is an open access article distributed under the terms and conditions of the Creative Commons Attribution (CC BY) license (https://creativecommons.org/licenses/by/4.0/).
Share and Cite
Wang, Z.; Fang, K.; Wan, Y.; Yin, Y.; Li, M.; Xu, K.; Li, T.; Cao, Y.; Lv, Y.; Lu, G.; et al. TTC6-Mediated Stabilization of the Flagellum Annulus Ensures the Rapid and Directed Motion of Sperm. Cells 2023, 12, 2091. https://doi.org/10.3390/cells12162091
Wang Z, Fang K, Wan Y, Yin Y, Li M, Xu K, Li T, Cao Y, Lv Y, Lu G, et al. TTC6-Mediated Stabilization of the Flagellum Annulus Ensures the Rapid and Directed Motion of Sperm. Cells. 2023; 12(16):2091. https://doi.org/10.3390/cells12162091
Chicago/Turabian StyleWang, Ziqi, Kailun Fang, Yanling Wan, Yingying Yin, Mengjing Li, Ke Xu, Tongtong Li, Yongzhi Cao, Yue Lv, Gang Lu, and et al. 2023. "TTC6-Mediated Stabilization of the Flagellum Annulus Ensures the Rapid and Directed Motion of Sperm" Cells 12, no. 16: 2091. https://doi.org/10.3390/cells12162091
APA StyleWang, Z., Fang, K., Wan, Y., Yin, Y., Li, M., Xu, K., Li, T., Cao, Y., Lv, Y., Lu, G., Liu, H., & Huang, T. (2023). TTC6-Mediated Stabilization of the Flagellum Annulus Ensures the Rapid and Directed Motion of Sperm. Cells, 12(16), 2091. https://doi.org/10.3390/cells12162091

