Effects of Manure and Biochar on Community Assembly and Co-Occurrence Patterns of Abundant and Rare Microbial Taxa in Border-Row Rhizosphere
Abstract
1. Introduction
2. Materials and Methods
2.1. Field Experimental Layout and Management
2.2. Rhizosphere Soil Sampling and Processing
2.3. Maize Yield and Soil Physicochemical Analysis
2.4. Extraction of Microbial DNA and Amplicon Sequencing
2.5. Libraries Generated and High-Throughput Sequencing
2.6. Sequencing Data Processing
2.7. Community Assembly and Network Processing
3. Results
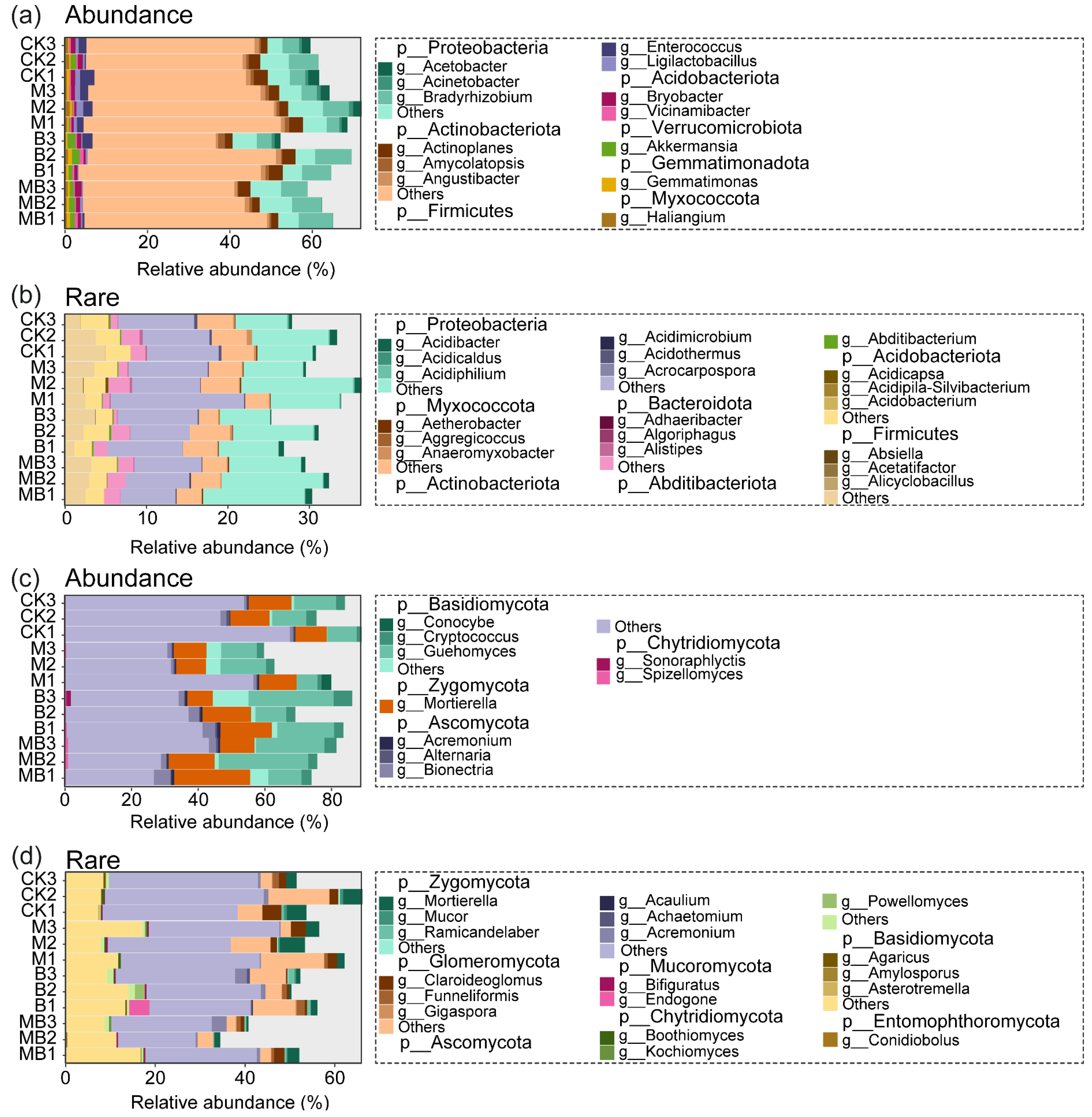
3.1. Diversity Analysis of Microbiota
3.2. Community Assembly of Microbiota
3.3. Co-Occurrence Network of Microbial Communities
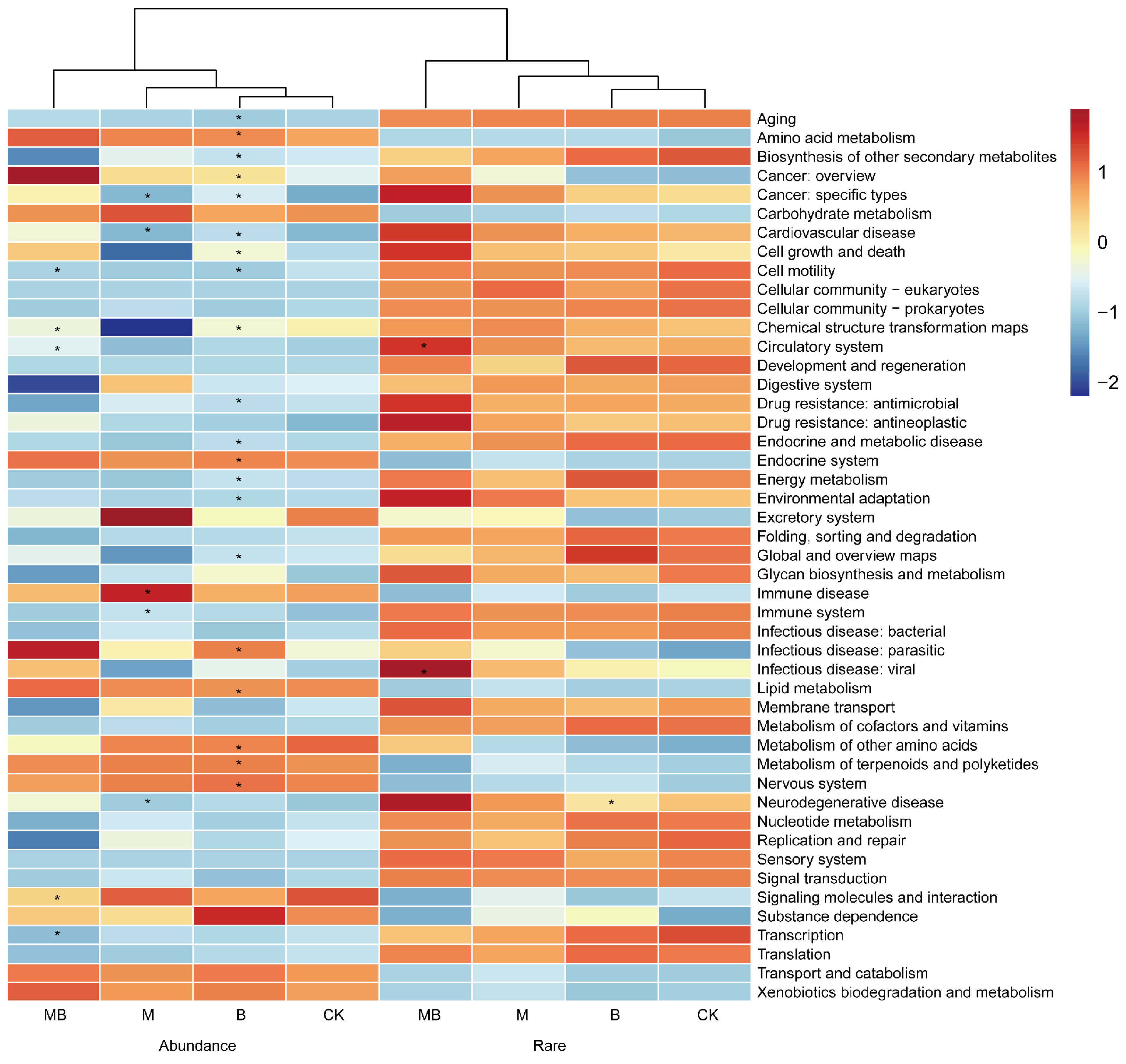
3.4. Function of Microbial Communities
3.5. Correlation Analysis Between Soil Physicochemical Properties, Yield, and Microbial Communities
4. Discussion
4.1. Diversity and Structure of Abundant and Rare Species Communities in Response to Biochar and Manure
4.2. Assembly Process of Abundant and Rare Species Communities in Response to Biochar and Manure
4.3. Co-Occurrence Patterns of Abundant and Rare Species Communities in Response to Biochar and Manure
5. Conclusions
Supplementary Materials
Author Contributions
Funding
Data Availability Statement
Acknowledgments
Conflicts of Interest
Abbreviations
| β-NTI | β-nearest taxon index |
| β-MNTD | β-mean nearest taxon distance |
References
- Brooker, R.W.; Bennett, A.E.; Cong, W.-F.; Daniell, T.J.; George, T.S.; Hallett, P.D.; Hawes, C.; Iannetta, P.P.M.; Jones, H.G.; Karley, A.J.; et al. Improving intercropping: A synthesis of research in agronomy, plant physiology and ecology. New Phytol. 2015, 206, 107–117. [Google Scholar] [CrossRef] [PubMed]
- Rusinamhodzi, L.; Corbeels, M.; Nyamangara, J.; Giller, K.E. Maize–grain legume intercropping is an attractive option for ecological intensification that reduces climatic risk for smallholder farmers in central Mozambique. Field Crops Res. 2012, 136, 12–22. [Google Scholar] [CrossRef]
- Raza, M.A.; Feng, L.Y.; van der Werf, W.; Iqbal, N.; Khalid, M.H.B.; Chen, Y.K.; Wasaya, A.; Ahmed, S.; Ud Din, A.M.; Khan, A.; et al. Maize leaf-removal: A new agronomic approach to increase dry matter, flower number and seed-yield of soybean in maize soybean relay intercropping system. Sci. Rep. 2019, 9, 13453. [Google Scholar] [CrossRef] [PubMed]
- Liu, X.; Rahman, T.; Song, C.; Su, B.; Yang, F.; Yong, T.; Wu, Y.; Zhang, C.; Yang, W. Changes in light environment, morphology, growth and yield of soybean in maize-soybean intercropping systems. Field Crops Res. 2017, 200, 38–46. [Google Scholar] [CrossRef]
- Shen, L.; Wang, X.; Liu, T.; Wei, W.; Zhang, S.; Keyhani, A.B.; Li, L.; Zhang, W. Border row effects on the distribution of root and soil resources in maize–soybean strip intercropping systems. Soil Tillage Res. 2023, 233, 105812. [Google Scholar] [CrossRef]
- Amalina, F.; Abd Razak, A.S.; Zularisam, A.W.; Aziz, M.A.A.; Krishnan, S.; Nasrullah, M. Comprehensive assessment of biochar integration in agricultural soil conditioning: Advantages, drawbacks, and future prospects. Phys. Chem. Earth Parts A/B/C 2023, 132, 103508. [Google Scholar] [CrossRef]
- Hou, S.; Sun, X.; Chen, G.; Siddique, K.H.M.; Chen, Z.; Liu, F.; Ping, S.; Lai, H.; Guo, H.; An, Y.; et al. Biochar addition mitigates asymmetric competition of water and increases yield advantages of maize–alfalfa strip intercropping systems in a semiarid region on the Loess Plateau. Field Crops Res. 2024, 319, 109645. [Google Scholar] [CrossRef]
- Hartmann, M.; Six, J. Soil structure and microbiome functions in agroecosystems. Nat. Rev. Earth Environ. 2023, 4, 4–18. [Google Scholar] [CrossRef]
- Dai, Z.; Xiong, X.; Zhu, H.; Xu, H.; Leng, P.; Li, J.; Tang, C.; Xu, J. Association of biochar properties with changes in soil bacterial, fungal and fauna communities and nutrient cycling processes. Biochar 2021, 3, 239–254. [Google Scholar] [CrossRef]
- Palansooriya, K.N.; Wong, J.T.F.; Hashimoto, Y.; Huang, L.; Rinklebe, J.; Chang, S.X.; Bolan, N.; Wang, H.; Ok, Y.S. Response of microbial communities to biochar-amended soils: A critical review. Biochar 2019, 1, 3–22. [Google Scholar] [CrossRef]
- Liu, J.; Shu, A.; Song, W.; Shi, W.; Li, M.; Zhang, W.; Li, Z.; Liu, G.; Yuan, F.; Zhang, S.; et al. Long-term organic fertilizer substitution increases rice yield by improving soil properties and regulating soil bacteria. Geoderma 2021, 404, 115287. [Google Scholar] [CrossRef]
- Cui, X.; Zhang, Y.; Gao, J.; Peng, F.; Gao, P. Long-term combined application of manure and chemical fertilizer sustained higher nutrient status and rhizospheric bacterial diversity in reddish paddy soil of Central South China. Sci. Rep. 2018, 8, 16554. [Google Scholar] [CrossRef] [PubMed]
- Bandyopadhyay, K.K.; Misra, A.K.; Ghosh, P.K.; Hati, K.M. Effect of integrated use of farmyard manure and chemical fertilizers on soil physical properties and productivity of soybean. Soil Tillage Res. 2010, 110, 115–125. [Google Scholar] [CrossRef]
- Luo, Y.; Durenkamp, M.; De Nobili, M.; Lin, Q.; Devonshire, B.J.; Brookes, P.C. Microbial biomass growth, following incorporation of biochars produced at 350 °C or 700 °C, in a silty-clay loam soil of high and low pH. Soil Biol. Biochem. 2013, 57, 513–523. [Google Scholar] [CrossRef]
- Dai, Z.; Barberán, A.; Li, Y.; Brookes Philip, C.; Xu, J. Bacterial Community Composition Associated with Pyrogenic Organic Matter (Biochar) Varies with Pyrolysis Temperature and Colonization Environment. mSphere 2017, 2, 10-1128. [Google Scholar] [CrossRef]
- Abujabhah, I.S.; Bound, S.A.; Doyle, R.; Bowman, J.P. Effects of biochar and compost amendments on soil physico-chemical properties and the total community within a temperate agricultural soil. Appl. Soil Ecol. 2016, 98, 243–253. [Google Scholar] [CrossRef]
- Du, S.; Dini-Andreote, F.; Zhang, N.; Liang, C.; Yao, Z.; Zhang, H.; Zhang, D. Divergent Co-occurrence Patterns and Assembly Processes Structure the Abundant and Rare Bacterial Communities in a Salt Marsh Ecosystem. Appl. Environ. Microbiol. 2020, 86, e00320–e00322. [Google Scholar] [CrossRef]
- Jiang, Y.; Song, H.; Lei, Y.; Korpelainen, H.; Li, C. Distinct co-occurrence patterns and driving forces of rare and abundant bacterial subcommunities following a glacial retreat in the eastern Tibetan Plateau. Biol. Fertil. Soils 2019, 55, 351–364. [Google Scholar] [CrossRef]
- Su, Y.; Hu, Y.; Zi, H.; Chen, Y.; Deng, X.; Hu, B.; Jiang, Y. Contrasting assembly mechanisms and drivers of soil rare and abundant bacterial communities in 22-year continuous and non-continuous cropping systems. Sci. Rep. 2022, 12, 3264. [Google Scholar] [CrossRef]
- Wang, X.; Wang, Z.; Liu, W.; Liu, H.; Zhang, Q.; Zeng, J.; Ren, C.; Yang, G.; Zhong, Z.; Han, X. Abundant and rare fungal taxa exhibit different patterns of phylogenetic niche conservatism and community assembly across a geographical and environmental gradient. Soil Biol. Biochem. 2023, 186, 109167. [Google Scholar] [CrossRef]
- Hou, J.; Wu, L.; Liu, W.; Ge, Y.; Mu, T.; Zhou, T.; Li, Z.; Zhou, J.; Sun, X.; Luo, Y.; et al. Biogeography and diversity patterns of abundant and rare bacterial communities in rice paddy soils across China. Sci. Total Environ. 2020, 730, 139116. [Google Scholar] [CrossRef]
- Yang, Y.; Cheng, K.; Li, K.; Jin, Y.; He, X. Deciphering the diversity patterns and community assembly of rare and abundant bacterial communities in a wetland system. Sci. Total Environ. 2022, 838, 156334. [Google Scholar] [CrossRef]
- Chen, Q.-L.; Ding, J.; Zhu, D.; Hu, H.-W.; Delgado-Baquerizo, M.; Ma, Y.-B.; He, J.-Z.; Zhu, Y.-G. Rare microbial taxa as the major drivers of ecosystem multifunctionality in long-term fertilized soils. Soil Biol. Biochem. 2020, 141, 107686. [Google Scholar] [CrossRef]
- Zhang, N.; Dong, C.; Li, L.; Li, H.; Li, W.; Huang, F. Rare bacterial and fungal taxa respond strongly to combined inorganic and organic fertilization under short-term conditions. Appl. Soil Ecol. 2024, 203, 105639. [Google Scholar] [CrossRef]
- Tang, R.; Li, S.; Lang, X.; Huang, X.; Su, J. Rare species contribute greater to ecosystem multifunctionality in a subtropical forest than common species due to their functional diversity. For. Ecol. Manag. 2023, 538, 120981. [Google Scholar] [CrossRef]
- Li, Y.; Gao, W.; Wang, C.; Gao, M. Distinct distribution patterns and functional potentials of rare and abundant microorganisms between plastisphere and soils. Sci. Total Environ. 2023, 873, 162413. [Google Scholar] [CrossRef] [PubMed]
- Zhang, Z.; Lu, Y.; Wei, G.; Jiao, S. Rare Species-Driven Diversity–Ecosystem Multifunctionality Relationships are Promoted by Stochastic Community Assembly. mBio 2022, 13, e00422–e00449. [Google Scholar] [CrossRef] [PubMed]
- Ziegler, M.; Eguíluz, V.M.; Duarte, C.M.; Voolstra, C.R. Rare symbionts may contribute to the resilience of coral–algal assemblages. ISME J. 2018, 12, 161–172. [Google Scholar] [CrossRef]
- Musat, N.; Halm, H.; Winterholler, B.; Hoppe, P.; Peduzzi, S.; Hillion, F.; Horreard, F.; Amann, R.; Jørgensen, B.B.; Kuypers, M.M.M. A single-cell view on the ecophysiology of anaerobic phototrophic bacteria. Proc. Natl. Acad. Sci. USA 2008, 105, 17861–17866. [Google Scholar] [CrossRef]
- Kurm, V.; Geisen, S.; Gera Hol, W.H. A low proportion of rare bacterial taxa responds to abiotic changes compared with dominant taxa. Environ. Microbiol. 2019, 21, 750–758. [Google Scholar] [CrossRef]
- Lynch, M.D.J.; Neufeld, J.D. Ecology and exploration of the rare biosphere. Nat. Rev. Microbiol. 2015, 13, 217–229. [Google Scholar] [CrossRef] [PubMed]
- Jiang, P.; Wang, Y.; Zhang, Y.; Fei, J.; Rong, X.; Peng, J.; Yin, L.; Zhou, X.; Luo, G. Enhanced productivity of maize through intercropping is associated with community composition, core species, and network complexity of abundant microbiota in rhizosphere soil. Geoderma 2024, 442, 116786. [Google Scholar] [CrossRef]
- Gao, Y.; Zhang, G.; Jiang, S.; Liu, Y.-X. Wekemo Bioincloud: A user-friendly platform for meta-omics data analyses. iMeta 2024, 3, e175. [Google Scholar] [CrossRef] [PubMed]
- Kembel, S.W.; Cowan, P.D.; Helmus, M.R.; Cornwell, W.K.; Morlon, H.; Ackerly, D.D.; Blomberg, S.P.; Webb, C.O. Picante: R tools for integrating phylogenies and ecology. Bioinformatics 2010, 26, 1463–1464. [Google Scholar] [CrossRef]
- Zhou, J.; Ning, D. Stochastic Community Assembly: Does It Matter in Microbial Ecology? Microbiol. Mol. Biol. Rev. 2017, 81, e00002-17. [Google Scholar] [CrossRef]
- Levins, R. Evolution in Changing Environments: Some Theoretical Explorations. (MPB-2); Princeton University Press: Princeton, NJ, USA, 1968. [Google Scholar]
- Geange, S.W.; Pledger, S.; Burns, K.C.; Shima, J.S. A unified analysis of niche overlap incorporating data of different types. Methods Ecol. Evol. 2011, 2, 175–184. [Google Scholar] [CrossRef]
- Shi, S.; Nuccio, E.E.; Shi, Z.J.; He, Z.; Zhou, J.; Firestone, M.K. The interconnected rhizosphere: High network complexity dominates rhizosphere assemblages. Ecol. Lett. 2016, 19, 926–936. [Google Scholar] [CrossRef]
- von Meijenfeldt, F.A.B.; Hogeweg, P.; Dutilh, B.E. A social niche breadth score reveals niche range strategies of generalists and specialists. Nat. Ecol. Evol. 2023, 7, 768–781. [Google Scholar] [CrossRef]
- Pastore, A.I.; Barabás, G.; Bimler, M.D.; Mayfield, M.M.; Miller, T.E. The evolution of niche overlap and competitive differences. Nat. Ecol. Evol. 2021, 5, 330–337. [Google Scholar] [CrossRef]
- Barabási, A.-L.; Gulbahce, N.; Loscalzo, J. Network medicine: A network-based approach to human disease. Nat. Rev. Genet. 2011, 12, 56–68. [Google Scholar] [CrossRef]
- Newman, M.E.J. Modularity and community structure in networks. Proc. Natl. Acad. Sci. USA 2006, 103, 8577–8582. [Google Scholar] [CrossRef] [PubMed]
- Lei, C.; Lu, T.; Qian, H.; Liu, Y. Machine learning models reveal how biochar amendment affects soil microbial communities. Biochar 2023, 5, 89. [Google Scholar] [CrossRef]
- Ma, R.; Wu, X.; Liu, Z.; Yi, Q.; Xu, M.; Zheng, J.; Bian, R.; Zhang, X.; Pan, G. Biochar improves soil organic carbon stability by shaping the microbial community structures at different soil depths four years after an incorporation in a farmland soil. Curr. Res. Environ. Sustain. 2023, 5, 100214. [Google Scholar] [CrossRef]
- Cao, X.; Liu, J.; Zhang, L.; Mao, W.; Li, M.; Wang, H.; Sun, W. Response of soil microbial ecological functions and biological characteristics to organic fertilizer combined with biochar in dry direct-seeded paddy fields. Sci. Total Environ. 2024, 948, 174844. [Google Scholar] [CrossRef]
- Zheng, X.; Xu, W.; Dong, J.; Yang, T.; Shangguan, Z.; Qu, J.; Li, X.; Tan, X. The effects of biochar and its applications in the microbial remediation of contaminated soil: A review. J. Hazard. Mater. 2022, 438, 129557. [Google Scholar] [CrossRef]
- Qin, Z.; Zhao, Z.; Xia, L.; Wang, S.; Yu, G.; Miao, A. Responses of abundant and rare prokaryotic taxa in a controlled organic contaminated site subjected to vertical pollution-induced disturbances. Sci. Total Environ. 2022, 853, 158625. [Google Scholar] [CrossRef]
- Jiao, S.; Wang, J.; Wei, G.; Chen, W.; Lu, Y. Dominant role of abundant rather than rare bacterial taxa in maintaining agro-soil microbiomes under environmental disturbances. Chemosphere 2019, 235, 248–259. [Google Scholar] [CrossRef]
- Ren, Z.; Luo, W.; Zhang, C. Rare bacterial biosphere is more environmental controlled and deterministically governed than abundant one in sediment of thermokarst lakes across the Qinghai-Tibet Plateau. Front. Microbiol. 2022, 13, 944646. [Google Scholar] [CrossRef]
- Xu, M.; Huang, Q.; Xiong, Z.; Liao, H.; Lv, Z.; Chen, W.; Luo, X.; Hao, X. Distinct Responses of Rare and Abundant Microbial Taxa to In Situ Chemical Stabilization of Cadmium-Contaminated Soil. mSystems 2021, 6, e01040-21. [Google Scholar] [CrossRef]
- Bolan, N.; Kunhikrishnan, A.; Thangarajan, R.; Kumpiene, J.; Park, J.; Makino, T.; Kirkham, M.B.; Scheckel, K. Remediation of heavy metal(loid)s contaminated soils—To mobilize or to immobilize? J. Hazard. Mater. 2014, 266, 141–166. [Google Scholar] [CrossRef]
- An, Z.; Gross, C.D.; Chen, X.; Bork, E.W.; Carlyle, C.N.; Chang, S.X. Manure and its biochar affect activities and stoichiometry of soil extracellular enzymes in croplands. J. Soils Sediments 2024, 24, 3286–3296. [Google Scholar] [CrossRef]
- Shang, W.; Razavi, B.S.; Yao, S.; Hao, C.; Kuzyakov, Y.; Blagodatskaya, E.; Tian, J. Contrasting mechanisms of nutrient mobilization in rhizosphere hotspots driven by straw and biochar amendment. Soil Biol. Biochem. 2023, 187, 109212. [Google Scholar] [CrossRef]
- Wang, C.; Guo, L.; Cai, Z.J.; Chen, J.; Shen, R.F. Different contributions of rare microbes to driving soil nitrogen cycles in acidic soils under manure fertilization. Appl. Soil Ecol. 2024, 196, 105281. [Google Scholar] [CrossRef]
- Zhang, S.; Zhu, Q.; de Vries, W.; Ros, G.H.; Chen, X.; Muneer, M.A.; Zhang, F.; Wu, L. Effects of soil amendments on soil acidity and crop yields in acidic soils: A world-wide meta-analysis. J. Environ. Manag. 2023, 345, 118531. [Google Scholar] [CrossRef]
- Deshoux, M.; Sadet-Bourgeteau, S.; Gentil, S.; Prévost-Bouré, N.C. Effects of biochar on soil microbial communities: A meta-analysis. Sci. Total Environ. 2023, 902, 166079. [Google Scholar] [CrossRef]
- Nascimento, Í.V.d.; Fregolente, L.G.; Pereira, A.P.d.A.; Nascimento, C.D.V.d.; Mota, J.C.A.; Ferreira, O.P.; Sousa, H.H.d.F.; Silva, D.G.G.d.; Simões, L.R.; Souza Filho, A.G.; et al. Biochar as a carbonaceous material to enhance soil quality in drylands ecosystems: A review. Environ. Res. 2023, 233, 116489. [Google Scholar] [CrossRef]
- Li, X.; Wang, T.; Chang, S.X.; Jiang, X.; Song, Y. Biochar increases soil microbial biomass but has variable effects on microbial diversity: A meta-analysis. Sci. Total Environ. 2020, 749, 141593. [Google Scholar] [CrossRef]
- Ali, N.; Jiang, Q.; Akhtar, K.; Luo, R.; Jiang, M.; He, B.; Wen, R. Biochar and manure co-application improves soil health and rice productivity through microbial modulation. BMC Plant Biol. 2025, 25, 914. [Google Scholar] [CrossRef]
- Cai, Z.; Xu, M.; Wang, B.; Zhang, L.; Wen, S.; Gao, S. Effectiveness of crop straws, and swine manure in ameliorating acidic red soils: A laboratory study. J. Soils Sediments 2018, 18, 2893–2903. [Google Scholar] [CrossRef]
- Smebye, A.; Alling, V.; Vogt, R.D.; Gadmar, T.C.; Mulder, J.; Cornelissen, G.; Hale, S.E. Biochar amendment to soil changes dissolved organic matter content and composition. Chemosphere 2016, 142, 100–105. [Google Scholar] [CrossRef]
- He, C.; Harindintwali, J.D.; Cui, H.; Zheng, W.; Zhu, Q.; Chang, S.X.; Wang, F.; Yang, J. Decoupled fungal and bacterial functional responses to biochar amendment drive rhizosphere priming effect on soil organic carbon mineralization. Biochar 2024, 6, 84. [Google Scholar] [CrossRef]
- Liang, D.; Ning, Y.; Ji, C.; Zhang, Y.; Wu, H.; Ma, H.; Zhang, J.; Wang, J. Biochar and Manure Co-Application Increases Rice Yield in Low Productive Acid Soil by Increasing Soil pH, Organic Carbon, and Nutrient Retention and Availability. Plants 2024, 13, 973. [Google Scholar] [CrossRef] [PubMed]
- Zhou, Z.; Tran, P.Q.; Kieft, K.; Anantharaman, K. Genome diversification in globally distributed novel marine Proteobacteria is linked to environmental adaptation. ISME J. 2020, 14, 2060–2077. [Google Scholar] [CrossRef] [PubMed]
- Ling, N.; Wang, T.; Kuzyakov, Y. Rhizosphere bacteriome structure and functions. Nat. Commun. 2022, 13, 836. [Google Scholar] [CrossRef]
- Taib, N.; Megrian, D.; Witwinowski, J.; Adam, P.; Poppleton, D.; Borrel, G.; Beloin, C.; Gribaldo, S. Genome-wide analysis of the Firmicutes illuminates the diderm/monoderm transition. Nat. Ecol. Evol. 2020, 4, 1661–1672. [Google Scholar] [CrossRef]
- Sharmin, F.; Wakelin, S.; Huygens, F.; Hargreaves, M. Firmicutes dominate the bacterial taxa within sugar-cane processing plants. Sci. Rep. 2013, 3, 3107. [Google Scholar] [CrossRef]
- Kalam, S.; Basu, A.; Ahmad, I.; Sayyed, R.Z.; El-Enshasy, H.A.; Dailin, D.J.; Suriani, N.L. Recent Understanding of Soil Acidobacteria and Their Ecological Significance: A Critical Review. Front. Microbiol. 2020, 11, 580024. [Google Scholar] [CrossRef]
- Longcore, J.E.; Simmons, D.R. Chytridiomycota. In Encyclopedia of Life Sciences; John Wiley & Sons, Ltd.: Hoboken, NJ, USA, 2020; pp. 1–9. [Google Scholar]
- Liao, H.; Li, Y.; Yao, H. Biochar Amendment Stimulates Utilization of Plant-Derived Carbon by Soil Bacteria in an Intercropping System. Front. Microbiol. 2019, 10, 1361. [Google Scholar] [CrossRef]
- Xu, W.; Xu, H.; Delgado-Baquerizo, M.; Gundale, M.J.; Zou, X.; Ruan, H. Global meta-analysis reveals positive effects of biochar on soil microbial diversity. Geoderma 2023, 436, 116528. [Google Scholar] [CrossRef]
- Denoncourt, C.; Chantigny, M.H.; Angers, D.A.; Maillard, É.; Halde, C. Animal manure application promotes nitrogen and organic carbon accumulation in soil organic matter fractions: A global meta-analysis. Sci. Total Environ. 2025, 996, 180097. [Google Scholar] [CrossRef]
- Maillard, É.; Angers, D.A. Animal manure application and soil organic carbon stocks: A meta-analysis. Glob. Change Biol. 2014, 20, 666–679. [Google Scholar] [CrossRef] [PubMed]
- Song, X.; Li, Z.; Song, C.; Dai, H.; Shao, Y.; Luo, H.; Huang, D. Rare taxa as the microbial taxa more sensitive to environmental changes drive alterations of daqu microbial community structure and function. Food Biosci. 2024, 59, 103983. [Google Scholar] [CrossRef]
- Jiao, S.; Lu, Y. Abundant fungi adapt to broader environmental gradients than rare fungi in agricultural fields. Glob. Change Biol. 2020, 26, 4506–4520. [Google Scholar] [CrossRef] [PubMed]
- Jiao, S.; Lu, Y. Soil pH and temperature regulate assembly processes of abundant and rare bacterial communities in agricultural ecosystems. Environ. Microbiol. 2020, 22, 1052–1065. [Google Scholar] [CrossRef]
- Wu, H.; Wu, H.; Jiao, Y.; Zhang, Z.; Rensing, C.; Lin, W. The combination of biochar and PGPBs stimulates the differentiation in rhizosphere soil microbiome and metabolites to suppress soil-borne pathogens under consecutive monoculture regimes. GCB Bioenergy 2022, 14, 84–103. [Google Scholar] [CrossRef]
- Li, J.; Peduruhewa, J.H.; Brown, R.W.; Chadwick, D.R.; Griffiths, R.I.; Fu, H.; Bian, H.; Sheng, L.; Ma, Q.; Jones, D.L. Biochar reshapes soil bacterial community composition and survival strategies: A meta-analysis revealing trade-offs between microbial stability and functional complexity. Biol. Fertil. Soils 2025. [Google Scholar] [CrossRef]
- Liu, L.; Yang, J.; Yu, Z.; Wilkinson, D.M. The biogeography of abundant and rare bacterioplankton in the lakes and reservoirs of China. ISME J. 2015, 9, 2068–2077. [Google Scholar] [CrossRef]
- Wu, W.; Logares, R.; Huang, B.; Hsieh, C.-h. Abundant and rare picoeukaryotic sub-communities present contrasting patterns in the epipelagic waters of marginal seas in the northwestern Pacific Ocean. Environ. Microbiol. 2017, 19, 287–300. [Google Scholar] [CrossRef]
- Hu, Y.; Cong, M.; Yan, H.; Sun, X.; Yang, Z.; Tang, G.; Xu, W.; Zhu, X.; Jia, H. Effects of biochar addition on aeolian soil microbial community assembly and structure. Appl. Microbiol. Biotechnol. 2023, 107, 3829–3845. [Google Scholar] [CrossRef]
- Liu, X.; Zhang, D.; Li, H.; Qi, X.; Gao, Y.; Zhang, Y.; Han, Y.; Jiang, Y.; Li, H. Soil nematode community and crop productivity in response to 5-year biochar and manure addition to yellow cinnamon soil. BMC Ecol. 2020, 20, 39. [Google Scholar] [CrossRef]
- Das, S.K.; Ghosh, G.K. Conversion of biomass into low-cost biochar along with organic manure improved soil hydro-physical environment through technological intervention for sandy soil restoration. Biomass Convers. Biorefinery 2024, 14, 5373–5385. [Google Scholar] [CrossRef]
- Wan, W.; Gadd, G.M.; Yang, Y.; Yuan, W.; Gu, J.; Ye, L.; Liu, W. Environmental adaptation is stronger for abundant rather than rare microorganisms in wetland soils from the Qinghai-Tibet Plateau. Mol. Ecol. 2021, 30, 2390–2403. [Google Scholar] [CrossRef] [PubMed]
- Chew, J.; Zhu, L.; Nielsen, S.; Graber, E.; Mitchell, D.R.G.; Horvat, J.; Mohammed, M.; Liu, M.; van Zwieten, L.; Donne, S.; et al. Biochar-based fertilizer: Supercharging root membrane potential and biomass yield of rice. Sci. Total Environ. 2020, 713, 136431. [Google Scholar] [CrossRef] [PubMed]
- Yu, L.; Yu, M.; Lu, X.; Tang, C.; Liu, X.; Brookes, P.C.; Xu, J. Combined application of biochar and nitrogen fertilizer benefits nitrogen retention in the rhizosphere of soybean by increasing microbial biomass but not altering microbial community structure. Sci. Total Environ. 2018, 640–641, 1221–1230. [Google Scholar] [CrossRef]
- Wu, D.; Zhang, Y.; Gu, W.; Liu, Z.; Wang, W.; Sun, Y.; Xiu, L.; Zhang, W.; Chen, W. Rhizosphere metabolite-mediated soil enhancement: Long-term biochar application optimizes continuous soybean production systems. Biochar 2025, 7, 95. [Google Scholar] [CrossRef]
- Xiong, X.; Liao, H.; Xing, Y.; Han, X.; Wang, W.; Wan, W.; Huang, Q.; Chen, W. Soil Aggregates and Fertilizer Treatments Drive Bacterial Interactions via Interspecies Niche Overlap. Microbiol. Spectr. 2022, 10, e02521–e02524. [Google Scholar] [CrossRef]
- Goldman, D.A.; Xue, K.S.; Parrott, A.B.; Lopez, J.A.; Vila, J.C.C.; Jeeda, R.R.; Franzese, L.R.; Porter, R.L.; Gray, I.J.; DeFelice, B.C.; et al. Competition for shared resources increases dependence on initial population size during coalescence of gut microbial communities. Proc. Natl. Acad. Sci. USA 2025, 122, e2322440122. [Google Scholar] [CrossRef]
- Brazelton, W.J.; Ludwig, K.A.; Sogin, M.L.; Andreishcheva, E.N.; Kelley, D.S.; Shen, C.-C.; Edwards, R.L.; Baross, J.A. Archaea and bacteria with surprising microdiversity show shifts in dominance over 1000-year time scales in hydrothermal chimneys. Proc. Natl. Acad. Sci. USA 2010, 107, 1612–1617. [Google Scholar] [CrossRef]
- Sjöstedt, J.; Koch-Schmidt, P.; Pontarp, M.; Canbäck, B.; Tunlid, A.; Lundberg, P.; Hagström, Å.; Riemann, L. Recruitment of Members from the Rare Biosphere of Marine Bacterioplankton Communities after an Environmental Disturbance. Appl. Environ. Microbiol. 2012, 78, 1361–1369. [Google Scholar] [CrossRef]
- Xue, Y.; Chen, H.; Xiao, P.; Jin, L.; Logares, R.; Yang, J. Core taxa drive microeukaryotic community stability of a deep subtropical reservoir after complete mixing. Environ. Microbiol. Rep. 2023, 15, 769–782. [Google Scholar] [CrossRef]
- Bello, A.; Ogundeji, A.; Yu, S.; Jiang, X.; Deng, L.; Zhao, L.; Jong, C.; Xu, X. Dynamics of fungal species related to nitrogen transformation and their network patterns during cattle manure–corn straw with biochar composting. Arch. Microbiol. 2022, 204, 236. [Google Scholar] [CrossRef]
- Ma, B.; Wang, Y.; Ye, S.; Liu, S.; Stirling, E.; Gilbert, J.A.; Faust, K.; Knight, R.; Jansson, J.K.; Cardona, C.; et al. Earth microbial co-occurrence network reveals interconnection pattern across microbiomes. Microbiome 2020, 8, 82. [Google Scholar] [CrossRef] [PubMed]
- Du, L.; Zhong, S.; Luo, K.; Yang, S.; Xia, J.; Chen, Q. Effect of metal pollution on the distribution and co-occurrence pattern of bacterial, archaeal and fungal communities throughout the soil profiles. Chemosphere 2023, 315, 137692. [Google Scholar] [CrossRef] [PubMed]
- Calatayud, J.; Andivia, E.; Escudero, A.; Melián, C.J.; Bernardo-Madrid, R.; Stoffel, M.; Aponte, C.; Medina, N.G.; Molina-Venegas, R.; Arnan, X.; et al. Positive associations among rare species and their persistence in ecological assemblages. Nat. Ecol. Evol. 2020, 4, 40–45. [Google Scholar] [CrossRef] [PubMed]
- Tian, W.; Xiang, X.; Ma, L.; Evers, S.; Wang, R.; Qiu, X.; Wang, H. Rare Species Shift the Structure of Bacterial Communities Across Sphagnum Compartments in a Subalpine Peatland. Front. Microbiol. 2020, 10, 3138. [Google Scholar] [CrossRef]
- Qi, J.-Q.; Yuan, H.-Y.; Sun, S.-C.; Zama, E.F.; Tao, B.-X.; Liu, J.; Zhang, B.-H. Biochar amendment alters rare microbial taxa and enhances wheat growth in alkaline farmland: Insights into soil microbiome dynamics. Front. Microbiol. 2025, 16, 1563712. [Google Scholar] [CrossRef]
- Schmid, C.A.O.; Schröder, P.; Armbruster, M.; Schloter, M. Organic Amendments in a Long-term Field Trial—Consequences for the Bulk Soil Bacterial Community as Revealed by Network Analysis. Microb. Ecol. 2018, 76, 226–239. [Google Scholar] [CrossRef]
- Jia, X.; Li, M.; Zhang, Q.; Jia, M.; Hong, L.; Zhang, S.; Wang, Y.; Luo, Y.; Wang, T.; Ye, J.; et al. Analysis of rhizosphere soil microbial diversity and its functions between Dahongpao mother tree and cutting Dahongpao. Front. Plant Sci. 2024, 15, 1444436. [Google Scholar] [CrossRef]
- Rakitin, A.L.; Kulichevskaya, I.S.; Beletsky, A.V.; Mardanov, A.V.; Dedysh, S.N.; Ravin, N.V. Verrucomicrobia of the Family Chthoniobacteraceae Participate in Xylan Degradation in Boreal Peat Soils. Microorganisms 2024, 12, 2271. [Google Scholar] [CrossRef]
- Willms Inka, M.; Rudolph Anina, Y.; Göschel, I.; Bolz Simon, H.; Schneider, D.; Penone, C.; Poehlein, A.; Schöning, I.; Nacke, H. Globally Abundant “Candidatus Udaeobacter” Benefits from Release of Antibiotics in Soil and Potentially Performs Trace Gas Scavenging. mSphere 2020, 5, e00186-20. [Google Scholar] [CrossRef]
- Meier, I.C.; Finzi, A.C.; Phillips, R.P. Root exudates increase N availability by stimulating microbial turnover of fast-cycling N pools. Soil Biol. Biochem. 2017, 106, 119–128. [Google Scholar] [CrossRef]
- Pietikäinen, J.; Kiikkilä, O.; Fritze, H. Charcoal as a habitat for microbes and its effect on the microbial community of the underlying humus. Oikos 2000, 89, 231–242. [Google Scholar] [CrossRef]
- Lauber, C.L.; Strickland, M.S.; Bradford, M.A.; Fierer, N. The influence of soil properties on the structure of bacterial and fungal communities across land-use types. Soil Biol. Biochem. 2008, 40, 2407–2415. [Google Scholar] [CrossRef]
- Allison, S.D.; Hanson, C.A.; Treseder, K.K. Nitrogen fertilization reduces diversity and alters community structure of active fungi in boreal ecosystems. Soil Biol. Biochem. 2007, 39, 1878–1887. [Google Scholar] [CrossRef]
- Silambarasan, S.; Logeswari, P.; Cornejo, P.; Kannan, V.R. Evaluation of the production of exopolysaccharide by plant growth promoting yeast Rhodotorula sp. strain CAH2 under abiotic stress conditions. Int. J. Biol. Macromol. 2019, 121, 55–62. [Google Scholar] [CrossRef]
- Mercier, J.; Carson, T.D.; White, D.B. Fairy Rings in Turf Associated with the Bird’s Nest Fungus Cyathus stercoreus. Plant Dis. 1999, 83, 781. [Google Scholar] [CrossRef]
- Lindgren, H.; Diederich, P.; Goward, T.; Myllys, L. The phylogenetic analysis of fungi associated with lichenized ascomycete genus Bryoria reveals new lineages in the Tremellales including a new species Tremella huuskonenii hyperparasitic on Phacopsis huuskonenii. Fungal Biol. 2015, 119, 844–856. [Google Scholar] [CrossRef]
- Bello, A.; Wang, B.; Zhao, Y.; Yang, W.; Ogundeji, A.; Deng, L.; Egbeagu, U.U.; Yu, S.; Zhao, L.; Li, D.; et al. Composted biochar affects structural dynamics, function and co-occurrence network patterns of fungi community. Sci. Total Environ. 2021, 775, 145672. [Google Scholar] [CrossRef]
- Zhou, Y.; Zhang, Z.; Awasthi, M.K. Exploring the impact of biochar supplement on the dynamics of antibiotic resistant fungi during pig manure composting. Environ. Pollut. 2022, 314, 120235. [Google Scholar] [CrossRef]
- Duan, Y.; Awasthi, M.K.; Wu, H.; Yang, J.; Li, Z.; Ni, X.; Zhang, J.; Zhang, Z.; Li, H. Biochar regulates bacterial-fungal diversity and associated enzymatic activity during sheep manure composting. Bioresour. Technol. 2022, 346, 126647. [Google Scholar] [CrossRef]
- Shi, L.; Li, S.; Li, X.; Peng, B.; Hu, Z.; Hu, H.; Luo, G.; Yao, H. Insight into volatile-char interaction mechanisms of biomass torrefaction based on three major components. Bioresour. Technol. 2024, 408, 131109. [Google Scholar] [CrossRef]
- Yin, Y.; Li, M.; Tao, X.; Yang, C.; Zhang, W.; Li, H.; Zheng, Y.; Wang, X.; Chen, R. Biochar enhanced organic matter transformation during pig manure composting: Roles of the cellulase activity and fungal community. J. Environ. Manag. 2023, 333, 117464. [Google Scholar] [CrossRef]











Disclaimer/Publisher’s Note: The statements, opinions and data contained in all publications are solely those of the individual author(s) and contributor(s) and not of MDPI and/or the editor(s). MDPI and/or the editor(s) disclaim responsibility for any injury to people or property resulting from any ideas, methods, instructions or products referred to in the content. |
© 2026 by the authors. Licensee MDPI, Basel, Switzerland. This article is an open access article distributed under the terms and conditions of the Creative Commons Attribution (CC BY) license.
Share and Cite
Liu, H.; Zhang, W.; Ma, R.; Li, Y.; Shi, G.; Pei, W. Effects of Manure and Biochar on Community Assembly and Co-Occurrence Patterns of Abundant and Rare Microbial Taxa in Border-Row Rhizosphere. Agronomy 2026, 16, 251. https://doi.org/10.3390/agronomy16020251
Liu H, Zhang W, Ma R, Li Y, Shi G, Pei W. Effects of Manure and Biochar on Community Assembly and Co-Occurrence Patterns of Abundant and Rare Microbial Taxa in Border-Row Rhizosphere. Agronomy. 2026; 16(2):251. https://doi.org/10.3390/agronomy16020251
Chicago/Turabian StyleLiu, Hui, Wenlong Zhang, Rongce Ma, Yutao Li, Guoxin Shi, and Wei Pei. 2026. "Effects of Manure and Biochar on Community Assembly and Co-Occurrence Patterns of Abundant and Rare Microbial Taxa in Border-Row Rhizosphere" Agronomy 16, no. 2: 251. https://doi.org/10.3390/agronomy16020251
APA StyleLiu, H., Zhang, W., Ma, R., Li, Y., Shi, G., & Pei, W. (2026). Effects of Manure and Biochar on Community Assembly and Co-Occurrence Patterns of Abundant and Rare Microbial Taxa in Border-Row Rhizosphere. Agronomy, 16(2), 251. https://doi.org/10.3390/agronomy16020251

