You are currently on the new version of our website. Access the old version .
AgronomyAgronomy
  • This is an early access version, the complete PDF, HTML, and XML versions will be available soon.
  • Article
  • Open Access

15 January 2026

Effects of Substrate-Based Root Restriction on Tomato Growth, Fruit Quality, Yield, and Microbial Communities in a Simplified Automatic Soilless Cultivation System

,
,
,
,
,
,
,
and
1
Department of Horticulture, Zhejiang University, Hangzhou 310058, China
2
Hainan Institute, Zhejiang University, Sanya 572025, China
3
Yazhouwan National Laboratory, Sanya 572024, China
4
Agricultural Experiment Station, Zhejiang University, Hangzhou 310058, China
This article belongs to the Section Horticultural and Floricultural Crops

Abstract

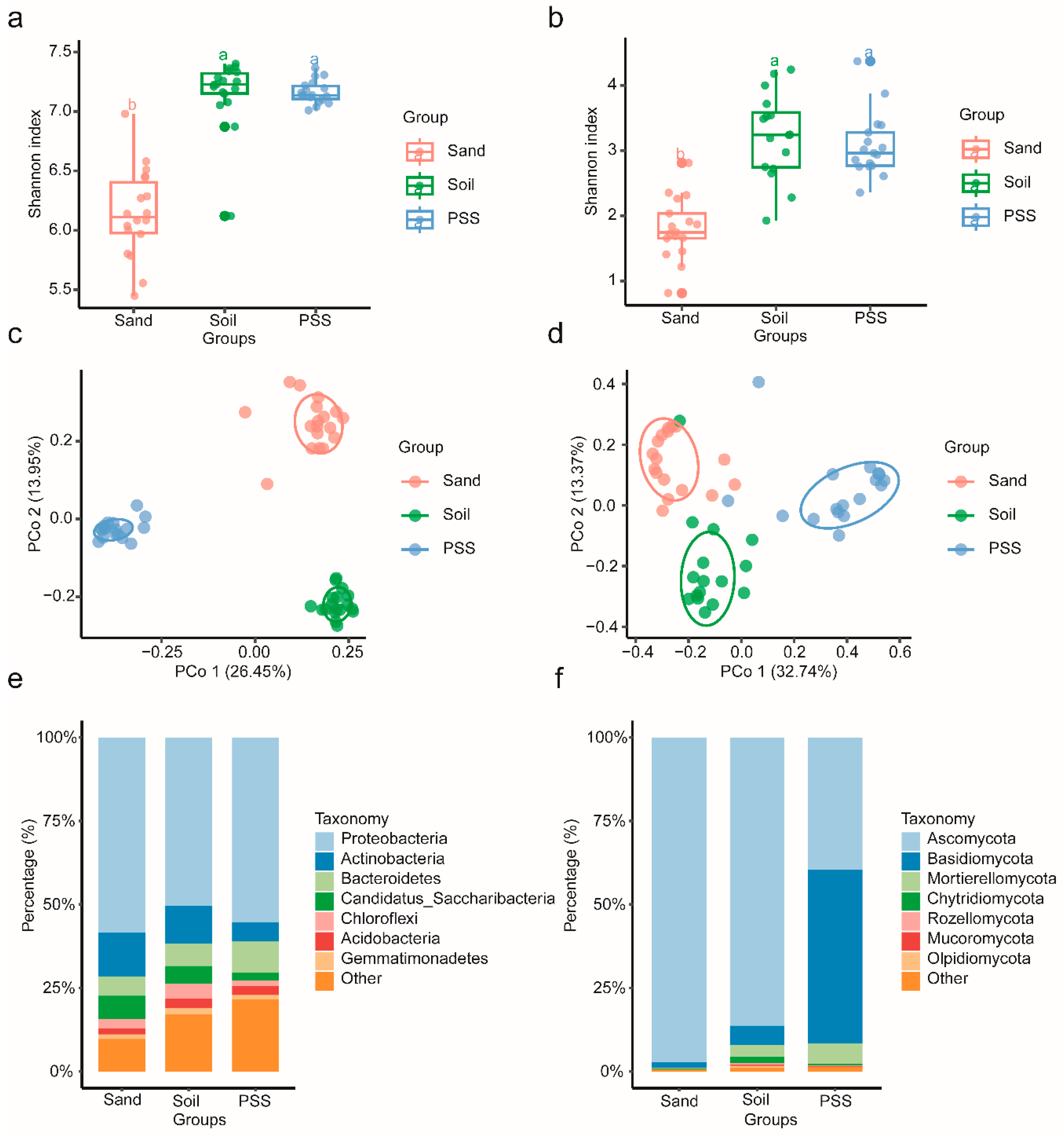
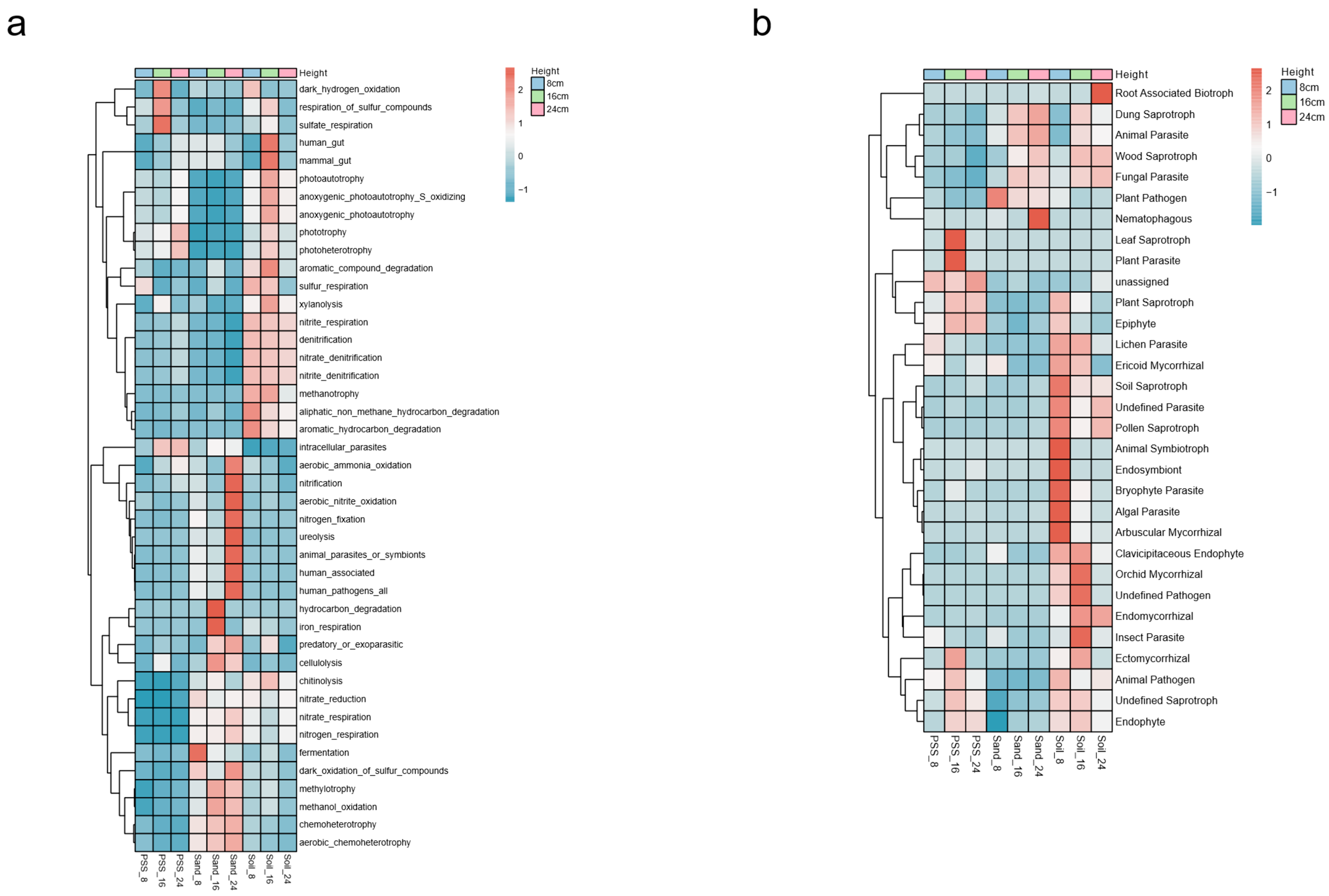
Root restriction is an agronomic technique that influences plant morphology, physiology, and productivity. This study investigates the effects of root restriction on tomato growth, fruit quality, yield, and rhizosphere microbial communities using three distinct substrates: sand, soil, and peanut shell substrate (PSS), within a Simplified Automatic Soilless Culture System (SAS). Results demonstrated that root restriction at 8 cm height significantly enhanced fruit quality indicators: soluble sugar content increased by 69.01% (sand), 53.84% (soil), and 37.67% (PSS); soluble protein increased by 77.23%, 48.14%, and 66.51%; and lycopene increased by 100.03%, 62.33%, and 74.59%, respectively, compared to the 24 cm baseline. However, single-plant yield declined by 28.30% (sand), 64.28% (soil), and 22.06% (PSS). TOPSIS analysis (Technique for Order Preference by Similarity to Ideal Solution) identified PSS at 8 cm as the optimal combination for balancing quality and yield (Cj = 0.631). Microbial amplicon sequencing revealed higher rhizosphere microbial diversity in tomatoes grown in soil and peanut shell substrate compared to sand. These three types of growing media (soil, sand, and peanut shell substrate) establish the rhizosphere of bacterial and fungal communities by selecting specific microbial taxa. Changes in container height drive the reduction–oxidation functional divergence of bacterial communities, affecting the connectivity and complexity of microbial networks.

Article Metrics

Citations

Article Access Statistics

Article metric data becomes available approximately 24 hours after publication online.