You are currently viewing a new version of our website. To view the old version click .
Agronomy
  • Editor’s Choice
  • Article
  • Open Access

18 February 2025

Microbial Communities in Continuous Panax notoginseng Cropping Soil

,
,
,
,
,
and
1
Yunnan Provincial Key Lab of Soil Carbon Sequestration and Pollution Control, Faculty of Environmental Science and Engineering, Kunming University of Science and Technology, Kunming 650500, China
2
Key Laboratory of Natural Products Synthetic Biology of Ethnic Medicinal Endophytes, State Ethnic Affairs Commission, Key Laboratory of Chemistry in Ethnic Medicinal Resources, Ministry of Education Yunnan Minzu University, Kunming 650504, China
3
College of Resources and Environment, China Agricultural University, Beijing 100193, China
4
Miaoxiang Notoginseng Company with Limited Liability, Wenshan 663000, China
This article belongs to the Section Farming Sustainability

Abstract

Panax notoginseng is a prominent traditional Chinese medicinal herb, yet its yield and quality are significantly constrained by continuous cropping obstacles, primarily stemming from soil-related issues. This study analyzed soils subjected to various degrees of continuous P. notoginseng cultivation, soils without P. notoginseng planting, and natural forest floor soil without P. notoginseng planting. The objective was to investigate variations in soil microbial communities, physicochemical properties, and enzyme activities across different cropping conditions. Macro-genome sequencing was employed to reveal microbial shifts and key factors influencing rhizosphere microbial communities. Notably, the natural forest floor soil exhibited the highest levels of soil organic matter, soil organic carbon, total nitrogen, and available potassium. Furthermore, continuous cropping soils showed the highest levels of pH, available phosphorus, electrical conductivity, and total potassium. The activities of catalase, urease, acid phosphatase, sucrase, and soil FDA hydrolase decreased significantly after continuous cropping, but increased again after five years of fallowing. Microbial analysis revealed that Bacteroidetes, Firmicutes, and Chloroflexi dominated the soils without P. notoginseng planting, whereas Proteobacteria, Actinobacteria, and Acidobacteria were the predominant phyla in continuous cropping and natural forest floor soils. Continuous cropping led to an increase in Acidobacteria, Gemmatimonadetes, and Chloroflexi, while fallowing reduced Actinobacteria. Gemmatimonades was almost exclusively present in the continuous cropping soils. Overall, continuous P. notoginseng planting altered the soil nutrients and microbial composition. Key factors influencing microbial communities included pH, nitrate nitrogen, available phosphorus, available potassium, and electrical conductivity. The study suggests that attention should be paid to scientific and rational fertilization practices to mitigate the effects of continuous cropping. Additionally, a fallow period of more than five years is recommended. The proper application of probiotic fertilizers is also advised. Finally, cultivating P. notoginseng under forest conditions is recommended as a viable method.

1. Introduction

Panax notoginseng (Burk.) F. H. Chen (P. notoginseng), a member of the Araliaceae family, is a well-known traditional medicinal herb in China, renowned for its efficacy in hemostasis, analgesia, and the promotion of blood circulation [1,2]. However, continuous cropping obstacle issues arising from the repeated cultivation of P. notoginseng on the same land pose challenges in managing diseases and sustaining crop yield and quality [3]. Furthermore, the lengthy cultivation cycle, requiring over three years for each planting and an eight-year crop rotation, exacerbates the scarcity of suitable land for P. notoginseng cultivation [4,5]. Addressing these constraints requires a comprehensive understanding of the factors contributing to continuous cropping obstacles in P. notoginseng.
The primary causes of continuous cropping obstacles in P. notoginseng include the following: (1) shifts in rhizosphere microbial communities, with an increase in pathogenic microorganisms and a reduction in beneficial microorganisms; (2) allelopathic self-toxicity from P. notoginseng exudates; and (3) adverse changes in the soil’s physicochemical properties, leading to decreased soil fertility, salinization, and acidification [5,6,7,8]. The rhizosphere microbiome, often termed the plant’s “second genome”, plays a critical role in soil quality and plant growth [9,10]. Rhizosphere microorganisms engage in complex metabolic interactions with plants and the environment, influencing plant growth and resilience by forming dynamic symbiotic relationships [11,12]. Increased plant biodiversity has been shown to enhance the microbial diversity and functionality of rhizospheres, thereby promoting soil health and sustainable crop production [13]. Under environmental stress, plants can recruit specific microorganisms to enhance stress tolerance [14,15]. In healthy soil, beneficial microorganisms outnumber the pathogenic ones, supporting plant growth through symbiotic associations [12,13,14,15]. However, continuous planting disrupts this balance, elevating pathogenic bacterial populations while reducing beneficial bacteria [16]. Continuous cropping also diminishes microbial activity and diversity, particularly among bacteria [17,18], and can impair soil enzyme activities and the physicochemical properties [19].
The microbial composition of soil is closely linked to the soil characteristics [20,21]. For instance, soil pH, as a critical factor for P. notoginseng growth, is often reduced under continuous cropping, leading to soil acidification and a lower bacteria-fungi ratio [22,23].
Soil enzyme activities, which are essential for organic matter decomposition, nutrient cycling, and plant growth also exhibit correlations with the microbial community structure, collectively influencing ecosystem material cycles and energy flows [24,25].
Our research examines a wide array of soil types across extensive temporal and spatial scales, investigating the relationships between the physical and chemical properties, enzyme activity, and microbial communities. This comprehensive approach facilitates a thorough and systematic understanding of the impacts and changes induced by continuous cropping on plants. By exploring the relationships among these variables, this study aims to provide a theoretical basis for managing continuous cropping obstacles and enhancing P. notoginseng cultivation.

2. Materials and Methods

2.1. Experimental Site and Soil Sample Collection

The rhizosphere soil samples were collected on 17 March 2022 from the P. notoginseng Science and Technology Park, located in Miao Township, Yanshan County, Wenshan Prefecture, Yunnan Province (longitude: 104° E, latitude 25° N). The region has a monsoon climate of the low-latitude north subtropical plateau, with an annual average temperature of 16.1 °C and a rainfall of approximately 1008 mm. A five-point sampling method was employed to collect the soil samples at a depth of about 10 cm, collecting three soil samples for each group. The fresh soil samples were sieved (20 mesh) and stored below −80 °C for subsequent analysis.
Five experimental samples were established: IN0Y, continuously cropped soil planted for two years and not fallowed; IN5Y, continuously cropped soil planted for two years and fallowed for 5 years; MY, continuously cropped soil planted for many years (about seven years); CK, soil that had not been planted with P. notoginseng, which was used as the cultivated control; and NF, soil that had not been planted with P. notoginseng collected from natural forest floor soil, which was used as the control for the wild environment.
CK, IN0Y, IN5Y, and MY were sandy loams with the same source, used chemical fertilizer in which the ratio of N, P, and K is 15:15:15; the organic fertilizer was made of organic material from plants, and the disinfestation and field management were consistent with those of the production field. NF was humus, collected from natural forest floor soil.

2.2. Measurement of the Soil’s Physicochemical Properties

Soil pH was measured using a potentiometric method following the Agricultural Industry Standards of the People’s Republic of China, standard NY/T 1377-2007 [26]. The organic matter was determined by the K2Cr2O7-oil bath method, following reference standard NY/T 1121.6-2006 [27], and electrical conductivity (EC) by the extraction-electrode method, following reference standard HJ 802-2016 [28]. Soil moisture was determined by the drying method following reference standard NY/T52-1987 [29]. The nitrate nitrogen and ammonium nitrogen contents were determined by dual-wavelength UV spectrophotometry, with each sample tested at least three times following the reference standard LY/T 1228-2015 [30].

2.3. Measurement of Enzyme Properties

The soil acid phosphatase activity was determined by the organic group content method [31]; the soil urease activity was determined by indophenol blue colorimetry [32]; the soil catalase activity was determined by potassium permanganate titration [33]; the soil sucrase activity was determined by the 3,5-dinitrosalicylic acid colorimetric method [34]; the soil cellulase activity was determined by potassium permanganate titration [35]; and the soil polyphenol oxidase activity was determined by the purple Gallic acid colorimetric method [36].

2.4. DNA Extraction and Quantification

Soil DNA was extracted using a TIANGEN® Soil DNA Kit ® soil DNA kit (TIANGEN, Beijing, China), following the manufacturer’s instructions, with the detailed steps described as follows: 750 µL of lysis buffer SA and 0.25 g of glass beads were added to a 2 mL centrifuge tube, followed by the addition of 0.25 g of the soil sample. The mixture was vortexed for 15 s to ensure thorough mixing. Next, 60 µL of buffer SC was added, and the sample was vortexed for 10 min. Before use, the buffer SC was checked for any precipitation; if present, it was dissolved by heating at 37 °C. The mixture was centrifuged at 12,000 rpm (~13,400× g) for 1 min, and approximately 500 µL of the supernatant was transferred to a new 2 mL centrifuge tube. Then, 250 µL of buffer HA was added, and the mixture vortexed for 5 s and incubated at 4 °C for 5 min. After another centrifugation at 12,000 rpm for 1 min, the supernatant was transferred to a new tube, mixed with 200 µL of buffer HB, and incubated at 4 °C for 5 the min. Care was taken during the supernatant transfer to avoid disturbing the pellet, which could reduce the DNA’s purity.
Subsequently, 1200 µL of buffer GF was added to the supernatant, and the mixture was inverted to mix it thoroughly. The solution (700 µL per round) was loaded onto a CB3 spin column placed in a collection tube and centrifuged at 12,000 rpm for 30 s. This step was repeated until all the solution was processed, ensuring that the maximum capacity of the column (700 µL) was not exceeded. The column was then washed with 500 µL of rinse solution PWS (pre-mixed with absolute ethanol) and centrifuged at 12,000 rpm for 30 s. After discarding the flow-through, the column was centrifuged again at 12,000 rpm for 2 min to remove any residual rinse solution and air-dried at room temperature for several minutes. Finally, the column was transferred to a clean centrifuge tube, and 50–100 µL of elution buffer TE was added directly to the membrane. After incubation at room temperature for 2–5 min, the DNA was eluted by centrifuging at 12,000 rpm for 2 min.
The DNA concentration was quantified using the Qubit® dsDNA Assay Kit (Invitrogen, Thermo Fisher Scientific, Waltham, MA, USA) in a Qubit® 2.0 Fluorometer (Thermo Fisher Scientific, Waltham, MA, USA), and the quality was assessed on a 1% agarose gel.

2.5. Metagenomic Sequencing

DNA fragments were then processed for Illumina sequencing, including end-repair, A-tailing, and adapter ligation. Low-quality reads were removed and clean reads were combined for analysis [37,38]. Open reading frames (ORF) were predicted by Meta Gene Mark and the relative gene abundance was calculated based on sequence length and abundance, facilitating functional analysis [39,40,41].

2.6. Data Analysis

Data were analyzed using SPSS 26.0 for correlation and principal component analyses. Origin 2021 was used for graphical representation. DIAMOND was applied for functional annotations of Unigenes. IBM SPSS Statistics 21.0 software was used for data T-text and correlation analysis, while redundancy analysis (RDA) was performed using R version 4.2.3 (vegan package version 2.6.4).

3. Results

3.1. Physicochemical Properties of the Soil and Enzymatic Activities

The physicochemical properties of the soil (Table 1) varied significantly among the treatments. NF exhibited the highest levels of organic matter, organic carbon, total nitrogen, and effective potassium, whereas these values were lower in the continuous cropping soils and lowest in the CK soils. The continuous cropping soils demonstrated a higher pH and higher available P, EC, and TK levels than the NF and CK soils. There is a negative correlation between nitrogen forms (NO3-N and NH4+-N) and the soil pH, and the content of nitrogen forms (NO3-N and NH4+-N) was highest in the CK soils, intermediate in the NF soils, and lowest in the continuous cropping soils. In the continuous cropping soils, the conductivity was significantly lower in the fallowed soils (IN5Y), with the NO3-N and NH4+-N levels higher in the fallowed soils compared to those continuously cropped (IN0Y and MY).
Table 1. Physicochemical properties of soil under different continuous P. notoginseng cropping conditions.
The enzyme activities in the different soils were determined and are shown in Table 2. In general, the catalase activity, sucrase activity, urease activity, and acid phosphatase activity were at higher levels in the NF soil than in the continuous cropping soils and CK. However, the FDA hydrolase activity, polyphenol oxidase activity, and cellulase activity were highest in the continuous cropping soils, while at a lower level in the CK soil. In the case of the continuous soils, the enzyme activities in P. notoginseng soils with five years of falloweing (IN5Y) were all significantly higher than those in the IN0Y soils. These results indicate that under the condition of cultivation without fertilizer application, the soil enzyme activities were low and the soil vitality was insufficient. Meanwhile, the natural forest floor soil was rich in nutrients with higher soil enzyme activities. It could meet the natural growth of P. notoginseng without fertilizer application. As for the continuous cropping soils, traditional fallowing could promote the recovery and enhancement of soil enzyme activities.
Table 2. Soil enzyme activities under different continuous P. notoginseng cropping conditions.

3.2. Microbial Diversity and Composition

Microbial α-diversity was highest in the soil planted with P. notoginseng, followed by NF, with the CK soils showing the lowest diversity (Table 3, Figure 1A). This might be because the CK soil is an artificial soil without the cultivation of Panax notoginseng, which lacks plant-microbe interactions, resulting in lower microbial diversity in this sample. The dominant phyla varied across the soils: Bacteroidetes, Firmicutes, and Chloroflexi were predominant in the CK soils, whereas Proteobacteria, Actinobacteria, and Acidobacteria were dominant in the MY, IN0Y, and NF soils. Gemmatimonadetes was highly prevalent in the continuous cropping soils.
Table 3. Bacterial Alpha diversity index table.
Figure 1. PCA, relative abundance, and cluster analysis of bacterial communities at the phylum (AC) and genus (DF) levels across different soil samples. CK, soil that has not been planted with P. notoginseng, which was used as the control for cultivation; NF, soil that has not been planted with P. notoginseng, collected from natural forest floor soil, which was used as the control for the wild environment; IN0Y, continuously cropped soil planted for two years and not fallowed; IN5Y, continuously cropped soil planted for two years and fallowed for 5 years; MY, continuously cropped soil planted for many years (about seven years).
The β-diversity analysis is shown in Figure 1B. The PCA principal component analysis based on the phyla level showed significant differences between CK and the continuous cropping soils (IN0Y, IN5Y, MY) and the natural forest floor soils, indicating that the soil microbial communities were significantly altered after planting notoginseng. The two main components, PC1 and PC2, explained 28.94% and 18.44% of the total variance, respectively. Continuous cropping significantly altered the microbial community structure (Figure 1B). Furthermore, the inter-sample cluster analysis based on the Bray-Curtis distance matrix modification showed that the microbial community structure was similar in the three replicates of each treatment, and there were significant differences between the microbial communities of the CK group and those of the continuous cropping soils (IN1Y, IN5Y, and MY), as well as those of NF (Figure 1C).
The microbial community structures across different soil treatments exhibited significant variations at the phylum level, reflecting the impact of continuous cropping and fallow periods. Overall, the dominant phyla in all the soil samples were Proteobacteria, Actinobacteria, Bacteroidota, Acidobacteria, and Firmicutes, with distinct differences in their relative abundance among the soil types. In CK, Bacteroidetes (38.3%), Firmicutes (18.4%), and Chloroflexi (6.6%) were the predominant phyla, likely contributing to nutrient cycling and organic matter decomposition. However, after planting P. notoginseng, the abundance of Bacteroidetes and Firmicutes decreased sharply, and Proteobacteria, Actinobacteria, and Acidobacteria emerged as the dominant phyla in the IN0Y, IN5Y, MY, and NF soils. Notably, Gemmatimonadetes, which was almost absent in the CK and NF soils, became a significant component in IN0Y, IN5Y, and MY, accounting for over 96.4% of this species. Furthermore, the NF soil showed distinct microbial characteristics, with a high enrichment of Verrucomicrobia (58.2%) and Candidatus Rokubacteria (50.6%). Among the continuous cropping soils, the abundance of Acidobacteria, Gemmatimonadetes, and Chloroflexi increased in IN5Y compared to IN0Y and MY, while Actinobacteria showed a decreasing trend. These observations highlight significant shifts in the microbial community composition driven by cropping practices and fallow periods.
At the genus level, distinct variations in the microbial composition were also observed across the different soil treatments, further emphasizing the influence of land-use practices. In the CK soils, the dominant genera were Flavobacterium (22.8%), Bacillus (13.4%), and Anaerolinea (4.7%), which are primarily involved in organic matter degradation and nutrient cycling. In contrast, MY and IN0Y showed a marked dominance of Pseudomonas (24.1% and 19.8%, respectively), Streptomyces (8.6% and 7.5%), and Acidibacter (4.9% and 5.0%), indicating their significant roles in nutrient competition and soil structure maintenance under cropping stress. In the IN5Y soils, the abundance of Pseudomonas (21.2%) and Gemmatimonas (7.4%) was notable, suggesting a recovery of microbial diversity and the stabilization of soil functions during the fallow period. Additionally, the NF soils were dominated by Pseudomonas (20.3%), Acidibacter (8.1%), and Streptomyces (6.7%), reflecting a stable microbial ecosystem in natural forest conditions. These genus-level variations provide deeper insight into the functional adaptations of microbial communities to different land-use practices, highlighting the dynamic response of soil microbes to long-term cropping and fallow management.

3.3. Soil Microbial Community Changes

A Venn diagram analysis revealed 30,408 shared genes across all the soil types (CK, IN0Y, IN5Y, MY, and NF) (Figure 2). Unique genes were most numerous in the CK soils (736,682), followed by the NF soils (636,428), with IN0Y having the fewest unique genes (234,267). Differential species across the soil samples were identified using the LEfSe algorithm. The results showed a significant enrichment of Bacteroidetes in the CK soils, Gemmatimonas in the IN5Y soils, and Proteobacteria in both the MY and the NF soils.
Figure 2. (A) Venn diagram showing shared and endemic genes among the five groups; (B) Evolutionary Branch Diagram; (C) biomarker microorganisms in the different soil samples. CK, soil that has not been planted with P. notoginseng, which was used as the control for cultivation; NF, soil that has not been planted with P. notoginseng, collected from natural forest floor soil, which is used as the control for the wild environment; IN0Y, continuously cropped soil planted for two years and not fallowed; IN5Y, continuously cropped soil planted for two years and fallowed for 5 years; MY, continuously cropped soil planted for many years (about seven years).

3.4. Functional Pathways of Rhizosphere Microorganisms

The KEGG pathway analysis indicated that metabolism was the most prominent functional, accounting for 31% of all annotation pathways, particularly the Global and Overview maps. Other functions included Organismal Systems, Human Diseases, Environmental Information Processing, Cellular Processes, and Genetic Information Processing (Figure 3A). Among these groups, metabolic functions were most abundant in the IN5Y soils, followed by the MY soil. Analysis of individual genes in the eggNOG database highlighted genes related to amino acid transport and metabolism, energy production and conversion, and cell wall/membrane/envelope biogenesis. Screening analysis conducted in the CAZy database showed a predominance of glycoside hydrolases, followed by glycosyltransferases, carbohydrate binding modules, and carbohydrate esterases.
Figure 3. (A) The KEGG pathway analysis results showed the statistical significance of unigenes annotation; (B) The results of EggNOG pathway analysis showed statistical data annotated by Unigenes; (C) The number of Unigenes annotations in CAZy WAS shown in the top to bottom.
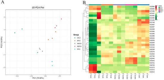
Principal component analysis (PCA) based on the KEGG functional abundances indicated significant functional distinctions across the soil types. The greatest difference occurred between the CK and NF soil, while the IN5Y and MY soils displayed relatively similar microbial functions. The first two PCA components (PC1 and PC2) explained 75.02% and 19.33% of the variance, respectively (Figure 4A). The heatmap of the top 35 functions further elucidated functional differences, showing higher abundances of K04763, K21573, K021572, and K02014 in the CK soil, while NF soils had a significantly higher abundance of K07486, K21449, and K0176 (Figure 4B).
Figure 4. (A) PCA analysis of functional abundance at each taxonomic level based on the KEGG database; (B) clustered heatmap of functional abundance of the samples. CK, soil that has not been planted with P. notoginseng, which was used as the control for cultivation; NF, soil that has not been planted with P. notoginseng, collected from natural forest floor soil, which was used as the control for the wild environment; IN0Y, continuously cropped soil planted for two years and not fallowed; IN5Y, continuously cropped soil planted for two years and fallowed for 5 years; MY, continuously cropped soil planted for many years (about seven years).

3.5. Correlation Between the Soil’s Physicochemical Properties and Microbial Communities

Correlation analysis revealed that the microbial Shannon index was significantly negatively correlated with NO3-N (p < 0.01), and significantly positively correlated with the pH, available K, TK, and EC (p < 0.001). The Chao1 and ACE indices similarly correlated positively with the pH (p < 0.05), available P (p < 0.05), available K (p < 0.001), and EC (p < 0.001), and negatively with NO3-N (p < 0.01) (Figure 5A). Overall, the microbial diversity was positively associated with the pH, available P, available K, and EC, and negatively associated with NO3-N. In nutrient-rich soil, microorganisms also exhibited richer diversities.
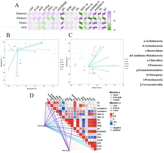
Figure 5. Analysis of the relationship between the physicochemical properties and the microbial community structure. (A) Correlation between the microbial diversity index and the soil’s physical and chemical properties. Note: “*, **, ***” respectively mean “significant (p < 0.05), extremely significant (p < 0.01), extremely significant (p < 0.001)”; (B,C) the redundancy analysis (RDA) of the microbial communities with the soil enzyme activities and physicochemical properties in different treatments; (D) the relationship between environmental factors and the soil microbial community composition. The micro.g (top 10 community groups at the genus level) and the micro.p (top 10 community groups at the phyla level) were related to each environmental factor using the Mantel test. Edge color reveals the statistical significance based on significance. Edge width corresponds to the Mantel’s statistic for the corresponding distance correlations. SOM, soil organic matter; SOC, soil organic carbon; TN, total nitrogen; NO3-N, nitrate nitrogen; NH4+-N, ammonium nitrogen; available P, soil-available phosphorus; available K, soil-available potassium; TK, total potassium; EC, electrical conductivity; CAT, catalase activity; S-US, soil urease activity; ACP, acid phosphatase activity; S-FDA, soil FDA hydrolase activity; PPO, polyphenol oxidase activity; S-CL, soil cellulase activity. Note: “*, **, ***” respectively mean “significant (p < 0.05), extremely significant (p < 0.01), extremely significant (p < 0.001)”.
Redundancy analysis (RDA) was conducted to examine the relationships between the microbial communities, soil enzyme activities, and physicochemical properties. The soil enzyme activities, such as FDA and ACP, significantly influenced the microbial community structure (Figure 5B). The two axes of RDA explained 99.73% (RDA1) and 0.27% (RDA2) of the total variation, respectively. The levels of FDA and ACP significantly affected the microbial community structure. Selected soil physicochemical indicators showed 77.35% (RDA1) and 20.66% (RDA2) of microbial community variation in the top 10 phyla (Figure 5C). Significant correlations were observed between microbial diversity and EC, available K, SOM, SOC, and available P levels, indicating these factors strongly shape the microbial community structure.
Spearman’s correlation analysis further illustrated the influence of the soil’s physicochemical properties and enzyme activity on bacteria in different soils (Figure 5D). Soil properties were significantly correlated with enzyme activities, with positive correlations predominating. The Mantel test demonstrated that microbial communities at the top 10 phyla level were significantly correlated with enzyme activities and the soil’s physicochemical properties.
In brief, soil microorganisms at both the phylum and genus level were significantly positively correlated with EC, TK, NH4+-N, and SOM (p < 0.01). Especially, microorganisms at the genus level were positively correlated with available P, while those at the phylum level were negatively correlated with available P.

4. Discussion

4.1. Effects on the Physicochemical Properties of Soil and Enzymatic Activities in Continuous Cropping Soils

Continuous cropping disrupts soil’s physicochemical balance, alters enzyme activity levels, and reshapes microbial community structures, thereby increasing crop disease incidence and reducing the quality and yield [42,43,44].
During P.notoginseng planting, soil acidification and excessive fertilizer application can lead to the obstacle associated with continuous cropping, negatively impacting soil respiration and hindering plant growth. Additionally, P. notoginseng secretes allelopathic compounds, primarily acidic substances such as saponins and phenolic acids, which further acidify the soil and reduce plant survival rates [5,6,7]. While P. notoginseng thrives in neutral to slightly acidic soils, with an optimal pH of 6.5 [21], our study found that the pH values of continuous cropping soil were more than 7, and the highest, MY, was 7.63, which is not suitable for planting P. notoginseng. However, NF is close to the optimal value, and CK is slightly acidic, which is a suitable condition for the growth of P. notoginseng, likely due to prolonged lime powder application for sterilization and secondary soil salinization.
Elevated electrical conductivity (EC) is another adverse effect of continuous cropping, as it can impair plant growth by limiting nutrient absorption [45]. The conductivity of continuous cropping soil increased significantly, and IN0Y and MY were the highest. However, after laying fallow for 5 years, the IN5Y value was almost similar to that of NF. CK is blank soil without any fertilizer added and has the lowest conductivity. Our findings support previous research showing that continuous cropping raises soil conductivity, while laying soil fallow significantly reduces it, helping to mitigate the detrimental effects of continuous cropping [46]. This is consistent with our study, which confirms a significant increase in soil conductivity after continuous cropping and a significant decrease after laying it fallow for 5 years. Therefore, laying soil fallow is an important strategy for restoring soil health. The observed negative correlation between soil pH and nitrogen forms (NO3-N and NH4+-N) aligns with earlier studies suggesting these compounds may regulate pH levels [47]. There is a similar trend in our study. After 5 years of fallowing continuous cropping soil (IN5Y), nitrogen forms (NO3-N and NH4+-N) also increased, indicating that fallowing increased nitrogen forms (NO3-N and NH4+-N) in continuous cropping soil. The natural forest floor soil is nutrient-rich humus soil, which is also the original ecology of wild Panax notoginseng. Wild Panax notoginseng can have sufficient vegetative growth even without fertilizer. During the cultivation of P. notoginseng, fertilization is applied all year round and the low utilization rate of P. notoginseng leads to excessive nutrients and an imbalance of soil organic matter, which is also one of the reasons leading to obstacles to the continuous cropping of P. notoginseng [48]. Certain strategies, such as rotating rice with dryland crops and supplementing with microbial fertilizers, have proven effective in enhancing the soil’s organic content [49].
Continuous cropping significantly affected the enzyme activities [50]. In this study, the activities of catalase, urease, acid phosphatase, sucrase, and soil FDA hydrolase decreased significantly after continuous cropping, but increased again after five years of being laid fallow. The enzyme activities of S-UE, S-CAT, S-ACP, and sucrase were significantly positively correlated with SOM, TN, and SOC, which is consistent with the results of Panax ginseng C.A. Meyer cropping studies [51]. The physicochemical properties and enzyme activities of soil influence each other, which means that continuous cropping will damage the soil’s ecological balance and affect soil fertility.

4.2. Effects on Soil Microbial Communities in Continuous Cropping Soils

Chen [52] pointed out that the continuous cropping obstacles of many crops were related to changes in the microbial community structure and composition of the soil. The microbial community structure of soil was affected by continuous cropping and soil-borne diseases.
Our results showed the highest microbial richness and diversity in the soil planted with P. notoginseng, followed by the natural forest floor soil, with the lowest diversity observed in the control (CK) soil (Table 3, Figure 1A). This discrepancy may be due to heightened plant-soil interactions immediately after cultivation. In contrast, forest soils, despite their high nutrient levels, have not been subjected to cultivation, leading to reduced microbial diversity. While the CK group has the lowest abundance of microorganisms, this is due to the low content of organic matter in the soil caused by the lack of additional fertilizers and corresponding base fertilizers, resulting in insufficient carbon sources available for the bacteria to utilize. In this study, similar findings are observed as to those from the Panax ginseng C. A. Meyer cropping studies [51]
Significant differences in the microbial composition were observed across the soil types. Principal component analysis and cluster analysis revealed clear distinctions between the continuously cropped soils (MY, IN0Y, IN5Y) and both the control (CK) and natural forest floor soils (NF). Proteobacteria was the dominant phylum in the continuously cropped soils, serving as a major component of rhizosphere communities and playing a role in organic matter decomposition, which supports nutrient availability for plants [53]. Continuous cropping also increased the abundance of Actinobacteria, Acidobacteria, and Gemmatimonas. Actinobacteria, which produce antibiotics to combat soil pathogens, are integral to organic matter decomposition [54]. Additionally, the ratio of Proteobacteria to Acidobacteria serves as an indicator of nutrient-rich soil, as Proteobacteria are often associated with eutrophic soils [55].
The study observed opposite trends in Proteobacteria and Acidobacteria levels in the continuously cropped soils (IN0Y, MY) and control soils (CK), possibly due to fertilizer inputs and nutrient enrichment in the continuously cropped soils. Furthermore, the abundance of Gemmatimonadetes was notably sensitive to environmental factors and the soil type, having a positive correlation with the soil moisture content [56]. At the genus level, certain slow-growing rhizobacteria, known for nitrogen fixation, may have evolved from photosynthetic ancestors, enhancing their symbiotic potential [57]. These findings suggest that each continuous cropping system has unique mechanisms affecting the microbial community composition, particularly among bacterial taxa.

4.3. Effects on Correlation Between Soil’s Physicochemical Properties and Microbial Communities

This study identified significant associations between soil types and their respective physicochemical properties (Table 1). The PCA demonstrated marked separations between soil types, highlighting the impact of continuous cropping on microbial community structure. Mental analysis indicated significant correlations between microbial diversity and key soil properties, such as pH, NO3-N, available P, available K, and EC, suggesting these factors are the primary determinants of rhizosphere microbial composition.
The correlation between the microbial diversity indices and the soil’s physicochemical properties further showed that the latter exerted a stronger influence on microbial communities than the enzyme activities. These findings are consistent with the work of Yin et al. [58] and Wang et al. [59]. The dominant microbial groups varied significantly across the continuous cropping soils, echoing results from previous studies by Liu et al. [60] and Yao et al. [61]. Additionally, the correlations between soil properties and the level of dominant microbial genera are significantly stronger than correlations at the phylum level (Figure 5), indicating that soil nutrient variations more directly impact microbial genera than broader phyla classifications. Understanding these impacts and the microbial community trends under continuous cropping is essential for optimizing P. notoginseng planting strategies and promoting sustainable development.
In this study, the enzyme activity of soil samples exhibited variation across different specimens. However, the correlation analysis revealed that the association between enzyme activity and microbial diversity was not significant as soil physicochemical properties.

5. Conclusions

In summary, continuous cropping significantly alters soil’s physicochemical properties and enzyme activities. The soil conditions and enzyme activities of soils fallowed for five years (IN5Y) showed an improvement compared to continuously cropped soils (IN0Y and MY). Additionally, microbial community structures varied across the soil types, with the highest abundance of Bacteroidetes observed in the control soils (CK), and dominant populations of Proteobacteria present in the continuously cropped soils (MY, IN0Y, IN5Y) and the natural forest floor soils (NF). At the genus level, Flavobacterium was highly abundant in the CK soils, whereas Pseudomonas was consistently dominant in the MY, IN0Y, IN5Y, and NF soils. This highlights the central role of Pseudomonas, a versatile genus known for its adaptability and functional diversity, in maintaining soil microbial ecosystems under both continuous cropping and natural forest conditions.
Fallowing enhanced the abundance of key phyla, including Acidobacteria, Gemmatimonas, and Chloroflexi, and contributed to the recovery of microbial richness and diversity. Overall, the microbial richness and diversity were highest in the continuously cropped soils, followed by the natural forest floor soil and the fallowed soils, and lowest in the control soils. These changes in the microbial community composition were closely linked to the soil’s physicochemical properties, with the key influencing factors including pH, NO3-N, available P, available K, and EC.
We propose that the structure and function of P. notoginseng rhizosphere microbial communities depend on soil nutrient availability. In cultivation systems, substantial fertilizer inputs are required to sustain P. notoginseng growth and microbial activity. If the types and ratios of fertilizers are not precisely balanced with the plant uptake, soil imbalances—whether in nutrients or microbial communities—can arise, contributing to the challenges associated with continuous cropping. Conversely, natural forest floor soils, characterized by their moderate nutrient and microbial composition, provide a more supportive environment for P. notoginseng cultivation.

Author Contributions

M.W. (Min Wu) designed the research; M.W. (Mulan Wang), M.L., Y.H. and F.W. performed the data analysis; L.L. and J.W. wrote the paper; L.L. revised and commented on the draft. All authors have read and agreed to the published version of the manuscript.

Funding

This work was supported by the National Natural Science Foundation of China (grant numbers 42267004, 42377250), the Vice President of Science and Technology of Yunnan Province, and Yunnan Scientific and Technological Projects (202407AB110026).

Data Availability Statement

All data generated or analyzed during this study are included in this published article.

Conflicts of Interest

Author Fugang Wei was employed by the company Miaoxiang Notoginseng Company with Limited Liability. The remaining authors declare that the research was conducted in the absence of any commercial or financial relationships that could be construed as a potential conflict of interest.

References

  1. Wang, T.; Guo, R.X.; Zhou, G.H.; Zhou, X.D.; Kou, Z.Z.; Sui, F.; Li, C.; Tang, L.Y.; Wang, Z.J. Traditional Uses, Botany, Phytochemistry, Pharmacology and Toxicology of Panax notoginseng (Burk.) F.H. Chen: A Review. J. Ethnopharmacol. 2016, 188, 234–258. [Google Scholar] [CrossRef] [PubMed]
  2. Xiang, W.; Chen, J.H.; Zhang, F.Y.; Huang, R.S.; Li, L.B. Autotoxicity in Panax notoginseng of Root Exudatesand Their Allelochemicals. Front. Plant Sci. 2022, 13, 1020626. [Google Scholar] [CrossRef] [PubMed]
  3. Wang, F.Y.; Zhang, X.M.; Wei, M.T.; Wang, Y.; Liang, Z.S.; Xia, P.G. Appropriate Crop Rotation Alleviates Continuous Cropping Barriers by Changing Rhizosphere Microorganisms in Panax notoginseng. Rhizosphere 2022, 23, 100568. [Google Scholar] [CrossRef]
  4. Zhao, L.Y.; Xu, W.M.; Guan, H.L.; Wang, K.Y.; Xiang, P.; Wei, F.G.; Yang, S.Z.; Miao, C.P.; Ma, L.Q. Biochar Increases Panax notoginseng’s Survival under Continuous Cropping by Improving Soil Properties and Microbial Diversity. Sci. Total Environ. 2022, 850, 157990. [Google Scholar] [CrossRef] [PubMed]
  5. Luo, X.; Sun, K.; Li, H.R.; Zhang, X.Y.; Pan, Y.-T.; Luo, D.L.; Wu, Y.B.; Jiang, H.J.; Wu, X.H.; Ma, C.Y.; et al. Depletion of Protective Microbiota Promotes the Incidence of Fruit Disease. ISME J. 2024, 18, wrae071. [Google Scholar] [CrossRef]
  6. Shi, R.; Gu, H.; He, S.; Xiong, B.; Huang, Y.; Horowitz, A.R.; He, X. Comparative Metagenomic and Metabolomic Profiling of Rhizospheres of Panax notoginseng Grown under Forest and Field Conditions. Agronomy 2021, 11, 2488. [Google Scholar] [CrossRef]
  7. Dal Molin, S.J.; Ernani, P.R.; Gerber, J.M. Soil Acidification and Nitrogen Release Following Application of Nitrogen Fertilizers. Commun. Soil Sci. Plant Anal. 2020, 51, 2551–2558. [Google Scholar] [CrossRef]
  8. Deng, W.P.; Gong, J.S.; Peng, W.C.; Luan, W.J.; Liu, Y.X.; Huang, H.C.; Mei, X.Y.; Yang, M.; Zhu, S.S. Alleviating Soil Acidification to Suppress Panax notoginseng Soil-Borne Disease by Modifying Soil Properties and the Microbiome. Plant Soil 2024, 502, 653–669. [Google Scholar] [CrossRef]
  9. Feng, Z.; Liang, Q.; Yao, Q.; Bai, Y.; Zhu, H. The Role of the Rhizobiome Recruited by Root Exudates in Plant Disease Resistance: Current Status and Future Directions. Environ. Microbiome 2024, 19, 91. [Google Scholar] [CrossRef] [PubMed]
  10. Friman, J.; Karssemeijer, P.N.; Haller, J.; De Kreek, K.; Van Loon, J.J.A.; Dicke, M. Shoot and Root Insect Herbivory Change the Plant Rhizosphere Microbiome and Affects Cabbage–Insect Interactions through Plant–Soil Feedback. New Phytol. 2021, 232, 2475–2490. [Google Scholar] [CrossRef] [PubMed]
  11. Koprivova, A.; Kopriva, S. Plant Secondary Metabolites Altering Root Microbiome Composition and Function. Curr. Opin. Plant Biol. 2022, 67, 102227. [Google Scholar] [CrossRef] [PubMed]
  12. Xu, Y.; Chen, Z.; Li, X.; Tan, J.; Liu, F.; Wu, J. Mycorrhizal Fungi Alter Root Exudation to Cultivate a Beneficial Microbiome for Plant Growth. Funct. Ecol. 2023, 37, 664–675. [Google Scholar] [CrossRef]
  13. Cappelli, S.L.; Domeignoz-Horta, L.A.; Loaiza, V.; Laine, A.L. Plant Biodiversity Promotes Sustainable Agriculture Directly and via Belowground Effects. Trends Plant Sci. 2022, 27, 674–687. [Google Scholar] [CrossRef] [PubMed]
  14. Xuan, P.X.; Ma, H.K.; Deng, X.P.; Li, Y.F.; Tian, J.Q.; Li, J.Y.; Ma, E.; Xu, Z.L.; Xiao, D.; Bezemer, T.M.; et al. Microbiome-mediated Alleviation of Tobacco Replant Problem via Autotoxin Degradation after Long-term Continuous Cropping. iMeta 2024, 3, e189. [Google Scholar] [CrossRef] [PubMed]
  15. Qiao, Y.J.; Gu, C.Z.; Zhu, H.T.; Wang, D.; Zhang, M.Y.; Zhang, Y.X.; Yang, C.R.; Zhang, Y.J. Allelochemicals of Panax notoginseng and Their Effects on Various Plants and Rhizosphere Microorganisms. Plant Divers 2020, 42, 323–333. [Google Scholar] [CrossRef] [PubMed]
  16. Wen, T.; Yu, G.H.; Hong, W.D.; Yuan, J.; Niu, G.Q.; Xie, P.H.; Sun, F.S.; Guo, L.D.; Kuzyakov, Y.; Shen, Q.R. Root Exudate Chemistry Affects Soil Carbon Mobilization via Microbial Community Reassembly. Fundam. Res. 2022, 2, 697–707. [Google Scholar] [CrossRef] [PubMed]
  17. Liu, K.H.; Ding, X.W.; Wang, J.J. Soil Metabolome Correlates with Bacterial Diversity and Co-Occurrence Patterns in Root-Associated Soils on the Tibetan Plateau. Sci. Total Environ. 2020, 735, 139572. [Google Scholar] [CrossRef] [PubMed]
  18. Song, Y.; Li, X.N.; Yao, S.; Yang, X.L.; Jiang, X. Correlations between Soil Metabolomics and Bacterial Community Structures in the Pepper Rhizosphere under Plastic Greenhouse Cultivation. Sci. Total Environ. 2020, 728, 138439. [Google Scholar] [CrossRef] [PubMed]
  19. Li, W.H.; Liu, Q.Z.; Chen, P. Effect of Long-Term Continuous Cropping of Strawberry on Soil Bacterial Community Structure and Diversity. J. Integr. Agric. 2018, 17, 2570–2582. [Google Scholar] [CrossRef]
  20. Li, Y.; Chi, J.L.; Ao, J.; Gao, X.M.; Liu, X.H.; Sun, Y.L.; Zhu, W.W. Effects of Different Continuous Cropping Years on Bacterial Community and Diversity of Cucumber Rhizosphere Soil in Solar-Greenhouse. Curr. Microbiol. 2021, 78, 2380–2390. [Google Scholar] [CrossRef]
  21. Xu, W.M.; Wu, F.Y.; Wang, H.J.; Zhao, L.Y.; Liu, X.; Xiang, P.; Guan, H.L.; Ma, L.Q. Key Soil Parameters Affecting the Survival of Panax notoginseng under Continuous Cropping. Sci. Rep. 2021, 11, 5656. [Google Scholar] [CrossRef] [PubMed]
  22. Shi, R.; Wang, S.; Xiong, B.; Gu, H.; Wang, H.; Ji, C.; Jia, W.; Horowitz, A.R.; Zhen, W.; Asher, J.B.; et al. Application of Bioorganic Fertilizer on Panax notoginseng Improves Plant Growth by Altering the Rhizosphere Microbiome Structure and Metabolism. Microorganisms 2022, 10, 275. [Google Scholar] [CrossRef] [PubMed]
  23. Li, B.B.; Roley, S.S.; Duncan, D.S.; Guo, J.; Quensen, J.F.; Yu, H.Q.; Tiedje, J.M. Long-Term Excess Nitrogen Fertilizer Increases Sensitivity of Soil Microbial Community to Seasonal Change Revealed by Ecological Network and Metagenome Analyses. Soil Biol. Biochem. 2021, 160, 108346. [Google Scholar] [CrossRef]
  24. Rui, S.; Wen, Z.Z.; Hua, L.; Hua, W. Impact of Wine-Grape Continuous Cropping on Soil Enzyme Activity and the Composition and Function of the Soil Microbial Community in Arid Areas. Front. Microbiol. 2024, 15, 1348259. [Google Scholar]
  25. Zheng, Q.; Hu, Y.T.; Zhang, S.S.; Noll, L.; Böckle, T.; Dietrich, M.; Herbold, C.W.; Eichorst, S.A.; Woebken, D.; Richter, A.; et al. Soil Multifunctionality Is Affected by the Soil Environment and by Microbial Community Composition and Diversity. Soil Biol. Biochem. 2019, 136, 107521. [Google Scholar] [CrossRef] [PubMed]
  26. NY/T 1377-2007; Determination of Soil pH. China Agriculture Industry Standard, Ministry of Agriculture, People’s Republic of China. Standards Press of China: Beijing, China, 2007; pp. 1–3.
  27. NY/T 1121.6-2006; Soil Testing—Part 6: Method for Determination of Soil Organic Matter. Agricultural Industry Standard of the People’s Republic of China. Standards Press of China: Beijing, China, 2006; pp. 1–3.
  28. HJ 802-2016; Soil Quality—Determination of Conductivity: Electrode Method. National En-vironmental Protection Standard of the People’s Republic of China. Standards Press of China: Beijing, China, 2016; pp. 1–4.
  29. NY/T 52-1987; Method for the Determination of Soil Water Content. National Standard of the People’s Republic of China. Standards Press of China: Beijing, China, 1978; pp. 1–2.
  30. LY/T 1228-2015; Determination of Nitrogen in Forest Soil. Forestry Industry Standard, State Forestry Administration, People’s Republic of China. Standards Press of China: Beijing, China, 2015; pp. 9–15.
  31. Wang, Z.; Tan, X.; Lu, G.; Liu, Y.; Naidu, R.; He, W. Soil Properties Influence Kinetics of Soil Acid Phosphatase in Response to Arsenic Toxicity. Ecotoxicol. Environ. Saf. 2018, 147, 266–274. [Google Scholar] [CrossRef] [PubMed]
  32. Witte, C.P.; Medina-Escobar, N. In-Gel Detection of Urease with Nitroblue Tetrazolium and Quantification of the Enzyme from Different Crop Plants Using the Indophenol Reaction. Anal. Biochem. 2001, 290, 102–107. [Google Scholar] [CrossRef] [PubMed]
  33. Gao, M.; Song, W.; Zhou, Q.; Ma, X.; Chen, X. Interactive Effect of Oxytetracycline and Lead on Soil Enzymatic Activity and Microbial Biomass. Environ. Toxicol. Pharmacol. 2013, 36, 667–674. [Google Scholar] [CrossRef] [PubMed]
  34. Johansson, L.H.; Håkan Borg, L.A. A Spectrophotometric Method for Determination of Catalase Activity in Small Tissue Samples. Anal. Biochem. 1988, 174, 331–336. [Google Scholar] [CrossRef] [PubMed]
  35. Safari Sinegani, A.A.; Safari Sinegani, M. The Effects of Carbonates Removal on Adsorption, Immobilization and Activity of Cellulase in a Calcareous Soil. Geoderma 2012, 173–174, 145–151. [Google Scholar] [CrossRef]
  36. Dogan, S.; Dogan, M. Determination of Kinetic Properties of Polyphenol Oxidase from Thymus (Thymus longicaulis Subsp. Chaubardii var. Chaubardii). Food Chem. 2004, 88, 69–77. [Google Scholar] [CrossRef]
  37. Scher, J.U.; Sczesnak, A.; Longman, R.S.; Segata, N.; Ubeda, C.; Bielski, C.; Rostron, T.; Cerundolo, V.; Pamer, E.G.; Abramson, S.B.; et al. Expansion of Intestinal Prevotella Copri Correlates with Enhanced Susceptibility to Arthritis. Elife 2013, 2, e01202. [Google Scholar] [CrossRef] [PubMed]
  38. Ye, S.H.; Siddle, K.J.; Park, D.J.; Sabeti, P.C. Benchmarking Metagenomics Tools for Taxonomic Classification. Cell 2019, 178, 779–794. [Google Scholar] [CrossRef] [PubMed]
  39. Nielsen, H.B.; Almeida, M.; Juncker, A.S.; Rasmussen, S.; Li, J.; Sunagawa, S.; Plichta, D.R.; Gautier, L.; Pedersen, A.G.; Le Chatelier, E.; et al. Identification and Assembly of Genomes and Genetic Elements in Complex Metagenomic Samples without Using Reference Genomes. Nat. Biotechnol. 2014, 32, 822–828. [Google Scholar] [CrossRef]
  40. Sunagawa, S.; Coelho, L.P.; Chaffron, S.; Kultima, J.R.; Labadie, K.; Salazar, G.; Djahanschiri, B.; Zeller, G.; Mende, D.R.; Alberti, A.; et al. Structure and Function of the Global Ocean Microbiome. Science 2015, 348, 1261359. [Google Scholar] [CrossRef] [PubMed]
  41. NISC Comparative Sequencing Program; Oh, J.; Byrd, A.L.; Deming, C.; Conlan, S.; Kong, H.H.; Segre, J.A. Biogeography and Individuality Shape Function in the Human Skin Metagenome. Nature 2014, 514, 59–64. [Google Scholar] [CrossRef] [PubMed]
  42. Jie, W.G.; Yang, D.Y.; Yao, Y.X.; Guo, N. Effects of Rhizophagus Intraradices on Soybean Yield and the Composition of Microbial Communities in the Rhizosphere Soil of Continuous Cropping Soybean. Sci. Rep. 2022, 12, 17390. [Google Scholar] [CrossRef] [PubMed]
  43. Wang, B.T.; Lu, Y.F.; Li, W.F.; He, S.F.; Lin, R.; Qu, P.; Chen, H.M.; Zhang, F.Y.; Zhao, M.; Shi, X.D.; et al. Effects of the Continuous Cropping of Amomum Villosum on Rhizosphere Soil Physicochemical Properties, Enzyme Activities, and Microbial Communities. Agronomy 2022, 12, 2548. [Google Scholar] [CrossRef]
  44. Zeeshan Ul Haq, M.; Yu, J.; Yao, G.; Yang, H.; Iqbal, H.A.; Tahir, H.; Cui, H.; Liu, Y.; Wu, Y. A Systematic Review on the Continuous Cropping Obstacles and Control Strategies in Medicinal Plants. Int. J. Mol. Sci. 2023, 24, 12470. [Google Scholar] [CrossRef]
  45. Loeiro, C.C.T.P.; Urrestarazu, M.; Filho, A.B.C.; Morales, I. Agronomic and Economic Feasibility of Tomato and Lettuce Intercropping in a Soilless System as a Function of the Electrical Conductivity of the Nutrient Solution. HortScience 2017, 52, 1175–1200. [Google Scholar]
  46. Wang, D.W.; Yao, J.R.; Sharif, R.; Chen, K.; Lv, J.Z.; Li, Y.H. Evaluation of the Impact of Different Summer Catch Crops on Continuous Cropping Soil Properties under Plastic Tunnel Cultivation. Veg. Res. 2024, 4, e009. [Google Scholar] [CrossRef]
  47. Feizi, M.; Jalali, M.; Renella, G. Available Alkalinity and N Mineralization Are Key Factors Regulating Soil pH Value of an Organically Amended Iranian Agricultural Soil. Arid. Land Res. Manag. 2017, 31, 140–158. [Google Scholar] [CrossRef]
  48. Luo, L.; Wang, L.; Deng, L.; Mei, X.; Liu, Y.; Huang, H.; Du, F.; Zhu, S.; Yang, M. Enrichment of Burkholderia in the Rhizosphere by Autotoxic Ginsenosides to Alleviate Negative Plant-Soil Feedback. Microbiol. Spectr. 2021, 9, e01400-21. [Google Scholar] [CrossRef] [PubMed]
  49. Whalen, E.D.; Grandy, A.S.; Geyer, K.M.; Morrison, E.W.; Frey, S.D. Microbial Trait Multifunctionality Drives Soil Organic Matter Formation Potential. Nat. Commun. 2024, 15, 10209. [Google Scholar] [CrossRef] [PubMed]
  50. Tong, Y.Y.; Zou, X.J.; Wang, X.J.; Guo, Z.H.; Zhao, M.D.; Jiao, H.Z. Long-Term Continuous Cropping Induced Phenolic Acid Accumulation, Acidification and Microbial Deterioration in Greenhouse-Based Strawberry Soil. Res. Artic. 2023. [Google Scholar]
  51. Chen, F.H.; Xie, Y.J.; Jia, Q.W.; Li, S.Y.; Li, S.Y.; Shen, N.K.; Jiang, M.G.; Wang, Y.B. Effects of the Continuous Cropping and Soilborne Diseases of Panax Ginseng, C.A. Meyer on Rhizosphere Soil Physicochemical Properties, Enzyme Activities, and Microbial Communities. Agronomy 2023, 13, 210. [Google Scholar] [CrossRef]
  52. Chen, Y.; Du, J.; Li, Y.; Tang, H.; Yin, Z.; Yang, L.; Ding, X. Evolutions and Managements of Soil Microbial Community Structure Drove by Continuous Cropping. Front. Microbiol. 2022, 13, 839494. [Google Scholar] [CrossRef]
  53. Gao, Z.Y.; Hu, Y.Y.; Han, M.K.; Xu, J.J.; Wang, X.; Liu, L.F.; Tang, Z.H.; Jiao, W.J.; Jin, R.; Liu, M.; et al. Effects of Continuous Cropping of Sweet Potatoes on the Bacterial Community Structure in Rhizospheric Soil. BMC Microbiol. 2021, 21, 102. [Google Scholar] [CrossRef] [PubMed]
  54. Asma, A.B.; Shamsul, H.; Rouf, A.B. Actinomycetes Benefaction Role in Soil and Plant Health. Microb. Pathog. 2017, 111, 458–467. [Google Scholar]
  55. Dai, Z.M.; Su, W.Q.; Chen, H.H.; Barberán, A.; Zhao, H.C.; Yu, M.J.; Yu, L.; Brookes, P.C.; Schadt, C.W.; Chang, S.X.; et al. Long-Term Nitrogen Fertilization Decreases Bacterial Diversity and Favors the Growth of Actinobacteria and Proteobacteria in Agro-Ecosystems across the Globe. Glob. Change Biol. 2018, 24, 3452–3461. [Google Scholar] [CrossRef] [PubMed]
  56. Mujakić, I.; Piwosz, K.; Koblížek, M. Phylum Gemmatimonadota and Its Role in the Environment. Microorganisms 2022, 10, 151. [Google Scholar] [CrossRef] [PubMed]
  57. Molouba, F.; Lorquin, J.; Willems, A.; Hoste, B.; Giraud, E.; Dreyfus, B.; Gillis, M.; De Lajudie, P.; Masson-Boivin, C. Photosynthetic Bradyrhizobia from Aeschynomene Spp. Are Specific to Stem-Nodulated Species and Form a Separate 16S Ribosomal DNA Restriction Fragment Length Polymorphism Group. Appl. Environ. Microbiol. 1999, 65, 3084–3094. [Google Scholar] [CrossRef]
  58. Yin, C.; Casa Vargas, J.M.; Schlatter, D.C.; Hagerty, C.H.; Hulbert, S.H.; Paulitz, T.C. Rhizosphere Community Selection Reveals Bacteria Associated with Reduced Root Disease. Microbiome 2021, 9, 86. [Google Scholar] [CrossRef] [PubMed]
  59. Wang, Y.; Shi, M.F.; Zhang, R.Y.; Zhang, W.N.; Liu, Y.H.; Sun, D.X.; Wang, X.X.; Qin, S.H.; Kang, Y.C. Legume-Potato Rotation Affects Soil Physicochemical Properties, Enzyme Activity, and Rhizosphere Metabolism in Continuous Potato Cropping. Chem. Biol. Technol. Agric. 2023, 10, 132. [Google Scholar] [CrossRef]
  60. Liu, Z.; Liu, J.; Yu, Z.; Yao, Q.; Li, Y.; Liang, A.; Zhang, W.; Mi, G.; Jin, J.; Liu, X.; et al. Long-Term Continuous Cropping of Soybean Is Comparable to Crop Rotation in Mediating Microbial Abundance, Diversity and Community Composition. Soil Tillage Res. 2020, 197, 104503. [Google Scholar] [CrossRef]
  61. Yao, J.J.; Wu, C.Y.; Fan, L.J.; Kang, M.H.; Liu, Z.R.; Huang, Y.H.; Xu, X.L.; Yao, Y.J. Effects of the Long-Term Continuous Cropping of Yongfeng Yam on the Bacterial Community and Function in the Rhizospheric Soil. Microorganisms 2023, 11, 274. [Google Scholar] [CrossRef] [PubMed]
Disclaimer/Publisher’s Note: The statements, opinions and data contained in all publications are solely those of the individual author(s) and contributor(s) and not of MDPI and/or the editor(s). MDPI and/or the editor(s) disclaim responsibility for any injury to people or property resulting from any ideas, methods, instructions or products referred to in the content.

Article Metrics

Citations

Article Access Statistics

Multiple requests from the same IP address are counted as one view.