Genome-Wide Identification of the ANP Gene Family in Banana (Musa spp.) and Analysis of MaNPK1 Response to Drought Stress Induced by Piriformospora indica
Abstract
1. Introduction
2. Materials and Methods
2.1. Plant Material and Treatments
2.2. Genomic Data Sources
2.3. Identification of ANP Family Members and Physicochemical Analysis
2.4. Gene Structure and Conserved Motif Analysis
2.5. Phylogenetic Analysis and Protein Sequence Alignment
2.6. Promoter cis-Acting Element Analysis
2.7. Prediction of the Interaction Network
2.8. Subcellular Localization of MaNPK1-1
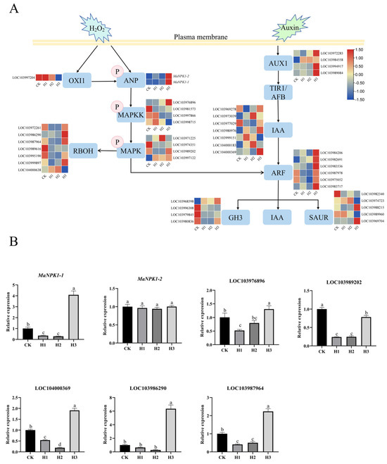
2.9. Analysis of MaNPK1 and Drought Response Pathway Differential Gene Expression
3. Results
3.1. Identification and Characterization of Banana ANP Family Members
3.2. Analysis of Conserved Motifs and Gene Structure of Banana ANP Family Proteins
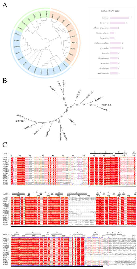
3.3. Construction of ANP Phylogenetic Tree and Protein Sequence Alignment
3.4. Analysis of Promoter cis-Elements in Banana ANP Genes
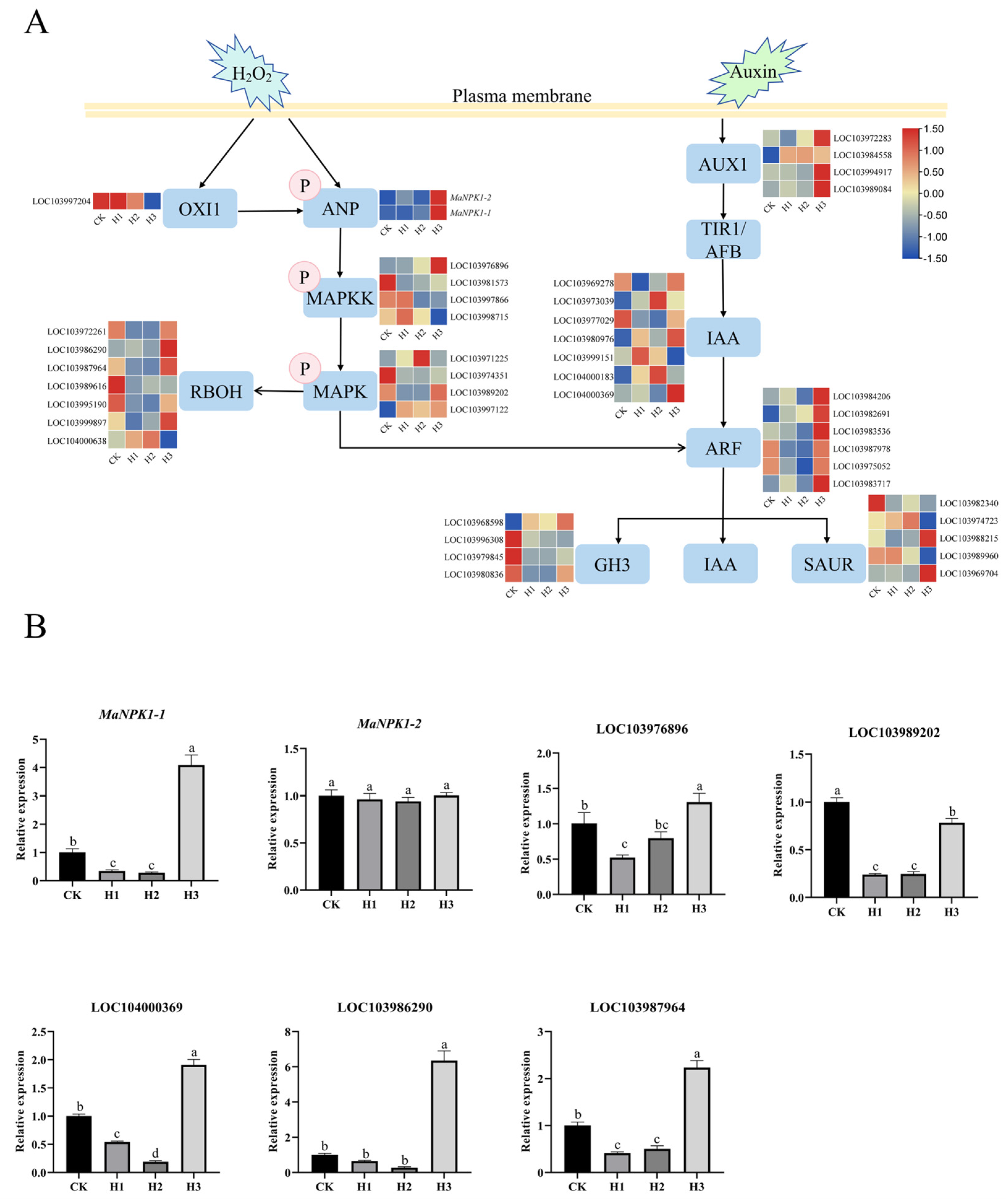
3.5. Prediction of the MaNPK1 Interaction Network
3.6. Subcellular Localization Analysis of MaNPK1-1 Protein
3.7. P. indica Colonization Regulates MaNPK1 Expression Under Drought
4. Discussion
5. Conclusions
Supplementary Materials
Author Contributions
Funding
Data Availability Statement
Acknowledgments
Conflicts of Interest
References
- Wang, X.; Wang, A.; Li, Y.; Xu, Y.; Wei, Q.; Wang, J.; Lin, F.; Gong, D.; Liu, F.; Wang, Y.; et al. A novel banana mutant “RF 1” (Musa spp. ABB, pisang awak subgroup) for improved agronomic traits and enhanced cold tolerance and disease resistance. Front. Plant Sci. 2021, 12, 730718. [Google Scholar] [CrossRef]
- Jiang, C.; Zhao, Y.; Wang, L.; Song, K.; Huang, S.; He, Y. Analysis of banana industry development and scientific research in China since the 12th Five-Year Plan. Trop. Agric. Sci. 2025, 45, 111–119. [Google Scholar]
- Lu, S.; Lin, X.; Yang, J.; Luo, J.; Lin, X.; Wu, Y. Dilemmas and countermeasures of banana industry development in Fujian Province. China Fruits 2024, 135–142+151. [Google Scholar] [CrossRef]
- Widmann, C.; Gibson, S.; Jarpe, M.; Johnson, G. Mitogen-activated protein kinase: Conservation of a three-kinase module from yeast to human. Physiol. Rev. 1999, 79, 143–180. [Google Scholar] [CrossRef]
- Ren, N.; Zhang, G.; Yang, X.; Chen, J.; Ni, L.; Jiang, M. MAPKKK28 functions upstream of the MKK1-MPK1 cascade to regulate abscisic acid responses in rice. Plant Cell Environ. 2024, 47, 5140–5157. [Google Scholar] [CrossRef] [PubMed]
- Kim, D.; Chen, D.; Ahsan, N.; Jorge, G.L.; Thelen, J.J.; Stacey, G. The raf-like MAPKKK integrin-linked kinase 5 regulates purinergic receptor-mediated innate immunity in Arabidopsis. Plant Cell 2023, 35, 1572–1592. [Google Scholar] [CrossRef] [PubMed]
- Ichimura, K.; Shinozaki, K.; Tena, G.; Sheen, J.; Henry, Y.; Champion, A.; Kreis, M.; Zhang, S.; Hirt, H.; Wilson, C. Mitogen-activated protein kinase cascades in plants: A new nomenclature. Trends Plant Sci. 2002, 7, 301–308. [Google Scholar] [CrossRef] [PubMed]
- Colcombet, J.; Hirt, H. Arabidopsis MAPKs: A complex signalling network involved in multiple biological processes. Biochem. J. 2008, 413, 217–226. [Google Scholar] [CrossRef]
- Wang, Z.; Yan, S.; Ren, W.; Liu, Y.; Sun, W.; Liu, M.; Lu, J.; Mi, Y.; Ma, W. Genome-wide identification of MAPK, MAPKK, and MAPKKK gene families in Fagopyrum tataricum and analysis of their expression patterns under abiotic stress. Front. Genet. 2022, 13, 894048. [Google Scholar] [CrossRef]
- Wang, F.; Liang, S.; Wang, G.; Wang, Q.; Xu, Z.; Li, B.; Fu, C.; Fan, Y.; Hu, T.; Alariqi, M.; et al. Comprehensive analysis of MAPK gene family in upland cotton (Gossypium hirsutum) and functional characterization of GhMPK31 in regulating defense response to insect infestation. Plant Cell Rep. 2024, 43, 102. [Google Scholar] [CrossRef]
- Ding, R.; Li, J.; Wang, J.; Li, Y.; Ye, W.; Yan, G.; Yin, Z. Molecular traits of MAPK kinases and the regulatory mechanism of GhMAPKK5 alleviating drought/salt stress in cotton. Plant Physiol. 2024, 196, 2030–2047. [Google Scholar] [CrossRef]
- Zhang, J.; Wang, X.; Wang, Y.; Chen, Y.; Luo, J.; Li, D.; Li, X. Genome-wide identification and functional characterization of cotton (Gossypium hirsutum) MAPKKK gene family in response to drought stress. BMC Plant Biol. 2020, 20, 217. [Google Scholar] [CrossRef]
- Wu, J.; Liang, X.; Lin, M.; Lan, Y.; Xiang, Y.; Yan, H. Comprehensive analysis of MAPK gene family in Populus trichocarpa and physiological characterization of PtMAPK3-1 in response to MeJA induction. Physiol. Plant. 2023, 175, e13869. [Google Scholar] [CrossRef]
- Tajdel-Zielinska, M.; Janicki, M.; Marczak, M.; Ludwikow, A. Arabidopsis HECT and RING-type E3 ligases promote MAPKKK18 degradation to regulate abscisic acid signaling. Plant Cell Physiol. 2024, 65, 390–404. [Google Scholar] [CrossRef]
- Feng, Y.; Li, M.; Lu, S.; Shao, M.; Liang, G.; Mao, J. Identification of the grape MAPKKK gene family and functional analysis of the VaMAPKKK15 gene under low temperature stress. Plant Physiol. Biochem. 2025, 220, 109533. [Google Scholar] [CrossRef]
- Yu, J.; Kang, L.; Li, Y.; Wu, C.; Zheng, C.; Liu, P.; Huang, J. RING finger protein RGLG1 and RGLG2 negatively modulate MAPKKK18 mediated drought stress tolerance in Arabidopsis. J. Integr. Plant Biol. 2021, 63, 484–493. [Google Scholar] [CrossRef]
- Banno, H.; Hirano, K.; Nakamura, T.; Irie, K.; Nomoto, S.; Matsumoto, K.; Machida, Y. NPK1, a tobacco gene that encodes a protein with a domain homologous to yeast BCK1, STE11 and BYR2 protein-kinases. Mol. Cell. Biol. 1993, 13, 4745–4752. [Google Scholar] [CrossRef]
- Takahashi, Y.; Soyano, T.; Sasabe, M.; Machida, Y. A MAP kinase cascade that controls plant cytokinesis. J. Biochem. 2004, 136, 127–132. [Google Scholar] [CrossRef] [PubMed]
- Ishikawa, M.; Soyano, T.; Nishihama, R.; Machida, Y. The NPK1 mitogen-activated protein kinase kinase kinase contains a functional nuclear localization signal at the binding site for the NACK1 kinesin-like protein. Plant J. 2002, 32, 789–798. [Google Scholar] [CrossRef] [PubMed]
- Sasabe, M.; Boudolf, V.; Lieven, D.; Inze, D.; Genschik, P.; Machida, Y. Phosphorylation of a mitotic kinesin-like protein and a MAPKKK by cyclin-dependent kinases (CDKs) is involved in the transition to cytokinesis in plants. Proc. Natl. Acad. Sci. USA 2011, 108, 17844–17849. [Google Scholar] [CrossRef] [PubMed]
- Joúannic, S.; Hamal, A.; Leprince, A.; Tregear, J.; Kreis, M.; Henry, Y. Plant MAP kinase kinase kinases structure, classification and evolution. Gene 1999, 233, 1–11. [Google Scholar] [CrossRef]
- Beck, M.; Komis, G.; Mueller, J.; Menzel, D.; Samaj, J. Arabidopsis homologs of nucleus-and phragmoplast-localized kinase 2 and 3 and mitogen-activated protein kinase 4 are essential for microtubule organization. Plant Cell 2010, 22, 755–771. [Google Scholar] [CrossRef]
- Saito, T.; Fujikawa, H.; Haga, N.; Suzuki, T.; Machida, Y.; Ito, M. Genetic interaction between G2/M phase-specific transcription factor MYB3R4 and MAPKKK ANP3 for execution of cytokinesis in Arabidopsis thaliana. Plant Signal. Behav. 2015, 10, e990817. [Google Scholar] [CrossRef] [PubMed]
- Pavlovic, S.; Savic, J.; Milojevic, J.; Vinterhalter, B.; Girek, Z.; Adzic, S.; Zecevic, B.; Banjac, N. Introduction of the Nicotiana protein kinase (NPK1) gene by combining agrobacterium-mediated transformation and recurrent somatic embryogenesis to enhance salt tolerance in cauliflower. Plant Cell Tissue Organ Cult. 2020, 143, 635–651. [Google Scholar] [CrossRef]
- Ning, J.; Liu, S.; Hu, H.; Xiong, L. Systematic analysis of NPK1-like genes in rice reveals a stress-inducible gene cluster co-localized with a quantitative trait locus of drought resistance. Mol. Genet. Genom. 2008, 280, 535–546. [Google Scholar] [CrossRef]
- Takac, T.; Samajova, O.; Vadovic, P.; Pechan, T.; Kosutova, P.; Ovecka, M.; Husickova, A.; Komis, G.; Samaj, J. Proteomic and biochemical analyses show a functional network of proteins involved in antioxidant defense of the Arabidopsisanp2anp3 double mutant. J. Proteome Res. 2014, 13, 5347–5361. [Google Scholar] [CrossRef]
- Savatin, D.V.; Bisceglia, N.G.; Marti, L.; Fabbri, C.; Cervone, F.; De Lorenzo, G. The Arabidopsis nucleus-and phragmopkast-localized kinase 1 -related protein kinases are required for elicitor-induced oxidative burst and immunity. Plant Physiol. 2014, 165, 1188–1202. [Google Scholar] [CrossRef] [PubMed]
- Bisceglia, N.; Savatin, D.; Cervone, F.; Engelsdorf, T.; De Lorenzo, G. Loss of the Arabidopsis protein kinases ANPs affects root cell wall composition, and triggers the cell wall damage syndrome. Front. Plant Sci. 2018, 8, 2234. [Google Scholar] [CrossRef] [PubMed]
- Kovtun, Y.; Chiu, W.; Tena, G.; Sheen, J. Functional analysis of oxidative stress-activated mitogen-activated protein kinase cascade in plants. Proc. Natl. Acad. Sci. USA 2000, 97, 2940–2945. [Google Scholar] [CrossRef]
- Kovtun, Y.; Chiu, W.; Zeng, W.; Sheen, J. Suppression of auxin signal transduction by a MAPK cascade in higher plants. Nature 1998, 395, 716–720. [Google Scholar] [CrossRef] [PubMed]
- De Aquino, G.; Carlos, E. The NPK1 gene increases sugarcane productivity under water deficit and conventional crop management conditions. Biocatal. Agric. Biotechnol. 2022, 44, 102454. [Google Scholar] [CrossRef]
- Assem, S.; Hussein, E.; Hussein, H. Genetic transformation of the Nicotiana protein kinase (NPK1) gene confers osmotic tolerance in egyptian maize. Aust. J. Basic Appl. Sci. 2009, 3, 828–835. [Google Scholar]
- Omondi Muoma, J.; Ombori, O. Agrobacterium-mediated transformation of selected Kenyan maize (Zea mays L.) genotypes by introgression of Nicotiana protein kinase (NPK1) to enhance drought tolerance. Am. J. Plant Sci. 2014, 5, 863–883. [Google Scholar] [CrossRef][Green Version]
- Assem, S.; Zamzam, M.; Saad, M.; Hussein, B.; Hussein, E. The impact of over-expression of NPK1 gene on growth and yield of sorghum under drought stress. Afr. J. Biotechnol. 2017, 16, 2267–2277. [Google Scholar] [CrossRef][Green Version]
- Kundu, A.; Mishra, S.; Kundu, P.; Jogawat, A.; Vadassery, J. Piriformospora indica recruits host-derived putrescine for growth promotion in plants. Plant Physiol. 2022, 188, 2289–2307. [Google Scholar] [CrossRef] [PubMed]
- Zhang, K.; Zhang, H.; Xie, C.; Zhu, Z.; Lin, L.; An, Q.; Zhang, X.; Wu, W.; Li, D. Piriformospora indica colonization enhances remediation of cadmium and chromium co-contaminated soils by king grass through plant growth promotion and rhizosphere microecological regulation. J. Hazard. Mater. 2024, 462, 132728. [Google Scholar] [CrossRef]
- Wang, Z.; Zong, F.; Lin, W.; Tang, X.; Xuan, S.; He, B.; Wu, B.; Guo, L. The effects of Piriformospora indica on the growth of cuttings from three species of woody ornamental plants. Ind. Crops Prod. 2025, 223, 120127. [Google Scholar] [CrossRef]
- Zhao, J.; Wang, Y.; Song, H.; Luo, C.; Cheng, C.; Mao, L. Promoting effects of Piriformospora indica on the growth and development of Asparagus (Asparagus officinalis L.) seedlings. Plants 2025, 14, 1232. [Google Scholar] [CrossRef]
- Wang, J.; Wang, B.; Huang, J.; Yang, S.; Mei, H.; Jiang, Y.; Hou, Y.; Peng, J.; Cheng, C.; Li, H.; et al. Integrated transcriptome and sRNAome analysis reveals the molecular mechanisms of Piriformospora indica-mediated resistance to fusarium wilt in banana. Int. J. Mol. Sci. 2024, 25, 12446. [Google Scholar] [CrossRef]
- Huang, Y.; Li, J.; Nong, C.; Lin, T.; Fang, L.; Feng, X.; Chen, Y.; Lin, Y.; Lai, Z.; Miao, L. Piriformospora indica enhances resistance to fusarium wilt in strawberry by increasing the activity of superoxide dismutase, peroxidase, and catalase, while reducing the content of malondialdehyde in the roots. Horticulturae 2024, 10, 240. [Google Scholar] [CrossRef]
- Wu, H.; Wang, B.; Hao, X.; Zhang, Y.; Wang, T.; Lu, Z.; Lai, Z.; Cheng, C. Piriformospora indica promotes the growth and enhances the root rot disease resistance of gerbera. Sci. Hortic. 2022, 297, 110946. [Google Scholar] [CrossRef]
- Zhao, B.; Li, R.; Tian, N.; Li, Q.; Cheng, C.; Wang, M. The growth-promoting effects of Piriformospora indica on banana under different concentrations of phosphorus and potassium treatmentss. Plants 2025, 14, 1878. [Google Scholar] [CrossRef]
- Shao, A.; Yang, J.; Li, H.; Li, R.; Hu, Y.; Cheng, C. Piriformospora indica culture filtrate application adds brilliance to the promoting effects of facility warming on winter jujube fruit ripening. Food Chem. X 2024, 24, 101986. [Google Scholar] [CrossRef] [PubMed]
- Mu, D.; Zhang, M.; Liang, Y.; Ding, C.; Chen, Q.; Fan, X.; Meng, X.; Zhang, X.; Gao, S.; Zhai, D.; et al. Piriformospora indica enhances growth and salt tolerance in a short rotation woody crop, Paulownia elongata, under NaCl stress. Front. Plant Sci. 2025, 16, 1566470. [Google Scholar] [CrossRef]
- Zhou, G.; Wu, S.; Qiu, M.; Long, Y.; He, Q.; Zhang, J. Effects of Piriformospora indica and arbuscular mycorrhizal fungus on growth and physiology of Moringa oleifera under low-temperature stress. Open Life Sci. 2025, 20, 20251111. [Google Scholar] [CrossRef] [PubMed]
- Li, L.; Feng, Y.; Qi, F.; Hao, R. Research progress of Piriformospora indica in improving plant growth and stress resistance to plant. J. Fungi 2023, 9, 965. [Google Scholar] [CrossRef]
- Chen, C. Effects of Piriformospora indica on the Growth and Drought Tolerance of ‘Tianbao Banana’. Master’s Thesis, Fujian Agriculture and Forestry University, Fuzhou, China, 2023. [Google Scholar]
- Lu, Y. Effects of Piriformospora indica on the Growth and Drought Tolerance of Kiwifruit. Master’s Thesis, Fujian Agriculture and Forestry University, Fuzhou, China, 2024. [Google Scholar] [CrossRef]
- Zhang, Y.; Qu, P.; Zhang, J.; Li, R.; Liu, R.; Cheng, C. Insights into the underlying mechanism of the Piriformospora indica-enhanced drought tolerance in blueberry. Horticulturae 2025, 11, 605. [Google Scholar] [CrossRef]
- Chen, C.; Li, J.; Luo, J.; Chen, Y.; Cheng, C.; Lai, Z.; Huang, Y. Effects of Piriformospora indica on drought resistance in banana. Chin. J. Appl. Environ. Biol. 2024, 30, 118–125. [Google Scholar] [CrossRef]
- Chen, C.; Wu, Y.; Li, J.; Wang, X.; Zeng, Z.; Xu, J.; Liu, Y.; Feng, J.; Chen, H.; He, Y.; et al. TBtools-II: A “one for all, all for one” bioinformatics platform for biological big-data mining. Mol. Plant 2023, 16, 1733–1742. [Google Scholar] [CrossRef]
- Wang, J.; Chitsaz, F.; Derbyshire, M.K.; Gonzales, N.R.; Gwadz, M.; Lu, S.; Marchler, G.H.; Song, J.S.; Thanki, N.; Yamashita, R.A.; et al. The conserved domain database in 2023. Nucleic Acids Res. 2023, 51, D384–D388. [Google Scholar] [CrossRef]
- Duvaud, S.; Gabella, C.; Lisacek, F.; Stockinger, H.; Ioannidis, V.; Durinx, C. Expasy, the swiss bioinformatics resource portal, as designed by its users. Nucleic Acids Res. 2021, 49, W216–W227. [Google Scholar] [CrossRef] [PubMed]
- Teufel, F.; Almagro Armenteros, J.J.; Johansen, A.R.; Gislason, M.H.; Pihl, S.I.; Tsirigos, K.D.; Winther, O.; Brunak, S.; von Heijne, G.; Nielsen, H. SignalP 6.0 predicts all five types of signal peptides using protein language models. Nat. Biotechnol. 2022, 40, 1023–1025. [Google Scholar] [CrossRef]
- Chen, Y.; Yu, P.; Luo, J.; Jiang, Y. Secreted protein prediction system combining CJ-SPHMM, TMHMM, and PSORT. Mamm. Genome 2003, 14, 859–865. [Google Scholar] [CrossRef]
- Chou, K.; Shen, H. Cell-PLoc: A package of Web servers for predicting subcellular localization of proteins in various organisms. Nat. Protoc. 2008, 3, 153–162. [Google Scholar] [CrossRef]
- Geourjon, C.; Deléage, G. Sopma: Significant improvements in protein secondary structure prediction by consensus prediction from multiple alignments. Bioinformatics 1995, 11, 681–684. [Google Scholar] [CrossRef]
- Gao, T.; Gao, Y.; Liu, X.; Nie, Z.; Sun, H.; Lin, K.; Peng, H.; Wang, S. Identification and functional analysis of the SARS-COV-2 nucleocapsid protein. BMC Microbiol. 2021, 21, 58. [Google Scholar] [CrossRef]
- Bailey, T.L.; Boden, M.; Buske, F.A.; Frith, M.; Grant, C.E.; Clementi, L.; Ren, J.; Li, W.W.; Noble, W.S. MEME SUITE: Tools for motif discovery and searching. Nucleic Acids Res. 2009, 37, W202–W208. [Google Scholar] [CrossRef]
- Kumar, S.; Stecher, G.; Tamura, K. MEGA7: Molecular evolutionary genetics analysis version 7.0 for bigger datasets. Mol. Biol. Evol. 2016, 33, 1870–1874. [Google Scholar] [CrossRef]
- Burland, T.G. DNASTAR’s Lasergene sequence analysis software. Methods Mol. Biol. 2000, 132, 71–91. [Google Scholar] [CrossRef] [PubMed]
- Kamguia, S.D.; Njabon, E.N.; Patouossa, I.; Emadak, A.; Forlemu, N. A comparative analysis of cockroach and mosquito, octopamine receptor homologues produced using Chimera, Swiss-Model, and AlphaFold molecular modeling tools. ACS Omega 2025, 10, 7907–7919. [Google Scholar] [CrossRef] [PubMed]
- Lescot, M.; Déhais, P.; Thijs, G.; Marchal, K.; Moreau, Y.; Van de Peer, Y.; Rouzé, P.; Rombauts, S. PlantCARE, a database of plant cis-acting regulatory elements and a portal to tools for in silico analysis of promoter sequences. Nucleic Acids Res. 2002, 30, 325–327. [Google Scholar] [CrossRef]
- Dai, X.; Zhuang, Z.; Zhao, P.X. psRNATarget: A plant small RNA target analysis server (2017 release). Nucleic Acids Res. 2018, 46, W49–W54. [Google Scholar] [CrossRef]
- Jin, J.; Tian, F.; Yang, D.; Meng, Y.; Kong, L.; Luo, J.; Gao, G. PlantTFDB 4.0: Toward a central hub for transcription factors and regulatory interactions in plants. Nucleic Acids Res. 2017, 45, D1040–D1045. [Google Scholar] [CrossRef]
- Ono, K.; Fong, D.; Gao, C.; Churas, C.; Pillich, R.; Lenkiewicz, J.; Pratt, D.; Pico, A.R.; Hanspers, K.; Xin, Y.; et al. Cytoscape Web: Bringing network biology to the browser. Nucleic Acids Res. 2025, 53, W203–W212. [Google Scholar] [CrossRef] [PubMed]
- Majeed, A.; Mukhtar, S. Protein-Protein Interaction network exploration using Cytoscape. Methods Mol. Biol. 2023, 2690, 419–427. [Google Scholar] [CrossRef] [PubMed]
- Livak, K.; Schmittgen, T. Analysis of relative gene expression data using real-time quantitative PCR and the 2−ΔΔCt method. Methods 2001, 25, 402–408. [Google Scholar] [CrossRef] [PubMed]
- Tena, G.; Asai, T.; Chiu, W.; Sheen, J. Plant mitogen-activated protein kinase signaling cascades. Curr. Opin. Plant Biol. 2001, 4, 392–400. [Google Scholar] [CrossRef]
- Sun, Y.; Bian, F.; Cui, T.; Fu, T.; Zhang, L.; Gao, N.; Zhang, Q.; Irfan, M.; Zhang, X.; Chen, L. Duplication and functional diversification of ANP3-like genes (MAPKKKs) in rosaceae. J. Plant Growth Regul. 2025, 44, 4355–4367. [Google Scholar] [CrossRef]
- D’Hont, A.; Denoeud, F.; Aury, J.-M.; Baurens, F.-C.; Carreel, F.; Garsmeur, O.; Noel, B.; Bocs, S.; Droc, G.; Rouard, M.; et al. The banana (Musa acuminata) genome and the evolution of monocotyledonous plants. Nature 2012, 488, 213–217. [Google Scholar] [CrossRef]
- Melnyk, R.; Kim, S.; Curran, A.; Engelman, D.; Bowie, J.; Deber, C. The affinity of GXXXG motifs in transmembrane helix-helix interactions is modulated by long-range communication. J. Biol. Chem. 2004, 279, 16591–16597. [Google Scholar] [CrossRef]
- Krysan, P.; Jester, P.; Gottwald, J.; Sussman, M. An Arabidopsis mitogen-activated protein kinase kinase kinase gene family encodes essential positive regulators of cytokinesis. Plant Cell 2002, 14, 1109–1120. [Google Scholar] [CrossRef]
- Lian, K.; Gao, F.; Sun, T.; van Wersch, R.; Ao, K.; Kong, Q.; Nitta, Y.; Wu, D.; Krysan, P.; Zhang, Y. MKK6 functions in two parallel MAP kinase cascades in immune signaling. Plant Physiol. 2018, 178, 1284–1295. [Google Scholar] [CrossRef]
- Nishihama, R.; Machida, Y. The MAP kinase cascade that includes MAPKKK-related protein kinase NPK1 controls a mitotic proces in plant cells. Res. Probl. Cell Differ. 2000, 27, 119–130. [Google Scholar] [CrossRef]
- Beck, M.; Komis, G.; Ziemann, A.; Menzel, D.; Samaj, J. Mitogen-activated protein kinase 4 is involved in the regulation of mitotic and cytokinetic microtubule transitions in Arabidopsis thaliana. New Phytol. 2011, 189, 1069–1083. [Google Scholar] [CrossRef]
- Takahashi, Y.; Soyano, T.; Kosetsu, K.; Sasabe, M.; Machida, Y. HINKEL kinesin, ANP MAPKKKs and MKK6/ANQ MAPKK, which phosphorylates and activates MPK4 MAPK, constitute a pathway that is required for cytokinesis in Arabidopsis thaliana. Plant Cell Physiol. 2010, 51, 1766–1776. [Google Scholar] [CrossRef]
- Nishihama, R.; Soyano, T.; Ishikawa, M.; Araki, S.; Tanaka, H.; Asada, T.; Irie, K.; Ito, M.; Terada, M.; Banno, H.; et al. Expansion of the cell plate in plant cytokinesis requires a kinesin-like protein/MAPKKK complex. Cell 2002, 109, 87–99. [Google Scholar] [CrossRef]
- Marti, L.; Savatin, D.; Nora, G.; Valeria, D.; Cervone, F.; Giulia, D. The intracellular ROS accumulation in elicitor-induced immunity requires the multiple organelle-targeted Arabidopsis NPK1-related protein kinases. Plant Cell Environ. 2020, 44, 931–947. [Google Scholar] [CrossRef] [PubMed]
- Gudimella, R.; Singh, P.; Mazumdar, P.; Wong, G.R.; Lau, S.-E.; Harikrishna, J.A. Genome-wide regulatory network mapping of miRNA and transcription factors in banana roots. Trop. Plant Biol. 2018, 11, 141–153. [Google Scholar] [CrossRef]
- Muthusamy, M.; Uma, S.; Backiyarani, S.; Saraswathi, M.S. Computational prediction, identification, and expression profiling of microRNAs in banana (Musa spp.) during soil moisture deficit stress. J. Hortic. Sci. Biotechnol. 2014, 89, 208–214. [Google Scholar] [CrossRef]
- Shen, C.; Yang, R.; Yue, C.; Cao, H. Cloning of three MAPKKK genes and their expression during postharvest processing in tea plant. J. Nucl. Agric. Sci. 2021, 35, 1281–1290. [Google Scholar] [CrossRef]
- Lu, R.; Hu, S.; Feng, J.; Liu, Z.; Kang, C. The AP2 transcription factor BARE RECEPTACLE regulates floral organogenesis via auxin pathways in woodland strawberry. Plant Cell 2024, 36, 4970–4987. [Google Scholar] [CrossRef] [PubMed]
- Han, S.; Wang, Y.; Li, Y.; Zhu, R.; Gu, Y.; Li, J.; Guo, H.; Ye, W.; Nabi, H.G.; Yang, T.; et al. The OsNAC41-RoLe1-OsAGAP module promotes root development and drought resistance in upland rice. Molecular Plant 2024, 17, 1573–1593. [Google Scholar] [CrossRef] [PubMed]
- Roy, D.; Mehra, P.; Clark, L.; Mukkawar, V.; Bellande, K.; Martin-Arevalillo, R.; Ghosh, S.; Ingole, K.D.; Bhagat, P.K.; Brown, A.; et al. Redox-regulated Aux/IAA multimerization modulates auxin responses. Science 2025, 389, eadu1470. [Google Scholar] [CrossRef] [PubMed]
- Xiao, B.; Chen, X.; Xiang, C.; Tang, N.; Zhang, Q.; Xiong, L. Evaluation of seven function-known candidate genes for their effects on improving drought resistance of transgenic rice under field conditions. Mol. Plant 2009, 2, 73–83. [Google Scholar] [CrossRef]
- Shou, H.; Bordallo, P.; Wang, K. Expression of the Nicotiana protein kinase (NPK1) enhanced drought tolerance in transgenic maize. J. Exp. Bot. 2004, 55, 1013–1019. [Google Scholar] [CrossRef]
- Omer, R.; Matheka, J.; Ali, A. Transformation of tropical maize with the NPK1 gene for drought tolerance. Int. J. Genet. Eng. 2013, 3, 7–14. [Google Scholar]
- Yin, L.; Qu, P.; Wang, D.; Yan, S.; Gong, Q.; Yang, R.; Hu, Y.; Liu, N.; Cheng, C.; Wang, P.; et al. The influence of Piriformospora indica colonization on the root development and growth of cerasus humilis cuttings. Plants 2024, 13, 1482. [Google Scholar] [CrossRef]
- Jyothymol, C.; Kutty, M.; Pradeepkumar, T.; Parvathi, M.; Rashmi, C. Piriformospora indica improves water stress tolerance in watermelon (Citrullus lanatus (Thunb.) Matsum & Nakai). Plant Physiol. Rep. 2024, 29, 638–650. [Google Scholar] [CrossRef]
- Ortega-Villaizan, A.G.; King, E.; Patel, M.K.; Perez-Alonso, M.-M.; Scholz, S.S.; Sakakibara, H.; Kiba, T.; Kojima, M.; Takebayashi, Y.; Ramos, P.; et al. The endophytic fungus Serendipita indica affects auxin distribution in Arabidopsis thaliana roots through alteration of auxin transport and conjugation to promote plant growth. Plant Cell Environ. 2024, 47, 3899–3919. [Google Scholar] [CrossRef]
- Cao, J.; He, W.; Zou, Y.; Wu, Q. An endophytic fungus, Piriformospora indica, enhances drought tolerance of trifoliate orange by modulating the antioxidant defense system and composition of fatty acids. Tree Physiol. 2023, 43, 452–466. [Google Scholar] [CrossRef]
- Xu, F.; Liao, H.; Zhang, Y.; Yao, M.; Liu, J.; Sun, L.; Zhang, X.; Yang, J.; Wang, K.; Wang, X.; et al. Coordination of root auxin with the fungus Piriformospora indica and bacterium Bacillus cereus enhances rice rhizosheath formation under soil drying. ISME J. 2022, 16, 801–811. [Google Scholar] [CrossRef] [PubMed]
- Wang, Y.; Cao, J.; Hashem, A.; Abd Allah, E.F.; Wu, Q. Serendipita indica mitigates drought-triggered oxidative burst in trifoliate orange by stimulating antioxidant defense systems. Front. Plant Sci. 2023, 14, 1247342. [Google Scholar] [CrossRef] [PubMed]







Disclaimer/Publisher’s Note: The statements, opinions and data contained in all publications are solely those of the individual author(s) and contributor(s) and not of MDPI and/or the editor(s). MDPI and/or the editor(s) disclaim responsibility for any injury to people or property resulting from any ideas, methods, instructions or products referred to in the content. |
© 2025 by the authors. Licensee MDPI, Basel, Switzerland. This article is an open access article distributed under the terms and conditions of the Creative Commons Attribution (CC BY) license (https://creativecommons.org/licenses/by/4.0/).
Share and Cite
Lin, T.; Wu, W.; Feng, X.; Xie, J.; Lai, Z.; Miao, L.; Huang, Y. Genome-Wide Identification of the ANP Gene Family in Banana (Musa spp.) and Analysis of MaNPK1 Response to Drought Stress Induced by Piriformospora indica. Agronomy 2025, 15, 2410. https://doi.org/10.3390/agronomy15102410
Lin T, Wu W, Feng X, Xie J, Lai Z, Miao L, Huang Y. Genome-Wide Identification of the ANP Gene Family in Banana (Musa spp.) and Analysis of MaNPK1 Response to Drought Stress Induced by Piriformospora indica. Agronomy. 2025; 15(10):2410. https://doi.org/10.3390/agronomy15102410
Chicago/Turabian StyleLin, Tong, Wanlong Wu, Xu Feng, Jinbing Xie, Zhongxiong Lai, Lixiang Miao, and Yuji Huang. 2025. "Genome-Wide Identification of the ANP Gene Family in Banana (Musa spp.) and Analysis of MaNPK1 Response to Drought Stress Induced by Piriformospora indica" Agronomy 15, no. 10: 2410. https://doi.org/10.3390/agronomy15102410
APA StyleLin, T., Wu, W., Feng, X., Xie, J., Lai, Z., Miao, L., & Huang, Y. (2025). Genome-Wide Identification of the ANP Gene Family in Banana (Musa spp.) and Analysis of MaNPK1 Response to Drought Stress Induced by Piriformospora indica. Agronomy, 15(10), 2410. https://doi.org/10.3390/agronomy15102410

