Multi-Omics Analysis Reveals the Regulatory and Metabolic Mechanisms Underlying Low-Nitrogen Tolerance at the Flowering Stage in Rice
Abstract
1. Introduction
2. Materials and Methods
2.1. Plant Materials and Growth Conditions
2.2. Soil Chemical Properties Measurements and Phenotypic Evaluation
2.3. Sampling for Transcriptome and Metabolome Profilling
2.4. Total RNA Isolation and RNA-seq Analysis
2.5. Metabolite Extraction and Analysis
3. Results
3.1. Increased NUE May Help to Explain Why G9 Is More Tolerant to LN Stress Than Shuhui 527
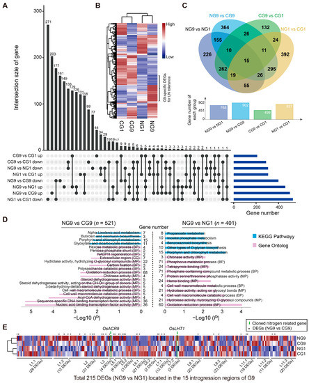
3.2. Gene Expression Profiles of Two Genotypes under Control and LN Conditions
3.3. Co-Localization of NG9-vs-NG1 DEGs in the Introgressed Regions
3.4. Metabolome of G9 and G1 under LN and Control Conditions
3.5. Metabolomic and Transcriptomic Co-Responses to LN Stress
4. Discussion
5. Conclusions
Supplementary Materials
Author Contributions
Funding
Data Availability Statement
Conflicts of Interest
References
- Ladha, J.K.; Reddy, P.M. Nitrogen fixation in rice systems: State of knowledge and future prospects. Plant Soil 2003, 252, 152–167. [Google Scholar] [CrossRef]
- Covelo, F.; Rodriguez, A.; Gallardo, A. Spatial pattern and scale of leaf N and P resorption efficiency and proficiency in Quercus robur population. Plant Soil 2008, 311, 109–119. [Google Scholar] [CrossRef]
- Zhang, L.; Spiertz, J.H.J.; Zhang, S.; Li, B.; Werf, W.V.D. Nitrogen economy in relay intercropping systems of wheat and cotton. Plant Soil 2008, 303, 55–68. [Google Scholar] [CrossRef]
- Shi, W.M.; Xu, W.F.; Li, S.M.; Zhao, X.Q.; Dong, G.Q. Responses of two rice cultivars differing in seedling-stage nitrogen use efficiency to growth under low-nitrogen conditions. Plant Soil 2010, 326, 291–302. [Google Scholar] [CrossRef]
- Britto, D.T.; Siddiqi, M.Y.; Glass, A.D.; Kronzucker, H.J. Futile transmembrane NH4+ cycling: A cellular hypothesis to explain ammonium toxicity in plants. Proc. Natl. Acad. Sci. USA 2001, 98, 4255–4258. [Google Scholar] [CrossRef]
- Guo, R.Y.; Li, X.L.; Christie, P.; Chen, Q.; Jiang, R.F.; Zhang, F.S. Influence of root zone nitrogen management and a summer catch crop on cucumber yield and soil mineral nitrogen dynamic in intensive production systems. Plant Soil 2008, 313, 55–70. [Google Scholar] [CrossRef]
- Tester, M.; Langridge, P. Breeding technologies to increase crop production in a changing world. Science 2010, 327, 818–822. [Google Scholar] [CrossRef]
- Xu, H.W.; Liu, C.H.; Lu, R.J.; Guo, G.M.; Chen, Z.W.; He, T.; Gao, R.H.; Li, Y.B.; Huang, J.H. The difference in responses to nitrogen deprivation and re-supply at seedling stage between two barley genotypes differing nitrogen use efficiency. Plant Growth Regul. 2016, 79, 119–126. [Google Scholar] [CrossRef]
- Peoples, M.B.; Herridge, D.F.; Ladha, J.K. Biological nitrogen fixation: An efficient source of nitrogen for sustainable agricultural production? Plant Soil 1995, 174, 3–28. [Google Scholar] [CrossRef]
- Ding, Y.; Shi, Q.; Ou, Y.L.; Lai, B.; Lai, C.; Yao, G.; Wang, Z.; Jia, B. Isotopic source identification of nitrogen pollution in the Pi River in Chengdu. Integr. Environ. Assess Manag. 2022, 18, 1609–1620. [Google Scholar] [CrossRef]
- Xu, J.; Zha, M.; Li, Y.; Ding, Y.; Chen, L.; Ding, C.; Wang, S. The interaction between nitrogen availability and auxin, cytokinin, and strigolactone in the control of shoot branching in rice (Oryza sativa L.). Plant Cell Rep. 2015, 34, 1647–1662. [Google Scholar] [CrossRef] [PubMed]
- Glass, A.D.M. Nitrogen use efficiency of crop plants: Physiological constraints upon nitrogen absorption. Crit. Rev. Plant Sci. 2003, 22, 453–470. [Google Scholar] [CrossRef]
- Wu, A.; Song, Y.; Van Oosterom, E.J.; Hammer, G.L. Connecting biochemical photosynthesis models with crop models to support crop improvement. Front. Plant Sci. 2016, 7, 1518. [Google Scholar] [CrossRef]
- Lam, H.M.; Coschigano, K.T.; Oliveira, I.C.; Melo-Oliveira, R.; Coruzzi, G.M. The molecular-genetics of nitrogen assimilation into amino acids in higher plants. Annu. Rev. Plant Physiol. Plant Mol. Biol. 1996, 47, 569–593. [Google Scholar] [CrossRef]
- Xu, G.H.; Fan, X.R.; Miller, A.J. Plant nitrogen assimilation and use efficiency. Annu. Rev. Plant Biol. 2012, 63, 153–182. [Google Scholar] [CrossRef]
- Yang, X.; Nian, J.; Xie, Q.; Feng, J.; Zhang, F.; Jing, H.; Zhang, J.; Dong, G.; Liang, Y.; Peng, J.; et al. Rice ferredoxin-dependent glutamate synthase regulates nitrogen-carbon metabolomes and is genetically differentiated between japonica and indica subspecies. Mol. Plant 2016, 9, 1520–1534. [Google Scholar] [CrossRef] [PubMed]
- Sakakibara, H.; Takei, K.; Hirose, N. Interactions between nitrogen and cytokinin in the regulation of metabolism and development. Trends Plant Sci. 2006, 11, 440–448. [Google Scholar] [CrossRef]
- Misyura, M.; Guevara, D.; Subedi, S.; Hudson, D.; McNicholas, P.D.; Colasanti, J.; Rothstein, S.J. Nitrogen limitation and high density responses in rice suggest a role for ethylene under high density stress. BMC Genom. 2014, 15, 681. [Google Scholar] [CrossRef]
- Gayatri, K.J.; Subodh, K.S.; Pranita, R.; Pranab, K.M. Comparative analysis of GS2 and Fd-GOGAT genes in cultivated wheat and their progenitors under N stress. Plant Mol. Biol. Rep. 2021, 39, 520–545. [Google Scholar] [CrossRef]
- Yang, X.Y.; Wang, X.F.; Wei, M.; Hikosaka, S.; Goto, E. Response of ammonia assimilation in cucumber seedlings to nitrate stress. J. Plant Biol. 2010, 53, 173–179. [Google Scholar] [CrossRef]
- Jozefowicz, A.M.; Hartmann, A.; Matros, A.; Schum, A.; Mock, H.P. Nitrogen deficiency induced alterations in the root proteome of a pair of potato (Solanum tuberosum L.) varieties contrasting for their response to low N. Proteomics 2017, 17, 1700231. [Google Scholar] [CrossRef] [PubMed]
- Chen, J.; Wang, Z.B.; Liu, S.D.; Zhang, S.P.; Ge, C.W.; Shen, Q.; Ma, H.J.; Zhang, X.M.; Dong, H.L.; Zhao, X.H. Nitrogen stress inhibits root growth by regulating cell wall and hormone changes in cotton (Gossypium hirsutum L.). J. Agron. Crop Sci. 2021, 207, 1006–1023. [Google Scholar] [CrossRef]
- Feng, J.; Lv, W.; Xu, J.; Huang, Z.; Rui, W.; Lei, X.; Ju, X.; Li, Z. Overlapping root architecture and gene expression of nitrogen transporters for nitrogen acquisition of tomato plants colonized with isolates of funneliformis mosseae in hydroponic production. Plants 2022, 11, 1176. [Google Scholar] [CrossRef] [PubMed]
- Zhang, S.; Liu, Y.; Du, M.K.; Shou, G.Z.; Wang, Z.Y.; Xu, G.H. Nitrogen as a regulator for fowering time in plant. Plant Soil 2022, 480, 1–29. [Google Scholar] [CrossRef]
- Obata, T.; Fernie, A.R. The use of metabolomics to dissect plant responses to abiotic stresses. Cell. Mol. Life Sci. 2012, 69, 3225–3243. [Google Scholar] [CrossRef] [PubMed]
- Quan, X.Y.; Zeng, J.B.; Ye, L.Z.; Chen, G.; Han, Z.G.; Shah, J.M.; Zhang, G.P. Transcriptome profiling analysis for two Tibetan wild barley genotypes in responses to low nitrogen. BMC Plant Biol. 2016, 16, 30. [Google Scholar] [CrossRef]
- Comadira, G.; Rasool, B.; Karpinska, B.; Morris, J.; Verrall, S.R.; Hedley, P.E.; Foyer, C.H.; Hancock, R.D. Nitrogen deficiency in barley (Hordeum vulgare) seedlings induces molecular and metabolic adjustments that trigger aphid resistance. J. Exp. Bot. 2015, 66, 3639–3655. [Google Scholar] [CrossRef]
- Li, H.; Hu, B.; Chu, C. Nitrogen use efficiency in crops: Lessons from Arabidopsis and rice. J. Exp. Bot. 2017, 68, 2477–2488. [Google Scholar] [CrossRef]
- Cai, H.M.; Lu, Y.E.; Xie, W.B.; Zhu, T.; Lian, X.M. Transcriptome response to nitrogen starvation in rice. J. Biosci. 2012, 37, 731–747. [Google Scholar] [CrossRef]
- Li, J.Y.; Fu, Y.L.; Pike, S.M.; Bao, J.; Tian, W.; Zhang, Y.; Chen, C.Z.; Zhang, Y.; Li, H.M.; Huang, J.; et al. The Arabidopsis nitrate transporter NRT1.8 functions in nitrate removal from the xylem sap and mediates cadmium tolerance. Plant Cell 2010, 22, 1633–1646. [Google Scholar] [CrossRef]
- Fan, X.; Tang, Z.; Tan, Y.; Zhang, Y.; Luo, B.; Yang, M.; Lian, X.; Shen, Q.; Miller, A.J.; Xu, G. Overexpression of a pH-sensitive nitrate transporter in rice increases crop yields. Proc. Natl. Acad. Sci. USA 2016, 113, 7118–7123. [Google Scholar] [CrossRef]
- Tang, W.; Ye, J.; Yao, X.; Zhao, P.; Xuan, W.; Tian, Y.; Zhang, Y.; Xu, S.; An, H.; Chen, G.; et al. Genome-wide associated study identifies NAC42-activated nitrate transporter conferring high nitrogen use efficiency in rice. Nat. Commun. 2019, 10, 5279. [Google Scholar] [CrossRef]
- Zhao, X.Q.; Wang, W.S.; Xie, Z.Y.; Gao, Y.M.; Wang, C.C.; Rashid, M.M.; Islam, M.R.; Fu, B.Y.; Li, Z.K. Comparative analysis of metabolite changes in two contrasting rice genotypes in response to low-nitrogen stress. Crop J. 2018, 6, 464–474. [Google Scholar] [CrossRef]
- Yoshida, S. Physiological aspects of grain yield. Annu. Rev. Plant Physiol. 1972, 23, 437–464. [Google Scholar] [CrossRef]
- Ogawa, T.; Oikawa, S.; Hirose, T. Nitrogen-utilization efficiency in rice: An analysis at leaf, shoot, and whole-plant level. Plant Soil 2016, 404, 321–344. [Google Scholar] [CrossRef]
- Mae, T. Physiological nitrogen effienciency in rice: Nitrogen utilization, photosynthesis, and yield potential. Plant Soil 1997, 196, 201–210. [Google Scholar] [CrossRef]
- Rakotoson, T.; Dusserre, J.; Letourmy, P.; Ramonta, I.R.; Cao, T.V.; Alain, R.; Pierre, R.; Nourollah, A.; Louis, M.R. Genetic variability of nitrogen use efficiency in rainfed upland rice. Field Crops Res. 2017, 213, 194–203. [Google Scholar] [CrossRef]
- Bao, S.D. Soil Agro-Chemistrical Analysis, 3rd ed.; China Agriculture Press: Beijing, China, 2008; pp. 16–20. [Google Scholar]
- Huang, L.; Zhang, F.; Zhang, F.; Wang, W.; Zhou, Y.; Fu, B.; Li, Z. Comparative transcriptome sequencing of tolerant rice introgression line and its parents in response to drought stress. BMC Genomics. 2014, 15, 1026. [Google Scholar] [CrossRef]
- Mortazavi, A.; Williams, B.A.; McCue, K.; Schaeffer, L.; Wold, B. Mapping and quantifying mammalian transcriptomes by RNA-Seq. Nat. Methods 2008, 5, 621–628. [Google Scholar] [CrossRef]
- Trapnell, C.; Williams, B.A.; Pertea, G.; Mortazavi, A.; Kwan, G.; van Baren, M.J.; Salzberg, S.L.; Wold, B.J.; Pachter, L. Transcript assembly and quantification by RNA-Seq reveals unannotated transcripts and isoform switching during cell differentiation. Nat. Biotechnol. 2010, 28, 511–515. [Google Scholar] [CrossRef]
- Kawahara, Y.; de la Bastide, M.; Hamilton, J.P.; Kanamori, H.; McCombie, W.R.; Ouyang, S.; Schwartz, D.C.; Tanaka, T.; Wu, J.Z.; Zhou, S.G.; et al. Improvement of the Oryza sativa Nipponbare reference genome using next generation sequence and optical map data. Rice 2013, 6, 4. [Google Scholar] [CrossRef] [PubMed]
- Tian, T.; Liu, Y.; Yan, H.; You, Q.; Yi, X.; Du, Z.; Xu, W.; Su, Z. agriGO v2.0: A GO analysis toolkit for the agricultural community, 2017 update. Nucleic Acids Res. 2017, 45, 122–129. [Google Scholar] [CrossRef] [PubMed]
- Kanehisa, M. A database for post-genome analysis. Trends Genet. 1997, 13, 375–376. [Google Scholar] [CrossRef] [PubMed]
- Howe, A.; Sinha, R.; Schlauch, D.; Quackenbush, J. RNA-Seq analysis in MeV Eleanor. Bioinformatics 2011, 27, 3209–3210. [Google Scholar] [CrossRef]
- Chen, T.; Zhang, H.; Liu, Y.; Liu, Y.X.; Huang, L. EVenn: Easy to create repeatable and editable Venn diagrams and Venn networks online. J. Genet. Genom. 2021, 48, 863–866. [Google Scholar] [CrossRef]
- Bowne, J.B.; Erwin, T.A.; Juttner, J.; Schnurbusch, T.; Langridge, P.; Bacic, A.; Roessner, U. Drought responses of leaf tissues from wheat cultivars of differing drought tolerance at the metabolite level. Mol. Plant. 2012, 5, 418–429. [Google Scholar] [CrossRef]
- Zhao, X.Q.; Wang, W.S.; Zhang, F.; Zhang, T.; Zhao, W.; Fu, B.Y.; Li, Z.K. Temporal profiling of primary metabolites under chilling stress and its association with seedling chilling tolerance of rice (Oryza sativa L.). Rice 2013, 6, 23. [Google Scholar] [CrossRef]
- Tauno, M.; Jaak, V. Clustvis: A web tool for visualizing clustering of multivariate data using Principal Component Analysis and heatmap. Nucleic Acids Res. 2015, 43, W566–W570. [Google Scholar] [CrossRef]
- Guo, N.; Gu, M.J.; Hu, J.Q.; Qu, H.Y.; Xu, G.H. Rice OsLHT1 functions in leaf-to-panicle nitrogen allocation for grain yield and quality. Front. Plant Sci. 2020, 11, 1150. [Google Scholar] [CrossRef]
- Guo, N.; Hu, J.Q.; Yan, M.; Qu, H.Y.; Luo, L.; Tegeder, M.; Xu, G.H. Oryza sativa lysine-histidine-type transporter 1 functions in root uptake and root-to-shoot allocation of amino acids in rice. Plant J. 2020, 103, 395–411. [Google Scholar] [CrossRef]
- Wang, X.H.; Yang, G.Z.; Shi, M.X.; Hao, D.L.; Wei, Q.X.; Wang, Z.G.; Fu, S.; Su, Y.H.; Xia, J.X. Disruption of an amino acid transporter LHT1 leads to growth inhibition and low yields in rice. BMC Plant Biol. 2019, 19, 268. [Google Scholar] [CrossRef] [PubMed]
- Kudo, T.; Kawai, A.; Yamaya, T.; Hayakawa, T. Cellular distribution of ACT domain repeat protein 9, a nuclear localizing protein, in rice (Oryza sativa). Physiol. Plant 2008, 133, 167–179. [Google Scholar] [CrossRef] [PubMed]
- Wang, L.; Macko, S.A. Constrained preferences in nitrogen uptake across plant species and environments. Plant Cell Environ. 2011, 34, 525–534. [Google Scholar] [CrossRef]
- Begara-Morales, J.C.; Sánchez-Calvo, B.; Chaki, M.; Valderrama, R.; Mata-Pérez, C.; López-Jaramillo, J.; Padilla, M.N.; Carreras, A.; Corpas, F.J.; Barroso, J.B. Dual regulation of cytosolic ascorbate peroxidase (APX) by tyrosine nitration and S-nitrosylation. J. Exp. Bot. 2014, 65, 527–538. [Google Scholar] [CrossRef] [PubMed]
- Hauck, O.K.; Scharnberg, J.; Escobar, N.M.; Wanner, G.; Giavalisco, P.; Witte, C.P. Uric acid accumulation in an Arabidopsis urate oxidase mutant impairs seedling establishment by blocking peroxisome maintenance. Plant Cell 2014, 26, 3090–3100. [Google Scholar] [CrossRef]
- Alamillo, J.M.; Díaz-Leal, J.L.; Sánchez-Moran, M.V.; Pineda, M. Molecular analysis of ureide accumulation under drought stress in Phaseolus vulgaris L. Plant Cell Environ. 2010, 33, 1828–1837. [Google Scholar] [CrossRef]
- Zrenner, R.; Stitt, M.; Sonnewald, U.; Boldt, R. Pyrimidine and purine biosynthesis and degradation in plants. Annu. Rev. Plant Biol. 2006, 57, 805–836. [Google Scholar] [CrossRef]
- Coleto, I.; Vega-Mas, I.; Glauser, G.; González-Moro, M.B.; Marino, D.; Ariz, I. New insights on Arabidopsis thaliana root adaption to ammonium nutrition by the use of a quantitative proteomic approach. Int. J. Mol. Sci. 2019, 20, 814. [Google Scholar] [CrossRef]
- Nourimand, M.; Todd, C.D. Allantoin contributes to the stress response in cadmium-treated Arabidopsis roots. Plant Physiol. Biochem. 2017, 119, 103–109. [Google Scholar] [CrossRef]
- Ma, X.; Wang, W.; Bittner, F.; Schmidt, N.; Berkey, R.; Zhang, L.; King, H.; Zhang, Y.; Feng, J.; Wen, Y. Dual and opposing roles of xanthine dehydrogenase in defense-associated reactive oxygen species metabolism in Arabidopsis. Plant Cell 2016, 28, 1108–1126. [Google Scholar] [CrossRef]
- Hafez, R.M.; Abdel-Rahman, T.M.; Naguib, R.M. Uric acid in plants and microorganisms: Biological applications and genetics—A review. J. Adv. Res. 2017, 8, 475–486. [Google Scholar] [CrossRef] [PubMed]
- Sun, T.T.; Pei, T.T.; Yang, L.L.; Zhang, Z.J.; Li, M.J.; Liu, Y.R.; Ma, F.W.; Liu, C.H. Exogenous application of xanthine and uric acid and nucleobase-ascorbate transporter MdNAT7 expression regulate salinity tolerance in apple. BMC Plant Biol. 2021, 21, 52. [Google Scholar] [CrossRef] [PubMed]
- Watanabe, S.; Nakagawa, A.; Izumi, S.; Shimada, H.; Sakamoto, A. RNA interference-mediated suppression of xanthine dehydrogenase reveals the role of purine metabolism in drought tolerance in Arabidopsis. FEBS Lett. 2010, 584, 1181–1186. [Google Scholar] [CrossRef]
- Fang, Y.; Xie, K.; Xiong, L. Conserved miR164-targeted NAC genes negatively regulate drought resistance in rice. J. Exp. Bot. 2014, 65, 2119–2135. [Google Scholar] [CrossRef] [PubMed]
- Osborn, A.R.; Kean, K.M.; Karplus, P.A.; Mahmud, T. The sedoheptulose 7-phosphate cyclases and their emerging roles in biology and ecology. Nat. Prod. Rep. 2017, 34, 945–956. [Google Scholar] [CrossRef]
- Xin, W.; Zhang, L.N.; Zhang, W.Z.; Gao, J.P.; Yi, J.; Zhen, X.X.; Li, Z.A.; Zhao, Y.; Peng, C.C.; Zhao, C. An integrated analysis of the rice transcriptome and metabolome reveals differential regulation of carbon and nitrogen metabolism in response to nitrogen availability. Int. J. Mol. Sci. 2019, 20, 2349. [Google Scholar] [CrossRef]
- Lou, D.J.; Chen, Z.; Yu, D.Q.; Yang, X.Y. SAPK2 contributes to rice yield by modulating nitrogen metabolic processes under reproductive stage drought stress. Rice 2020, 13, 35. [Google Scholar] [CrossRef]
- Cui, Y.J.; Peng, Y.L.; Zhang, Q.; Xia, S.S.; Ruan, B.P.; Xu, Q.K.; Yu, X.Q.; Zhou, T.T.; Liu, H.; Zeng, D.L.; et al. Disruption of EARLY LESION LEAF 1, encoding a cytochrome P450 monooxygenase, induces ROS accumulation and cell death in rice. Plant J. 2021, 105, 942–956. [Google Scholar] [CrossRef]
- Dai, X.Y.; Wang, Y.Y.; Zhang, W.H. OsWRKY74, a WRKY transcription factor, modulates tolerance to phosphate starvation in rice. J. Exp. Bot. 2016, 67, 947–960. [Google Scholar] [CrossRef]
- Ohashi, M.; Ishiyama, K.; Kojima, S.; Konishi, N.; Nakano, K.; Kanno, K.; Hayakawa, T.; Yamaya, T. Asparagine synthetase1, but not asparagine synthetase 2, is responsible for the biosynthesis of asparagine following the supply of ammonium to rice roots. Plant Cell Physiol. 2015, 56, 769–778. [Google Scholar] [CrossRef]
- Fukushima, A.; Kusano, M. A network perspective on nitrogen metabolism from model to crop plants using integrated ‘omics’ approaches. J. Exp. Bot. 2014, 65, 5619–5630. [Google Scholar] [CrossRef] [PubMed]






| Traits | Contents |
|---|---|
| pH | 8.10 ± 0.01 |
| Organic matter content (g·kg−1) | 7.90 ± 0.10 |
| Total N (g·kg−1) | 0.57 ± 0.05 |
| Alkali-hydrolyzable N (mg·kg−1) | 37.40 ± 3.77 |
| Olsen-P (mg·kg−1) | 7.80 ± 0.53 |
| Available K (mg·kg−1) | 70.70 ± 7.09 |
| Gene_ID | Gene Symbol | FPKM | CG9-vs-CG1 | NG9-vs-NG1 | NG1-vs-CG1 | NG9-vs-CG9 | Gene Annotation | |||
|---|---|---|---|---|---|---|---|---|---|---|
| CG1 | CG9 | NG1 | NG9 | |||||||
| LOC_Os01g48960 | OsGOGAT1 | 7.71 | 8.13 | 4.78 | 4.04 | -- | -- | -- | down | NADH-dependent glutamate synthase 1 |
| LOC_Os03g03900 | OsNLP1 | 12.87 | 12.08 | 6.24 | 5.54 | -- | -- | down | down | Plant regulator RWP-RK family protein |
| LOC_Os02g41650 | OsPAL2 | 8.94 | 15.67 | 14.88 | 23.84 | up | -- | up | -- | PHE ammonia lyase 1 |
| LOC_Os12g31860 | OsUPS1 | 3.68 | 5.73 | 3.64 | 2.63 | -- | -- | -- | down | Ureide permease 2 |
| LOC_Os01g50820 | OsNRT2.3 | 5.84 | 2.33 | 6.81 | 4.39 | down | -- | -- | -- | Nitrate transporter 2.5 |
| LOC_Os01g36720 | OsNRT2.4 | 26.94 | 14.51 | 22.9 | 26.91 | down | -- | -- | up | High affinity nitrate transporter 2.7 |
| LOC_Os07g48100 | OsCIPK2 | 74.88 | 67.06 | 43.16 | 54.20 | -- | -- | down | -- | SOS3-interacting protein 1 |
| LOC_Os12g43440 | TOND1 | 22.70 | 22.52 | 19.76 | 8.76 | -- | down | -- | down | Osmotin 34 |
| LOC_Os12g07810 | OsALDH3H1 | 5.08 | 4.83 | 5.12 | 9.12 | -- | up | -- | up | Aldehyde dehydrogenase 3H1 |
| LOC_Os03g64070 | OsLOGL5 | 63.67 | 69.14 | 46.06 | 41.34 | -- | -- | -- | down | Lysine decarboxylase family protein |
| LOC_Os07g47590 | OsNLA1 | 12.89 | 9.77 | 6.53 | 7.58 | -- | -- | down | -- | SPX (SYG1/Pho81/XPR1) domain-containing protein |
| LOC_Os03g14370 | OsACR9 | 4.70 | 4.27 | 2.86 | 5.55 | -- | up | -- | -- | ACT domain repeat 8 |
| LOC_Os03g18130 | OsASN1 | 0.81 | 3.25 | 0.13 | 1.70 | up | up | -- | -- | Glutamine-dependent asparagine synthase 1 |
| LOC_Os01g11054 | Osppc4 | 108.29 | 59.24 | 106.45 | 72.64 | down | -- | -- | -- | Phosphoenolpyruvate carboxylase 3 |
| LOC_Os10g25130 | OsAlaAT1 | 20.64 | 19.9 | 11.57 | 12.11 | -- | -- | down | -- | Alanine aminotransferase 2 |
| LOC_Os09g16510 | OsWRKY74 | 9.20 | 12.20 | 15.97 | 27.37 | -- | up | up | up | WRKY DNA-binding protein 46 |
| LOC_Os08g03350 | OsLHT1 | 24.00 | 28.98 | 18.82 | 41.20 | -- | up | -- | -- | Lysine histidine transporter 1 |
| LOC_Os08g36480 | OsNIA1 | 143.12 | 74.52 | 83.65 | 53.01 | down | -- | down | -- | Nitrate reductase 1 |
| LOC_Os03g08310 | OsJAZ9 | 0.05 | 0.05 | 0.00 | 0.76 | -- | up | -- | -- | |
| LOC_Os01g15900 | OsDof-2 | 47.15 | 50.53 | 24.23 | 27.11 | -- | -- | down | down | Cycling DOF factor 1 |
| LOC_Os01g25484 | OsNiR | 74.34 | 26.06 | 55.13 | 37.85 | down | -- | -- | -- | Nitrite reductase 1 |
| LOC_Os07g42940 | OsSAPK2 | 15.20 | 15.76 | 13.81 | 28.39 | -- | up | -- | up | Protein kinase superfamily protein |
| LOC_Os01g47760 | OsGRX6 | 31.35 | 28.87 | 46.89 | 46.74 | -- | -- | -- | up | Thioredoxin superfamily protein |
Disclaimer/Publisher’s Note: The statements, opinions and data contained in all publications are solely those of the individual author(s) and contributor(s) and not of MDPI and/or the editor(s). MDPI and/or the editor(s) disclaim responsibility for any injury to people or property resulting from any ideas, methods, instructions or products referred to in the content. |
© 2023 by the authors. Licensee MDPI, Basel, Switzerland. This article is an open access article distributed under the terms and conditions of the Creative Commons Attribution (CC BY) license (https://creativecommons.org/licenses/by/4.0/).
Share and Cite
Wang, Y.; Jiang, J.; Qian, Y.; Miao, S.; Wang, W.; Xu, J.; Fu, B.; Zhang, F.; Zhao, X. Multi-Omics Analysis Reveals the Regulatory and Metabolic Mechanisms Underlying Low-Nitrogen Tolerance at the Flowering Stage in Rice. Agronomy 2023, 13, 578. https://doi.org/10.3390/agronomy13020578
Wang Y, Jiang J, Qian Y, Miao S, Wang W, Xu J, Fu B, Zhang F, Zhao X. Multi-Omics Analysis Reveals the Regulatory and Metabolic Mechanisms Underlying Low-Nitrogen Tolerance at the Flowering Stage in Rice. Agronomy. 2023; 13(2):578. https://doi.org/10.3390/agronomy13020578
Chicago/Turabian StyleWang, Yanru, Jing Jiang, Yukang Qian, Siyu Miao, Wensheng Wang, Jianlong Xu, Binying Fu, Fan Zhang, and Xiuqin Zhao. 2023. "Multi-Omics Analysis Reveals the Regulatory and Metabolic Mechanisms Underlying Low-Nitrogen Tolerance at the Flowering Stage in Rice" Agronomy 13, no. 2: 578. https://doi.org/10.3390/agronomy13020578
APA StyleWang, Y., Jiang, J., Qian, Y., Miao, S., Wang, W., Xu, J., Fu, B., Zhang, F., & Zhao, X. (2023). Multi-Omics Analysis Reveals the Regulatory and Metabolic Mechanisms Underlying Low-Nitrogen Tolerance at the Flowering Stage in Rice. Agronomy, 13(2), 578. https://doi.org/10.3390/agronomy13020578

