You are currently viewing a new version of our website. To view the old version click .
Agronomy
  • Article
  • Open Access

22 December 2021

Community Analysis of Culturable Sapwood Endophytes from Apulian Olive Varieties with Different Susceptibility to Xylella fastidiosa

,
,
,
,
,
,
,
,
and
1
Mediterranean Agronomic Institute of Bari (CIHEAM-Bari), Via Ceglie 9, 70010 Valenzano, Italy
2
Department of Agricultural, Food and Forest Science, University of Palermo, Viale delle Scienze, Ed. 4., 90128 Palermo, Italy
3
Department of Agriculture and Forest Sciences (DAFNE), University of Tuscia, Via S. Camillo de Lellis Snc, 01100 Viterbo, Italy
*
Author to whom correspondence should be addressed.
This article belongs to the Section Pest and Disease Management

Abstract

Endophytes are symptomless fungal and/or bacterial microorganisms found in almost all living plant species. The symbiotic association with their host plants by colonizing the internal tissues has endowed them as a valuable tool to suppress diseases, stimulate growth, and promote stress resistance. In this context, the study of culturable endophytes residing the sapwood of Apulian olives might be a promising control strategy for xylem colonizing pathogens as Xylella fastidiosa. To date, olive sapwood cultivable endophytes are still under exploration; therefore, this work pursues a study of cultivable endophytes occurrence variation in the sapwood of different olive varieties under the effect of seasonality, geographical coordinates, and X. fastidiosa infection status. Our study confirms the stability of sapwood endophytic culturable communities in the resistant olive variety and presents the seasonal and geographical fluctuation of olive trees’ sapwood endophytes. It also describes the diversity and occurrence frequency of fungal and bacterial genera, and finally retrieves some of the sapwood-inhabiting fungal and bacterial isolates, known as biocontrol agents of plant pathogens. Thus, the potential role of these bacterial and fungal isolates in conferring olive tree protection against X. fastidiosa should be further investigated.

1. Introduction

In the last decade, olive groves in Apulia have been devastated by the arrival of the xylem-limited bacterium called Xylella fastidiosa (Xf) subspecies pauca (ST53), which caused a complex of severe symptoms, the olive quick decline syndrome (OQDS) [1]. The severity of the symptoms depends on the age and health status of the infected tree, with initially infected plants showing leaf scorch and twig desiccation; eventually, the infection prevails the canopy and induces the death of the tree [2]. The disease has spread rapidly in the olive groves of the peninsula since the first outbreak in southern Apulia [3,4]. Since the first report in 2013 through to 2019, 6.5 million olive trees on 715,000 ha were severely damaged by the disease [5]. Due to the wide host range and transmission efficiency through the vectors, this bacterium is considered a globally emerging plant threat by the European Commission [6]. Although enormous scientific efforts have been made, effective control of X. fastidiosa is still lacking. The finding of resistant olive cultivars such as cv. Leccino represents the hope of obtaining indirect environmentally friendly control of the disease [7,8]. The study of Leccino resistance has encompassed several research topics, including the genes that confer complete resistance to the bacterium and the physiological, physical, and biochemical interactions of the cultivar with X. fastidiosa during infection [9,10,11,12].
Endophytes are well-known beneficial microorganisms found in almost all living plant species, and they have been perceived as novel approaches to control plant pathogens [13]. Those that colonize the sapwood of the plant are perceived to be at a low population level compared with the rhizospheric ones [14]. Nevertheless, they are more specific than rhizospheric microorganisms, as they are well adapted and able to form multilateral interactions within the plant. In this context, their symbiotic association with the plant through colonization of internal tissues would help to suppress diseases, stimulate growth, and promote stress resistance [15]. Although endophytes have been successfully applied as biocontrol agents [16,17], the potential mechanism of inhibition of plant pathogens by endophytes also depends on various biotic or abiotic factors. Based on numerous reports, seasonality, soil and atmospheric composition, plant variety, and health status are the major factors affecting the variability and functions of endophytic communities [18,19].
To date, a single 16S rRNA metabarcoding study has assessed the overall stability of the olive’s microbiome under X. fastidiosa infection [20]. However, knowledge about the cultivable endophytic community living in olive trees is still scarce. Therefore, we believe that the structure and dynamics of the endophytic microbiota of the olive tree, including X. fastidiosa, can be shaped by complex multilateral interactions between the abiotic environment and its biotic inhabitants. Understanding the endophytic composition of the sapwood of Apulian olive trees with different susceptibility, seasonality, and geographical location could create an advantageous context for the setting up of efficient biocontrol tools to cope with X. fastidiosa infection.

2. Materials and Methods

2.1. Sample Collection and Surface Sterilization

The sampling program was designed at three representative olive sites in the demarcated area of the Apulia region as defined in the Commission Implementing Decision (EU) 2018/927 and in the Decision of the Regional Phytosanitary Service: site I in the Xf-free area (Valenzano, Bari Province), site II in the Xf-containment zone (Locorotondo, Bari Province) and site III in the Xf-infected zone (Lecce Province). Olive groves (25–50 years old) were selected based on similar agronomic practices carried out in the last 5 years (e.g., winter pruning of trees). A total of 20 asymptomatic and Xf-negative trees were randomly selected in sites 1 and 2. In site III, 10 positive trees were also selected out of a total of 100 tested trees. The trees under study were 15 from the resistant cv. Leccino (5 trees per site) and 15 from the susceptible cvs Ogliarola salentina (sites I and III, 5 trees per site) and Oliva rossa (site II, 5 trees). The latter two are genetically related [21]. In fall (November), winter (February) and summer (July) 2018–2019, eight twigs (15–20 cm) per tree were collected from asymptomatic branches at the four cardinal points of the mid/upper part of the canopy. Samples were maintained in plastic bags inside a portable refrigerator and transferred to the quarantine laboratory at CIHEAM Bari. Samples were freshly treated with a 2% sodium hypochlorite solution for 5 min and, after washing in distilled water, they were cut into ~9 cm sections in length. Under aseptic conditions, surface disinfection was carried out by washing in 70% ethanol for 2 min, 10% sodium hypochlorite solution for 2 min, and 70% ethanol for 30 s, followed by two rinses in sterile distilled water to remove any residual bleach [22].

2.2. Bacterial Endophytes Characterization

To isolate sapwood bacteria, sap extraction from the twigs was carried out using the patented syringe method (CIHEAM-IAMB, WO2017017555A1). The method consists of injecting 2 mL of sterile phosphate-buffered saline (PBS) (pH 7) through the vessels from one end of the twig and collect the sap from the other end. The obtained sap was concentrated by low-speed centrifugation (4000 rpm, 2 min), and serially diluted suspensions were plated on 5 replicates of the media nutrient agar (NA, OXOID-IT) and King B (KB) [23]. Petri dishes were sealed and incubated at 25 °C for 10 days. The main emerging bacterial colonies were purified and transferred at −80 °C at the Plant Microbiology Collection of CIHEAM Bari, Italy. Subsequently, they were subjected to morphological and biochemical characterization following classical differentiation tests: colony structure and texture, cellular shape and motility, gram, catalase, oxidase, indole acetic acid (IAA), and phosphate solubilization tests [24,25].
Bacterial DNA was extracted following a phenol-chloroform methodology [26]. Genomic DNA was used as a template in a PCR reaction with the primers 63F (5′-CAGGCCTAACACATGCAAGTC-3′) and reverse primer 1387R (5′-GGGCGGWGTGTACAAGGC-3′) allowing amplification of a fragment of approximately 1.3 Kbp of the 5′ end of the 16S rRNA gene [27]. The PCR mixtures contained 2 µL of 50 ng/µL template DNA, 5 µL of 5X Phusion Green HF buffer (ThermoFisher Scientific, Milan-IT, Milan, italy), 0.5 µL of 50 mM MgCl2, 0.5 µL of 10 mM dNTP, 0.4 µL of 10 µM of each primer, 0.6 µL of DMSO, 0.25 µL of 2.0 U/µL of Phusion DNA polymerase (ThermoFisher Scientific, Milan-IT) and nuclease-free water up to 25 µL reaction volume. PCR cycling parameters were as follows: 98 °C for 30 s, 35 cycles of 98 °C for 10 s, at 55 °C for 30 s, and 72 °C for 45 s and a final extension at 72 for 7 min. Reaction products were analyzed by electrophoresis in 1.2% TAE agarose gel and DNA bands were visualized under Gel Doc EZ System (BIORAD, Milan-IT, Milan, Italy).

2.3. Fungal Endophytes Characterization

Fungal isolation from olive sap was carried out following the methodology of twig printing [28]. Sterile pliers were used to load a light pressure on the sterilized (as reported above) surface of the twigs; then, the sap was printed ten times per plate of Potato Dextrose Agar (PDA, OXOID, Milan-IT) and four replicate plates were prepared. Unsterilized twigs were printed as control. Plates were incubated at 25 °C for 5–14 days depending on fungal growth rates. The most morphologically represented colonies were purified through several inoculations on 1.5% water agar. The pure cultures were transferred in PDA slant tubes in their monoconidial form and stored at 4 °C at the Plant Microbiology Collection of CIHEAM-Bari, Italy.
Fungal colonies were initially grouped according to their macro- and micro-morphological characteristics [29]. Subsequently, for molecular confirmation representative isolates were grown on Potato Dextrose Broth (PDB, Difco™-IT), and the extract DNA from the mycelium following Carlucci et al. [30]. The ITS region was selectively amplified by PCR using the universal primers ITS1 and ITS4, which anneal to the fungal rDNA, according to Gardes and Bruns [31]. The 25 μL PCR mixture contained 1 μL of 50 ng/µL DNA template, 12.5 μL of 2× DreamTaq Hot Start Green PCR Master Mix (ThermoFisher Scientific), 0.5 μL of 10 μM of each primer, and 10.5 μL of nuclease-free water. PCR cycling parameters were as follows: 1 cycle at 95 °C for 3 min, followed by 35 cycles with a denaturation step at 95 °C for 30 s, an annealing step at 55 °C for 1 min, and an extension step at 72 °C for 1 min, followed by 1 cycle at 72 °C for 6 min.

2.4. Molecular Identification

The amplified products were sent and sequenced in both directions by Eurofins Genomics (https://www.eurofinsgenomics.eu/, accessed on 24 April 2021). The quality of the sequences obtained was evaluated using FinchTV 1.4 software (https://finchtv.software.informer.com/, accessed on 15 June 2021) and submitted to Genbank (supplementary file 7). The taxonomy of 16S rRNA sequences was examined at the phylum and genus levels based on the RDP Bayesian Classifier [32]. ITS sequences were submitted to the online search engine BLAST of National Centre for Biotechnology Information (NCBI). The identity of each isolate was confirmed by corroborating the morphological data to the sequencing results: it was assigned to a genus if the sequence had ≥98% identity to a valid sequence deposited in GenBank. The freely available software MEGA.X (version 10.1.8) was used to construct a phylogenetic tree using Maximum Likelihood method and Tamura-Nei model [33]. Analyses were performed using 500 bootstrap replicates.

2.5. Statistical Analysis

The statistical approach was carried by using the univariate and multivariate descriptive analyses, parametric and non-parametric, which were conducted on the concentrations and the specific counting of endophytic isolates extracted from the sapwood of different olive varieties. To assess the bacterial richness, a quantification of the colony-forming unit was determined for bacterial colonies within the sapwood of olive twigs, where the concentration was notated in the logarithm of the base 10 (Log CFU/mL) [34]. On the other hand, the quantification of endophytic fungal isolates was evaluated through the colonization rate (CR) and isolation rate (IR), which are presented as percentages and preferably used as an indication for fungal richness when a high incidence of multiple infections is occurring as with our study [35]. The relative abundance of classified endophytic morphotypes was estimated through the frequency of each microorganism (at the level of phyla and genera for bacteria and order and genera for fungi) to the total number of isolated communities [36].
To investigate the differences in the defined response variables (Log CFU/mL, CR, IR, and the number of isolates) in correspondence with abiotic and biotic factors, four explanatory variables were defined as levels: the variety susceptibility (more, less), sampling sites (I, II, III), seasonality (summer, winter, and fall) and Xf infection (Xf-positive and Xf-negative). The univariate parametric test (factorial ANOVA) was applied to verify the separability between the levels of the defined explanatory variables. Concerning the data with a “slight” or “significant” deviation from the normality (especially for the concentration of bacteria), a non-parametric univariate model similar to ANOVA was applied (Kruskal–Wallis test) to avoid a reduction in power and an increase in the probability of type I error (typical of parametric analysis) [37]. As common non-parametric tests are not appropriate for evaluating the interactions between multiple factors [38], the aligned rank transformation method (ART) was applied to resolve this state [39]. Finally, a multivariate approach (discriminant analysis) was employed on the CR and IR variables for understanding which variable influences most of the overall endophytic fungal community of olive varieties with different susceptibilities to Xf-infection. The statistical analyses were performed by the SPSS software package (version 12.0), and the ART methodology was implemented through the freely downloadable ARTools software (version 2.1.2) (http://depts.washington.edu/ilab/proj/art/index.html, accessed on 3 August 2021).

3. Results

3.1. Bacterial Morphological, Biochemical, and Molecular Characterization

Seasonally, an approximate average of 3400 colonies was obtained belonging to the sampled olive varieties. Among those, 124 isolates were selected as most frequently isolated, and based on morphological properties, they were clustered into 16 groups. The colonial morphology within the groups varied from small to large, flat to raised, transparent to heavily pigmented, circular to irregular edges. Considering the cell morphology, most of the isolates presented motile rods and were single or in short chains. The KOH test showed that 64% of the selected bacterial isolates were Gram-positive; 74% and 54% of the isolates showed a positive reaction to oxidase and catalase tests, respectively. Concerning biochemical characteristics, 76.6% and 54.8% of the tested isolates presented a positive reaction to IAA production and P-solubilization tests, respectively (Table 1). Few clusters of bacterial isolates were found to dominate the selected collection based on the similar biochemical features. Therefore, the number of the isolates under molecular characterization was reduced to 73 isolates.
Table 1. Clustering of the obtained bacterial isolates from olive varieties based on common morphological and biochemical features.
Based on the Bayesian RDP classifier, the taxonomy of the 16S rRNA sequences was examined at the phylum level and the most sequenced phyla associated with the sapwood of all olive varieties were Proteobacteria, Actinobacteria and Firmicutes. Sequences assigned to Proteobacteria and Firmicutes were more abundant in the bacterial community of ‘Leccino’ sap (52.4 and 34.2%, respectively) than in the bacterial community of ‘O. salentina’ and ‘O. rossa’ sap. Conversely, sequences assigned to the phylum Actinobacteria were more frequent in the sap of ‘O. salentina’ (36%) and ‘O. rossa’ (28%) than in the community of ‘Leccino’ sap (14%) (Figure 1).
Figure 1. Overall incidence and taxonomic diversity of endophytic bacteria phyla in the sapwood of the studied olive varieties.
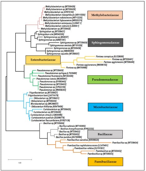
During the sampling seasons, the bacterial community showed a significant variability with the sapwood of all olive varieties, which harbored different bacterial profiles but not all taxa. Sequencing analysis showed that the core of cultivable endophytic bacterial community in the sapwood corresponded to 25 different bacterial taxa belonging to 7 families and 10 genera: Bacillus, Mehtylobacterium, Frigoribacterium, Curtobacterium, Okibacterium, Pantoea, Paenibacillus, Pseudomonas, Sphingomonas, and Sphingobium (Figure 2). The dominant genera common in all olive varieties were Bacillus, Methylobacterium, and Paenibacillus. These three genera accounted for approximately half of the isolates, which belonged to at least three different species.
Figure 2. Phylogenetic tree constructed by Maximum Likelihood method and based on 16S rDNA gene analysis of the most frequently identified culturable bacterial endophytes from olive sapwood, in reference to closest type strains obtained from the Ribosomal Database in NCBI. The accession numbers (MT556422-MT55639, MT973971) (supplementary file 7) refer to our annexed bacterial sequences in NCBI.

3.2. Bacterial Occurrence and Frequency Variability

The growth of bacterial colonies that appeared on both NA and KB increased during the incubation period. Most colonies of endophytic bacteria appeared within 10 days of incubation. This tendency was observed in both KB and NA plates regardless of olive varieties. The presence of culturable bacteria in the sapwood was assessed using different sets of the extracted sap, which covered a broad overview of the endophytic preferential organisms. In general, the endophytic bacterial community detected in the sap ranged from 3.59 ± 0.52 log CFU mL−1 to 8.94 ± 0.37 log CFU mL−1 in most cases.
The statistical approach was employed to investigate the influence of the explanatory variables (sampling sites, seasonality, Xf-infection) on the response variable (CFU/mL). Primarily, the univariate analysis of the interactions of (site×season) (site×variety) showed no significant effect on the plate count indicator (p > 0.05), whereas the interaction of (season×variety) exclusively revealed a significant effect on the plate count indicator (p < 0.001). Considering the variety variable, average CFU revealed a higher bacterial count in sapwood of ‘Leccino’ compared with ‘O. salentina’ and ‘O. rossa’ at all assessed sampling sites studied (p = 0.006, p = 0.004, respectively). In addition, the bacterial occurrence in samples of ‘Leccino’ and ‘O. salentina’ varied slightly within sampling sites, and there was a consistent pattern in terms of zone effect producing more colonies than other zones (Figure 3A) (supplementary file 1).
Figure 3. Illustrations of bacterial endophytes occurrence and variation. (A) The annual average of CFU/mL obtained from the twig’s sap of different olive varieties within different sampling sites. Data represent mean ± Std. (B) Seasonal variation of bacterial occurrence in different olive varieties. The occurrence is based on the number of colonies that appeared on NA and King B media. Bars indicate a significant difference between means by one-way analysis of variance (ANOVA) and the least significant difference (LSD) tests (p < 0.05). (C) Boxplot diagram showing a variation of the bacterial community occurrence between infected and non-infected olive varieties in the sampling site III.
The hypothesis of seasonal variability in bacterial richness was statistically supported, as follows: the summer bacterial community in ‘Leccino’ samples exhibited a difference (p < 0.001) compared with the fall and winter samples; only the summer bacterial community of ‘O. salentina’ and ‘O. rossa’ differed from the winter one (p = 0.003), whereas the fall bacterial community was indistinguishable from the winter samples (Figure 3B) (supplementary file 2). As for the effect of Xf infection on the variation of bacterial richness in the sapwood of ‘Leccino’ and ‘O. salentina’ twigs, the non-parametric analysis (Kruskal–Wallace) showed a significant difference only between the healthy and the infected ‘O. salentina’, with the analysis indicating a decrease in the endophytic bacterial community in the infected plants (two-sided test < 0.001) (Figure 3C) (supplementary file 3). On the other hand, the infected ‘Leccino’ showed the high stability of the bacterial community (two-sided test = 1.000).
A further analysis was performed, as shown in Figure 4, to investigate how bacterial populations of the ten major genera differed by cultivar and sampling site. In comparison with the cultivar ‘O. salentina’, the cultivar ‘Leccino’ exhibited an exclusive isolation of the genera Okibacterium and Sphingomonas at sites III and I. A similar representation was seen when comparing the genera from the sapwood of ‘Leccino’ and ‘O. rossa’ at the sampling site II, as the genera Frigoribacterium and Sphingomonas were not found in the sapwood of ‘O. rossa’. Across all sampling sites, the genera Bacillus, Curtobacterium and Pantoea were most frequently isolated from the sapwood of ‘Leccino’, whereas Pseudomonas was predominant in the sapwood of ‘O. salentina’ and ‘O. rossa’. At sampling site I, the genera Bacillus, Curtobacterium and Pantoea showed a higher frequency of isolation from the sapwood of ‘Leccino’ than from the sapwood of ‘O. salentina’. On the other hand, Paenibacillus and Pseudomonas species were more abundant in the sapwood of ‘O. salentina’. At the sampling site II, the above genera showed similar frequency in ‘Leccino’, but Paenibacillus, Pseudomonas and Okibacterium were more frequent in the sapwood of ‘O. rossa’. As the sampling site III represented olive trees under the infection pressure of Xf, the sapwood of ‘O. salentina’ showed the lowest bacterial diversity and isolation frequency except for the genus Pseudomonas (Figure 4).
Figure 4. Relative frequency of identified endophytic bacteria colonizing olive varieties in different sampling sites.

3.3. Fungal Morphological and Molecular Characterization

Fungal endophytes were isolated from all processed plants. The imprint tests indicated that surface disinfection procedures efficiently eliminated epiphytic fungi (data not shown). A total of 2273 fungal colonies were obtained from 240 twigs collected from 30 olive trees. However, fungal colonies were found only in 77.5% (186/240) of the total twigs collected, regardless of sampling sites and olive cultivars. The fungal isolates showed different characteristics in terms of colony color, morphology, and growth rate. Based on their characteristics, the isolates were assigned to different morphological groups, of which 60 representative isolates were molecularly identified by sequencing the ITS region. This resulted in 33 taxa belonging to eight orders representing the clustered groups (Figure 5). Pleosporales, Eurotiales and Phaeomoniellales proved to be the most abundant orders and accounted for more than half of the assigned isolates in all olive species. In contrast, the orders Hypocreales, Mycocaliciales and Stigmatodiscales were the less abundant. The diversity of orders among endophytic fungi was higher in the twigs of ‘O. salentina’ than in those of ‘Leccino’ and ‘O. rossa’. Isolates of ‘O. rossa’ were never assigned to the order Diaporthales, and none of the isolates of ‘Leccino’ was assigned to the order Stigmatodiscales (Figure 5).
Figure 5. Taxonomic distribution of the endophytic fungi, which were isolated from the twigs of Leccino, O. salentina, and O. rossa cultivars identified by ITS sequencing.
The 60 fungal isolates were classified to 14 genera based on their ITS sequences, with representative isolates being deposited under specified accession numbers (Table 2). Cladosporium, Penicillium, Neophaeomoniella, and Pseudophaeomoniella were the most prominent endophytic fungi colonizing olive cultivars, according to relative fungal density. Even though genera were partitioned across olive cultivars, some isolates were found colonizing only one or two cultivars, such as Paraconiothyrium brasiliense, which colonized only the twigs of ‘Leccino’. Furthermore, the genera Phoma and Cytospora were only found in the twigs of ‘Leccino’ and ‘O. salentina’. Similarly, Mycocalicium and Stigmatodiscus were found in the twigs of ‘O. salentina’ and ‘O. rossa’, whereas the genus Libertasomyces was associated with the twigs of ‘Leccino’ and ‘O. rossa’ (Table 2) (supplementary file 7).
Table 2. Molecular characterization and relative density of fungal endophytes colonizing the twigs of different olive varieties in Apulia.

3.4. Fungal Occurrence and Variability

Groups of fungal endophytes recovered at each site were statistically analyzed to evaluate the influence of site, season, Xf infection, and olive cultivars on fungal colonization and isolation rates. Overall, the comparative analysis (MANOVA) showed no significant interaction effect between sampling sites×cultivars on fungal colonization and isolation rates (p = 0.915). However, both factors separately showed significant effects on colonization and isolation rates (psites = 0.001, pvarieties = 0.03). At the cultivar level, ‘Leccino’ showed lower colonization rates compared with ‘O. rossa’ (pCR < 0.001) and ‘O. salentina’ (pIR = 0.002), whereas no significant effect was found on isolation rates. At the sampling site level, a much-noticed elevation of fungal isolation rates was found at the healthy site (I) compared with the infected site (III) (pIR = 0.024), whereas the healthy site showed a slight significance on colonization rates (pCR = 0.045). Finally, the comparison of both variables within cultivars revealed a high fungal content within the twigs of ‘O. salentina’ and ‘O. rossa’ compared with ‘Leccino’ at specific sites (Figure 6A,B) (supplementary file 4).
Figure 6. Illustrations of fungal endophytes occurrence and variations. (A) The histogram illustrates the variation of fungal colonization rates between different olive varieties belonging to different sampling sites. Bars represent SEM. (B) The histogram shows the variation of fungal isolation rates between different olive varieties belonging to different sampling sites. Bars represent Std. (C) The curves illustrate the representative mean number of fungal isolates ± Std, which represents the seasonal dynamic of fungal endophytes occurrence within different olive varieties. (D) Boxplot depicts the interactive effect of ‘Leccino’ and ‘O. salentina’ health status varieties on the mean number of isolates.
The hypothesis of seasonality was implied to compare the quantitative variation of fungal isolates within ‘Leccino’ at all sites, ‘O. salentina’ at site I and site III and ‘O. rossa’ at site II. In general, the fall season showed a positive effect on the number of fungal isolates in all olive cultivars and sampling sites evaluated (p = 0.044). Therefore, as shown in Figure 6C, the abundance of fungal isolates steadily decreased in summer compared with winter and fall. At the seasonal level, the average number of fungal isolates in ‘Leccino’ at site I (37 ± 2.27) and site III (34 ± 7.23) were less than those of ‘O. salentina’ at site I (66 ± 8.99) and site III (57.8 ± 6.09) (p = 0.027) (supplementary file 5). A similar scenario was observed at the sampling site II, the comparison between ‘O. rossa’ and ‘Leccino’ isolates showed that ‘O. rossa’ seasonally showed a higher mean value of isolates (51.6 ± 4.64) than ‘Leccino’ (42.6 ± 5.04) (p = 0.001). Finally, there was no significant effect on fungal abundance at the sampling site III between Xf-infected and non-infected ‘Leccino’ and ‘O. salentina’ trees (p = 0.761, p = 0.130) (Figure 6D) (supplementary file 6).

4. Discussion

The serious vascular pathogen X. fastidiosa has been ravaging the Apulian olive cultivars, among which ‘Leccino’ proved to be highly resistant. Therefore, the microbiome of ‘Leccino’ and other Apulian olive cultivars has acquired a crucial importance that could be related to the resistance mechanisms [20,40,41]. In addition to metabarcoding the 16S rRNA of the olive microbiome and the assessment of the antagonistic activity of bacterial isolates against Xf [20,42], this study investigated the endophytic communities in the sapwood of two susceptible (‘O. rossa’ and ‘O. salentina’) and one resistant cultivar (Leccino) in relation to several determining factors of endophyte diversity and richness.
Our results on culturable bacterial endophytes indicate that bacterial richness in sapwood is mainly influenced by olive cultivars, seasonality, and sampling site. In this regard, the resistant cultivar ‘Leccino’ showed a high bacterial richness, indicating a great stability of its culturable endophytic population in agreement with a previous microbiome study [20]. Since the bacterial richness in a tree is favored by high temperature [43,44,45], our study confirmed that olive sapwood has the highest bacterial population in summer. Although our sampling pattern included fields with the same cultural practices, the same olive cultivar in different fields showed differences in bacterial composition in the sapwood. This phenomenon could be related to the bacterial richness in the soil between fields [40].
In agreement with previous studies, our results showed that the phyla Proteobacteria and Actinobacteria [40], known to have plant growth promoting and resistance induction properties, were commonly found prevalent in the sapwood of olive cultivars [46]. Interestingly, the sapwood of ‘Leccino’ exhibited a significant increase in the Firmicutes phylum, which is known to encompass a wide range of potential antagonists such as the genus Bacillus [47]. In general, sapwood showed lower bacterial diversity and richness compared with other olive tissues [48], which was confirmed in our study by repeated colonization with 10 genera. Some genera such as Bacillus, Pseudomonas, Curtobacterium, Methylobacterium, Sphingomonas, and Pantoea have been reported to colonize the sapwood of olive trees and other hosts [40,49,50], whereas genera such as Microbacterium, Paenibacillus, Frigoribacterium and Sphingobium have not been reported as sapwood endophytes in olives. Although slight differences were found among genera colonizing the sapwood of olives, significant quantitative variation was observed only among the common genera in the sapwood of ‘Leccino’, ‘O. salentina’ and ‘O. rossa’. This finding might be referred to the effect of olive genotypes and microbial composition of the soil on the endophytic bacterial richness according to previous studies [40,48]. We noted a high abundance of Curtobacterium and Bacillus and an exclusive isolation of Sphingomonas from the sapwood of ‘Leccino’. It is worth noting that Curtobacterium was similarly prevalent in asymptomatic trees infected with Citrus Variegated Chlorosis disease (CVC) and was found to inhibit Xf growth and reduce CVC symptoms on citrus trees [51]. Consequently, the prevalence of Curtobacterium in ‘Leccino’ is extremely important to be studied as a potential candidate for Xf antagonism in olive trees. In the same context, several Bacillus species isolated from wheat have been tested to possess direct antagonistic activity against Xf (ST53). Thus, with the advantage of being natively isolated from olives, the isolates of Bacillus should be validated as potential candidate for Xf antagonism. In contrast, the genus Methylobacterium was found to have a positive association with the intensity of CVC symptoms caused by the siderophore symbiosis of Xf growth [52]. Therefore, a more detailed investigation of the synergistic effect of Methylobacterium on Xf (ST53) growth in olive trees is recommended. Finally, we assume the prevalence of Pseudomonas in ‘O. salentina’ might be related to susceptibility to olive knot disease [53].
As for the results on fungal endophytes, low abundance and diversity were found in olive twigs compared with previous studies on the endophytic community in olive roots and leaves [54]. Variation factors such as location and seasonality showed different colonization and isolation rates for fungal endophytes among the studied sites and sampling periods. Their increase at all sites during fall season could be related to high humidity and variability of soil properties, as shown by the spatial and temporal variation of olive endophytes observed in a similar study carried out in Portugal [18,55].
As previously reported [56], 87.5% of the isolates found were assigned to the phylum Ascomycota. At the order level, the fungal endophytes in olive sap belonged predominantly to Pleosporales, Eurotiales and Phaeomoniellales. This is relatively common in the sapwood of various plants [57,58]. In terms of relative density of endophytic fungi, only a few genera were found to colonize the sapwood of ‘Leccino’ to a greater extent than other olive cultivars. Among these, Cladosporium spp., Paraconiothyrium brasiliense and Pithomyces chartarum are particularly interesting, being reviewed to possess biocontrol effect against pests and pathogens. During the last decade, Cladosporium species have been considered as biological control agents with considerable potential. Torres et al. [59] reported some Cladosporium strains as successful candidates for the treatment of white rust disease on chrysanthemum plants. Severe diseases such as apple scab were effectively controlled by the integrated use of Cladosporium cladosporioides H39 against Venturia inaequalis [60]. The successful use of such isolates has also been associated with the ability to produce volatiles, which encode highly regarded plant-growth-promoting properties [61]. Most recently, Cladosporium has been considered as an active entomopathogenic genus, with these isolates showing promising control against pests such as moths, aphids, and whiteflies [62].
P. brasiliense is an endophytic component of the olive sap population. Moreover, it has been considered as a new biocontrol agent against various phytopathogens due to its production of antifungal metabolites [63]. Similarly, P. chartarum has been isolated exclusively from the sapwood of ‘Leccino’ and its occurrence represents an attractive finding for its antimicrobial and enzymatic activity [64]. Our study has also drawn attention to the occurrence of the genus Paraphaeosphaeria in olive sapwood, given its use as an antifungal and antibacterial agent worldwide to manage pathogenic vegetable diseases [65].

5. Conclusions

In this study, the culture-based methodology was successful in recovering bacterial and fungal endophytes from the sapwood of resistant and susceptible olive cultivars. In fact, four bacterial (Sphingobium, Frigobacterium, Okibacterium, and Paenibacillus) and two fungal genera (Paraconiothyrium and Pithomyces) colonizing the sapwood of Apulian olive cultivars were firstly reported. Together with the confirmed stability of endophytes in the cultivar “Leccino”, there was a high isolation frequency of endophytic genera that demonstrated antagonistic potential against plant pathogens. Bacteria (Bacillus, Curtobacterium, and Pantoea) and fungi (Paraconiothyrium, Pithomyces, and Cladosporium) showed a high predominance in “Leccino” and were extensively described as biocontrol agents of bacterial and fungal diseases in different plants. Therefore, further studies on the obtained endophytic collection are recommended to investigate the presence of potential direct and indirect antagonists to cope with Xf-infection in olive trees.

Supplementary Materials

The following are available online at https://www.mdpi.com/article/10.3390/agronomy12010009/s1, supplementary file 1: data analysis of Figure 3A; supplementary file 2: data analysis of Figure 3B; supplementary file 3: data analysis of Figure 3C; supplementary file 4: data analysis of Figure 6A,B; supplementary file 5: data analysis of Figure 6C; supplementary file 6: data analysis of Figure 6D; supplementary file 7: Accession numbers of fungal and bacterial sequences.

Author Contributions

Conceptualization, formal analysis, methodology, writing—original draft preparation, A.H. and F.V.; supervision, writing—review and editing, F.V. and S.W.D.; methodology (Fungal categorization), writing—review and editing, S.M.S.; writing—review and editing, A.M.D.; software, validation, data curation, F.S.; resources G.C., S.A.M., M.G., M.M.; project administration, funding acquisition, M.E.M. All authors have read and agreed to the published version of the manuscript.

Funding

This research was funded by the Cure XF (H2020-MSCA-RISE Grant Agreement no. 734353) project in the framework of Capacity Building and Raising Awareness in Europe and Third Countries to Cope with Xylella fastidiosa.

Data Availability Statement

The authors confirm that the data supporting the findings of this study are available within the article [and/or] its Supplementary Materials.

Acknowledgments

The authors thank Cure XF project for funding the research and all the expertise, who have added significant knowledge and contribution, thus reaching these findings.

Conflicts of Interest

The authors declare no conflict of interest. The funders had no role in the design of the study; in the collection, analyses, or interpretation of data; in the writing of the manuscript, or in the decision to publish the results.

References

  1. Saponari, M.; Boscia, D.; Nigro, F.; Martelli, G.P. Identification of DNA sequences related to Xylella fastidiosa in oleander, almond and olive trees exhibiting leaf scorch symptoms in Apulia (Southern Italy). J. Plant Pathol. 2013, 95, 668. [Google Scholar]
  2. Cariddi, C.; Saponari, M.; Boscia, D.; De Stradis, A.; Loconsole, G.; Nigro, F.; Porcelli, F.; Potere, O.; Martelli, G.P. Isolation of a Xylella fastidiosa strain infecting olive and oleander in Apulia, Italy. J. Plant Pathol. 2014, 96, 425–429. [Google Scholar]
  3. Saponari, M.; Boscia, D.; Altamura, G.; Loconsole, G.; Zicca, S.; D’Attoma, G.; Morelli, M.; Palmisano, F.; Saponari, A.; Tavano, D. Isolation and pathogenicity of Xylella fastidiosa associated to the olive quick decline syndrome in southern Italy. Sci. Rep. 2017, 7, 17723. [Google Scholar] [CrossRef]
  4. Colella, C.; Carradore, R.; Cerroni, A. Problem setting and problem solving in the case of olive quick decline syndrome in Apulia, Italy: A sociological approach. Phytopathology 2019, 109, 187–199. [Google Scholar] [CrossRef]
  5. Maggiore, G.; Semeraro, T.; Aretano, R.; De Bellis, L.; Luvisi, A. GIS analysis of land-use change in threatened landscapes by Xylella fastidiosa. Sustainability 2019, 11, 253. [Google Scholar] [CrossRef]
  6. Jeger, M.; Caffier, D.; Candresse, T.; Chatzivassiliou, E.; Dehnen-Schmutz, K.; Gilioli, G.; Grégoire, J.C.; Miret, J.A.J.; MacLeod, A.; Navarro, M.N. Updated pest categorisation of Xylella fastidiosa. EFSA J. 2018, 16, e05357. [Google Scholar]
  7. Giampetruzzi, A.; Morelli, M.; Saponari, M.; Loconsole, G.; Chiumenti, M.; Boscia, D.; Savino, V.N.; Martelli, G.P.; Saldarelli, P. Transcriptome profiling of two olive cultivars in response to infection by the CoDiRO strain of Xylella fastidiosa subsp. pauca. BMC Genom. 2016, 17, 475. [Google Scholar] [CrossRef]
  8. Martelli, G.P.; Boscia, D.; Porcelli, F.; Saponari, M. The olive quick decline syndrome in south-east Italy: A threatening phytosanitary emergency. Eur. J. Plant Pathol. 2016, 144, 235–243. [Google Scholar] [CrossRef]
  9. Luvisi, A.; Aprile, A.; Sabella, E.; Vergine, M.; Nicoli, F.; Nutricati, E.; Miceli, A.; Negro, C.; De Bellis, L. Xylella fastidiosa subsp. pauca (CoDiRO strain) infection in four olive (Olea europaea L.) cultivars: Profile of phenolic compounds in leaves and progression of leaf scorch symptoms. Phytopathol. Mediterr. 2017, 56, 259–273. [Google Scholar]
  10. Sabella, E.; Aprile, A.; Genga, A.; Siciliano, T.; Nutricati, E.; Nicolì, F.; Vergine, M.; Negro, C.; De Bellis, L.; Luvisi, A. Xylem cavitation susceptibility and refilling mechanisms in olive trees infected by Xylella fastidiosa. Sci. Rep. 2019, 9, 9602. [Google Scholar] [CrossRef]
  11. Sabella, E.; Luvisi, A.; Aprile, A.; Negro, C.; Vergine, M.; Nicolì, F.; Miceli, A.; De Bellis, L. Xylella fastidiosa induces differential expression of lignification related-genes and lignin accumulation in tolerant olive trees cv. Leccino. J. Plant Physiol. 2018, 220, 60–68. [Google Scholar] [CrossRef] [PubMed]
  12. Nicolì, F.; Negro, C.; Nutricati, E.; Vergine, M.; Aprile, A.; Sabella, E.; Damiano, G.; De Bellis, L.; Luvisi, A. Accumulation of azelaic acid in Xylella fastidiosa-infected olive trees: A mobile metabolite for health screening. Phytopathology 2019, 109, 318–325. [Google Scholar] [CrossRef]
  13. Abdelfattah, A.; Malacrino, A.; Wisniewski, M.; Cacciola, S.O.; Schena, L. Metabarcoding: A powerful tool to investigate microbial communities and shape future plant protection strategies. Biol. Control 2018, 120, 1–10. [Google Scholar] [CrossRef]
  14. Mercado-Blanco, J.; JJ Lugtenberg, B. Biotechnological applications of bacterial endophytes. Curr. Biotechnol. 2014, 3, 60–75. [Google Scholar] [CrossRef]
  15. Arora, N.K.; Khare, E.; Mishra, J. Multifaceted interactions between endophytes and plant: Developments and prospects. Front. Microbiol. 2018, 9, 2732. [Google Scholar]
  16. De Silva, N.I.; Brooks, S.; Lumyong, S.; Hyde, K.D. Use of endophytes as biocontrol agents. Fungal Biol. Rev. 2019, 33, 133–148. [Google Scholar] [CrossRef]
  17. Suryanarayanan, T.S.; Rajulu, G.; Vidal, S. Biological control through fungal endophytes: Gaps in knowledge hindering success. Curr. Biotechnol. 2018, 7, 185–198. [Google Scholar]
  18. Martins, F.; Pereira, J.A.; Bota, P.; Bento, A.; Baptista, P. Fungal endophyte communities in above-and belowground olive tree organs and the effect of season and geographic location on their structures. Fungal Ecol. 2016, 20, 193–201. [Google Scholar] [CrossRef]
  19. Abdelfattah, A.; Sanzani, S.M.; Wisniewski, M.; Berg, G.; Cacciola, S.O.; Schena, L. Revealing cues for fungal interplay in the plant-air interface in vineyards. Front. Plant Sci. 2019, 10, 922. [Google Scholar] [CrossRef] [PubMed]
  20. Vergine, M.; Meyer, J.B.; Cardinale, M.; Sabella, E.; Hartmann, M.; Cherubini, P.; De Bellis, L.; Luvisi, A. The Xylella fastidiosa-Resistant Olive Cultivar “Leccino” Has Stable Endophytic Microbiota during the Olive Quick Decline Syndrome (OQDS). Pathogens 2020, 9, 35. [Google Scholar] [CrossRef]
  21. Muzzalupo, I.; Lombardo, N.; Musacchio, A.; Noce, M.E.; Pellegrino, G.; Perri, E.; Sajjad, A. DNA sequence analysis of microsatellite markers enhances their efficiency for germplasm management in an Italian olive collection. J. Am. Soc. Hortic. Sci. 2006, 131, 352–359. [Google Scholar] [CrossRef]
  22. Oepp, B.; Bulletin, E. PM 7/24 (3) Xylella fastidiosa. EPPO Bull. 2018, 48, 175–218. [Google Scholar]
  23. Etminani, F.; Harighi, B. Isolation and identification of endophytic bacteria with plant growth promoting activity and biocontrol potential from wild pistachio trees. Plant Pathol. J. 2018, 34, 208. [Google Scholar] [CrossRef] [PubMed]
  24. Brown, A.; Smith, H. Benson’s Microbiological Applications, Laboratory Manual in General Microbiology, Short Version; McGraw-Hill Education: New York, NY, USA, 2014. [Google Scholar]
  25. Borkar, S.G. Laboratory Techniques in Plant Bacteriology; CRC Press: Boca Raton, FL, USA, 2017. [Google Scholar]
  26. Mincuzzi, A.; Ippolito, A.; Montemurro, C.; Sanzani, S.M. Characterization of Penicillium ss and Aspergillus sect. nigri causing postharvest rots of pomegranate fruit in Southern Italy. Int. J. Food Microbiol. 2020, 314, 108389. [Google Scholar] [CrossRef]
  27. Marchesi, J.R.; Sato, T.; Weightman, A.J.; Martin, T.A.; Fry, J.C.; Hiom, S.J.; Wade, W.G. Design and evaluation of useful bacterium-specific PCR primers that amplify genes coding for bacterial 16S rRNA. Appl. Environ. Microbiol. 1998, 64, 795–799. [Google Scholar] [CrossRef]
  28. Johnson, G.; Sorensen, F.C.; St Clair, J.B.; Cronn, R.C. Pacific Northwest Forest Tree Seed Zones A template for native plants? Nativ. Plants J. 2004, 5, 131–140. [Google Scholar] [CrossRef]
  29. Barnett, H.L.; Hunter, B.B. Illustrated Genera of Imperfect Fungi; APS Press: St. Paul, MN, USA, 1999; 218p. [Google Scholar]
  30. Carlucci, A.; Raimondo, M.L.; Cibelli, F.; Phillips, A.J.L.; Lops, F. Pleurostomophora richardsiae, Neofusicoccum parvum and Phaeoacremonium aleophilum associated with a decline of olives in southern Italy. Phytopathol. Mediterr. 2013, 52, 517–527. [Google Scholar]
  31. Gardes, M.; Bruns, T.D. ITS primers with enhanced specificity for basidiomycetes-application to the identification of mycorrhizae and rusts. Mol. Ecol. 1993, 2, 113–118. [Google Scholar] [CrossRef] [PubMed]
  32. Wang, Q.; Garrity, G.M.; Tiedje, J.M.; Cole, J.R. Naive Bayesian classifier for rapid assignment of rRNA sequences into the new bacterial taxonomy. Appl. Environ. Microbiol. 2007, 73, 5261–5267. [Google Scholar] [CrossRef] [PubMed]
  33. Kumar, S.; Stecher, G.; Li, M.; Knyaz, C.; Tamura, K. MEGA X: Molecular evolutionary genetics analysis across computing platforms. Mol. Biol. 2018, 35, 1547–1549. [Google Scholar] [CrossRef] [PubMed]
  34. Fung, D. Rapid methods and automation in food microbiology: 25 years of development and predictions. In Global Issues in Food Science and Technology; Elsevier: Amsterdam, The Netherlands, 2009; pp. 165–176. [Google Scholar]
  35. Fróhlich, J.; Hyde, K.D.; Petrini, O. Endophytic fungi associated with palms. Mycol. Res. 2000, 104, 1202–1212. [Google Scholar] [CrossRef]
  36. Su, Y.-Y.; Guo, L.-D.; Hyde, K.D. Response of endophytic fungi of Stipa grandis to experimental plant function group removal in Inner Mongolia steppe, China. Fungal Divers. 2010, 43, 93–101. [Google Scholar] [CrossRef]
  37. Gibbons, J. Association analysis. In Non-Parametric Methods for Quantitative Analysis; Holt, Rinehart & Winston: New York, NY, USA, 1976; pp. 273–291. [Google Scholar]
  38. Sawilowsky, S.S. Nonparametric tests of interaction in experimental design. Rev. Educ. Res. 1990, 60, 91–126. [Google Scholar] [CrossRef]
  39. Durner, E. Effective Analysis of Interactive Effects with Non-Normal Data Using the Aligned Rank Transform, ARTool and SAS® University Edition. Horticulturae 2019, 5, 57. [Google Scholar] [CrossRef]
  40. Fausto, C.; Mininni, A.N.; Sofo, A.; Crecchio, C.; Scagliola, M.; Dichio, B.; Xiloyannis, C. Olive orchard microbiome: Characterisation of bacterial communities in soil-plant compartments and their comparison between sustainable and conventional soil management systems. Plant Ecol. Divers. 2018, 11, 597–610. [Google Scholar] [CrossRef]
  41. Giampetruzzi, A.; Baptista, P.; Morelli, M.; Cameirão, C.; Lino Neto, T.; Costa, D.; D’attoma, G.; Abou Kubaa, R.; Altamura, G.; Saponari, M. Differences in the endophytic microbiome of olive cultivars infected by Xylella fastidiosa across seasons. Pathogens 2020, 9, 723. [Google Scholar] [CrossRef]
  42. Zicca, S.; De Bellis, P.; Masiello, M.; Saponari, M.; Saldarelli, P.; Boscia, D.; Sisto, A. Antagonistic activity of olive endophytic bacteria and of Bacillus spp. strains against Xylella fastidiosa. Microbiol. Res. 2020, 236, 126467. [Google Scholar] [CrossRef]
  43. Compant, S.; Van Der Heijden, M.G.; Sessitsch, A. Climate change effects on beneficial plant–microorganism interactions. FEMS Microbiol. Ecol. 2010, 73, 197–214. [Google Scholar] [CrossRef] [PubMed]
  44. Mengoni, A.; Mocali, S.; Surico, G.; Tegli, S.; Fani, R. Fluctuation of endophytic bacteria and phytoplasmosis in elm trees. Microbiol. Res. 2003, 158, 363–369. [Google Scholar] [CrossRef]
  45. Shen, S.Y.; Fulthorpe, R. Seasonal variation of bacterial endophytes in urban trees. Front. Microbiol. 2015, 6, 427. [Google Scholar] [CrossRef]
  46. Ruano-Rosa, D.; Valverde-Corredor, A.; Cabanás, C.G.-L.; Sesmero, R.; Mercado-Blanco, J. What lies beneath: Root-associated bacteria to improve the growth and health of olive trees. In Soil Biological Communities and Ecosystem Resilience; Springer: New York, NY, USA, 2017; pp. 107–122. [Google Scholar]
  47. Emmert, E.A.; Handelsman, J. Biocontrol of plant disease: A (Gram-) positive perspective. FEMS Microbiol. Lett. 1999, 171, 1–9. [Google Scholar] [CrossRef] [PubMed]
  48. Mina, D.; Pereira, J.A.; Lino-Neto, T.; Baptista, P. Epiphytic and endophytic bacteria on olive tree phyllosphere: Exploring tissue and cultivar effect. Microb. Ecol. 2020, 80, 145–157. [Google Scholar] [CrossRef] [PubMed]
  49. Araújo, W.L.; Marcon, J.; Maccheroni, W.; van Elsas, J.D.; van Vuurde, J.W.; Azevedo, J.L. Diversity of endophytic bacterial populations and their interaction with Xylella fastidiosa in citrus plants. Appl. Environ. Microbiol 2002, 68, 4906–4914. [Google Scholar] [CrossRef] [PubMed]
  50. Azevedo, J.L.; Araújo, W.L.; Lacava, P.T. The diversity of citrus endophytic bacteria and their interactions with Xylella fastidiosa and host plants. Genet. Mol. Biol. 2016, 39, 476–491. [Google Scholar] [CrossRef]
  51. Lacava, P.T.; Li, W.; Araújo, W.L.; Azevedo, J.L.c.; Hartung, J.S. The endophyte Curtobacterium flaccumfaciens reduces symptoms caused by Xylella fastidiosa in Catharanthus roseus. J. Microbiol. 2007, 45, 388–393. [Google Scholar]
  52. Lacava, P.T.; Silva-Stenico, M.E.; Araújo, W.L.; Simionato, A.V.C.; Carrilho, E.; Tsai, S.M.; Azevedo, J.L. Detection of siderophores in endophytic bacteria Methylobacterium spp. associated with Xylella fastidiosa subsp. pauca. Pesquisa Agropecuária Brasileira 2008, 43, 521–528. [Google Scholar] [CrossRef]
  53. Godena, S.; Dminić, I.; Đermić, E. Differential susceptibility of olive varieties to olive knot disease in Istria. J. Cent. Eur. Agric. 2012, 13, 79482. [Google Scholar] [CrossRef][Green Version]
  54. Gomes, T.; Pereira, J.A.; Benhadi, J.; Lino-Neto, T.; Baptista, P. Endophytic and epiphytic phyllosphere fungal communities are shaped by different environmental factors in a Mediterranean ecosystem. Microb. Ecol. 2018, 76, 668–679. [Google Scholar] [CrossRef]
  55. Materatski, P.; Varanda, C.; Carvalho, T.; Dias, A.B.; Campos, M.D.; Rei, F.; do Rosário Félix, M. Spatial and temporal variation of fungal endophytic richness and diversity associated to the phyllosphere of olive cultivars. Fungal Biol. 2019, 123, 66–76. [Google Scholar] [CrossRef]
  56. Aly, A.H.; Debbab, A.; Kjer, J.; Proksch, P.J.F.d. Fungal endophytes from higher plants: A prolific source of phytochemicals and other bioactive natural products. Fungal Divers. 2010, 41, 1–16. [Google Scholar] [CrossRef]
  57. Leonhardt, S.; Hoppe, B.; Stengel, E.; Noll, L.; Moll, J.; Bässler, C.; Dahl, A.; Buscot, F.; Hofrichter, M.; Kellner, H. Molecular fungal community and its decomposition activity in sapwood and heartwood of 13 temperate European tree species. PLoS ONE 2019, 14, e0212120. [Google Scholar] [CrossRef] [PubMed]
  58. Rashmi, M.; Kushveer, J.S.; Sarma, V.V. A worldwide list of endophytic fungi with notes on ecology and diversity. Mycosphere 2019, 10, 798–1079. [Google Scholar] [CrossRef]
  59. Torres, D.E.; Rojas-Martínez, R.I.; Zavaleta-Mejía, E.; Guevara-Fefer, P.; Márquez-Guzmán, G.J.; Pérez-Martínez, C. Cladosporium cladosporioides and Cladosporium pseudocladosporioides as potential new fungal antagonists of Puccinia horiana Henn., the causal agent of chrysanthemum white rust. PLoS ONE 2017, 12, e0170782. [Google Scholar] [CrossRef] [PubMed]
  60. Kohl, J.; Scheer, C.; Holb, I.J.; Masny, S.; Molhoek, W. Toward an Integrated Use of Biological Control by Cladosporium cladosporioides H39 in Apple Scab (Venturia inaequalis) Management. Plant Dis. 2015, 99, 535–543. [Google Scholar] [CrossRef]
  61. Paul, D.; Park, K.S. Identification of volatiles produced by Cladosporium cladosporioides CL-1, a fungal biocontrol agent that promotes plant growth. Sensors 2013, 13, 13969–13977. [Google Scholar] [CrossRef] [PubMed]
  62. Amatuzzi, R.F.; Cardoso, N.; Poltronieri, A.S.; Poitevin, C.G.; Dalzoto, P.; Zawadeneak, M.A.; Pimentel, I.C. Potential of endophytic fungi as biocontrol agents of Duponchelia fovealis (Zeller)(Lepidoptera: Crambidae). Braz. J. Biol. 2017, 78, 429–435. [Google Scholar] [CrossRef]
  63. Anisha, C.; Sachidanandan, P.; Radhakrishnan, E.K. Endophytic Paraconiothyrium sp. from Zingiber officinale Rosc. displays broad-spectrum antimicrobial activity by production of danthron. Curr. Microbiol. 2018, 75, 343–352. [Google Scholar] [CrossRef]
  64. Tuppad, D.S.; Shishupala, S. Evaluation of endophytic fungi from Butea monosperma for antimicrobial and enzyme activity. J Med. Plants Stud. 2014, 2, 38–45. [Google Scholar]
  65. Chitrampalam, P.; Figuli, P.J.; Matheron, M.E.; Subbarao, K.V.; Pryor, B.M. Biocontrol of lettuce drop caused by Sclerotinia sclerotiorum and S. minor in desert agroecosystems. Plant Dis. 2008, 92, 1625–1634. [Google Scholar] [CrossRef]
Publisher’s Note: MDPI stays neutral with regard to jurisdictional claims in published maps and institutional affiliations.

Article Metrics

Citations

Article Access Statistics

Multiple requests from the same IP address are counted as one view.