Evaluation of the Seismic Behavior of Carbon-Grid-Reinforced Walls with Varying Anchorage and Axial Load Ratios
Abstract
1. Introduction
2. Materials and Methods
2.1. Experimental Design
2.1.1. Material Properties
2.1.2. Specimen Overview
2.2. Loading and Measurement Method
3. Results and Discussion
3.1. Crack and Failure Geometry
3.1.1. Failure Geometry
3.1.2. Crack Formation Characteristics
3.2. Hysteresis Properties
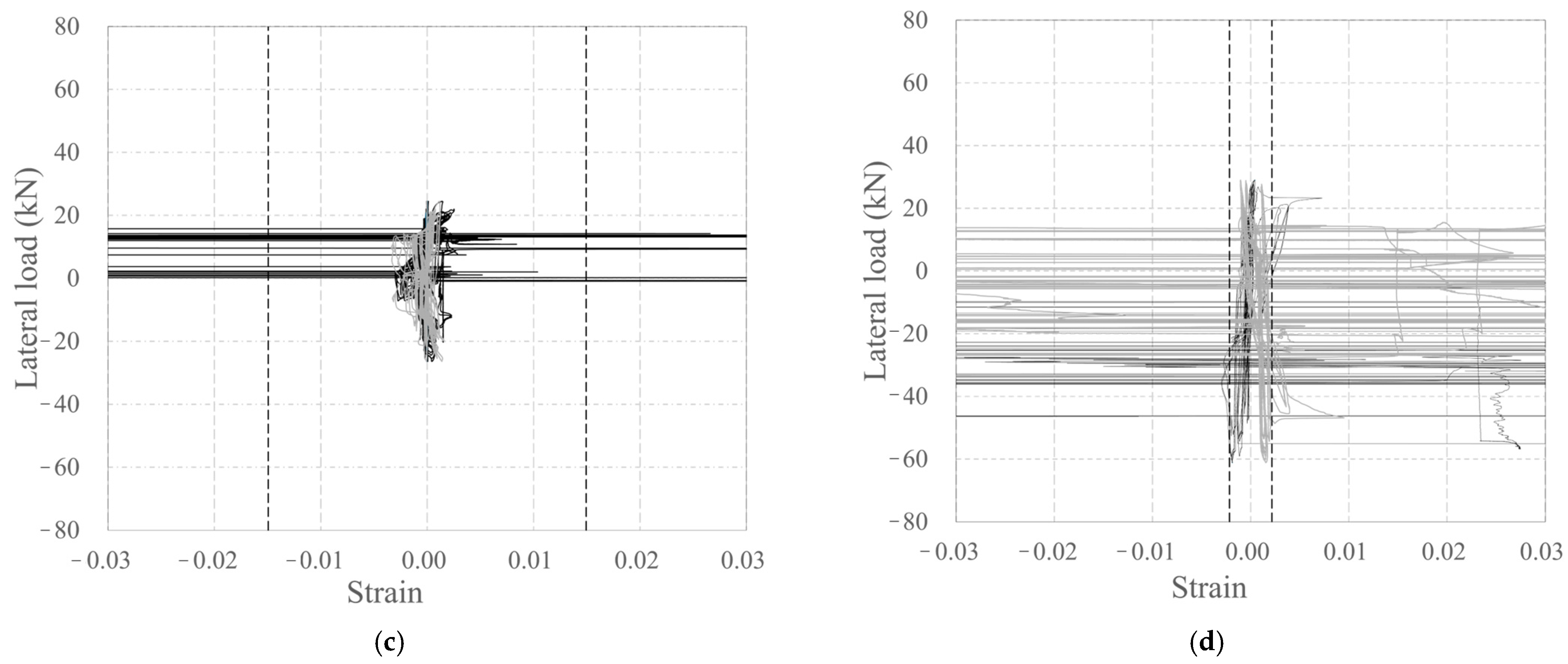
3.2.1. Hysteresis Curve
3.2.2. Energy Absorption
3.2.3. Equivalent Stiffness
3.3. Skeleton Curve
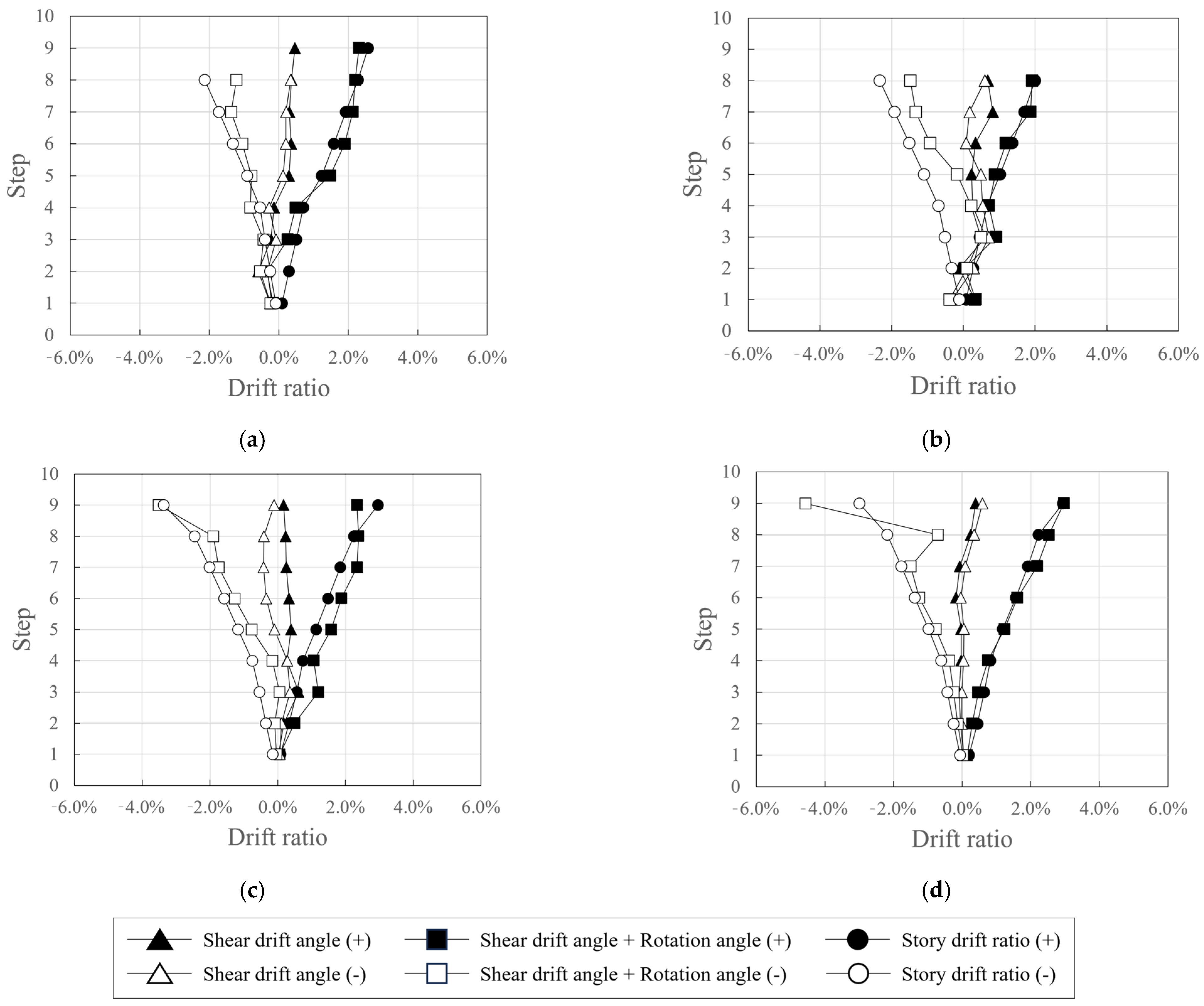
3.4. Deformation Properties
4. Conclusions
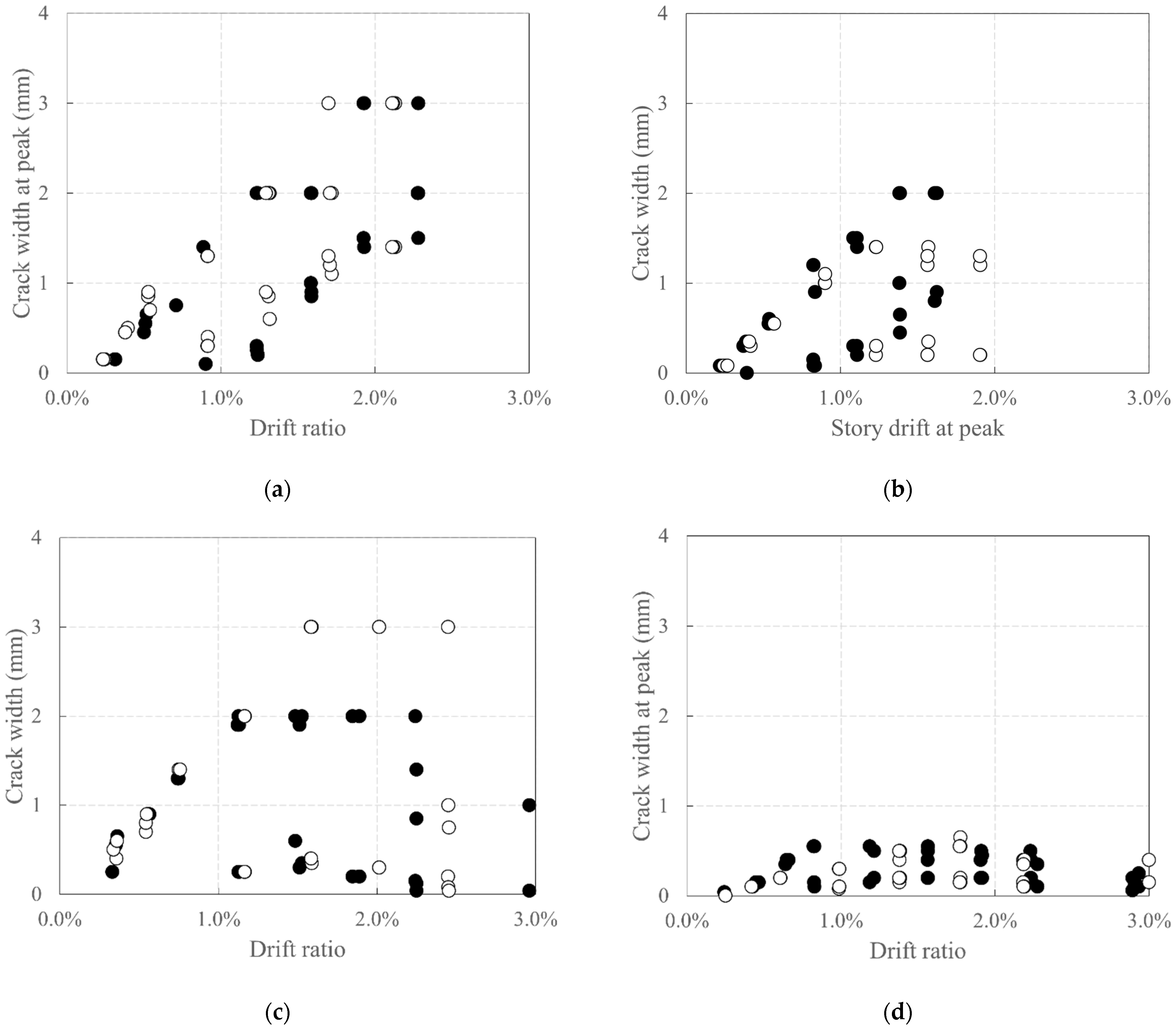
- Unlike the RC specimen, the carbon-grid-reinforced concrete specimens experienced crack progression from flexural cracks to flexural-shear cracks, and the area of spalling concrete at the bottom of the wall and foundation stub was smaller. Among the carbon-grid-reinforced concrete specimens, those with higher axial loads exhibited less surface damage, such as crack length, width, and spalling concrete. Additionally, the crack length decreased as the ratio of the anchorage length of the carbon grid in the foundation to the wall length decreased.
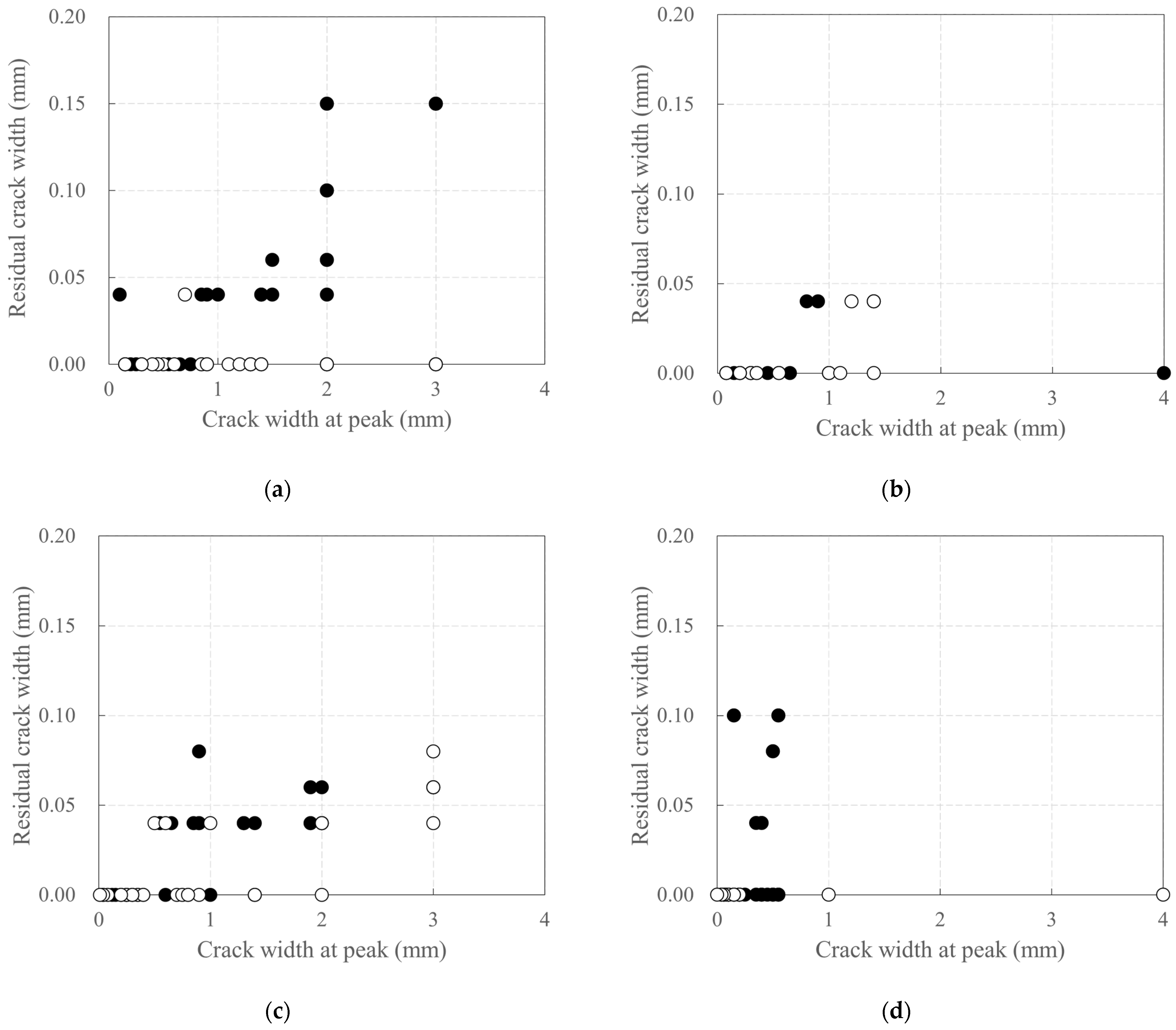
- When the axial force was large, the maximum crack width was 2 mm, indicating that the axial force suppressed the widening of the crack width. In addition, the ratio of the residual crack width to the peak crack width was 0.400 or less, which is lower than that of the RC specimen (0.667). Therefore, the cracks that formed on the surface of the carbon-grid-reinforced concrete specimen closed by a greater extent than that in the RC specimen.
- In the carbon-grid-reinforced concrete specimens, the stiffness significantly decreased due to cracking, and the maximum load was generally reached due to the compression-edge cover concrete crushing with the average ratio of the equivalent stiffness at the crushing of the compression-edge cover concrete to the initial stiffness, 0.14.
- The load at the crushing of the compression-edge cover concrete of the carbon-grid-reinforced concrete specimen was approximately 0.73 to 0.80 times the flexural strength calculated based on the assumption of plane sections remaining plane.
- The cumulative absorbed energy of the carbon-grid-reinforced concrete specimens with a target story drift ratio of 3.0% up to failure was found to be 0.60–0.62 times the cumulative absorbed energy of the RC specimen.
- The skeleton curve of the carbon-grid-reinforced concrete specimen can be defined as bilinear, with the stiffness decreasing due to crack initiation, and the crushing of the compression-edge cover concrete resulting in a peak. The skeleton curve estimated using the ratio of the cracking stiffness to the initial stiffness and average value of the strength reduction factor, obtained from the experimental results, exhibited differences between positive and negative loading but generally enveloped the skeleton curves obtained in the experiments of this paper.
- The carbon-grid-reinforced concrete specimens exhibited a lower maximum load and cumulative absorbed energy than those of the RC specimen, but the damage area was smaller, and the deformation capacity was greater until the end of the experiment. Therefore, the carbon grid KC is considered suitable for use as reinforcement for concrete. However, the results are based on limited experimental data (reinforcing ratio of 0.20, axial force ratio of 0.03 and 0.06, and the ratio of the carbon-grid anchorage length in foundation to wall length of 0.2 and 0.1). Further experimental and analytical studies, along with a comprehensive analysis of the existing data, are required for the future seismic design of carbon-grid-reinforced members.
Author Contributions
Funding
Institutional Review Board Statement
Data Availability Statement
Conflicts of Interest
Abbreviations
| CFRP | Carbon fiber-reinforced polymer |
| FRP | Fiber-reinforced polymer |
| LVDT | Linear Variable Displacement Transducer |
| MMA | Methyl methacrylate |
| RC | Reinforced concrete |
| TRC | Textile-reinforced concrete |
References
- Maslehuddin, M.; Saricimen, H.; Al-Mana, A.I.; Shamin, M. Performance of concrete in a high-chloride sulfate environment. Spec. Publ. 1990, 122, 469–494. [Google Scholar]
- Jaffer, S.J.; Hansson, C.M. Chloride-induced corrosion products of steel in cracked-concrete subjected to different loading conditions. Cem. Constr. Res. 2009, 39, 116–125. [Google Scholar] [CrossRef]
- Cabrera, J.G. Deterioration of concrete due to reinforcement steel corrosion. Cem. Con. Compos. 1996, 18, 47–59. [Google Scholar] [CrossRef]
- Liu, D.; Wang, C.; Gonzalez-Libreos, J.; Guo, T.; Cao, J.; Tu, Y.; Elfgren, L.; Sas, G. A review of concrete properties under the combined effect of fatigue and corrosion from a material perspective. Constr. Build. Mater. 2023, 369, 130489. [Google Scholar] [CrossRef]
- ACI 440.1R-15; Guide for the Design and Construction of Structural Concrete Reinforced with Fiber-Reinforced Polymer(FRP) Bars. ACI: Farmington Hills, MI, USA, 2015.
- Nanni, A.; Luca, A.D.; Zadeh, H.J. Reinforced Concrete with FRP Bars; CRC Press: Boca Raton, FL, USA, 2019. [Google Scholar]
- Cheng, L. Steel-Free Bridge Decks Reinforced with FRP Composites. In Fiber Reinforced Polymer (FRP) Composites for Infrastructure Application; Springer: Dordrecht, The Netherlands, 2012; pp. 143–162. [Google Scholar]
- Goonewardena, J.; Ghabraie, K.; Subhani, M. Flexural performance of FRP-reinforced geopolymer concrete beam. J. Compos. Sci. 2020, 4, 187. [Google Scholar] [CrossRef]
- Almushaikeh, A.M.; Alaswad, S.O.; Alsuhybani, M.S.; Alotaibi, B.M.; Alarifi, I.M.; Alqahtani, N.B.; Aldosari, S.M.; Alsaleh, S.S.; Haidyrah, A.S.; Alolyan, A.A.; et al. Manufacturing of carbon fiber reinforced thermoplastics and its recovery of carbon fiber: A review. Polymers 2003, 122, 108029. [Google Scholar] [CrossRef]
- Michael, A.P. Using Carbon Fiber Reinforced Polymer Grids as Confinement Reinforcement for Concrete. Ph.D. Thesis, University of Florida, Gainesville, FL, USA, 2006. [Google Scholar]
- Schumann, A.; Michler, H.; Schladitz, F.; Curbach, M. Parking slabs made of carbon reinforced concrete. Struct. Concr. 2018, 19, 647–655. [Google Scholar] [CrossRef]
- Tietze, M.; Kirmse, S.; Kahnt, A.; Schladitz, F.; Curbach, M. The ecological and economic advantages of carbon reinforced concrete—Using the C3 result house CUBE especially the BOX value chain as an example. Civ. Eng. Des 2022, 4, 79–88. [Google Scholar] [CrossRef]
- Saleem, M.U.; Qureshi, H.J.; Amin, M.N.; Khan, K.; Khurshid, H. Cracking behavior of RC beams strengthened with different amounts and layouts of CFRP. Appl. Sci. 2019, 9, 1017. [Google Scholar] [CrossRef]
- Xian, G.; Bai, Y.; Zhou, P.; Wang, J.; Li, C.; Dong, S.; Guo, R.; Tian, J.; Li, J.; Zhong, J.; et al. Long-term properties evolution and life prediction of glass fiber reinforced thermoplastic bending bars exposed in concrete alkaline environment. J. Build. Eng. 2024, 91, 109641. [Google Scholar] [CrossRef]
- Xian, G.; Zhou, P.; Bai, Y.; Wang, J.; Li, C.; Dong, S.; Guo, R.; Li, J.; Du, H.; Zhong, J. Design, preparation and mechanical properties of novel glass fiber reinforced polypropylene bending bars. Constr. Build. Mater. 2024, 429, 136455. [Google Scholar] [CrossRef]
- Gries, T.; Raina, M.; Quadflieg, T.; Stolyarov, O. Manufacturing of textiles for civil engineering applications. In Textile Fibre Composites in Civil Engineering; Woodhead Publishing: Sawston, UK, 2016; pp. 3–24. [Google Scholar] [CrossRef]
- Rampini, M.C.; Zani, G.; Colombo, M.; di Prisco, M. Mechanical Behaviour of TRC Composites: Experimental and Analytical Approaches. Appl. Sci. 2019, 9, 1492. [Google Scholar] [CrossRef]
- Wagner, J.; Curbach, M. Bond Fatigue of TRC with Epoxy Impregnated Carbon Textiles. Appl. Sci. 2019, 9, 1980. [Google Scholar] [CrossRef]
- Naanam, A.E. Textile reinforced cement composites: Competitive status and research directions. In Proceedings of the International RILEM Conference on Materials Science (MatSci) I, Aachen, Germany, 6–8 September 2010; pp. 3–22. [Google Scholar]
- Peled, A.; Bentur, A.; Mobasher, B. Textile Reinforced Concrete; CRC Press: Boca Raton, FL, USA, 2017. [Google Scholar]
- Ozdemir, H.; Bilisik, K. Experimental Study on Angular Flexural Performance of Multiaxis Three Dimensional (3D) Polymeric Carbon Fiber/Cementitious Concretes. Polymers 2021, 13, 3073. [Google Scholar] [CrossRef]
- Bilisik, K.; Ozdemir, H. Multiaxis three dimensional (3D) carbon and basalt preforms/cementitious matrix concretes: Experimental study on fiber orientation and placement by panel test. Constr. Build. Mater. 2021, 271, 1211863. [Google Scholar] [CrossRef]
- Portal, N.W. Usability of Textile Reinforced Concrete: Structural Performance, Durability and Sustainability. Ph.D. Thesis, Chalmers Tekniska Högskola, Gothenburg, Sweden, 2015. [Google Scholar]
- Zeng, J.J.; Hao, Z.H.; Sun, H.Q.; Zeng, W.B.; Fan, T.H.; Zhuge, Y. Durability assessment of ultra-high-performance concrete (UHPC) and FRP grid-reinforced UHPC plates under marine environments. Eng. Struct. 2025, 323, 119313. [Google Scholar] [CrossRef]
- Fan, T.H.; Zeng, J.J.; Hu, X.; Chen, J.D.; Wu, P.P.; Liu, H.Y.; Zhuge, Y. Flexural fatigue behavior of FRP-reinforced UHPC tubular beams. Eng. Struct. 2025, 330, 119848. [Google Scholar] [CrossRef]
- Mechtvherine, V.; Schneider, K.; Brameshuber, W. Mineral-based matrix for textile-reinforced concrete. In Textile Fibre Composites in Civil Engineering; Woodhead Publishing: Sawston, UK, 2016; pp. 25–44. [Google Scholar]
- Zeng, J.J.; Zeng, W.B.; Ye, Y.Y.; Liao, J.J.; Zhuge, Y.; Fan, T.H. Flexural behavior of FRP grid reinforced ultra-high-performance concrete composite plates with different types of fibers. Eng. Struct. 2022, 272, 115020. [Google Scholar] [CrossRef]
- Portal, N.W.; Thrane, L.N.; Lundgren, K. Flexural behaviour of textile reinforced concrete composites: Experimental and numerical evaluation. Mater. Struct. 2017, 50, 4. [Google Scholar] [CrossRef]
- Altawna, A.; Rahamin, Y.; Harting, C.; Peled, A.; Regev, O. Self-healing of the textile-reinforced concrete: Additives and coatings. Constr. Build. Mater. 2023, 364, 129930. [Google Scholar] [CrossRef]
- Kim, K.M.; Cheon, J.H. Flexural behavior of one-way slab reinforced with grid-type carbon fiber reinforced plastics of various geometric and physical properties. Appl. Sci. 2022, 12, 12491. [Google Scholar] [CrossRef]
- Kim, K.M.; Park, S.W.; Song, B.K.; Yoon, S.H. Evaluation of the flexural behavior of one-way slabs by the amount of carbon grid manufactured by adhesive bonding. Polymers 2024, 16, 2690. [Google Scholar] [CrossRef]
- Kim, K.M.; Park, S.W.; Min, K.J. Flexural behavior of thin concrete slabs reinforced with surface embossed grid-type carbon-fiber composites. Polymers 2025, 17, 411. [Google Scholar] [CrossRef]
- Alein, J.S.; Bhuvaneshwari, M. Textile-reinforced concrete sandwich panels: A review. ACI Struct. J. 2022, 119, 207–216. [Google Scholar]
- Vervloet, J.; Itterbeeck, P.V.; Verbruggen, S.; Kadi, M.E.; Munck, M.D.; Wastiels, J.; Tysmans, T. Experimental investigation of the buckling behaviour of textile reinforced cement sandwich panels with varying face thickness using digital image correlation. Constr. Builds. Mater. 2019, 194, 24–31. [Google Scholar] [CrossRef]
- Vervloet, J.; Tysmans, T.; Kadi, M.E.; Munck, M.D.; Kapsalis, P.; Itterbeeck, P.V.; Wastiels, J.; Hemelrijck, D.V. Experimental and numerical evaluation of textile reinforced cement(TRC) sandwich walls in compression: A geometrical study. Constr. Builds. Mater. 2020, 240, 117904. [Google Scholar] [CrossRef]
- Chen, X.; Zhuge, Y.; Al-gemeel, A.N.; Xiong, Z. Compressive behaviour of concrete column confined with basalt textile reinforced ECC. Eng. Struct. 2021, 243, 112651. [Google Scholar] [CrossRef]
- AL-Gemeel, A.N.; Zhuge, Y. Using textile reinforced engineered cementitious composite for concrete columns confinement. Com. Struct. 2019, 210, 695–706. [Google Scholar] [CrossRef]
- AL-Gemeel, A.N.; Zhuge, Y. Experimental investigation of textile reinforced engineered cementitious composite (ECC) for square concrete column confinement. Constr. Build. Mater. 2018, 174, 594–602. [Google Scholar] [CrossRef]
- Yan, Y.; Liang, H.; Lu, Y.; Zhao, X. Slender CFST columns strengthened with textile-reinforced engineered cementitious composites under axial compression. Eng. Struct. 2021, 241, 112483. [Google Scholar] [CrossRef]
- Liu, W.W.; Ouyang, L.J.; Gao, W.Y.; Liang, J.; Wang, T.C.; Song, J.; Yang, J. Repair of fire-damaged RC square columns with CFRP textile-reinforced ECC matrix. Eng. Struct. 2023, 292, 116530. [Google Scholar] [CrossRef]
- Li, N.; Li, W.; Lu, Y.; Li, S. Corroded reinforced concrete columns strengthened with basalt fibre reinforced ECC under axial compression. Com. Struct. 2023, 303, 116328. [Google Scholar] [CrossRef]
- Faleschini, F.; Zanini, M.A.; Hofer, L.; Toska, K.; Domenico, D.D.; Pellegrino, C. Confinement of reinforced concrete columns with glass fiber reinforced cementitious matrix jackets. Eng. Struct. 2020, 218, 110847. [Google Scholar] [CrossRef]
- Kim, S.Y.; Kim, S.J.; Chang, C.H. Seismic performance evaluation of RC columns retrofitted by 3D textile reinforced mortars. Materials 2025, 15, 592. [Google Scholar] [CrossRef] [PubMed]
- Li, S.; Yin, S.; Wand, L.; Hu, X. Mechanical properties of eccentrically compressed columns strengthened with textile-reinforced concrete under the coupled action of chloride salt corrosion and loading. Appl. Ocean Res. 2021, 116, 102884. [Google Scholar] [CrossRef]
- CAN/CSA-S806-02; Design and Construction of Building Components with Fibre-Reinforced Polymers. Canadian Standards Association: Toronto, ON, Canada, 2009.
- Zhang, T.; Wang, B.; Lu, X.; Guo, J. Flexural properties of textile-reinforced concrete with nonorthogonal grids. Polymers 2022, 14, 5185. [Google Scholar] [CrossRef]
- Zdanowica, K.; Marx, S. Flexural behaviour of thin textile reinforced concrete slabs enhanced by chemical prestressing. Eng. Struct. 2022, 256, 113946. [Google Scholar] [CrossRef]
- Chinnasamy, M.; Ajithkumar, R.; Singh, A.; Yandzom, D.; Parvati, T.S.; Joanna, P.S. Comparative study on the behaviour of textile reinforced concrete slab with engineered cementitious composite slab. Mater. Tod. Proc. 2020, 33, 1175–1180. [Google Scholar] [CrossRef]
- Lai, B.L.; Bao, R.L.; Zheng, X.F.; Vasdravellis, G.; Mensinger, M. Machine-learning assisted analysis on the seismic performance of steel reinforced concrete composite columns. Structure 2024, 68, 107065. [Google Scholar] [CrossRef]
- Kanreva, M.; Saarela, O. The peel ply surface treatment for adhesive bonding of composites: A review. Int. J. Adhes. Adhes. 2013, 43, 60–69. [Google Scholar] [CrossRef]
- ASTM D7205/D7205M; Standard Test Method for Tensile Properties of Fiber Reinforced Polymer Matrix Composite Bars. ASTM International: West Conshohocken, PA, USA, 2016.
- ISO 6935-2:2019; Steel for the Reinforcement of Concrete—Part 2: Ribbed Bars. ISO: Geneva, Switzerland, 2020.
- KS F 2527:2022; Aggregates for Concrete. KATS: Eumseong-gun, Republic of Korea, 2022.
- ISO 1920-4:2020; Strength of Hardened Concrete. ISO: Geneva, Switzerland, 2020.
- Giese, A.C.H.; Giese, D.N.; Dutra, V.F.P.; Filho, L.C.P.D.S. Flexural behavior of reinforced concrete beams strengthened with textile reinforced mortar. J. Build. Eng. 2021, 33, 101873. [Google Scholar] [CrossRef]
- Chang, H.; Zhou, W.; Bao, Z.; Zhai, C.; Wang, D. Experimental analysis of seismic behavior of squat shear walls with different axial load ratios. Buildings 2025, 15, 4233. [Google Scholar] [CrossRef]
- Wang, Z.; Zheng, X.; Wang, Q.; Wang, Q. An Experimental study on the bond-slip relationship between rebar and ultra-high-performance concrete grouted in bellows. Buildings 2023, 13, 2375. [Google Scholar] [CrossRef]
- Lechman, M. Cross-sectional analysis of the resistance of RC members subjected to bending with/without axial force. Materials 2022, 15, 1957. [Google Scholar] [CrossRef] [PubMed]
- Wang, F.; Shi, Q.X.; Wang, P. Research on the physical inter-story drift ratio and the damage evaluation of RC shear wall structures. KSCE J. Civ. Eng. 2021, 25, 2121–2133. [Google Scholar] [CrossRef]



Strain gauges.
Strain gauges.




















| Name | Strand | Grid Geometry (Longitudinal (G_VS) × Transverse (G_TS) Spacing, mm) | Tensile Strength (MPa) | Tensile Modulus of Elasticity (MPa) | Tensile Strain | ||
|---|---|---|---|---|---|---|---|
| Width (mm) | Thickness (mm) | Area (mm2) | |||||
| KC | 20 | 1 | 20 | 100 × 100 | 2271 | 151,904 | 0.013 |
| D10 | - | - | 71.3 | - | 582 (469 *) | 216,657 | - |
| Cement (kg/m3) | Water (kg/m3) | W/C (%) | Fine Aggregate (kg/m3) | Coarse Aggregate (kg/m3) | Superplasticizer (kg/m3) | Compressive Strength (MPa) |
|---|---|---|---|---|---|---|
| 500 | 165 | 33 | 760 | 934 | 5 | 45.1 |
| Specimen | Length (mm) | Width (mm) | Thickness (mm) | Anchorage Length in Foundation (mm) | Anchorage Length in Foundation/Wall Length | Reinforcement | Reinforcement Ratio (%) | Axial Force Ratio (Axial Force, kN) |
|---|---|---|---|---|---|---|---|---|
| KC_100_F250 | 1250 | 400 | 100 | 250 | 0.2 | KC | 0.20 | 0.03 (59.4) |
| KC_100_F250_N06 | 1250 | 0.06 (106.4) | ||||||
| KC_100_F150 | 1350 | 150 | 0.1 | 0.04 (73.1) | ||||
| RC_F250 | 1250 | 250 | 250 | 0.2 | d10@200 (longitudinal direction) × d10@200 (transverse direction | 0.38 | 0.02 (81.0) |
| Specimen | Crack Strength | Flexural Strength | Failure Mode | ||
|---|---|---|---|---|---|
| Moment (kNm) | Lateral Load (kN) | Moment (kNm) | Lateral Load (kN) | ||
| KC_100_F250 | 11.3 | 9.0 | 38.1 | 30.5 | CFRP strand rupture |
| KC_100_F250_N06 | 11.3 | 9.0 | 44.3 | 35.4 | Concrete crushing |
| KC_100_F150 | 11.3 | 8.4 | 39.5 | 29.3 | CFRP strand rupture |
| RC_F250 | 35.7 | 23.8 | 51.6 | 41.3 | Rebar yielding |
| Specimen | Loading Direction | Failure Mode |
|---|---|---|
| KC_100_F250 | Positive | Crack → Crush, Peak → Ultimate |
| Negative | Crack → Crush, Peak → Ultimate | |
| (Final) | Concrete crushing | |
| KC_100_F250_N06 | Positive | Crack → Peak → Crush → Ultimate, Tension |
| Negative | Crack → Crush → Peak → Ultimate | |
| (Final) | CFRP strand rupture after concrete crushing | |
| KC_100_F150 | Positive | Crack → Peak → Crush → Ultimate, Tension |
| Negative | Crack → Crush → Peak → Ultimate | |
| (Final) | CFRP strand rupture after concrete crushing | |
| RC_250 | Positive | Crack → Yield → Peak → Ultimate, Crush |
| Negative | Crack → Yield → Crush → Peak → Ultimate | |
| (Final) | Rebar yielding |
| Loading Direction | Specimen | Crack | Crush | Peak | Tension | Ultimate | ||||||||||
|---|---|---|---|---|---|---|---|---|---|---|---|---|---|---|---|---|
| P (kN) | D (mm) | R | P (kN) | D (mm) | R | P (kN) | D (mm) | R | P (kN) | D (mm) | R | P (kN) | D (mm) | R | ||
| Positive | CF100_F250 | 24.4 | 1.27 | 0.0011 | 31.1 | 13.75 | 0.0124 | 31.9 | 13.71 | 0.0124 | - | - | - | 27.1 | 25.32 | 0.0228 |
| CF100_F250 _N06 | 22.1 | 3.01 | 0.0022 | 23.1 | 15.07 | 0.0136 | 33.1 | 3.39 | 0.0031 | 19.9 | 19.78 | 0.0178 | 19.8 | 18.79 | 0.0169 | |
| CF100_F150 | 19.5 | 1.71 | 0.0014 | 20.8 | 13.71 | 0.0113 | 24.5 | 6.55 | 0.0054 | 15.1 | 18.10 | 0.0150 | 16.1 | 18.30 | 0.0151 | |
| RC_250 | 21.3 | 2.56 | 0.0023 | 17.9 | 13.48 | 0.0121 | 29.0 | 6.68 | 0.0060 | - | - | - | 19.0 | 13.17 | 0.0119 | |
| Negative | CF100_F250 | −15.9 | −1.48 | −0.0013 | −17.5 | −10.16 | −0.0091 | −19.9 | −23.74 | −0.0214 | - | - | - | −17.9 | −23.44 | 0.0228 |
| CF100_F250 _N06 | −22.7 | −2.71 | −0.0027 | −30.5 | −16.74 | −0.0151 | −31.2 | −20.93 | −0.0189 | - | - | - | −26.2 | −25.96 | −0.0234 | |
| CF100_F150 | −15.6 | −2.17 | −0.0018 | −22.0 | −14.10 | −0.0117 | −26.4 | −23.81 | −0.0197 | - | - | - | −20.0 | −24.37 | −0.0201 | |
| RC_250 | −33.3 | −2.73 | −0.0025 | −52.8 | −10.98 | −0.0099 | −61.1 | −19.69 | −0.0177 | −39.8 | −3.67 | −0.0033 | −49.9 | −24.25 | −0.0218 | |
| Specimen | αp | Stiffness (kN/mm) | αk | |
|---|---|---|---|---|
| KE | Kcr | |||
| KC_100_F250 | 0.80 | 17.07 | 2.03 | 0.12 |
| KC_100_F250_N05 | 0.76 | 12.98 | 1.68 | 0.13 |
| KC_100_F150 | 0.73 | 8.79 | 1.60 | 0.18 |
| average | 0.76 | 0.14 | ||
Disclaimer/Publisher’s Note: The statements, opinions and data contained in all publications are solely those of the individual author(s) and contributor(s) and not of MDPI and/or the editor(s). MDPI and/or the editor(s) disclaim responsibility for any injury to people or property resulting from any ideas, methods, instructions or products referred to in the content. |
© 2026 by the authors. Licensee MDPI, Basel, Switzerland. This article is an open access article distributed under the terms and conditions of the Creative Commons Attribution (CC BY) license.
Share and Cite
Kim, K.-M.; Park, S.-W.; Song, B.-K.; Min, K.-J.; Yoon, S.-H. Evaluation of the Seismic Behavior of Carbon-Grid-Reinforced Walls with Varying Anchorage and Axial Load Ratios. Polymers 2026, 18, 144. https://doi.org/10.3390/polym18010144
Kim K-M, Park S-W, Song B-K, Min K-J, Yoon S-H. Evaluation of the Seismic Behavior of Carbon-Grid-Reinforced Walls with Varying Anchorage and Axial Load Ratios. Polymers. 2026; 18(1):144. https://doi.org/10.3390/polym18010144
Chicago/Turabian StyleKim, Kyung-Min, Sung-Woo Park, Bhum-Keun Song, Kyung-Jae Min, and Seon-Hee Yoon. 2026. "Evaluation of the Seismic Behavior of Carbon-Grid-Reinforced Walls with Varying Anchorage and Axial Load Ratios" Polymers 18, no. 1: 144. https://doi.org/10.3390/polym18010144
APA StyleKim, K.-M., Park, S.-W., Song, B.-K., Min, K.-J., & Yoon, S.-H. (2026). Evaluation of the Seismic Behavior of Carbon-Grid-Reinforced Walls with Varying Anchorage and Axial Load Ratios. Polymers, 18(1), 144. https://doi.org/10.3390/polym18010144
