Brick by Brick the Wall Is Being Built: Particle-Based Scaffolds for Regenerative Medicine
Abstract
1. Introduction
2. Types of Particles for Preparation of Particle-Based Scaffolds
3. Peculiarities of Particle-Based Scaffold Preparation
3.1. Interparticle Network Formation
3.1.1. Particle Sintering and Fusion

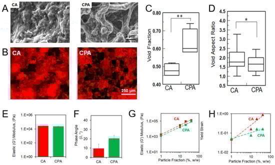
3.1.2. Particle Clustering and Aggregation in Colloidal Gels
- -
- The development of stronger, more sophisticated, and bio-orthogonal annealing chemistries (e.g., click reactions);
- -
- Advancements in high-throughput and precise microgel fabrication techniques;
- -
- The creation of composite systems that integrate the porosity of colloid gels with reinforcing fibrous networks or a stronger secondary matrix.
3.1.3. Flexible-Chain Polymer-Mediated Interaction
3.1.4. Particle Cross-Linking
3.2. Scaffold Shape Control and Pore Structure Formation
- Physicochemical methods, such as molding, templating, and cryogelation, rely on material properties and spontaneous processes to define morphology and pore structure (Figure 7).
- Instrumental methods, including 3D printing and electrospinning (Figure 8), use specialized equipment to provide the scaffold’s architectural features.


3.2.1. Molding
3.2.2. Templating
External Templating Approaches
Internal Templating Approaches
3.2.3. Cryogelation
3.2.4. Electrospinning and Electrospraying
3.2.5. 3D-Printing
4. Properties of Particle-Based Scaffolds
4.1. Mechanical Properties and Morphology
4.1.1. Comparison of Conventional and Particle-Based Scaffolds
4.1.2. Degradability of Particle-Based Scaffolds
4.2. Biological Properties of Particle-Based Scaffolds
4.2.1. Enhancements in Biological Characteristics When Incorporating Particles
| Scaffold and Particles | Study Design | Cells/Tissue | Observed Effects | Ref. |
|---|---|---|---|---|
| I. Scaffolds with incorporated particles | ||||
| Laponite nanoclay + PEGDA/Alginate/Gelatin | In vitro | Mouse embryonic fibroblasts (NIH 3T3) | Increased metabolic activity of cells | [189] |
| Chitosan + Chitosan NPs and ZnO NPs | In vitro and In vivo | Baby hamster kidney fibroblast cells (BHK-21); Subdermal tissue of male Wistar rats | Facilitated the formation of HA | [190] |
| Silk fibroin and mesoporous silica particles | In vitro | Mouse fibroblast cells (L929) | Cell attachment and growth within the scaffold’s 3D structure | [133] |
| Collagen-HA composite scaffolds | In vitro | THP-1, MSCs | HA particle shape and size showed great influence on osteoimmunomodulatory cues | [191] |
| II. Scaffolds made solely of particles | ||||
| Colloid gel: Gelatin NPs, bioactive glass NPs | In vitro and In vivo | MC3T3 pre-osteoblast cell line; Femoral condyle bone tissue in an osteoporotic rat model | Enhanced biomineralization; Localized antiosteoporotic effect | [101] |
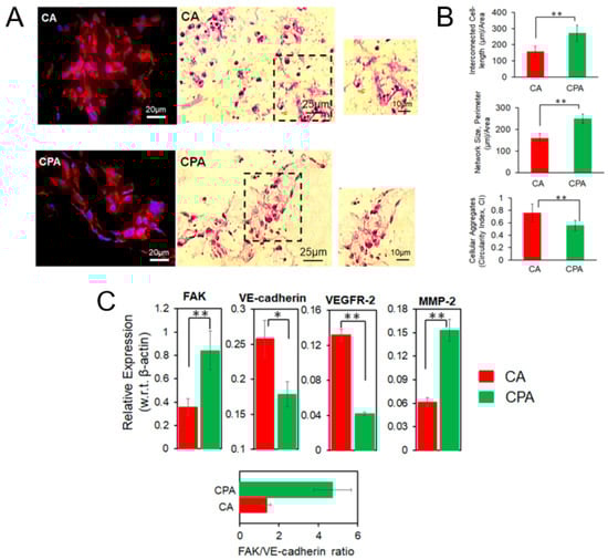
| PU colloidal particles | In vitro | HUVEC cultured in endothelial cell growth medium without VEGF | Endothelial cells interconnected with stranded colloidal networks and formed capillary-like structures with enhanced cell–matrix interactions and increased cell extension; Cells were elongated and interconnected longitudinally to form network-like structures. | [105] |
| Colloidal gel: Gelatin NPs and calcium phosphate nanospheres | In vitro | Bone marrow stem cells (BMSCs) | Support for attachment, spreading, and proliferation of BMSCs; Advantageous cell attachment due to RGD sequences in gelatin. | [75] |
| PLLA NPs | In vitro and In vivo | MCF-7 and B16 cells; Full-thickness skin wounds on the dorsum of rats | Showed faster wound closure compared to the control group. | [56] |
| Biphasic calcium phosphate nanopowder derived from cuttlebones mixed with glass-ceramic powder (sintering). | In vitro | Human mesenchymal stem cells (hMSCs) | Scaffolds promoted fast cell adhesion and proliferation; Metabolic activity decreased over time for gradient pore scaffolds with cuttlebone-derived powder, possibly indicating cell differentiation; Cells effectively colonized the porous structure. | [71] |
| Porous composite microspheres made of PLGA and bioactive glass BG 45S5 | In vivo | Bone cells (osteoblasts), fibroblasts, cells involved in neovascularization, and cells for skin regeneration | Bioactive glass shows superior bone regeneration and dissolution rates compared to HA; Bioactive glass in PLGA composites buffers pH during degradation, tailoring degradation behavior; Open porosity and varied pore sizes are crucial for cell nutrition, proliferation, and migration; Different pore sizes support the regeneration of different tissues. | [78] |
| Oppositely charged PLGA NPs: PLGA-chitosan and PLGA-alginate (injectable scaffolds) | in vitro | Human umbilical cord mesenchymal stem cells (hUCMSCs) | Viability tests of hUCMSCs seeded on the colloidal gels demonstrated negligible cytotoxicity of the materials | [92] |
| Methacrylated PLA and methacrylated CNC + methacrylated gelatin as cross-linker | In vitro | Bone marrow mesenchymal stem cells (MSCs) and mouse fibroblast cells (NIH 3T3) for cytotoxicity testing. | Modification of PLA and CNC nanoparticles by methacrylate groups did not result in a drastic increase in their toxicity; Adhesion to 3D printed material was significantly greater than that in the case of cryogels. | [114] |
| Hyperbranched polyethylene glycol and thiolated gelatin granular hydrogel | In vitro | Human Dermal Fibroblasts, Human Epidermal Keratinocytes | Formation of a multi-layered epidermis, complete with a keratinized stratum corneum | [69] |
| Carboxybetaine acrylamide, sulfobetaine methacrylate microgels crosslinked with alginate methacrylate. | In vitro | Human primary articular chondrocytes, THP-1 monocyte cell line | High chondrocyte viability, significant secretion of glycosaminoglycans and collagen, compressive modulus of the cell-laden constructs increased approximately 10-fold after 21 days of culture | [192] |
4.2.2. Pharmacological Properties of Particle-Based Scaffolds
| Scaffold and Particles | Encapsulated Molecules | Study Design | Cells/Tissue | Observed Effects | Ref. |
|---|---|---|---|---|---|
| Porous Ti scaffolds produced by selective laser melting + nanostructured colloidal gels composed of oppositely charged gelatin nanospheres | BMP-2, FGF-2 | In vivo | Osteoprogenitor cells/Cortical bone defects in rat femurs | Continuous bone formation throughout 12 weeks | [198] |
| Electrospun nanofiber scaffolds + PLGA nanoparticles | Gentamicin sulfate | In vitro release and antibacterial testing | No mammalian cells or tissues, Escherichia coli | antibacterial nanofiber scaffolds with controlled gentamicin release | [200] |
| Biomimetic Calcium Phosphate (BioCaP) particles | BMP-2 | In vitro and in vivo | Osteoblasts and progenitor cells/ Rat cranial bone tissue | Significantly more new bone formation compared to just biphasic calcium phosphate, and comparable to autologous bone | [201] |
| PLLA + PLGA nanoparticles | VEGF | In vitro and ex vivo | MC3T3-E1, HUVECs/ chick chorioallantoic membrane | increased collagen production by osteoblasts, significant vasculature development in the chorioallantoic membrane | [202] |
| Electrospun PCL + decellularized ECM nanoparticles | Insoluble and soluble bioactive molecules of ECM | In vitro | Human adipose-derived stem cells (hASCs) | Osteogenesis of hASCs differentially promoted or impeded depending on the tissue of origin of the ECM | [203] |
| Electrospun nanofiber scaffolds + PLGA nanoparticles | Gentamicin sulfate | In vitro Release and antibacterial testing | No mammalian cells or tissues, Escherichia coli | Antibacterial nanofiber scaffolds with controlled gentamicin release | [200] |
| Hyaluronic acid methacrylate and sulfated hyaluronic acid methacrylate microgels | Transforming Growth Factor-β3 and Platelet-Derived Growth Factor-BB | In vitro Cartilage defect model | Human Bone Marrow-derived Stromal Cells | Much greater cell migration and infiltration compared to bulk hydrogels | [204] |
4.2.3. Types of Tissues and Effects
5. Future Outlook
5.1. Innovations in Methods for Scaffold Production
5.2. Multifunctional Particle-Based Scaffolds
5.3. Biomimetic and Bioinspired Designs
5.4. The Need to Expand Tissue Applications
5.5. Manufacturing and Translational Challenges
6. Concluding Remarks
Author Contributions
Funding
Institutional Review Board Statement
Data Availability Statement
Conflicts of Interest
Abbreviations
| ECM | Extracellular matrix |
| CNC | Cellulose nanocrystals |
| PLA | Poly(lactic acid) |
| PDLLA | Poly(D,L-lactic acid) |
| PLLA | Poly(L-lactic acid) |
| HA | Hydroxyapatite |
| HAP | Hydroxyapatite particles |
| TCP | Tricalcium phosphate |
| HEMA | 2-Hydroxyethylmethacrylate |
| DMAEMA | Dimethylaminoethyl methacrylate |
| PLGA | Poly(lactic acid-co-glycolic acid) |
| PVAm | Poly(vinylamine) |
| PEMA | Poly(ethylene-co-maleic acid) |
| SLS | Selective laser sintering |
| SEM | Scanning electron microscopy |
| Dex | Dextran |
| Gel | Gelatine |
| PNIPAM | Poly(N-isopropylacrylamide) |
| PVA | Poly(vinyl alcohol) |
| PU | Polyurethane |
| HIPE | High internal phase emulsion |
| NHS | N-hydroxysuccinimide |
| EDC | 1-Ethyl-3-(3-dimethylaminopropyl)carbodiimide |
| APS | Peroxodisulfate |
| TMEDA | N,N,N,N-tetramethylethylenediamine |
| CS | Chitosan |
| PCL | ε-Caprolactone |
| AM | Additive manufacturing |
| SLM | Selective laser melting |
| DIW | Direct ink writing |
| SLA | Sterelithography |
| CA | Compact aggregates |
| CPA | Compact polyelectrolyte aggregates |
| VEGF | Vascular endothelial growth factor |
| FGF | Fibroblast growth factor |
| BMP | Bone morphogenetic factor |
| hASCs | Human adipose-derived stem cells |
| HUVECs | Human umbilical vein endothelial cells |
| MC3T3-E1 | Embryonic mouse calvarial cell line |
| PDGF | Platelet-derived growth factor |
References
- Gibbs, J.; Henderson-Jackson, E.; Bui, M.M. Bone and Soft Tissue Pathology. Surg. Clin. N. Am. 2016, 96, 915–962. [Google Scholar] [CrossRef]
- Osipov, B.; Emami, A.J.; Christiansen, B.A. Systemic Bone Loss After Fracture. Clin. Rev. Bone Miner. Metab. 2018, 16, 116–130. [Google Scholar] [CrossRef]
- Oniscu, A.; Salter, D. Pathology of soft tissue tumours. Surgery 2023, 41, 177–181. [Google Scholar]
- Dobson, G.P. Trauma of major surgery: A global problem that is not going away. Int. J. Surg. 2020, 81, 47–54. [Google Scholar] [CrossRef]
- Lems, W.F.; Dreinhöfer, K.E.; Bischoff-Ferrari, H.; Blauth, M.; Czerwinski, E.; da Silva, J.; Herrera, A.; Hoffmeyer, P.; Kvien, T.; Maalouf, G.; et al. EULAR/EFORT recommendations for management of patients older than 50 years with a fragility fracture and prevention of subsequent fractures. Ann. Rheum. Dis. 2017, 76, 802–810. [Google Scholar] [CrossRef] [PubMed]
- Langer, R.; Vacanti, J. Advances in tissue engineering. J. Pediatr. Surg. 2016, 51, 8–12. [Google Scholar] [CrossRef]
- Baroli, B. From natural bone grafts to tissue engineering therapeutics: Brainstorming on pharmaceutical formulative requirements and challenges. J. Pharm. Sci. 2009, 98, 1317–1375. [Google Scholar] [CrossRef]
- Deng, Y.; Kuiper, J. (Eds.) Functional 3D Tissue Engineering Scaffolds: Materials, Technologies, and Applications; Elsevier/Woodhead Publishing: Duxford, UK, 2018; ISBN 9780081009796. [Google Scholar]
- Han, F.; Wang, J.; Ding, L.; Hu, Y.; Li, W.; Yuan, Z.; Guo, Q.; Zhu, C.; Yu, L.; Wang, H.; et al. Tissue Engineering and Regenerative Medicine: Achievements, Future, and Sustainability in Asia. Front. Bioeng. Biotechnol. 2020, 8, 83. [Google Scholar] [CrossRef]
- Laurencin, C.T.; Ambrosio, A.M.A.; Borden, M.D.; Cooper, J.A. Tissue Engineering: Orthopedic Applications. Annu. Rev. Biomed. Eng. 1999, 1, 19–46. [Google Scholar] [CrossRef]
- Migliaresi, C.; Motta, A. (Eds.) Scaffolds for Tissue Engineering: Biological Design, Materials and Fabrication, 1st ed.; Pan Stanford Publishing: Danvers, MA, USA, 2014; ISBN 9789814463201. [Google Scholar]
- Marolt, D.; Knezevic, M.; Vunjak-Novakovic, G. Bone tissue engineering with human stem cells. Stem Cell Res. Ther. 2010, 1, 10. [Google Scholar] [CrossRef]
- Dutta, R.C.; Dutta, A.K. (Eds.) 3D Cell Culture; Pan Stanford Publishing: Danvers, MA, USA, 2018; ISBN 9781315146829. [Google Scholar]
- Donderwinkel, I.; Tuan, R.S.; Cameron, N.R.; Frith, J.E. Tendon tissue engineering: Current progress towards an optimized tenogenic differentiation protocol for human stem cells. Acta Biomater. 2022, 145, 25–42. [Google Scholar] [CrossRef]
- Tian, A.; Yi, X.; Sun, N. Application of mesenchymal stem cells combined with nano-polypeptide hydrogel in tissue engineering blood vessel. Regen. Ther. 2022, 21, 277–281. [Google Scholar] [CrossRef]
- Musib, M.; Saha, S. Nanostructured materials for bone tissue replacement. In Nanomedicine; Elsevier: Amsterdam, The Netherlands, 2012; pp. 599–623. [Google Scholar]
- Diederichs, S.; Riechers, D.; Sempf, F.; Kall, S.; Kasper, C.; van Griensven, M.; Scheper, T. Investigation of the Effect of Mechanical Strain on the Osteogenic Differentiation of Mesenchymal Stem Cells. In Cells and Culture; Springer: Dordrecht, The Netherlands, 2010; pp. 579–589. [Google Scholar]
- Christman, K.L. Biomaterials for tissue repair. Science 2019, 363, 340–341. [Google Scholar] [PubMed]
- Li, B.; Moriarty, T.F.; Webster, T.; Xing, M. (Eds.) Racing for the Surface: Antimicrobial and Interface Tissue Engineering; Springer Nature: Cham, Switzerland, 2020; ISBN 978-3030344719. [Google Scholar]
- Francis, A.P.; Augustus, A.R.; Chandramohan, S.; Bhat, S.A.; Priya, V.V.; Rajagopalan, R. A review on biomaterials-based scaffold: An emerging tool for bone tissue engineering. Mater. Today Commun. 2023, 34, 105124. [Google Scholar] [CrossRef]
- Guo, S.; Jiang, Y.; Jiao, J.; Shi, Y.; Zhu, T.; Li, L. Electrospun gelatin-based biomimetic scaffold with spatially aligned and three-layer architectures for vascular tissue engineering. Int. J. Biol. Macromol. 2023, 242, 125039. [Google Scholar] [CrossRef]
- Gupta, V.; Khan, Y.; Berkland, C.J.; Laurencin, C.T.; Detamore, M.S. Microsphere-Based Scaffolds in Regenerative Engineering. Annu. Rev. Biomed. Eng. 2017, 19, 135–161. [Google Scholar] [CrossRef]
- Anwar, M.; Muhammad, F.; Akhtar, B. Biodegradable nanoparticles as drug delivery devices. J. Drug Deliv. Sci. Technol. 2021, 64, 102638. [Google Scholar] [CrossRef]
- Dang, Y.; Guan, J. Nanoparticle-based drug delivery systems for cancer therapy. Smart Mater. Med. 2020, 1, 10–19. [Google Scholar] [CrossRef] [PubMed]
- Sinitsyna, E.; Bagaeva, I.; Gandalipov, E.; Fedotova, E.; Korzhikov-Vlakh, V.; Tennikova, T.; Korzhikova-Vlakh, E. Nanomedicines Bearing an Alkylating Cytostatic Drug from the Group of 1,3,5-Triazine Derivatives: Development and Characterization. Pharmaceutics 2022, 14, 2506. [Google Scholar] [CrossRef] [PubMed]
- Gao, X.; Wang, M. Nanoparticles for intracellular protein delivery. In Reference Module in Materials Science and Materials Engineering; Elsevier: Amsterdam, The Netherlands, 2023; pp. 590–603. [Google Scholar]
- Korzhikov-Vlakh, V.; Sinitsyna, E.; Stepanova, M.; Korzhikova-Vlakh, E.; Tennikova, T. Comparison of Different Aliphatic Polyester-Based Microparticles as Protein Delivery Systems. Polymers 2025, 17, 2676. [Google Scholar] [CrossRef] [PubMed]
- Sakhabeev, R.G.; Polyakov, D.S.; Sinitsyna, E.S.; Korzhikov-Vlakh, V.A.; Bagaeva, I.O.; Korzhikova-Vlakh, E.G.; Ses, T.P.; Tereshina, V.S.; Shavlovsky, M.M. Features of the Humoral Immune Response When Using Protein Immobilized on the Surface of Nano- and Microparticles Based on Poly(Lactic Acid). J. Evol. Biochem. Physiol. 2024, 60, 446–475. [Google Scholar] [CrossRef]
- Nguyen, D.N.; Green, J.J.; Chan, J.M.; Langer, R.; Anderson, D.G. Polymeric Materials for Gene Delivery and DNA Vaccination. Adv. Mater. 2009, 21, 847–867. [Google Scholar] [CrossRef] [PubMed]
- Chau, D.Y.S.; Agashi, K.; Shakesheff, K.M. Microparticles as tissue engineering scaffolds: Manufacture, modification and manipulation. Mater. Sci. Technol. 2008, 24, 1031–1044. [Google Scholar] [CrossRef]
- Safinsha, S.; Mubarak Ali, M. Composite scaffolds in tissue engineering. Mater. Today Proc. 2020, 24, 2318–2329. [Google Scholar] [CrossRef]
- Sultana, N.; Cole, A.; Strachan, F. Biocomposite Scaffolds for Tissue Engineering: Materials, Fabrication Techniques and Future Directions. Materials 2024, 17, 5577. [Google Scholar] [CrossRef]
- Sánchez-Salcedo, S.; García, A.; González-Jiménez, A.; Vallet-Regí, M. Antibacterial effect of 3D printed mesoporous bioactive glass scaffolds doped with metallic silver nanoparticles. Acta Biomater. 2023, 155, 654–666. [Google Scholar]
- Li, X.; Noshadi, B.; Motamedi, K.; Movahed, E.; Behfarnia, P.; Semiroumi, D.T. Bioceramic calcium phosphate-polymer scaffolds: A promising strategy for osteochondral repair and regenerative medicine. Mater. Chem. Phys. 2023, 304, 127855. [Google Scholar] [CrossRef]
- Tang, M.; Xu, K.; Shang, H.; Li, X.; He, X.; Ke, L.; Xie, M.; Zhou, Z.; Liu, C.; Du, S.; et al. Biomineralization of bone-like hydroxyapatite to upgrade the mechanical and osteoblastic performances of poly(lactic acid) scaffolds. Int. J. Biol. Macromol. 2023, 226, 1273–1283. [Google Scholar] [CrossRef] [PubMed]
- Hench, L.L. The story of Bioglass®. J. Mater. Sci. Mater. Med. 2006, 17, 967–978. [Google Scholar] [CrossRef]
- Martins, E.; Diogo, G.; Pires, R.; Reis, R.; Silva, T. 3D Biocomposites Comprising Marine Collagen and Silica-Based Materials Inspired on the Composition of Marine Sponge Skeletons Envisaging Bone Tissue Regeneration. Mar. Drugs 2022, 20, 718. [Google Scholar] [CrossRef]
- Amiryaghoubi, N.; Fathi, M.; Barar, J.; Omidian, H.; Omidi, Y. Recent advances in graphene-based polymer composite scaffolds for bone/cartilage tissue engineering. J. Drug Deliv. Sci. Technol. 2022, 72, 103360. [Google Scholar]
- Toh, H.W.; Toong, D.W.Y.; Ng, J.C.K.; Ow, V.; Lu, S.; Tan, L.P.; Wong, P.E.H.; Venkatraman, S.; Huang, Y.; Ang, H.Y. Polymer blends and polymer composites for cardiovascular implants. Eur. Polym. J. 2021, 146, 110249. [Google Scholar] [CrossRef]
- Yadav, L.R.; Balagangadharan, K.; Lavanya, K.; Selvamurugan, N. Orsellinic acid-loaded chitosan nanoparticles in gelatin/nanohydroxyapatite scaffolds for bone formation in vitro. Life Sci. 2022, 299, 120559. [Google Scholar] [PubMed]
- Kouhi, M.; Varshosaz, J.; Hashemibeni, B.; Sarmadi, A. Injectable gellan gum/lignocellulose nanofibrils hydrogels enriched with melatonin loaded forsterite nanoparticles for cartilage tissue engineering: Fabrication, characterization and cell culture studies. Mater. Sci. Eng. C 2020, 115, 111114. [Google Scholar] [CrossRef]
- Monavari, M.; Homaeigohar, S.; Fuentes-Chandía, M.; Nawaz, Q.; Monavari, M.; Venkatraman, A.; Boccaccini, A.R. 3D printing of alginate dialdehyde-gelatin (ADA-GEL) hydrogels incorporating phytotherapeutic icariin loaded mesoporous SiO2-CaO nanoparticles for bone tissue engineering. Mater. Sci. Eng. C 2021, 131, 112470. [Google Scholar] [CrossRef]
- Dittler, M.L.; Unalan, I.; Grünewald, A.; Beltrán, A.M.; Grillo, C.A.; Destch, R.; Gonzalez, M.C.; Boccaccini, A.R. Bioactive glass (45S5)-based 3D scaffolds coated with magnesium and zinc-loaded hydroxyapatite nanoparticles for tissue engineering applications. Colloids Surfaces B Biointerfaces 2019, 182, 110346. [Google Scholar] [CrossRef]
- Wang, F.; Cai, X.; Shen, Y.; Meng, L. Cell–scaffold interactions in tissue engineering for oral and craniofacial reconstruction. Bioact. Mater. 2023, 23, 16–44. [Google Scholar] [CrossRef]
- Janmohammadi, M.; Nazemi, Z.; Salehi, A.O.M.; Seyfoori, A.; John, J.V.; Nourbakhsh, M.S.; Akbari, M. Cellulose-based composite scaffolds for bone tissue engineering and localized drug delivery. Bioact. Mater. 2023, 20, 137–163. [Google Scholar] [CrossRef]
- Luciani, A.; Coccoli, V.; Orsi, S.; Ambrosio, L.; Netti, P.A. PCL microspheres based functional scaffolds by bottom-up approach with predefined microstructural properties and release profiles. Biomaterials 2008, 29, 4800–4807. [Google Scholar] [CrossRef]
- Xu, C.; Xu, J.; Xiao, L.; Li, Z.; Xiao, Y.; Dargusch, M.; Lei, C.; He, Y.; Ye, Q. Double-layered microsphere based dual growth factor delivery system for guided bone regeneration. RSC Adv. 2018, 8, 16503–16512. [Google Scholar] [CrossRef]
- Xuan, L.; Hou, Y.; Liang, L.; Wu, J.; Fan, K.; Lian, L.; Qiu, J.; Miao, Y.; Ravanbakhsh, H.; Xu, M.; et al. Microgels for Cell Delivery in Tissue Engineering and Regenerative Medicine. Nano-Micro Lett. 2024, 16, 218. [Google Scholar] [CrossRef] [PubMed]
- Bektas, C.; Mao, Y. Hydrogel Microparticles for Bone Regeneration. Gels 2023, 10, 28. [Google Scholar] [CrossRef]
- Pan, Q.; Su, W.; Yao, Y. Progress in microsphere-based scaffolds in bone/cartilage tissue engineering. Biomed. Mater. 2023, 18, 062004. [Google Scholar] [CrossRef] [PubMed]
- Daly, A.C. Granular Hydrogels in Biofabrication: Recent Advances and Future Perspectives. Adv. Healthc. Mater. 2024, 13, 1388. [Google Scholar] [CrossRef]
- Feng, S.; Chen, K.; Wang, S. Practical Guide to the Design of Granular Hydrogels for Customizing Complex Cellular Microenvironments. Adv. Healthc. Mater. 2025, 14, 1947. [Google Scholar] [CrossRef]
- Alshammari, B.H.; Lashin, M.M.A.; Mahmood, M.A.; Al-Mubaddel, F.S.; Ilyas, N.; Rahman, N.; Sohail, M.; Khan, A.; Abdullaev, S.S.; Khan, R. Organic and inorganic nanomaterials: Fabrication, properties and applications. RSC Adv. 2023, 13, 13735–13785. [Google Scholar] [CrossRef]
- Hasan, A.; Morshed, M.; Memic, A.; Hassan, S.; Webster, T.; Marei, H. Nanoparticles in tissue engineering: Applications, challenges and prospects. Int. J. Nanomed. 2018, 13, 5637–5655. [Google Scholar] [CrossRef]
- Yao, D.; Zhao, Z.; Wu, Z.; Li, M.; Li, J. Characterization of PA12/HA composite scaffolds based on selective laser sintering. J. Mech. Behav. Biomed. Mater. 2023, 145, 106000. [Google Scholar] [CrossRef] [PubMed]
- Rajmohan, G.; Admane, P.; Anish, C.; Panda, A.K. Fusion and Self-Assembly of Biodegradable Polymer Particles into Scaffoldlike and Membranelike Structures at Room Temperature for Regenerative Medicine. Mol. Pharm. 2014, 11, 2190–2202. [Google Scholar] [CrossRef] [PubMed]
- Wang, H.; Hansen, M.B.; Löwik, D.W.P.M.; van Hest, J.C.M.; Li, Y.; Jansen, J.A.; Leeuwenburgh, S.C.G. Oppositely Charged Gelatin Nanospheres as Building Blocks for Injectable and Biodegradable Gels. Adv. Mater. 2011, 23, H119–H124. [Google Scholar] [CrossRef] [PubMed]
- Belyaeva, A.A.; Tretyakov, I.V.; Kireynov, A.V.; Nashchekina, Y.A.; Solodilov, V.I.; Korzhikova-Vlakh, E.G.; Morozova, S.M. Fibrillar biocompatible colloidal gels based on cellulose nanocrystals and poly(N-isopropylacrylamide) for direct ink writing. J. Colloid Interface Sci. 2023, 635, 348–357. [Google Scholar] [CrossRef] [PubMed]
- Ma, Y.; Morozova, S.M.; Kumacheva, E. From Nature-Sourced Polysaccharide Particles to Advanced Functional Materials. Adv. Mater. 2024, 36, 12707. [Google Scholar] [CrossRef]
- Morozova, S.M.; Gevorkian, A.; Kumacheva, E. Design, characterization and applications of nanocolloidal hydrogels. Chem. Soc. Rev. 2023, 52, 5317–5339. [Google Scholar] [CrossRef] [PubMed]
- Wang, A.; Lu, Y.; Zhu, R.; Li, S.; Xiao, G.; Zhao, G.; Xu, W. Effect of sintering on porosity, phase, and surface morphology of spray dried hydroxyapatite microspheres. J. Biomed. Mater. Res. Part A 2008, 87A, 557–562. [Google Scholar] [CrossRef]
- D’Intino, E.; Chirico, D.; Fabiano, M.G.; Buccini, L.; Passeri, D.; Marra, F.; Puglisi, R.; Rinaldi, F.; Mattia, G.; Carafa, M.; et al. Unveiling the differences: A comprehensive multi-technique analysis of hard and soft nanoparticles. Int. J. Pharm. 2025, 676, 125604. [Google Scholar] [CrossRef]
- Huang, S.; Deng, T.; Wang, Y.; Deng, Z.; He, L.; Liu, S.; Yang, J.; Jin, Y. Multifunctional implantable particles for skin tissue regeneration: Preparation, characterization, in vitro and in vivo studies. Acta Biomater. 2008, 4, 1057–1066. [Google Scholar] [CrossRef]
- Gan, T.; Guan, Y.; Zhang, Y. Thermogelable PNIPAM microgel dispersion as 3D cell scaffold: Effect of syneresis. J. Mater. Chem. 2010, 20, 5937. [Google Scholar] [CrossRef]
- Tigner, T.J.; Dampf, G.; Tucker, A.; Huang, Y.; Jagrit, V.; Clevenger, A.J.; Mohapatra, A.; Raghavan, S.A.; Dulin, J.N.; Alge, D.L. Clickable Granular Hydrogel Scaffolds for Delivery of Neural Progenitor Cells to Sites of Spinal Cord Injury. Adv. Healthc. Mater. 2024, 13, 3912. [Google Scholar] [CrossRef]
- Ataie, Z.; Kheirabadi, S.; Zhang, J.W.; Kedzierski, A.; Petrosky, C.; Jiang, R.; Vollberg, C.; Sheikhi, A. Nanoengineered Granular Hydrogel Bioinks with Preserved Interconnected Microporosity for Extrusion Bioprinting. Small 2022, 18, 2390. [Google Scholar] [CrossRef]
- Sideris, E.; Griffin, D.R.; Ding, Y.; Li, S.; Weaver, W.M.; Di Carlo, D.; Hsiai, T.; Segura, T. Particle Hydrogels Based on Hyaluronic Acid Building Blocks. ACS Biomater. Sci. Eng. 2016, 2, 2034–2041. [Google Scholar] [CrossRef] [PubMed]
- Jung, S.; Meyer, F.; Hörnig, S.; Bund, M.; Häßel, B.; Guerzoni, L.P.B.; De Laporte, L.; Ben Messaoud, G.; Centeno, S.P.; Pich, A. On-Chip Fabrication of Colloidal Suprastructures by Assembly and Supramolecular Interlinking of Microgels. Small 2024, 20, 3444. [Google Scholar] [CrossRef]
- Zhang, J.; Wang, Y.; Liu, Y.; Wu, G.; Lu, G.; Li, Y.; Shen, Y.; Wang, C.; Khanmohammadi, M.; Święszkowski, W.; et al. Reinforced Granular Hydrogels Scaffolds with Tunable Physicochemical Properties for Advanced Skin Tissue Engineering. Adv. Sci. 2025, 12, 15634. [Google Scholar] [CrossRef]
- Diba, M.; Wang, H.; Kodger, T.E.; Parsa, S.; Leeuwenburgh, S.C.G. Highly Elastic and Self-Healing Composite Colloidal Gels. Adv. Mater. 2017, 29, 1604672. [Google Scholar] [CrossRef]
- Cestari, F.; Yang, Y.; Wilbig, J.; Günster, J.; Motta, A.; Sglavo, V.M. Powder 3D Printing of Bone Scaffolds with Uniform and Gradient Pore Sizes Using Cuttlebone-Derived Calcium Phosphate and Glass-Ceramic. Materials 2022, 15, 5139. [Google Scholar] [CrossRef]
- Rodrigues, L.R.; d’Ávila, M.A.; Monteiro, F.J.M.; Zavaglia, C.A. de C. Synthesis and characterization of nanocrystalline hydroxyapatite gel and its application as scaffold aggregation. Mater. Res. 2012, 15, 974–980. [Google Scholar] [CrossRef]
- Shalumon, K.; Sheu, C.; Fong, Y.; Liao, H.-T.; Chen, J.-P. Microsphere-Based Hierarchically Juxtapositioned Biphasic Scaffolds Prepared from Poly(Lactic-co-Glycolic Acid) and Nanohydroxyapatite for Osteochondral Tissue Engineering. Polymers 2016, 8, 429. [Google Scholar] [CrossRef] [PubMed]
- Van Tomme, S.R.; van Steenbergen, M.J.; De Smedt, S.C.; van Nostrum, C.F.; Hennink, W.E. Self-gelling hydrogels based on oppositely charged dextran microspheres. Biomaterials 2005, 26, 2129–2135. [Google Scholar] [CrossRef] [PubMed]
- Wang, H.; Bongio, M.; Farbod, K.; Nijhuis, A.W.G.; van den Beucken, J.; Boerman, O.C.; van Hest, J.C.M.; Li, Y.; Jansen, J.A.; Leeuwenburgh, S.C.G. Development of injectable organic/inorganic colloidal composite gels made of self-assembling gelatin nanospheres and calcium phosphate nanocrystals. Acta Biomater. 2014, 10, 508–519. [Google Scholar] [CrossRef]
- Wang, Q.; Wang, L.; Detamore, M.S.; Berkland, C. Biodegradable Colloidal Gels as Moldable Tissue Engineering Scaffolds. Adv. Mater. 2008, 20, 236–239. [Google Scholar] [CrossRef]
- Demina, T.S.; Popyrina, T.N.; Minaeva, E.D.; Dulyasova, A.A.; Minaeva, S.A.; Tilkin, R.; Yusupov, V.I.; Grandfils, C.; Akopova, T.A.; Minaev, N.V.; et al. Polylactide microparticles stabilized by chitosan graft-copolymer as building blocks for scaffold fabrication via surface-selective laser sintering. J. Mater. Res. 2022, 37, 933–942. [Google Scholar] [CrossRef]
- Karl, D.; Jastram, B.; Kamm, P.H.; Schwandt, H.; Gurlo, A.; Schmidt, F. Evaluating porous polylactide-co-glycolide/bioactive glass composite microsphere powders for laser sintering of scaffolds. Powder Technol. 2019, 354, 289–300. [Google Scholar] [CrossRef]
- Tang, R.; Shang, L.; Scumpia, P.O.; Di Carlo, D. Injectable Microporous Annealed Crescent-Shaped (MAC) Particle Hydrogel Scaffold for Enhanced Cell Infiltration. Adv. Healthc. Mater. 2024, 13, 2477. [Google Scholar] [CrossRef] [PubMed]
- Czelusniak, T.; Amorim, F.L. Selective laser sintering of carbon fiber–reinforced PA12: Gaussian process modeling and stochastic optimization of process variables. Int. J. Adv. Manuf. Technol. 2020, 110, 2049–2066. [Google Scholar] [CrossRef]
- Sharma, V.; Singh, J.; Sharma, V.S.; Sachdeva, A.; Gupta, M.K.; Singh, S. Investigations on Mechanical Properties of Polyamide Parts Fabricated by Selective Laser Sintering Process. J. Mater. Eng. Perform. 2022, 31, 5767–5781. [Google Scholar] [CrossRef]
- Cox, S.C.; Thornby, J.A.; Gibbons, G.J.; Williams, M.A.; Mallick, K.K. 3D printing of porous hydroxyapatite scaffolds intended for use in bone tissue engineering applications. Mater. Sci. Eng. C 2015, 47, 237–247. [Google Scholar] [CrossRef] [PubMed]
- Lefebvre, L.; Gremillard, L.; Chevalier, J.; Zenati, R.; Bernache-Assolant, D. Sintering behaviour of 45S5 bioactive glass. Acta Biomater. 2008, 4, 1894–1903. [Google Scholar] [CrossRef]
- Özer, A.; Öksüz, K.E. The effect of yttrium oxide in hydroxyapatite/aluminum oxide hybrid biocomposite materials: Phase, mechanical and morphological evaluation. Materwiss. Werksttech. 2019, 50, 1382–1390. [Google Scholar] [CrossRef]
- DiNoro, J.N.; Paxton, N.C.; Skewes, J.; Yue, Z.; Lewis, P.M.; Thompson, R.G.; Beirne, S.; Woodruff, M.A.; Wallace, G.G. Laser Sintering Approaches for Bone Tissue Engineering. Polymers 2022, 14, 2336. [Google Scholar] [CrossRef] [PubMed]
- Thomas, N.; Sanil, G.; Rajmohan, G.; Prabhakaran, J.; Panda, A. Fabrication and anti-microbial evaluation of drug loaded polylactide space filler intended for ridge preservation following tooth extraction. J. Indian Soc. Periodontol. 2011, 15, 260. [Google Scholar] [CrossRef] [PubMed]
- Farrokhbin, M.; Stojimirović, B.; Galli, M.; Khajeh Aminian, M.; Hallez, Y.; Trefalt, G. Surfactant mediated particle aggregation in nonpolar solvents. Phys. Chem. Chem. Phys. 2019, 21, 18866–18876. [Google Scholar] [CrossRef]
- Lu, P.J.; Weitz, D.A. Colloidal Particles: Crystals, Glasses, and Gels. Annu. Rev. Condens. Matter Phys. 2013, 4, 217–233. [Google Scholar] [CrossRef]
- Faers, M.A.; Choudhury, T.H.; Lau, B.; McAllister, K.; Luckham, P.F. Syneresis and rheology of weak colloidal particle gels. Colloids Surfaces A Physicochem. Eng. Asp. 2006, 288, 170–179. [Google Scholar] [CrossRef]
- Leong, Y.-K.; Boger, D.V.; Scales, P.J.; Healy, T.W.; Buscall, R. Control of the rheology of concentrated aqueous colloidal systems by steric and hydrophobic forces. J. Chem. Soc. Chem. Commun. 1993, 639–641. [Google Scholar] [CrossRef]
- Qin, Y.; Fichthorn, K.A. Solvation forces between colloidal nanoparticles: Directed alignment. Phys. Rev. E 2006, 73, 020401. [Google Scholar] [CrossRef] [PubMed]
- Wang, Q.; Jamal, S.; Detamore, M.S.; Berkland, C. PLGA-chitosan/PLGA-alginate nanoparticle blends as biodegradable colloidal gels for seeding human umbilical cord mesenchymal stem cells. J. Biomed. Mater. Res. Part A 2011, 96A, 520–527. [Google Scholar] [CrossRef]
- Wang, Q.; Chen, K.; Zhang, Y.; Shao, F.; Tan, X.; Ying, Q.; Wang, L.; Ren, C.; Zhang, L.; Wang, H. Nanostructured GelMA colloidal gels as bioinks for freeform multi-mode 3D printing: Better replacement for the classical GelMA polymeric inks. Bioact. Mater. 2025, 53, 188–204. [Google Scholar] [CrossRef] [PubMed]
- Morozova, S.M.; López-Flores, L.; Gevorkian, A.; Zhang, H.; Adibnia, V.; Shi, W.; Nykypanchuk, D.; Statsenko, T.G.; Walker, G.C.; Gang, O.; et al. Colloidal Clusters and Networks Formed by Oppositely Charged Nanoparticles with Varying Stiffnesses. ACS Nano 2023, 17, 15012–15024. [Google Scholar] [CrossRef]
- Nichol, J.W.; Khademhosseini, A. Modular tissue engineering: Engineering biological tissues from the bottom up. Soft Matter 2009, 5, 1312. [Google Scholar] [CrossRef]
- Bradley, M.; Lazim, A.M.; Eastoe, J. Stimulus-Responsive Heteroaggregation of Colloidal Dispersions: Reversible Systems and Composite Materials. Polymers 2011, 3, 1036–1050. [Google Scholar] [CrossRef]
- Wang, H.; Leeuwenburgh, S.C.G.; Li, Y.; Jansen, J.A. The Use of Micro- and Nanospheres as Functional Components for Bone Tissue Regeneration. Tissue Eng. Part B Rev. 2012, 18, 24–39. [Google Scholar] [CrossRef]
- Wang, H.; Leeuwenburgh, S.C.G.; Li, Y.; Jansen, J.A. Micro- and Nanospheres for Tissue Engineering. In Micro and Nanotechnologies in Engineering Stem Cells and Tissues; Wiley: Hoboken, NJ, USA, 2013; pp. 202–219. [Google Scholar]
- Wang, H.; Boerman, O.C.; Sariibrahimoglu, K.; Li, Y.; Jansen, J.A.; Leeuwenburgh, S.C.G. Comparison of micro- vs. nanostructured colloidal gelatin gels for sustained delivery of osteogenic proteins: Bone morphogenetic protein-2 and alkaline phosphatase. Biomaterials 2012, 33, 8695–8703. [Google Scholar] [CrossRef]
- Wang, H.; Zou, Q.; Boerman, O.C.; Nijhuis, A.W.G.; Jansen, J.A.; Li, Y.; Leeuwenburgh, S.C.G. Combined delivery of BMP-2 and bFGF from nanostructured colloidal gelatin gels and its effect on bone regeneration in vivo. J. Control. Release 2013, 166, 172–181. [Google Scholar] [CrossRef]
- Diba, M.; Camargo, W.A.; Brindisi, M.; Farbod, K.; Klymov, A.; Schmidt, S.; Harrington, M.J.; Draghi, L.; Boccaccini, A.R.; Jansen, J.A.; et al. Composite Colloidal Gels Made of Bisphosphonate-Functionalized Gelatin and Bioactive Glass Particles for Regeneration of Osteoporotic Bone Defects. Adv. Funct. Mater. 2017, 27, 1703438. [Google Scholar] [CrossRef]
- Lee, H.-P.; Davis, R.; Wang, T.-C.; Deo, K.A.; Cai, K.X.; Alge, D.L.; Lele, T.P.; Gaharwar, A.K. Dynamically Cross-Linked Granular Hydrogels for 3D Printing and Therapeutic Delivery. ACS Appl. Bio Mater. 2023, 6, 3683–3695. [Google Scholar] [CrossRef]
- Leferink, A.; Schipper, D.; Arts, E.; Vrij, E.; Rivron, N.; Karperien, M.; Mittmann, K.; van Blitterswijk, C.; Moroni, L.; Truckenmüller, R. Engineered Micro-Objects as Scaffolding Elements in Cellular Building Blocks for Bottom-Up Tissue Engineering Approaches. Adv. Mater. 2014, 26, 2592–2599. [Google Scholar] [CrossRef] [PubMed]
- Hu, Y.; Mao, A.S.; Desai, R.M.; Wang, H.; Weitz, D.A.; Mooney, D.J. Controlled self-assembly of alginate microgels by rapidly binding molecule pairs. Lab Chip 2017, 17, 2481–2490. [Google Scholar] [CrossRef]
- Yuan, Y.; Basu, S.; Lin, M.H.; Shukla, S.; Sarkar, D. Colloidal Gels for Guiding Endothelial Cell Organization via Microstructural Morphology. ACS Appl. Mater. Interfaces 2019, 11, 31709–31728. [Google Scholar] [CrossRef] [PubMed]
- Lu, P.J.; Zaccarelli, E.; Ciulla, F.; Schofield, A.B.; Sciortino, F.; Weitz, D.A. Gelation of particles with short-range attraction. Nature 2008, 453, 499–503. [Google Scholar] [CrossRef] [PubMed]
- Tadros, T. Interparticle interactions in concentrated suspensions and their bulk (Rheological) properties. Adv. Colloid Interface Sci. 2011, 168, 263–277. [Google Scholar] [CrossRef] [PubMed]
- Lin, M.Y.; Lindsay, H.M.; Weitz, D.A.; Klein, R.; Ball, R.C.; Meakin, P. Universal diffusion-limited colloid aggregation. J. Phys. Condens. Matter 1990, 2, 3093–3113. [Google Scholar] [CrossRef]
- Lin, M.Y.; Lindsay, H.M.; Weitz, D.A.; Ball, R.C.; Klein, R.; Meakin, P. Universal reaction-limited colloid aggregation. Phys. Rev. A 1990, 41, 2005–2020. [Google Scholar] [CrossRef]
- Soraruf, D.; Roosen-Runge, F.; Grimaldo, M.; Zanini, F.; Schweins, R.; Seydel, T.; Zhang, F.; Roth, R.; Oettel, M.; Schreiber, F. Protein cluster formation in aqueous solution in the presence of multivalent metal ions—A light scattering study. Soft Matter 2014, 10, 894–902. [Google Scholar] [CrossRef]
- Kim, S.; Hyun, K.; Moon, J.Y.; Clasen, C.; Ahn, K.H. Depletion Stabilization in Nanoparticle–Polymer Suspensions: Multi-Length-Scale Analysis of Microstructure. Langmuir 2015, 31, 1892–1900. [Google Scholar] [CrossRef] [PubMed]
- Cho, E.C.; Kim, J.-W.; Fernández-Nieves, A.; Weitz, D.A. Highly Responsive Hydrogel Scaffolds Formed by Three-Dimensional Organization of Microgel Nanoparticles. Nano Lett. 2008, 8, 168–172. [Google Scholar] [CrossRef] [PubMed]
- Morozova, S.M.; Korzhikova-Vlakh, E.G. Fibrillar Hydrogel Based on Cellulose Nanocrystals Crosslinked via Diels–Alder Reaction: Preparation and pH-Sensitive Release of Benzocaine. Polymers 2023, 15, 4689. [Google Scholar] [CrossRef] [PubMed]
- Leonovich, M.; Korzhikov-Vlakh, V.; Lavrentieva, A.; Pepelanova, I.; Korzhikova-Vlakh, E.; Tennikova, T. Poly(lactic acid) and Nanocrystalline Cellulose Methacrylated Particles for Preparation of Cryogelated and 3D-Printed Scaffolds for Tissue Engineering. Polymers 2023, 15, 651. [Google Scholar] [CrossRef]
- de Rutte, J.M.; Koh, J.; Di Carlo, D. Scalable High-Throughput Production of Modular Microgels for In Situ Assembly of Microporous Tissue Scaffolds. Adv. Funct. Mater. 2019, 29, 71. [Google Scholar] [CrossRef]
- Jaberi, A.; Kedzierski, A.; Kheirabadi, S.; Tagay, Y.; Ataie, Z.; Zavari, S.; Naghashnejad, M.; Waldron, O.; Adhikari, D.; Lester, G.; et al. Engineering Microgel Packing to Tailor the Physical and Biological Properties of Gelatin Methacryloyl Granular Hydrogel Scaffolds. Adv. Healthc. Mater. 2024, 13, 2489. [Google Scholar] [CrossRef]
- Chang, C.-Y.; Nguyen, H.; Frahm, E.; Kolaczyk, K.; Lin, C.-C. Triple click chemistry for crosslinking, stiffening, and annealing of gelatin-based microgels. RSC Appl. Polym. 2024, 2, 656–669. [Google Scholar] [CrossRef]
- Hernandez, J.L.; Woodrow, K.A. Medical Applications of Porous Biomaterials: Features of Porosity and Tissue-Specific Implications for Biocompatibility. Adv. Healthc. Mater. 2022, 11, 2087. [Google Scholar] [CrossRef]
- Adel, I.M.; ElMeligy, M.F.; Elkasabgy, N.A. Conventional and Recent Trends of Scaffolds Fabrication: A Superior Mode for Tissue Engineering. Pharmaceutics 2022, 14, 306. [Google Scholar] [CrossRef] [PubMed]
- Chen, K.; Chou, W.; Liu, L.; Cui, Y.; Xue, P.; Jia, M. Electrochemical Sensors Fabricated by Electrospinning Technology: An Overview. Sensors 2019, 19, 3676. [Google Scholar] [CrossRef]
- Karbowniczek, J.E.; Kaniuk, Ł.; Berniak, K.; Gruszczyński, A.; Stachewicz, U. Enhanced Cells Anchoring to Electrospun Hybrid Scaffolds With PHBV and HA Particles for Bone Tissue Regeneration. Front. Bioeng. Biotechnol. 2021, 9, 632029. [Google Scholar] [CrossRef] [PubMed]
- Zhang, X.; Zhang, L.; Li, Y.; Hua, Y.; Li, Y.; Li, W.; Li, W. Template-assisted, Sol-gel Fabrication of Biocompatible, Hierarchically Porous Hydroxyapatite Scaffolds. Materials 2019, 12, 1274. [Google Scholar] [CrossRef]
- Chen, Q.Z.; Thompson, I.D.; Boccaccini, A.R. 45S5 Bioglass®-derived glass–ceramic scaffolds for bone tissue engineering. Biomaterials 2006, 27, 2414–2425. [Google Scholar] [CrossRef]
- Aldemir Dikici, B.; Claeyssens, F. Basic Principles of Emulsion Templating and Its Use as an Emerging Manufacturing Method of Tissue Engineering Scaffolds. Front. Bioeng. Biotechnol. 2020, 8, 00875. [Google Scholar] [CrossRef]
- Akay, G. Flow-induced phase inversion in the intensive processing of concentrated emulsions. Chem. Eng. Sci. 1998, 53, 203–223. [Google Scholar] [CrossRef]
- Zhou, S.; Bismarck, A.; Steinke, J.H.G. Interconnected macroporous glycidyl methacrylate-grafted dextran hydrogels synthesised from hydroxyapatite nanoparticle stabilised high internal phase emulsion templates. J. Mater. Chem. 2012, 22, 18824. [Google Scholar] [CrossRef]
- Yuan, L.; Li, X.; Ge, L.; Jia, X.; Lei, J.; Mu, C.; Li, D. Emulsion Template Method for the Fabrication of Gelatin-Based Scaffold with a Controllable Pore Structure. ACS Appl. Mater. Interfaces 2019, 11, 269–277. [Google Scholar] [CrossRef] [PubMed]
- Moglia, R.S.; Whitely, M.; Dhavalikar, P.; Robinson, J.; Pearce, H.; Brooks, M.; Stuebben, M.; Cordner, N.; Cosgriff-Hernandez, E. Injectable Polymerized High Internal Phase Emulsions with Rapid in Situ Curing. Biomacromolecules 2014, 15, 2870–2878. [Google Scholar] [CrossRef]
- Whitely, M.; Rodriguez-Rivera, G.; Waldron, C.; Mohiuddin, S.; Cereceres, S.; Sears, N.; Ray, N.; Cosgriff-Hernandez, E. Porous PolyHIPE microspheres for protein delivery from an injectable bone graft. Acta Biomater. 2019, 93, 169–179. [Google Scholar] [CrossRef]
- Singh, D.; Lindsay, S.; Gurbaxani, S.; Crawford, A.; Claeyssens, F. Elastomeric Porous Poly(glycerol sebacate) Methacrylate (PGSm) Microspheres as 3D Scaffolds for Chondrocyte Culture and Cartilage Tissue Engineering. Int. J. Mol. Sci. 2023, 24, 10445. [Google Scholar] [CrossRef]
- Aldemir Dikici, B.; Malayeri, A.; Sherborne, C.; Dikici, S.; Paterson, T.; Dew, L.; Hatton, P.; Ortega Asencio, I.; MacNeil, S.; Langford, C.; et al. Thiolene- and Polycaprolactone Methacrylate-Based Polymerized High Internal Phase Emulsion (PolyHIPE) Scaffolds for Tissue Engineering. Biomacromolecules 2022, 23, 720–730. [Google Scholar] [CrossRef] [PubMed]
- Kirsebom, H.; Mattiasson, B.; Galaev, I.Y. Building Macroporous Materials from Microgels and Microbes via One-Step Cryogelation. Langmuir 2009, 25, 8462–8465. [Google Scholar] [CrossRef]
- Pandey, B.; Chatterjee, S.; Parekh, N.; Yadav, P.; Nisal, A.; Sen Gupta, S. Silk-Mesoporous Silica-Based Hybrid Macroporous Scaffolds using Ice-Templating Method: Mechanical, Release, and Biological Studies. ACS Appl. Bio Mater. 2018, 1, 2082–2093. [Google Scholar] [CrossRef] [PubMed]
- Zhang, H.; Hussain, I.; Brust, M.; Butler, M.F.; Rannard, S.P.; Cooper, A.I. Aligned two- and three-dimensional structures by directional freezing of polymers and nanoparticles. Nat. Mater. 2005, 4, 787–793. [Google Scholar] [CrossRef] [PubMed]
- Cheng, F.; Song, D.; Li, H.; Ravi, S.K.; Tan, S.C. Recent Progress in Biomedical Scaffold Fabricated via Electrospinning: Design, Fabrication and Tissue Engineering Application. Adv. Funct. Mater. 2025, 35, 2406950. [Google Scholar] [CrossRef]
- Saebnazar, A.; Ahdeno, N.; Nazemiyeh, A.; Dadashi, H.; Jaymand, M.; Eskandani, M.; Vandghanooni, S. Electrospinning of Nanocellulose–Nanoparticle Composites: Multifunctional Biomaterials for Advanced Tissue Engineering. In Nanocellulose-Based Hybrid Systems for Tissue Engineering; Royal Society of Chemistry: London, UK, 2024; pp. 170–197. [Google Scholar]
- Virijević, K.; Grujić, J.; Kokanović, M.; Nikolić, D.; Živanović, M.; Filipović, N. Electrospinning and Electrospun Nanofibrous Materials—Promising Scaffolds in Tissue Engineering. In Proceedings of theInternational Conference on Medical and Biological Engineering, IFMBE Proceedings, Mostar, Bosnia and Herzegovina, 21–24 April 2021; Springer: Berlin/Heidelberg, Germany, 2021; pp. 726–733. [Google Scholar]
- Dang, Z.; Ma, X.; Yang, Z.; Wen, X.; Zhao, P. Electrospun Nanofiber Scaffolds Loaded with Metal-Based Nanoparticles for Wound Healing. Polymers 2023, 16, 24. [Google Scholar] [CrossRef] [PubMed]
- Krysiak, Z.J.; Knapczyk-Korczak, J.; Maniak, G.; Stachewicz, U. Moisturizing effect of skin patches with hydrophobic and hydrophilic electrospun fibers for atopic dermatitis. Colloids Surfaces B Biointerfaces 2021, 199, 111554. [Google Scholar] [CrossRef]
- Fuenteslópez, C.V.; Ye, H. Electrospun Fibres with Hyaluronic Acid-Chitosan Nanoparticles Produced by a Portable Device. Nanomaterials 2020, 10, 2016. [Google Scholar] [CrossRef] [PubMed]
- Chernonosova, V.; Khlebnikova, M.; Popova, V.; Starostina, E.; Kiseleva, E.; Chelobanov, B.; Kvon, R.; Dmitrienko, E.; Laktionov, P. Electrospun Scaffolds Enriched with Nanoparticle-Associated DNA: General Properties, DNA Release and Cell Transfection. Polymers 2023, 15, 3202. [Google Scholar] [CrossRef]
- Estévez, M.; Montalbano, G.; Gallo-Cordova, A.; Ovejero, J.G.; Izquierdo-Barba, I.; González, B.; Tomasina, C.; Moroni, L.; Vallet-Regí, M.; Vitale-Brovarone, C.; et al. Incorporation of Superparamagnetic Iron Oxide Nanoparticles into Collagen Formulation for 3D Electrospun Scaffolds. Nanomaterials 2022, 12, 181. [Google Scholar] [CrossRef] [PubMed]
- Robles, K.N.; Zahra, F.t.; Mu, R.; Giorgio, T. Advances in Electrospun Poly(ε-caprolactone)-Based Nanofibrous Scaffolds for Tissue Engineering. Polymers 2024, 16, 2853. [Google Scholar] [CrossRef] [PubMed]
- Zhao, H.; Tang, J.; Zhou, D.; Weng, Y.; Qin, W.; Liu, C.; Lv, S.; Wang, W.; Zhao, X. Electrospun Icariin-Loaded Core-Shell Collagen, Polycaprolactone, Hydroxyapatite Composite Scaffolds for the Repair of Rabbit Tibia Bone Defects. Int. J. Nanomedicine 2020, 15, 3039–3056. [Google Scholar] [CrossRef] [PubMed]
- Ikeuchi, M.; Tane, R.; Ikuta, K. Electrospray deposition and direct patterning of polylactic acid nanofibrous microcapsules for tissue engineering. Biomed. Microdevices 2012, 14, 35–43. [Google Scholar] [CrossRef] [PubMed]
- Seddighian, A.; Ganji, F.; Baghaban-Eslaminejad, M.; Bagheri, F. Electrospun PCL scaffold modified with chitosan nanoparticles for enhanced bone regeneration. Prog. Biomater. 2021, 10, 65–76. [Google Scholar] [CrossRef]
- Do, A.; Khorsand, B.; Geary, S.M.; Salem, A.K. 3D Printing of Scaffolds for Tissue Regeneration Applications. Adv. Healthc. Mater. 2015, 4, 1742–1762. [Google Scholar] [CrossRef]
- Richards, D.J.; Tan, Y.; Jia, J.; Yao, H.; Mei, Y. 3D Printing for Tissue Engineering. Isr. J. Chem. 2013, 53, 805–814. [Google Scholar] [CrossRef]
- Levato, R.; Visser, J.; Planell, J.A.; Engel, E.; Malda, J.; Mateos-Timoneda, M.A. Biofabrication of tissue constructs by 3D bioprinting of cell-laden microcarriers. Biofabrication 2014, 6, 035020. [Google Scholar] [CrossRef]
- Tan, Y.J.; Tan, X.; Yeong, W.Y.; Tor, S.B. Hybrid microscaffold-based 3D bioprinting of multi-cellular constructs with high compressive strength: A new biofabrication strategy. Sci. Rep. 2016, 6, 39140. [Google Scholar] [CrossRef]
- Li, H.; Liao, Z.; Yang, Z.; Gao, C.; Fu, L.; Li, P.; Zhao, T.; Cao, F.; Chen, W.; Yuan, Z.; et al. 3D Printed Poly(ε-Caprolactone)/Meniscus Extracellular Matrix Composite Scaffold Functionalized With Kartogenin-Releasing PLGA Microspheres for Meniscus Tissue Engineering. Front. Bioeng. Biotechnol. 2021, 9, 662381. [Google Scholar] [CrossRef] [PubMed]
- Wen, J.; Hou, B.; Lin, W.; Guo, F.; Cheng, M.; Zheng, J.; He, P.; Ji, W. 3D-printed hydrogel scaffold-loaded granulocyte colony-stimulating factor sustained-release microspheres and their effect on endometrial regeneration. Biomater. Sci. 2022, 10, 3346–3358. [Google Scholar] [CrossRef]
- de Barros, N.R.; Darabi, M.A.; Ma, X.; Diltemiz, S.E.; Ermis, M.; Hassani Najafabadi, A.; Nadine, S.; Banton, E.A.; Mandal, K.; Abbasgholizadeh, R.; et al. Enhanced Maturation of 3D Bioprinted Skeletal Muscle Tissue Constructs Encapsulating Soluble Factor-Releasing Microparticles. Macromol. Biosci. 2023, 23, 00276. [Google Scholar] [CrossRef]
- Wang, W.; Chen, X.; Meng, T.; Liu, L. Multi-network granular hydrogel with enhanced strength for 3D bioprinting. J. Biomater. Appl. 2022, 36, 1852–1862. [Google Scholar] [CrossRef]
- Karaman, D.; Williams, K.; Phelps, J.; La Boucan, F.; Lewandowski, G.; O’Grady, K.; Yu, B.; Willerth, S.M. Microspheres for 3D bioprinting: A review of fabrication methods and applications. Front. Bioeng. Biotechnol. 2025, 13, 1551199. [Google Scholar] [CrossRef] [PubMed]
- Seitz, H.; Rieder, W.; Irsen, S.; Leukers, B.; Tille, C. Three-dimensional printing of porous ceramic scaffolds for bone tissue engineering. J. Biomed. Mater. Res. Part B Appl. Biomater. 2005, 74B, 782–788. [Google Scholar] [CrossRef]
- Salmi, M. Possibilities of Preoperative Medical Models Made by 3D Printing or Additive Manufacturing. J. Med. Eng. 2016, 2016, 1–6. [Google Scholar] [CrossRef] [PubMed]
- Szymczyk-Ziółkowska, P.; Łabowska, M.B.; Detyna, J.; Michalak, I.; Gruber, P. A review of fabrication polymer scaffolds for biomedical applications using additive manufacturing techniques. Biocybern. Biomed. Eng. 2020, 40, 624–638. [Google Scholar] [CrossRef]
- Han, J.; Wu, J.; Xiang, X.; Xie, L.; Chen, R.; Li, L.; Ma, K.; Sun, Q.; Yang, R.; Huang, T.; et al. Biodegradable BBG/PCL composite scaffolds fabricated by selective laser sintering for directed regeneration of critical-sized bone defects. Mater. Des. 2023, 225, 111543. [Google Scholar] [CrossRef]
- Trenke, D.; Müller, N.; Rolshofen, W. Selective laser sintering of metal and ceramic compound structures. In Intelligent Production Machines and Systems; Elsevier: Amsterdam, The Netherlands, 2006; pp. 198–203. [Google Scholar]
- Landers, R.; Pfister, A.; Hübner, U.; John, H.; Schmelzeisen, R.; Mülhaupt, R. Fabrication of soft tissue engineering scaffolds by means of rapid prototyping techniques. J. Mater. Sci. 2002, 37, 3107–3116. [Google Scholar] [CrossRef]
- Vogt, L.; Schäfer, M.; Kurth, D.; Raether, F. Usability of electrophoretic deposition for additive manufacturing of ceramics. Ceram. Int. 2019, 45, 14214–14222. [Google Scholar] [CrossRef]
- Tiwari, P.; Ferson, N.D.; Andrew, J.S. Elucidating the role of electrophoretic mobility for increasing yield in the electrophoretic deposition of nanomaterials. J. Colloid Interface Sci. 2020, 570, 109–115. [Google Scholar] [CrossRef] [PubMed]
- Shabaniverki, S.; Juárez, J.J. Directed Assembly of Particles for Additive Manufacturing of Particle-Polymer Composites. Micromachines 2021, 12, 935. [Google Scholar] [CrossRef] [PubMed]
- Klar, R.M.; Cox, J.; Raja, N.; Lohfeld, S. The 3D-McMap Guidelines: Three-Dimensional Multicomposite Microsphere Adaptive Printing. Biomimetics 2024, 9, 94. [Google Scholar] [CrossRef] [PubMed]
- Singh, M.; Morris, C.P.; Ellis, R.J.; Detamore, M.S.; Berkland, C. Microsphere-Based Seamless Scaffolds Containing Macroscopic Gradients of Encapsulated Factors for Tissue Engineering. Tissue Eng. Part C Methods 2008, 14, 299–309. [Google Scholar] [CrossRef] [PubMed]
- Belyaeva, A.A.; Averchuk, A.S.; Rozanova, N.A.; Alexandrova, O.P.; Solomakha, O.A.; Nashchekina, Y.A.; Korzhikov-Vlakh, V.A.; Yurchenko, S.O.; Salmina, A.B.; Korzhikova-Vlakh, E.G.; et al. Thermosensitive injectable fibrillar gels based on cellulose nanocrystals grafted with poly(N-isopropylacrylamide) as biocompatible brain implants. Carbohydr. Polym. 2024, 346, 122596. [Google Scholar] [CrossRef]
- Chowdhury, S.; Thomas, V.; Dean, D.; Catledge, S.A.; Vohra, Y.K. Nanoindentation on Porous Bioceramic Scaffolds for Bone Tissue Engineering. J. Nanosci. Nanotechnol. 2005, 5, 1816–1820. [Google Scholar] [CrossRef] [PubMed]
- Lopresti, F.; Carfì Pavia, F.; Vitrano, I.; Kersaudy-Kerhoas, M.; Brucato, V.; La Carrubba, V. Effect of hydroxyapatite concentration and size on morpho-mechanical properties of PLA-based randomly oriented and aligned electrospun nanofibrous mats. J. Mech. Behav. Biomed. Mater. 2020, 101, 103449. [Google Scholar] [CrossRef]
- Malafaya, P.B.; Santos, T.C.; van Griensven, M.; Reis, R.L. Morphology, mechanical characterization and in vivo neo-vascularization of chitosan particle aggregated scaffolds architectures. Biomaterials 2008, 29, 3914–3926. [Google Scholar] [CrossRef]
- Freytag, A.; Sánchez-Paradinas, S.; Naskar, S.; Wendt, N.; Colombo, M.; Pugliese, G.; Poppe, J.; Demirci, C.; Kretschmer, I.; Bahnemann, D.W.; et al. Versatile Aerogel Fabrication by Freezing and Subsequent Freeze-Drying of Colloidal Nanoparticle Solutions. Angew. Chemie Int. Ed. 2016, 55, 1200–1203. [Google Scholar] [CrossRef] [PubMed]
- Recalde Phillips, S.Y.; Perez-Ponce, K.D.; Ruben, E.; Baig, T.; Poux, E.; Gregory, C.A.; Alge, D.L. Impact of Annealing Chemistry on the Properties and Performance of Microporous Annealed Particle Hydrogels. Biomacromolecules 2024, 25, 5798–5808. [Google Scholar] [CrossRef] [PubMed]
- Odabas, S.; Tevlek, A.; Erenay, B.; Aydın, H.M.; Süloglu, A.K.; Saglam, A.S.Y.; Garipcan, B. Magnetically stimulated cryogels to enhance osteogenic and chondrogenic differentiation of stem cells. bioRxiv 2021, 431106. [Google Scholar] [CrossRef]
- Hen, N.; Josef, E.; Davidovich-Pinhas, M.; Levenberg, S.; Bianco-Peled, H. On the Relation between the Viscoelastic Properties of Granular Hydrogels and Their Performance as Support Materials in Embedded Bioprinting. ACS Biomater. Sci. Eng. 2024, 10, 6734–6750. [Google Scholar] [CrossRef] [PubMed]
- Su, Z.; Tan, P.; Zhang, J.; Wang, P.; Zhu, S.; Jiang, N. Understanding the Mechanics of the Temporomandibular Joint Osteochondral Interface from Micro- and Nanoscopic Perspectives. Nano Lett. 2023, 23, 11702–11709. [Google Scholar] [CrossRef] [PubMed]
- Madihally, S.V.; Matthew, H.W.T. Porous chitosan scaffolds for tissue engineering. Biomaterials 1999, 20, 1133–1142. [Google Scholar] [CrossRef] [PubMed]
- Fideles, T.B.; Lisboa, H.M.; Araújo, R.G.; Trindade, L.C.; Pinheiro, í.M.F.; Fook, M.V.L. Mechanical and Morphological Characterization of Chitosan Scaffolds Produced by Particle Aggregation Method. OALib 2017, 4, 1–12. [Google Scholar] [CrossRef]
- AlQurashi, R.N.; Bataweel, N.M.; AlQriqri, M.A.; Alqahtani, S.H.; Basalah, A.A.; Damiati, L.A. Three-Dimensional Printed Porous PLA Scaffolds with Dual Functionality: Cell Proliferation Enhancement and Antibacterial Properties. Polymers 2025, 17, 1928. [Google Scholar] [CrossRef]
- Liu, H.-W.; Su, W.-T.; Liu, C.-Y.; Huang, C.-C. Highly Organized Porous Gelatin-Based Scaffold by Microfluidic 3D-Foaming Technology and Dynamic Culture for Cartilage Tissue Engineering. Int. J. Mol. Sci. 2022, 23, 8449. [Google Scholar]
- Pal, V.; Singh, Y.P.; Gupta, D.; Alioglu, M.A.; Nagamine, M.; Kim, M.H.; Ozbolat, I.T. High-throughput microgel biofabrication via air-assisted co-axial jetting for cell encapsulation, 3D bioprinting, and scaffolding applications. Biofabrication 2023, 15, 035001. [Google Scholar] [CrossRef]
- Stamboulis, A.; Hench, L.L.; Boccaccini, A.R. Mechanical properties of biodegradable polymer sutures coated with bioactive glass. J. Mater. Sci. Mater. Med. 2002, 13, 843–848. [Google Scholar] [CrossRef] [PubMed]
- Shan, E.; Chamorro, C.; Ferrández-Montero, A.; Martin-Rodriguez, R.M.; Virto, L.; Marín, M.J.; Ferrari, B.; Sanchez-Herencia, A.J.; Figuero, E.; Sanz, M. Biological Characterization of 3D-Printed, Sintered Hydroxyapatite Scaffolds Obtained by Fused Filament Fabrication: An In Vitro Study. J. Funct. Biomater. 2025, 16, 392. [Google Scholar] [CrossRef]
- D’Elia, A.M.; Jones, O.L.; Canziani, G.; Sarkar, B.; Chaiken, I.; Rodell, C.B. Injectable Granular Hydrogels Enable Avidity-Controlled Biotherapeutic Delivery. ACS Biomater. Sci. Eng. 2024, 10, 1577–1588. [Google Scholar] [CrossRef]
- Aldemir Dikici, B.; Reilly, G.C.; Claeyssens, F. Boosting the Osteogenic and Angiogenic Performance of Multiscale Porous Polycaprolactone Scaffolds by In Vitro Generated Extracellular Matrix Decoration. ACS Appl. Mater. Interfaces 2020, 12, 12510–12524. [Google Scholar] [CrossRef]
- Yu, G.; Fan, Y. Preparation of poly(D,L-lactic acid) scaffolds using alginate particles. J. Biomater. Sci. Polym. Ed. 2008, 19, 87–98. [Google Scholar] [CrossRef]
- Tanner, G.I.; Schiltz, L.; Narra, N.; Figueiredo, M.L.; Qazi, T.H. Granular Hydrogels Improve Myogenic Invasion and Repair after Volumetric Muscle Loss. Adv. Healthc. Mater. 2024, 13, 3576. [Google Scholar]
- Chen, J.; Li, Q.; Li, H.; Lv, C.; Yu, H.; Feng, Q.; Dong, H. Injectable acellular matrix microgel assembly with stem cell recruitment and chondrogenic differentiation functions promotes microfracture-based articular cartilage regeneration. Bioact. Mater. 2025, 44, 220–235. [Google Scholar] [CrossRef]
- Cosson, S.; Otte, E.A.; Hezaveh, H.; Cooper-White, J.J. Concise Review: Tailoring Bioengineered Scaffolds for Stem Cell Applications in Tissue Engineering and Regenerative Medicine. Stem Cells Transl. Med. 2015, 4, 156–164. [Google Scholar] [CrossRef] [PubMed]
- Jin, Y.; Liu, C.; Chai, W.; Compaan, A.; Huang, Y. Self-Supporting Nanoclay as Internal Scaffold Material for Direct Printing of Soft Hydrogel Composite Structures in Air. ACS Appl. Mater. Interfaces 2017, 9, 17456–17465. [Google Scholar] [CrossRef] [PubMed]
- Viloria Angarita, J.E.; Insuasty, D.; Rodríguez M., J. D.; Castro, J.I.; Valencia-Llano, C.H.; Zapata, P.A.; Delgado-Ospina, J.; Navia-Porras, D.P.; Albis, A.; Grande-Tovar, C.D. Biological activity of lyophilized chitosan scaffolds with inclusion of chitosan and zinc oxide nanoparticles. RSC Adv. 2024, 14, 13565–13582. [Google Scholar] [CrossRef] [PubMed]
- Sridharan, R.; Genoud, K.J.; Kelly, D.J.; O’Brien, F.J. Hydroxyapatite Particle Shape and Size Influence MSC Osteogenesis by Directing the Macrophage Phenotype in Collagen-Hydroxyapatite Scaffolds. ACS Appl. Bio Mater. 2020, 3, 7562–7574. [Google Scholar] [CrossRef] [PubMed]
- Surman, F.; Asadikorayem, M.; Weber, P.; Weber, D.; Zenobi-Wong, M. Ionically annealed zwitterionic microgels for bioprinting of cartilaginous constructs. Biofabrication 2024, 16, 025004. [Google Scholar] [CrossRef] [PubMed]
- Wang, B.; Lv, X.; Chen, S.; Li, Z.; Yao, J.; Peng, X.; Feng, C.; Xu, Y.; Wang, H. Bacterial cellulose/gelatin scaffold loaded with VEGF-silk fibroin nanoparticles for improving angiogenesis in tissue regeneration. Cellulose 2017, 24, 5013–5024. [Google Scholar] [CrossRef]
- Daboin, C.; Nicklow, E.; Griffin, D.R. Mechanical maturation of human dermal fibroblast-laden microporous annealed particle scaffolds during long-term in vitro culture. Acta Biomater. 2025, 207, 353–363. [Google Scholar] [PubMed]
- Zheng, W.; Zhao, K.; Song, L.; Qian, Z.; Liu, W.; Zhu, Y.; Mao, Z.; Gao, C. ROS-scavenging microgels containing PTPσ receptor modulatory peptides synergistically alleviate inflammation and promote functional recovery post stroke. Chem. Eng. J. 2024, 483, 149225. [Google Scholar] [CrossRef]
- Chen, X.; Li, W.; Ma, Y.; Zhang, W.; He, W.; Ding, F.; Guo, S.; Geng, D.; Pan, G. Nano-assisted dynamically assembled hydrogels with strong tissue adhesion and proactive immunomodulation for bone defect repair. Bioact. Mater. 2025, 53, 480–494. [Google Scholar] [CrossRef] [PubMed]
- Song, T.; Zhao, F.; Yan, L.; Liu, P.; Yang, J.; Ruan, C.; Li, D.; Xiao, Y.; Zhang, X. Structure driven bio-responsive ability of injectable nanocomposite hydrogels for efficient bone regeneration. Biomaterials 2024, 309, 122601. [Google Scholar] [CrossRef]
- van der Stok, J.; Wang, H.; Amin Yavari, S.; Siebelt, M.; Sandker, M.; Waarsing, J.H.; Verhaar, J.A.N.; Jahr, H.; Zadpoor, A.A.; Leeuwenburgh, S.C.G.; et al. Enhanced Bone Regeneration of Cortical Segmental Bone Defects Using Porous Titanium Scaffolds Incorporated with Colloidal Gelatin Gels for Time- and Dose-Controlled Delivery of Dual Growth Factors. Tissue Eng. Part A 2013, 19, 2605–2614. [Google Scholar] [CrossRef]
- Bello, S.A.; Cruz-Lebrón, J.; Rodríguez-Rivera, O.A.; Nicolau, E. Bioactive Scaffolds as a Promising Alternative for Enhancing Critical-Size Bone Defect Regeneration in the Craniomaxillofacial Region. ACS Appl. Bio Mater. 2023, 6, 4465–4503. [Google Scholar] [CrossRef]
- Sun, Y.; Heacock, J.; Chen, C.; Qiu, K.; Zou, L.; Liu, J.; Li, Y.V. Incorporation of Gentamicin-Encapsulated Poly(lactic- co -glycolic acid) Nanoparticles into Polyurethane/Poly(ethylene oxide) Nanofiber Scaffolds for Biomedical Applications. ACS Appl. Nano Mater. 2023, 6, 16096–16105. [Google Scholar]
- Wang, D.; Tabassum, A.; Wu, G.; Deng, L.; Wismeijer, D.; Liu, Y. Bone regeneration in critical-sized bone defect enhanced by introducing osteoinductivity to biphasic calcium phosphate granules. Clin. Oral Implants Res. 2017, 28, 251–260. [Google Scholar]
- Czekanska, E.M.; Geng, J.; Glinka, M.; White, K.; Kanczler, J.; Evans, N.D.; Oreffo, R.O.C.; Bradley, M. Combinatorial delivery of bioactive molecules by a nanoparticle-decorated and functionalized biodegradable scaffold. J. Mater. Chem. B 2018, 6, 4437–4445. [Google Scholar] [CrossRef]
- Gibson, M.; Beachley, V.; Coburn, J.; Bandinelli, P.A.; Mao, H.-Q.; Elisseeff, J. Tissue Extracellular Matrix Nanoparticle Presentation in Electrospun Nanofibers. Biomed Res. Int. 2014, 2014, 469120. [Google Scholar] [CrossRef] [PubMed]
- Puiggalí-Jou, A.; Asadikorayem, M.; Maniura-Weber, K.; Zenobi-Wong, M. Growth factor–loaded sulfated microislands in granular hydrogels promote hMSCs migration and chondrogenic differentiation. Acta Biomater. 2023, 166, 69–84. [Google Scholar] [CrossRef] [PubMed]
- Kim, J.-J.; El-Fiqi, A.; Kim, H.-W. Synergetic Cues of Bioactive Nanoparticles and Nanofibrous Structure in Bone Scaffolds to Stimulate Osteogenesis and Angiogenesis. ACS Appl. Mater. Interfaces 2017, 9, 2059–2073. [Google Scholar] [CrossRef]
- Quinlan, E.; López-Noriega, A.; Thompson, E.; Kelly, H.M.; Cryan, S.A.; O’Brien, F.J. Development of collagen–hydroxyapatite scaffolds incorporating PLGA and alginate microparticles for the controlled delivery of rhBMP-2 for bone tissue engineering. J. Control. Release 2015, 198, 71–79. [Google Scholar] [CrossRef]
- Mousa, M.; Evans, N.D.; Oreffo, R.O.C.; Dawson, J.I. Clay nanoparticles for regenerative medicine and biomaterial design: A review of clay bioactivity. Biomaterials 2018, 159, 204–214. [Google Scholar] [CrossRef]











| Chemical Composition | Hard/Soft | Size | Type of Interparticle Interaction | Type of Material and Fabrication Method | Ref |
|---|---|---|---|---|---|
| Gelatin, silica | Soft Hard | 400 nm 80 nm | Non-covalent aggregation | Colloidal gel by pH induced gelatin NPs aggregation | [70] |
| Natural biphasic calcium phosphate, glass-ceramic powder | Hard Hard | 405 nm, 6 µm 45–100 µm | Sintering | 3D-disks with separated pores; 3D-printing and sintering | [71] |
| HA, TCP | Hard Hard | 63 nm | Sintering | 3D-matrix with interconnected pores; Sol–gel process followed by polymer foam replication technique | [72] |
| Poly(lactide-co-glycolide) with incorporated HA | Semi-hard | 250–500 µm (HA particles 14 nm) | Sintering | 3D-matrix, composed of interconnected particles; Sintering in a pre-designed stainless-steel mold | [73] |
| Dextran-HEMA * copolymerized with MAA * or DMAEMA * | Soft | 8.3–7.5 µm | Electrostatic interaction | Colloid gel; Mixing of particle suspensions | [74] |
| Gelatin, calcium phosphate nanocryslals (needles) | Soft Hard | 380–480 nm Length 173 nm Width 30 nm | Electrostatic Interaction | Colloid gel; Mixing of particle suspensions | [75] |
| Gelatin A, Gelatin B | Soft | 200 nm 150 nm | Electrostatic interaction | Colloid gel; Mixing of particle suspensions | [57] |
| PLGA-PVAm ** PLGA-PEMA ** | Semi-hard | 181 nm 144 nm | Electrostatic interaction | Colloid gel; Mixing of particle suspensions | [76] |
| polyamide 12 HA | Semi-hard Hard | 50–80 µm 40–100 µm | Sintering | 3D-printed matrices; additive manufacturing via selective laser sintering | [55] |
| PLA-chitosan | Semi-hard | 60–70 µm | Sintering | Layers of sintered microparticles; Surface-selective laser sintering | [77] |
| PLGA composite microspheres with bioactive glass as porogen | Semi-hard Hard | 40–50 µm 1.7 µm | Sintering | Cuboid specimens; laser sintering machine | [78] |
| 4-arm polyethylene glycol (PEG) vinyl sulfone cross-linked by dicysteine MMP-sensitive peptide | Soft | 50 μm | Covalent cross-linking | Granular hydrogel | [79] |
| hyperbranched polyethylene glycol and thiolated gelatin | Soft | 50, 100, 150 μm | Covalent cross-linking | Granular hydrogel | [69] |
| Particles | Processing Method | Interconnectivity and Porosity | Pore Size or Other Characteristics | Mechanical Properties | Ref. |
|---|---|---|---|---|---|
| TCP and nanosized HA | PU sponge method (template approach and sintering) | Highly interconnected (SEM) | >250 μm (SEM) | E = 10.3 GPa H = 240 MPa | [168] |
| Ca phosphates and glass ceramic | 3D jet printing followed by sintering | Total porosity 60–70% | Pore size gradient 1170/620/340 μm | Bulk density 1.4–1.6 g/cm3 | [71] |
| PLGA and bioactive glass | Laser sintering | Porosity > 73% | Pore size 200 μm | Bulk density 0.15–0.16 g/cm3 Low strength, brittle | [78] |
| Oppositely charged dextran microsphere | Colloid gel formation due to ionic association | Amount of free water (~70%) characterizes the porosity | Particle size in the wet gel ~8 μm | Shear modulus (G’) 30–6500 Pa, Viscoelastic material | [74] |
| Soft gelatin and hard silica nanoparticles | Colloid gel formation due to pH change | Uniform interconnected particulate networks | gelatin NPs size ~400 nm, silica NPs size ~80 nm | Compression test: E = 93.8 kPa Tensile test: E = 40.6 kPa Fracture strain: ≈23%; Self-healing after cut | [70] |
| Noble metal and metal oxide | Cryogelation (freeze-drying) | Porosity > 99% | N/A | Poor mechanical stability | [171] |
| Cationic PU colloidal particles | Electrostatic interaction-mediated aggregation | 48–63 void space | Pore size from 85 to 100 μm | Storage Modulus: ≈25 kPa | [105] |
| PLA, microHA and nanoHA | Electrospinning, PLA as polymer solution, and HA as filler | Highly porous, porosity depends on aligning | Pore size depends on alignment, >30 μm according to SEM | Elastic modulus 3–25 MPa; Tensile strength 1–20 MPa (depending on HA concentration) | [169] |
| Methacrylated PLA and methacrylated CNC | Cryogelation or 3D direct ink writing followed by interparticle cross-linking | Highly porous gels | Pore size: cryogels ~200 μm 3D printed matrices ~100 μm | Storage modulus (G’) 2000–4000 Pa | [114] |
| Chondroitin sulfate with either methacrylate, aldehyde, or hydrazide groups | Mixing and jamming using vacuum filtration to form | Dynamically cross-linked granular hydrogels with porosity of more than 10% | ~150 μm | Compressive modulus ~17 kPa Max stress ~10 kPa | [102] |
| Norbornene-functionalized PEG microgels | Electrospraying followed by thiol-norbornene click cross-linking | ~40–47% | Pore size area ~2.3 × 103 μm2 | Storage Modulus ~1–2 kPa | [172] |
| Scaffold Materials | Preparation Method | Pore Size (Porosity) | Mechanical Properties | Ref. |
|---|---|---|---|---|
| Chitosan solution | Freeze-drying | 50–250 µm (highly porous) | Young’s Modulus ~5 kPa | [176] |
| Chitosan spheres | Particle aggregation | 40–262 µm (55%) Controlled by size of microspheres | Young’s Modulus ~53 kPa | [177] |
| PLA filament | 3D Printing (FDM) | >500 µm (20–100%) | Tensile Strength 4–28 MPa, depends on porosity | [178] |
| Oppositely charged PLGA nanoparticles | Colloidal Gel Assembly | 0.1–10 µm (>80%) according to SEM | Flow behavior with high viscosity | [76] |
| Type A Gelatin | Microfluidic 3D Foaming | 100–160 µm (highly porous) | Tensile Strength: ~8.4–10.8 kPa, depends on pore size | [179] |
| Alginate + Gelatin Methacrylate microgels | Air-Assisted Co-Axial Jetting—microgels | 50–500 µm (highly porous) | Storage Modulus: ~2–250 kPa, depends on composition + self-healing properties | [180] |
| Gelatin-Norbornene-Carbohydrazide microgels | Aggregation and annealing via click-chemistry | ~130–230 µm (~30–40%) | Tunable Microgel Stiffness, Storage Modulus: ~1.8 kPa–10 kPa | [117] |
Disclaimer/Publisher’s Note: The statements, opinions and data contained in all publications are solely those of the individual author(s) and contributor(s) and not of MDPI and/or the editor(s). MDPI and/or the editor(s) disclaim responsibility for any injury to people or property resulting from any ideas, methods, instructions or products referred to in the content. |
© 2025 by the authors. Licensee MDPI, Basel, Switzerland. This article is an open access article distributed under the terms and conditions of the Creative Commons Attribution (CC BY) license (https://creativecommons.org/licenses/by/4.0/).
Share and Cite
Korzhikov-Vlakh, V.; Wang, L.; Morozova, S.; Sinitsyna, E.; Tennikova, T.; Korzhikova-Vlakh, E. Brick by Brick the Wall Is Being Built: Particle-Based Scaffolds for Regenerative Medicine. Polymers 2025, 17, 3227. https://doi.org/10.3390/polym17233227
Korzhikov-Vlakh V, Wang L, Morozova S, Sinitsyna E, Tennikova T, Korzhikova-Vlakh E. Brick by Brick the Wall Is Being Built: Particle-Based Scaffolds for Regenerative Medicine. Polymers. 2025; 17(23):3227. https://doi.org/10.3390/polym17233227
Chicago/Turabian StyleKorzhikov-Vlakh, Viktor, Lei Wang, Sofia Morozova, Ekaterina Sinitsyna, Tatiana Tennikova, and Evgenia Korzhikova-Vlakh. 2025. "Brick by Brick the Wall Is Being Built: Particle-Based Scaffolds for Regenerative Medicine" Polymers 17, no. 23: 3227. https://doi.org/10.3390/polym17233227
APA StyleKorzhikov-Vlakh, V., Wang, L., Morozova, S., Sinitsyna, E., Tennikova, T., & Korzhikova-Vlakh, E. (2025). Brick by Brick the Wall Is Being Built: Particle-Based Scaffolds for Regenerative Medicine. Polymers, 17(23), 3227. https://doi.org/10.3390/polym17233227

