Abstract
Boehmeria nivea (ramie) is an important fiber crop with strong tolerance to cadmium (Cd). In our previous study, a novel MYB transcription factor gene from ramie, BnMYB2, was found to positively regulate Cd tolerance and accumulation in the transgenic Arabidopsis thaliana lines. Herein, transcriptome sequencing was performed to identify the differentially expressed genes involved in cadmium response between the wild-type (WT) and BnMYB2 overexpressed lines; 1598 differentially expressed genes (DEGs) were detected in the shoot. GO and KEGG analysis indicated that the majority of DEGs belonged to the categories of transcription factors, plant hormone signal transduction and nitrogen metabolism. The expression level of the Ib subgroup bHLH genes (AtbHLH38, AtbHLH39, AtbHLH100 and AtbHLH101) and nitrogen assimilation-related genes (AtNIA1, AtNIA2, AtNIR1 and AtASN2) were significantly higher than that of WT, accompanied with the positive changes in iron (Fe) and total nitrogen content in the shoot of BnMYB2 overexpression lines. Several DEGs belonging to the bZIP transcription factor family or SAUR family were also found up-regulated in the transgenic plants. These results provide important clues for elucidating how the molecular mechanisms of BnMYB2 regulate plant response to Cd stress.
1. Introduction
The heavy metal Cadmium (Cd) is extensively used in industry, resulting in soil and water contamination, which is not only non-essential for the plants but is also highly toxic and mutagenic for them [1]. Even a small amount of Cd can cause slow growth and decreased yield and quality of crops. Meanwhile, Cd is easily absorbed by plants and accumulated in the human body through the food chain, which causes serious threat to human health by inducing the pathology of the liver, kidney, bone and nervous system [2]. Plants have developed complex mechanisms to relieve Cd toxicity [3].
MYB (v-myb myeloblastosis viral oncogene homolog) transcription factor, comprising one of the largest transcription factor families in plants, widely participates in the regulation of plant growth and development, plant hormone signal transduction and plant response to biotic or abiotic stresses [4]. Recently, numerous studies have showed that MYB transcription factor also plays important roles in the responses of plants to heavy metals stress. The transgenic petunias overexpressing RsMYB1 from Raphanus sativus exhibited significantly improved tolerance to zinc (Zn), copper (Cu) and chromium (Cr). The expression of stress tolerant genes (GSH and PCS) and antioxidative enzyme genes (SOD, CAT and POX) in transgenic plants were enhanced [5]. The expression of SbMYB15 from Salicornia brachiate Roxb was induced by Cd and nickel (Ni). The overexpression of SbMYB15 in tobacco significantly enhanced the plant’s tolerance to Cd and Ni. The transgenic plants showed higher transcript levels of antioxidative genes (CAT1 and MnSOD) and increased activity of antioxidative enzymes [6]. AtMYB49 were found to drive the expression of AtbHLH38, AtbHLH101, HIPP22 and HIPP44 through binding to their promoters, which promoted the absorption and accumulation of Cd in plants. In contrast, AtMYB49 knockout mutants showed less accumulation of Cd and low sensitivity to Cd [7]. In Boehmeria nivea (ramie), three MYB transcription factor genes, BnMYB1, BnMYB2 and BnMYB3, were found to be induced by Cd stress. The overexpression of BnMYB2 in Arabidopsis thaliana resulted in a significant increase in Cd tolerance and accumulation [8,9,10].
Ramie, also popularly known as China grass, is a kind of perennial herbaceous plant belonging to the Urticaceae family, whose product was primarily used as textile fiber in many countries. Recent studies have shown that ramie has a strong tolerance to and accumulation capacity for Cd and can be considered as a candidate for phytoremediation of Cd-contaminated agricultural soils [11,12,13]. In our previous study, the overexpression of BnMYB2 in Arabidopsis thaliana resulted in a significant increase in Cd tolerance and accumulation [9]. However, the mechanism of BnMYB2 regulation of the downstream genes is yet to be explored. In this study, transcriptome sequencing (RNA-seq) and data analysis was performed to find out the key differentially expressed genes (DEGs) involved in Cd tolerance or accumulation in BnMYB2 transgenic Arabidopsis plants. Part of the DEGs were found to belong to basic the helix–loop–helix (bHLH), basic region leucine zipper (bZIP), small auxin up-regulated RNAs (SAUR) family. Other DEGs were found to participate in the nitrogen assimilation. The transgenic plants showed higher Fe content and total nitrogen content compared to the wild-type (WT) plants.
2. Results
2.1. The Quality Analysis of Transcriptome
Samples from wild-type (WT) and BnMYB2 transgenic Arabidopsis plants under 50 μM Cd treatment for 24 h were sequenced on an Illumina Novaseq™ 6000 platform. In total, from 39.69–52.58 Mb clean reads with between 5.95 and 7.89 Gb nucleotides were acquired from each sample after the adaptor sequences and low-quality reads were removed, coupled with at least a 94% valid ratio. The sequencing data covered more than 96% of the reference genome of Arabidopsis, with Q20 ≥ 99% and Q30 ≥ 98% (Table 1). To analyze the degree of biological repeatability among samples, the Pearson correlation coefficients were calculated among each pair of the individual samples and presented as heatmaps, indicating that the correlation coefficient between two biological replicates of WT or transgenic plants were all above 0.96 (Figure 1). The results above indicate that the quality of RNA-Seq data can satisfy the requirements of the subsequent analysis. The transcriptome data are available from NCBI with accession number SRP422102.
Table 1.
Overview of the sequencing reads.
Figure 1.
The Pearson correlation coefficients heatmaps.
2.2. Differential Expression Genes (DEGs) Analysis
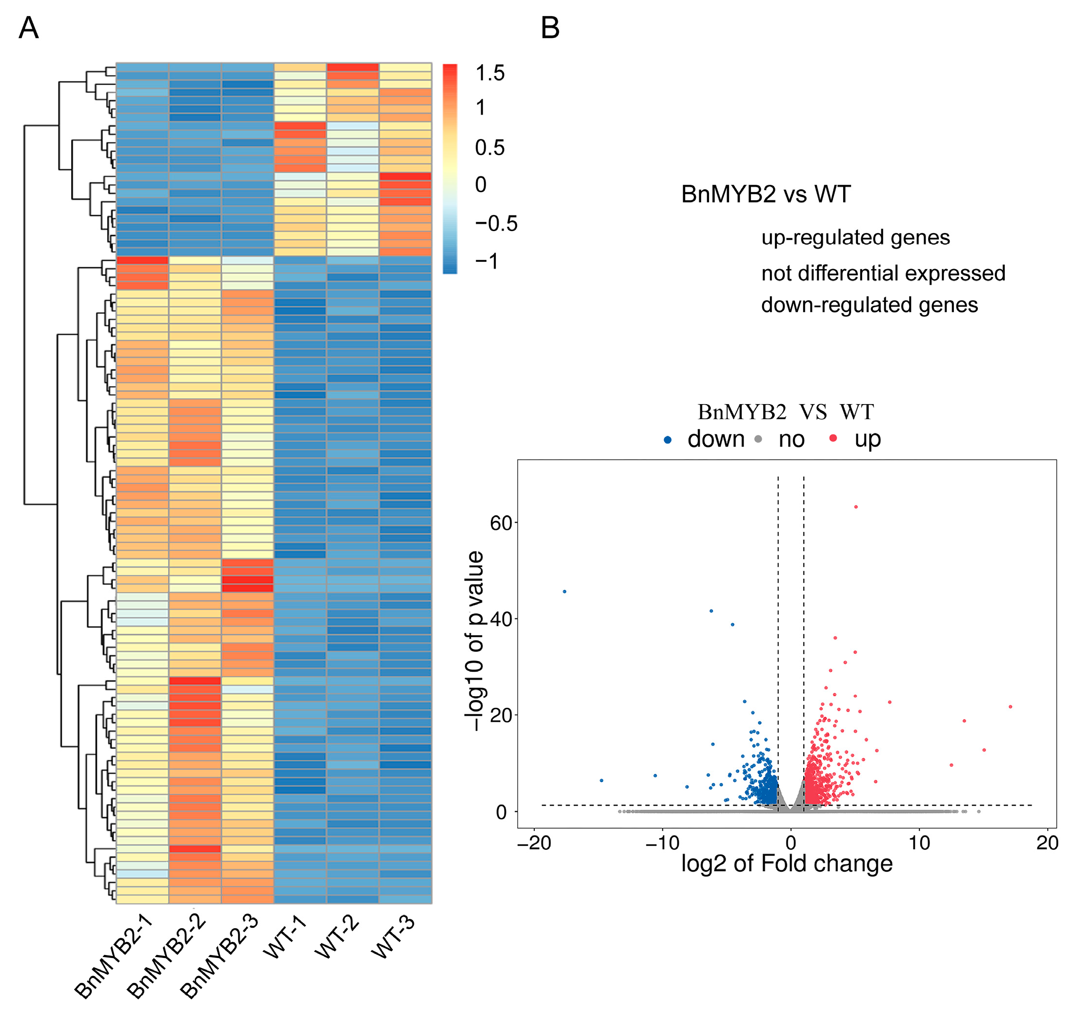
The expression level of each gene was estimated using FPKM (fragments per kilobase of exon model per million mapped reads) value. The differentially expressed genes were selected with an FC (fold change) of ≥2 or an FC of ≤0.5 and p-value of <0.05. A total of 1598 differentially expressed genes (DEGs) were detected in BnMYB2 transgenic Arabidopsis compared to WT plants, with the expression levels of 860 genes up-regulated and 738 genes down-regulated (Table S2). A heatmap (Figure 2A) and a volcano plot (Figure 2B) were used to represent the abundance of different expression genes, with expression levels ranging from low (blue color) to high (red color). The expression patterns of up-regulated or down-regulated genes among three biological replicates showed high similarity, indicating that the results of RNA-seq were stable and reliable.
Figure 2.
Heatmap and volcano plot of distribution of differentially expressed genes (DEGs) in transgenic Arabidopsis versus WT plants. (A) Heatmap of the top 100 DEGs with the smallest p-values. Blue color represents low expression and red color represents high expression. (B) Volcano plot of up-regulated (red dots) and down-regulated (green dots) DEGs and genes expressed at a normal level (gray dots).
2.3. GO Analysis of DEGs
The Gene Ontology (GO) database provides an overview of gene function in biological processes, cellular components, and molecular functions. In order to further investigate the biological relevance of all DEGs, we performed GO analysis of DEGs to identify the enrichment of biological processes (Table S3). The DEGs from BnMYB2 transgenic Arabidopsis plants versus WT plants were enriched in many identical GO terms, which can be divided into three groups: biological process, cellular component, and molecular function. The top 25 GO terms of the biological process, top 15 GO terms of the cellular component and TOP 10 GO terms of the molecular function are shown in Figure 3. In the biological process group, DEGs were significantly enriched in the regulation of DNA-templated transcription (GO:0006355). In the cellular component group, DEGs were significantly enriched in the nucleus (GO:0005634). In the molecular function group, DEGs were significantly enriched in protein binding (GO:0005515), DNA-binding transcription factor activity (GO:0003700), mRNA binding (GO:0003729) and DNA binding (GO:0003677).
Figure 3.
Comparison of the Gene Ontology (GO) distribution of differentially expressed genes (DEGs) between WT and BnMYB2 transgenic plants. Enriched GO terms corresponding to DEGs in the biological process (BP), cellular component (CC) and molecular function (MF) categories are shown with blue, green and orange, respectively.
Members of the MYB families usually interact with a number of other regulatory proteins, such as bHLH, to form complexes that either activate or repress the expression of sets of target genes. The GO analysis results indicated that the transcription factor families may be the main group whose expression is influenced by the overexpression of BnMYB2 in transgenic Arabidopsis. The keywords involved in transcription factors, such as bHLH (basic Helix–Loop–Helix), WRKY, bZIP (basic region leucine zipper) and MYB (v-myb avian myeloblastosis viral oncogene homolog), were used to screen the RNA sequencing data. We found that bHLH and bZIP are two kinds of transcription factors that are significantly up-regulated in BnMYB2 transgenic Arabidopsis plants compared with WT plants under Cd treatment. There were ten bHLH genes (value of fold change from 2.10 to 38.15) and three bZIP genes (value of fold change from 1.93 to 5.02) were significantly up-regulated in BnMYB2 transgenic Arabidopsis plants (Table 2). These results indicate that BnMYB2 may interact with bHLH or bZIP transcription factors to enhance the tolerance to cadmium stress of transgenic Arabidopsis plants.
Table 2.
Transcription factors highly up-regulated in BnMYB2 transgenic Arabidopsis compared with WT under Cd treatment.
2.4. KEGG Pathway Analysis of DEGs
The Kyoto Encyclopedia of Genes and Genomes (KEGG) is a knowledge database to systematically analyze the metabolic pathways of gene products in cells and the functions of these gene products, which is useful for researching genes and their expression information as a whole network. The top 20 enriched KEGG pathways of DEGs in BnMYB2 transgenic plants versus WT plants are presented as scatter plot (Figure 4). According to KEGG analysis, DEGs were significantly enriched in 8 pathways (p < 0.05) involved in plant hormone signal transduction (ko04075), plant circadian rhythm (ko04712), photosynthesis-antenna proteins (ko00196), nitrogen metabolism (ko00910), glutathione metabolism (ko00480), brassinosteroid biosynthesis (ko00905), alanine, aspartate and glutamate metabolism (ko00250) and photosynthesis (ko00195) (Table S4).
Figure 4.
Top 20 KEGG pathways enrichments for the DEGs between BnMYB2 transgenic plants and WT plants.
Plant hormone signal transduction is the most significantly enriched pathway with 30 DEGs up-regulated and 22 DEGs down-regulated after the DEGs with low FPKM value (FPKM < 0.5) were removed. Additionally, 53.3 percent of the up-regulated DEGs (16 of 30) in the plant hormone signal transduction pathway were found to belong to the small auxin up-regulated RNAs (SAURs) family. Meanwhile, the top 8 most significantly up-regulated DEGs in the plant hormone signal transduction pathway were all SAUR genes with a fold change value from 4.18 to 13.21. In nitrogen metabolism, two genes encoding nitrate reductase (AtNIA1 and AtNIA2) and a gene encoding nitrite reductase (AtNIR1) were found significantly up-regulated. The expression fold change of AtNIA1, AtNIA2 and AtNIR1 were 6.89, 2.50 and 2.41, respectively. In the alanine, aspartate and glutamate metabolism pathway, AtASN2, a gene encoding for asparagine synthetase was found significantly up-regulated (7.26-fold change). These results above indicated that the overexpression of BnMYB2 may have affected the genes involved in auxin response or nitrogen metabolism in the transgenic plants, which helped to improve the tolerance to cadmium stress (Table 3).
Table 3.
DEGs distributed in three pathways related to cadmium tolerance.
2.5. Verification of RNA-Seq Data
To verify the accuracy of DEG data obtained from RNA-seq, three DEGs belonging to bHLH transcription factors (AtbHLH38, AtbHLH64, AtbHLH100), three DEGs belonging to bZIP transcription factors (AtbZIP61, AtbZIP63, AtbZIP29), two DEGs belonging to the SAUR family (AtSAUR29 and AtSAUR50), one DEG from the nitrogen metabolism pathway (AtNIA1), one DEG from the alanine, aspartate and glutamate metabolism pathway (AtASN2) and four DEGs down-regulated were selected for quantitative RT-PCR (qRT-PCR). The RNA samples used for qRT-PCR were the same as those used for RNA sequencing. The results showed that the expression pattern of 14 DEGs in the qRT-PCR test was consist with the results of transcriptome sequencing, suggesting the high reliability of the RNA-seq (Figure 5).
Figure 5.
Validation of the RNA-seq data of 14 DEGs by quantitative RT-PCR (qRT-PCR). Data represent mean ± SD (n = 3 in independent experiments).
2.6. BnMYB2 Transgenic Arabidopsis Plants Showed Improved Fe and Nitrogen Content in Shoots
The above RNA-seq results showed that the Ib subgroup bHLH genes (AtbHLH38, AtbHLH39, AtbHLH100 and AtbHLH101) involved in maintaining Fe homeostasis, and four genes (AtNIA1, AtNIA2, AtNIR1 and AtASN2) associated with N assimilation, were significantly upregulated in BnMYB2 transgenic Arabidopsis plants. In order to investigate whether the accumulation of Fe and nitrogen were affected in the transgenic plants, three-week-old Arabidopsis seedlings grown on vermiculite were treated with 0 or 25 μM Cd for another seven days, and then the Fe and total nitrogen content were determined. As shown in Figure 6, the Fe content in BnMYB2 transgenic plants is approximately 1.4-fold significantly higher than that of WT plants under 0 or 25 μM Cd treatments (Figure 6A). The total nitrogen content in transgenic plants was slightly higher than WT plants under normal conditions, while it was significantly improved in transgenic plants under Cd stress (Figure 6B). These results indicate that BnMYB2 regulated the expression of the eight genes above and enhanced the Fe and nitrogen content in the transgenic plants under Cd stress, which helped to alleviate the Cd toxicity in the plant tissues.
Figure 6.
Fe and total nitrogen content in shoots of WT and BnMYB2 transgenic Arabidopsis plants. (A) Fe content in shoots of WT and BnMYB2 transgenic Arabidopsis plants grown on vermiculite irrigated with 0 or 25 μM CdCl2 for 7 d. (B) The nitrogen content in shoots of WT and BnMYB2 transgenic Arabidopsis plants grown on vermiculite irrigated with 0 or 25 μM CdCl2 for 7 d. Data are presented as the means of three biological replicates with SE shown by vertical bars. Asterisk indicates significant difference (p < 0.05) from WT.
3. Discussion
MYB transcription factor plays important roles in the regulation of plant growth, development and response to various environmental stresses. In our previous study, the overexpression of BnMYB2, a 1R-type MYB transcription factor from ramie, enhanced the tolerance and accumulation of Cd in transgenic Arabidopsis thaliana [9]. Transcription factor plays important roles in plant response to biotic stress and abiotic stress conditions by regulating the expression of different downstream genes. In this study, transcriptome analysis of the wild-type and BnMYB2 transgenic plants showed that there were ten bHLH transcription factors up-regulated in transgenic Arabidopsis. Among these ten up-regulated bHLH transcription factor genes, AtbHLH38, AtbHLH39 and AtbHLH100, three members of the Ib subgroup bHLH genes in Arabidopsis thaliana, were found significantly up-regulated by 38.15, 32.14 and 33.40-fold in BnMYB2 transgenic plants. Meanwhile, another Ib subgroup bHLH gene, AtbHLH101, was also found upregulated by 2.54-fold in the transgenic plants.
It has been reported that Cd disturbs iron (Fe) and copper (Cu) uptake and accumulation in plants [14,15,16]. Maintaining Fe uptake and translocation in plants helped to alleviate Cd toxicity [17,18]. The Ib subgroup bHLH genes (AtbHLH38, AtbHLH39, AtbHLH100 and AtbHLH101) have been confirmed as playing important roles in Fe homeostasis and Cd tolerance in plants. AtbHLH38, AtbHLH39, AtbHLH100 and AtbHLH101 enhanced the tolerance of Fe deficiency in Arabidopsis thaliana through converting the expression pattern of the iron deficiency response genes, IRT1, a major transporter for the uptake of Fe from soil to plants, from induced to constitutive [19,20]. Wu et al. found that the overexpression of AtbHLH38 or AtbHLH39 could enhance the Cd tolerance of transgenic Arabidopsis thaliana. Metal tolerance protein 3 (MTP3), heavy metal ATPase 3 (HMA3) and IRT2, three genes involved in Cd transport and sequestration, together with nicotianamine synthetase 1 (NAS1) and NAS2, key genes involved in Fe translocation, were constitutively activated in bHLH transgenic Arabidopsis plants [17]. Previous studies have shown that MYB transcription factors usually perform functions by interacting with bHLH transcription factors [21,22]. Zhang et al. found that AtMYB49 can enhance the accumulation of Cd in Arabidopsis plants by regulating the expression of bHLH38 and AtbHLH101 via directly binding to their promoters, leading to the activation of iron regulated transporter 1 (IRT1) [7], which is also a broad-spectrum transporter participating in the absorption of several divalent cations including Cd2+ [23,24]. Our study indicated that these four Ib subgroup bHLH genes may be the downstream genes of BnMYB2. Further, we found that the Fe content was significantly improved in BnMYB2 transgenic Arabidopsis plants under normal or Cd-treated conditions, which is helpful to alleviate the Fe deficiency brought by Cd stress (Figure 6A).
The basic leucine zipper (bZIP) family is one of the largest transcription factor families in plants, which play critical roles in almost any progression in the control of plant growth and development, including plant resistance to heavy metals stress. OsZIP5 and OsZIP9 participate in the absorption and translocation of zinc (Zn) and Cd [25]. AtbZIP19 and AtbZIP23 are essential for the adaptation of Arabidopsis plants to Zn deficiency by regulating the content of Zn in plant cells [26,27]. MYB30 and bZIP23 in Poa Pratensis act as the hub transcription factors in response to Cd stress [28]. BpbZIP1 heterologous from Broussonetia papyrifera significantly improved yeast tolerance to Cd [29]. Transgenic Arabidopsis plants overexpressing BnbZIP2 from ramie inhibited improved resistance to Cd stress [30]. In our study, AtbZIP34, AtbZIP61 and AtbZIP63 were found up-regulated in BnMYB2 transgenic plants. AtbZIP34 and AtbZIP61 are two members of the E bZIP transcription factors family group in Arabidopsis [31]. In rice, there are 11 members of group E; these members have been reported to be associated with abiotic stress tolerance and abscisic acid (ABA) signal response [32,33,34,35,36]. AtbZIP63 is a member of group C bZIP TF in Arabidopsis, which is found to be a key node of ABA–glucose interaction and an play important role in abiotic stress tolerance [37]. Our results indicated that the expression levels of AtbZIP34, AtbZIP61 and AtbZIP63 are regulated by BnMYB2, which may participate in the progress of protecting the transgenic plants against Cd toxicity.
The latest studies exhibited the potential roles of the plant hormone auxin in the regulation of plant responses to heavy metals stress through alleviating the oxidative damage, limiting the absorption of heavy metal ions and stimulating their chelation and sequestration in plant cells and tissues [38]. The small auxin up-regulated RNAs (SAURs) family is one of the key components of auxin signal transduction, which is known as a toolbox for plants adaptation in growth, development and response to multiple abiotic stresses [39,40,41,42,43]. Recently, increasing research indicated that some SAUR genes were involved in plant response to heavy metals stress. A total of six SAUR genes from Oryza sativa were significantly up-regulated by arsenic (As) and selenium (Se) stress [44]. Cd stress positively induced the expression of SAUR genes in Poa Pratensis [28]. Lead (Pb) stress induced the up-regulation of auxin response factor (ARF), Gretchen Hagen 3 (GH3) and SAUR genes in Trifolium pratense, three key performers in auxin signal transduction [45]. In our study, plant hormone signal transduction is the most significantly enriched pathways in BnMYB2 transgenic Arabidopsis plants. Most DEGs up-regulated in the plant hormone pathway belong to the SAUR family. These results indicate that BnMYB2 may regulate plant resistance to Cd stress through SAUR genes related to auxin signal transduction.
Nitrogen (N) is a necessary macronutrient for plants as an essential structural material for cells, and a major component of the key enzymes regulating important biochemical reactions in plants. Cd stress can induce metabolism disturbance of N in plants through inhibiting or interrupting the absorption and utilization of nitrate [46,47]. The external application of nitrate can alleviate the damage caused by Cd stress and promote Cd absorption in plants [48,49]. In our study, AtNIA1, AtNIA2, AtNIR1 and AtASN2, four genes associated with the N metabolism were found significantly up-regulated in BnMYB2-overexpressed Arabidopsis plants. Nitrate reductase (NR) and nitrite reductase (NIR) are important enzymes in the assimilation of nitrate in plants, which catalyze the reduction of nitrate (NO3−) to ammonium (NH4+), a preferred form of N then assimilated to generate glutamate (Glu) [50,51]. NR and NIR are also vital enzymes for the production of nitric oxide (NO), an important small signal molecule that has been reported to participate in the adaptive response of plants to various heavy metals such as arsenic (As) [52], copper (Cu) [53], lead (Pb) [54], zinc (Zn) [55] and cadmium (Cd) [56]. In addition to NIA and NIR, asparagine synthetase is also an important enzyme in N assimilation, which catalyzes the synthesis of asparagine (Asn), an ideal production involved in organic nitrogen storage and transportation in plants [57]. Our results indicated that AtNIA1, AtNIA2, AtNIR1 and AtASN2, the key enzymes involved in the N metabolism were regulated by BnMYB2. Meanwhile, we found that the total nitrogen content was significantly improved in the transgenic Arabidopsis plants compared to WT (Figure. 6B), which help plants to adapt to Cd stress by maintaining normal N assimilation and protein production in the transgenic Arabidopsis plants.
4. Materials and Methods
4.1. Plant Materials and Growth Condition
The Arabidopsis thaliana plants used in this study were all Columbia-0 background. The BnMYB2 overexpression Arabidopsis lines were obtained in our previous study [9] and preserved in the Anhui key laboratory of forage grass breeding and utilization. The seeds of the wild-type (WT) and BnMYB2-L6 transgenic Arabidopsis lines were first germinated and grown on vermiculite, which were irrigated with one-half strength Hoagland nutrient solution (pH 6.0) containing 2.5 mM Ca(NO3)2, 2.5 mM KNO3, 1 mM MgSO4, 1 mM KH2PO4, 23.1 μM H3BO3, 4.6 μM MnCl2, 0.19 μM CuSO4, 1.2 μM ZnSO4, 0.12 μM Na2MoO4 and 45 μM Fe(III)–EDTA once a week to maintain healthy growth. To induce cadmium stress, 28-day-old plants were supplied with the same nutrient solution with 0 or 50 μM CdCl2 and grown for 24 h. Subsequently, the shoots of WT and transgenic plants were collected and immediately frozen in liquid nitrogen for the following RNA-seq analysis and qPCR validation. There were three biological replicates for the WT and transgenic plants.
4.2. RNA Sequencing and Differential Gene Expression Analysis
RNA extraction, quality control, transcriptomic library construction and high-throughput sequencing based on the Illiumina NovaseqTM 6000 platform were completed at Annoroad Gene Technology Co. Ltd. (Beijing, China). The reads containing adaptor contamination were removed using Cutadapt software (version 1.9). After removing the undetermined and low quality bases, the HISAT2 (version 2.0.4) software was used to map read the Arabidopsis thaliana reference genome. Then, the mapped reads of each sample were assembled using String Tie software (version 1.3.4d). All transcriptomes from all samples were merged to reconstruct a comprehensive transcriptome using gffcompare software (version 0.9.8). The expression levels of all transcripts and FPKM (fragments per kilobase of exon model per million mapped fragments) values of all mRNA were estimated and calculated using StringTie and ballgown software after the final transcriptomes were acquired. The differentially expressed genes (DEGs) between compared samples were identified according to the standard that the fold change is ≥2 and the p value is <0.05 by R package DESeq2. The enrichment analysis and function annotations of all DEGs were conducted using the GO and KEGG databases. The transcriptome data are available from NCBI with the accession number SRP422102.
4.3. Validation of DEGs by qRT-PCR
To validate the accuracy and reliability of RNA-seq results, the total RNA of shoots from WT and transgenic samples, as described above, were extracted using the Plant Total RNA Isolation Kit (Sangon biotech, Shanghai, China) following the manufacturer’s instructions. The first strand cDNA was synthesized using the PrimeScript™ RT reagent Kit with gDNA Eraser (Takara, Beijing, China) following the manufacturer’s instructions. Then, the specific primers of the selected fourteen DEGs related to cadmium stress tolerance or accumulation were designed using Primer Premier 5.0 software (Supplementary information, Table S1). Subsequently, the quantitative real-time PCR (qRT-PCR) was performed using TB Green® Fast qPCR Mix (Takara, China) following the manufacturer’s instructions.
4.4. Determination of Iron and Nitrogen Content
The seeds of WT and BnMYB2-L6 transgenic Arabidopsis lines were first germinated and grown on vermiculite irrigated with one-half strength Hoagland nutrient solution as described above once a week. The 28-day-old plants were irrigated with the same nutrient solution with 0 or 25 μM CdCl2. One week later, the shoots of WT and transgenic plants under different treatments were harvested, washed with tap water and rinsed with deionized water three times. Then, the samples were oven dried at 65 °C for 72 h. The iron (Fe) content of the plant sample was determined using Inductively Coupled Plasma-Optic Emission Spectroscopy (Perkin Elmer, Waltham, MA, USA) as described by Yuan et al. [19]. The total nitrogen content in plant samples was determined according to the method described by Lynch et al. [58]. There were three replicates for each treatment with five plants per replicate.
4.5. Statistical Analysis
The software SPSS (version 22.0) and Microsoft Excel 2021 were used to perform statistical analysis. Results of this study are reported as the mean of three biological replicates ± standard deviation (SD). Turkey’s multiple range test was used to pairwise multiple comparisons between different treatments. A p value of <0.05 was considered to indicate a statistically significant difference.
5. Conclusions
In summary, BnMYB2 regulated several aspects of the plant defense mechanisms to enable the transgenic plants to grow better under Cd stress compared to the WT plants. The positive changes of Fe and total nitrogen content were observed in BnMYB2 overexpression lines, due to the altered expression of bHLH genes (AtbHLH38, AtbHLH39, AtbHLH100 and AtbHLH101) and nitrogen assimilation-related genes (AtNIA1, AtNIA2, AtNIR1 and AtASN2). Three DEGs belonging to the bZIP transcription factor family and eight DEGs belonging to the SAUR family were also found upregulated in the transgenic plants. However, it is unclear whether the expression of these genes was regulated by BnMYB2 directly or indirectly. The experiments such as the yeast one-hybrid assay (Y1H), chromatin immunoprecipitation (ChIP), electrophoretic mobility shift assay (EMSA) and dual-luciferase reporter assay can be used to verify the interaction between BnMYB2 and these putative downstream genes, which will be helpful to elucidate how the molecular mechanisms of BnMYB2 regulate plant response to Cd stress.
Supplementary Materials
The following supporting information can be downloaded at: https://www.mdpi.com/article/10.3390/catal13040662/s1. Table S1: List of primers used in the study; Table S2: Differentially expressed gene classification; Table S3: GO enrichment analysis of DEGs; Table S4: KEGG enrichment analysis of DEG.
Author Contributions
Conceptualization, W.S.; methodology, W.S., S.Z. and S.Y.; investigation, S.Z.; resources, W.S. and W.L.; data curation, S.Y.; writing—original draft preparation, S.Z.; writing—review and editing, S.Z. and S.Y.; visualization, S.Z.; supervision, W.S.; project administration, W.S.; funding acquisition, W.L. All authors have read and agreed to the published version of the manuscript.
Funding
This research was funded by the Anhui University Collaborative Innovation Project (GXXT-2021-089) and Special Fund for Anhui Agriculture Research System.
Data Availability Statement
The transcriptome data are available from NCBI with the accession number SRP422102.
Conflicts of Interest
The authors declare no conflict of interest.
Abbreviations
ABA: abscisic acid; As: arsenic; bHLH: basic Helix–Loop–Helix; bZIP: basic region leucine zipper; CAT: catalase; Cd: cadmium; Cr: chromium; Cu: copper; DEGs: differentially expressed genes; Fe: iron; FPKM: fragments per kilobase of exon model per million mapped reads; GO: Gene Ontology; GSH: glutathione synthase; HIPP: heavy metal-associated isoprenylated plant protein; HMA: heavy metal ATPase; IRT: iron regulated transporter; KEGG: Kyoto Encyclopedia of Genes and Genomes; MTP: metal tolerance protein; MYB: V-myb avian myeloblastosis viral oncogene homolog; N: nitrogen; NAS: nicotianamine synthetase; NIA/NIR: nitrite reductase; NO: nitric oxide; NR: nitrate reductase; PCS: phytochelatin synthase; POX: peroxidase; qPCR: real-time quantitative polymerase chain reaction; RNA-seq: transcriptome sequencing; SAUR: small auxin up-regulated RNAs; SOD: super oxide dismutase; TF: transcription factor; WT: wild-type; Zn: zinc.
References
- Xia, X.; Wu, S.; Zhou, Z.; Wang, G. Microbial Cd(II) and Cr(VI) resistance mechanisms and application in bioremediation. J. Hazard. Mater. 2021, 401, 123685. [Google Scholar] [CrossRef] [PubMed]
- Clemens, S.; Aarts, M.G.; Thomine, S.; Verbruggen, N. Plant science: The key to preventing slow cadmium poisoning. Trends Plant Sci. 2013, 18, 92–99. [Google Scholar] [CrossRef] [PubMed]
- Zhang, J.; Zhu, Y.; Yu, L.; Yang, M.; Zou, X.; Yin, C.; Lin, Y. Research Advances in Cadmium Uptake, Transport and Resistance in Rice (Oryza sativa L.). Cells 2022, 11, 569. [Google Scholar] [CrossRef]
- Dubos, C.; Stracke, R.; Grotewold, E.; Weisshaar, B.; Martin, C.; Lepiniec, L. MYB transcription factors in Arabidopsis. Trends Plant Sci. 2010, 15, 573–581. [Google Scholar] [CrossRef]
- Ai, T.N.; Naing, A.H.; Yun, B.-W.; Lim, S.H.; Kim, C.K. Overexpression of RsMYB1 Enhances Anthocyanin Accumulation and Heavy Metal Stress Tolerance in Transgenic Petunia. Front. Plant Sci. 2018, 9, 1388. [Google Scholar] [CrossRef]
- Sapara, K.K.; Khedia, J.; Agarwal, P.; Gangapur, D.R.; Agarwal, P.K. SbMYB15 transcription factor mitigates cadmium and nickel stress in transgenic tobacco by limiting uptake and modulating antioxidative defence system. Funct. Plant Biol. 2019, 46, 702–714. [Google Scholar] [CrossRef]
- Zhang, P.; Wang, R.; Ju, Q.; Li, W.; Tran, L.-S.P.; Xu, J. The R2R3-MYB Transcription Factor MYB49 Regulates Cadmium Accumulation. Plant Physiol. 2019, 180, 529–542. [Google Scholar] [CrossRef]
- Zhu, S.J.; Shi, W.J.; Jie, Y.C.; Zhou, Q.M. Cloning and expression analysis of cadmium-responsive transcription factor gene BnMYB1 from ramie (Boehmeria nivea). J. Agric. Biotechnol. 2018, 26, 774–783. [Google Scholar]
- Zhu, S.; Shi, W.; Jie, Y.; Zhou, Q.; Song, C. A MYB transcription factor, BnMYB2, cloned from ramie (Boehmeria nivea) is involved in cadmium tolerance and accumulation. PLoS ONE 2020, 15, e0233375. [Google Scholar] [CrossRef]
- Zhu, S.J.; Shi, W.J. Cloning and expression pattern analysis of BnMYB3 transcription factor gene in ramie. Acta Bot. Boreali-Occident. Sin. 2019, 39, 422–429. [Google Scholar]
- Lei, M.; Yue, Q.; Chen, T.; Huang, Z.; Liao, X.; Liu, Y.; Zheng, G.; Chang, Q. Heavy metal concentrations in soils and plants around Shizhuyuan mining area of Hu’nan province. Acta Ecol. Sin. 2005, 25, 1146–1151. [Google Scholar]
- Zhu, S.; Shi, W.; Zhang, J. Effect of different ramie (Boehmeria nivea L. Gaud) cultivars on the adsorption of heavy metal ions cadmium and lead in the remediation of contaminated farmland soils. Open Chem. 2022, 20, 444–454. [Google Scholar] [CrossRef]
- She, W.; Jie, Y.; Xing, H.; Lu, Y.; Kang, W.; Wang, D. Heavy metal concentrations and bioaccumulation of ramie (Boehmeria nivea) growing on 3 mining areas in Shimen, Lengshuijiang and Liuyang of Hunan province. Acta Ecol. Sin. 2011, 31, 874–881. [Google Scholar]
- Sandalio, L.; Dalurzo, H.; Gómez, M.; Romero-Puertas, M.; del Río, L. Cadmium-induced changes in the growth and oxidative metabolism of pea plants. J. Exp. Bot. 2001, 52, 2115–2126. [Google Scholar] [CrossRef]
- Zhang, G.; Fukami, M.; Sekimoto, H. Influence of cadmium on mineral concentrations and yield components in wheat genotypes differing in Cd tolerance at seedling stage. Field Crops Res. 2002, 77, 93–98. [Google Scholar] [CrossRef]
- Liu, J.; Liang, J.; Li, K.; Zhang, Z.; Yu, B.; Lu, X.; Yang, J.; Zhu, Q. Correlations between cadmium and mineral nutrients in absorption and accumulation in various genotypes of rice under cadmium stress. Chemosphere 2003, 52, 1467–1473. [Google Scholar] [CrossRef]
- Wu, H.; Chen, C.; Du, J.; Liu, H.; Cui, Y.; Zhang, Y.; He, Y.; Wang, Y.; Chu, C.; Feng, Z.; et al. Co-Overexpression FIT with AtbHLH38 or AtbHLH39 in Arabidopsis-Enhanced Cadmium Tolerance via Increased Cadmium Sequestration in Roots and Improved Iron Homeostasis of Shoots. Plant Physiol. 2012, 158, 790–800. [Google Scholar] [CrossRef]
- Shao, G.; Chen, M.; Wang, W.; Mou, R.; Zhang, G. Iron nutrition affects cadmium accumulation and toxicity in rice plants. Plant Growth Regul. 2007, 53, 33–42. [Google Scholar] [CrossRef]
- Yuan, Y.; Wu, H.; Wang, N.; Li, J.; Zhao, W.; Du, J.; Wang, D.; Ling, H.-Q. FIT interacts with AtbHLH38 and AtbHLH39 in regulating iron uptake gene expression for iron homeostasis in Arabidopsis. Cell Res. 2008, 18, 385–397. [Google Scholar] [CrossRef]
- Wang, N.; Cui, Y.; Liu, Y.; Fan, H.; Du, J.; Huang, Z.; Yuan, Y.; Wu, H.; Ling, H.-Q. Requirement and Functional Redundancy of Ib Subgroup bHLH Proteins for Iron Deficiency Responses and Uptake in Arabidopsis thaliana. Mol. Plant 2013, 6, 503–513. [Google Scholar] [CrossRef]
- Feller, A.; Machemer, K.; Braun, E.L.; Grotewold, E. Evolutionary and comparative analysis of MYB and bHLH plant transcription factors. Plant J. 2011, 66, 94–116. [Google Scholar] [CrossRef] [PubMed]
- Millard, P.S.; Weber, K.; Kragelund, B.B.; Burow, M. Specificity of MYB interactions relies on motifs in ordered and disordered contexts. Nucleic Acids Res. 2019, 47, 9592–9608. [Google Scholar] [CrossRef]
- Jiang, Y.; Chen, X.; Chai, S.; Sheng, H.; Sha, L.; Fan, X.; Zeng, J.; Kang, H.; Zhang, H.; Xiao, X.; et al. TpIRT1 from Polish wheat (Triticum polonicum L.) enhances the accumulation of Fe, Mn, Co, and Cd in Arabidopsis. Plant Sci. 2021, 312, 111058. [Google Scholar] [CrossRef] [PubMed]
- Nishida, S.; Tsuzuki, C.; Kato, A.; Aisu, A.; Yoshida, J.; Mizuno, T. AtIRT1, the Primary Iron Uptake Transporter in the Root, Mediates Excess Nickel Accumulation in Arabidopsis thaliana. Plant Cell Physiol. 2011, 52, 1433–1442. [Google Scholar] [CrossRef] [PubMed]
- Tan, L.; Qu, M.; Zhu, Y.; Peng, C.; Wang, J.; Gao, D.; Chen, C. ZINC TRANSPORTER5 and ZINC TRANSPORTER9 Function Synergistically in Zinc/Cadmium Uptake. Plant Physiol. 2020, 183, 1235–1249. [Google Scholar] [CrossRef]
- Inaba, S.; Kurata, R.; Kobayashi, M.; Yamagishi, Y.; Mori, I.; Ogata, Y.; Fukao, Y. Identification of putative target genes of bZIP19, a transcription factor essential for Arabidopsis adaptation to Zn deficiency in roots. Plant J. 2015, 84, 323–334. [Google Scholar] [CrossRef]
- Assunção, A.G.L.; Herrero, E.; Lin, Y.-F.; Huettel, B.; Talukdar, S.; Smaczniak, C.; Immink, R.G.H.; Van Eldik, M.; Fiers, M.; Schat, H.; et al. Arabidopsis thaliana transcription factors bZIP19 and bZIP23 regulate the adaptation to zinc deficiency. Proc. Natl. Acad. Sci. USA 2010, 107, 10296–10301. [Google Scholar] [CrossRef]
- Xian, J.; Wang, Y.; Niu, K.; Ma, H.; Ma, X. Transcriptional regulation and expression network responding to cadmium stress in a Cd-tolerant perennial grass Poa Pratensis. Chemosphere 2020, 250, 126158. [Google Scholar] [CrossRef]
- Chen, S.; Xie, M.; Cui, M.; Li, W.; Xu, Z.; Jia, C.; Yang, G. Identification of Broussonetia papyrifera transcription Factor BpbZIP1 and analysis of its response to cadmium stress. Bull. Bot. Res. 2022, 42, 394–402. [Google Scholar]
- Huang, C.; Zhou, J.; Jie, Y.; Xing, H.; Zhong, Y.; Yu, W.; She, W.; Ma, Y.; Liu, Z.; Zhang, Y. A Ramie bZIP transcription factor BnbZIP2 is involved in drought, salt, and heavy metal stress response. DNA Cell Biol. 2016, 35, 776–786. [Google Scholar] [CrossRef]
- Jakoby, M.; Weisshaar, B.; Dröge-Laser, W.; Vicente-Carbajosa, J.; Tiedemann, J.; Kroj, T.; Parcy, F. bZIP transcription factors in Arabidopsis. Trends Plant Sci. 2002, 7, 106–111. [Google Scholar] [CrossRef]
- Joo, J.; Lee, Y.H.; Song, S.I. Overexpression of the rice basic leucine zipper transcription factor OsbZIP12 confers drought tolerance to rice and makes seedlings hypersensitive to ABA. Plant Biotechnol. Rep. 2014, 8, 431–441. [Google Scholar] [CrossRef]
- Hobo, T.; Kowyama, Y.; Hattori, T. A bZIP factor, TRAB1, interacts with VP1 and mediates abscisic acid-induced transcription. Proc. Natl. Acad. Sci. USA 1999, 96, 15348–15353. [Google Scholar] [CrossRef]
- Lu, G.; Gao, C.; Zheng, X.; Han, B. Identification of OsbZIP72 as a positive regulator of ABA response and drought tolerance in rice. Planta 2009, 229, 605–615. [Google Scholar] [CrossRef] [PubMed]
- Tang, N.; Zhang, H.; Li, X.; Xiao, J.; Xiong, L. Constitutive Activation of Transcription Factor OsbZIP46 Improves Drought Tolerance in Rice. Plant Physiol. 2012, 158, 1755–1768. [Google Scholar] [CrossRef]
- Xiang, Y.; Tang, N.; Du, H.; Ye, H.; Xiong, L. Characterization of OsbZIP23 as a Key Player of the Basic Leucine Zipper Transcription Factor Family for Conferring Abscisic Acid Sensitivity and Salinity and Drought Tolerance in Rice. Plant Physiol. 2008, 148, 1938–1952. [Google Scholar] [CrossRef] [PubMed]
- Matiolli, C.C.; Tomaz, J.P.; Duarte, G.T.; Prado, F.M.; Del Bem, L.E.V.; Silveira, A.B.; Gauer, L.; Corrêa, L.G.G.; Drumond, R.D.; Viana, A.J.C.; et al. The Arabidopsis bZIP Gene AtbZIP63 Is a Sensitive Integrator of Transient Abscisic Acid and Glucose Signals. Plant Physiol. 2011, 157, 692–705. [Google Scholar] [CrossRef]
- Mathur, P.; Mukherjee, S. Molecular mechanisms of auxin mediated regulation of heavy metal and metalloid stress in plants. Environ. Exp. Bot. 2022, 196, 104796. [Google Scholar] [CrossRef]
- Matthes, M.S.; Best, N.B.; Robil, J.M.; Malcomber, S.; Gallavotti, A.; McSteen, P. Auxin EvoDevo: Conservation and Diversification of Genes Regulating Auxin Biosynthesis, Transport, and Signaling. Mol. Plant 2018, 12, 298–320. [Google Scholar] [CrossRef]
- Guo, Y.; Xu, C.-B.; Sun, X.-J.; Hu, Z.; Fan, S.-J.; Jiang, Q.-Y.; Zhang, H. TaSAUR78 enhances multiple abiotic stress tolerance by regulating the interacting gene TaVDAC1. J. Integr. Agric. 2019, 18, 2682–2690. [Google Scholar] [CrossRef]
- He, Y.; Liu, Y.; Li, M.; Lamin-Samu, A.T.; Yang, D.; Yu, X.; Izhar, M.; Jan, I.; Ali, M.; Lu, G. The Arabidopsis SMALL AUXIN UP RNA32 Protein Regulates ABA-Mediated Responses to Drought Stress. Front. Plant Sci. 2021, 12, 625493. [Google Scholar] [CrossRef]
- Chen, F.; Wang, R.-J.; Wu, C.-J.; Lin, M.; Yan, H.-W.; Xiang, Y. SAUR8, a small auxin-up RNA gene in poplar, confers drought tolerance to transgenic Arabidopsis plants. Gene 2022, 837, 146692. [Google Scholar] [CrossRef] [PubMed]
- Qiu, T.; Qi, M.; Ding, X.; Zheng, Y.; Zhou, T.; Chen, Y.; Han, N.; Zhu, M.; Bian, H.; Wang, J. The SAUR41 subfamily of SMALL AUXIN UP RNA genes is abscisic acid inducible to modulate cell expansion and salt tolerance in Arabidopsis thaliana seedlings. Ann. Bot. 2020, 125, 805–819. [Google Scholar] [CrossRef] [PubMed]
- Chauhan, R.; Awasthi, S.; Indoliya, Y.; Chauhan, A.S.; Mishra, S.; Agrawal, L.; Srivastava, S.; Dwivedi, S.; Singh, P.C.; Mallick, S.; et al. Transcriptome and proteome analyses reveal selenium mediated amelioration of arsenic toxicity in rice (Oryza sativa L.). J. Hazard. Mater. 2020, 390, 122122. [Google Scholar] [CrossRef] [PubMed]
- Meng, L.; Yang, Y.; Ma, Z.; Jiang, J.; Zhang, X.; Chen, Z.; Cui, G.; Yin, X. Integrated physiological, transcriptomic and metabolomic analysis of the response of Trifolium pratense L. to Pb toxicity. J. Hazard. Mater. 2022, 436, 129128. [Google Scholar] [CrossRef]
- Hernandez, L.E.; Gárate, A.; Carpena-Ruiz, R. Effects of cadmium on the uptake, distribution and assimilation of nitrate in Pisum sativum. Plant Soil 1997, 189, 97–106. [Google Scholar] [CrossRef]
- Khan, M.I.R.; Iqbal, N.; Masood, A.; Mobin, M.; Anjum, N.A.; Khan, N.A. Modulation and significance of nitrogen and sulfur metabolism in cadmium challenged plants. Plant Growth Regul. 2016, 78, 1–11. [Google Scholar] [CrossRef]
- He, F.; Zhao, Q.; Huang, J.-L.; Niu, M.-X.; Feng, H.-C.; Shi, Y.-J.; Zhao, K.-J.; Cui, X.-L.; Wu, X.-L.; Mi, J.-X.; et al. External application of nitrogen alleviates toxicity of cadmium on poplars via starch and sucrose metabolism. Tree Physiol. 2021, 41, 2126–2141. [Google Scholar] [CrossRef]
- Huang, J.; Wu, X.; Tian, F.; Chen, Q.; Luo, P.; Zhang, F.; Wan, X.; Zhong, Y.; Liu, Q.; Lin, T. Changes in Proteome and Protein Phosphorylation Reveal the Protective Roles of Exogenous Nitrogen in Alleviating Cadmium Toxicity in Poplar Plants. Int. J. Mol. Sci. 2019, 21, 278. [Google Scholar] [CrossRef] [PubMed]
- Balotf, S.; Kavoosi, G.; Kholdebarin, B. Nitrate reductase, nitrite reductase, glutamine synthetase, and glutamate synthase expression and activity in response to different nitrogen sources in nitrogen-starved wheat seedlings. Biotechnol. Appl. Biochem. 2016, 63, 220–229. [Google Scholar] [CrossRef]
- Campbell, W.H. Nitrate reductase and its role in nitrate assimilation in plants. Physiol. Plant. 2006, 74, 214–219. [Google Scholar] [CrossRef]
- Singh, P.K.; Indoliya, Y.; Chauhan, A.S.; Singh, S.P.; Singh, A.P.; Dwivedi, S.; Tripathi, R.D.; Chakrabarty, D. Nitric oxide mediated transcriptional modulation enhances plant adaptive responses to arsenic stress. Sci. Rep. 2017, 7, 3592. [Google Scholar] [CrossRef] [PubMed]
- Hu, Y.; You, J.; Liang, X. Nitrate reductase-mediated nitric oxide production is involved in copper tolerance in shoots of hulless barley. Plant Cell Rep. 2015, 34, 367–379. [Google Scholar] [CrossRef]
- Emamverdian, A.; Ding, Y.; Barker, J.; Mokhberdoran, F.; Ramakrishnan, M.; Liu, G.; Li, Y. Nitric Oxide Ameliorates Plant Metal Toxicity by Increasing Antioxidant Capacity and Reducing Pb and Cd Translocation. Antioxidants 2021, 10, 1981. [Google Scholar] [CrossRef] [PubMed]
- Xu, J.; Yin, H.; Li, Y.; Liu, X. Nitric Oxide Is Associated with Long-Term Zinc Tolerance in Solanum nigrum. Plant Physiol. 2010, 154, 1319–1334. [Google Scholar] [CrossRef] [PubMed]
- Gill, S.S.; Hasanuzzaman, M.; Nahar, K.; Macovei, A.; Tuteja, N. Importance of nitric oxide in cadmium stress tolerance in crop plants. Plant Physiol. Biochem. 2013, 63, 254–261. [Google Scholar] [CrossRef]
- Liu, X.; Hu, B.; Chu, C. Nitrogen assimilation in plants: Current status and future prospects. J. Genet. Genom. 2022, 49, 394–404. [Google Scholar] [CrossRef]
- Lynch, J.M.; Barbano, D.M. Kjeldahl Nitrogen Analysis as a Reference Method for Protein Determination in Dairy Products. J. AOAC Int. 1999, 82, 1389–1398. [Google Scholar] [CrossRef]
Disclaimer/Publisher’s Note: The statements, opinions and data contained in all publications are solely those of the individual author(s) and contributor(s) and not of MDPI and/or the editor(s). MDPI and/or the editor(s) disclaim responsibility for any injury to people or property resulting from any ideas, methods, instructions or products referred to in the content. |
© 2023 by the authors. Licensee MDPI, Basel, Switzerland. This article is an open access article distributed under the terms and conditions of the Creative Commons Attribution (CC BY) license (https://creativecommons.org/licenses/by/4.0/).





