The Olive Phenolic S-(-)-Hydroxyoleocanthal Attenuates Neuroendocrine Prostate Cancer via Modulation of EPHA3-Centered Oncogenic Network
Simple Summary
Abstract
1. Introduction
2. Materials and Methods
2.1. Chemicals and Reagents
2.2. Compound Preparation and Stock Solution
2.3. Cell Lines and Culture Conditions
2.4. Cells Viability Assay
2.5. Lentivirus-Aided Luciferase Labeling of NCI-H660 Cells
2.6. Western Blot Analysis
2.7. Animal Models and Treatments
2.8. Nude Mouse Xenograft Model
2.9. RNA Extraction
2.10. RNA Sequencing and Data Analysis
2.11. Protein–Protein Interactions
2.12. Statistics
3. Results
3.1. Antiproliferative Activity of HOC Against Diverse PCa Cell Lines
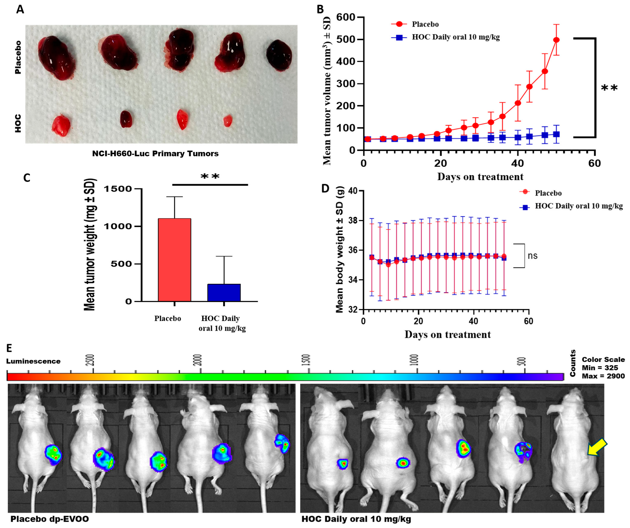
3.2. HOC Suppressed the NEPC Progression in a Nude-Mouse NCI-H660-Luc Cells-Developed Xenograft Model
3.3. HOC Suppressed the Locoregional and Distant Recurrences After the NCI-H660-Luc Primary Tumors Surgical Excision in a Nude-Mouse Xenograft Model
3.4. EPHA3 Differential Regulation in NEPC Model
3.5. Protein–Protein Interaction Network of EPHA3 with Key NEPC Markers
3.6. HOC Suppressed Tumor Recurrence Through Downregulation of EPHA3 and Disruption of Neuroendocrine Signaling Network
3.7. HOC Attenuates NEPC Pathogenesis Markers in NCI-H660-Luc Primary Tumor via Downregulation of EPHA3 and Associated Regulators
3.8. HOC Suppressed Neuroendocrine Phenotype in NCI-H660-Luc Recurrent Tumor via Downregulation of EPHA3 and Associated Regulators
4. Discussion
5. Conclusions
Supplementary Materials
Author Contributions
Funding
Institutional Review Board Statement
Informed Consent Statement
Data Availability Statement
Acknowledgments
Conflicts of Interest
References
- Kratzer, T.B.; Mazzitelli, N.; Star, J.; Dahut, W.L.; Jemal, A.; Siegel, R.L. Prostate cancer statistics, 2025. CA Cancer J. Clin. 2025, 75, 485–497. [Google Scholar] [CrossRef]
- Siegel, R.L.; Kratzer, T.B.; Giaquinto, A.N.; Sung, H.; Jemal, A. Cancer statistics, 2025. CA Cancer J. Clin. 2025, 75, 10–45. [Google Scholar] [CrossRef] [PubMed]
- Li, C.; Cheng, D.; Li, P. Androgen receptor dynamics in prostate cancer: From disease progression to treatment resistance. Front. Oncol. 2025, 15, 1542811. [Google Scholar] [CrossRef] [PubMed]
- Chen, J.; Shi, M.; Chuen Choi, S.Y.; Wang, Y.; Lin, D.; Zeng, H.; Wang, Y. Genomic alterations in neuroendocrine prostate cancer: A systematic review and meta-analysis. BJUI Compass 2023, 4, 256–265. [Google Scholar] [CrossRef] [PubMed]
- Kim, S.H.; Kang, B.C.; Seong, D.; Lee, W.H.; An, J.H.; Je, H.U.; Cha, H.J.; Chang, H.W.; Kim, S.Y.; Kim, S.W.; et al. EPHA3 contributes to epigenetic suppression of PTEN in radioresistant head and neck cancer. Biomolecules 2021, 11, 599. [Google Scholar] [CrossRef]
- Anderton, M.; van der Meulen, E.; Blumenthal, M.J.; Schäfer, G. The role of the Eph receptor family in tumorigenesis. Cancers 2021, 13, 206. [Google Scholar] [CrossRef]
- Duan, X.; Xu, X.; Yin, B.; Hong, B.; Liu, W.; Liu, Q.; Tao, Z. The prognostic value of EphA3 and the androgen receptor in prostate cancer treated with radical prostatectomy. J. Clin. Lab. Anal. 2019, 33, e22871. [Google Scholar] [CrossRef]
- Singh, A.P.; Bafna, S.; Chaudhary, K.; Venkatraman, G.; Smith, L.; Eudy, J.D.; Johansson, S.L.; Lin, M.F.; Batra, S.K. Genome-wide expression profiling reveals transcriptomic variation and perturbed gene networks in androgen-dependent and androgen-independent prostate cancer cells. Cancer Lett. 2008, 259, 28–38. [Google Scholar] [CrossRef]
- London, M.; Gallo, E. Critical role of EphA3 in cancer and current state of EphA3 drug therapeutics. Mol. Biol. Rep. 2020, 47, 5523–5533. [Google Scholar] [CrossRef]
- Peddio, A.; Pietroluongo, E.; Lamia, M.R.; Luciano, A.; Caltavituro, A.; Buonaiuto, R.; Pecoraro, G.; De Placido, P.; Palmieri, G.; Bianco, R.; et al. DLL3 as a potential diagnostic and therapeutic target in neuroendocrine neoplasms: A narrative review. Crit. Rev. Oncol./Hematol. 2024, 204, 104524. [Google Scholar] [CrossRef]
- Korsen, J.A.; Gutierrez, J.A.; Tully, K.M.; Carter, L.M.; Samuels, Z.V.; Khitrov, S.; Poirier, J.T.; Rudin, C.M.; Chen, Y.; Morris, M.J.; et al. Delta-like ligand 3–targeted radioimmunotherapy for neuroendocrine prostate cancer. Proc. Natl. Acad. Sci. USA 2022, 119, e2203820119. [Google Scholar] [CrossRef]
- Aggarwal, R.; Rottey, S.; Bernard-Tessier, A.; Mellado, B.; Kosaka, T.; Stadler, W.M.; Horvath, L.; Greil, R.; O’NEil, B.; Siddiqui, B.A.; et al. Safety and efficacy of Tarlatamab in patients with neuroendocrine prostate cancer: Results from the Phase 1b DeLLpro-300 study. Clin. Cancer Res. 2025, 31, 3854–3863. [Google Scholar] [CrossRef]
- Rodarte, K.E.; Heyman, S.N.; Guo, L.; Flores, L.; Savage, T.K.; Villarreal, J.; Deng, S.; Xu, L.; Shah, R.B.; Oliver, T.G.; et al. Neuroendocrine differentiation in prostate cancer requires ASCL1. Cancer Res. 2024, 84, 3522–3537. [Google Scholar] [CrossRef]
- Venkadakrishnan, V.B.; Presser, A.G.; Singh, R.; Booker, M.A.; Traphagen, N.A.; Weng, K.; Voss, N.C.; Mahadevan, N.R.; Mizuno, K.; Puca, L.; et al. Lineage-specific canonical and non-canonical activity of EZH2 in advanced prostate cancer subtypes. Nat. Commun. 2024, 15, 6779. [Google Scholar] [CrossRef] [PubMed]
- Nouruzi, S.; Ganguli, D.; Tabrizian, N.; Kobelev, M.; Sivak, O.; Namekawa, T.; Thaper, D.; Baca, S.C.; Freedman, M.L.; Aguda, A.; et al. ASCL1 activates neuronal stem cell-like lineage programming through remodeling of the chromatin landscape in prostate cancer. Nat. Commun. 2022, 13, 2282. [Google Scholar] [CrossRef]
- Bishop, J.L.; Thaper, D.; Vahid, S.; Davies, A.; Ketola, K.; Kuruma, H.; Jama, R.; Nip, K.M.; Angeles, A.; Johnson, F.; et al. The master neural transcription factor BRN2 is an androgen receptor–suppressed driver of neuroendocrine differentiation in prostate cancer. Cancer Discov. 2017, 7, 54–71. [Google Scholar] [CrossRef]
- Ishii, J.; Sato, H.; Sakaeda, M.; Shishido-Hara, Y.; Hiramatsu, C.; Kamma, H.; Shimoyamada, H.; Fujiwara, M.; Endo, T.; Aoki, I.; et al. POU domain transcription factor BRN2 is crucial for expression of ASCL1, ND1 and neuroendocrine marker molecules and cell growth in small cell lung cancer. Pathol. Int. 2013, 63, 158–168. [Google Scholar] [CrossRef]
- Sreekumar, A.; Saini, S. Role of transcription factors and chromatin modifiers in driving lineage reprogramming in treatment-induced neuroendocrine prostate cancer. Front. Cell Dev. Biol. 2023, 11, 1075707. [Google Scholar] [CrossRef] [PubMed]
- Akamatsu, S.; Inoue, T.; Ogawa, O.; Gleave, M.E. Clinical and molecular features of treatment-related neuroendocrine prostate cancer. Int. J. Urol. 2018, 25, 345–351. [Google Scholar] [CrossRef]
- Thaper, D.; Vahid, S.; Zoubeidi, A. Neural transcription factors in disease progression. In Prostate Cancer: Cellular and Genetic Mechanisms of Disease Development and Progression; Springer: Cham, Switzerland, 2020; pp. 437–462. [Google Scholar] [CrossRef]
- Mentella, M.C.; Scaldaferri, F.; Ricci, C.; Gasbarrini, A.; Miggiano, G.A. Cancer and Mediterranean diet: A review. Nutrients 2019, 11, 2059. [Google Scholar] [CrossRef] [PubMed]
- Lozano-Castellón, J.; López-Yerena, A.; Rinaldi de Alvarenga, J.F.; Romero del Castillo-Alba, J.; Vallverdú-Queralt, A.; Escribano-Ferrer, E.; Lamuela-Raventós, R.M. Health-promoting properties of oleocanthal and oleacein: Two secoiridoids from extra-virgin olive oil. Crit. Rev. Food Sci. Nutr. 2020, 60, 2532–2548. [Google Scholar] [CrossRef]
- Siddique, A.B.; Ayoub, N.M.; Tajmim, A.; Meyer, S.A.; Hill, R.A.; El Sayed, K.A. (−)-Oleocanthal prevents breast cancer locoregional recurrence after primary tumor surgical excision and neoadjuvant targeted therapy in orthotopic nude mouse models. Cancers 2019, 11, 637. [Google Scholar] [CrossRef] [PubMed]
- Siddique, A.B.; Ebrahim, H.Y.; Tajmim, A.; King, J.A.; Abdelwahed, K.S.; Abd Elmageed, Z.Y.; El Sayed, K.A. Oleocanthal attenuates metastatic castration-resistant prostate cancer progression and recurrence by targeting SMYD2. Cancers 2022, 14, 3542. [Google Scholar] [CrossRef] [PubMed]
- Tarun, M.T.; Elsayed, H.E.; Ebrahim, H.Y.; El Sayed, K.A. The olive oil phenolic S-(−)-oleocanthal suppresses colorectal cancer progression and recurrence by modulating SMYD2–EZH2 and c-MET activation. Nutrients 2025, 17, 397. [Google Scholar] [CrossRef] [PubMed]
- Pacifico, S.; Bláha, P.; Faramarzi, S.; Fede, F.; Michaličková, K.; Piccolella, S.; Ricciardi, V.; Manti, L. Differential radiomodulating action of Olea europaea L. cv. Caiazzana leaf extract on human normal and cancer cells: A joint chemical and radiobiological approach. Antioxidants 2022, 11, 1603. [Google Scholar] [CrossRef]
- Carpi, S.; Polini, B.; Manera, C.; Digiacomo, M.; Salsano, J.E.; Macchia, M.; Scoditti, E.; Nieri, P. miRNA modulation and antitumor activity by the extra-virgin olive oil polyphenol oleacein in human melanoma cells. Front. Pharmacol. 2020, 11, 574317. [Google Scholar] [CrossRef]
- Cirmi, S.; Celano, M.; Lombardo, G.E.; Maggisano, V.; Procopio, A.; Russo, D.; Navarra, M. Oleacein inhibits STAT3, activates the apoptotic machinery, and exerts anti-metastatic effects in SH-SY5Y human neuroblastoma cells. Food Funct. 2020, 11, 3271–3279. [Google Scholar] [CrossRef]
- Cuyàs, E.; Gumuzio, J.; Lozano-Sánchez, J.; Segura-Carretero, A.; Verdura, S.; Bosch-Barrera, J.; Martin-Castillo, B.; Nonell-Canals, A.; Llebaria, A.; Cabello, S.; et al. Mimetics of extra virgin olive oil phenols with anti-cancer stem cell activity. Aging 2020, 12, 21057–21075. [Google Scholar] [CrossRef]
- Marrero, A.D.; Ortega-Vidal, J.; Salido, S.; Castilla, L.; Vidal, I.; Quesada, A.R.; Altarejos, J.; Martínez-Poveda, B.; Medina, M.A. Anti-angiogenic effects of oleacein and oleocanthal: New bioactivities of compounds from extra virgin olive oil. Biomed. Pharmacother. 2023, 165, 115234. [Google Scholar] [CrossRef]
- Siddique, A.B.; Ebrahim, H.; Mohyeldin, M.; Qusa, M.; Batarseh, Y.; Fayyad, A.; Tajmim, A.; Nazzal, S.; Kaddoumi, A.; El Sayed, K. Novel liquid–liquid extraction and self-emulsion methods for simplified isolation of extra-virgin olive oil phenolics with emphasis on (−)-oleocanthal and its oral anti-breast cancer activity. PLoS ONE 2019, 14, e0214798. [Google Scholar] [CrossRef]
- Andrews, S. FastQC: A Quality Control Tool for High Throughput Sequence Data. 2010. Available online: https://www.bioinformatics.babraham.ac.uk/projects/fastqc/ (accessed on 10 March 2025).
- Dobin, A.; Davis, C.A.; Schlesinger, F.; Drenkow, J.; Zaleski, C.; Jha, S.; Batut, P.; Chaisson, M.; Gingeras, T.R. STAR: Ultrafast universal RNA-seq aligner. Bioinformatics 2013, 29, 15–21. [Google Scholar] [CrossRef]
- Liao, Y.; Smyth, G.K.; Shi, W. featureCounts: An efficient general-purpose program for assigning sequence reads to genomic features. Bioinformatics 2014, 30, 923–930. [Google Scholar] [CrossRef] [PubMed]
- Love, M.I.; Huber, W.; Anders, S. Moderated estimation of fold change and dispersion for RNA-seq data with DESeq2. Genome Biol. 2014, 15, 550. [Google Scholar] [CrossRef]
- Benjamini, Y.; Hochberg, Y. Controlling the false discovery rate: A practical and powerful approach to multiple testing. J. R. Stat. Soc. Ser. B 1995, 57, 289–300. [Google Scholar] [CrossRef]
- Cacciatore, A.; Albino, D.; Catapano, C.V.; Carbone, G.M. Preclinical models of neuroendocrine prostate cancer. Curr. Protoc. 2023, 3, e742. [Google Scholar] [CrossRef]
- Li, Y.; Chen, R.; Bowden, M.; Mo, F.; Lin, Y.Y.; Gleave, M.; Collins, C.; Dong, X. Establishment of a neuroendocrine prostate cancer model driven by the RNA splicing factor SRRM4. Oncotarget 2017, 8, 66878–66890. [Google Scholar] [CrossRef]
- Nair, A.B.; Jacob, S. A simple practice guide for dose conversion between animals and humans. J. Basic Clin. Pharm. 2016, 7, 27–31. [Google Scholar] [CrossRef]
- Dutta, S.; Sengupta, P. Men and mice: Relating their ages. Life Sci. 2016, 152, 244–248. [Google Scholar] [CrossRef]
- Maylin, Z.R.; Smith, C.; Classen, A.; Asim, M.; Pandha, H.; Wang, Y. Therapeutic exploitation of neuroendocrine transdifferentiation drivers in prostate cancer. Cells 2024, 13, 1999. [Google Scholar] [CrossRef] [PubMed]
- Saunders, L.R.; Bankovich, A.J.; Anderson, W.C.; Aujay, M.A.; Bheddah, S.; Black, K.; Desai, R.; Escarpe, P.A.; Hampl, J.; Laysang, A.; et al. A DLL3-targeted antibody-drug conjugate eradicates high-grade pulmonary neuroendocrine tumor-initiating cells in vivo. Sci. Transl. Med. 2015, 7, 302ra136. [Google Scholar] [CrossRef] [PubMed]
- Cejas, P.; Xie, Y.; Font-Tello, A.; Lim, K.; Syamala, S.; Qiu, X.; Tewari, A.K.; Shah, N.; Nguyen, H.M.; Patel, R.A.; et al. Subtype heterogeneity and epigenetic convergence in neuroendocrine prostate cancer. Nat. Commun. 2021, 12, 5775. [Google Scholar] [CrossRef] [PubMed]
- López-Yerena, A.; Pérez, M.; Vallverdú-Queralt, A.; Miliarakis, E.; Lamuela-Raventós, R.M.; Escribano-Ferrer, E. Oleacein intestinal permeation and metabolism in rats using an in-situ perfusion technique. Pharmaceutics 2021, 13, 719. [Google Scholar] [CrossRef]
- López-Yerena, A.; Vallverdú-Queralt, A.; Lamuela-Raventós, R.M.; Escribano-Ferrer, E. LC-ESI-LTQ-Orbitrap-MS for profiling the distribution of oleacein and its metabolites in rat tissues. Antioxidants 2021, 10, 1083. [Google Scholar] [CrossRef]
- Nikou, T.; Sakavitsi, M.E.; Kalampokis, E.; Halabalaki, M. Metabolism and bioavailability of olive bioactive constituents based on in vitro, in vivo and human studies. Nutrients 2022, 14, 3773. [Google Scholar] [CrossRef]
- Lepore, S.M.; Maggisano, V.; Bulotta, S.; Mignogna, C.; Arcidiacono, B.; Procopio, A.; Brunetti, A.; Russo, D.; Celano, M. Oleacein prevents high fat diet-induced adiposity and ameliorates some biochemical parameters of insulin sensitivity in mice. Nutrients 2019, 11, 1829. [Google Scholar] [CrossRef] [PubMed]
- Lombardo, G.E.; Lepore, S.M.; Morittu, V.M.; Arcidiacono, B.; Colica, C.; Procopio, A.; Maggisano, V.; Bulotta, S.; Costa, N.; Mignogna, C.; et al. Effects of oleacein on high-fat diet-dependent steatosis, weight gain, and insulin resistance in mice. Front. Endocrinol. 2018, 9, 347511. [Google Scholar] [CrossRef] [PubMed]







| Protein Name | Primary Tumor % Reduction | Recurrence Tumor % Reduction |
|---|---|---|
| EPHA3 | 85 | 31 |
| BRN2 | 91.4 | 93.7 |
| EZH2 | 89.5 | 95 |
| ASCL1 | 80 | 77 |
| DLL3 | 56.2 | 79 |
| CHGA | 64.8 | 76 |
| SYP | 66 | 63 |
Disclaimer/Publisher’s Note: The statements, opinions and data contained in all publications are solely those of the individual author(s) and contributor(s) and not of MDPI and/or the editor(s). MDPI and/or the editor(s) disclaim responsibility for any injury to people or property resulting from any ideas, methods, instructions or products referred to in the content. |
© 2025 by the authors. Licensee MDPI, Basel, Switzerland. This article is an open access article distributed under the terms and conditions of the Creative Commons Attribution (CC BY) license.
Share and Cite
Tarun, M.T.I.; Ebrahim, H.Y.; El Sayed, K.A. The Olive Phenolic S-(-)-Hydroxyoleocanthal Attenuates Neuroendocrine Prostate Cancer via Modulation of EPHA3-Centered Oncogenic Network. Cancers 2026, 18, 26. https://doi.org/10.3390/cancers18010026
Tarun MTI, Ebrahim HY, El Sayed KA. The Olive Phenolic S-(-)-Hydroxyoleocanthal Attenuates Neuroendocrine Prostate Cancer via Modulation of EPHA3-Centered Oncogenic Network. Cancers. 2026; 18(1):26. https://doi.org/10.3390/cancers18010026
Chicago/Turabian StyleTarun, Md Towhidul Islam, Hassan Y. Ebrahim, and Khalid A. El Sayed. 2026. "The Olive Phenolic S-(-)-Hydroxyoleocanthal Attenuates Neuroendocrine Prostate Cancer via Modulation of EPHA3-Centered Oncogenic Network" Cancers 18, no. 1: 26. https://doi.org/10.3390/cancers18010026
APA StyleTarun, M. T. I., Ebrahim, H. Y., & El Sayed, K. A. (2026). The Olive Phenolic S-(-)-Hydroxyoleocanthal Attenuates Neuroendocrine Prostate Cancer via Modulation of EPHA3-Centered Oncogenic Network. Cancers, 18(1), 26. https://doi.org/10.3390/cancers18010026

