You are currently viewing a new version of our website. To view the old version click .
Cancers
  • Correction
  • Open Access

22 January 2025

Correction: Panneerselvam et al. Inflammatory Mediators and Gut Microbial Toxins Drive Colon Tumorigenesis by IL-23 Dependent Mechanism. Cancers 2021, 13, 5159

,
,
,
,
,
and
1
Center for Cancer Prevention and Drug Development, The University of Oklahoma Health Sciences Center, Oklahoma City, OK 73104, USA
2
Stephenson Cancer Center, The University of Oklahoma Health Sciences Center, Oklahoma City, OK 73104, USA
3
Department of Medicine, The University of Oklahoma Health Sciences Center, Oklahoma City, OK 73104, USA
4
Department of Surgery, University of Oklahoma Health Sciences Center, Oklahoma City, OK 73104, USA
This article belongs to the Special Issue Tumor, Tumor-Associated Macrophages, and Therapy

Error in Figure

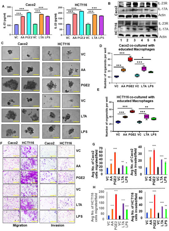
In the original publication [1], there was a mistake in Figures 5F and 6A as published. One of the images in Figure 4F was inadvertently duplicated in Figure 5F during our figure preparation process. A similar error was also noted between Figure 6A,D. The corrected Figure 5 and Figure 6 appear below. The authors state that the scientific conclusions are unaffected. This correction was approved by the Academic Editor. The original publication has also been updated.
Figure 5. IL-23 production by macrophages enhances colon tumor cell aggressiveness. (A) The level of IL-23 in the spent media of the co-culture system (Caco2/HCT116 + educated macrophages with AA/PGE2/LTA/LPS) was measured using ELISA. (B) The expression of IL-23R, IL-17A were analyzed in Caco2 and HCT116 cells co-cultured with educated macrophages compared to uneducated macrophages. Lane1-Vehicle control, Lane2-AA, Lane3- PGE2, Lane4- Vehicle control, Lane5- LTA, Lane6- LPS. β-actin was used as a protein loading control. (C) Co-culture of educated macrophages with tumor cells increased the self-renewal ability of cancer cells compared with uneducated macrophages co-culture system (Magnification 40×). (D,E) Quantification of organoids formed by tumor cells co-cultured with educated macrophages compared to uneducated macrophages. (F) Migration and invasion assay showed that tumor cells co-cultured with educated macrophages increased migration and invasion compared to uneducated macrophages (Magnification 10×). (G,H) Quantification of the number of migrated and invaded cells. All experiments were performed a minimum of three times. Bars denote standard deviation (SD). * p < 0.05, ** p < 0.01, and *** p < 0.001 were considered statistically significant.
Figure 6. Inhibition of IL-23 in DCs and macrophages reduced colon tumor cell self-renewal. (A,D) Effect of siRNA knockdown of IL-23 in educated DCs and macrophages on the self-renewal ability of co-cultured Caco2 and HCT116 cells compared to scramble siRNA and scramble siRNA + PGE2 stimulated immune cells (Magnification 40×). (B,C,E,F) Quantification of organoids formed per well by tumor cells co-cultured with siIL-23 treated and educated DCs and macrophages compared to scramble siRNA treated and uneducated macrophages. #-compared with siScramble; @-compared with siScramble + PGE2; $-compared with siIL-23. All experiments were performed a minimum of three times. Bars denote standard deviation (SD).

Reference

  1. Panneerselvam, J.; Madka, V.; Rai, R.; Morris, K.T.; Houchen, C.W.; Chandrakesan, P.; Rao, C.V. Inflammatory Mediators and Gut Microbial Toxins Drive Colon Tumorigenesis by IL-23 Dependent Mechanism. Cancers 2021, 13, 5159. [Google Scholar] [CrossRef] [PubMed]
Disclaimer/Publisher’s Note: The statements, opinions and data contained in all publications are solely those of the individual author(s) and contributor(s) and not of MDPI and/or the editor(s). MDPI and/or the editor(s) disclaim responsibility for any injury to people or property resulting from any ideas, methods, instructions or products referred to in the content.

Article Metrics

Citations

Article Access Statistics

Multiple requests from the same IP address are counted as one view.