Ginseng Polysaccharides Inhibit Aspergillus sydowii-Driven Lung Adenocarcinoma via Modulating Gut Microbiota–Bile Acid Metabolism Axis
Simple Summary
Abstract
1. Introduction
2. Materials and Methods
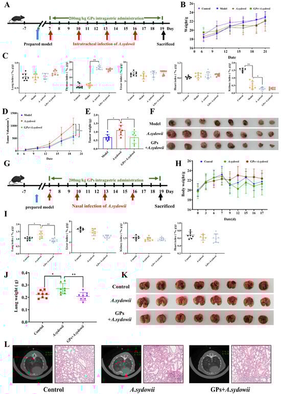
2.1. Lewis Lung Carcinoma Murine Model
2.2. Orthotopic LUAD Murine Model
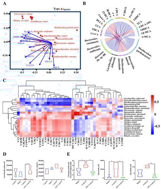
2.3. Metagenomics Analysis of Gut Microbiota
2.4. Targeted Metabolomic Analysis of Bile Acids
2.5. Correlation of Metagenomics-Targeted Metabolomic Analysis of Bile Acids
2.6. Association Between Metabolomics Data and Clinical Outcome
2.7. Statistical Analysis
3. Result
3.1. GPs Attenuate Neoplastic Proliferation and A. sydowii-Driven LUAD Carcinogenesis
3.2. GPs Modulate Gut Microbiota Diversity in A. sydowii-Challenged Lewis Mice
3.3. GPs Alleviate Gut Microbiota Dysbiosis in A. sydowii-Infected Lewis Mice
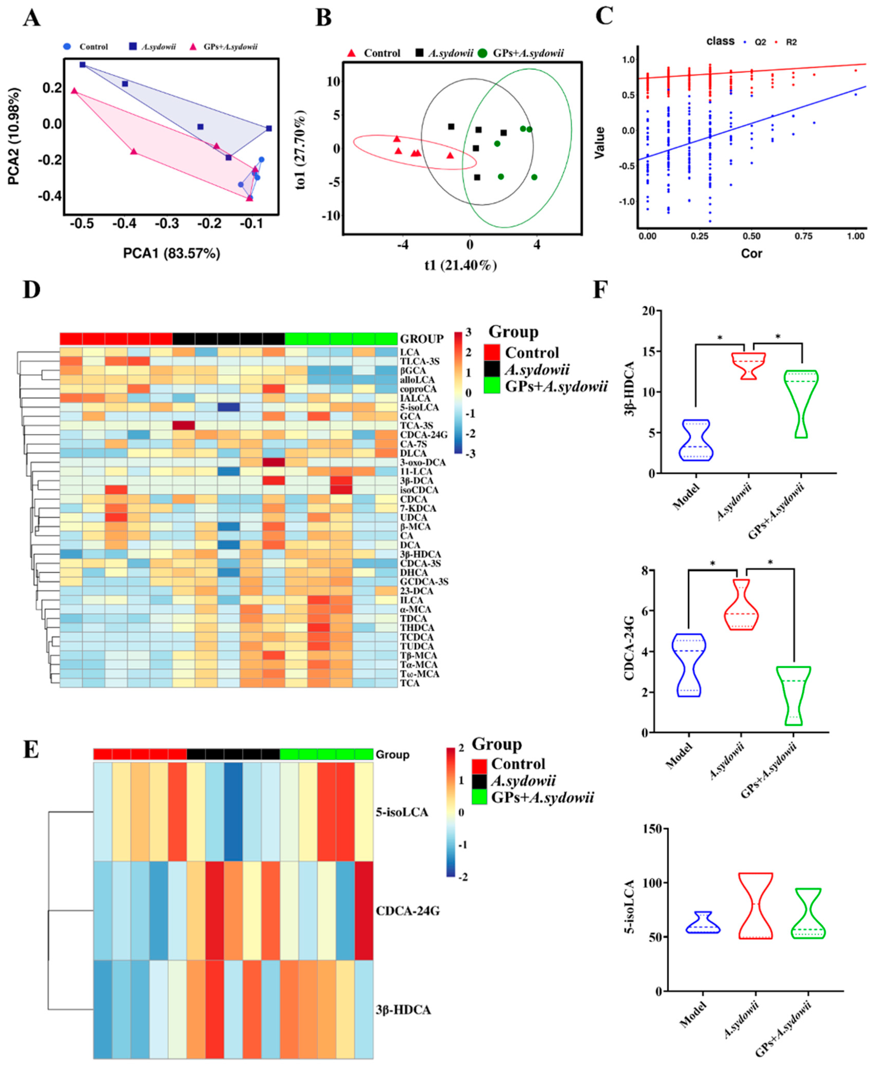
3.4. GPs Modulate Bile Acid Metabolism Disrupted by A. sydowii Infection in Lung Cancer
3.5. Comparative Assessment Unveiling Distinctions in Gut Microbiome Composition and Metabolic Profiles in LUAD
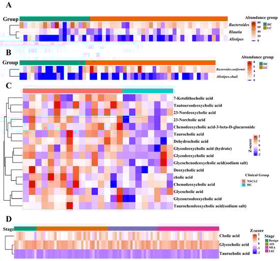
3.6. Clinical Validation of Gut Microbiota–Bile Acid Axis Dysregulation in Lung Cancer Patients
4. Discussion
5. Conclusions
Supplementary Materials
Author Contributions
Funding
Institutional Review Board Statement
Informed Consent Statement
Data Availability Statement
Conflicts of Interest
Abbreviations
| GPs | Ginseng polysaccharides |
| NSCLC | Non-small-cell lung cancer |
| LUAD | Lung adenocarcinoma |
| A. sydowii | Aspergillus sydowii |
| LLC cells | Lewis lung carcinoma |
| H&E | Hematoxylin and eosin |
| 23-DCA | Nor-deoxycholic acid |
| DLCA | dehydrolithocholic acid |
| 11-LCA | Lithocholenic acid |
| 3β-HDCA | β-Hyodeoxycholic Acid |
| UDCA-3S | 3-Sulfo-ursodeoxycholic Acid Disodium Salt |
| DCA-3-O-S | Deoxycholic Acid 3-O-Sulfate Disodium Salt |
| HCA | Hyocholic acid |
| MDCA | Murideoxycholic acid |
| 3-oxo-CA | 3-Oxocholic acid |
| 3β-UDCA | 3β-Ursodeoxycholic Acid |
| UDCA | Ursodeoxycholic acid |
| HDCA | Hyodeoxycholic acid |
| CA | Cholic acid |
| ECDF | Empirical cumulative distribution function |
| CCA: | Canonical correspondence analysis |
| HC | Healthy controls |
| OTUs | Operational taxonomic units |
| PCA | Principal component analysis |
References
- Siegel, R.L.; Giaquinto, A.N.; Jemal, A. Cancer statistics, 2024. CA Cancer J. Clin. 2024, 74, 12–49. [Google Scholar] [CrossRef]
- Ciernikova, S.; Sevcikova, A.; Mladosievicova, B.; Mego, M. Microbiome in cancer development and treatment. Microorganisms 2023, 12, 24. [Google Scholar] [CrossRef] [PubMed]
- Narunsky-Haziza, L.; Sepich-Poore, G.D.; Livyatan, I.; Asraf, O.; Martino, C.; Nejman, D.; Gavert, N.; Stajich, J.E.; Amit, G.; González, A. Pan-cancer analyses reveal cancer-type-specific fungal ecologies and bacteriome interactions. Cell 2022, 185, 3789–3806. e3717. [Google Scholar] [CrossRef] [PubMed]
- He, X.; Ran, Q.; Li, X.; Xiong, A.; Zhang, L.; Jiang, M.; Bai, L.; Peng, D.; Wang, J.; Sun, B. Candida albicans-Derived β-Glucan as a Novel Modulator of Tumor Microenvironment: Targeting Macrophage Polarization and Inducing Ferroptosis in Lung Cancer. J. Inflamm. Res. 2024, 17, 10479–10494. [Google Scholar] [CrossRef]
- Kashyap, V.H.; Mishra, A.; Bordoloi, S.; Varma, A.; Joshi, N.C. Exploring the intersection of Aspergillus fumigatus biofilms, infections, immune response and antifungal resistance. Mycoses 2023, 66, 737–754. [Google Scholar] [CrossRef] [PubMed]
- Liu, N.-N.; Yi, C.-X.; Wei, L.-Q.; Zhou, J.-A.; Jiang, T.; Hu, C.-C.; Wang, L.; Wang, Y.-Y.; Zou, Y.; Zhao, Y.-K. The intratumor mycobiome promotes lung cancer progression via myeloid-derived suppressor cells. Cancer Cell 2023, 41, 1927–1944.e9. [Google Scholar] [CrossRef]
- Ding, T.; Liu, C.; Li, Z. The mycobiome in human cancer: Analytical challenges, molecular mechanisms, and therapeutic implications. Molecular Cancer 2025, 24, 18. [Google Scholar] [CrossRef]
- Fisher, M.C.; Alastruey-Izquierdo, A.; Berman, J.; Bicanic, T.; Bignell, E.M.; Bowyer, P.; Bromley, M.; Brüggemann, R.; Garber, G.; Cornely, O.A. Tackling the emerging threat of antifungal resistance to human health. Nat. Rev. Microbiol. 2022, 20, 557–571. [Google Scholar] [CrossRef]
- Montassier, E.; Gastinne, T.; Vangay, P.; Al-Ghalith, G.; Bruley des Varannes, S.; Massart, S.; Moreau, P.; Potel, G.; de La Cochetière, M.; Batard, E. Chemotherapy-driven dysbiosis in the intestinal microbiome. Aliment. Pharmacol. Ther. 2015, 42, 515–528. [Google Scholar] [CrossRef]
- Huang, J.; Liu, D.; Wang, Y.; Liu, L.; Li, J.; Yuan, J.; Jiang, Z.; Jiang, Z.; Hsiao, W.W.; Liu, H. Ginseng polysaccharides alter the gut microbiota and kynurenine/tryptophan ratio, potentiating the antitumour effect of antiprogrammed cell death 1/programmed cell death ligand 1 (anti-PD-1/PD-L1) immunotherapy. Gut 2022, 71, 734–745. [Google Scholar] [CrossRef]
- Zhao, L.; Zhang, T.; Zhang, K. Pharmacological effects of ginseng and ginsenosides on intestinal inflammation and the immune system. Front. Immunol. 2024, 15, 1353614. [Google Scholar] [CrossRef]
- Alcock, B.P.; Huynh, W.; Chalil, R.; Smith, K.W.; Raphenya, A.R.; A Wlodarski, M.; Edalatmand, A.; Petkau, A.; A Syed, S.; Tsang, K.K.; et al. CARD 2023: Expanded curation, support for machine learning, and resistome prediction at the Comprehensive Antibiotic Resistance Database. Nucleic Acids Res. 2023, 51, D690–D699. [Google Scholar] [CrossRef]
- Buchfink, B.; Reuter, K.; Drost, H.-G. Sensitive protein alignments at tree-of-life scale using DIAMOND. Nat. Methods 2021, 18, 366–368. [Google Scholar] [CrossRef] [PubMed]
- Wood, D.E.; Lu, J.; Langmead, B. Improved metagenomic analysis with Kraken 2. Genome Biol. 2019, 20, 257. [Google Scholar] [CrossRef]
- Wang, T.; Su, W.; Li, L.; Wu, H.; Huang, H.; Li, Z.J.H. Alteration of the gut microbiota in patients with lung cancer accompanied by chronic obstructive pulmonary diseases. Heliyon 2024, 10, e30380. [Google Scholar] [CrossRef] [PubMed]
- Ni, B.; Kong, X.; Yan, Y.; Fu, B.; Zhou, F.; Xu, S. Combined analysis of gut microbiome and serum metabolomics reveals novel biomarkers in patients with early-stage non-small cell lung cancer. Front. Cell. Infect. Microbiol. 2023, 13, 1091825. [Google Scholar] [CrossRef] [PubMed]
- Helmink, B.A.; Khan, M.W.; Hermann, A.; Gopalakrishnan, V.; Wargo, J.A. The microbiome, cancer, and cancer therapy. Nat. Med. 2019, 25, 377–388. [Google Scholar] [CrossRef]
- Khan, N.; Tran, K.A.; Chevre, R.; Locher, V.; Richter, M.; Sun, S.; Sadeghi, M.; Pernet, E.; Herrero-Cervera, A.; Grant, A. β-Glucan reprograms neutrophils to promote disease tolerance against influenza A virus. Nat. Immunol. 2025, 26, 174–187. [Google Scholar] [CrossRef]
- van Boerdonk, S.; Saake, P.; Wanke, A.; Neumann, U.; Zuccaro, A. β-Glucan-binding proteins are key modulators of immunity and symbiosis in mutualistic plant–microbe interactions. Curr. Opin. Plant Biol. 2024, 81, 102610. [Google Scholar] [CrossRef]
- Khan, I.; Huang, G.; Li, X.; Leong, W.; Xia, W.; Hsiao, W.W. Mushroom polysaccharides from Ganoderma lucidum and Poria cocos reveal prebiotic functions. J. Funct. Foods 2018, 41, 191–201. [Google Scholar] [CrossRef]
- Thapa, R.; Magar, A.T.; Shrestha, J.; Panth, N.; Idrees, S.; Sadaf, T.; Bashyal, S.; Elwakil, B.H.; Sugandhi, V.V.; Rojekar, S. Influence of gut and lung dysbiosis on lung cancer progression and their modulation as promising therapeutic targets: A comprehensive review. MedComm 2024, 5, e70018. [Google Scholar] [CrossRef]
- Tao, R.; Lu, K.; Zong, G.; Xia, Y.; Han, H.; Zhao, Y.; Wei, Z.; Lu, Y. Ginseng polysaccharides: Potential antitumor agents. J. Ginseng Res. 2023, 47, 9–22. [Google Scholar] [CrossRef] [PubMed]
- Li, M.; Wang, X.; Wang, Y.; Bao, S.; Chang, Q.; Liu, L.; Zhang, S.; Sun, L. Strategies for remodeling the tumor microenvironment using active ingredients of Ginseng—A promising approach for cancer therapy. Front. Pharmacol. 2021, 12, 797634. [Google Scholar] [CrossRef] [PubMed]
- Liu, Y.; Lu, D.; Qiang, J.; Xu, L.; Li, M.; Wang, X.; Liu, Y.; Zhang, Y.; Xu, W.; Xu, C. Effects of different types of ginseng on intercellular wireless communication networks and central carbon metabolism pathways. J. Future Foods 2025, 5, 572–581. [Google Scholar] [CrossRef]
- Mann, E.R.; Lam, Y.K.; Uhlig, H.H. Short-chain fatty acids: Linking diet, the microbiome and immunity. Nat. Rev. Immunol. 2024, 24, 577–595. [Google Scholar] [CrossRef]
- Lin, X.; Xu, M.; Lan, R.; Hu, D.; Zhang, S.; Zhang, S.; Lu, Y.; Sun, H.; Yang, J.; Liu, L. Gut commensal Alistipes shahii improves experimental colitis in mice with reduced intestinal epithelial damage and cytokine secretion. mSystems 2025, 10, e01607–e01624. [Google Scholar] [CrossRef]
- Song, X.; Dou, X.; Chang, J.; Zeng, X.; Xu, Q.; Xu, C. The role and mechanism of gut-lung axis mediated bidirectional communication in the occurrence and development of chronic obstructive pulmonary disease. Gut Microbes 2024, 16, 2414805. [Google Scholar] [CrossRef]
- Thompson, M.D.; Moghe, A.; Cornuet, P.; Marino, R.; Tian, J.; Wang, P.; Ma, X.; Abrams, M.; Locker, J.; Monga, S.P. β-Catenin regulation of farnesoid X receptor signaling and bile acid metabolism during murine cholestasis. Hepatology 2018, 67, 955–971. [Google Scholar] [CrossRef]
- Yang, M.; Wang, H.; Bukhari, I.; Zhao, Y.; Huang, H.; Yu, Y.; Sun, X.; Mi, Y.; Mei, L.; Zheng, P. Effects of cholesterol-lowering probiotics on non-alcoholic fatty liver disease in FXR gene knockout mice. Front. Nutr. 2023, 10, 1121203. [Google Scholar] [CrossRef]
- Wang, X.; Zhu, B.; Hua, Y.; Sun, R.; Tan, X.; Chang, X.; Tang, D.; Gu, J. Astragalus mongholicus Bunge and Curcuma aromatica Salisb. modulate gut microbiome and bile acid metabolism to inhibit colon cancer progression. Front. Microbiol. 2024, 15, 1395634. [Google Scholar] [CrossRef]
- Jang, J.Y.; Seo, J.H.; Choi, J.J.; Ryu, H.J.; Yun, H.; Ha, D.M.; Yang, J. Insight into microbial extracellular vesicles as key communication materials and their clinical implications for lung cancer. Int. J. Mol. Med. 2025, 56, 119. [Google Scholar] [CrossRef] [PubMed]






Disclaimer/Publisher’s Note: The statements, opinions and data contained in all publications are solely those of the individual author(s) and contributor(s) and not of MDPI and/or the editor(s). MDPI and/or the editor(s) disclaim responsibility for any injury to people or property resulting from any ideas, methods, instructions or products referred to in the content. |
© 2025 by the authors. Licensee MDPI, Basel, Switzerland. This article is an open access article distributed under the terms and conditions of the Creative Commons Attribution (CC BY) license (https://creativecommons.org/licenses/by/4.0/).
Share and Cite
He, J.; Shu, X.; Pan, H.; Wang, M.; Song, Y.; Zhou, F.; Lian, L.; Chen, L.; Ma, G.; Zhao, Y.; et al. Ginseng Polysaccharides Inhibit Aspergillus sydowii-Driven Lung Adenocarcinoma via Modulating Gut Microbiota–Bile Acid Metabolism Axis. Cancers 2025, 17, 3134. https://doi.org/10.3390/cancers17193134
He J, Shu X, Pan H, Wang M, Song Y, Zhou F, Lian L, Chen L, Ma G, Zhao Y, et al. Ginseng Polysaccharides Inhibit Aspergillus sydowii-Driven Lung Adenocarcinoma via Modulating Gut Microbiota–Bile Acid Metabolism Axis. Cancers. 2025; 17(19):3134. https://doi.org/10.3390/cancers17193134
Chicago/Turabian StyleHe, Jinlian, Xiao Shu, Hudan Pan, Mingming Wang, Yuanyuan Song, Feng Zhou, Lirong Lian, Liqing Chen, Gangyuan Ma, Yicheng Zhao, and et al. 2025. "Ginseng Polysaccharides Inhibit Aspergillus sydowii-Driven Lung Adenocarcinoma via Modulating Gut Microbiota–Bile Acid Metabolism Axis" Cancers 17, no. 19: 3134. https://doi.org/10.3390/cancers17193134
APA StyleHe, J., Shu, X., Pan, H., Wang, M., Song, Y., Zhou, F., Lian, L., Chen, L., Ma, G., Zhao, Y., Li, R., & Liu, L. (2025). Ginseng Polysaccharides Inhibit Aspergillus sydowii-Driven Lung Adenocarcinoma via Modulating Gut Microbiota–Bile Acid Metabolism Axis. Cancers, 17(19), 3134. https://doi.org/10.3390/cancers17193134

