The Interplay of SMAD4 and EMT in Oral Squamous Cell Carcinoma
Simple Summary
Abstract
1. Introduction
2. Materials and Methods
2.1. Human Tissue Samples
2.2. OSCC Cell Lines and Culture Conditions
2.3. Genetic Manipulation of Smad4: Cell Co-Transfection
2.4. Hematoxylin and Eosin (H&E) Staining
2.5. Immunohistochemistry (IHC) Staining
2.6. Molecular Analysis: Real-Time PCR
2.7. Immunofluorescence (ICC-F)
2.7.1. Functional Analysis: Wound-Healing Assay
2.7.2. Functional Analysis: XTT Assay
2.8. Statistical Analysis
3. Results
3.1. Demographic and Clinical Characteristics of the Study Population
3.2. Morphological Features of OSCC Tissues
Morphological Features of Oral Tissues with Vascular Invasion and Dysplastic Epithelium
3.3. Expression of Smad4 and EMT Markers in Tumor Tissues
3.4. Gene Expression of EMT Markers and Smad4 in Tumor Versus Healthy Tissues
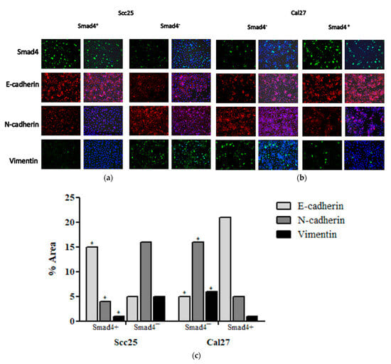
3.5. In Vitro Modulation of Smad4 and EMT Markers
3.6. Functional Assays Demonstrate Smad4’s Regulatory Role
3.6.1. Wound-Healing Assays
3.6.2. XTT Proliferation Assays
4. Discussion
5. Conclusions
Author Contributions
Funding
Institutional Review Board Statement
Informed Consent Statement
Data Availability Statement
Conflicts of Interest
Abbreviations
| HNSCC | Head and neck squamous cell carcinoma |
| OSCC | Oral squamous cell carcinoma |
| LN | Lymph node |
| ND | Neck dissection |
| AJCC | American Joint Committee on Cancer |
| EMT | Epithelial–mesenchymal transition |
| MET | Mesenchymal–epithelial transition |
| E-cadherin | Epithelial cadherin |
| N-cadherin | Neural cadherin |
| TGF-β | Transforming growth factor β |
| PBS | Phosphate-buffered saline |
| HRP | Horseradish peroxidase |
| cDNA | Complementary DNA |
| H&E | Hematoxylin and Eosin |
| WH | Wound healing |
| RT-PCR | Real-time reverse transcription polymerase chain reaction |
| LNM | Lymph node metastasis |
References
- Poeta, M.L.; Manola, J.; Goldwasser, M.A.; Forastiere, A.; Benoit, N.; Califano, J.A.; Ridge, J.A.; Goodwin, J.; Kenady, D.; Saunders, J.; et al. TP53 Mutations and Survival in Squamous-Cell Carcinoma of the Head and Neck. Multicent. Study 2007, 357, 2552–2561. [Google Scholar] [CrossRef]
- Ling, Z.; Cheng, B.; Tao, X. Epithelial-to-mesenchymal transition in oral squamous cell carcinoma: Challenges and opportunities. Int. J. Cancer 2021, 148, 1548–1561. [Google Scholar] [CrossRef]
- Kreppel, M.; Drebber, U.; Rothamel, D.; Eich, H.-T.; Kübler, A.; Scheer, M.; Zölle, J.E. Prognostic impact of different TNM-based stage groupings for oral squamous cell carcinoma. Head Neck 2011, 33, 1467–1475. [Google Scholar] [CrossRef]
- Amin, M.B.; Greene, F.L.; Edge, S.B.; Compton, C.C.; Gershenwald, J.E.; Brookland, R.K.; Meyer, L.; Gress, D.M.; Byrd, D.R.; Winchester, D.P. The Eighth Edition AJCC Cancer Staging Manual: Continuing to build a bridge from a population-based to a more ‘personalized’ approach to cancer staging. CA Cancer J. Clin. 2017, 67, 93–99. [Google Scholar] [CrossRef] [PubMed]
- Cai, H.; Zhu, Y.; Wang, C.; Zhang, Y.; Hou, J. Neck nodal recurrence and survival of clinical T1-2 N0 oral squamous cell carcinoma in comparison of elective neck dissection versus observation: A meta-analysis. Oral Surg. Oral Med. Oral Pathol. Oral Radiol. 2020, 129, 296–310. [Google Scholar] [CrossRef]
- Lamouille, S.; Xu, J.; Derynck, R. Molecular mechanisms of epithelial-mesenchymal transition. Nat. Rev. Mol. Cell Biol. 2014, 15, 178–196. [Google Scholar] [CrossRef] [PubMed]
- Da Silva, S.D.; Morand, G.B.; Alobaid, F.A.; Hier, M.P.; Mlynarek, A.M.; Alaoui-Jamali, M.A.; Kowalski, L.P. Epithelial-mesenchymal transition (EMT) markers have prognostic impact in multiple primary oral squamous cell carcinoma. Clin. Exp. Metastasis 2015, 32, 55–63. [Google Scholar] [CrossRef]
- Costa, L.C.; Leite, C.F.; Cardoso, S.V.; Loyola, A.M.; FARIAPR; Souza, P.E.; Horta, M.C. Expression of epithelial-mesenchymal transition markers at the invasive front of oral squamous cell carcinoma. J. Appl. Oral Sci. 2015, 23, 169–178. [Google Scholar] [CrossRef]
- Satelli, A.; Li, S. Vimentin in cancer and its potential as a molecular target for cancer therapy. Cell. Mol. Life Sci. 2011, 68, 3033–3046. [Google Scholar] [CrossRef]
- David, C.J.; Massagué, J. Contextual determinants of TGFβ action in development, immunity and cancer. Nat. Rev. Mol. Cell Biol. 2018, 19, 419–435. [Google Scholar] [CrossRef]
- Xia, R.H.; Song, X.M.; Wang, X.J.; Li, J.; Mao, L. The Combination of SMAD4 Expression and Histological Grade of Dysplasia Is a Better Predictor for the Malignant Transformation of Oral Leukoplakia. PLoS ONE 2013, 8, e0066794. [Google Scholar] [CrossRef] [PubMed]
- Zhai, X.; Zhu, H.; Wang, W.; Zhang, S.; Zhang, Y.; Mao, G. Abnormal expression of EMT-related proteins, S100A4, vimentin and E-cadherin, is correlated with clinicopathological features and prognosis in HCC. Med. Oncol. 2014, 31, 970. [Google Scholar] [CrossRef] [PubMed]
- Park, M.; Kim, D.; Ko, S.; Kim, A.; Mo, K.; Yoon, H. Breast Cancer Metastasis: Mechanisms and Therapeutic Implications. Int. J. Mol. Sci. 2022, 23, 6806. [Google Scholar] [CrossRef] [PubMed]
- Blick, T.; Widodo, E.; Hugo, H.; Waltham, M.; Lenburg, M.E.; Neve, R.M.; Thompson, E.W. Epithelial mesenchymal transition traits in human breast cancer cell lines. Clin. Exp. Metastasis 2008, 25, 629–642. [Google Scholar] [CrossRef]
- Angadi, P.V.; Patil, P.V.; Angadi, V.; Mane, D.; Shekar, S.; Hallikerimath, S.; Kale, A.D.; Kardesai, S.G. Immunoexpression of Epithelial Mesenchymal Transition Proteins E-Cadherin, β-Catenin, and N-Cadherin in Oral Squamous Cell Carcinoma. Int. J. Surg. Pathol. 2016, 24, 696–703. [Google Scholar] [CrossRef]
- Kaur, J.; Sawhney, M.; DattaGupta, S.; Shukla, N.K.; Srivastava, A.; Walfish, P.G.; Ralhan, R. Clinical Significance of Altered Expression of β-Catenin and E-Cadherin in Oral Dysplasia and Cancer: Potential Link with ALCAM Expression. PLoS ONE 2013, 8, e0067361. [Google Scholar] [CrossRef]
- González-Moles, M.A.; Ruiz-Ávila, I.; Gil-Montoya, J.A.; Plaza-Campillo, J.; Scully, C. β-Catenin in oral cancer: An update on current knowledge. Oral Oncol. 2014, 50, 818–824. [Google Scholar] [CrossRef]
- Hanahan, D.; Weinberg, R.A. Hallmarks of cancer: The next generation. Cell 2011, 144, 646–674. [Google Scholar] [CrossRef]
- Chaw, S.Y.; Majeed, A.A.; Dalley, A.J.; Chan, A.; Stein, S.; Farah, C.S. Epithelial to mesenchymal transition (EMT) biomarkers - E-cadherin, beta-catenin, APC and Vimentin—In oral squamous cell carcinogenesis and transformation. Oral Oncol. 2012, 48, 997–1006. [Google Scholar] [CrossRef]
- Ahmed, S.; Schwartz, C.; Dewan, M.Z.; Xu, R. The Promising Role of TGF-β/SMAD4 in Pancreatic Cancer: The future targeted therapy. J. Cancer Treat. Diagn. 2019, 3, 1–7. [Google Scholar] [CrossRef]
- Ioannou, M.; Kouvaras, E.; Papamichali, R.; Samara, M.; Chiotoglou, I.; Koukoulis, G. Smad4 and epithelial–mesenchymal transition proteins in colorectal carcinoma: An immunohistochemical study. J. Mol. Histol. 2018, 49, 235–244. [Google Scholar] [CrossRef] [PubMed]







| Gene | Forward Primer (5′ > 3′) | Reverse Primer (5′ > 3′) |
|---|---|---|
| E-cadherin | TGCCCAGAAAATGAAAAAGG | GGATGACAGCGTGAGAGA |
| N-cadherin | GACAATGCCCCTCAAGTGTT | CCATTAAGCCGAGTGATGGT |
| Vimentin | CCCTCACCTGTGAAGTGGAT | TCCAGCAGCTTCCTGTAGGT |
| Smad4 | ACCACCAAAACGGCCATCTTCAG | GGTCCACGTATCCATCAACAGTA |
| β-actin | GGACTTCGAGCAAGAGAT | AGCACTGTGTTGGCGTAC |
| Characteristic | OSCC Patients (n = 23) |
|---|---|
| Age (years) | 62 ± 13 years |
| Gender Female = F Male = M | F = 12 (52%) M = 11 (48%) |
| Tobacco exposure Num. (%) | 8 (34%) |
| Alcohol consumption (%) | 4 (15%) |
| Primary tumor site (%) Oral tongue Mouth floor Buccal Mucosa Lower + Upper alveolus Retromolar Lip | 10 (43%) 2 (8%) 1 (4%) 7 (30%) 1 (4%) 2 (8%) |
| T stage T1 (%) T2 (%) T3 (%) T4 (%) | 7 (30%) 9 (39%) 2 (8%) 3 (13%) |
| N stage N0 (%) N1 (%) N2 (%) N3 (%) | 14 (78%) 2 (11%) 2 (11%) 1 (0.04%) |
| M stage | 0 |
| TNM stage Stage I (%) Stage II (%) Stage III (%) Stage IV (%) | 10 (43%) 8 (34%) 1 (4%) 4 (17%) |
| Neck dissection | 18 (78%) 5 (22%) |
Disclaimer/Publisher’s Note: The statements, opinions and data contained in all publications are solely those of the individual author(s) and contributor(s) and not of MDPI and/or the editor(s). MDPI and/or the editor(s) disclaim responsibility for any injury to people or property resulting from any ideas, methods, instructions or products referred to in the content. |
© 2025 by the authors. Licensee MDPI, Basel, Switzerland. This article is an open access article distributed under the terms and conditions of the Creative Commons Attribution (CC BY) license (https://creativecommons.org/licenses/by/4.0/).
Share and Cite
Mozalbat, S.; Nashef, A.; Maalouf, N.; Abdol-Elraziq, M.; El-naaj, I.A.; Tadmor, H.; Ghantous, Y. The Interplay of SMAD4 and EMT in Oral Squamous Cell Carcinoma. Cancers 2025, 17, 1761. https://doi.org/10.3390/cancers17111761
Mozalbat S, Nashef A, Maalouf N, Abdol-Elraziq M, El-naaj IA, Tadmor H, Ghantous Y. The Interplay of SMAD4 and EMT in Oral Squamous Cell Carcinoma. Cancers. 2025; 17(11):1761. https://doi.org/10.3390/cancers17111761
Chicago/Turabian StyleMozalbat, Shiraz, Aysar Nashef, Naseem Maalouf, Murad Abdol-Elraziq, Imad Abu El-naaj, Hagar Tadmor, and Yasmin Ghantous. 2025. "The Interplay of SMAD4 and EMT in Oral Squamous Cell Carcinoma" Cancers 17, no. 11: 1761. https://doi.org/10.3390/cancers17111761
APA StyleMozalbat, S., Nashef, A., Maalouf, N., Abdol-Elraziq, M., El-naaj, I. A., Tadmor, H., & Ghantous, Y. (2025). The Interplay of SMAD4 and EMT in Oral Squamous Cell Carcinoma. Cancers, 17(11), 1761. https://doi.org/10.3390/cancers17111761

