High Expression of ENO1 and Low Levels of Circulating Anti-ENO1 Autoantibodies in Patients with Myelodysplastic Neoplasms and Acute Myeloid Leukaemia
Abstract
Simple Summary
Abstract
1. Introduction
2. Methods
2.1. Meta-Analysis of ENO1 Expression and AML Patient Survival from Online Databases
2.2. Patient Samples
2.3. Immunohistochemistry
2.4. Quantification of Circulating Anti-ENO1 Autoantibodies
2.5. Statistical Analysis
3. Results
3.1. High ENO1 mRNA Expression Is Associated with Worse AML Overall Survival
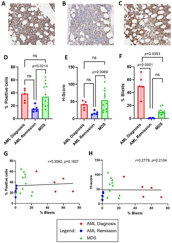
3.2. ENO1 Protein Is Highly Expressed in AML and MDS Patient Bone Marrow Biopsies at Diagnosis
3.3. Anti-ENO1 Antibodies Are Lowest in AML Patients
4. Discussion
5. Conclusions
Supplementary Materials
Author Contributions
Funding
Institutional Review Board Statement
Informed Consent Statement
Data Availability Statement
Acknowledgments
Conflicts of Interest
References
- American Cancer Society. Cancer Facts & Figures; American Cancer Society: Atlanta, GA, USA, 2013. [Google Scholar]
- Tria, F.P.; Ang, D.C.; Fan, G. Myelodysplastic Syndrome: Diagnosis and Screening. Diagnostics 2022, 12, 1581. [Google Scholar] [CrossRef] [PubMed]
- Chiereghin, C.; Travaglino, E.; Zampini, M.; Saba, E.; Saitta, C.; Riva, E.; Bersanelli, M.; Della Porta, M.G. The Genetics of Myelodysplastic Syndromes: Clinical Relevance. Genes 2021, 12, 1144. [Google Scholar] [CrossRef]
- Barakos, G.P.; Hatzimichael, E. Microenvironmental Features Driving Immune Evasion in Myelodysplastic Syndromes and Acute Myeloid Leukemia. Diseases 2022, 10, 33. [Google Scholar] [CrossRef]
- Weinberg, O.K.; Porwit, A.; Orazi, A.; Hasserjian, R.P.; Foucar, K.; Duncavage, E.J.; Arber, D.A. The International Consensus Classification of acute myeloid leukemia. Virchows Arch. Int. J. Pathol. 2023, 482, 27–37. [Google Scholar] [CrossRef]
- Khoury, J.D.; Solary, E.; Abla, O.; Akkari, Y.; Alaggio, R.; Apperley, J.F.; Bejar, R.; Berti, E.; Busque, L.; Chan, J.K.C.; et al. The 5th edition of the World Health Organization Classification of Haematolymphoid Tumours: Myeloid and Histiocytic/Dendritic Neoplasms. Leukemia 2022, 36, 1703–1719. [Google Scholar] [CrossRef]
- Schofield, L.; Lincz, L.F.; Skelding, K.A. Unlikely role of glycolytic enzyme α-enolase in cancer metastasis and its potential as a prognostic biomarker. J. Cancer Metastasis Treat. 2020, 6, 10. [Google Scholar] [CrossRef]
- Vadlamani, S.; Karmakar, R.; Kumar, A.; Rajala, M.S. Non-metabolic role of alpha-enolase in virus replication. Mol. Biol. Rep. 2023, 50, 1677–1686. [Google Scholar] [CrossRef] [PubMed]
- Zhang, L.; Wang, H.; Dong, X. Diagnostic value of α-enolase expression and serum α-enolase autoantibody levels in lung cancer. J. Bras. De Pneumol. Publicacao Of. Da Soc. Bras. De Pneumol. E Tisilogia 2018, 44, 18–23. [Google Scholar] [CrossRef]
- Tu, S.H.; Chang, C.C.; Chen, C.S.; Tam, K.W.; Wang, Y.J.; Lee, C.H.; Lin, H.W.; Cheng, T.C.; Huang, C.S.; Chu, J.S.; et al. Increased expression of enolase alpha in human breast cancer confers tamoxifen resistance in human breast cancer cells. Breast Cancer Res. Treat. 2010, 121, 539–553. [Google Scholar] [CrossRef]
- Wang, C.; Xu, R.; Song, J.; Chen, Y.; Yin, X.; Ruze, R.; Xu, Q. Prognostic value of glycolysis markers in pancreatic cancer: A systematic review and meta-analysis. Front. Oncol. 2022, 12, 1004850. [Google Scholar] [CrossRef]
- Zhu, W.; Li, H.; Yu, Y.; Chen, J.; Chen, X.; Ren, F.; Ren, Z.; Cui, G. Enolase-1 serves as a biomarker of diagnosis and prognosis in hepatocellular carcinoma patients. Cancer Manag. Res. 2018, 10, 5735–5745. [Google Scholar] [CrossRef] [PubMed]
- Handschuh, L.; Kazmierczak, M.; Milewski, M.C.; Goralski, M.; Luczak, M.; Wojtaszewska, M.; Uszczynska-Ratajczak, B.; Lewandowski, K.; Komarnicki, M.; Figlerowicz, M. Gene expression profiling of acute myeloid leukemia samples from adult patients with AML-M1 and -M2 through boutique microarrays, real-time PCR and droplet digital PCR. Int. J. Oncol. 2018, 52, 656–678. [Google Scholar] [CrossRef] [PubMed]
- Zhang, W.; Liu, B.; Wu, S.; Zhao, L. TMT-based comprehensive proteomic profiling identifies serum prognostic signatures of acute myeloid leukemia. Open Med. 2023, 18, 20220602. [Google Scholar] [CrossRef] [PubMed]
- Didiasova, M.; Schaefer, L.; Wygrecka, M. When Place Matters: Shuttling of Enolase-1 Across Cellular Compartments. Front. Cell Dev. Biol. 2019, 7, 61. [Google Scholar] [CrossRef] [PubMed]
- Luo, M.; Wu, S.; Ma, Y.; Liang, H.; Luo, Y.; Gu, W.; Fan, L.; Hao, Y.; Li, H.; Xing, L. Evaluating a Panel of Autoantibodies Against Tumor-Associated Antigens in Human Osteosarcoma. Front. Genet. 2022, 13, 872253. [Google Scholar] [CrossRef]
- Zhang, L.; Lu, T.; Yang, Y.; Hu, L. α-enolase is highly expressed in liver cancer and promotes cancer cell invasion and metastasis. Oncol. Lett. 2020, 20, 152. [Google Scholar] [CrossRef]
- Griggio, V.; Mandili, G.; Vitale, C.; Capello, M.; Macor, P.; Serra, S.; Castella, B.; Peola, S.; Foglietta, M.; Drandi, D.; et al. Humoral immune responses toward tumor-derived antigens in previously untreated patients with chronic lymphocytic leukemia. Oncotarget 2017, 8, 3274–3288. [Google Scholar] [CrossRef]
- Cerami, E.; Gao, J.; Dogrusoz, U.; Gross, B.E.; Sumer, S.O.; Aksoy, B.A.; Jacobsen, A.; Byrne, C.J.; Heuer, M.L.; Larsson, E.; et al. The cBio cancer genomics portal: An open platform for exploring multidimensional cancer genomics data. Cancer Discov. 2012, 2, 401–404. [Google Scholar] [CrossRef]
- Mizuno, H.; Kitada, K.; Nakai, K.; Sarai, A. PrognoScan: A new database for meta-analysis of the prognostic value of genes. BMC Med. Genom. 2009, 2, 18. [Google Scholar] [CrossRef]
- Fernandez-Ricaud, L.; Kourtchenko, O.; Zackrisson, M.; Warringer, J.; Blomberg, A. PRECOG: A tool for automated extraction and visualization of fitness components in microbial growth phenomics. BMC Bioinform. 2016, 17, 249. [Google Scholar] [CrossRef] [PubMed]
- Neyeloff, J.L.; Fuchs, S.C.; Moreira, L.B. Meta-analyses and Forest plots using a microsoft excel spreadsheet: Step-by-step guide focusing on descriptive data analysis. BMC Res. Notes 2012, 5, 52. [Google Scholar] [CrossRef]
- Bankhead, P.; Loughrey, M.B.; Fernández, J.A.; Dombrowski, Y.; McArt, D.G.; Dunne, P.D.; McQuaid, S.; Gray, R.T.; Murray, L.J.; Coleman, H.G.; et al. QuPath: Open source software for digital pathology image analysis. Sci. Rep. 2017, 7, 16878. [Google Scholar] [CrossRef]
- Döhner, H.; Wei, A.H.; Appelbaum, F.R.; Craddock, C.; DiNardo, C.D.; Dombret, H.; Ebert, B.L.; Fenaux, P.; Godley, L.A.; Hasserjian, R.P.; et al. Diagnosis and management of AML in adults: 2022 recommendations from an international expert panel on behalf of the ELN. Blood 2022, 140, 1345–1377. [Google Scholar] [CrossRef] [PubMed]
- Greenberg, P.L.; Tuechler, H.; Schanz, J.; Sanz, G.; Garcia-Manero, G.; Solé, F.; Bennett, J.M.; Bowen, D.; Fenaux, P.; Dreyfus, F.; et al. Revised International Prognostic Scoring System for Myelodysplastic Syndromes. Blood 2012, 120, 2454–2465. [Google Scholar] [CrossRef]
- Huang, C.K.; Sun, Y.; Lv, L.; Ping, Y. ENO1 and Cancer. Mol. Ther. Oncolytics 2022, 24, 288–298. [Google Scholar] [CrossRef]
- Tomczak, K.; Czerwińska, P.; Wiznerowicz, M. The Cancer Genome Atlas (TCGA): An immeasurable source of knowledge. Contemp. Oncol. 2015, 19, A68–A77. [Google Scholar] [CrossRef]
- Tyner, J.W.; Tognon, C.E.; Bottomly, D.; Wilmot, B.; Kurtz, S.E.; Savage, S.L.; Long, N.; Schultz, A.R.; Traer, E.; Abel, M.; et al. Functional genomic landscape of acute myeloid leukaemia. Nature 2018, 562, 526–531. [Google Scholar] [CrossRef]
- Onyango, P.; Lubyova, B.; Gardellin, P.; Kurzbauer, R.; Weith, A. Molecular cloning and expression analysis of five novel genes in chromosome 1p36. Genomics 1998, 50, 187–198. [Google Scholar] [CrossRef] [PubMed]
- White, P.S.; Jensen, S.J.; Rajalingam, V.; Stairs, D.; Sulman, E.P.; Maris, J.M.; Biegel, J.A.; Wooster, R.; Brodeur, G.M. Physical mapping of the CA6, ENO1, and SLC2A5 (GLUT5) genes and reassignment of SLC2A5 to 1p36.2. Cytogenet. Cell Genet. 1998, 81, 60–64. [Google Scholar] [CrossRef] [PubMed]
- Ichimura, K.; Vogazianou, A.P.; Liu, L.; Pearson, D.M.; Bäcklund, L.M.; Plant, K.; Baird, K.; Langford, C.F.; Gregory, S.G.; Collins, V.P. 1p36 is a preferential target of chromosome 1 deletions in astrocytic tumours and homozygously deleted in a subset of glioblastomas. Oncogene 2008, 27, 2097–2108. [Google Scholar] [CrossRef]
- Muller, F.L.; Colla, S.; Aquilanti, E.; Manzo, V.E.; Genovese, G.; Lee, J.; Eisenson, D.; Narurkar, R.; Deng, P.; Nezi, L.; et al. Passenger deletions generate therapeutic vulnerabilities in cancer. Nature 2012, 488, 337–342. [Google Scholar] [CrossRef]
- Mori, N.; Morosetti, R.; Mizoguchi, H.; Koeffler, H.P. Progression of myelodysplastic syndrome: Allelic loss on chromosomal arm 1p. Br J Haematol 2003, 122, 226–230. [Google Scholar] [CrossRef]
- Ray, A.; Song, Y.; Du, T.; Chauhan, D.; Anderson, K.C. Preclinical validation of Alpha-Enolase (ENO1) as a novel immunometabolic target in multiple myeloma. Oncogene 2020, 39, 2786–2796. [Google Scholar] [CrossRef] [PubMed]
- Chung, I.C.; Huang, W.C.; Huang, Y.T.; Chen, M.L.; Tsai, A.W.; Wu, P.Y.; Yuan, T.T. Unrevealed roles of extracellular enolase-1 (ENO1) in promoting glycolysis and pro-cancer activities in multiple myeloma via hypoxia-inducible factor 1α. Oncol. Rep. 2023, 50, 205. [Google Scholar] [CrossRef] [PubMed]
- Valent, P. ICUS, IDUS, CHIP and CCUS: Diagnostic Criteria, Separation from MDS and Clinical Implications. Pathobiol. J. Immunopathol. Mol. Cell. Biol. 2019, 86, 30–38. [Google Scholar] [CrossRef] [PubMed]
- Bewersdorf, J.P.; Ardasheva, A.; Podoltsev, N.A.; Singh, A.; Biancon, G.; Halene, S.; Zeidan, A.M. From clonal hematopoiesis to myeloid leukemia and what happens in between: Will improved understanding lead to new therapeutic and preventive opportunities? Blood Rev. 2019, 37, 100587. [Google Scholar] [CrossRef] [PubMed]
- Tan, E.M. Autoantibodies as reporters identifying aberrant cellular mechanisms in tumorigenesis. J. Clin. Investig. 2001, 108, 1411–1415. [Google Scholar] [CrossRef] [PubMed]
- Almaguel, F.A.; Sanchez, T.W.; Ortiz-Hernandez, G.L.; Casiano, C.A. Alpha-Enolase: Emerging Tumor-Associated Antigen, Cancer Biomarker, and Oncotherapeutic Target. Front. Genet. 2020, 11, 614726. [Google Scholar] [CrossRef] [PubMed]
- Shih, N.Y.; Lai, H.L.; Chang, G.C.; Lin, H.C.; Wu, Y.C.; Liu, J.M.; Liu, K.J.; Tseng, S.W. Anti-alpha-enolase autoantibodies are down-regulated in advanced cancer patients. Jpn. J. Clin. Oncol. 2010, 40, 663–669. [Google Scholar] [CrossRef]
- Lossos, I.S.; Bogomolski-Yahalom, V.; Matzner, Y. Anticardiolipin antibodies in acute myeloid leukemia: Prevalence and clinical significance. Am. J. Hematol. 1998, 57, 139–143. [Google Scholar] [CrossRef]
- Sergeeva, A.; Ono, Y.; Rios, R.; Molldrem, J.J. High titer autoantibodies to GM-CSF in patients with AML, CML and MDS are associated with active disease. Leukemia 2008, 22, 783–790. [Google Scholar] [CrossRef] [PubMed]
- Rucksaken, R.; Pairojkul, C.; Pinlaor, P.; Khuntikeo, N.; Roytrakul, S.; Selmi, C.; Pinlaor, S. Plasma autoantibodies against heat shock protein 70, enolase 1 and ribonuclease/angiogenin inhibitor 1 as potential biomarkers for cholangiocarcinoma. PLoS ONE 2014, 9, e103259. [Google Scholar] [CrossRef] [PubMed]
- He, P.; Naka, T.; Serada, S.; Fujimoto, M.; Tanaka, T.; Hashimoto, S.; Shima, Y.; Yamadori, T.; Suzuki, H.; Hirashima, T.; et al. Proteomics-based identification of alpha-enolase as a tumor antigen in non-small lung cancer. Cancer Sci. 2007, 98, 1234–1240. [Google Scholar] [CrossRef] [PubMed]
- Yu, R.; Yang, S.; Liu, Y.; Zhu, Z. Identification and validation of serum autoantibodies in children with B-cell acute lymphoblastic leukemia by serological proteome analysis. Proteome Sci. 2022, 20, 3. [Google Scholar] [CrossRef]




| Cohort | n | Undetectable Anti-Eno1 N (%) | Anti-ENO1 Median (Range) | Age Median (Range) |
|---|---|---|---|---|
| Normal controls | 18 | 1 (5.5%) | 11.24 (0–40.17) | 64 (60–69) |
| MDS | 26 | 7 (26.9%) | 2.24 (0–29.5) | 72.5 (23–83) |
| AML | 34 | 8 (23.5%) | 1.63 (0–36.90) | 70.5 (32–93) |
| p-value | 0.0750 a | 0.0024/0.0032 b | 0.0074 |
| Variable | MDS IPSS-R Risk Classification | p-Value | ||
|---|---|---|---|---|
| Very Low/Low (n = 12) | Intermediate (n = 5) | High/Very High (n = 9) | ||
| Age, years | 74.5 (56–83) | 71 (55–76) | 71 (23–79) | 0.5686 |
| Sex, M:F | 6:6 | 3:2 | 8:1 | 0.1724 |
| Complex karyotype a/total (%) | 0/12 (0%) | 0/5 (0%) | 5/9 (56%) | 0.003 |
| Anti-ENO1, ng/mL | 2.43 (0–27.28) | 1.73 (0–14.16) | 10.43 (0–29.5) | 0.6437 |
| Variable | AML 2022 ELN Risk Classification | p-Value | ||
|---|---|---|---|---|
| Favourable (n = 12) | Intermediate (n = 3) | Adverse (n = 19) | ||
| Age, years | 73.5 (34–79) | 69 (63–74) | 68 (32–93) | 0.8084 |
| Sex, M:F | 10:2 | 1:3 | 13:5 | 0.0942 |
| Blast percentage | 72.5 (25–93) | 63 (21–88) | 40 (20–93) | 0.4380 |
| Mutation status, n | NPM1 = 5 CEBPA = 1 | NPM1 = 3 FLT3- ITD = 3 | TP53 = 7 ASXL1 = 4 RUNX1 = 5 | n/a |
| Anti-ENO1, ng/mL | 1.07 (0–34.60) | 7.34 (2.75–11.49) | 0.920 (0–36.90) | 0.3080 |
Disclaimer/Publisher’s Note: The statements, opinions and data contained in all publications are solely those of the individual author(s) and contributor(s) and not of MDPI and/or the editor(s). MDPI and/or the editor(s) disclaim responsibility for any injury to people or property resulting from any ideas, methods, instructions or products referred to in the content. |
© 2024 by the authors. Licensee MDPI, Basel, Switzerland. This article is an open access article distributed under the terms and conditions of the Creative Commons Attribution (CC BY) license (https://creativecommons.org/licenses/by/4.0/).
Share and Cite
Lincz, L.F.; Theron, D.Z.; Barry, D.L.; Scorgie, F.E.; Sillar, J.; Sefhore, O.; Enjeti, A.K.; Skelding, K.A. High Expression of ENO1 and Low Levels of Circulating Anti-ENO1 Autoantibodies in Patients with Myelodysplastic Neoplasms and Acute Myeloid Leukaemia. Cancers 2024, 16, 884. https://doi.org/10.3390/cancers16050884
Lincz LF, Theron DZ, Barry DL, Scorgie FE, Sillar J, Sefhore O, Enjeti AK, Skelding KA. High Expression of ENO1 and Low Levels of Circulating Anti-ENO1 Autoantibodies in Patients with Myelodysplastic Neoplasms and Acute Myeloid Leukaemia. Cancers. 2024; 16(5):884. https://doi.org/10.3390/cancers16050884
Chicago/Turabian StyleLincz, Lisa F., Danielle Z. Theron, Daniel L. Barry, Fiona E. Scorgie, Jonathan Sillar, Opelo Sefhore, Anoop K. Enjeti, and Kathryn A. Skelding. 2024. "High Expression of ENO1 and Low Levels of Circulating Anti-ENO1 Autoantibodies in Patients with Myelodysplastic Neoplasms and Acute Myeloid Leukaemia" Cancers 16, no. 5: 884. https://doi.org/10.3390/cancers16050884
APA StyleLincz, L. F., Theron, D. Z., Barry, D. L., Scorgie, F. E., Sillar, J., Sefhore, O., Enjeti, A. K., & Skelding, K. A. (2024). High Expression of ENO1 and Low Levels of Circulating Anti-ENO1 Autoantibodies in Patients with Myelodysplastic Neoplasms and Acute Myeloid Leukaemia. Cancers, 16(5), 884. https://doi.org/10.3390/cancers16050884

