Sign in to use this feature.

Years

Between: -

Subjects

remove_circle_outline
remove_circle_outline
remove_circle_outline
remove_circle_outline
remove_circle_outline
remove_circle_outline
remove_circle_outline

Journals

Article Types

Countries / Regions

Search Results (127)

Search Parameters:
Keywords = acute myeloid leukaemia

Order results
Result details
Results per page
Select all
Export citation of selected articles as:
14 pages, 965 KB  
Article
Profiles of Growth Factors Secreted by In Vitro-Stimulated Paediatric Acute Leukaemia Blasts of Myeloid and Lymphoid Origin
by Anna Kozub, Rafał Szarek, Mikołaj Szczęsny, Dagmara Jaworska, Wojciech Młynarski, Jerzy Kowalczyk, Tomasz Szczepański, Zenon P. Czuba and Łukasz Sędek
Int. J. Mol. Sci. 2026, 27(2), 933; https://doi.org/10.3390/ijms27020933 (registering DOI) - 17 Jan 2026
Abstract
The research on cytokine or growth factor (GF) release by leukaemic blasts is a largely unexplored area. This study aimed to evaluate the differential secretory potential of paediatric B-cell precursor and T-cell acute lymphoblastic leukaemia (BCP-ALL and T-ALL, respectively) and acute myeloid leukaemia [...] Read more.
The research on cytokine or growth factor (GF) release by leukaemic blasts is a largely unexplored area. This study aimed to evaluate the differential secretory potential of paediatric B-cell precursor and T-cell acute lymphoblastic leukaemia (BCP-ALL and T-ALL, respectively) and acute myeloid leukaemia cells (AMLs) for selected GFs, both basally and upon stimulation with phytohemagglutinin (PHA), lipopolysaccharide (LPS), or phorbol 12-myristate 13-acetate with ionophore A23187 (PMA + I). The concentrations of five GFs: granulocyte colony-stimulating factor (G-CSF), granulocyte-macrophage colony-stimulating factor (GM-CSF), basic fibroblast growth factor (b-FGF), vascular endothelial growth factor (VEGF), and platelet-derived growth factor (PDGF) in the supernatants were measured using the Bio-Plex multiplex immunoassay. AML blasts showed the highest basal concentrations of G-CSF, GM-CSF, and VEGF. PHA and LPS stimulation non-selectively enhanced the secretion of G-CSF, GM-CSF, VEGF, and PDGF in BCP-ALL and AML blasts. PMA + I was the strongest GF release inducer, particularly for BCP-ALL and T-ALL blasts, with the latter also showing higher responsiveness to PHA and LPS. Our findings reveal differential, leukaemia-type dependent GF secretion patterns. Lineage-specific responses may be exploitable for targeted therapeutic approaches for distinct AL types. This study is the first to comprehensively assess the extracellular secretion of multiple GFs by paediatric AL cells in cultures using a Bio-Plex multiplex immunoassay. Full article
Show Figures

Figure 1

36 pages, 4070 KB  
Review
Monoclonal Antibodies as a Breakthrough in Personalised Leukaemia Therapy: What Pharmacists and Doctors Should Know
by Anastasiia Ryzhuk, Sergiy M. Kovalenko, Marine Georgiyants, Kateryna Vysotska and Victoriya Georgiyants
Pharmacy 2025, 13(6), 169; https://doi.org/10.3390/pharmacy13060169 - 20 Nov 2025
Viewed by 1153
Abstract
Monoclonal antibodies (mAbs) are an important medical innovation in modern medicine. They are an effective therapy for several subtypes of leukaemia but may have undesirable effects, which may be minimised through the provision of interdisciplinary care including a pharmacist. The goals of this [...] Read more.
Monoclonal antibodies (mAbs) are an important medical innovation in modern medicine. They are an effective therapy for several subtypes of leukaemia but may have undesirable effects, which may be minimised through the provision of interdisciplinary care including a pharmacist. The goals of this narrative review were twofold: first, to summarise the literature on the side effects of mAbs and the challenges of their preparation, and to provide recommendations for the safe preparation of mAb drug formulations for clinicians. Second, to suggest clinical roles for pharmacists to improve patient safety and clinical outcomes for leukaemia patients receiving mAb therapy. The review covers data from 178 scientific and official sources of information on the types of targeted immunobiological drugs for the treatment of various types of leukaemia. The results are a detailed description of the possible side effects from mAb therapy and a list of suggested actions that can be taken to prevent them. Pharmaceutical aspects of the use of mAbs, such as pharmacoeconomics, compounding and stability, are also discussed. The discussion is organised according to the current classification of leukaemia. The drugs considered include blinatumomab, inotuzumab ozogamicin, gemtuzumab ozogamicin, rituximab, ofatumumab, obinutuzumab, and alemtuzumab. The review offers a comprehensive resource to equip pharmacists and other clinicians to optimise mAb therapy and promote the safe use of these novel therapies. Full article
Show Figures

Graphical abstract

30 pages, 2658 KB  
Review
Targeting Oncogenic Activity and Signalling of Mutant Receptor Tyrosine Kinase FLT3
by Boban Dobrevski, Hannah Willems, Carolin Lossius-Cott and Jörg P. Müller
Cancers 2025, 17(17), 2931; https://doi.org/10.3390/cancers17172931 - 7 Sep 2025
Cited by 1 | Viewed by 2932
Abstract
Fms-like tyrosine kinase 3 (FLT3) is a receptor tyrosine kinase (RTK) that is involved in cell survival, proliferation, and differentiation of haematopoietic progenitors of lymphoid and myeloid lineages. Oncogenic mutations in the FLT3 gene, resulting in constitutively active FLT3 variants, are frequently found [...] Read more.
Fms-like tyrosine kinase 3 (FLT3) is a receptor tyrosine kinase (RTK) that is involved in cell survival, proliferation, and differentiation of haematopoietic progenitors of lymphoid and myeloid lineages. Oncogenic mutations in the FLT3 gene, resulting in constitutively active FLT3 variants, are frequently found in patients with acute myeloid leukaemia (AML). In particular, patients expressing FLT3 ITD (internal tandem duplications of the juxtamembrane domain of FLT3) correlate with poor patient survival. Targeting FLT3-mutated leukaemic stem cells is therefore a key to the efficient treatment of patients with relapsed/refractory AML. The efficacy of approved tyrosine kinase inhibitors is regularly compromised by various resistance pathways or secondary mutations. Based on the current molecular understanding of aberrant signal transduction pathways and cell transformation, novel alternative treatment approaches can be exploited for therapeutic purposes. In particular, new insights into the regulation of the activity of counteracting protein tyrosine phosphatases (PTPs), the aberrant biogenesis and activation of mutant FLT3 proteins, as well as common factors controlling cell transformation are attractive avenues. This review summarises the current knowledge about the regulation of the oncogenic activities of mutant FLT3 proteins and discusses possible options for alternative treatments. Full article
(This article belongs to the Special Issue New Approaches to Biology and Treatment of Acute Leukemia)
Show Figures

Figure 1

16 pages, 595 KB  
Review
The Emerging Oncogenic Role of RARγ: From Stem Cell Regulation to a Potential Cancer Therapy
by Geoffrey Brown
Int. J. Mol. Sci. 2025, 26(9), 4357; https://doi.org/10.3390/ijms26094357 - 3 May 2025
Cited by 1 | Viewed by 1270
Abstract
Retinoic acid receptor (RAR) γ expression is restricted during adult haematopoiesis to haematopoietic stem cells and their immediate offspring and is required for their maintenance. From zebrafish studies, RARγ is selectively expressed by stem cells and agonism in the absence of exogenous all- [...] Read more.
Retinoic acid receptor (RAR) γ expression is restricted during adult haematopoiesis to haematopoietic stem cells and their immediate offspring and is required for their maintenance. From zebrafish studies, RARγ is selectively expressed by stem cells and agonism in the absence of exogenous all-trans retinoic acid blocked stem cell development. Recent findings for the expression of RARγ have revealed an oncogenic role in acute myeloid leukaemia and cholangiocarcinoma and colorectal, head and neck, hepatocellular, ovarian, pancreatic, prostate, and renal cancer. Overexpression and agonism of RARγ enhanced cell proliferation for head and neck, hepatocellular, and prostate cancer. RARγ antagonism, pan-RAR antagonism, and RARγ downregulation led to cell growth which was often followed by cell death for acute myeloid leukaemia, astrocytoma, and cholangiocarcinoma as well as hepatocellular, primitive, neuroectodermal ovarian, and prostate cancer. Histological studies have associated high level RARγ expression with high-grade disease, metastasis, and a poor prognosis for cholangiocarcinoma and ovarian, pancreatic, and prostate cancer. RARγ is expressed by cancer stem cells and is a targetable drive of cancer cell growth and survival. Full article
(This article belongs to the Special Issue The Hallmarks of Cancer Stem Cells)
Show Figures

Figure 1

21 pages, 2013 KB  
Review
Diagnostic Approaches in Myeloid Sarcoma
by Elzbieta Patkowska, Agnieszka Krzywdzinska, Iwona Solarska, Magdalena Wojtas and Monika Prochorec-Sobieszek
Curr. Issues Mol. Biol. 2025, 47(2), 111; https://doi.org/10.3390/cimb47020111 - 10 Feb 2025
Cited by 3 | Viewed by 4906
Abstract
Myeloid sarcoma (MS), or extramedullary acute myeloid leukaemia tumour (eAML), is a rare hematopoietic neoplasm. Recognised as a distinct entity within acute myeloid leukaemia (AML), MS presents significant diagnostic challenges due to its rarity, clinical heterogeneity, and variable immunophenotypic and genetic characteristics. The [...] Read more.
Myeloid sarcoma (MS), or extramedullary acute myeloid leukaemia tumour (eAML), is a rare hematopoietic neoplasm. Recognised as a distinct entity within acute myeloid leukaemia (AML), MS presents significant diagnostic challenges due to its rarity, clinical heterogeneity, and variable immunophenotypic and genetic characteristics. The mechanisms by which leukaemic stem cells (LSCs) migrate to form solid tumours in extramedullary (EM) sites remain unclear. MS can occur de novo, precede AML, and manifest alongside AML relapse. It can also develop with myelodysplastic syndromes (MDSs) or myeloproliferative neoplasms (MPNs). MS frequently presents in organs such as the skin, lymph nodes, gastrointestinal (GI) tract, and central nervous system (CNS), often resulting in diverse clinical manifestations. Diagnosis relies on a comprehensive approach, including tissue biopsy, bone marrow (BM) evaluation, and advanced imaging modalities. Accurate diagnosis is crucial for risk stratification and treatment selection. Prognosis is influenced by several factors: MS’s anatomical location, timing of MS diagnosis, genetic profile, and possible treatment. This review emphasises the need for comprehensive diagnostic methods to better define individual MS characteristics and prognosis. It explores the role of novel targeted therapies in improving patient outcomes and further highlights the critical need for future multicentre data collection to optimise diagnostic and therapeutic approaches. Full article
Show Figures

Figure 1

40 pages, 5235 KB  
Review
Unlocking the Heterogeneity in Acute Leukaemia: Dissection of Clonal Architecture and Metabolic Properties for Clinical Interventions
by Martina Maria Capelletti, Orsola Montini, Emilio Ruini, Sarah Tettamanti, Angela Maria Savino and Jolanda Sarno
Int. J. Mol. Sci. 2025, 26(1), 45; https://doi.org/10.3390/ijms26010045 - 24 Dec 2024
Cited by 2 | Viewed by 3207
Abstract
Genetic studies of haematological cancers have pointed out the heterogeneity of leukaemia in its different subpopulations, with distinct mutations and characteristics, impacting the treatment response. Next-generation sequencing (NGS) and genome-wide analyses, as well as single-cell technologies, have offered unprecedented insights into the clonal [...] Read more.
Genetic studies of haematological cancers have pointed out the heterogeneity of leukaemia in its different subpopulations, with distinct mutations and characteristics, impacting the treatment response. Next-generation sequencing (NGS) and genome-wide analyses, as well as single-cell technologies, have offered unprecedented insights into the clonal heterogeneity within the same tumour. A key component of this heterogeneity that remains unexplored is the intracellular metabolome, a dynamic network that determines cell functions, signalling, epigenome regulation, immunity and inflammation. Understanding the metabolic diversities among cancer cells and their surrounding environments is therefore essential in unravelling the complexities of leukaemia and improving therapeutic strategies. Here, we describe the currently available methodologies and approaches to addressing the dynamic heterogeneity of leukaemia progression. In the second section, we focus on metabolic leukaemic vulnerabilities in acute myeloid leukaemia (AML) and acute lymphoblastic leukaemia (ALL). Lastly, we provide a comprehensive overview of the most interesting clinical trials designed to target these metabolic dependencies, highlighting their potential to advance therapeutic strategies in leukaemia treatment. The integration of multi-omics data for cancer identification with the metabolic states of tumour cells will enable a comprehensive “micro-to-macro” approach for the refinement of clinical practices and delivery of personalised therapies. Full article
(This article belongs to the Special Issue Acute Leukemia: From Basic Research to Clinical Application)
Show Figures

Figure 1

19 pages, 1022 KB  
Review
Acute Myeloid Leukaemia and Acute Lymphoblastic Leukaemia Classification and Metabolic Characteristics for Informing and Advancing Treatment
by Carrie Wemyss, Emily Jones, Régis Stentz and Simon R. Carding
Cancers 2024, 16(24), 4136; https://doi.org/10.3390/cancers16244136 - 11 Dec 2024
Cited by 10 | Viewed by 6548
Abstract
Acute myeloid leukaemia (AML) and acute lymphoblastic leukaemia (ALL) remain significant challenges in haematological oncology. This review examines the pathophysiology, classification, and risk stratification of these aggressive malignancies, emphasising their impact on treatment strategies and prognosis. We discuss current standard-of-care treatments, including chemotherapy [...] Read more.
Acute myeloid leukaemia (AML) and acute lymphoblastic leukaemia (ALL) remain significant challenges in haematological oncology. This review examines the pathophysiology, classification, and risk stratification of these aggressive malignancies, emphasising their impact on treatment strategies and prognosis. We discuss current standard-of-care treatments, including chemotherapy regimens and targeted therapies, while addressing the associated adverse effects and hypersensitivity reactions. Delving into the metabolic characteristics and vulnerabilities of leukaemia cells, the review highlights the key differences between lymphoid and myeloid leukaemia and how metabolic insights can be utilised for therapeutic purposes, with special focus on asparaginase therapy and its potential for improvement in both ALL and AML treatment. The review conveys the importance of personalised medicine approaches based on individual metabolic profiles and the challenges posed by metabolic heterogeneity and plasticity in leukaemia cells. Combining molecular and metabolic profiling can enhance and refine treatment strategies for acute leukaemia, potentially improving patient outcomes and quality of life. However, integrating these into routine clinical practice requires overcoming various practical, technical, and logistical issues. Full article
(This article belongs to the Section Cancer Therapy)
Show Figures

Figure 1

11 pages, 3016 KB  
Article
Mapping Natural Sugars Metabolism in Acute Myeloid Leukaemia Using 2D Nuclear Magnetic Resonance Spectroscopy
by Christina Muhs, Islam Alshamleh, Christian Richter, Hubert Serve and Harald Schwalbe
Cancers 2024, 16(21), 3576; https://doi.org/10.3390/cancers16213576 - 23 Oct 2024
Viewed by 1898
Abstract
Metabolism plays a central role in cancer progression. Rewiring glucose metabolism is essential for fulfilling the high energy and biosynthetic demands as well as for the development of drug resistance. Nevertheless, the role of other diet-abundant natural sugars is not fully understood. In [...] Read more.
Metabolism plays a central role in cancer progression. Rewiring glucose metabolism is essential for fulfilling the high energy and biosynthetic demands as well as for the development of drug resistance. Nevertheless, the role of other diet-abundant natural sugars is not fully understood. In this study, we performed a comprehensive 2D NMR spectroscopy tracer-based assay with a panel of 13C-labelled sugars (glucose, fructose, galactose, mannose and xylose). We assigned over 100 NMR signals from metabolites derived from each sugar and mapped them to metabolic pathways, uncovering two novel findings. First, we demonstrated that mannose has a semi-identical metabolic profile to that of glucose with similar label incorporation patterns. Second, next to the known role of fructose in driving one-carbon metabolism, we explained the equally important contribution of galactose to this pathway. Interestingly, we demonstrated that cells growing with either fructose or galactose became less sensitive to certain one-carbon metabolism inhibitors such as 5-Flurouracil and SHIN1. In summary, this study presents the differential metabolism of natural sugars, demonstrating that mannose has a comparable profile to that of glucose. Conversely, galactose and fructose contribute to a greater extent to one-carbon metabolism, which makes them important modulators for inhibitors targeting this pathway. To our knowledge, this is the first NMR study to comprehensively investigate the metabolism of key natural sugars in AML and cancer. Full article
(This article belongs to the Section Methods and Technologies Development)
Show Figures

Graphical abstract

9 pages, 835 KB  
Communication
Diagnostic Value of Serum Biomarkers for Invasive Aspergillosis in Haematologic Patients
by Isabel Montesinos, Imane Saad Albichr, Elodie Collinge, Bénédicte Delaere, Te-Din Huang, Pierre Bogaerts, Corentin Deckers, Mai Hamouda, Patrick M. Honoré, Pierre Bulpa and Anne Sonet
J. Fungi 2024, 10(9), 661; https://doi.org/10.3390/jof10090661 - 20 Sep 2024
Cited by 2 | Viewed by 2651
Abstract
Background: Invasive aspergillosis (IA) is a significant cause of morbidity and mortality in patients with haematological malignancies. Accurate diagnosis of IA is challenging due to non-specific symptoms and the impact of antifungal prophylaxis on biomarker sensitivity. Methods: This retrospective study evaluated the diagnostic [...] Read more.
Background: Invasive aspergillosis (IA) is a significant cause of morbidity and mortality in patients with haematological malignancies. Accurate diagnosis of IA is challenging due to non-specific symptoms and the impact of antifungal prophylaxis on biomarker sensitivity. Methods: This retrospective study evaluated the diagnostic performance of three serum biomarkers: Aspergillus Galactomannan Ag VirClia Monotest® (VirClia), Wako β-D-Glucan Test® (Wako BDG), and MycoGENIE Real-Time PCR® (MycoGENIE PCR). True positives were defined as patients with proven or probable IA (n = 14), with a positive Platelia Aspergillus Antigen® (Platelia) serving as a mycological criterion. True negatives were identified as patients with a positive Platelia assay but classified as non-probable IA (n = 10) and outpatients who consistently tested negative with the Platelia test throughout the study period (n = 20). Results: Most patients diagnosed with proven or probable IA were acute myeloid leukaemia or myelodysplastic syndrome patients receiving mould-active antifungal prophylaxis or treatment (71%). VirClia demonstrated high sensitivity (100%) for detecting IA, with a specificity of 83%. Wako BDG and MycoGENIE PCR showed lower sensitivities for IA (57% and 64%, respectively). MycoGENIE PCR detected Aspergillus spp. and Mucorales in two patients. Conclusions: Accurate diagnosis of IA remains challenging, especially in patients who have received mould-active antifungal treatment. VirClia showed comparable performance to Platelia, suggesting its potential for routine use. However, Wako BDG and MycoGENIE PCR results were less favourable in our study cohort. Nevertheless, MycoGENIE PCR detected two probable co-infections with Aspergillus spp. and Mucorales. Full article
(This article belongs to the Special Issue Diagnosis of Invasive Fungal Diseases)
Show Figures

Figure 1

9 pages, 681 KB  
Review
State of the Art on CAR T-Cell Therapies for Onco-Haematological Disorders and Other Conditions
by Jose Alejandro Madrigal and José C. Crispín
Onco 2024, 4(3), 232-240; https://doi.org/10.3390/onco4030017 - 8 Sep 2024
Cited by 3 | Viewed by 3445
Abstract
The use of chimeric antigen receptors (CAR T-cells) for the treatment of patients with malignant haematological diseases has become a well-established application for conditions such as refractory or relapsed B-cell acute lymphoblastic leukaemia (B-ALL), B-cell lymphomas (BCL), and multiple myeloma (MM). Nearly 35,000 [...] Read more.
The use of chimeric antigen receptors (CAR T-cells) for the treatment of patients with malignant haematological diseases has become a well-established application for conditions such as refractory or relapsed B-cell acute lymphoblastic leukaemia (B-ALL), B-cell lymphomas (BCL), and multiple myeloma (MM). Nearly 35,000 patients have received autologous CAR T-cells for the treatment of these conditions only in the USA. Since their approval by the Food and Drug Administration (FDA) in 2017, over 1200 clinical trials have been initiated globally and there are at least 10 different CAR T-cells with approval by different regulatory agencies around the globe. In the USA, the FDA has approved six commercial CAR T-cells that are widely distributed worldwide. At the time of writing, several clinical trials have been performed in patients with solid tumours such as glioblastoma, renal and pancreatic cancer, as well as in patients with autoimmune conditions such as systemic lupus erythematosus (SLE), idiopathic inflammatory myositis (IIM), and systemic sclerosis (SS). There are also several studies showing the potential benefit of CAR T-cells for other non-malignant diseases such as asthma and even fungal infections. In this review, without pretending to cover all current areas of treatments with CAR T-cells, we offer a brief summary of some of the most relevant aspects of the use of CAR T-cells for some of these conditions. Full article
Show Figures

Figure 1

10 pages, 2885 KB  
Case Report
Spontaneous Remission of Blastic Plasmacytoid Dendritic Cell Neoplasm: A Case Report
by Tamara Castaño-Bonilla, Raquel Mata, Daniel Láinez-González, Raquel Gonzalo, Susana Castañón, Francisco Javier Díaz de la Pinta, Carlos Blas, José L. López-Lorenzo and Juan Manuel Alonso-Domínguez
Medicina 2024, 60(5), 807; https://doi.org/10.3390/medicina60050807 - 14 May 2024
Cited by 1 | Viewed by 2831
Abstract
Spontaneous remissions (SRs) in blastic plasmacytoid dendritic cell neoplasms (BPDCNs) are infrequent, poorly documented, and transient. We report a 40-year-old man presenting with bycitopenia and soft tissue infection. The bone marrow exhibited 3% abnormal cells. Immunophenotyping of these cells revealed the antigens CD45+ [...] Read more.
Spontaneous remissions (SRs) in blastic plasmacytoid dendritic cell neoplasms (BPDCNs) are infrequent, poorly documented, and transient. We report a 40-year-old man presenting with bycitopenia and soft tissue infection. The bone marrow exhibited 3% abnormal cells. Immunophenotyping of these cells revealed the antigens CD45+ (dim), CD34+, CD117+, CD123+ (bright), HLA-DR+ (bimodal), CD56+ (bright), CD33+, CD13+, CD2+, and CD22+ (dim) and the partial expression of the CD10+, CD36+, and CD7+ antigens. All other myeloid, monocytic, and lymphoid antigens were negative. Genetic studies showed a complex karyotype and mutations in the TP53R337C and KRASG12D genes. On hospital admission, the patient showed a subcutaneous nodule on the right hand and left lower limb. Flow cytometry multiparameter (FCM) analysis showed the presence of 29% abnormal cells with the previously described immunophenotype. The patient was diagnosed with BPDCN. The patient was treated with broad-spectrum antibiotics for soft tissue infection, which delayed therapy for BPDCN. No steroids or chemotherapeutic or hypomethylating agents were administered. His blood cell counts improved and skin lesions disappeared, until the patient relapsed five months after achieving spontaneous remission. About 60% of abnormal cells were identified. No changes in immunophenotype or the results of genetic studies were observed. The patient underwent a HyperCVAD chemotherapy regimen for six cycles. Consolidation therapy was performed via allogeneic bone marrow transplantation with an HLA-unrelated donor. One year after the bone marrow transplant, the patient died due to the progression of his underlying disease, coinciding with a respiratory infection caused by SARS-CoV-2. In the available literature, SRs are often linked to infections or other stimulators of the immune system, suggesting that powerful immune activation could play a role in controlling the leukemic clone. Nevertheless, the underlying mechanism of this phenomenon is not clearly understood. We hypothesize that the immune system would force the leukemic stem cell (LSC) to undergo a state of quiescence. This loss of replication causes the LSC progeny to die off, resulting in the SR of BPDCN. Full article
(This article belongs to the Section Oncology)
Show Figures

Figure 1

18 pages, 526 KB  
Review
Allogeneic Stem Cell Transplantation in Refractory Acute Myeloid Leukaemia
by Roberto Bono, Giuseppe Sapienza, Stefania Tringali, Cristina Rotolo, Caterina Patti, Antonino Mulè, Valeria Calafiore, Alessandra Santoro and Luca Castagna
Cells 2024, 13(9), 755; https://doi.org/10.3390/cells13090755 - 26 Apr 2024
Cited by 3 | Viewed by 3498
Abstract
Refractory acute myeloid leukaemia is very difficult to treat and represents an unmet clinical need. In recent years, new drugs and combinations of drugs have been tested in this category, with encouraging results. However, all treated patients relapsed and died from the disease. [...] Read more.
Refractory acute myeloid leukaemia is very difficult to treat and represents an unmet clinical need. In recent years, new drugs and combinations of drugs have been tested in this category, with encouraging results. However, all treated patients relapsed and died from the disease. The only curative option is allogeneic transplantation through a graft from a healthy donor immune system. Using myeloablative conditioning regimens, the median overall survival regimens is 19%. Several so-called sequential induction chemotherapies followed by allogeneic transplantation conditioned by reduced intensity regimens have been developed, improving the overall survival to 25–57%. In the allogeneic transplantation field, continuous improvements in practices, particularly regarding graft versus host disease prevention, infection prevention, and treatment, have allowed us to observe improvements in survival rates. This is true mainly for patients in complete remission before transplantation and less so for refractory patients. However, full myeloablative regimens are toxic and carry a high risk of treatment-related mortality. In this review, we describe the results obtained with the different modalities used in more recent retrospective and prospective studies. Based on these findings, we speculate how allogeneic stem cell transplantation could be modified to maximise its therapeutic effect on refractory acute myeloid leukaemia. Full article
Show Figures

Figure 1

11 pages, 1489 KB  
Case Report
Cerebral Infectious Opportunistic Lesions in a Patient with Acute Myeloid Leukaemia: The Challenge of Diagnosis and Clinical Management
by Gabriele Cavazza, Cristina Motto, Caroline Regna-Gladin, Giovanna Travi, Elisa Di Gennaro, Francesco Peracchi, Bianca Monti, Nicolò Corti, Rosa Greco, Periana Minga, Marta Riva, Sara Rimoldi, Marta Vecchi, Carlotta Rogati, Davide Motta, Annamaria Pazzi, Chiara Vismara, Laura Bandiera, Fulvio Crippa, Valentina Mancini, Maria Sessa, Chiara Oltolini, Roberto Cairoli and Massimo Puotiadd Show full author list remove Hide full author list
Antibiotics 2024, 13(5), 387; https://doi.org/10.3390/antibiotics13050387 - 24 Apr 2024
Cited by 1 | Viewed by 2732
Abstract
Central nervous system (CNS) lesions, especially invasive fungal diseases (IFDs), in immunocompromised patients pose a great challenge in diagnosis and treatment. We report the case of a 48-year-old man with acute myeloid leukaemia and probable pulmonary aspergillosis, who developed hyposthenia of the left [...] Read more.
Central nervous system (CNS) lesions, especially invasive fungal diseases (IFDs), in immunocompromised patients pose a great challenge in diagnosis and treatment. We report the case of a 48-year-old man with acute myeloid leukaemia and probable pulmonary aspergillosis, who developed hyposthenia of the left upper limb, after achieving leukaemia remission and while on voriconazole. Magnetic resonance imaging (MRI) showed oedematous CNS lesions with a haemorrhagic component in the right hemisphere with lepto-meningitis. After 2 weeks of antibiotics and amphotericin-B, brain biopsy revealed chronic inflammation with abscess and necrosis, while cultures were negative. Clinical recovery was attained, he was discharged on isavuconazole and allogeneic transplant was postponed, introducing azacitidine as a maintenance therapy. After initial improvement, MRI worsened; brain biopsy was repeated, showing similar histology; and 16S metagenomics sequencing analysis was positive (Veilonella, Pseudomonas). Despite 1 month of meropenem, MRI did not improve. The computer tomography and PET scan excluded extra-cranial infectious–inflammatory sites, and auto-immune genesis (sarcoidosis, histiocytosis, CNS vasculitis) was deemed unlikely due to the histological findings and unilateral lesions. We hypothesised possible IFD with peri-lesion inflammation and methyl-prednisolone was successfully introduced. Steroid tapering is ongoing and isavuconazole discontinuation is planned with close follow-up. In conclusion, the management of CNS complications in immunocompromised patients needs an interdisciplinary approach. Full article
Show Figures

Figure 1

36 pages, 2094 KB  
Review
Transforming the Niche: The Emerging Role of Extracellular Vesicles in Acute Myeloid Leukaemia Progression
by Manuel Mendes, Ana C. Monteiro, Estrela Neto, Cristina C. Barrias, Manuel A. Sobrinho-Simões, Delfim Duarte and Hugo R. Caires
Int. J. Mol. Sci. 2024, 25(8), 4430; https://doi.org/10.3390/ijms25084430 - 17 Apr 2024
Cited by 10 | Viewed by 5655
Abstract
Acute myeloid leukaemia (AML) management remains a significant challenge in oncology due to its low survival rates and high post-treatment relapse rates, mainly attributed to treatment-resistant leukaemic stem cells (LSCs) residing in bone marrow (BM) niches. This review offers an in-depth analysis of [...] Read more.
Acute myeloid leukaemia (AML) management remains a significant challenge in oncology due to its low survival rates and high post-treatment relapse rates, mainly attributed to treatment-resistant leukaemic stem cells (LSCs) residing in bone marrow (BM) niches. This review offers an in-depth analysis of AML progression, highlighting the pivotal role of extracellular vesicles (EVs) in the dynamic remodelling of BM niche intercellular communication. We explore recent advancements elucidating the mechanisms through which EVs facilitate complex crosstalk, effectively promoting AML hallmarks and drug resistance. Adopting a temporal view, we chart the evolving landscape of EV-mediated interactions within the AML niche, underscoring the transformative potential of these insights for therapeutic intervention. Furthermore, the review discusses the emerging understanding of endothelial cell subsets’ impact across BM niches in shaping AML disease progression, adding another layer of complexity to the disease progression and treatment resistance. We highlight the potential of cutting-edge methodologies, such as organ-on-chip (OoC) and single-EV analysis technologies, to provide unprecedented insights into AML–niche interactions in a human setting. Leveraging accumulated insights into AML EV signalling to reconfigure BM niches and pioneer novel approaches to decipher the EV signalling networks that fuel AML within the human context could revolutionise the development of niche-targeted therapy for leukaemia eradication. Full article
Show Figures

Figure 1

12 pages, 1603 KB  
Article
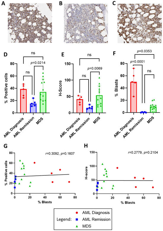
High Expression of ENO1 and Low Levels of Circulating Anti-ENO1 Autoantibodies in Patients with Myelodysplastic Neoplasms and Acute Myeloid Leukaemia
by Lisa F. Lincz, Danielle Z. Theron, Daniel L. Barry, Fiona E. Scorgie, Jonathan Sillar, Opelo Sefhore, Anoop K. Enjeti and Kathryn A. Skelding
Cancers 2024, 16(5), 884; https://doi.org/10.3390/cancers16050884 - 22 Feb 2024
Cited by 3 | Viewed by 2017
Abstract
In solid tumours, high expression of the glycolytic enzyme, α-enolase (ENO1), predicts for poor patient overall survival (OS), and circulating autoantibodies to ENO1 correlate positively with diagnosis and negatively with advanced disease. Although ENO1 is one of the most highly expressed genes in [...] Read more.
In solid tumours, high expression of the glycolytic enzyme, α-enolase (ENO1), predicts for poor patient overall survival (OS), and circulating autoantibodies to ENO1 correlate positively with diagnosis and negatively with advanced disease. Although ENO1 is one of the most highly expressed genes in acute myeloid leukaemia (AML), its potential role as a biomarker in AML or its precursor, myelodysplastic neoplasms (MDS), has not been investigated. A meta-analysis of nine AML online datasets (n = 1419 patients) revealed that high ENO1 expression predicts for poor OS (HR = 1.22, 95% CI: 1.10–1.34, p < 0.001). Additionally, when compared to AML in remission (n = 5), ENO1 protein detected by immunohistochemistry was significantly higher at diagnosis in bone marrow from both AML (n = 5, p < 0.01) and MDS patients (n = 12, p < 0.05), and did not correlate with percentage of blasts (r = 0.28, p = 0.21). AML patients (n = 34) had lower circulating levels of ENO1 autoantibodies detected by ELISA compared to 26 MDS and 18 controls (p = 0.003). However, there was no difference in OS between AML patients with high vs. low levels of anti-ENO1 autoantibodies (p = 0.77). BM immunostaining for ENO1 and patient monitoring of anti-ENO1 autoantibody levels may be useful biomarkers for MDS and AML. Full article
(This article belongs to the Section Cancer Biomarkers)
Show Figures

Figure 1

Back to TopTop