mRNA Subtype of Cancer-Associated Fibroblasts Significantly Affects Key Characteristics of Head and Neck Cancer Cells
Abstract
:Simple Summary
Abstract
1. Introduction
2. Material and Methods
2.1. Tumour Samples Collection
2.2. Ex-Vivo Cell Cultures
2.3. Cell Lines
2.4. Cell Lines Cultivation
2.5. Conditioned Media Preparation
2.6. Colony-Forming Assay
2.7. RNA Isolation and Reverse Transcription
2.8. Quantitative Real-Time Polymerase Chain Reaction
2.9. Lactate Assay
2.10. Live-Cell Metabolic Assay
2.11. Immunohistochemistry
2.12. Atomic Force Microscopy
2.13. Quantitative Phase Imaging
2.14. Flow Cytometry
2.15. Real-Time Deformability Cytometry
2.16. Statistical Analysis
3. Results
3.1. Clinical Characterization of Patients and Tumours Used for CAF Preparation
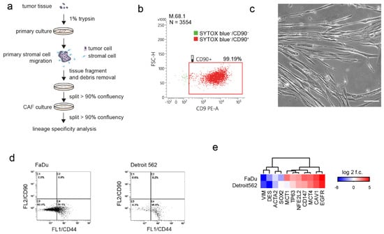
3.2. Lineage Specificity of Patient-Derived CAFs and Model Cancer Cells
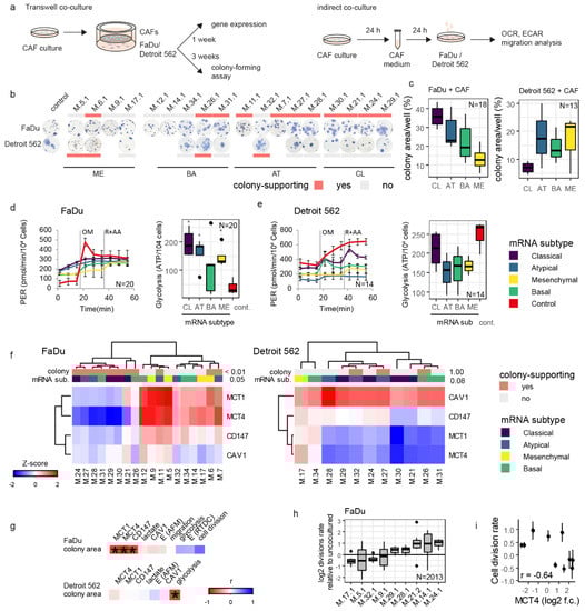
3.3. CAF-Cancer Cell Metabolic Symbiosis Is mRNA-Subtype-Specific
3.4. Cell Stiffness of FaDu Cells Is Associated with Mitochondrial ATP Production and MCT1 Expression
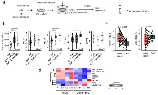
3.5. Cancer Cells Can Manipulate Their CAFs
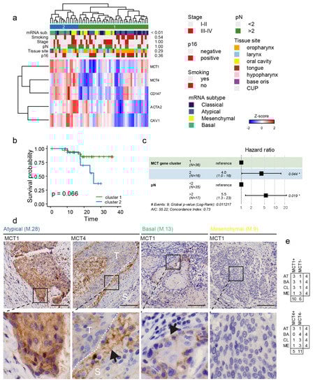
3.6. Patients with Basal mRNA Subtype of HNSCC and Overexpression of Lactate Transport-Associated Genes Have a Poor Prognosis
4. Discussion
5. Conclusions
Supplementary Materials
Author Contributions
Funding
Institutional Review Board Statement
Informed Consent Statement
Data Availability Statement
Conflicts of Interest
Abbreviations
| ACTA2 | actin alpha 2 |
| AFM | atomic force microscopy |
| AT | atypical mRNA subtype |
| BA | basal mRNA subtype |
| CAF | cancer-associated fibroblast |
| CAV | caveolin |
| CD147 | cluster of differentiation 147 |
| CL | classical mRNA subtype |
| DHODH | dihydroorotate dehydrogenase |
| ECAR | extracellular acidification rate |
| EMT | epithelial-mesenchymal transition |
| FFPE | formalin-fixed, paraffin-embedded |
| HNSCC | head and neck squamous cell carcinomas |
| HPV | human papilloma virus |
| MCT | monocarboxylate transporter |
| ME | mesenchymal mRNA subtype |
| OCR | oxygen consumption rate |
| OXPHOS | oxidative phosphorylation |
| RT-DC | real-time deformability cytometry |
| TME | tumour microenvironment |
| VIM | vimentin |
References
- Stewart, B.W.; Wild, C.P. World Cancer Report 2014; WHO Press: Geneva, Switzerland, 2014. [Google Scholar]
- Peltanova, B.; Raudenska, M.; Masarik, M. Effect of tumor microenvironment on pathogenesis of the head and neck squamous cell carcinoma: A systematic review. Mol. Cancer 2019, 18, 63. [Google Scholar] [CrossRef] [PubMed]
- Ansems, M.; Span, P.N. The tumor microenvironment and radiotherapy response; a central role for cancer-associated fibroblasts. Clin. Transl. Radiat. Oncol. 2020, 22, 90–97. [Google Scholar] [CrossRef] [PubMed]
- Gouirand, V.; Guillaumond, F.; Vasseur, S. Influence of the Tumor Microenvironment on Cancer Cells Metabolic Reprogramming. Front. Oncol. 2018, 8, 117. [Google Scholar] [CrossRef] [PubMed]
- Kumar, D.; New, J.; Vishwakarma, V.; Joshi, R.; Enders, J.; Lin, F.; Dasari, S.; Gutierrez, W.R.; Leef, G.; Ponnurangam, S.; et al. Cancer-Associated Fibroblasts Drive Glycolysis in a Targetable Signaling Loop Implicated in Head and Neck Squamous Cell Carcinoma Progression. Cancer Res. 2018, 78, 3769–3782. [Google Scholar] [CrossRef] [Green Version]
- Bonuccelli, G.; Tsirigos, A.; Whitaker-Menezes, D.; Pavlides, S.; Pestell, R.G.; Chiavarina, B.; Frank, P.G.; Flomenberg, N.; Howell, A.; Martinez-Outschoorn, U.E.; et al. Ketones and lactate “fuel” tumor growth and metastasis. Cell Cycle 2010, 9, 3506–3514. [Google Scholar] [CrossRef]
- Erdogan, B.; Ao, M.; White, L.M.; Means, A.L.; Brewer, B.M.; Yang, L.; Washington, M.K.; Shi, C.; Franco, O.E.; Weaver, A.M.; et al. Cancer-associated fibroblasts promote directional cancer cell migration by aligning fibronectin. J. Cell Biol. 2017, 216, 3799–3816. [Google Scholar] [CrossRef] [Green Version]
- Wen, S.; Hou, Y.; Fu, L.; Xi, L.; Yang, D.; Zhao, M.; Qin, Y.; Sun, K.; Teng, Y.; Liu, M. Cancer-associated fibroblast (CAF)-derived IL32 promotes breast cancer cell invasion and metastasis via integrin β3–p38 MAPK signalling. Cancer Lett. 2018, 442, 320–332. [Google Scholar] [CrossRef]
- Mierke, C.T. Mechanical Cues Affect Migration and Invasion of Cells From Three Different Directions. Front. Cell Dev. Biol. 2020, 8, 946. [Google Scholar] [CrossRef]
- Zanotelli, M.R.; Rahman-Zaman, A.; VanderBurgh, J.A.; Taufalele, P.V.; Jain, A.; Erickson, D.; Bordeleau, F.; Reinhart-King, C.A. Energetic costs regulated by cell mechanics and confinement are predictive of migration path during decision-making. Nat. Commun. 2019, 10, 4185. [Google Scholar] [CrossRef] [Green Version]
- Lawrence, M.S.; Sougnez, C.; Lichtenstein, L.; Cibulskis, K.; Lander, E.; Gabriel, S.B.; Getz, G.; Ally, A.; Balasundaram, M.; Birol, I.; et al. Comprehensive genomic characterization of head and neck squamous cell carcinomas. Nature 2015, 517, 576–582. [Google Scholar]
- Vicar, T.; Raudenska, M.; Gumulec, J.; Balvan, J. The Quantitative-Phase Dynamics of Apoptosis and Lytic Cell Death. Sci. Rep. 2020, 10, 1566. [Google Scholar] [CrossRef] [PubMed] [Green Version]
- Rosendahl, P.; Plak, K.; Jacobi, A.; Kraeter, M.; Toepfner, N.; Otto, O.; Herold, C.; Winzi, M.; Herbig, M.; Ge, Y. Real-time fluorescence and deformability cytometry. Nat. Methods 2018, 15, 355. [Google Scholar] [CrossRef] [PubMed] [Green Version]
- Müller, P.; O’Connell, E.; Schloögel, M. Shape-Out Version 2.6.4: Analysis Software for Real-Time Deformability Cytometry [Software]; Max Planck Institute: Dresden, Germany, 2021; Volume 2021, Available online: https://github.com/ZELLMECHANIK-DRESDEN/ShapeOut2 (accessed on 28 April 2020).
- R Core Team. R: A Language and Environment for Statistical Computing; R Foundation for Statistical Computing: Vienna, Austria, 2020. [Google Scholar]
- Wickham, H. Ggplot2: Elegant Graphics for Data Analysised; Springer: New York, NY, USA, 2016. [Google Scholar]
- Warnes, G.R.; Bolker, B.; Bonebakker, L.; Gentleman, R.; Huber, W.; Liaw, A.; Lumley, T.; Maechler, M.; Magnusson, A.; Moeller, S.; et al. Gplots: Various R Programming Tools for Plotting Data; ScienceOpen: Berlin, Germany, 2020. [Google Scholar]
- Day, A. Heatmap.Plus: Heatmap with More Sensible Behavior. 2012. Available online: https://rdrr.io/cran/heatmap.plus/ (accessed on 25 March 2022).
- Wei, T.; Simko, V. R Package “Corrplot”: Visualization of a Correlation Matrix. 2017. Available online: https://scirp.org/reference/referencespapers.aspx?referenceid=3067218 (accessed on 25 March 2022).
- Kassambara, A. Ggpubr: ‘ggplot2’ Based Publication Ready Plots. 2020. Available online: https://github.com/kassambara/ggpubr (accessed on 25 March 2022).
- Venables, W.N.; Ripley, B.D. Modern Applied Statistics with S, 4th ed.; Springer: New York, NY, USA, 2002. [Google Scholar]
- Therneau, T.M.; Grambsch, P.M. Modeling Survival Data: Extending the Cox Modeled; Springer: New York, NY, USA, 2000. [Google Scholar]
- Kassambara, A.; Kosinski, M.; Biecek, P. Survminer: Drawing Survival Curves Using ‘ggplot2’. R Package Version 0.4.9. 2021, Volume 2021. Available online: https://rpkgs.datanovia.com/survminer/ (accessed on 25 March 2022).
- Schliekelman, M.J.; Creighton, C.J.; Baird, B.N.; Chen, Y.; Banerjee, P.; Bota-Rabassedas, N.; Ahn, Y.H.; Roybal, J.D.; Chen, F.; Zhang, Y.; et al. Thy-1(+) Cancer-associated Fibroblasts Adversely Impact Lung Cancer Prognosis. Sci. Rep. 2017, 7, 6478. [Google Scholar] [CrossRef]
- Wirtz, E.D.; Hoshino, D.; Maldonado, A.T.; Tyson, D.R.; Weaver, A.M. Response of head and neck squamous cell carcinoma cells carrying PIK3CA mutations to selected targeted therapies. JAMA Otolaryngol. Head Neck Surg. 2015, 141, 543–549. [Google Scholar] [CrossRef] [Green Version]
- Chen, J.; Zhou, J.; Lu, J.; Xiong, H.; Shi, X.; Gong, L. Significance of CD44 expression in head and neck cancer: A systemic review and meta-analysis. BMC Cancer 2014, 14, 15. [Google Scholar] [CrossRef] [PubMed] [Green Version]
- Mierke, C.T. The Role of the Optical Stretcher Is Crucial in the Investigation of Cell Mechanics Regulating Cell Adhesion and Motility. Front. Cell Dev. Biol. 2019, 7, 184. [Google Scholar] [CrossRef] [Green Version]
- Guck, J.; Schinkinger, S.; Lincoln, B.; Wottawah, F.; Ebert, S.; Romeyke, M.; Lenz, D.; Erickson, H.M.; Ananthakrishnan, R.; Mitchell, D.; et al. Optical deformability as an inherent cell marker for testing malignant transformation and metastatic competence. Biophys. J. 2005, 88, 3689–3698. [Google Scholar] [CrossRef] [Green Version]
- Magan, M.; Wiechec, E.; Roberg, K. CAFs affect the proliferation and treatment response of head and neck cancer spheroids during co-culturing in a unique in vitro model. Cancer Cell Int. 2020, 20, 599. [Google Scholar] [CrossRef]
- Biffi, G.; Tuveson, D.A. Diversity and Biology of Cancer-Associated Fibroblasts. Physiol. Rev. 2021, 101, 147–176. [Google Scholar] [CrossRef]
- Nielsen, S.R.; Quaranta, V.; Linford, A.; Emeagi, P.; Rainer, C.; Santos, A.; Ireland, L.; Sakai, T.; Sakai, K.; Kim, Y.S.; et al. Macrophage-secreted granulin supports pancreatic cancer metastasis by inducing liver fibrosis. Nat. Cell Biol. 2016, 18, 549–560. [Google Scholar] [CrossRef] [Green Version]
- Zhang, G.; Zhang, Y.; Dong, D.; Wang, F.; Ma, X.; Guan, F.; Sun, L. MCT1 regulates aggressive and metabolic phenotypes in bladder cancer. J. Cancer 2018, 9, 2492–2501. [Google Scholar] [CrossRef] [PubMed]
- Salt, M.B.; Bandyopadhyay, S.; McCormick, F. Epithelial-to-mesenchymal transition rewires the molecular path to PI3K-dependent proliferation. Cancer Discov. 2014, 4, 186–199. [Google Scholar] [CrossRef] [PubMed] [Green Version]
- Chen, Y.-Q.; Lan, H.-Y.; Wu, Y.-C.; Yang, W.-H.; Chiou, A.; Yang, M.-H. Epithelial-mesenchymal transition softens head and neck cancer cells to facilitate migration in 3D environments. J. Cell. Mol. Med. 2018, 22, 3837–3846. [Google Scholar] [CrossRef] [PubMed]
- De Smet, F.; Saiz Rubio, M.; Hompes, D.; Naus, E.; De Baets, G.; Langenberg, T.; Hipp, M.S.; Houben, B.; Claes, F.; Charbonneau, S.; et al. Nuclear inclusion bodies of mutant and wild-type p53 in cancer: A hallmark of p53 inactivation and proteostasis remodelling by p53 aggregation. J. Pathol. 2017, 242, 24–38. [Google Scholar] [CrossRef]
- Xu, J.; Reumers, J.; Couceiro, J.R.; De Smet, F.; Gallardo, R.; Rudyak, S.; Cornelis, A.; Rozenski, J.; Zwolinska, A.; Marine, J.-C.; et al. Gain of function of mutant p53 by coaggregation with multiple tumor suppressors. Nat. Chem. Biol. 2011, 7, 285–295. [Google Scholar] [CrossRef] [PubMed] [Green Version]
- Viticchiè, G.; Agostini, M.; Lena, A.M.; Mancini, M.; Zhou, H.; Zolla, L.; Dinsdale, D.; Saintigny, G.; Melino, G.; Candi, E. p63 supports aerobic respiration through hexokinase II. Proc. Natl. Acad. Sci. USA 2015, 112, 11577–11582. [Google Scholar] [CrossRef] [PubMed] [Green Version]
- He, Z.; Agostini, M.; Liu, H.; Melino, G.; Simon, H.U. P73 regulates basal and starvation-induced liver metabolism in vivo. Oncotarget 2015, 6, 33178–33190. [Google Scholar] [CrossRef]
- Kim, M.S.; Li, S.L.; Bertolami, C.N.; Cherrick, H.M.; Park, N.H. State of p53, Rb and DCC tumor suppressor genes in human oral cancer cell lines. Anticancer Res. 1993, 13, 1405–1413. [Google Scholar]
- Mukhopadhyay, T.; Roth, J.A. A codon 248 p53 mutation retains tumor suppressor function as shown by enhancement of tumor growth by antisense p53. Cancer Res. 1993, 53, 4362–4366. [Google Scholar]
- Qiu, W.; Schönleben, F.; Li, X.; Su, G.H. Disruption of transforming growth factor beta-Smad signaling pathway in head and neck squamous cell carcinoma as evidenced by mutations of SMAD2 and SMAD4. Cancer Lett. 2007, 245, 163–170. [Google Scholar] [CrossRef] [Green Version]
- Lin, L.-H.; Chang, K.-W.; Cheng, H.-W.; Liu, C.-J. SMAD4 Somatic Mutations in Head and Neck Carcinoma Are Associated with Tumor Progression. Front. Oncol. 2019, 9, 1379. [Google Scholar] [CrossRef] [PubMed] [Green Version]
- Wang, F.; Xia, X.; Yang, C.; Shen, J.; Mai, J.; Kim, H.-C.; Kirui, D.; Kang, Y.; Fleming, J.B.; Koay, E.J.; et al. SMAD4 Gene Mutation Renders Pancreatic Cancer Resistance to Radiotherapy through Promotion of Autophagy. Clin. Cancer Res. 2018, 24, 3176–3185. [Google Scholar] [CrossRef] [PubMed] [Green Version]
- Xu, H.; Tian, Y.; Yuan, X.; Wu, H.; Liu, Q.; Pestell, R.G.; Wu, K. The role of CD44 in epithelial-mesenchymal transition and cancer development. OncoTargets Ther. 2015, 8, 3783–3792. [Google Scholar]
- Cho, S.H.; Park, Y.S.; Kim, H.J.; Kim, C.H.; Lim, S.W.; Huh, J.W.; Lee, J.H.; Kim, H.R. CD44 enhances the epithelial-mesenchymal transition in association with colon cancer invasion. Int. J. Oncol. 2012, 41, 211–218. [Google Scholar]
- Mah, E.J.; Lefebvre, A.E.; McGahey, G.E.; Yee, A.F.; Digman, M.A. Collagen density modulates triple-negative breast cancer cell metabolism through adhesion-mediated contractility. Sci. Rep. 2018, 8, 17094. [Google Scholar] [CrossRef] [Green Version]
- Park, J.S.; Burckhardt, C.J.; Lazcano, R.; Solis, L.M.; Isogai, T.; Li, L.; Chen, C.S.; Gao, B.; Minna, J.D.; Bachoo, R.; et al. Mechanical regulation of glycolysis via cytoskeleton architecture. Nature 2020, 578, 621–626. [Google Scholar] [CrossRef]
- Yubero, M.L.; Kosaka, P.M.; San Paulo, A.; Malumbres, M.; Calleja, M.; Tamayo, J. Effects of energy metabolism on the mechanical properties of breast cancer cells. Commun. Biol. 2020, 3, 1–9. [Google Scholar] [CrossRef]
- Liberti, M.V.; Locasale, J.W. The Warburg Effect: How Does it Benefit Cancer Cells? Trends Biochem. Sci. 2016, 41, 211–218. [Google Scholar] [CrossRef] [Green Version]
- Tan, A.S.; Baty, J.W.; Dong, L.F.; Bezawork-Geleta, A.; Endaya, B.; Goodwin, J.; Bajzikova, M.; Kovarova, J.; Peterka, M.; Yan, B.; et al. Mitochondrial genome acquisition restores respiratory function and tumorigenic potential of cancer cells without mitochondrial DNA. Cell Metab. 2015, 21, 81–94. [Google Scholar] [CrossRef] [Green Version]
- Bajzikova, M.; Kovarova, J.; Coelho, A.R.; Boukalova, S.; Oh, S.; Rohlenova, K.; Svec, D.; Hubackova, S.; Endaya, B.; Judasova, K.; et al. Reactivation of Dihydroorotate Dehydrogenase-Driven Pyrimidine Biosynthesis Restores Tumor Growth of Respiration-Deficient Cancer Cells. Cell Metab. 2019, 29, 399–416. [Google Scholar] [CrossRef] [Green Version]
- Pérez-Escuredo, J.; Dadhich, R.K.; Dhup, S.; Cacace, A.; Van Hée, V.; De Saedeleer, C.J.; Sboarina, M.; Rodriguez, F.; Fontenille, M.-J.; Brisson, L.; et al. Lactate promotes glutamine uptake and metabolism in oxidative cancer cells. Cell Cycle 2016, 15, 72–83. [Google Scholar] [CrossRef] [PubMed] [Green Version]
- Hui, S.; Ghergurovich, J.M.; Morscher, R.J.; Jang, C.; Teng, X.; Lu, W.; Esparza, L.A.; Reya, T.; Zhan, L.; Guo, J.Y.; et al. Glucose feeds the TCA cycle via circulating lactate. Nature 2017, 551, 115–118. [Google Scholar] [CrossRef] [PubMed] [Green Version]
- Dimmer, K.S.; Friedrich, B.; Lang, F.; Deitmer, J.W.; Bröer, S. The low-affinity monocarboxylate transporter MCT4 is adapted to the export of lactate in highly glycolytic cells. Biochem. J. 2000, 350, 219–227. [Google Scholar] [CrossRef] [PubMed]
- Xu, J.; Lu, Y.; Qiu, S.; Chen, Z.-N.; Fan, Z. A novel role of EMMPRIN/CD147 in transformation of quiescent fibroblasts to cancer-associated fibroblasts by breast cancer cells. Cancer Lett. 2013, 335, 380–386. [Google Scholar] [CrossRef] [PubMed] [Green Version]
- Öhlund, D.; Handly-Santana, A.; Biffi, G.; Elyada, E.; Almeida, A.S.; Ponz-Sarvise, M.; Corbo, V.; Oni, T.E.; Hearn, S.A.; Lee, E.J.; et al. Distinct populations of inflammatory fibroblasts and myofibroblasts in pancreatic cancer. J. Exp. Med. 2017, 214, 579–596. [Google Scholar] [CrossRef]
- Valach, J.; Fík, Z.; Strnad, H.; Chovanec, M.; Plzák, J.; Čada, Z.; Szabo, P.; Šáchová, J.; Hroudová, M.; Urbanová, M.; et al. Smooth muscle actin-expressing stromal fibroblasts in head and neck squamous cell carcinoma: Increased expression of galectin-1 and induction of poor prognosis factors. Int. J. Cancer 2012, 131, 2499–2508. [Google Scholar] [CrossRef]
- He, J.; Baum, L.G. Galectin interactions with extracellular matrix and effects on cellular function. Methods Enzym. 2006, 417, 247–256. [Google Scholar]
- Wu, M.H.; Hong, H.C.; Hong, T.M.; Chiang, W.F.; Jin, Y.T.; Chen, Y.L. Targeting galectin-1 in carcinoma-associated fibroblasts inhibits oral squamous cell carcinoma metastasis by downregulating MCP-1/CCL2 expression. Clin. Cancer Res. 2011, 17, 1306–1316. [Google Scholar] [CrossRef] [Green Version]





| Factor/Level | N | mRNA Subtype | Lactate Shuttle Gene Cluster | ||||
|---|---|---|---|---|---|---|---|
| AT | BA | CL | ME | 1 | 2 | ||
| Gender, p-value = 0.974/0.519 | |||||||
| F | 14 | 4 (28.6%) | 3 (21.4%) | 4 (28.6%) | 3 (21.4%) | 9 (64.3%) | 5 (35.7%) |
| M | 41 | 14 (34.1%) | 8 (19.5%) | 10 (24.4%) | 9 (22.0%) | 30 (73.2%) | 11 (26.8%) |
| Tumor location, p-value < 0.001/0.286 | |||||||
| floor of the mouth | 3 | 0 (0.0%) | 1 (33.3%) | 1 (33.3%) | 1 (33.3%) | 2 (66.7%) | 1 (33.3%) |
| hypopharynx | 6 | 1 (16.7%) | 0 (0.0%) | 3 (50.0%) | 2 (33.3%) | 4 (66.7%) | 2 (33.3%) |
| larynx | 16 | 0 (0.0%) | 5 (31.2%) | 9 (56.2%) | 2 (12.5%) | 12 (75.0%) | 4 (25.0%) |
| oral cavity | 1 | 0 (0.0%) | 1 (100.0%) | 0 (0.0%) | 0 (0.0%) | 0 (0.0%) | 1 (100.0%) |
| oropharynx | 24 | 17 (70.8%) | 2 (8.3%) | 1 (4.2%) | 4 (16.7%) | 19 (79.2%) | 5 (20.8%) |
| tongue | 5 | 0 (0.0%) | 2 (40.0%) | 0 (0.0%) | 3 (60.0%) | 2 (40.0%) | 3 (60.0%) |
| p16 status, p < 0.001/0.3594 | |||||||
| p16 neg. | 35 | 0 (0.0%) | 10 (28.6%) | 14 (40.0%) | 11 (31.4%) | 23 (65.7%) | 12 (34.3%) |
| p16 pos. | 20 | 18 (90.0%) | 1 (5.0%) | 0 (0.0%) | 1 (5.0%) | 16 (80.0%) | 4 (20.0%) |
| pN, p-value = 0.03059/1.000 | |||||||
| <2 | 37 | 12 (32.4%) | 9 (24.3%) | 12 (32.4%) | 4 (10.8%) | 26 (70.3%) | 11 (29.7%) |
| >2 | 18 | 6 (33.3%) | 2 (11.1%) | 2 (11.1%) | 8 (44.4%) | 13 (72.2%) | 5 (27.8%) |
| Stage, p value < 0.001/1.000 | |||||||
| I–II | 28 | 16 (57.1%) | 5 (17.9%) | 3 (10.7%) | 4 (14.3%) | 20 (71.4%) | 8 (28.6%) |
| III–IV | 27 | 2 (7.4%) | 6 (22.2%) | 11 (40.7%) | 8 (29.6%) | 19 (70.4%) | 8 (29.6%) |
| Smoking status, p < 0.001/0.536 | |||||||
| 0 | 18 | 14 (77.8%) | 0 (0.0%) | 0 (0.0%) | 4 (22.2%) | 14 (77.8%) | 4 (22.2%) |
| 1 | 37 | 4 (10.8%) | 11 (29.7%) | 14 (37.8%) | 8 (21.6%) | 25 (67.6%) | 12 (32.4%) |
Publisher’s Note: MDPI stays neutral with regard to jurisdictional claims in published maps and institutional affiliations. |
© 2022 by the authors. Licensee MDPI, Basel, Switzerland. This article is an open access article distributed under the terms and conditions of the Creative Commons Attribution (CC BY) license (https://creativecommons.org/licenses/by/4.0/).
Share and Cite
Peltanová, B.; Holcová Polanská, H.; Raudenská, M.; Balvan, J.; Navrátil, J.; Vičar, T.; Gumulec, J.; Čechová, B.; Kräter, M.; Guck, J.; et al. mRNA Subtype of Cancer-Associated Fibroblasts Significantly Affects Key Characteristics of Head and Neck Cancer Cells. Cancers 2022, 14, 2286. https://doi.org/10.3390/cancers14092286
Peltanová B, Holcová Polanská H, Raudenská M, Balvan J, Navrátil J, Vičar T, Gumulec J, Čechová B, Kräter M, Guck J, et al. mRNA Subtype of Cancer-Associated Fibroblasts Significantly Affects Key Characteristics of Head and Neck Cancer Cells. Cancers. 2022; 14(9):2286. https://doi.org/10.3390/cancers14092286
Chicago/Turabian StylePeltanová, Barbora, Hana Holcová Polanská, Martina Raudenská, Jan Balvan, Jiří Navrátil, Tomáš Vičar, Jaromír Gumulec, Barbora Čechová, Martin Kräter, Jochen Guck, and et al. 2022. "mRNA Subtype of Cancer-Associated Fibroblasts Significantly Affects Key Characteristics of Head and Neck Cancer Cells" Cancers 14, no. 9: 2286. https://doi.org/10.3390/cancers14092286
APA StylePeltanová, B., Holcová Polanská, H., Raudenská, M., Balvan, J., Navrátil, J., Vičar, T., Gumulec, J., Čechová, B., Kräter, M., Guck, J., Kalfeřt, D., Grega, M., Plzák, J., Betka, J., & Masařík, M. (2022). mRNA Subtype of Cancer-Associated Fibroblasts Significantly Affects Key Characteristics of Head and Neck Cancer Cells. Cancers, 14(9), 2286. https://doi.org/10.3390/cancers14092286

