Targeted Transposition of Minicircle DNA Using Single-Chain Antibody Conjugated Cyclodextrin-Modified Poly (Propylene Imine) Nanocarriers
Abstract
Simple Summary
Abstract
1. Introduction
2. Materials and Methods
2.1. Synthesis of PPIs
2.2. Cell Lines
2.3. Electrophoretic Mobility Gel Shift Assay
2.4. Measurement of Cell Viability
2.5. Plasmids for Minicircle Production and Sleeping Beauty Transposition
2.6. Production of scFv-P-BAP
2.7. Production of Minicircles
2.8. Assembly of Tumor-Specific Hybrid Polyplexes and Targeted Transfection of Cells
2.9. Multiparameter Nanoparticle Tracking Analysis
2.10. Western Blot Analysis
2.11. Polymerase Chain Reaction
2.12. Clonogenic Survival Assay
2.13. Flow Cytometry
2.14. Confocal Laser Scanning Microscopy
2.15. Statistical Analysis
3. Results
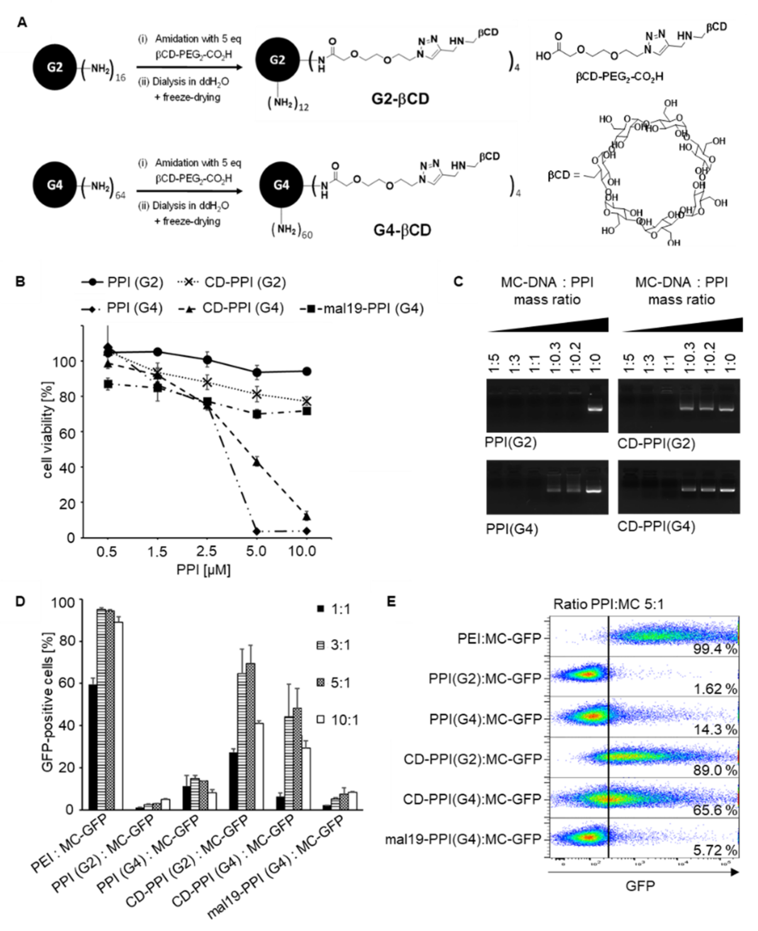
3.1. Characterization of β-cyclodextrin-Modified PPIs
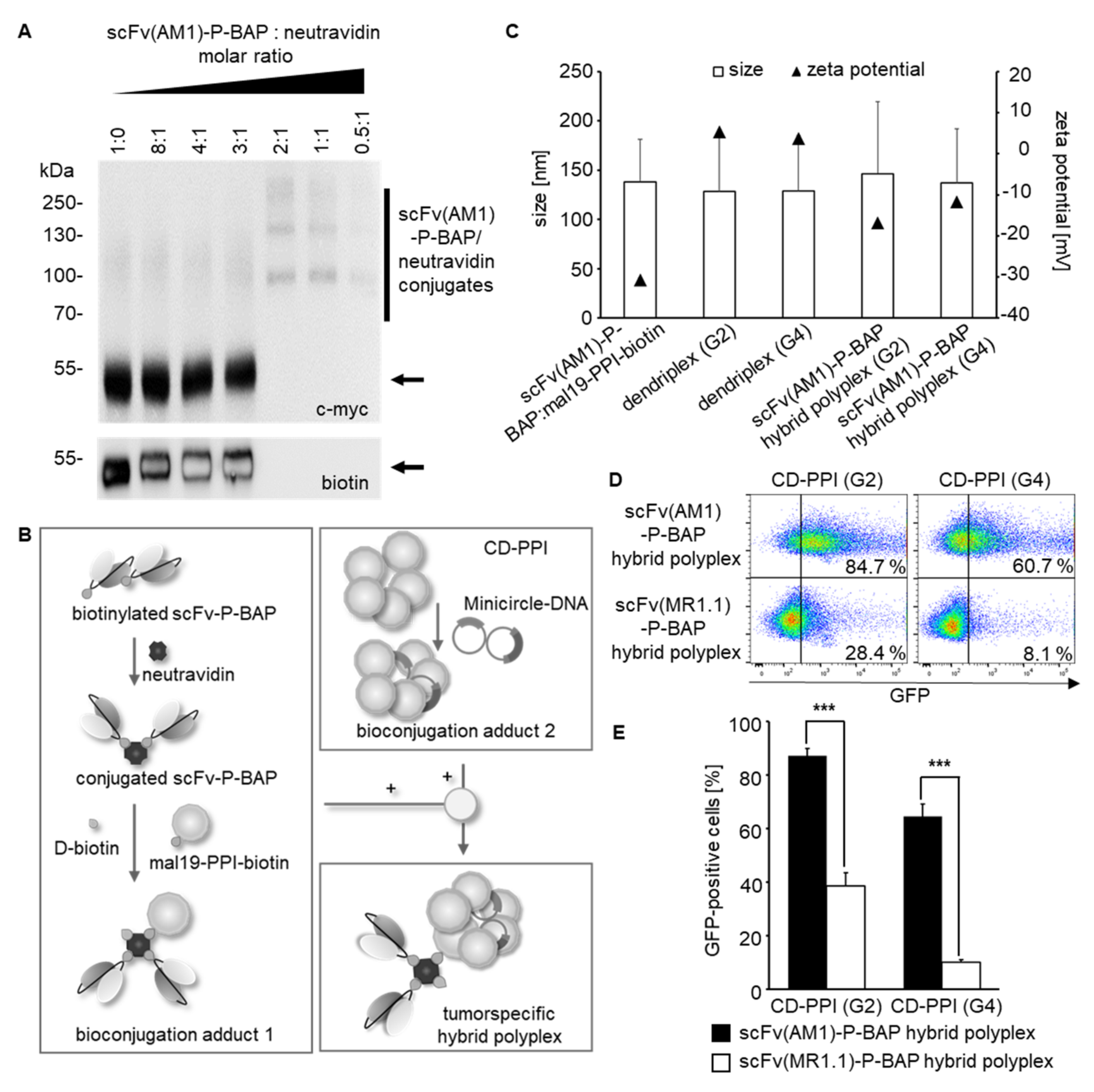
3.2. Characterization of scFv-P-BAP
3.3. Characterization of scFv-Guided Hybrid Polyplexes
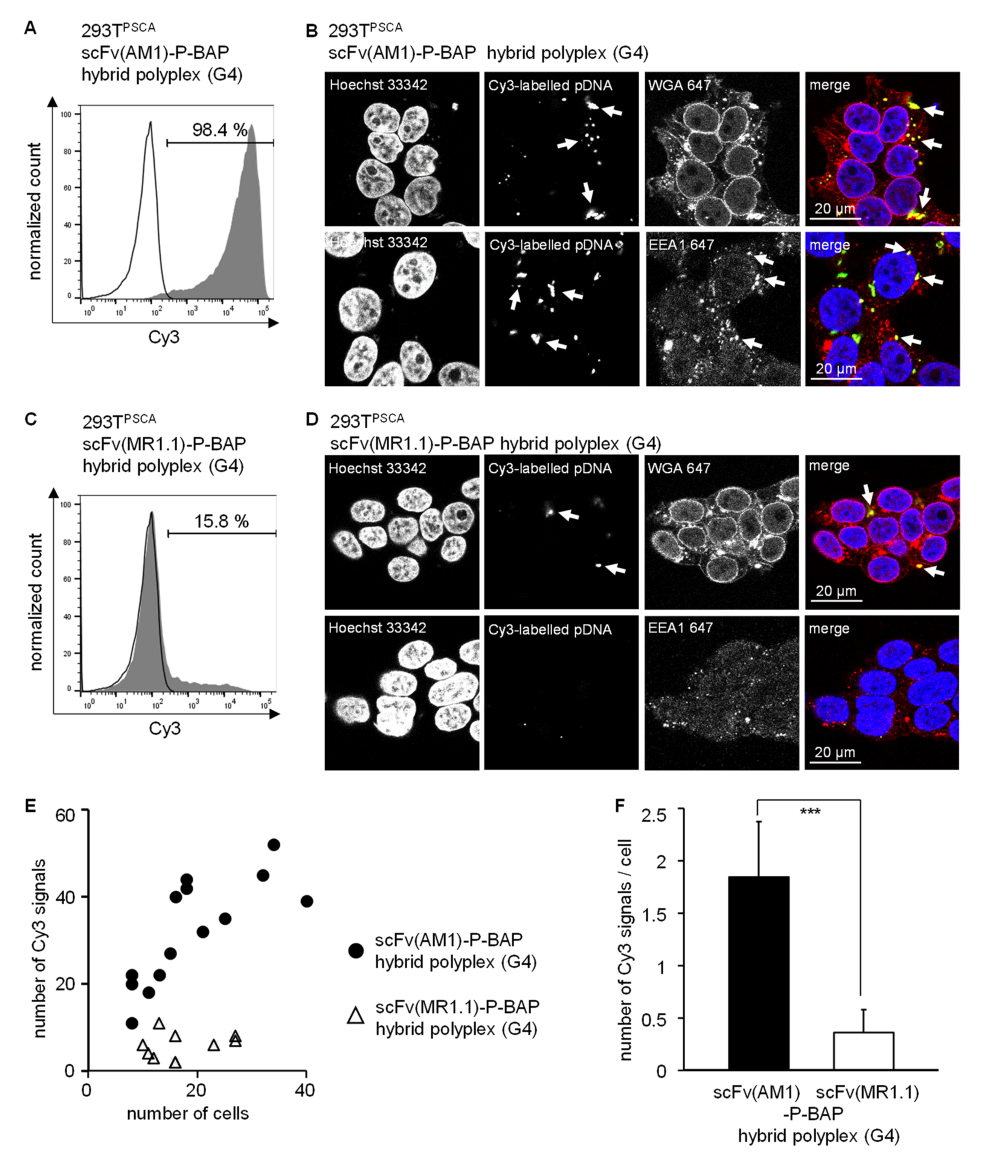
3.4. Targeted Delivery of DNA in PSCA-Positive Target Cells Employing scFv(AM1)-P-BAP Hybrid Polyplexes
3.5. Targeted Transposition of Minicircle DNA Using scFv-P-BAP-Guided Hybrid Polyplexes
4. Discussion
5. Conclusions
6. Patents
Supplementary Materials
Author Contributions
Funding
Institutional Review Board Statement
Informed Consent Statement
Data Availability Statement
Acknowledgments
Conflicts of Interest
Appendix A
Appendix A.1. Materials
Appendix A.2. Characterization Techniques
Appendix A.3. Synthesis and NMR Characterization of CD-PPI (G2) and CD-PPI (G4)
| G4 7168 g/mol | βCD-PEG-acid 1375 g/mol | BOP 442.28 g/mol | Et3N 101.19 g/mol | DMSO | Yield | |
|---|---|---|---|---|---|---|
| CD-PPI (G4) | 1.0 3.125 × 10−6 22.4 mg | 8.6 2.687 × 10−5 36.9 | 33.4 1.04 × 10−4 46.2 | 0.1 | 2 + 2 | 43 72.4 |
| eq [mol] [mg] | eq [mol] [mg] | eq [mol] [mg] | [mL] | [mL] | [mg] [%] | |
| G2 1687 g/mol | βCD-PEG-acid | BOP | Et3N | DMSO | Yield | |
| CD-PPI (G2) | 1.0 5.2 × 10−6 8.77 mg | 5.0 2.6 × 10−5 35.4 mg | 20 1.44 × 10−4 63.6 mg | 50 | 3 + 3 | 34 76.4 |
| eq [mol] [mg] | eq [mol] [mg] | eq [mol] [mg] | [µL] | [mL] | [mg] [%] |
Appendix A.4. Determination of Attached βCD-PEG-CO2H Units at CD-PPI (G2) and CD-PPI (G4) Surface





References
- Thomas, C.E.; Ehrhardt, A.; Kay, M.A. Progress and Problems with the Use of Viral Vectors for Gene Therapy. Nat. Rev. Genet. 2003, 4, 346–358. [Google Scholar] [CrossRef] [PubMed]
- Check, E. A Tragic Setback. Nature 2002, 420, 116–118. [Google Scholar] [CrossRef] [PubMed]
- Al-Dosari, M.S.; Gao, X. Nonviral Gene Delivery: Principle, Limitations, and Recent Progress. AAPS J. 2009, 11, 671–681. [Google Scholar] [CrossRef]
- Dufès, C.; Uchegbu, I.F.; Schätzlein, A.G. Dendrimers in Gene Delivery. Adv. Drug Deliv. Rev. 2005, 57, 2177–2202. [Google Scholar] [CrossRef] [PubMed]
- Shcharbin, D.; Pedziwiatr, E.; Bryszewska, M. How to Study Dendriplexes I: Characterization. J. Control. Release 2009, 135, 186–197. [Google Scholar] [CrossRef] [PubMed]
- Lee, J.C.; Bermudez, H.; Discher, B.M.; Sheehan, M.A.; Won, Y.Y.; Bates, F.S.; Discher, D.E. Preparation, Stability, and in Vitro Performance of Vesicles Made with Diblock Copolymers. Biotechnol. Bioeng. 2001, 73, 135–145. [Google Scholar] [CrossRef] [PubMed]
- Tietze, S.; Schau, I.; Michen, S.; Ennen, F.; Janke, A.; Schackert, G.; Aigner, A.; Appelhans, D.; Temme, A. A Poly(Propyleneimine) Dendrimer-Based Polyplex-System for Single-Chain Antibody-Mediated Targeted Delivery and Cellular Uptake of SiRNA. Small 2017, 13, 1700072. [Google Scholar] [CrossRef]
- Jugel, W.; Aigner, A.; Michen, S.; Hagstotz, A.; Ewe, A.; Appelhans, D.; Schackert, G.; Temme, A.; Tietze, S. Targeted RNAi of BIRC5/Survivin Using Antibody-Conjugated Poly(Propylene Imine)-Based Polyplexes Inhibits Growth of PSCA-Positive Tumors. Pharmaceutics 2021, 13, 676. [Google Scholar] [CrossRef]
- Dannull, J.; Diener, P.A.; Prikler, L.; Fürstenberger, G.; Cerny, T.; Schmid, U.; Ackermann, D.K.; Groettrup, M. Prostate Stem Cell Antigen Is a Promising Candidate for Immunotherapy of Advanced Prostate Cancer. Cancer Res. 2000, 60, 5522–5528. [Google Scholar]
- Ross, S.; Spencer, S.D.; Holcomb, I.; Tan, C.; Hongo, J.; Devaux, B.; Rangell, L.; Keller, G.A.; Schow, P.; Steeves, R.M.; et al. Prostate Stem Cell Antigen as Therapy Target: Tissue Expression and in Vivo Efficacy of an Immunoconjugate. Cancer Res. 2002, 62, 2546–2553. [Google Scholar]
- Saffran, D.C.; Raitano, A.B.; Hubert, R.S.; Witte, O.N.; Reiter, R.E.; Jakobovits, A. Anti-PSCA MAbs Inhibit Tumor Growth and Metastasis Formation and Prolong the Survival of Mice Bearing Human Prostate Cancer Xenografts. Proc. Natl. Acad. Sci. USA 2001, 98, 2658–2663. [Google Scholar] [CrossRef]
- Reiter, R.E.; Gu, Z.; Watabe, T.; Thomas, G.; Szigeti, K.; Davis, E.; Wahl, M.; Nisitani, S.; Yamashiro, J.; Le Beau, M.M.; et al. Prostate Stem Cell Antigen: A Cell Surface Marker Overexpressed in Prostate Cancer. Proc. Natl. Acad. Sci. USA 1998, 95, 1735–1740. [Google Scholar] [CrossRef]
- Elsamman, E.M.; Fukumori, T.; Tanimoto, S.; Nakanishi, R.; Takahashi, M.; Toida, K.; Kanayama, H.-O. The Expression of Prostate Stem Cell Antigen in Human Clear Cell Renal Cell Carcinoma: A Quantitative Reverse Transcriptase-Polymerase Chain Reaction Analysis. BJU Int. 2006, 98, 668–673. [Google Scholar] [CrossRef]
- Argani, P.; Rosty, C.; Reiter, R.E.; Wilentz, R.E.; Murugesan, S.R.; Leach, S.D.; Ryu, B.; Skinner, H.G.; Goggins, M.; Jaffee, E.M.; et al. Discovery of New Markers of Cancer through Serial Analysis of Gene Expression: Prostate Stem Cell Antigen Is Overexpressed in Pancreatic Adenocarcinoma. Cancer Res. 2001, 61, 4320–4324. [Google Scholar]
- Geiger, K.D.; Hendruschk, S.; Rieber, E.P.; Morgenroth, A.; Weigle, B.; Juratli, T.; Senner, V.; Schackert, G.; Temme, A. The Prostate Stem Cell Antigen Represents a Novel Glioma-Associated Antigen. Oncol. Rep. 2011, 26, 13–21. [Google Scholar] [CrossRef][Green Version]
- Szejtli, J. Introduction and General Overview of Cyclodextrin Chemistry. Chem. Rev. 1998, 98, 1743–1754. [Google Scholar] [CrossRef]
- Jambhekar, S.S.; Breen, P. Cyclodextrins in Pharmaceutical Formulations I: Structure and Physicochemical Properties, Formation of Complexes, and Types of Complex. Drug Discov. Today 2016, 21, 356–362. [Google Scholar] [CrossRef]
- Brewster, M.E.; Loftsson, T. Cyclodextrins as Pharmaceutical Solubilizers. Adv. Drug Deliv. Rev. 2007, 59, 645–666. [Google Scholar] [CrossRef]
- Muankaew, C.; Loftsson, T. Cyclodextrin-Based Formulations: A Non-Invasive Platform for Targeted Drug Delivery. Basic Clin. Pharmacol. Toxicol. 2018, 122, 46–55. [Google Scholar] [CrossRef]
- Ivics, Z.; Hackett, P.B.; Plasterk, R.H.; Izsvák, Z. Molecular Reconstruction of Sleeping Beauty, a Tc1-like Transposon from Fish, and Its Transposition in Human Cells. Cell 1997, 91, 501–510. [Google Scholar] [CrossRef]
- Ivics, Z.; Izsvák, Z. Sleeping Beauty Transposition. Microbiol. Spectr. 2015, 3, 3.2.08. [Google Scholar] [CrossRef]
- Hemmi, H.; Takeuchi, O.; Kawai, T.; Kaisho, T.; Sato, S.; Sanjo, H.; Matsumoto, M.; Hoshino, K.; Wagner, H.; Takeda, K.; et al. A Toll-like Receptor Recognizes Bacterial DNA. Nature 2000, 408, 740–745. [Google Scholar] [CrossRef] [PubMed]
- Schau, I.; Michen, S.; Hagstotz, A.; Janke, A.; Schackert, G.; Appelhans, D.; Temme, A. Targeted Delivery of TLR3 Agonist to Tumor Cells with Single Chain Antibody Fragment-Conjugated Nanoparticles Induces Type I-Interferon Response and Apoptosis. Sci. Rep. 2019, 9, 3299. [Google Scholar] [CrossRef]
- Conde, M.; Michen, S.; Wiedemuth, R.; Klink, B.; Schröck, E.; Schackert, G.; Temme, A. Chromosomal Instability Induced by Increased BIRC5/Survivin Levels Affects Tumorigenicity of Glioma Cells. BMC Cancer 2017, 17, 889. [Google Scholar] [CrossRef]
- Krex, D.; Mohr, B.; Hauses, M.; Ehninger, G.; Schackert, H.K.; Schackert, G. Identification of Uncommon Chromosomal Aberrations in the Neuroglioma Cell Line H4 by Spectral Karyotyping. J. Neurooncol. 2001, 52, 119–128. [Google Scholar] [CrossRef] [PubMed]
- Töpfer, K.; Cartellieri, M.; Michen, S.; Wiedemuth, R.; Müller, N.; Lindemann, D.; Bachmann, M.; Füssel, M.; Schackert, G.; Temme, A. DAP12-Based Activating Chimeric Antigen Receptor for NK Cell Tumor Immunotherapy. J. Immunol. 2015, 194, 3201–3212. [Google Scholar] [CrossRef]
- Mochizuki, H.; Schwartz, J.P.; Tanaka, K.; Brady, R.O.; Reiser, J. High-Titer Human Immunodeficiency Virus Type 1-Based Vector Systems for Gene Delivery into Nondividing Cells. J. Virol. 1998, 72, 8873–8883. [Google Scholar] [CrossRef] [PubMed]
- Mátés, L.; Chuah, M.K.L.; Belay, E.; Jerchow, B.; Manoj, N.; Acosta-Sanchez, A.; Grzela, D.P.; Schmitt, A.; Becker, K.; Matrai, J.; et al. Molecular Evolution of a Novel Hyperactive Sleeping Beauty Transposase Enables Robust Stable Gene Transfer in Vertebrates. Nat. Genet. 2009, 41, 753–761. [Google Scholar] [CrossRef]
- Brodsky, F.M.; Chen, C.Y.; Knuehl, C.; Towler, M.C.; Wakeham, D.E. Biological Basket Weaving: Formation and Function of Clathrin-Coated Vesicles. Annu. Rev. Cell Dev. Biol. 2001, 17, 517–568. [Google Scholar] [CrossRef]
- Orlandi, P.A.; Fishman, P.H. Filipin-Dependent Inhibition of Cholera Toxin: Evidence for Toxin Internalization and Activation through Caveolae-like Domains. J. Cell Biol. 1998, 141, 905–915. [Google Scholar] [CrossRef]
- Solomon, D.A.; Kim, T.; Diaz-Martinez, L.A.; Fair, J.; Elkahloun, A.G.; Harris, B.T.; Toretsky, J.A.; Rosenberg, S.A.; Shukla, N.; Ladanyi, M.; et al. Mutational Inactivation of STAG2 Causes Aneuploidy in Human Cancer. Science 2011, 333, 1039–1043. [Google Scholar] [CrossRef] [PubMed]
- Mayo, L.D.; Dixon, J.E.; Durden, D.L.; Tonks, N.K.; Donner, D.B. PTEN Protects P53 from Mdm2 and Sensitizes Cancer Cells to Chemotherapy. J. Biol. Chem. 2002, 277, 5484–5489. [Google Scholar] [CrossRef] [PubMed]
- Yin, H.; Kanasty, R.L.; Eltoukhy, A.A.; Vegas, A.J.; Dorkin, J.R.; Anderson, D.G. Non-Viral Vectors for Gene-Based Therapy. Nat. Rev. Genet. 2014, 15, 541–555. [Google Scholar] [CrossRef] [PubMed]
- Agashe, H.B.; Dutta, T.; Garg, M.; Jain, N.K. Investigations on the Toxicological Profile of Functionalized Fifth-Generation Poly (Propylene Imine) Dendrimer. J. Pharm. Pharmacol. 2006, 58, 1491–1498. [Google Scholar] [CrossRef]
- Malik, N.; Wiwattanapatapee, R.; Klopsch, R.; Lorenz, K.; Frey, H.; Weener, J.W.; Meijer, E.W.; Paulus, W.; Duncan, R. Dendrimers: Relationship between Structure and Biocompatibility in Vitro, and Preliminary Studies on the Biodistribution of 125I-Labelled Polyamidoamine Dendrimers in vivo. J. Control. Release 2000, 65, 133–148. [Google Scholar] [CrossRef]
- Arima, H.; Kihara, F.; Hirayama, F.; Uekama, K. Enhancement of Gene Expression by Polyamidoamine Dendrimer Conjugates with α-, β-, and γ-Cyclodextrins. Bioconjug. Chem. 2001, 12, 476–484. [Google Scholar] [CrossRef]
- Lee, D.-W.; Powers, K.; Baney, R. Physicochemical Properties and Blood Compatibility of Acylated Chitosan Nanoparticles. Carbohydr. Polym. 2004, 58, 371–377. [Google Scholar] [CrossRef]
- Duceppe, N.; Tabrizian, M. Advances in Using Chitosan-Based Nanoparticles for in Vitro and in Vivo Drug and Gene Delivery. Expert Opin. Drug Deliv. 2010, 7, 1191–1207. [Google Scholar] [CrossRef]
- Lam, J.S.; Yamashiro, J.; Shintaku, I.P.; Vessella, R.L.; Jenkins, R.B.; Horvath, S.; Said, J.W.; Reiter, R.E. Prostate Stem Cell Antigen Is Overexpressed in Prostate Cancer Metastases. Clin. Cancer Res. 2005, 11, 2591–2596. [Google Scholar] [CrossRef]
- Amara, N.; Palapattu, G.S.; Schrage, M.; Gu, Z.; Thomas, G.V.; Dorey, F.; Said, J.; Reiter, R.E. Prostate Stem Cell Antigen Is Overexpressed in Human Transitional Cell Carcinoma. Cancer Res. 2001, 61, 4660–4665. [Google Scholar]
- Stenglein, M.D.; Burns, M.B.; Li, M.; Lengyel, J.; Harris, R.S. APOBEC3 Proteins Mediate the Clearance of Foreign DNA from Human Cells. Nat. Struct. Mol. Biol. 2010, 17, 222–229. [Google Scholar] [CrossRef] [PubMed]
- Holstein, M.; Mesa-Nuñez, C.; Miskey, C.; Almarza, E.; Poletti, V.; Schmeer, M.; Grueso, E.; Ordóñez Flores, J.C.; Kobelt, D.; Walther, W.; et al. Efficient Non-Viral Gene Delivery into Human Hematopoietic Stem Cells by Minicircle Sleeping Beauty Transposon Vectors. Mol. Ther. 2018, 26, 1137–1153. [Google Scholar] [CrossRef] [PubMed]
- Smith, T.T.; Stephan, S.B.; Moffett, H.F.; McKnight, L.E.; Ji, W.; Reiman, D.; Bonagofski, E.; Wohlfahrt, M.E.; Pillai, S.P.S.; Stephan, M.T. In Situ Programming of Leukaemia-Specific T Cells Using Synthetic DNA Nanocarriers. Nat. Nanotechnol. 2017, 12, 813–820. [Google Scholar] [CrossRef] [PubMed]
- Mark, J.E. The Polymer Data Handbook, 2nd ed.; Oxford University Press: New York, NY, USA, 2009. [Google Scholar]
- Lai, T.H.; Keperscha, B.; Qiu, X.; Voit, B.; Appelhans, D. Long-Term Retarded Release for the Proteasome Inhibitor Bortezomib through Temperature-Sensitive Dendritic Glycopolymers as Drug Delivery System from Calcium Phosphate Bone Cement. Macromol. Rapid Commun. 2021, 42, e2100083. [Google Scholar] [CrossRef]





Publisher’s Note: MDPI stays neutral with regard to jurisdictional claims in published maps and institutional affiliations. |
© 2022 by the authors. Licensee MDPI, Basel, Switzerland. This article is an open access article distributed under the terms and conditions of the Creative Commons Attribution (CC BY) license (https://creativecommons.org/licenses/by/4.0/).
Share and Cite
Jugel, W.; Tietze, S.; Daeg, J.; Appelhans, D.; Broghammer, F.; Aigner, A.; Karimov, M.; Schackert, G.; Temme, A. Targeted Transposition of Minicircle DNA Using Single-Chain Antibody Conjugated Cyclodextrin-Modified Poly (Propylene Imine) Nanocarriers. Cancers 2022, 14, 1925. https://doi.org/10.3390/cancers14081925
Jugel W, Tietze S, Daeg J, Appelhans D, Broghammer F, Aigner A, Karimov M, Schackert G, Temme A. Targeted Transposition of Minicircle DNA Using Single-Chain Antibody Conjugated Cyclodextrin-Modified Poly (Propylene Imine) Nanocarriers. Cancers. 2022; 14(8):1925. https://doi.org/10.3390/cancers14081925
Chicago/Turabian StyleJugel, Willi, Stefanie Tietze, Jennifer Daeg, Dietmar Appelhans, Felix Broghammer, Achim Aigner, Michael Karimov, Gabriele Schackert, and Achim Temme. 2022. "Targeted Transposition of Minicircle DNA Using Single-Chain Antibody Conjugated Cyclodextrin-Modified Poly (Propylene Imine) Nanocarriers" Cancers 14, no. 8: 1925. https://doi.org/10.3390/cancers14081925
APA StyleJugel, W., Tietze, S., Daeg, J., Appelhans, D., Broghammer, F., Aigner, A., Karimov, M., Schackert, G., & Temme, A. (2022). Targeted Transposition of Minicircle DNA Using Single-Chain Antibody Conjugated Cyclodextrin-Modified Poly (Propylene Imine) Nanocarriers. Cancers, 14(8), 1925. https://doi.org/10.3390/cancers14081925

