Characteristics and Outcome of Elderly Patients (>55 Years) with Acute Lymphoblastic Leukemia
Abstract
:Simple Summary
Abstract
1. Introduction
2. Materials and Methods
3. Results
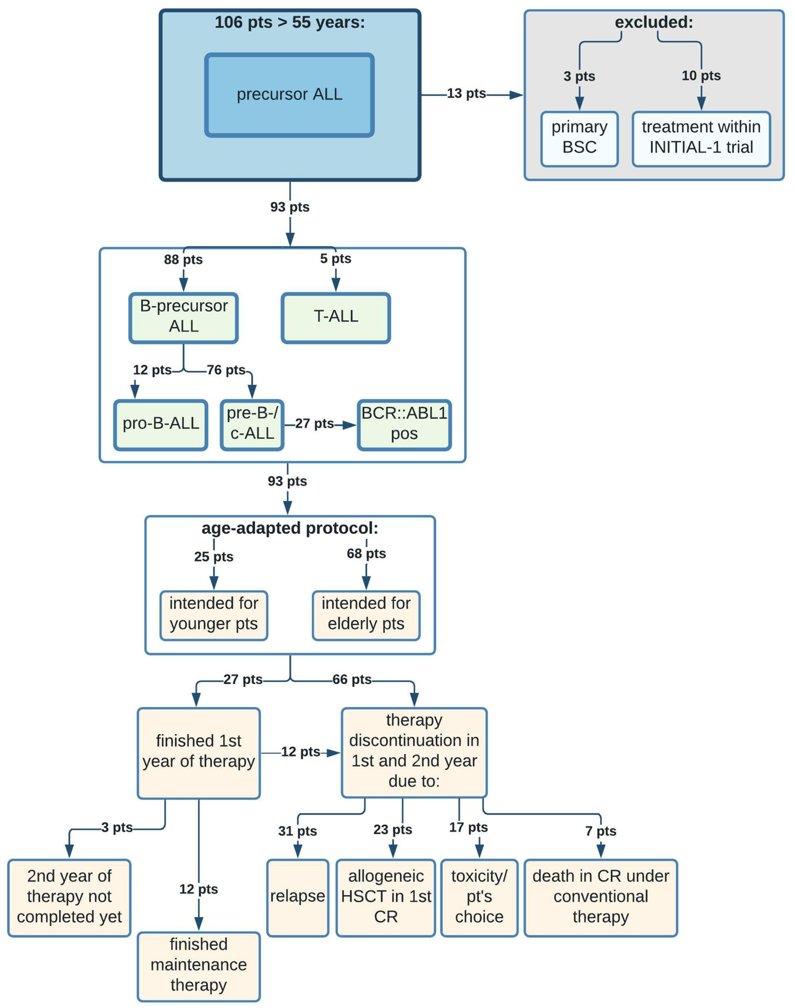
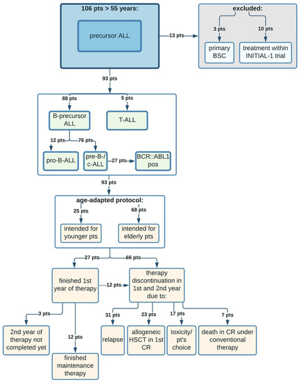
3.1. Patient Characteristics
3.2. Intensive Treatment with Conventional Chemotherapy
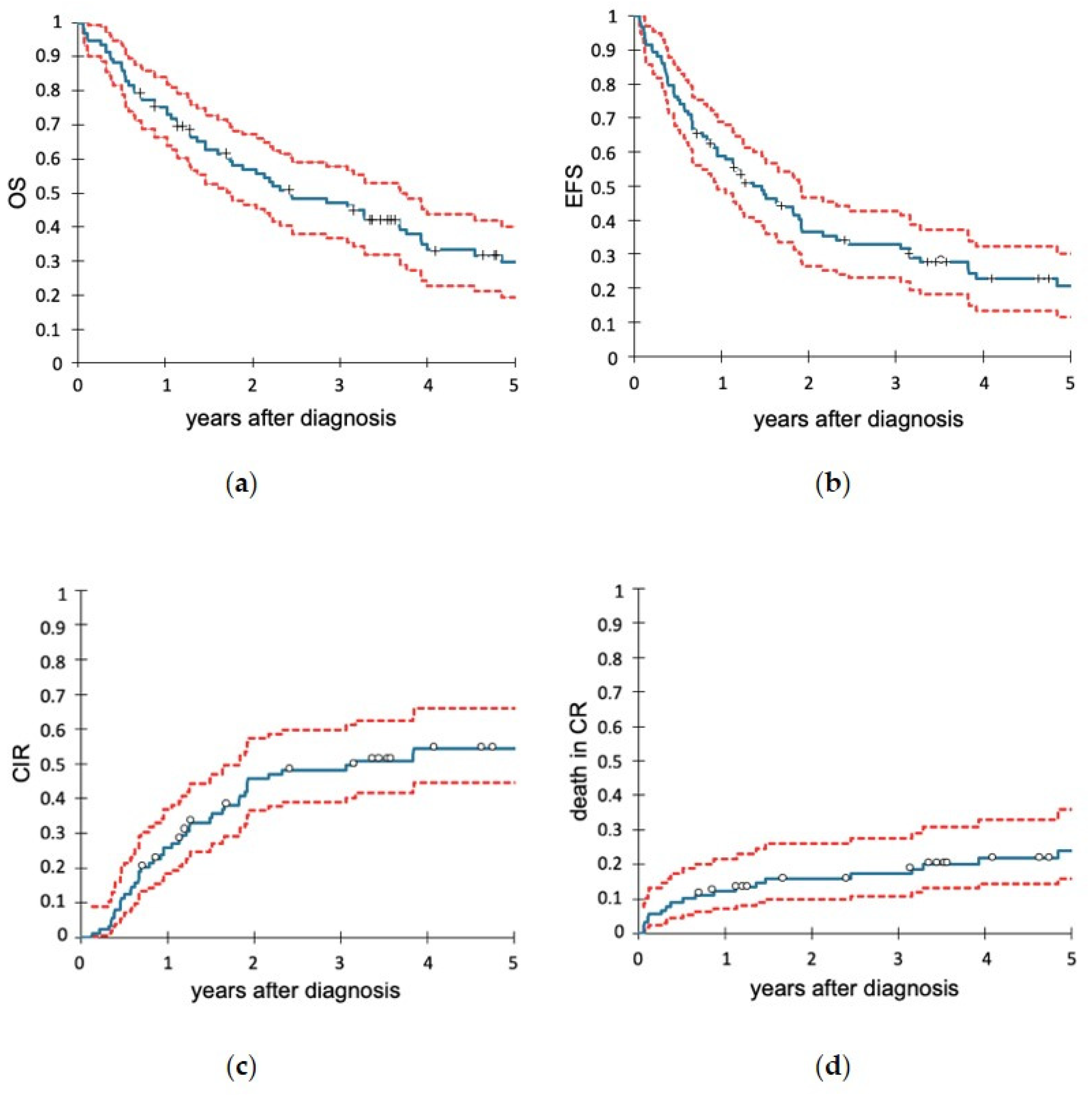
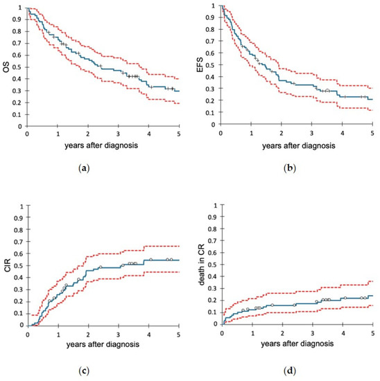
3.3. Survival Outcomes
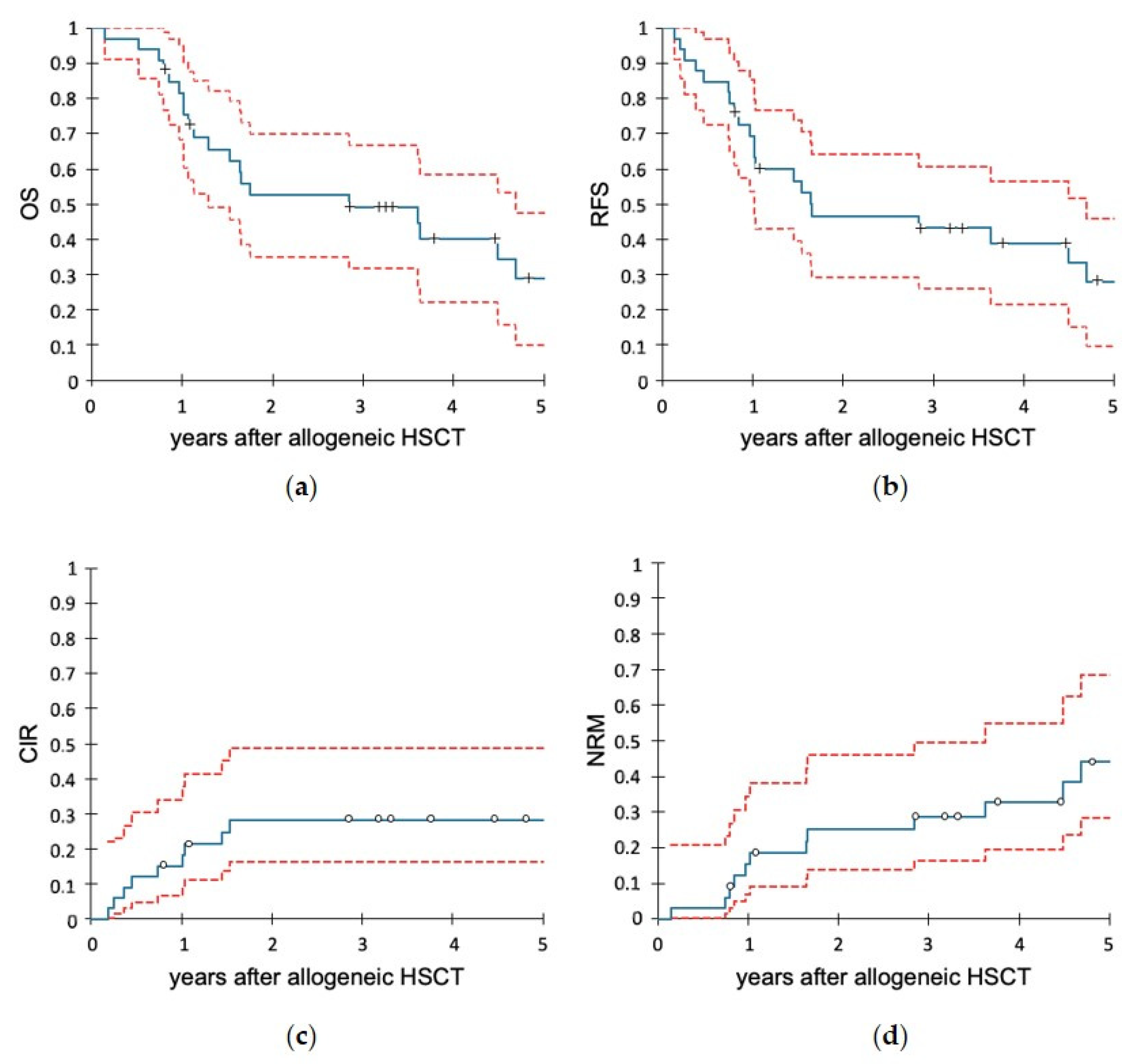
3.4. Subgroup Analysis of the Patients Receiving an Allogeneic HSCT
4. Discussion
5. Conclusions
Author Contributions
Funding
Institutional Review Board Statement
Informed Consent Statement
Data Availability Statement
Acknowledgments
Conflicts of Interest
References
- Short, N.J.; Kantarjian, H.; Jabbour, E.; Ravandi, F. Novel Therapies for Older Adults With Acute Lymphoblastic Leukemia. Curr. Hematol. Malig. Rep. 2018, 13, 91–99. [Google Scholar] [CrossRef] [PubMed]
- Miller, K.C.; Al-Kali, A.; Shah, M.V.; Hogan, W.J.; Elliott, M.A.; Begna, K.H.; Gangat, N.; Patnaik, M.M.; Viswanatha, D.S.; He, R.; et al. Elderly acute lymphoblastic leukemia: A Mayo Clinic study of 124 patients. Leuk. Lymphoma 2019, 60, 990–999. [Google Scholar] [CrossRef] [PubMed]
- Gokbuget, N. Treatment of older patients with acute lymphoblastic leukemia. Hematol. Am. Soc. Hematol. Educ. Program 2016, 2016, 573–579. [Google Scholar] [CrossRef] [Green Version]
- Aldoss, I.; Forman, S.J.; Pullarkat, V. Acute Lymphoblastic Leukemia in the Older Adult. J. Oncol. Pract. 2019, 15, 67–75. [Google Scholar] [CrossRef] [PubMed]
- Gokbuget, N. Treatment of Older Patients with Acute Lymphoblastic Leukaemia. Drugs Aging 2018, 35, 11–26. [Google Scholar] [CrossRef]
- Fedorov, V.D.; Upadhyay, V.A.; Fathi, A.T. The Approach to Acute Lymphoblastic Leukemia in Older Patients: Conventional Treatments and Emerging Therapies. Curr. Hematol. Malig. Rep. 2016, 11, 165–174. [Google Scholar] [CrossRef] [PubMed]
- Geyer, M.B.; Hsu, M.; Devlin, S.M.; Tallman, M.S.; Douer, D.; Park, J.H. Overall survival among older US adults with ALL remains low despite modest improvement since 1980: SEER analysis. Blood 2017, 129, 1878–1881. [Google Scholar] [CrossRef] [Green Version]
- O’Dwyer, K.M.; Liesveld, J.L. Philadelphia chromosome negative B-cell acute lymphoblastic leukemia in older adults: Current treatment and novel therapies. Best Pract. Res. Clin. Haematol. 2017, 30, 184–192. [Google Scholar] [CrossRef]
- Park, J.H. Managing older adults with Ph-negative ALL: What is new? Recent advances in treating older adults with ALL. Best Pract. Res. Clin. Haematol. 2021, 34, 101258. [Google Scholar] [CrossRef]
- Sasaki, K.; Jabbour, E.; Short, N.J.; Jain, N.; Ravandi, F.; Pui, C.H.; Kantarjian, H. Acute lymphoblastic leukemia: A population-based study of outcome in the United States based on the surveillance, epidemiology, and end results (SEER) database, 1980-2017. Am. J. Hematol. 2021, 96, 650–658. [Google Scholar] [CrossRef]
- Sawalha, Y.; Advani, A.S. Management of older adults with acute lymphoblastic leukemia: Challenges & current approaches. Int. J. Hematol. Oncol. 2018, 7, IJH02. [Google Scholar] [CrossRef] [PubMed] [Green Version]
- Kanapuru, B.; Singh, H.; Kwitkowski, V.; Blumenthal, G.; Farrell, A.T.; Pazdur, R. Older adults in hematologic malignancy trials: Representation, barriers to participation and strategies for addressing underrepresentation. Blood Rev. 2020, 43, 100670. [Google Scholar] [CrossRef] [PubMed]
- Loh, K.P.; Liesveld, J.L.; O’Dwyer, K.M. Can we incorporate geriatric assessment in the management of acute lymphoblastic leukemia in older adults? J. Geriatr. Oncol. 2018, 9, 296–301. [Google Scholar] [CrossRef] [PubMed]
- Schwartz, M.; Wieduwilt, M.J. New approaches to the treatment of older adults with acute lymphoblastic leukemia. Semin. Hematol. 2020, 57, 122–129. [Google Scholar] [CrossRef]
- Sive, J.I.; Buck, G.; Fielding, A.; Lazarus, H.M.; Litzow, M.R.; Luger, S.; Marks, D.I.; McMillan, A.; Moorman, A.V.; Richards, S.M.; et al. Outcomes in older adults with acute lymphoblastic leukaemia (ALL): Results from the international MRC UKALL XII/ECOG2993 trial. Br. J. Haematol. 2012, 157, 463–471. [Google Scholar] [CrossRef] [Green Version]
- Moorman, A.V.; Chilton, L.; Wilkinson, J.; Ensor, H.M.; Bown, N.; Proctor, S.J. A population-based cytogenetic study of adults with acute lymphoblastic leukemia. Blood 2010, 115, 206–214. [Google Scholar] [CrossRef]
- Stengel, A.; Schnittger, S.; Weissmann, S.; Kuznia, S.; Kern, W.; Kohlmann, A.; Haferlach, T.; Haferlach, C. TP53 mutations occur in 15.7% of ALL and are associated with MYC-rearrangement, low hypodiploidy, and a poor prognosis. Blood 2014, 124, 251–258. [Google Scholar] [CrossRef] [Green Version]
- Paul, S.; Kantarjian, H.; Jabbour, E.J. Adult Acute Lymphoblastic Leukemia. Mayo. Clin. Proc. 2016, 91, 1645–1666. [Google Scholar] [CrossRef] [Green Version]
- Speziali, C.; Paulson, K.; Seftel, M. Hematopoietic Cell Transplantation for Acute Lymphoblastic Leukemia in Adults. Curr. Hematol. Malig. Rep. 2016, 11, 175–184. [Google Scholar] [CrossRef]
- Inbar, T.; Rowe, J.M.; Horowitz, N.A. Which patients should I transplant with acute lymphoblastic leukemia? Best Pract. Res. Clin. Haematol. 2017, 30, 249–260. [Google Scholar] [CrossRef]
- Saillard, C.; Etienne, A.; Charbonnier, A.; D’Incan, E.; Rey, J.; Arnoulet, C.; Mozziconacci, M.J.; Blaise, D.; Vey, N.; Prebet, T. Evaluation of comorbidity indexes in the outcome of elderly patients treated for acute lymphoblastic leukemia. Leuk. Lymphoma 2014, 55, 2211–2212. [Google Scholar] [CrossRef] [PubMed]
- Charlson, M.E.; Pompei, P.; Ales, K.L.; MacKenzie, C.R. A new method of classifying prognostic comorbidity in longitudinal studies: Development and validation. J. Chronic Dis. 1987, 40, 373–383. [Google Scholar] [CrossRef]
- Stelljes, M.; Raffel, S.; Wäsch, R.; Scholl, S.; Kondakci, M.; Rank, A.; Haenel, M.; Martin, S.; Schwab, K.; Knaden, J.; et al. First Results of an Open Label Phase II Study to Evaluate the Efficacy and Safety of Inotuzumab Ozogamicin for Induction Therapy Followed By a Conventional Chemotherapy Based Consolidation and Maintenance Therapy in Patients Aged 56 Years and Older with Acute Lymphoblastic Leukemia (INITIAL-1 trial). Blood 2020, 136, 12–13. [Google Scholar] [CrossRef]
- Kozlowski, P.; Lennmyr, E.; Ahlberg, L.; Bernell, P.; Hulegardh, E.; Karbach, H.; Karlsson, K.; Tomaszewska-Toporska, B.; Astrom, M.; Hallbook, H.; et al. Age but not Philadelphia positivity impairs outcome in older/elderly patients with acute lymphoblastic leukemia in Sweden. Eur. J. Haematol. 2017, 99, 141–149. [Google Scholar] [CrossRef]
- Kim, C.; Molony, J.T.; Chia, V.M.; Kota, V.K.; Katz, A.J.; Li, S. Patient characteristics, treatment patterns, and mortality in elderly patients newly diagnosed with ALL. Leuk. Lymphoma 2019, 60, 1462–1468. [Google Scholar] [CrossRef] [PubMed] [Green Version]
- Pagano, L.; Pulsoni, A.; Mele, L.; Leone, G. Clinical and epidemiological features of acute lymphoblastic leukemia following a previous malignancy. Leuk. Lymphoma 2000, 39, 465–475. [Google Scholar] [CrossRef]
- Abdulwahab, A.; Sykes, J.; Kamel-Reid, S.; Chang, H.; Brandwein, J.M. Therapy-related acute lymphoblastic leukemia is more frequent than previously recognized and has a poor prognosis. Cancer 2012, 118, 3962–3967. [Google Scholar] [CrossRef]
- Aldoss, I.; Stiller, T.; Tsai, N.C.; Song, J.Y.; Cao, T.; Bandara, N.A.; Salhotra, A.; Khaled, S.; Aribi, A.; Al Malki, M.M.; et al. Therapy-related acute lymphoblastic leukemia has distinct clinical and cytogenetic features compared to de novo acute lymphoblastic leukemia, but outcomes are comparable in transplanted patients. Haematologica 2018, 103, 1662–1668. [Google Scholar] [CrossRef] [Green Version]
- Goekbuget, N.; Beck, J.; Brueggemann, M.; Burmeister, T.; Buss, E.C.; Frickhofen, N.; Huettmann, A.; Morgner, A.; Reichle, A.; Schmidt-Wolf, I.; et al. Moderate Intensive Chemotherapy Including CNS-Prophylaxis with Liposomal Cytarabine Is Feasible and effective in Older Patients with Ph-Negative Acute Lymphoblastic Leukemia (ALL): Results of a Prospective Trial From the German Multicenter Study Group for Adult ALL (GMALL). Blood 2012, 120, 1493. [Google Scholar] [CrossRef]
- Hodby, K.A.; Marks, D.I. Recent Advances in the Management of Acute Lymphoblastic Leukaemia. Curr. Treat Options Oncol. 2020, 21, 23. [Google Scholar] [CrossRef]
- Igwe, I.J.; Yang, D.; Merchant, A.; Merin, N.; Yaghmour, G.; Kelly, K.; Ramsingh, G. The presence of Philadelphia chromosome does not confer poor prognosis in adult pre-B acute lymphoblastic leukaemia in the tyrosine kinase inhibitor era-a surveillance, epidemiology, and end results database analysis. Br. J. Haematol. 2017, 179, 618–626. [Google Scholar] [CrossRef] [PubMed] [Green Version]
- Ribera, J.M.; Garcia, O.; Fernandez-Abellan, P.; Lavilla, E.; Bernal, M.T.; Gonzalez-Campos, J.; Brunet, S.; Monteserin, M.C.; Montesinos, P.; Sarra, J.; et al. Lack of negative impact of Philadelphia chromosome in older patients with acute lymphoblastic leukaemia in the thyrosine kinase inhibitor era: Comparison of two prospective parallel protocols. Br. J. Haematol. 2012, 159, 485–488. [Google Scholar] [CrossRef] [PubMed]
- Byun, J.M.; Koh, Y.; Shin, D.Y.; Kim, I.; Yoon, S.S.; Lee, J.O.; Bang, S.M.; Kim, K.H.; Jung, S.H.; Lee, W.S.; et al. BCR-ABL translocation as a favorable prognostic factor in elderly patients with acute lymphoblastic leukemia in the era of potent tyrosine kinase inhibitors. Haematologica 2017, 102, e187–e190. [Google Scholar] [CrossRef] [PubMed] [Green Version]
- O’Brien, S.; Thomas, D.A.; Ravandi, F.; Faderl, S.; Pierce, S.; Kantarjian, H. Results of the hyperfractionated cyclophosphamide, vincristine, doxorubicin, and dexamethasone regimen in elderly patients with acute lymphocytic leukemia. Cancer 2008, 113, 2097–2101. [Google Scholar] [CrossRef] [PubMed] [Green Version]
- Elsawy, M.; Sorror, M.L. Up-to-date tools for risk assessment before allogeneic hematopoietic cell transplantation. Bone Marrow. Transplant. 2016, 51, 1283–1300. [Google Scholar] [CrossRef] [PubMed]
- Muffly, L.S.; Kocherginsky, M.; Stock, W.; Chu, Q.; Bishop, M.R.; Godley, L.A.; Kline, J.; Liu, H.; Odenike, O.M.; Larson, R.A.; et al. Geriatric assessment to predict survival in older allogeneic hematopoietic cell transplantation recipients. Haematologica 2014, 99, 1373–1379. [Google Scholar] [CrossRef] [Green Version]
- Rosko, A.; Wang, H.L.; de Lima, M.; Sandmaier, B.; Khoury, H.J.; Artz, A.; Brammer, J.; Bredeson, C.; Farag, S.; Kharfan-Dabaja, M.; et al. Reduced intensity conditioned allograft yields favorable survival for older adults with B-cell acute lymphoblastic leukemia. Am. J. Hematol. 2017, 92, 42–49. [Google Scholar] [CrossRef] [Green Version]
- Mohty, M.; Labopin, M.; Volin, L.; Gratwohl, A.; Socie, G.; Esteve, J.; Tabrizi, R.; Nagler, A.; Rocha, V.; Acute Leukemia Working Party of, E. Reduced-intensity versus conventional myeloablative conditioning allogeneic stem cell transplantation for patients with acute lymphoblastic leukemia: A retrospective study from the European Group for Blood and Marrow Transplantation. Blood 2010, 116, 4439–4443. [Google Scholar] [CrossRef] [Green Version]
- Ribera, J.M.; Garcia, O.; Chapchap, E.C.; Gil, C.; Gonzalez-Campos, J.; Barba, P.; Amigo, M.L.; Moreno, M.J.; Lavilla, E.; Alonso, N.; et al. Treatment of Frail Older Adults and Elderly Patients With Philadelphia Chromosome-negative Acute Lymphoblastic Leukemia: Results of a Prospective Trial With Minimal Chemotherapy. Clin. Lymphoma Myeloma Leuk. 2020, 20, e513–e522. [Google Scholar] [CrossRef]
- Short, N.J.; Kantarjian, H.; Jabbour, E. Optimizing the treatment of acute lymphoblastic leukemia in younger and older adults: New drugs and evolving paradigms. Leukemia 2021, 35, 3044–3058. [Google Scholar] [CrossRef] [PubMed]
- Jabbour, E.J.; DeAngelo, D.J.; Stelljes, M.; Stock, W.; Liedtke, M.; Gokbuget, N.; O’Brien, S.; Wang, T.; Paccagnella, M.L.; Sleight, B.; et al. Efficacy and safety analysis by age cohort of inotuzumab ozogamicin in patients with relapsed or refractory acute lymphoblastic leukemia enrolled in INO-VATE. Cancer 2018, 124, 1722–1732. [Google Scholar] [CrossRef] [Green Version]
- Kantarjian, H.M.; Stein, A.S.; Bargou, R.C.; Grande Garcia, C.; Larson, R.A.; Stelljes, M.; Gokbuget, N.; Zugmaier, G.; Benjamin, J.E.; Zhang, A.; et al. Blinatumomab treatment of older adults with relapsed/refractory B-precursor acute lymphoblastic leukemia: Results from 2 phase 2 studies. Cancer 2016, 122, 2178–2185. [Google Scholar] [CrossRef] [PubMed] [Green Version]
- Kantarjian, H.M.; DeAngelo, D.J.; Stelljes, M.; Liedtke, M.; Stock, W.; Gokbuget, N.; O’Brien, S.M.; Jabbour, E.; Wang, T.; Liang White, J.; et al. Inotuzumab ozogamicin versus standard of care in relapsed or refractory acute lymphoblastic leukemia: Final report and long-term survival follow-up from the randomized, phase 3 INO-VATE study. Cancer 2019, 125, 2474–2487. [Google Scholar] [CrossRef] [Green Version]
- Stelljes, M.; Alakel, N.; Wäsch, R.; Scholl, S.; Nachtkamp, K.; Rank, A.; Haenel, M.; Spriewald, B.; Hanoun, M.; Martin, S.; et al. Final Induction Therapy Results of an Open Label Phase II Study Using Inotuzumab Ozogamicin for Induction Therapy, Followed By a Conventional Chemotherapy Based Consolidation and Maintenance Therapy in Patients Aged 56 Years and Older with Acute B-Lymphoblastic Leukemia (INITIAL-1 trial). Blood 2021, 138, 2300. [Google Scholar] [CrossRef]
- Goekbuget, N.; Stoltefuß, A.; Topp, M.; Schwartz, S.; Renzelmann, A.; Faul, C.; Hertenstein, B.; Vucinic, V.; Wachsmuth, M.; Wilke, A.C.; et al. Dose Reduced Chemotherapy in Sequence with Blinatumomab for Newly Diagnosed Older Patients with B-Precursor Adult Lymphoblastic Leukemia (ALL): Results of the Ongoing GMALL Bold Trial. Blood 2021, 138, 3399. [Google Scholar] [CrossRef]
- Kantarjian, H.; Ravandi, F.; Short, N.J.; Huang, X.; Jain, N.; Sasaki, K.; Daver, N.; Pemmaraju, N.; Khoury, J.D.; Jorgensen, J.; et al. Inotuzumab ozogamicin in combination with low-intensity chemotherapy for older patients with Philadelphia chromosome-negative acute lymphoblastic leukaemia: A single-arm, phase 2 study. Lancet Oncol. 2018, 19, 240–248. [Google Scholar] [CrossRef]
- Chevallier, P.; Leguay, T.; Doubek, M.; Huguet, F.; Salek, C.; Cabannes, A.; Wartiovaara-Kautto, U.; Saillard, C.; Raffoux, E.; Cluzeau, T.; et al. Fractionated Inotuzumab Ozogamicin Combined with Low-Intensity Chemotherapy Provides Very Good Outcome in Older Patients with Newly Diagnosed CD22+ Philadelphia Chromosome-Negative B-Cell Precursor Acute Lymphoblastic Leukemia: First Results from the EWALL-INO Study. Blood 2021, 138, 511. [Google Scholar] [CrossRef]
- Fleming, S.; Reynolds, J.; Bajel, A.; Venn, N.; Kwan, J.; Moore, J.; Yeung, D.T.; Pati, N.; Leahy, M.F.; Nkyekyer, J.; et al. Sequential Blinatumomab with Reduced Intensity Chemotherapy in the Treatment of Older Adults with Newly Diagnosed Ph Negative B-Precursor Acute Lymphoblastic Leukemia-Interim Analysis of the Australasian Leukemia and Lymphoma Group ALL08 Study. Blood 2021, 138, 1234. [Google Scholar] [CrossRef]
- Foa, R.; Bassan, R.; Vitale, A.; Elia, L.; Piciocchi, A.; Puzzolo, M.C.; Canichella, M.; Viero, P.; Ferrara, F.; Lunghi, M.; et al. Dasatinib-Blinatumomab for Ph-Positive Acute Lymphoblastic Leukemia in Adults. N. Engl. J. Med. 2020, 383, 1613–1623. [Google Scholar] [CrossRef]




| Disease Characteristics | All Patients n = 93 | B-Precursor ALL | T-ALL n = 5 | ||
|---|---|---|---|---|---|
| All Patients n = 88 | BCR::ABL1 pos. n = 27 | BCR::ABL1 neg. n = 61 | |||
| ALL subtype, n (1) (%): | |||||
| pro-B-ALL | 12/93 (12.9%) | 12/88 (13.6%) | - | 12/61 (19.7%) | - |
| c-ALL | 69/93 (74.2%) | 69/88 (78.4%) | 27/27 (100.0%) | 42/61 (68.9%) | - |
| pre-B-ALL | 7/93 (7.5%) | 7/88 (8.0%) | - | 7/61 (11.4%) | - |
| T-ALL | 5/93 (5.4%) | - | - | - | 5/5 (100.0%) |
| BCR::ABL1, n (%): | |||||
| positive | 27/93 (29.0%) | 27/88 (30.7%) | 27/27 (100.0%) | - | - |
| Gender, n (%): | |||||
| male | 43/93 (46.2%) | 41/88 (46.6%) | 15/27 (55.6%) | 26/61 (42.6%) | 2/5 (40.0%) |
| female | 50/93 (53.8%) | 47/88 (53.4%) | 12/27 (44.4%) | 35/61 (57.4%) | 3/5 (60.0%) |
| Age at diagnosis (years), median (range) (n): | 65.7 (55.2–85.1) (93) | 65.6 (55.2–85.1) (88) | 63.4 (55.8–79.7) (27) | 66.3 (55.2–85.1) (61) | 70.2 (57.3–76.8) (5) |
| ECOG at diagnosis, n (1) (%): | |||||
| 0 | 2/83 (2.4%) | 2/78 (2.6%) | - | 2/53 (3.8%) | - |
| 1 | 36/83 (43.4%) | 33/78 (42.3%) | 11/25 (44.0%) | 22/53 (41.5%) | 3/5 (60.0%) |
| 2 | 41/83 (49.4%) | 40/78 (51.3%) | 12/25 (48.0%) | 28/53 (52.8%) | 1/5 (20.0%) |
| 3 | 4/83 (4.8%) | 3/78 (3.8%) | 2/25 (8.0%) | 1/53 (1.9%) | 1/5 (20.0%) |
| CCI at diagnosis, n (%): | |||||
| 0 | 39/92 (42.4%) | 36/87 (41.4%) | 9/27 (33.3%) | 27/60 (45.0%) | 3/5 (60.0%) |
| 1 | 26/92 (28.3%) | 24/87 (27.6%) | 9/27 (33.3%) | 15/60 (25.0%) | 2/5 (40.0%) |
| 2 | 19/92 (20.7%) | 19/87 (21.8%) | 6/27 (22.2%) | 13/60 (21.7%) | - |
| ≥3 | 8/92 (8.7%) | 8/87 (9.2%) | 3/27 (11.1%) | 5/60 (8.33%) | - |
| Therapy-related ALL, n (%): | 10/92 (10.7%) | 10/88 (11.4%) | 4/27 (14.8%) | 6/61 (9.8%) | - |
| High-risk ALL(2), n (%): | 65/90 (72.2%) | 60/85 (70.6%) | 27/27 (100.0%) | 33/58 (56.9%) | 5/5 (100.0%) |
| Leukocytes at diagnosis (1/nL), median (range) (n): | 8.4 (0.8–713.0) (86) | 8.2 (0.8–713.0) (81) | 31.7 (2.3–713.0) (25) | 5.6 (0.8–117.0) (56) | 28.2 (1.7–40.4) (5) |
| Hemoglobin at diagnosis (g/dL), median (range) (n): | 9.8 (4.7–15.7) (86) | 9.6 (4.7–13.8) (81) | 9.8 (4.7–14.0) (25) | 9.6 (6.5–13.8) (56) | 12.3 (9.8–15.7) (5) |
| Thrombocytes at diagnosis (1/nL), median (range) (n): | 51 (6–618) (86) | 50 (6–618) (81) | 44 (7–618) (25) | 53 (6–499) (56) | 66 (11–207) (5) |
| LDH at diagnosis (U/L), | 592 (135–6254) | 579 (135–6254) | 572 (135–3680) | 675 (149–6254) | 675 (252–6020) |
| median (range) (n): | (85) | (81) | (25) | (55) | (5) |
| Bone marrow blasts at diagnosis (%), median (range) (n): | 86 (20–100) (78) | 87 (20–100) (75) | 85 (20–100) (23) | 88 (25–96) (52) | 80 (80–93) (3) |
| Peripheral blasts at diagnosis (%), median (range) (n): | 36 (0–99) (73) | 38 (0–99) (68) | 52 (0–98) (23) | 26 (0–99) (45) | 4 (0–88) (5) |
| Karyotype, n/pts tested (%): | |||||
| normal | 22/80 (27.5%) | 20/77 (22.0%) | 3/22 (13.6%) | 17/55 (30.9%) | 2/3 (66.6%) |
| 1 or 2 aberrations | 27/80 (33.8%) | 26/77 (28.6%) | 12/22 (54.5%) | 14/55 (25.4%) | 1/3 (33.3%) |
| complex (≥3 aberrations) | 31/80 (38.7%) | 31/77 (31.9%) | 7/22 (31.8%) | 24/55 (43.6%) | - |
| Extramedullary ALL at diagnosis, n (%): | 13/92 (14.1%) | 10/87 (11.5%) | 1/26 (3.8%) | 9/61 (14.8%) | 3/5 (60.0%) |
| CNS involvement at diagnosis, n (%): | 6/82 (7.3%) | 6/78 (7.7%) | 1/24 (4.2%) | 5/54 (9.3%) | - |
| Treatment Characteristics | All Patients n = 93 | B-Precursor ALL | T-ALL n = 5 | ||
|---|---|---|---|---|---|
| All Patients n = 88 | BCR::ABL1 pos. n = 27 | BCR::ABL1 neg. n = 61 | |||
| Therapy regimen, n (1) (%): | |||||
| intended for elderly patients | 68/93 (73.1%) | 64/88 (72.3%) | 20/27 (74.1%) | 44/61 (72.1%) | 4/5 (80.0%) |
| intended for younger patients | 25/93 (26.9%) | 24/88 (27.3%) | 7/27 (25.9%) | 17/61 (27.9%) | 1/5 (20.0%) |
| i.th. therapy, n (%): | 78/87 (89.7%) | 75/82 (91.5%) | 24/25 (96.0%) | 51/57 (89.5%) | 3/5 (60.0%) |
| Radiotherapy, n (%): | |||||
| -prophylactic cranial irradiation | 22/90 (24.4%) | 22/85 (25.9%) | 4/26 (15.3%) | 18/59 (30.5%) | - |
| -other site of prim. RTx (2) | 3/90 (3.3%) | 2/85 (2.4%) | - | 2/59 (3.4%) | 1/5 (20.0%) |
| -cranial irradiation for prim. CNS involvement | 1/90 (1.1%) | 1/85 (1.2%) | - | 1/59 (1.7%) | - |
| TKI, n (%): -imatinib 1st line -dasatinib 2nd line -nilotinib and/or ponatinib 3rd/4th line (4) | 28/93 (30.1%) 15/93 (5.4%) 4/93 (4.3%) | 28/88 (31.8%) 15/88 (17.0%) 4/88 (4.5%) | 27/27 (100%) 15/27 (55.6%) 4/27 (14.8%) | 1/61 (1.6%) (3) - - | 0/5 (0%) - - |
| Allogeneic HSCT, n (%): | 33/93 (35.5%) | 32/88 (36.4%) | 16/27 (59.3%) | 16/61 (26.2%) | 1/5 (20.0%) |
| Remission status after induction(5), n/ pts tested (%): | |||||
| CR | 62/81 (76.5%) | 59/76 (77.6%) | 18/22 (81.8%) | 41/54 (75.9%) | 3/5 (60.0%) |
| refractory | 11/81 (13.6%) | 10/76 (13.2%) | 3/22 (13.6%) | 7/54 (13.0%) | 1/5 (20.0%) |
| not evaluated (6) | 8/81 (9.9%) | 7/76 (9.2%) | 1/22 (4.5%) | 6/54 (11.1%) | 1/5 (20.0%) |
| MRD status after induction(7), n/ pts tested (%): | |||||
| positive | 24/43 (55.8%) | 23/42 (54.8%) | 12/17 (70.6%) | 11/25 (44.0%) | 1/1 (100.0%) |
| negative | 19/43 (44.2%) | 19/42 (45.2%) | 5/17 (29.4%) | 14/25 (56.0%) | - |
| Remission status after 1st consolidation(8), n/ pts tested (%): | |||||
| CR | 52/71 (73.2%) | 49/67 (73.2%) | 17/22 (77.3%) | 32/45 (71.1%) | 3/4 (75.0%) |
| refractory | 5/71 (7.0%) | 4/67 (5.8%) | 1/22 (4.5%) | 3/45 (6.7%) | 1/4 (25.0%) |
| not evaluated | 14/71 (19.7%) | 14/67 (21.0%) | 4/22 (18.2%) | 10/45 (22.2%) | - |
| MRD status after 1st consolidation(9), n/pts tested (%): | |||||
| positive | 19/37 (51.4%) | 18/36 (50.0%) | 12/16 (75.0%) | 6/20 (30.0%) | 1/1 (100.0%) |
| negative | 18/37 (48.6%) | 18/36 (50.0%) | 4/16 (25.0%) | 14/20 (70.0%) | - |
| Primary refractory disease, n (%): | 4/93 (4.3%) | 3/88 (3.4%) | 1/27 (3.7%) | 2/61 (3.3%) | 1/5 (20.0%) |
| Death, n (%): | |||||
| <100 days after diagnosis | 6/93 (6.4%) | 5/88 (5.7%) | - | 5/61 (8.2%) | 1/5 (20.0%) |
| >100 days and ≤1 year after diagnosis | 23/93 (24.7%) | 21/88 (23.9%) | 5/27 (18.5%) | 16/61 (26.2%) | 2/5 (40.0%) |
| Predictors | n | Univariate Analysis | Multivariate Analysis | ||
|---|---|---|---|---|---|
| HR (95% CI) | p-Value | HR (95% CI) | p-Value | ||
| B-precursor ALL/T-ALL | 88/5 | 1.10 (0.34–3.53) | 0.87 | ||
| BCR::ABL1(2) (negative/positive) | 61/27 | 0.88 (0.60–1.81) | 0.88 | ||
| Sex category (female/male) | 50/43 | 1.17 (0.72–1.90) | 0.52 | ||
| Age at diagnosis | 93 | 1.05 (1.00–1.09) | 0.02 | 1.05 (1.01–1.10) | 0.02 |
| ECOG status | |||||
| 0–1 | 38 | 1 | - | ||
| 2 | 41 | 1.29 (0.75–2.23) | 0.36 | ||
| 3 | 4 | 23.44 (6.62–83.05) | <0.001 | 18.49 (4.21–81.29) | <0.001 |
| CCI (0–2/3–5) [21] | 84/8 | 1.63 (0.70–3.81) | 0.26 | ||
| Therapy-related ALL (no/yes) | 81/11 | 0.44 (0.16–1.21) | 0.11 | 0.48 (0.17–1.35) | 0.17 |
| High-risk ALL(3) (no/yes) | 25/65 | 0.91 (0.59–1.80) | 0.91 | ||
| Leukocytes at diagnosis | 86 | 1.000 (0.99–1.01) | 0.63 | ||
| Hemoglobin at diagnosis | 86 | 0.88 (0.75–1.04) | 0.13 | 1.05 (0.88–1.25) | 0.60 |
| Platelets at diagnosis | 86 | 0.997 (0.993–1.000) | 0.06 | 0.996 (0.992–1.000) | 0.06 |
| LDH at diagnosis | 85 | 1.000 (1.000–1.000) | 0.39 | - | - |
| Bone marrow blasts at diagnosis | 74 | 1.00 (0.98–1.01) | 0.96 | - | - |
| Peripheral blasts at diagnosis | 73 | 0.996 (0.988–1.003) | 0.27 | - | - |
| Karyotype (normal/abnormal) | 22/58 | 1.33 (0.73–2.41) | 0.35 | - | - |
| CNS infiltration (no/yes) | 76/6 | 1.25 (0.45–3.49) | 0.67 | - | - |
| Extramedullary ALL at diagnosis (no/yes) | 79/13 | 0.82 (0.39–1.72) | 0.59 | - | - |
| Transplant Characteristics | Patients |
|---|---|
| ALL subtype, n (1) (%): | |
| pro-B-ALL | 5/33 (15.2%) |
| c-ALL | 25/33 (75.8%) |
| pre-B-ALL | 2/33 (6.0%) |
| pro-T-ALL | 1/33 (3.0%) |
| Karyotype, n/pts tested (%): | |
| normal | 8/30 (26.7%) |
| 1 or 2 aberrations | 14/30 (46.6%) |
| complex (≥3 aberrations) | 8/30 (26.7%) |
| BCR::ABL1 at initial diagnosis, n/pts tested (%): | |
| positive | 17/33 (51.5%) |
| Age at allogeneic HSCT (years), median (range): | 61.7 (55.6–67.6) |
| Remission status at allogeneic HSCT, n (%): | |
| 1st CR | 23/33 (70.0%) |
| 2nd CR | 7/33 (21.2%) |
| primary refractory | 2/33 (6.1%) |
| refractory relapse | 1/33 (3.0%) |
| MRD status at allogeneic HSCT(2), n/pts tested (%): | |
| positive | 12/26 (46.2%) |
| HCT-CI, n/pts tested (%): | |
| 0–1 | 7/33 (57.6%) |
| 2–3 | 8/33 (24.2%) |
| ≥4 | 6/33 (18.2%) |
| Conditioning regimen, n (%): | |
| fludarabine/TBI (8 Gy) | 31/33 (93.9%) |
| Other (3) | 2/33 (6.1%) |
| Donor type, n (%): | |
| MUD | 16/33 (48.5%) |
| MRD | 14/33 (42.4%) |
| MMUD | 3/33 (9.1%) |
| Stem cell source, n (%): | |
| PBSC | 31/33 (93.9%) |
| bone marrow | 2/33 (6.1%) |
Publisher’s Note: MDPI stays neutral with regard to jurisdictional claims in published maps and institutional affiliations. |
© 2022 by the authors. Licensee MDPI, Basel, Switzerland. This article is an open access article distributed under the terms and conditions of the Creative Commons Attribution (CC BY) license (https://creativecommons.org/licenses/by/4.0/).
Share and Cite
Wenge, D.V.; Wethmar, K.; Klar, C.A.; Kolve, H.; Sauer, T.; Angenendt, L.; Evers, G.; Call, S.; Kerkhoff, A.; Khandanpour, C.; et al. Characteristics and Outcome of Elderly Patients (>55 Years) with Acute Lymphoblastic Leukemia. Cancers 2022, 14, 565. https://doi.org/10.3390/cancers14030565
Wenge DV, Wethmar K, Klar CA, Kolve H, Sauer T, Angenendt L, Evers G, Call S, Kerkhoff A, Khandanpour C, et al. Characteristics and Outcome of Elderly Patients (>55 Years) with Acute Lymphoblastic Leukemia. Cancers. 2022; 14(3):565. https://doi.org/10.3390/cancers14030565
Chicago/Turabian StyleWenge, Daniela V., Klaus Wethmar, Corinna A. Klar, Hedwig Kolve, Tim Sauer, Linus Angenendt, Georg Evers, Simon Call, Andrea Kerkhoff, Cyrus Khandanpour, and et al. 2022. "Characteristics and Outcome of Elderly Patients (>55 Years) with Acute Lymphoblastic Leukemia" Cancers 14, no. 3: 565. https://doi.org/10.3390/cancers14030565
APA StyleWenge, D. V., Wethmar, K., Klar, C. A., Kolve, H., Sauer, T., Angenendt, L., Evers, G., Call, S., Kerkhoff, A., Khandanpour, C., Kessler, T., Mesters, R., Schliemann, C., Mikesch, J.-H., Reicherts, C., Brüggemann, M., Berdel, W. E., Lenz, G., & Stelljes, M. (2022). Characteristics and Outcome of Elderly Patients (>55 Years) with Acute Lymphoblastic Leukemia. Cancers, 14(3), 565. https://doi.org/10.3390/cancers14030565

