Regulation of Chromatin Accessibility by the Farnesoid X Receptor Is Essential for Circadian and Bile Acid Homeostasis In Vivo
Abstract
Simple Summary
Abstract
1. Introduction
2. Materials and Methods
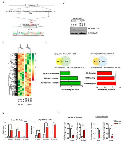
2.1. Generation of the Fxrex5∆ Mice
2.2. Hepatocyte Isolation and Cryopreservation
2.3. Tagmentation and ATACseq
2.4. High Throughput RNA Sequencing
2.5. RT-PCR
2.6. Protein Extraction and Western Blot
2.7. Liver Histology
2.8. Total Bile Acid Analysis
2.9. Chromatin Immunoprecipitation (ChIP)
2.10. Bioinformatics
3. Results
3.1. Transcriptional Profiling of Fxrex5∆ Hepatocytes
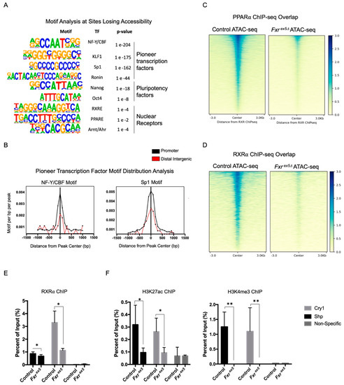
3.2. Loss of Chromatin Accessibility in Fxrex5∆ Hepatocytes
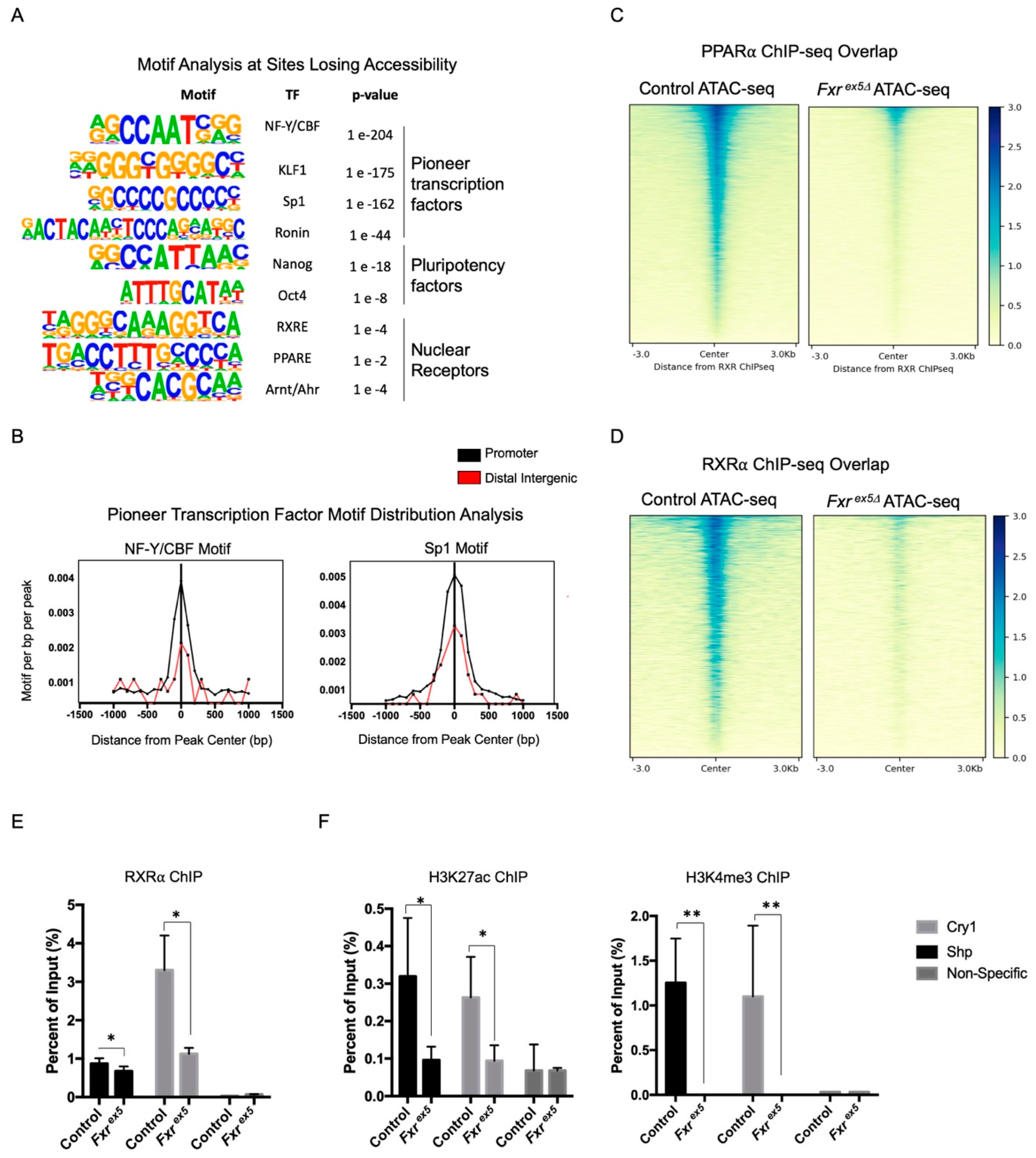
3.3. FXR Deletion Affects Promoter Activity and Transcription Factor Binding at Target Genes
3.4. FXR Deletion Leads to Dysregulation of the Bile Acid and Circadian Rhythm Pathways
4. Discussion
5. Conclusions
Supplementary Materials
Author Contributions
Funding
Institutional Review Board Statement
Informed Consent Statement
Data Availability Statement
Conflicts of Interest
References
- Forner, A.; Reig, M.; Bruix, J. Hepatocellular Carcinoma. Lancet 2018, 391, 1301–1314. [Google Scholar] [CrossRef] [PubMed]
- Seino, S.; Tsuchiya, A.; Watanabe, Y.; Kawata, Y.; Kojima, Y.; Ikarashi, S.; Yanai, H.; Nakamura, K.; Kumaki, D.; Hirano, M.; et al. Clinical Outcome of Hepatocellular Carcinoma Can Be Predicted by the Expression of Hepatic Progenitor Cell Markers and Serum Tumour Markers. Oncotarget 2018, 9, 21844–21860. [Google Scholar] [CrossRef] [PubMed]
- Rawla, P.; Sunkara, T.; Muralidharan, P.; Raj, J.P. Update in Global Trends and Aetiology of Hepatocellular Carcinoma. Contemp. Oncol. 2018, 22, 141–150. [Google Scholar] [CrossRef] [PubMed]
- Villanueva, A. Hepatocellular Carcinoma. N. Engl. J. Med. 2019, 380, 1450–1462. [Google Scholar] [CrossRef] [PubMed]
- Han, H.; Jiang, Y.; Wang, M.; Melaku, M.; Liu, L.; Zhao, Y.; Everaert, N.; Yi, B.; Zhang, H. Intestinal Dysbiosis in Nonalcoholic Fatty Liver Disease (NAFLD): Focusing on the Gut–Liver Axis. Crit. Rev. Food Sci. Nutr. 2021, 0, 1–18. [Google Scholar] [CrossRef]
- Geier, A.; Tiniakos, D.; Denk, H.; Trauner, M. From the Origin of NASH to the Future of Metabolic Fatty Liver Disease. Gut 2021, 70, 1570–1579. [Google Scholar] [CrossRef]
- Gottlieb, A.; Canbay, A. Why Bile Acids Are So Important in Non-Alcoholic Fatty Liver Disease (NAFLD) Progression. Cells 2019, 8, 1358. [Google Scholar] [CrossRef]
- Russell, D.W. The Enzymes, Regulation, and Genetics of Bile Acid Synthesis. Annu. Rev. Biochem. 2003, 72, 137–174. [Google Scholar] [CrossRef]
- Schaap, F.G.; Trauner, M.; Jansen, P.L.M. Bile Acid Receptors as Targets for Drug Development. Nat. Rev. Gastroenterol. Hepatol. 2014, 11, 55–67. [Google Scholar] [CrossRef]
- Mangelsdorf, D.J.; Thummel, C.; Beato, M.; Herrlich, P.; Schütz, G.; Umesono, K.; Blumberg, B.; Kastner, P.; Mark, M.; Chambon, P.; et al. The Nuclear Receptor Superfamily: The Second Decade. Cell 1995, 83, 835–839. [Google Scholar] [CrossRef]
- Forman, B.M.; Goode, E.; Chen, J.; Oro, A.E.; Bradley, D.J.; Perlmann, T.; Noonan, D.J.; Burka, L.T.; McMorris, T.; Lamph, W.W.; et al. Identification of a Nuclear Receptor That Is Activated by Farnesol Metabolites. Cell 1995, 81, 687–693. [Google Scholar] [CrossRef]
- Parks, D.J.; Blanchard, S.G.; Bledsoe, R.K.; Chandra, G.; Consler, T.G.; Kliewer, S.A.; Stimmel, J.B.; Willson, T.M.; Zavacki, A.M.; Moore, D.D.; et al. Bile Acids: Natural Ligands for an Orphan Nuclear Receptor. Science 1999, 284, 1365–1368. [Google Scholar] [CrossRef] [PubMed]
- Lefebvre, P.; Cariou, B.; Lien, F.; Kuipers, F.; Staels, B. Role of Bile Acids and Bile Acid Receptors in Metabolic Regulation. Physiol. Rev. 2009, 89, 147–191. [Google Scholar] [CrossRef] [PubMed]
- Goodwin, B.; Jones, S.A.; Price, R.R.; Watson, M.A.; McKee, D.D.; Moore, L.B.; Galardi, C.; Wilson, J.G.; Lewis, M.C.; Roth, M.E.; et al. A Regulatory Cascade of the Nuclear Receptors FXR, SHP-1, and LRH-1 Represses Bile Acid Biosynthesis. Mol. Cell 2000, 6, 517–526. [Google Scholar] [CrossRef] [PubMed]
- Inagaki, T.; Choi, M.; Moschetta, A.; Peng, L.; Cummins, C.L.; McDonald, J.G.; Luo, G.; Jones, S.A.; Goodwin, B.; Richardson, J.A.; et al. Fibroblast Growth Factor 15 Functions as an Enterohepatic Signal to Regulate Bile Acid Homeostasis. Cell Metab. 2005, 2, 217–225. [Google Scholar] [CrossRef]
- Teodoro, J.S.; Rolo, A.P.; Palmeira, C.M. Hepatic FXR: Key Regulator of Whole-Body Energy Metabolism. Trends Endocrinol. Metab. 2011, 22, 458–466. [Google Scholar] [CrossRef]
- Ding, L.; Yang, L.; Wang, Z.; Huang, W. Bile Acid Nuclear Receptor FXR and Digestive System Diseases. Acta Pharm. Sin. B 2015, 5, 135–144. [Google Scholar] [CrossRef]
- Zhu, Y.; Li, F.; Guo, G.L. Tissue-Specific Function of Farnesoid X Receptor in Liver and Intestine. Pharmacol. Res. 2011, 63, 259–265. [Google Scholar] [CrossRef]
- Ananthanarayanan, M.; Li, S.; Balasubramaniyan, N.; Suchy, F.J.; Walsh, M.J. Ligand-Dependent Activation of the Farnesoid X-Receptor Directs Arginine Methylation of Histone H3 by CARM1. J. Biol. Chem. 2004, 279, 54348–54357. [Google Scholar] [CrossRef]
- Fang, S.; Tsang, S.; Jones, R.; Ponugoti, B.; Yoon, H.; Wu, S.-Y.; Chiang, C.-M.; Willson, T.M.; Kemper, J.K. The P300 Acetylase Is Critical for Ligand-Activated Farnesoid X Receptor (FXR) Induction of SHP. J. Biol. Chem. 2008, 283, 35086–35095. [Google Scholar] [CrossRef]
- Lee, J.; Seok, S.M.; Yu, P.; Kim, K.; Smith, Z.; Rivas-Astroza, M.; Zhong, S.; Kemper, J.K. Genomic Analysis of Hepatic Farnesoid X Receptor (FXR) Binding Sites Reveals Altered Binding in Obesity and Direct Gene Repression by FXR. Hepatology 2012, 56, 108–117. [Google Scholar] [CrossRef] [PubMed]
- Anakk, S.; Watanabe, M.; Ochsner, S.A.; McKenna, N.J.; Finegold, M.J.; Moore, D.D. Combined Deletion of Fxr and Shp in Mice Induces Cyp17a1 and Results in Juvenile Onset Cholestasis. J. Clin. Investig. 2011, 121, 86–95. [Google Scholar] [CrossRef] [PubMed]
- Charni-Natan, M.; Goldstein, I. Protocol for Primary Mouse Hepatocyte Isolation. STAR Protoc. 2020, 1, 100086. [Google Scholar] [CrossRef] [PubMed]
- Hassan, H.M.; Isovic, M.; Kolendowski, B.; Bauer-Maison, N.; Onabote, O.; Cecchini, M.; Haig, A.; Maleki Vareki, S.; Underhill, T.M.; Torchia, J. Loss of Thymine DNA Glycosylase Causes Dysregulation of Bile Acid Homeostasis and Hepatocellular Carcinoma. Cell Rep. 2020, 31, 107475. [Google Scholar] [CrossRef] [PubMed]
- Lee, F.Y.; Lee, H.; Hubbert, M.L.; Edwards, P.A.; Zhang, Y. FXR, a Multipurpose Nuclear Receptor. Trends Biochem. Sci. 2006, 31, 572–580. [Google Scholar] [CrossRef] [PubMed]
- Yang, F.; Huang, X.; Yi, T.; Yen, Y.; Moore, D.D.; Huang, W. Spontaneous Development of Liver Tumors in the Absence of the Bile Acid Receptor Farnesoid X Receptor. Cancer Res. 2007, 67, 863–867. [Google Scholar] [CrossRef] [PubMed]
- Bogdanos, D.P.; Gao, B.; Gershwin, M.E. Liver Immunology. Compr. Physiol. 2013, 3, 567–598. [Google Scholar] [CrossRef]
- Kettner, N.M.; Voicu, H.; Finegold, M.J.; Coarfa, C.; Sreekumar, A.; Putluri, N.; Katchy, C.A.; Lee, C.; Moore, D.D.; Fu, L. Circadian Homeostasis of Liver Metabolism Suppresses Hepatocarcinogenesis. Cancer Cell 2016, 30, 909–924. [Google Scholar] [CrossRef]
- Zhang, Y.; Lee, F.Y.; Barrera, G.; Lee, H.; Vales, C.; Gonzalez, F.J.; Willson, T.M.; Edwards, P.A. Activation of the Nuclear Receptor FXR Improves Hyperglycemia and Hyperlipidemia in Diabetic Mice. Proc. Natl. Acad. Sci. USA 2006, 103, 1006–1011. [Google Scholar] [CrossRef]
- Oldfield, A.J.; Yang, P.; Conway, A.E.; Cinghu, S.; Freudenberg, J.M.; Yellaboina, S.; Jothi, R. Histone-Fold Domain Protein NF-Y Promotes Chromatin Accessibility for Cell Type-Specific Master Transcription Factors. Mol. Cell 2014, 55, 708–722. [Google Scholar] [CrossRef]
- Kaczynski, J.; Cook, T.; Urrutia, R. Sp1- and Krüppel-like Transcription Factors. Genome Biol. 2003, 4, 206. [Google Scholar] [CrossRef] [PubMed]
- Oldfield, A.J.; Henriques, T.; Kumar, D.; Burkholder, A.B.; Cinghu, S.; Paulet, D.; Bennett, B.D.; Yang, P.; Scruggs, B.S.; Lavender, C.A.; et al. NF-Y Controls Fidelity of Transcription Initiation at Gene Promoters through Maintenance of the Nucleosome-Depleted Region. Nat. Commun. 2019, 10, 3072. [Google Scholar] [CrossRef] [PubMed]
- Luo, R.; Klumpp, S.A.; Finegold, M.J.; Maity, S.N. Inactivation of CBF/NF-Y in Postnatal Liver Causes Hepatocellular Degeneration, Lipid Deposition and Endoplasmic Reticulum Stress. Sci. Rep. 2011, 1, 136. [Google Scholar] [CrossRef] [PubMed]
- Fu, T.; Coulter, S.; Yoshihara, E.; Oh, T.G.; Fang, S.; Cayabyab, F.; Zhu, Q.; Zhang, T.; Leblanc, M.; Liu, S.; et al. FXR Regulates Intestinal Cancer Stem Cell Proliferation. Cell 2019, 176, 1098–1112.e18. [Google Scholar] [CrossRef] [PubMed]
- Arnold, P.R.; Wells, A.D.; Li, X.C. Diversity and Emerging Roles of Enhancer RNA in Regulation of Gene Expression and Cell Fate. Front. Cell Dev. Biol. 2020, 7, 377. [Google Scholar] [CrossRef]
- Bideyan, L.; Fan, W.; Kaczor-Urbanowicz, K.E.; Priest, C.; Casero, D.; Tontonoz, P. Integrative Analysis Reveals Multiple Modes of LXR Transcriptional Regulation in Liver. Proc. Natl. Acad. Sci. USA 2022, 119, e2122683119. [Google Scholar] [CrossRef]
- Song, Y.; Liang, Z.; Zhang, J.; Hu, G.; Wang, J.; Li, Y.; Guo, R.; Dong, X.; Babarinde, I.A.; Ping, W.; et al. CTCF Functions as an Insulator for Somatic Genes and a Chromatin Remodeler for Pluripotency Genes during Reprogramming. Cell Rep. 2022, 39, 110626. [Google Scholar] [CrossRef]
- Preidis, G.A.; Kim, K.H.; Moore, D.D. Nutrient-Sensing Nuclear Receptors PPARα and FXR Control Liver Energy Balance. J. Clin. Investig. 2017, 127, 1193–1201. [Google Scholar] [CrossRef]
- Kain, J.; Wei, X.; Reddy, N.A.; Price, A.J.; Woods, C.; Bochkis, I.M. Pioneer Factor Foxa2 Enables Ligand-Dependent Activation of Type II Nuclear Receptors FXR and LXRα. Mol. Metab. 2021, 53, 101291. [Google Scholar] [CrossRef]
- Jiao, Y.; Lu, Y.; Li, X. Farnesoid X Receptor: A Master Regulator of Hepatic Triglyceride and Glucose Homeostasis. Acta Pharmacol. Sin. 2015, 36, 44–50. [Google Scholar] [CrossRef]
- Ma, K.; Saha, P.K.; Chan, L.; Moore, D.D. Farnesoid X Receptor Is Essential for Normal Glucose Homeostasis. J. Clin. Investig. 2006, 116, 1102–1109. [Google Scholar] [CrossRef] [PubMed]
- Himes, R.W.; Mojarrad, M.; Eslahi, A.; Finegold, M.J.; Maroofian, R.; Moore, D.D. NR1H4-Related Progressive Familial Intrahepatic Cholestasis 5: Further Evidence for Rapidly Progressive Liver Failure. J. Pediatr. Gastroenterol. Nutr. 2020, 70, e111–e113. [Google Scholar] [CrossRef] [PubMed]
- Gomez-Ospina, N.; Potter, C.J.; Xiao, R.; Manickam, K.; Kim, M.-S.; Kim, K.H.; Shneider, B.L.; Picarsic, J.L.; Jacobson, T.A.; Zhang, J.; et al. Mutations in the Nuclear Bile Acid Receptor FXR Cause Progressive Familial Intrahepatic Cholestasis. Nat. Commun. 2016, 7, 10713. [Google Scholar] [CrossRef]
- Bosma, P.J.; Wits, M.; Oude-Elferink, R.P.J. Gene Therapy for Progressive Familial Intrahepatic Cholestasis: Current Progress and Future Prospects. Int. J. Mol. Sci. 2020, 22, 273. [Google Scholar] [CrossRef] [PubMed]




| sgRNA | Sequence (5′–3′) |
|---|---|
| FXR sgRNA | TTCTAATACGACTCACTATAGCAACAAACAGAGAATGCCTCGTTTTAGAGCTAGA |
| Primer | Sequence (5′–3′) |
|---|---|
| FXR forward | ATATGCCTTTGACCGCCCTC |
| FXR reverse | GGCACACTTTACATATTTCAAGAAC |
| FXR reverse (47 bp deletion) | CACATTTACATATAAATCCCACC |
| Primer | Forward (5′–3′) | Reverse (5′–3′) |
|---|---|---|
| FXR exon 1 | GTGTGAAGCCAGCTAAAGGTATGC | TGTGGCTGAACTTGAGGAAACGG |
| FXR exon 5 | GCTGATCAGACAGCTAATGAGG | GTGATTTCCTGAGGCATTC |
| FXR exon 9 | CCTCTCTCCAGACAGAC | GGTTCTCAGGCTGGTACATCTTGC |
| Non-specific Region (130 bp from Hic1 TSS) | TCTTGCTCCCGTCTTCCTTA | CATTCAGGGCCGAGAAGTT |
| Cry1 Promoter (132 bp from Cry1 TSS) | GGAGCAGAACTATGCCTCCTC | GACCGGTTGCGATCGCTG |
| Nr0b2 Promoter (247 bp from Nr0b2 TSS) | GCCTGAGACCTTGGTGCCCTG | CTGCCCACTGCCTGGATGC |
| Reagent | Source | Identifier |
|---|---|---|
| FXR | R&D system | Cat#: PP-A9033A-00 |
| CYP7A1 | Abcam | Cat#: Ab65596 |
| VINCULIN | Sigma | Cat#: V9264 |
| Percoll | Santa Cruz | Cat#: sc-500790A |
| Total Bile Acid Assay Kit | Diazyme | Cat#: DZ042A-K01 |
| RNAzol | Sigma | Cat#: R4533-50ML |
| Collagenase | Worthington | Cat#: LK002066 |
| Avertin | Sigma | Cat#: T48402 |
| T-amyl alcohol | Sigma | Cat#:240486 |
| HBSS | Wisent | Cat#: 311-512-CL |
Publisher’s Note: MDPI stays neutral with regard to jurisdictional claims in published maps and institutional affiliations. |
© 2022 by the authors. Licensee MDPI, Basel, Switzerland. This article is an open access article distributed under the terms and conditions of the Creative Commons Attribution (CC BY) license (https://creativecommons.org/licenses/by/4.0/).
Share and Cite
Hassan, H.M.; Onabote, O.; Isovic, M.; Passos, D.T.; Dick, F.A.; Torchia, J. Regulation of Chromatin Accessibility by the Farnesoid X Receptor Is Essential for Circadian and Bile Acid Homeostasis In Vivo. Cancers 2022, 14, 6191. https://doi.org/10.3390/cancers14246191
Hassan HM, Onabote O, Isovic M, Passos DT, Dick FA, Torchia J. Regulation of Chromatin Accessibility by the Farnesoid X Receptor Is Essential for Circadian and Bile Acid Homeostasis In Vivo. Cancers. 2022; 14(24):6191. https://doi.org/10.3390/cancers14246191
Chicago/Turabian StyleHassan, Haider M., Oladapo Onabote, Majdina Isovic, Daniel T. Passos, Frederick A. Dick, and Joseph Torchia. 2022. "Regulation of Chromatin Accessibility by the Farnesoid X Receptor Is Essential for Circadian and Bile Acid Homeostasis In Vivo" Cancers 14, no. 24: 6191. https://doi.org/10.3390/cancers14246191
APA StyleHassan, H. M., Onabote, O., Isovic, M., Passos, D. T., Dick, F. A., & Torchia, J. (2022). Regulation of Chromatin Accessibility by the Farnesoid X Receptor Is Essential for Circadian and Bile Acid Homeostasis In Vivo. Cancers, 14(24), 6191. https://doi.org/10.3390/cancers14246191

