A Truncated NRIP1 Mutant Amplifies Microsatellite Instability of Colorectal Cancer by Regulating MSH2/MSH6 Expression, and Is a Prognostic Marker of Stage III Tumors
Abstract
Simple Summary
Abstract
1. Introduction
2. Materials and Methods
2.1. Mouse Models
2.2. Plasmids
2.3. Cell Culture and Transfections
2.4. Luciferase and ChIP Assays
2.5. Cell Proliferation and Cytotoxicity Assays
2.6. Reverse Transcription-Real-Time Quantitative PCR (RT-qPCR)
2.7. MSI and HPRT Mutation Assay
2.8. Immunoblotting
2.9. Immunofluorescence (IF) and Immunohistochemistry (IHC) Analysis
2.10. Patients and Specimens
2.11. Statistical Analysis
3. Results
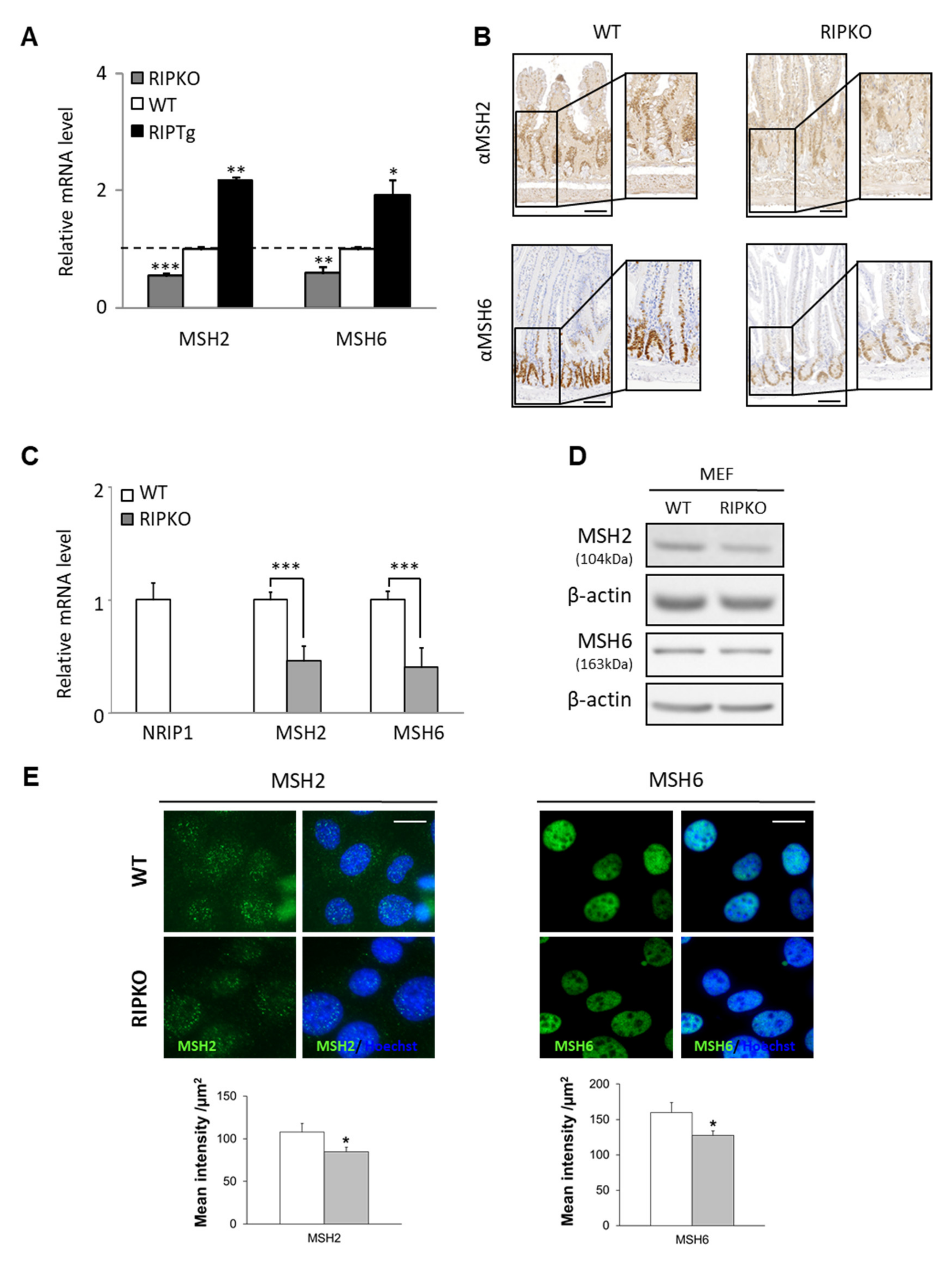
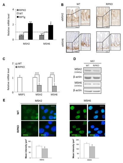
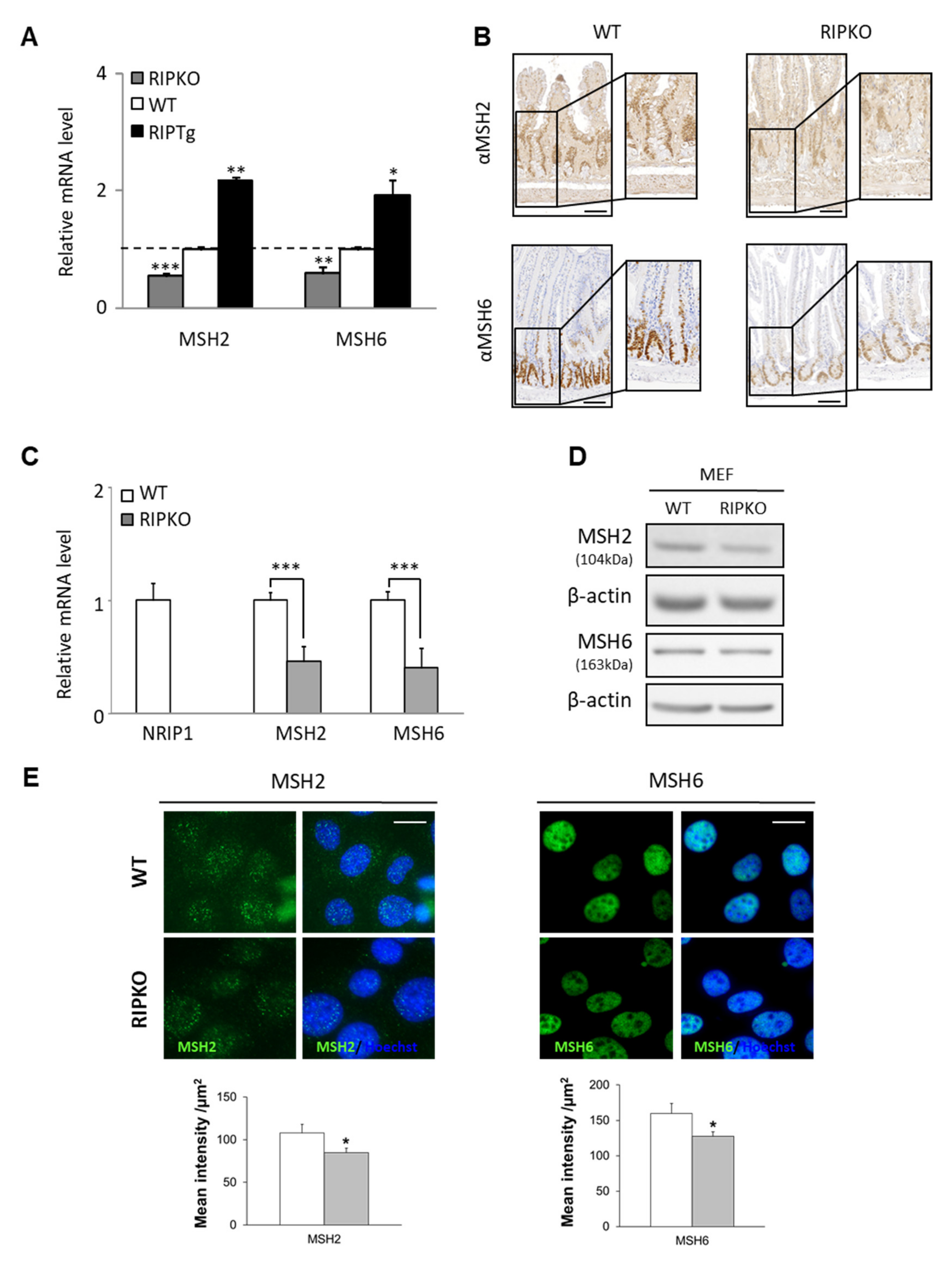
3.1. NRIP1 Regulates MSH2 and MSH6 Gene Expression in Mouse Models
3.2. NRIP1 Regulates MSH2/MSH6 Gene Transcription in Human CRC Cells
3.3. Correlations between NRIP1 and MSH2/MSH6 Expression in Human CRC Samples
3.4. Functional Consequences of MutSα Regulation by NRIP1
3.5. Identification and Characterization of a NRIP1 Frameshift Mutation
3.6. RIPMSI in MSI CRC Clinical Samples
4. Discussion
5. Conclusions
Supplementary Materials
Author Contributions
Funding
Institutional Review Board Statement
Informed Consent Statement
Data Availability Statement
Acknowledgments
Conflicts of Interest
References
- Bray, F.; Ferlay, J.; Soerjomataram, I.; Siegel, R.L.; Torre, L.A.; Jemal, A. Global Cancer Statistics 2018: GLOBOCAN Estimates of Incidence and Mortality Worldwide for 36 Cancers in 185 Countries. CA Cancer J. Clin. 2018, 68, 394–424. [Google Scholar] [CrossRef]
- Li, S.K.H.; Martin, A. Mismatch Repair and Colon Cancer: Mechanisms and Therapies Explored. Trends Mol. Med. 2016, 22, 274–289. [Google Scholar] [CrossRef]
- Cancer Genome Atlas Network. Comprehensive Molecular Characterization of Human Colon and Rectal Cancer. Nature 2012, 487, 330–337. [Google Scholar] [CrossRef]
- Carethers, J.M.; Stoffel, E.M. Lynch Syndrome and Lynch Syndrome Mimics: The Growing Complex Landscape of Hereditary Colon Cancer. World J. Gastroenterol. 2015, 21, 9253–9261. [Google Scholar] [CrossRef] [PubMed]
- Jasperson, K.W.; Tuohy, T.M.; Neklason, D.W.; Burt, R.W. Hereditary and Familial Colon Cancer. Gastroenterology 2010, 138, 2044–2058. [Google Scholar] [CrossRef] [PubMed]
- Chang, L.; Chang, M.; Chang, H.M.; Chang, F. Expending Role of Microsatellite Instability in Diagnosis and Treatment of Colorectal Cancers. J. Gastrointest Cancer 2017. [Google Scholar] [CrossRef]
- Takemoto, N.; Konishi, F.; Yamashita, K.; Kojima, M.; Furukawa, T.; Miyakura, Y.; Shitoh, K.; Nagai, H. The Correlation of Microsatellite Instability and Tumor-Infiltrating Lymphocytes in Hereditary Non-Polyposis Colorectal Cancer (HNPCC) and Sporadic Colorectal Cancers: The Significance of Different Types of Lymphocyte Infiltration. Jpn. J. Clin. Oncol. 2004, 34, 90–98. [Google Scholar] [CrossRef]
- Linnebacher, M.; Gebert, J.; Rudy, W.; Woerner, S.; Yuan, Y.P.; Bork, P.; von Knebel Doeberitz, M. Frameshift Peptide-Derived T-Cell Epitopes: A Source of Novel Tumor-Specific Antigens. Int. J. Cancer 2001, 93, 6–11. [Google Scholar] [CrossRef]
- Tougeron, D.; Mouillet, G.; Trouilloud, I.; Lecomte, T.; Coriat, R.; Aparicio, T.; Des Guetz, G.; Lécaille, C.; Artru, P.; Sickersen, G.; et al. Efficacy of Adjuvant Chemotherapy in Colon Cancer With Microsatellite Instability: A Large Multicenter AGEO Study. J. Natl. Cancer Inst. 2016, 108. [Google Scholar] [CrossRef]
- Taieb, J.; Shi, Q.; Pederson, L.; Alberts, S.; Wolmark, N.; Van Cutsem, E.; de Gramont, A.; Kerr, R.; Grothey, A.; Lonardi, S.; et al. Prognosis of Microsatellite Instability and/or Mismatch Repair Deficiency Stage III Colon Cancer Patients after Disease Recurrence Following Adjuvant Treatment: Results of an ACCENT Pooled Analysis of Seven Studies. Ann. Oncol. 2019, 30, 1466–1471. [Google Scholar] [CrossRef] [PubMed]
- Overman, M.J.; Lonardi, S.; Wong, K.Y.M.; Lenz, H.-J.; Gelsomino, F.; Aglietta, M.; Morse, M.A.; Van Cutsem, E.; McDermott, R.; Hill, A.; et al. Durable Clinical Benefit With Nivolumab Plus Ipilimumab in DNA Mismatch Repair-Deficient/Microsatellite Instability-High Metastatic Colorectal Cancer. J. Clin. Oncol. 2018, 36, 773–779. [Google Scholar] [CrossRef]
- Yang, Y.; Wang, D.; Jin, L.; Wu, G.; Bai, Z.; Wang, J.; Yao, H.; Zhang, Z. Prognostic Value of the Combination of Microsatellite Instability and BRAF Mutation in Colorectal Cancer. Cancer Manag. Res. 2018, 10, 3911–3929. [Google Scholar] [CrossRef]
- Collura, A.; Lagrange, A.; Svrcek, M.; Marisa, L.; Buhard, O.; Guilloux, A.; Wanherdrick, K.; Dorard, C.; Taieb, A.; Saget, A.; et al. Patients with Colorectal Tumors with Microsatellite Instability and Large Deletions in HSP110 T17 Have Improved Response to 5-Fluorouracil–Based Chemotherapy. Gastroenterology 2014, 146, 401–411.e1. [Google Scholar] [CrossRef] [PubMed]
- Cavaillès, V.; Dauvois, S.; L’Horset, F.; Lopez, G.; Hoare, S.; Kushner, P.J.; Parker, M.G. Nuclear Factor RIP140 Modulates Transcriptional Activation by the Estrogen Receptor. EMBO J. 1995, 14, 3741–3751. [Google Scholar] [CrossRef] [PubMed]
- Augereau, P.; Badia, E.; Carascossa, S.; Castet, A.; Fritsch, S.; Harmand, P.-O.; Jalaguier, S.; Cavaillès, V. The Nuclear Receptor Transcriptional Coregulator RIP140. Nucl. Recept Signal. 2006, 4, e024. [Google Scholar] [CrossRef]
- Docquier, A.; Harmand, P.-O.; Fritsch, S.; Chanrion, M.; Darbon, J.-M.; Cavaillès, V. The Transcriptional Coregulator RIP140 Represses E2F1 Activity and Discriminates Breast Cancer Subtypes. Clin. Cancer Res. 2010, 16, 2959–2970. [Google Scholar] [CrossRef] [PubMed]
- Castet, A.; Boulahtouf, A.; Versini, G.; Bonnet, S.; Augereau, P.; Vignon, F.; Khochbin, S.; Jalaguier, S.; Cavailles, V. Multiple Domains of the Receptor-Interacting Protein 140 Contribute to Transcription Inhibition. Nucleic Acids Res. 2004, 32, 1957–1966. [Google Scholar] [CrossRef]
- Yang, X.-J.; Seto, E. Lysine Acetylation: Codified Crosstalk with Other Posttranslational Modifications. Mol. Cell 2008, 31, 449–461. [Google Scholar] [CrossRef] [PubMed]
- Castet, A.; Herledan, A.; Bonnet, S.; Jalaguier, S.; Vanacker, J.-M.; Cavaillès, V. Receptor-Interacting Protein 140 Differentially Regulates Estrogen Receptor-Related Receptor Transactivation Depending on Target Genes. Mol. Endocrinol. 2006, 20, 1035–1047. [Google Scholar] [CrossRef]
- Nautiyal, J. Transcriptional Coregulator RIP140: An Essential Regulator of Physiology. J. Mol. Endocrinol. 2017, 58, R147–R158. [Google Scholar] [CrossRef]
- Caballero, V.; Ruiz, R.; Sainz, J.A.; Cruz, M.; López-Nevot, M.A.; Galán, J.J.; Real, L.M.; de Castro, F.; López-Villaverde, V.; Ruiz, A. Preliminary Molecular Genetic Analysis of the Receptor Interacting Protein 140 (RIP140) in Women Affected by Endometriosis. J. Exp. Clin. Assist. Reprod. 2005, 2, 11. [Google Scholar] [CrossRef][Green Version]
- Rudd, M.F.; Webb, E.L.; Matakidou, A.; Sellick, G.S.; Williams, R.D.; Bridle, H.; Eisen, T.; Houlston, R.S. Variants in the GH-IGF Axis Confer Susceptibility to Lung Cancer. Genome Res. 2006, 16, 693–701. [Google Scholar] [CrossRef]
- Lapierre, M.; Bonnet, S.; Bascoul-Mollevi, C.; Ait-Arsa, I.; Jalaguier, S.; Del Rio, M.; Plateroti, M.; Roepman, P.; Ychou, M.; Pannequin, J.; et al. RIP140 Increases APC Expression and Controls Intestinal Homeostasis and Tumorigenesis. J. Clin. Invest. 2014, 124, 1899–1913. [Google Scholar] [CrossRef]
- Triki, M.; Ben Ayed-Guerfali, D.; Saguem, I.; Charfi, S.; Ayedi, L.; Sellami-Boudawara, T.; Cavailles, V.; Mokdad-Gargouri, R. RIP140 and LCoR Expression in Gastrointestinal Cancers. Oncotarget 2017, 8, 111161–111175. [Google Scholar] [CrossRef]
- White, R.; Leonardsson, G.; Rosewell, I.; Ann, J.M.; Milligan, S.; Parker, M. The Nuclear Receptor Co-Repressor Nrip1 (RIP140) Is Essential for Female Fertility. Nat. Med. 2000, 6, 1368–1374. [Google Scholar] [CrossRef]
- Jalaguier, S.; Teyssier, C.; Nait Achour, T.; Lucas, A.; Bonnet, S.; Rodriguez, C.; Elarouci, N.; Lapierre, M.; Cavaillès, V. Complex Regulation of LCoR Signaling in Breast Cancer Cells. Oncogene 2017. [Google Scholar] [CrossRef] [PubMed]
- Zilliacus, J.; Holter, E.; Wakui, H.; Tazawa, H.; Treuter, E.; Gustafsson, J.A. Regulation of Glucocorticoid Receptor Activity by 14--3-3-Dependent Intracellular Relocalization of the Corepressor RIP140. Mol. Endocrinol. 2001, 15, 501–511. [Google Scholar]
- Koshiji, M.; To, K.K.-W.; Hammer, S.; Kumamoto, K.; Harris, A.L.; Modrich, P.; Huang, L.E. HIF-1alpha Induces Genetic Instability by Transcriptionally Downregulating MutSalpha Expression. Mol. Cell 2005, 17, 793–803. [Google Scholar] [CrossRef] [PubMed]
- Gazzoli, I.; Kolodner, R.D. Regulation of the Human MSH6 Gene by the Sp1 Transcription Factor and Alteration of Promoter Activity and Expression by Polymorphisms. Mol. Cell. Biol. 2003, 23, 7992–8007. [Google Scholar] [CrossRef] [PubMed]
- Boissière-Michot, F.; Denouël, A.; Boulle, N.; Guillaume, C.; Orsetti, B.; Lopez-Crapez, E.; Chateau, M.-C.; Bibeau, F. The Non-Crosslinking Fixative RCL2®-CS100 Is Compatible with Both Pathology Diagnosis and Molecular Analyses. Pathol. Oncol. Res. 2012. [Google Scholar] [CrossRef]
- Ishibashi, H.; Suzuki, T.; Suzuki, S.; Moriya, T.; Kaneko, C.; Takizawa, T.; Sunamori, M.; Handa, M.; Kondo, T.; Sasano, H. Sex Steroid Hormone Receptors in Human Thymoma. J. Clin. Endocrinol. Metab. 2003, 88, 2309–2317. [Google Scholar] [CrossRef]
- Jonchere, V.; Marisa, L.; Greene, M.; Virouleau, A.; Buhard, O.; Bertrand, R.; Svrcek, M.; Cervera, P.; Goloudina, A.; Guillerm, E.; et al. Identification of Positively and Negatively Selected Driver Gene Mutations Associated With Colorectal Cancer With Microsatellite Instability. Cell Mol. Gastroenterol. Hepatol. 2018, 6, 277–300. [Google Scholar] [CrossRef] [PubMed]
- Salazar, R.; Roepman, P.; Capella, G.; Moreno, V.; Simon, I.; Dreezen, C.; Lopez-Doriga, A.; Santos, C.; Marijnen, C.; Westerga, J.; et al. Gene Expression Signature to Improve Prognosis Prediction of Stage II and III Colorectal Cancer. J. Clin. Oncol. 2011, 29, 17–24. [Google Scholar] [CrossRef]
- Marisa, L.; de Reyniès, A.; Duval, A.; Selves, J.; Gaub, M.P.; Vescovo, L.; Etienne-Grimaldi, M.-C.; Schiappa, R.; Guenot, D.; Ayadi, M.; et al. Gene Expression Classification of Colon Cancer into Molecular Subtypes: Characterization, Validation, and Prognostic Value. PLoS Med. 2013, 10, e1001453. [Google Scholar] [CrossRef]
- Augereau, P.; Badia, E.; Balaguer, P.; Carascossa, S.; Castet, A.; Jalaguier, S.; Cavaillès, V. Negative Regulation of Hormone Signaling by RIP140. J. Steroid Biochem. Mol. Biol. 2006, 102, 51–59. [Google Scholar] [CrossRef]
- Sargent, D.J.; Marsoni, S.; Monges, G.; Thibodeau, S.N.; Labianca, R.; Hamilton, S.R.; French, A.J.; Kabat, B.; Foster, N.R.; Torri, V.; et al. Defective Mismatch Repair as a Predictive Marker for Lack of Efficacy of Fluorouracil-Based Adjuvant Therapy in Colon Cancer. J. Clin. Oncol. 2010, 28, 3219–3226. [Google Scholar] [CrossRef]
- Marra, G.; Jiricny, J. DNA Mismatch Repair and Colon Cancer. Adv. Exp. Med. Biol. 2005, 570, 85–123. [Google Scholar] [CrossRef]
- Duckett, D.R.; Drummond, J.T.; Murchie, A.I.; Reardon, J.T.; Sancar, A.; Lilley, D.M.; Modrich, P. Human MutSalpha Recognizes Damaged DNA Base Pairs Containing O6-Methylguanine, O4-Methylthymine, or the Cisplatin-d(GpG) Adduct. Proc. Natl. Acad. Sci. USA 1996, 93, 6443–6447. [Google Scholar] [CrossRef]
- Polager, S.; Kalma, Y.; Berkovich, E.; Ginsberg, D. E2Fs Up-Regulate Expression of Genes Involved in DNA Replication, DNA Repair and Mitosis. Oncogene 2002, 21, 437–446. [Google Scholar] [CrossRef]
- Warnick, C.T.; Dabbas, B.; Ford, C.D.; Strait, K.A. Identification of a P53 Response Element in the Promoter Region of the HMSH2 Gene Required for Expression in A2780 Ovarian Cancer Cells. J. Biol. Chem. 2001, 276, 27363–27370. [Google Scholar] [CrossRef]
- Youn, C.-K.; Cho, H.-J.; Kim, S.-H.; Kim, H.-B.; Kim, M.-H.; Chang, I.-Y.; Lee, J.-S.; Chung, M.-H.; Hahm, K.-S.; You, H.J. Bcl-2 Expression Suppresses Mismatch Repair Activity through Inhibition of E2F Transcriptional Activity. Nat. Cell Biol. 2005, 7, 137–147. [Google Scholar] [CrossRef]
- Fang, M.; Pak, M.L.; Chamberlain, L.; Xing, W.; Yu, H.; Green, M.R. The CREB Coactivator CRTC2 Is a Lymphoma Tumor Suppressor That Preserves Genome Integrity through Transcription of DNA Mismatch Repair Genes. Cell Rep. 2015, 11, 1350–1357. [Google Scholar] [CrossRef]
- Guinney, J.; Dienstmann, R.; Wang, X.; de Reyniès, A.; Schlicker, A.; Soneson, C.; Marisa, L.; Roepman, P.; Nyamundanda, G.; Angelino, P.; et al. The Consensus Molecular Subtypes of Colorectal Cancer. Nat. Med. 2015, 21, 1350–1356. [Google Scholar] [CrossRef]
- Nautiyal, J.; Christian, M.; Parker, M.G. Distinct Functions for RIP140 in Development, Inflammation, and Metabolism. Trends Endocrinol. Metab. 2013, 24, 451–459. [Google Scholar] [CrossRef]
- Sameer, A.S.; Nissar, S.; Fatima, K. Mismatch Repair Pathway: Molecules, Functions, and Role in Colorectal Carcinogenesis. Eur. J. Cancer Prev. 2014, 23, 246–257. [Google Scholar] [CrossRef]
- Blondy, S.; David, V.; Verdier, M.; Mathonnet, M.; Perraud, A.; Christou, N. 5-Fluorouracil Resistance Mechanisms in Colorectal Cancer: From Classical Pathways to Promising Processes. Cancer Sci. 2020, 111, 3142–3154. [Google Scholar] [CrossRef]
- Campbell, M.R.; Wang, Y.; Andrew, S.E.; Liu, Y. Msh2 Deficiency Leads to Chromosomal Abnormalities, Centrosome Amplification, and Telomere Capping Defect. Oncogene 2006, 25, 2531–2536. [Google Scholar] [CrossRef]
- Jiricny, J.; Nyström-Lahti, M. Mismatch Repair Defects in Cancer. Curr. Opin. Genet. Dev. 2000, 10, 157–161. [Google Scholar] [CrossRef]
- Vivante, A.; Mann, N.; Yonath, H.; Weiss, A.-C.; Getwan, M.; Kaminski, M.M.; Bohnenpoll, T.; Teyssier, C.; Chen, J.; Shril, S.; et al. A Dominant Mutation in Nuclear Receptor Interacting Protein 1 Causes Urinary Tract Malformations via Dysregulation of Retinoic Acid Signaling. J. Am. Soc. Nephrol. 2017, 28, 2364–2376. [Google Scholar] [CrossRef]
- Malkhosyan, S.; Rampino, N.; Yamamoto, H.; Perucho, M. Frameshift Mutator Mutations. Nature 1996, 382, 499–500. [Google Scholar] [CrossRef]






| All CRCs n = 194 | dMLH1 CRCs n = 122 | |||
|---|---|---|---|---|
| Characteristic | Population n (%) | RIPMSI n (%) | Population n (%) | RIPMSI n (%) |
| NRIP1 | ||||
| Wild-type | 151 (77.8) | / | 93 (76.2) | / |
| Mutated | 43 (22.2) | / | 29 (23.8) | / |
| Age | ||||
| Age at diagnosis | 71.5 | 77 | ||
| (median, years) | [20.7–97] | [20.7–97] | ||
| <55 | 68 (35.1) | 12 (17.6) | 28 (23) | 6 (21.4) |
| ≥55 | 123 (63.4) | 31 (25.2) | 92 (75.4) | 23 (25) |
| Missing data | 3 (1.5) | 0 (0) | 2 (1.6) | 0 (0) |
| Sex | ||||
| Men | 94 (48.5) | 20 (21.3) | 53 (43.4) | 12 (22.6) |
| Women | 100 (51.5) | 23 (23) | 69 (56.6) | 17 (24.6) |
| Tumor site | ||||
| Colon | 171 (88.1) | 37 (21.6) | 112 (91.8) | 26 (23.2) |
| Rectum | 21 (10.2) | 6 (28.6) | 8 (6.6) | 3 (37.5) |
| Missing data | 2 (1) | 0 (0) | 2 (1.6) | 0 (0) |
| pTNM stage | ||||
| I | 18 (9.3) | 6 (33.3) | 11 (9) | 3 (27.3) |
| II | 113 (58.2) | 28 (24.8) | 70 (57.4) | 21 (30) |
| III | 63 (32.5) | 9 (14.3) | 41 (33.6) | 5 (12.2) * $ |
| BRAF V600E | ||||
| No | 91 (46.9) | 17 (18.7) | 50 (41) | 9 (18) |
| Yes | 47 (24.2) | 14 (29.8) | 47 (38.5) | 14 (29.8) |
| Missing data | 56 (28.9) | 12 (21.4) | 25 (20.5) | 6 (24) |
| MLH1 status | ||||
| dMLH1 | 122 (62.9) | 29 (23.8) | / | / |
| pMLH1 | 66 (34) | 14 (21.2) | / | / |
| Missing data | 6 (3.1) | 0 (0) | / | / |
Publisher’s Note: MDPI stays neutral with regard to jurisdictional claims in published maps and institutional affiliations. |
© 2021 by the authors. Licensee MDPI, Basel, Switzerland. This article is an open access article distributed under the terms and conditions of the Creative Commons Attribution (CC BY) license (https://creativecommons.org/licenses/by/4.0/).
Share and Cite
Palassin, P.; Lapierre, M.; Pyrdziak, S.; Wagner, A.; Stehle, R.; Corsini, C.; Duffour, J.; Bonnet, S.; Boulahtouf, A.; Rodriguez, C.; et al. A Truncated NRIP1 Mutant Amplifies Microsatellite Instability of Colorectal Cancer by Regulating MSH2/MSH6 Expression, and Is a Prognostic Marker of Stage III Tumors. Cancers 2021, 13, 4449. https://doi.org/10.3390/cancers13174449
Palassin P, Lapierre M, Pyrdziak S, Wagner A, Stehle R, Corsini C, Duffour J, Bonnet S, Boulahtouf A, Rodriguez C, et al. A Truncated NRIP1 Mutant Amplifies Microsatellite Instability of Colorectal Cancer by Regulating MSH2/MSH6 Expression, and Is a Prognostic Marker of Stage III Tumors. Cancers. 2021; 13(17):4449. https://doi.org/10.3390/cancers13174449
Chicago/Turabian StylePalassin, Pascale, Marion Lapierre, Samuel Pyrdziak, Antoine Wagner, Régine Stehle, Carole Corsini, Jacqueline Duffour, Sandrine Bonnet, Abdelhay Boulahtouf, Carmen Rodriguez, and et al. 2021. "A Truncated NRIP1 Mutant Amplifies Microsatellite Instability of Colorectal Cancer by Regulating MSH2/MSH6 Expression, and Is a Prognostic Marker of Stage III Tumors" Cancers 13, no. 17: 4449. https://doi.org/10.3390/cancers13174449
APA StylePalassin, P., Lapierre, M., Pyrdziak, S., Wagner, A., Stehle, R., Corsini, C., Duffour, J., Bonnet, S., Boulahtouf, A., Rodriguez, C., Ho-Pun-Cheung, A., Lopez-Crapez, E., Boissière-Michot, F., Bibeau, F., Thezenas, S., Elarouci, N., Selves, J., Hoffmann, J.-S., Roepman, P., ... Castet-Nicolas, A. (2021). A Truncated NRIP1 Mutant Amplifies Microsatellite Instability of Colorectal Cancer by Regulating MSH2/MSH6 Expression, and Is a Prognostic Marker of Stage III Tumors. Cancers, 13(17), 4449. https://doi.org/10.3390/cancers13174449

