A 0.8 V, 14.76 nVrms, Multiplexer-Based AFE for Wearable Devices Using 45 nm CMOS Techniques
Abstract
:1. Introduction
2. Materials and Methods
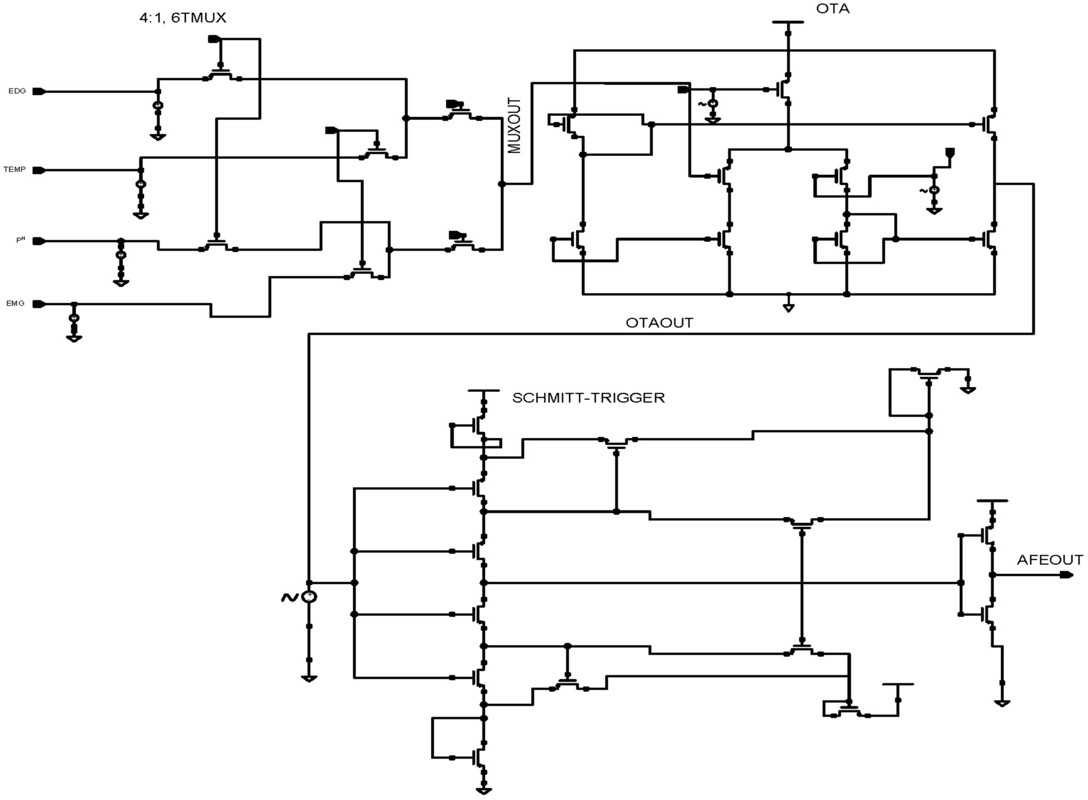
2.1. Design a 4 × 1 Multiplexer Using n-Pass Time Division Techniques
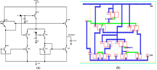
2.2. Design of Low Power Differential Feedback OTA
2.3. Design of Low-Power CMOS Schmitt Trigger
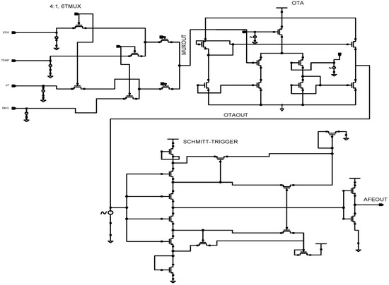
2.4. Design of AFE IC
3. Results and Discussion
3.1. Proposed 4 × 1 Multiplexer Simulation Results and Comparison Analysis
3.1.1. Transient Response
3.1.2. AC Analysis
3.1.3. Comparison Results of 4 × 1 MUX
3.2. Proposed OTA Simulation Results and Comparison Analysis
3.2.1. Transient Analysis
3.2.2. AC Analysis
3.2.3. Noise Analysis of Proposed OTA
3.2.4. Comparison Results of OTA
3.3. Proposed AFE Simulation Results and Comparison Analysis
4. Conclusions
Author Contributions
Funding
Data Availability Statement
Acknowledgments
Conflicts of Interest
References
- Ma, X.; Guo, G.; Wu, X.; Wu, Q.; Liu, F.; Zhang, H.; Shi, N.; Guan, Y. Advances in Integration, Wearable Applications, and Artificial Intelligence of Biomedical Microfluidics Systems. Micromachines 2023, 14, 972. [Google Scholar] [CrossRef] [PubMed]
- Horestani, F.K.; de la Rosa, J.M. Ultra-High-Resistance Pseudo-Resistors with Small Variations in a Wide Symmetrical Input Voltage Swing. IEEE Trans. Circuits Syst. II Express Briefs 2023, 70, 2794–2798. [Google Scholar] [CrossRef]
- Price, A.E. Heart disease and work. Heart 2004, 90, 1077–1084. [Google Scholar] [CrossRef] [PubMed]
- Virani, S.S.; Alonso, A.; Aparicio, H.J.; Benjamin, E.J.; Bittencourt, M.S.; Callaway, C.W.; Carson, A.P.; Chamberlain, A.M.; Cheng, S.; Delling, F.N.; et al. Heart disease and stroke statistics-2021 update: A report from the American Heart Association. Circulation 2021, 143, CIR0000000000000950. [Google Scholar] [CrossRef] [PubMed]
- Saravanan, V.; Priya, R.A.; Venkatalakshmi, B. Design of optimal amplifier for wearable devices. In Proceedings of the 2011 International Conference on Process Automation, Control and Computing, Coimbatore, India, 20–22 July 2011; pp. 1–4. [Google Scholar] [CrossRef]
- Wan, Q.; Wan, C.; Wu, H.; Yang, Y.; Huang, X.; Zhou, P.; Chen, L.; Wang, T.Y.; Li, Y.; Xue, K.H.; et al. 2022 roadmap on neurmorphic devices and applications research in China. Neuromorphic Comput. Eng. 2022, 2, 042501. [Google Scholar] [CrossRef]
- Wang, Y.; Miao, F.; An, Q.; Liu, Z.; Chen, C.; Li, Y. Wearable multimodal vital sign monitoring sensor with fully integrated analog front end. IEEE Sens. J. 2022, 22, 13462–13471. [Google Scholar] [CrossRef]
- Sonkusale, S.; Baghini, M.S.; Aeron, S. Flexible Bioelectronics with Power Autonomous Sensing and Data Analytics; Springer: Berlin/Heidelberg, Germany, 2022; Available online: https://link.springer.com/book/10.1007/978-3-030-98538-7 (accessed on 6 January 2022).
- Inamori, G.; Kamoto, U.; Nakamura, F.; Isoda, Y.; Uozumi, A.; Matsuda, R.; Shimamura, M.; Okubo, Y.; Ito, S.; Ota, H. Neonatal wearable device for colorimetry-based real-time detection of jaundice with simultaneous sensing of vitals. Sci. Adv. 2021, 7, eabe3793. [Google Scholar] [CrossRef]
- Gifta, G.; Gracia Nirmala Rani, D.; Farhana, N.; Archana, R. Design of CMOS based biosensor for implantable medical devices. In Proceedings of the VLSI Design and Test: 22nd International Symposium, VDAT 2018, Madurai, India, 28–30 June 2018; Revised Selected Papers 22. Springer: Singapore, 2019; pp. 695–704. [Google Scholar] [CrossRef]
- Xue, D.; Cai, R.; Liu, Y. Design of amplifier for wearable human ECG sensor with low power and low noise. J. Phys. Conf. Ser. 2021, 1907, 012058. [Google Scholar] [CrossRef]
- Gao, W.; Ota, H.; Kiriya, D.; Takei, K.; Javey, A. Flexible electronics toward wearable sensing. Acc. Chem. Res. 2019, 52, 523–533. [Google Scholar] [CrossRef]
- Sylvester, D.; Srivastava, A. Computer-aided design for low-power robust computing in nanoscale CMOS. Proc. IEEE 2007, 95, 507–529. [Google Scholar] [CrossRef]
- Vandrico. Wearable Technology Database. Available online: https://vandrico.com/wearables/ (accessed on 6 January 2022).
- Kim, I.; Bhagat, Y.A.; Homer, J.; Lobo, R. Multimodal analog front end for wearable bio-sensors. IEEE Sens. J. 2016, 16, 8784–8791. [Google Scholar] [CrossRef]
- Sharma, M. Electrode Multiplexed CMOS Front-End for Extracellular Neural Recording. Ph.D. Thesis, The University of Utah, Salt Lake, UT, USA, 2020. [Google Scholar]
- Athavale, Y.; Krishnan, S. Biosignal monitoring using wearables: Observations and opportunities. Biomed. Signal Process. Control 2017, 38, 22–33. [Google Scholar] [CrossRef]
- Lee, J.; Song, S.; Roh, J. A 103 dB DR Fourth-Order Delta-Sigma Modulator for Sensor Applications. Electronics 2019, 8, 1093. [Google Scholar] [CrossRef]
- Zhu, Z.; Bai, W. A 0.5-V 1.3-µW Analog Front-End CMOS Circuit. IEEE Trans. Circuits Syst. II Express Briefs 2016, 63, 523–527. [Google Scholar] [CrossRef]
- Kong, D.; Duan, Q.A. Pseudo-Differential Capacitive MEMS Accelerometer Analog Front-End Design. J. Phys. Conf. Ser. 2023, 2477, 012033. [Google Scholar] [CrossRef]
- Kamilya, T.; Park, J. Highly Sensitive Self-Powered Biomedical Applications Using Triboelectric Nanogenerator. Micromachines 2022, 13, 2065. [Google Scholar] [CrossRef]
- Yang, Y. Design of Low-Power Low-noise CMOS ECG Amplifier for Smart Wearable Device. J. Phys. Conf. Ser. 2020, 1642, 012027. [Google Scholar] [CrossRef]
- Li, Y.; Poon, C.C.; Zhang, Y.T. Analog integrated circuits are designed for processing physiological signals. IEEE Rev. Biomed. Eng. 2010, 3, 93–105. [Google Scholar] [CrossRef]
- Lopez, X.; Afrin, K.; Nepal, B. Examining the design, manufacturing, and analytics of smart wearables. Med. Devices Sens. 2020, 3, e10087. [Google Scholar] [CrossRef]
- Nakata, S.; Arie, T.; Akita, S.; Takei, K. Wearable, flexible, and multifunctional healthcare device with an ISFET chemical sensor for simultaneous sweat pH and skin temperature monitoring. ACS Sens. 2017, 2, 443–448. [Google Scholar] [CrossRef]
- Nyein, H.Y.; Gao, W.; Shahpar, Z.; Emaminejad, S.; Challa, S.; Chen, K.; Fahad, H.M.; Tai, L.C.; Ota, H.; Davis, R.W.; et al. A wearable electrochemical platform for noninvasive simultaneous monitoring of Ca2+ and pH. ACS Nano 2016, 10, 7216–7224. [Google Scholar] [CrossRef] [PubMed]
- Dua, T.; Rajput, A. 2:1 Multiplexer Using Different Design Styles: Comparative Analysis. STM J. Adv. Robot. 2020, 7, 5–13. [Google Scholar]
- Sharma, V.K.; Akashe, S. Power Efficient Design of 4: 1 Multiplexer using Low Power Techniques. Int. J. Mod. Eng. Manag. Res. 2016, 4, 44–49. [Google Scholar]
- Kumar, A.; Kandari, R.; Bharti, S. Performance analysis of 4:1 multiplexer with DTMOS technique. In Proceedings of the 2019 4th International Conference on Internet of Things: Smart Innovation and Usages (IoT-SIU), Ghaziabad, India, 18–19 April 2019; pp. 1–6. [Google Scholar] [CrossRef]
- Diab, M.S.; Mahmoud, S.A. 14:5nW; 30 dB Analog Front-End in 90-nm Technology for Biopotential Signal Detection. In Proceedings of the 2020 43rd International Conference on Telecommunications and Signal Processing (TSP), Milan, Italy, 7–9 July 2020; pp. 681–684. [Google Scholar] [CrossRef]
- Singh, W.; Deb, S.; Bahubalindruni, P. Low-noise energy efficient readout front-end for wearable continuous blood pressure monitoring systems. IEEE Trans. Consum. Electron. 2020, 66, 318–326. [Google Scholar] [CrossRef]
- Gifta, G.; Rani, D.G.; Nirmal, D. A 1-V, 5 μW, Atto Current Bulk-Driven CMOS Based Operational Transconductance Amplifier for Biosensor Applications. ECS J. Solid State Sci. Technol. 2020, 9, 115003. [Google Scholar] [CrossRef]
- Parveen, S.A.; Rukmini, M.S.; Srinivasulu, A. Two new Schmitt trigger circuits based on the current sink and current source inverters. In Proceedings of the 2015 International Conference on Signal Processing and Communication Engineering Systems, Guntur, India, 2–3 January 2015; pp. 10–14. [Google Scholar] [CrossRef]
- Pahlavan, S.; Ghaznavi-Ghoushchi, M.B. A differential dual delay mode Schmitt Trigger with 449ps delay gap by reconfiguring with one bit and FVF current source. In Proceedings of the 2016 24th Iranian Conference on Electrical Engineering (ICEE), Shiraz, Iran, 10–12 May 2016; pp. 1580–1585. [Google Scholar] [CrossRef]
- Zhong, L.; Liu, S.; Shang, P.; Cao, W.; Zhu, Z. A 100-to-10-kHz 5.4-to-216-µW Power-Efficient Readout Circuit Employing Closed-Loop Dynamic Amplifier for MEMS Capacitive Accelerometer. IEEE J. Solid-State Circuits 2023, 58, 2226–2238. [Google Scholar] [CrossRef]
- Kosari, A.; Breiholz, J.; Liu, N.; Calhoun, B.H.; Wentzloff, D.D. A 0.5 V 68 nW ECG monitoring analog front-end for arrhythmia diagnosis. J. Low Power Electron. Appl. 2018, 8, 27. [Google Scholar] [CrossRef]
- Pantelopoulos, A.; Bourbakis, N. A survey on wearable biosensor systems for health monitoring. In Proceedings of the 2008 30th Annual International Conference of the IEEE Engineering in Medicine and Biology Society, Vancouver, BC, Canada, 20–25 August 2008; pp. 4887–4890. [Google Scholar] [CrossRef]
- Sharma, M.; Pandey, D.; Palta, P.; Pandey, B.K. Design and power dissipation consideration of PFAL CMOS V/S conventional CMOS based 2:1 multiplexer and full adder. Silicon 2022, 14, 4401–4410. [Google Scholar] [CrossRef]
- Sharan, T.; Bhadauria, V. Fully differential operational transconductance amplifier with enhanced phase margin and gain for ultra-low-power circuits. J. Low Power Electron. 2017, 13, 520–535. [Google Scholar] [CrossRef]
- Gifta, G.; Rani, D.G. Power approaches for biosensors based bio-medical devices. ECS J. Solid State Sci. Technol. 2020, 9, 121005. [Google Scholar] [CrossRef]
- Rani, D.G.; Gifta, G.; Meenakshi, M.; Gomathy, C.; Gowsalaya, T. Design and analysis of CMOS low power OTA for biomedical applications. In Proceedings of the 2019 4th International Conference on Recent Trends on Electronics, Information, Communication & Technology (RTEICT), Bangalore, India, 17–18 May 2019; pp. 871–876. [Google Scholar] [CrossRef]
- Jain, P.; Joshi, A.M. Analyzing the impact of augmented transistor NMOS configuration on parameters of 4x1 multiplexer. Radioelectron. Commun. Syst. 2018, 61, 121–127. [Google Scholar] [CrossRef]
- Nève, A.; Flandre, D.; Quisquater, J.J. SOI technology for future high-performance smart cards. IEEE Micro 2003, 23, 58–67. [Google Scholar] [CrossRef]
- Saputra, N.; Danesh, M.; Baiano, A.; Ishihara, R.; Long, J.R.; Karaki, N.; Inoue, S. An assessment of µ-Czochralski, single-grain silicon thin-film transistor technology for large-area, sensor and 3-D electronic integration. IEEE J. Solid-State Circuits 2008, 43, 1563–1576. [Google Scholar] [CrossRef]
- Zarifi, T.; Peng, C.C.; Zarifi, M.H. Low-power amplifier for in-vivo EEG signal recording. In Proceedings of the 2011 1st Middle East Conference on Biomedical Engineering, Sharjah, United Arab Emirates, 21–24 February 2011; pp. 19–22. [Google Scholar] [CrossRef]
- Joshi, S.; Thaker, V.; Amaravati, A.; Shojaei-Baghini, M. Low-power low-noise analog signal conditioning chip with on-chip drivers for healthcare applications. Microelectron. J. 2012, 43, 828–837. [Google Scholar] [CrossRef]
- Mahmoud, S.A.; Bamakhramah, A.; Al-Tunaiji, S.A. Six order cascaded power line notch filter for ECG detection systems with noise shaping. Circuits Syst. Signal Process. 2014, 33, 2385–2400. [Google Scholar] [CrossRef]
- Yehoshuva, C.; Rakhi, R.; Anto, D.; Kaurati, S. 0.5 V, ultra-low power multi standard G m-C filter for biomedical applications. In Proceedings of the 2016 IEEE International Conference on Recent Trends in Electronics, Information & Communication Technology (RTEICT), Bangalore, India, 20–21 May 2016; pp. 165–169. [Google Scholar] [CrossRef]
- Udupa, S.S.; Sushma, P.S. ECG analog front-end in 180 nm CMOS technology. In Proceedings of the 2017 International Conference on Intelligent Computing, Instrumentation and Control Technologies (ICICICT), Kerala, India, 6–7 July 2017; pp. 327–330. [Google Scholar] [CrossRef]
- Viana, N.L.; Belfort, D.R. A low-power low-noise instrumentation amplifier for wearable applications. In Proceedings of the 2019 4th International Symposium on Instrumentation Systems, Circuits and Transducers (INSCIT), Sao Paulo, Brazil, 26–30 August 2019; pp. 1–5. [Google Scholar] [CrossRef]
- Bano, S.; Narejo, G.B.; Usman Ali Shah, S.M. Low voltage low power single ended operational transconductance amplifier for low frequency applications. Wirel. Pers. Commun. 2019, 106, 1875–1884. [Google Scholar] [CrossRef]
- Zheng, K.; Sun, Y.; Zhang, Y. An ultra-low-power ECG amplifier for wearable devices using classical 2-stage OTA. J. Phys. Conf. Ser. 2021, 1907, 012008. [Google Scholar] [CrossRef]
- Jaikla, W.; Sangyaem, S.; Supavarasuwat, P.; Khateb, F.; Minaei, S.; Kulej, T.; Suwanjan, P. Reconfigurable Voltage-Mode First-Order Multifunction Filter Employing Second-Generation Voltage Conveyor (VCII) with Complete Standard Functions and Electronically Controllable Modification. IEEE Access 2023, 11, 56152–56169. [Google Scholar] [CrossRef]

















| Sel Lines | Inputs from the Various Electrodes | Outputs | ||||
|---|---|---|---|---|---|---|
| S1 | S0 | ECG | PH VALUE | TEMP | EMG | Outputs |
| 0 | 0 | 0 | 0 | 0 | 10 mV | 10 mV |
| 0 | 1 | 0 | 0 | 100 mV | 0 | 100 mV |
| 1 | 0 | 0 | 63.3 mV | 0 | 0 | 63.3 mV |
| 1 | 1 | 5.0 mV | 0 | 0 | 0 | 5.0 mV |
| PMOS | L | W | Finger Width | Threshold | SD Metal Width |
|---|---|---|---|---|---|
| PM1 | 1 µm | 2 µm | 2 µm | 800 nm | 400 nm |
| PM2 | 1 µm | 20 µm | 20 µm | 800 nm | 400 nm |
| PM3 | 1 µm | 2 µm | 2 µm | 800 nm | 400 nm |
| PM4 | 1 µm | 30 µm | 30 µm | 800 nm | 400 nm |
| PM5 | 1 µm | 30 µm | 30 µm | 800 nm | 400 nm |
| NMOS | L | W | Finger Width | Threshold | SD Metal Width |
|---|---|---|---|---|---|
| NM1 | 5 µm | 20 µm | 20 µm | 800 nm | 400 nm |
| NM2 | 1 µm | 20 µm | 20 µm | 800 nm | 400 nm |
| NM3 | 1 µm | 20 µm | 20 µm | 800 nm | 400 nm |
| NM4 | 1 µm | 20 µm | 20 µm | 800 nm | 400 nm |
| Work Done | Technique Used | Transistor Count | Technology Used (nm) | Power Consumption (W) | Delay (ns) |
|---|---|---|---|---|---|
| [28] | Static CMOS logic | 36 | 45 | 7550n | 0.588 |
| [29] | TGL logic | 18 | 45 | 312.8n | 0.075 |
| [42] | nMOS logic | 6 | 45 | 234.5n | 0.0483 |
| This paper | nMOS–pass transistor logic | 6 | 180 | 337.9n | 0.603 |
| This paper | nMOS–pass transistor logic | 6 | 90 | 223.7n | 0.598 |
| This paper | nMOS–pass transistor logic | 6 | 45 | 136.5n | 0.07 |
| Work Done | Technique Used | Transistor Count | Technology Used (nm) | Vrms (mV) | Irms (µA) | Phase Margin (mdeg) | Gain Margin (mdB) | Band width (kHz) | Area (µm2) |
|---|---|---|---|---|---|---|---|---|---|
| This paper | N-pass Transistor Logic | 6 | 180 | 12.7 | 176.6 | 16.68 | −204 | 586.10 | 116.64 |
| This paper | N-pass tran-sistor logic | 6 | 90 | 23.92 | 14.12 | 31.769 | −133 | 203.65 | 0103.4 |
| This paper | N-pass tran-sistor logic | 6 | 45 | 61.90 | 2.205 | 60.25 | −68 | 141.8 | 009.8 |
| Year/Ref. No. | 2003/ [43] | 2007/ [44] | 2010/ [45] | 2011/ [5] | 2012/ [46] | 2014/ [47] | 2016/ [48] | 2017/ [39] | 2017/ [49] | 2018/ [50] | 2019/ [51] | 2019/ [40] | 2020/ [31] | 2021/ [52] | 2023/ [53] | This Paper | ||
|---|---|---|---|---|---|---|---|---|---|---|---|---|---|---|---|---|---|---|
| CMOS/nm TECH | 150 | 180 | 180 | 90 | 18 | 90 | 180 | 130 | 180 | 180 | 180 | 45 | 180 | 180 | 180 | 180 | 90 | 45 |
| Application | E | E | E | E | E | E | E | E | E | E | E | E | E | E | E | W | W | W |
| E | C | C | E | C | C | E | E | C | E | C | C | C | C | C | M | M | M | |
| G | G | G | G | G | G | G | G | G | G | G | G | G | G | G | D | D | D | |
| Power Consumption (w) | 0.9 µ | 15 n | 110 µ | 3.6 µ | 7.24 | 2.6 µ | 2.2 µ | 216 n | 15 n | 593 n | 1.55 µ | 11.1 µ | 5 µ | 1.9 n | 383 n | 130 n | 1.5 n | 1.43 n |
| Supply Voltage (V) | 2.5 | 1 | 1 | 1.2 | 1 | 0.5 | 1 | 0.4 | 0.5 | 1.8 | 1 | 1 | 1 | ±0.2 | 0.4 | 1 | 0.8 | 0.8 |
| Phase Margin (µdeg) | - | −71 | - | −49 | - | −52 | - | - | - | - | - | - | −40 | - | - | −11 | −25 | −22 |
| Gain (dB) | - | −62 | - | −10 | - | - | −6.1 | −80 | −10.5 | −10 | −10 | −10 | - | - | -49 | −59 | −6.1 | −5.5 |
| Bandwidth (kHz) | 100 | 100 | 250 | - | - | 100 | 250 | 50 | 100 | 240 | 2.4 | - | 100 | 250 | 50 | 100 | 100 | 100 |
| Area in (mm2) | 0.16 | 0.201 | 0.13 | 0.45 | 0.2 | 0.12 | - | 0.189 | 0.12 | 0.09 | 0.18 | 0.016 | - | 0.018 | - | 0.0154 | 0.0095 | 0.002 |
| Input referred noise (µVrms) | 2.2 | 3.6 | - | 2.48 | 0.59 | 6.27 | 3.2 | 1.69 | 1.113 | 5.79 | 2.05 | 0.65 | 3.15 | 3.55 | - | 2.05 | 0.093 | 0.014 |
| Noise efficiency factor (NEF) | - | - | - | 3.09 | - | 0.64 | 1.86 | - | - | 3.16 | 2.26 | - | - | - | - | 3.2 | 2.4 | 1.6 |
| Nano Meter Technology | MUX Prms (nW) | OTA Prms (nW) | ADC (Schmitt Trigger) Prms (nW) | Total (MUX + OTA + ADC) Prms (nW) | AFE IC Prms (nW) |
|---|---|---|---|---|---|
| 180 nm | 2234 | 13,000 | 17,950 | 18,220 | 9.988 |
| 90 nm | 337.9 | 1.5 | 2.08 | 349.8 | 0.236 |
| 45 nm | 136.5 | 1.43 | 1.22 | 139.15 | 0.026 |
Disclaimer/Publisher’s Note: The statements, opinions and data contained in all publications are solely those of the individual author(s) and contributor(s) and not of MDPI and/or the editor(s). MDPI and/or the editor(s) disclaim responsibility for any injury to people or property resulting from any ideas, methods, instructions or products referred to in the content. |
© 2023 by the authors. Licensee MDPI, Basel, Switzerland. This article is an open access article distributed under the terms and conditions of the Creative Commons Attribution (CC BY) license (https://creativecommons.org/licenses/by/4.0/).
Share and Cite
Tamilarasan, E.; Duraisamy, G.N.R.; Elangovan, M.K.; Sarasam, A.S.T. A 0.8 V, 14.76 nVrms, Multiplexer-Based AFE for Wearable Devices Using 45 nm CMOS Techniques. Micromachines 2023, 14, 1816. https://doi.org/10.3390/mi14101816
Tamilarasan E, Duraisamy GNR, Elangovan MK, Sarasam AST. A 0.8 V, 14.76 nVrms, Multiplexer-Based AFE for Wearable Devices Using 45 nm CMOS Techniques. Micromachines. 2023; 14(10):1816. https://doi.org/10.3390/mi14101816
Chicago/Turabian StyleTamilarasan, Esther, Gracia Nirmala Rani Duraisamy, Muthu Kumaran Elangovan, and Arun Samuel Thankmony Sarasam. 2023. "A 0.8 V, 14.76 nVrms, Multiplexer-Based AFE for Wearable Devices Using 45 nm CMOS Techniques" Micromachines 14, no. 10: 1816. https://doi.org/10.3390/mi14101816
APA StyleTamilarasan, E., Duraisamy, G. N. R., Elangovan, M. K., & Sarasam, A. S. T. (2023). A 0.8 V, 14.76 nVrms, Multiplexer-Based AFE for Wearable Devices Using 45 nm CMOS Techniques. Micromachines, 14(10), 1816. https://doi.org/10.3390/mi14101816

