Next Article in Journal
Review on the Occurrence of Mycotoxigenic Fungi in Dried Fruits and the Role of Stored-Product Insects
Previous Article in Journal
Molecular Diagnosis in Hymenoptera Allergy: Comparison of Euroline DPA-Dx and ImmunoCAP
 
 
Font Type:
Arial Georgia Verdana
Font Size:
Aa Aa Aa
Line Spacing:
Column Width:
Background:
Article

Differential Retention and Loss of a Mycotoxin in Fungal Evolution

1
Comprehensive Utilization of Edible and Medicinal Plant Resources Engineering Technology Research Center, Zhengzhou Key Laboratory of Synthetic Biology of Natural Products, Huanghe Science and Technology College, Zhengzhou 450006, China
2
Key Laboratory of Agro-Products Quality and Safety Control in Storage and Transport Process, Ministry of Agriculture and Rural Affairs, Institute of Food Science and Technology, Chinese Academy of Agricultural Sciences, Beijing 100193, China
3
Horticulture and Landscape College, Tianjin Agricultural University, Tianjin 300392, China
*
Authors to whom correspondence should be addressed.
These authors contributed equally to this work.
Toxins 2025, 17(6), 311; https://doi.org/10.3390/toxins17060311
Submission received: 24 March 2025 / Revised: 10 June 2025 / Accepted: 13 June 2025 / Published: 19 June 2025
(This article belongs to the Section Mycotoxins)

Abstract

Ochratoxin A (OTA) is designated as a mycotoxin and is regulated worldwide due to its harmful effects on humans and animals, but the evolutionary history and ecological significance of OTA in fungi remain poorly understood. Phylogenetic analysis suggested that Aspergillus and Metarhizium obtained an ancient OT cluster, which evolved independently, followed by horizontal OT transfer from Aspergillus to Penicillium. The varying presence of functional, absent and pseudogenized OT genes across Aspergillus species revealed that this cluster is undergoing a degeneration process in this genus. Furthermore, the cyclase OtaY in the OTA cluster is likely derived from bacteria, which was revealed by phylogenetic analysis. This is the first attempt to investigate the ecological significance of OTA in fungi, suggesting that it may be nonfunctional in Aspergillus spp. and has undergone multiple forms of loss during evolution.
Key Contribution: HGT contributes to the acquisition of OT genes. Aspergillus spp. demonstrate degeneration of the OT cluster. Fungi may acquire otaY from bacteria.

1. Introduction

The utility of fungi in industrial, nutritional and medical endeavors, as well their production of secondary metabolites (SMs) toxic to humans, animals and plants, has huge consequences on human society. Ochratoxins (OTs) are a group of mycotoxins contaminating a variety of food and feed [1]. OTA is subject to regulatory limits in several countries and regions, such as the European Union [2] and China [3], due to its nephrotoxicity, hepatotoxicity, teratogenicity, immunotoxicity and the potential carcinogenicity (group 2B) [4].
Fungal genomes characteristically package the complete set of genes needed to synthesize SMs into tightly linked chromosomal segments known as biosynthetic gene clusters (BGCs) [5]. Orthologous gene clusters identified through a pan-genomic analysis of OTA producers suggest the existence of core enzymatic machinery essential for this secondary metabolite’s production [6]. Briefly, the OTA assembly line initiates with OtaA (PKS), orchestrating polyketide chain elongation from CoA-activated precursors to yield 7-methylmellein. Oxidative remodeling by OtaC’s P450 system generates the OTβ scaffold, which is subsequently aminoacylated with L-Phe through OtaB’s NRPS machinery. Final maturation via OtaD-mediated halogenation completes the toxic OTA, with OtaR1 governing this enzymatic symphony through transcriptional regulation (Figure 1). Emerging genomic evidence has identified an enzymatic cyclase (otaY) flanked by otaA and otaB in the biosynthetic cluster, which is hypothesized to mediate structural cyclization of the linear polyketide intermediate during OTA assembly [7,8].
Mycotoxins are designated according to their harmful effects on humans and animals, while their ecological significance to the producing fungi and their evolutionary processes that have shaped mycotoxin diversity are largely unknown. Accruing data, however, suggest that mycotoxins and other fungal SMs are fitness factors that help fungi withstand abiotic or biotic stress [9,10]. Although the effects of OTA on humans and animals are clear, its evolutionary history and ecological significance in fungi remain vague.
Given the vital roles of fungal SMs, the evolutionary history by which the SMs were created has garnered much interest. Horizontal gene transfer (HGT) is a widely recognized mechanism involved in the formation and maintenance of SM BGCs [11]. The HGT hypothesis is consistent with the “selfish cluster/operons” model of gene cluster evolution [12,13]. The identification of HGT relies on multiple evidentiary criteria, including but not limited to discordant phylogenetic placement patterns, an unexpectedly high sequence homology with organisms outside the expected evolutionary clade and statistically supported conflicts between gene tree topologies and species trees [14]. Recent analyses in fungi genome evolution have provided increasing evidence of HGT of SMs between fungi, such as the ACE1 [15] and DEP [16] BGCs among Sordariomycetes, Eurotiomycetes and Dothideomycetes and the aflatoxin-like cluster between Aspergillus and Podospora [17]. Comparative genomics analyses demonstrate maintained syntenic conservation of the OTA BGC across Penicillium and Aspergillus, despite divergent chromosomal positioning evidenced by heterogeneous adjacent genomic contexts [18]. These findings provide compelling evolutionary evidence for the cluster’s orthologous origin while suggesting its probable dissemination through HGT events. However, research into the origin and evolution of this gene cluster in OTA-producing fungi remains severely limited.
Currently, fungal species belonging to Aspergillus and Penicillium are known to produce OTA [1]. We also found that three species of the distant phylogenetic taxon Metarhizium contained an expressed OT BGC lacking an otaD gene but did not produce the expected OTB [19]. The intricate regulatory networks governing fungal SM biosynthesis present significant mechanistic complexities. Notably, despite the undetectable production of OTB metabolites, the persistence of an intact OTB BGC in Metarhizium spp. remains unexplained. Investigating the evolutionary persistence of OTA biosynthesis across fungal taxa may provide critical insights into the ecological drivers maintaining such metabolic traits. In this study, a phylogenetic analysis indicated that Aspergillus and Metarhizium acquired a prehistoric OTA cluster through separate evolutionary processes, and subsequently, horizontal OT transfer occurred from Aspergillus to Penicillium. The diverse occurrence of functional, nonexistent and pseudogenized OTA genes among Aspergillus species indicates that this cluster is undergoing a degeneration process within this genus.

2. Results

2.1. HGT Contributes to the Acquisition of OT Genes

The discontinuous distribution of the OT BGC in the Eurotiomycetes and its presence in some Metarhizium species raised the possibility that the OT BGC originated via HGT in some species (Figure 2A and Figure S1). Gene-by-gene phylogenetic analyses were performed to decipher the evolutionary route of OTA using homologs identified across fungi (Figure S2). The HGT hypothesis predicts incongruences between taxonomic phylogenies of the species versus the BGCs [20]. A phylogenetic analysis revealed two distinct topological patterns. OtaA, B and D support an adjacent group between the Penicillium clade and the Aspergillus cretensis clade (A. cretensis and A. affinis) (Figure 2B). OtaY, C and R1 also support an adjacent group between the Penicillium clade and the slightly larger A. cretensis clade comprising A. cretensis, A. affinis, A. flocculosus and A. pulvericola (Figure 2C). Overall, the phylogenetic placement of Penicillium based on OT genes is in conflict with its expected position based on species phylogeny and, further, breaks up the Aspergillus sequence clan. The six gene phylogenies suggest the Penicillium OT BGC arises from an A. cretensis ancestor after its divergence from section Circumdati.
In addition to Aspergillus and Penicillium species, three species of the distantly related taxon Metarhizium have an expressed OT-like BGC but lack an otaD gene [19]. The placement, which was based on five OT proteins (OtaA, Y, B, C and R1), was consistent with Metarhizium species phylogeny, thus indicating that OT BGCs in Eurotiomycetes and Sordariomycetes have undergone a long history of independent evolution. We would predict that if Metarhizium was the recipient of HGT from Aspergillus, then the OT genes would show an expected close relationship to the donor lineage, or vice versa. Therefore, we suggest that HGT events have not occurred between Metarhizium and Aspergillus (or Penicillium). Another hypothesis is that some ancestor of Metarhizium and Aspergillus contained an OT BGC, and the evolution of the cluster was accompanied by the divergence of the species. This “vertical descent” hypothesis is unlikely because it requires massive gene losses in species across Eurotiomycetes (including 1332 species with genomic sequences) and Sordariomycetes (including 3003 species with genomic sequences). In conclusion, our results support the view that OT BGCs evolved independently in Aspergillus and Metarhizium, although we cannot clearly discern the respective origin(s) of this BGC for either genus.
An alignment comparison analysis was conducted on OTA BGCs derived from eight fungal strains representing diverse taxonomic groups: Aspergillus section Circumdati (Aspergillus affinis, A. elegans and A. westerdijkiae), Aspergillus section Flavi (A. albertensis), Aspergillus section Nigri (A. carbonarius and A. niger), Penicillium nordicum and Metarhizium anisopliae. As illustrated in Figure 3, homologous proteins exhibited sequence identity exceeding 40%, while flanking genes adjacent to OTA BGCs demonstrated functional divergence and lacked homology across different species. Notably, higher sequence identity was observed between the OTA biosynthetic proteins of P. nordicum and those from Aspergillus section Circumdati (mean 85%) compared to the identity between Aspergillus sections Circumdati and Flavi (mean 63%). These comparative genomic patterns suggest potential HGT of OTA BGCs among phylogenetically distant fungal taxa.

2.2. Degeneration of OT Cluster in Aspergillus

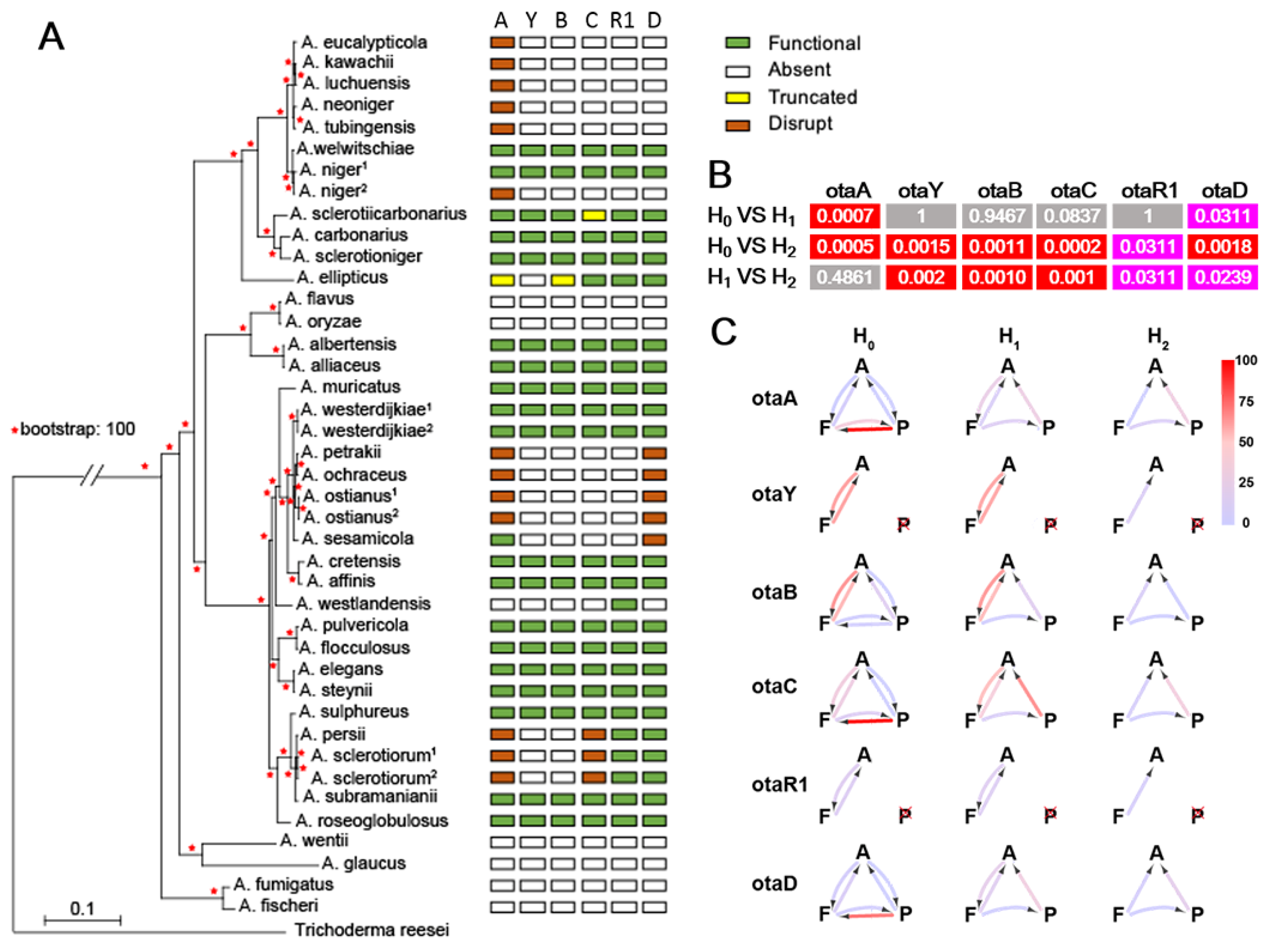
In the course of searching for OT BGCs, some species demonstrated truncated OT genes, similar to findings of BGC degeneration in other fungi, such as in the xanthocillin and citrinin BGCs in various Aspergillus and Penicillium spp. [21], the bikaverin BGC in Botrytis spp., which was horizontally transferred from Fusarium spp. [22], and the citrinin and monacolin K BGCs in Monascus spp. [23]. Focusing on Aspergillus spp. (Table S1) and shown in Figure 4A, the degeneration of the OT BGC fell into several patterns. Species in the Aspergillus eucalypticola clade retain only a small part of OtaA. Other truncations are found in OtaC in A. sclerotiicarbonarius (138 amino acids), and in both OtaA and OtaB (168 amino acids and 362 amino acids, respectively) in A. ellipticus. As shown in Figure 5, a functional otaA with biological activity consists of multiple domains including Ketosynthase (KS), Acyltransferase (AT), Dehydratase (DH), C-Methyltransferase (cMT), Enoylreductase (ER), Ketoreductase (KR) and Acyl Carrier Protein (ACP). However, otaA in A. ellipticus retains only partial sequences of the KR and ACP domains, exhibiting 82% sequence identity with its homolog in A. westerdijkiae. Similarly, otaB from A. ellipticus and otaC from A. sclerotiicarbonarius demonstrate relatively high sequence identity (60% and 67%, respectively) with their corresponding homologous proteins in A. westerdijkiae. However, the three putative truncated proteins were considered nonfunctional given the loss of functional domains. In Aspergillus petrakii, A. ochraceus and A. ostianus, the BGC was nearly entirely lost, with only a small part of OtaA and OtaD remaining. In A. sesamicola, OtaA was retained, while other genes except part of OtaD were deleted. A. westlandensis retained an orphan otaR1 gene. A. persii, A. sclerotiorum and A. sclerotiorum retained otaR1 and otaD, and a long DNA fragment consisting of complete sequences of otaY and otaB but only parts of otaA and otaC was lost. Overall, the degeneration of the OT BGC is primarily found in sections Circumdati and Nigri.
In addition, a total of 15 Aspergillus niger genomes from NCBI were analyzed for the intraspecific differentiation of OT clusters. As shown in Figure 6, the model A. niger strain CBS 513.88 contains an intact OT BGC, while strain ATCC 1015 lost a large gene segment about 21 Kb from otaA to otaD. Among the 15 strains, H915-1, ATCC13496, A1, L2, LDM3 and SH2 demonstrated a pattern similar to that of CBS 513.88, and ATCC 10864, FDAARGOS_311, FGSC_A1279, JSC093350089, MOD1_FUNGI2, NRRL3 and N402 demonstrated a pattern similar to that of ATCC 1015. The cleavage sites in the otaA gene of A. niger strains RAF106 and An76 differ from those in the reference strain ATCC 1015, suggesting the presence of polymorphisms in gene deletions within the OTA BGC across distinct A. niger strains. These results indicate that this BGC is experiencing a decay process in A. niger.
To model the gain and loss of OT genes across Aspergillus species, we calculated the gene transition rate among functional (F), absent (A) and pseudogenized (P, truncated and disrupt) genes under three models: H0 (all gene state transitions are permitted), H1 (all loss types are permitted, while functional genes can only be acquired from the absent state, representing an HGT) and H2 (only gene losses are permitted). The analysis showed different transition rate patterns for each OT gene. In gene-by-gene likelihood ratio tests (LRTs) (Table S2), H2 showed significant differences with H0 and H1, while there was no statistic difference between H0 and H1 (Figure 4B). This suggested a gene decay model (H2) approximated the evolution of this cluster in Aspergillus. From the perspective of gene decay (Figure 4C and Table S2), otaA had the lowest rate of gene deletion (F to A), but the highest rate of pseudogene loss (F to P). That was consistent with the multiple disruptions seen in otaA. These results indicate that there was no HGT among Aspergillus species, and the OT cluster is undergoing a degeneration process.

2.3. Fungi May Acquire otaY from Bacteria

We hypothesize that OT evolved independently in Aspergillus and Metarhizium. It is difficult to determine the origin of this BGC, given the limitations of our understanding about microbial gene resources. Previous analyses improved the annotation of the OTA-producing species and led to the identification of otaY in this cluster [7]. The cyclase, containing a SnoaL domain, gives some insights into the original source of the OTA cluster, or of this gene in particular. The SnoaL family, comprising small polyketide cyclases with an average length of 140 amino acid residues, has been identified as mediating critical cyclization reactions during the biosynthesis pathway of polyketide SMs in Streptomyces [24,25]. The sequence length of OtaY ranged from 115 to 164 amino acids according to the ochratoxigenic fungi, and all the encoding genes contain no intron (Figure 7A). An EMBL-EBI database retrieval showed that 1.8% (1.9 K) of SnoaL-containing proteins (104 K) originated from fungi, while 94.7% of them were found to come from bacteria (Figure 7B). In bacteria, the majority of SnoaL proteins identified thus far originate from Pseudomonadota, Actinomycetota and Bacteroidota; in fungi, they are primarily found in Sordariomycetes, Eurotiomycetes and Dothideomycetes within the phylum Ascomycota.
A phylogenetic analysis was conducted using OtaY homologous proteins derived from fungal and bacterial sources. As illustrated in Figure 8, OtaY proteins from OTA-producing strains exhibited high sequence identity and clustered into a distinct clade. This clade demonstrated significant homology with SnoaL-like proteins of bacterial origin, including those from Cladonia uncialis and Exophiala spp. Homologs from fungi such as Beauveria bassiana and P. expansum were similarly clustered into branches alongside bacterial-derived proteins. These findings indicate that SnoaL-containing proteins are widely distributed in bacteria, and suggest HGT as the evolutionary mechanism through which fungi acquired otaY from bacterial lineages.

3. Discussion

The evolutionary trajectory of OTA biosynthesis remains an intriguing yet unresolved question in microbial genomics. In this study, phylogenetic reconstruction of OTA BGCs revealed unexpectedly high sequence conservation among phylogenetically divergent fungal species. Notably, key enzymes involved in OTA production exhibited >40% amino acid sequence identity, whereas flanking genomic regions beyond the OTA BGC showed minimal homology. This genomic dichotomy strongly suggests that HGT is a potential mechanism for OTA pathway dissemination in fungi. The frequent co-isolation of Penicillium and Aspergillus species from shared ecological niches, such as mold-contaminated foodstuffs and agricultural soils, provides plausible environmental contexts for such interspecies genetic exchanges.
HGT was first described in 1947 [26], when it was speculated to have a role in the ecological adaption of eukaryotes [27]. “First do no harm” has been an important role for transferred genes that are successfully integrated into a recipient [28]. It was also proposed that when the transferred genes remain neutral and provide no benefit associated with their retention, the genes would be lost over time [29]. The loss of OTA genes was evidenced by the occurrence of partial clusters, including species in Aspergillus section Circumdati and Nigri. Intraspecies variation was also observed in Aspergillus niger. Furthermore, the pattern of gene loss varied even in closely related species, and the break point of otaA genes also occurred at different loci. Collectively, these findings support the hypothesis that the OTA BGC is undergoing progressive decay in Aspergillus spp.
Understanding the ecological rationale for OTA biosynthesis in fungi remains critical for deciphering its evolutionary persistence and mitigating agricultural contamination. A few studies have suggested that OTA helps Penicillium species adapt to specific environments. For example, it was proposed that constant biosynthesis and excretion of the chlorinated OTA ensures a partial chloride homeostasis in Penicillium nordicum and P. verrucosum, which can be found as contaminants on NaCl-rich fermented foods, while most pathogenic or spoilage microbes are quite sensitive to high concentrations of NaCl [30,31]. OT BGC variation has not been detected in Penicillium spp., which could be associated with a smaller number of sequence strains or with the putative role of maintaining a chlorine balance under NaCl-rich environments. Although P. chrysogenum CGMCC 3.15265, P. glycyrrhizacola CGMCC 3.15273 and P. polonicum CGMCC 3.15264 and CGMCC 3.15272 have been reported to produce OTA [32], we could not detect any OT genes via the genome sequencing of these strains (Table S2). However, OTA is produced by several species regardless of Cl concentration in the environment. OTA could not help Aspergillus westerdijkiae adapt to chlorine stress, which was inferred from the fungal growth of wild-type otaA and the OT-disrupted mutant ΔotaA on varying salt regimes (Figure S3).
The characterization of otaY offers valuable insights into elucidating the origin of OTA in fungal species. SnoaL-containing proteins have been shown to catalyze an aldol condensation reaction for the ring closure steps in the biosynthesis of polyketides in Streptomyces [24,25], but the function of homologous proteins in fungi remains unclear. The deletion of otaY led to the absence of OTA in Aspergillus carbonarius, which points out the involvement of otaY in the biosynthetic pathway [8]. Another example of inclusion of this type of activity in fungal SMs comes from a study in which the deletion of the SnoaL-like enzyme AurE reduced yields of aurovertins in Calcarisporium arbuscula; in addition, AurE enhances the rate of pyrone formation in a yeast reconstitution system, indicating its predicted role as a cyclase [33]. Although these studies provide evidence of a functioning cyclase in fungi, the catalytic mechanisms for the cyclization reaction need to be further explored. Indeed, fungi employ a different cyclization mode compared with bacteria. Generally, nonreducing PKS catalase polyketides contain aromatic rings. In this case, the PT domain bridges an even-numbered carbanion carbon and an odd-numbered carbonyl carbon to complete the first ring closure, while the TE/CLC domain directs additional cyclization and offloads the backbone chain from the megasynthase [34,35]. As with other highly reducing PKSs, otaA is theoretically incapable of synthesizing aromatic polyketides due to the lack of PT and TE/CLC domains [36]. For this case, aromatic cyclization is thought to occur spontaneously [37]. Given the putative function of otaY and its necessity in OTA biosynthesis, we speculate that otaY is involved in the cyclization process via a bacterial catalytic mode. From this perspective, we speculate that otaY was horizontally transferred from bacteria to fungi.
Overall, the HGT of OT cluster homologs was evident from the phylogenetic analysis, and different patterns of gene loss in the OT cluster have occurred in Aspergillus species over time due to evolution. Furthermore, the rare presentation of otaY in fungi indicated its bacterial origin by HGT. For the first time, these results give insight into the ecological significance of OTA and suggest that this mycotoxin plays at best a neutral role in Aspergillus spp., with the possible exception of the salt-dwelling Penicillia.

4. Conclusions

Using phylogenetic analysis of OT genes, we found that Aspergillus and Metarhizium acquired an ancient OT cluster that developed independently, subsequently leading to the horizontal transfer of the OT cluster from Aspergillus to Penicillium. In addition, the cyclase otaY in the OTA cluster is likely derived from bacteria. The diverse occurrence of functional, absent and pseudogenized OT genes among Aspergillus species indicates that this cluster is experiencing a process of degeneration within this genus.

5. Materials and Methods

5.1. Strains and Culture Conditions

The fungal strains were grown at 28 °C on Potato Dextrose Agar (PDA, Becton, Dickinson and Company, Franklin Lakes, NJ, USA) plates. Aspergillus westerdijkiae ΔotaA was stored in the Institute of Food Science and Technology, Chinese Academy of Agricultural Sciences [6]. Mycelium tissues of the Aspergillus and Penicillium species, cultivated in the liquid Potato Dextrose Broth (PDB, Becton, Dickinson and Company), were harvested via filtration. Genomic DNA for sequencing was isolated using a Genomic DNA Kit (DP305, TIANGEN, Beijing, China).

5.2. Bioinformatic Analysis

The genomic data of strains were acquired from the NCBI and JGI databases. The raw sequencing data (Illumina HiSeq 2500) of nine strains in Table S1 were generated by Berry Genomics Co., Ltd. (Beijing, China). The genomes were assembled using SPAdes [38], and the genes were predicted using the Augustus algorithm [39]. The accession numbers of these new genomes were listed in Table S1. We used Benchmarking Universal Single-Copy Orthologs (BUSCO) v5.8.2 [39] to evaluate quality of assemblies used in this study. The results revealed that the BUSCO completeness of all the assemblies was above 92.20% (Table S1).

5.3. Phylogenetic Analysis

For the phylogenomic analysis of the fungal species used in this study, groups of proteins were detected by OrthoFinder v2.4.0 [40]. MUSCLE was used to align the single-copy orthologues [41], and then Gblocks was used to trim the poor alignment regions [42]. The high-quality sequences were employed for the maximum likelihood phylogeny analysis using RAxML-NG v. 0.5.1b [43]. Bootstrap support values were calculated by analyzing 1000 replicates. For the phylogeny analysis of OT proteins, the sequences were aligned using MUSCLE, and then a maximum likelihood tree was constructed using treeBeST (http://treesoft.sourceforge.net/treebest.shtml (accessed on 10 December 2024)) using 1000 bootstrap replicates [44]. The structural annotation of protein domains was performed utilizing the InterPro bioinformatics resource (https://www.ebi.ac.uk/interpro/ (accessed on 10 December 2024)).

5.4. Estimation of Gene Decay Rates

We determined the three gene states as functional (F), absent (A) and pseudogenized (P). The pseudogene included truncated and disrupted genes. The transition rates of gene states across Aspergillus species were calculated using BayesTraits V3.0.5 [45,46]. First, a species phylogenetic tree was constructed based on 2130 single-copy genes using RAxML-NG with 500 bootstrap replicates. The single-copy genes were detected using Orthofinder. Second, the 500 trees inferred from the RAxML-NG bootstrap replicates were used for running a BayesTraits analysis of each of the OT genes. The MultiState method and the maximum likelihood analysis were selected. Similar to the previous study [14], three models (H0, H1 and H2) of rate transitions were analyzed.

Supplementary Materials

The following supporting information can be downloaded at https://www.mdpi.com/article/10.3390/toxins17060311/s1: Figure S1: Phylogenomic relationships were inferred from 102 single-copy orthologs present in 71 genomes, and red asterisk indicated the bootstrap values were more than 50; Figure S2: Phylogenetic relationship of six OT genes; Figure S3: The colony view (A) and diameter (B) of A. westerdijkiae wild type and ΔotaA on YES media containing NaCl (g/L); Table S1: Fungal genome used in this study. The fungal strains sequenced in this study are indicated by asterisks; Table S2: Mean transition rates calculated by BayesTraits using three gene transition models.

Author Contributions

Conceptualization, G.W. and L.C.; methodology, L.C.; software, Z.Y.; validation, B.Y.; investigation, B.T.; resources, W.L.; data curation, E.L.; writing—original draft preparation, G.W. and L.C.; writing—review and editing, E.L. and F.X. All authors have read and agreed to the published version of the manuscript.

Funding

This work was supported by the National Natural Science Foundation of China (No. 32372456).

Institutional Review Board Statement

Not applicable.

Informed Consent Statement

Not applicable.

Data Availability Statement

The original contributions presented in this study are included in the article/Supplementary Material. Further inquiries can be directed to the corresponding authors.

Conflicts of Interest

The authors declare no conflicts of interest.

References

  1. Wang, G.; Li, E.; Gallo, A.; Perrone, G.; Varga, E.; Ma, J.; Yang, B.; Tai, B.; Xing, F. Impact of environmental factors on ochratoxin A: From natural occurrence to control strategy. Environ. Pollut. 2023, 317, 120767. [Google Scholar] [CrossRef] [PubMed]
  2. European Commission. Setting Maximum Levels for Certain Contaminants in Foodstuffs; European Commission Regulation 2006, EC No 1881/2006; European Commission: Brussels, Belgium, 2006. [Google Scholar]
  3. GB2761-2017; Maximum Limits of Mycotoxins in Food. National Criterion of China: Beijing, China, 2017.
  4. IARC. Ochratoxin A. Some Naturally Occurring Substances: Food Items and Constituents, Heterocyclic Aromatic Amines and Mycotoxins; IARC: Lyon, France, 1993. [Google Scholar]
  5. Wang, G.; Ran, H.; FAN, J.; Keller, N.; Liu, Z.; Wu, F.; Yin, W.-B. Fungal-fungal cocultivation leads to widespread secondary metabolite alteration requiring the partial loss-of-function VeA1 protein. Sci. Adv. 2022, 8, eabo6094. [Google Scholar] [CrossRef] [PubMed]
  6. Wang, Y.; Wang, L.; Wu, F.; Liu, F.; Wang, Q.; Zhang, X.; Selvaraj, J.N.; Zhao, Y.; Xing, F.; Yin, W.-B.; et al. A consensus ochratoxin a biosynthetic pathway: Insights from the genome sequence of Aspergillus ochraceus and a comparative genomic analysis. Appl. Environ. Microbiol. 2018, 84, e01009-18. [Google Scholar] [CrossRef] [PubMed]
  7. Ferrara, M.; Gallo, A.; Perrone, G.; Magistà, D.; Baker, S.E. Comparative genomic analysis of ochratoxin A biosynthetic cluster in producing fungi: New evidence of a cyclase gene involvement. Front. Microbiol. 2020, 11, 581309. [Google Scholar] [CrossRef]
  8. Ferrara, M.; Gallo, A.; Cervini, C.; Gambacorta, L.; Solfrizzo, M.; Baker, S.E.; Perrone, G. Evidence of the involvement of a cyclase gene in the biosynthesis of ochratoxin A in Aspergillus carbonarius. Toxins 2021, 13, 892. [Google Scholar] [CrossRef]
  9. Bachleitner, S.; Sulyok, M.; Sørensen, J.L.; Strauss, J.; Studt, L. The H4K20 methyltransferase Kmt5 is involved in secondary metabolism and stress response in phytopathogenic Fusarium species. Fungal Genet. Biol. 2021, 155, 103602. [Google Scholar] [CrossRef]
  10. Lim, S.; Bijlani, S.; Blachowicz, A.; Chiang, Y.-M.; Lee, M.-S.; Torok, T.; Venkateswaran, K.; Wang, C.C.C. Identification of the pigment and its role in UV resistance in Paecilomyces variotii, a Chernobyl isolate, using genetic manipulation strategies. Fungal Genet. Biol. 2021, 152, 103567. [Google Scholar] [CrossRef]
  11. Chase, A.; Sweeney, D.; Muskat, M.; Guillén-Matus, D.; Jensen, P. Vertical Inheritance Facilitates Interspecies Diversification in Biosynthetic Gene Clusters and Specialized Metabolites. mBio 2021, 12, e0270021. [Google Scholar] [CrossRef]
  12. Lawrence, J. Selfish operons: The evolutionary impact of gene clustering in prokaryotes and eukaryotes. Curr. Opin. Genet. Dev. 1999, 9, 642–648. [Google Scholar] [CrossRef]
  13. Lawrence, J.G.; Roth, J.R. Selfish operons: Horizontal transfer may drive the evolution of gene clusters. Genetics 1996, 143, 1843–1860. [Google Scholar] [CrossRef]
  14. Philippe, H.; Douady, C. Horizontal gene transfer and phylogenetics. Curr. Opin. Microbiol. 2003, 6, 498–505. [Google Scholar] [CrossRef] [PubMed]
  15. Khaldi, N.; Collemare, J.; Lebrun, M.-H.; Wolfe, K.H. Evidence for horizontal transfer of a secondary metabolite gene cluster between fungi. Genome Biol. 2008, 9, R18. [Google Scholar] [CrossRef]
  16. Reynolds, H.T.; Slot, J.C.; Divon, H.H.; Lysøe, E.; Proctor, R.H.; Brown, D.W. Differential retention of gene functions in a secondary metabolite cluster. Mol. Biol. Evol. 2017, 34, 2002–2015. [Google Scholar] [CrossRef] [PubMed]
  17. Slot, J.C.; Rokas, A. Horizontal transfer of a large and highly toxic secondary metabolic gene cluster between fungi. Curr. Biol. 2011, 21, 134–139. [Google Scholar] [CrossRef] [PubMed]
  18. Gil-Serna, J.; García-Díaz, M.; González-Jaén, M.; Vázquez, C.; Patiño, B. Description of an orthologous cluster of ochratoxin A biosynthetic genes in Aspergillus and Penicillium species. A comparative analysis. Int. J. Food Microbiol. 2018, 268, 35–43. [Google Scholar] [CrossRef]
  19. Wang, G.; Wu, W.; Keller, N.P.; Guo, X.; Li, E.; Ma, J.; Xing, F. Metarhizium spp. encode an ochratoxin cluster and a high efficiency ochratoxin-degrading amidohydrolase revealed by genomic analysis. J. Adv. Res. 2025, 72, 85–95. [Google Scholar] [CrossRef]
  20. Arnold, B.J.; Huang, I.; Hanage, W.P. Horizontal gene transfer and adaptive evolution in bacteria. Nat. Rev. Microbiol. 2021, 20, 206–218. [Google Scholar] [CrossRef]
  21. Wang, W.; Drott, M.; Greco, C.; Luciano-Rosario, D.; Wang, P.; Keller, N.P. Transcription factor repurposing offers insights into evolution of biosynthetic gene cluster regulation. mBio 2021, 12, e0139921. [Google Scholar] [CrossRef]
  22. Campbell, M.A.; Rokas, A.; Slot, J.C. Horizontal transfer and death of a fungal secondary metabolic gene cluster. Genome Biol. Evol. 2012, 4, 289–293. [Google Scholar] [CrossRef]
  23. Liu, A.; Juan Chen, A.; Liu, B.; Wei, Q.; Bai, J.; Hu, Y. Investigation of citrinin and monacolin K gene clusters variation among pigment producer Monascus species. Fungal Genet. Biol. 2022, 160, 103687. [Google Scholar] [CrossRef]
  24. Sultana, A.; Kallio, P.; Jansson, A.; Wang, J.-S.; Niemi, J.; Mäntsälä, P.; Schneider, G. Structure of the polyketide cyclase SnoaL reveals a novel mechanism for enzymatic aldol condensation. EMBO J. 2004, 23, 1911–1921. [Google Scholar] [CrossRef] [PubMed]
  25. He, B.-B.; Zhou, T.; Bu, X.-L.; Weng, J.-Y.; Xu, J.; Lin, S.; Zheng, J.-T.; Zhao, Y.-L.; Xu, M.-J. Enzymatic pyran formation involved in xiamenmycin biosynthesis. ACS Catal. 2019, 9, 5391–5399. [Google Scholar] [CrossRef]
  26. Tatum, E.L.; Lederberg, J. Gene recombination in the bacterium Escherichia coli. J. Bacteriol. 1947, 53, 673–684. [Google Scholar] [CrossRef] [PubMed]
  27. Xia, J.; Guo, Z.; Yang, Z.; Han, H.; Wang, S.; Xu, H.; Yang, X.; Yang, F.; Wu, Q.; Xie, W.; et al. Whitefly hijacks a plant detoxification gene that neutralizes plant toxins. Cell 2021, 184, 1693–1705.e17. [Google Scholar] [CrossRef]
  28. Park, C.; Zhang, J. High expression hampers horizontal gene transfer. Genome Biol. Evol. 2012, 4, 523–532. [Google Scholar] [CrossRef]
  29. Soucy, S.M.; Huang, J.; Gogarten, J.P. Horizontal gene transfer: Building the web of life. Nat. Rev. Genet. 2015, 16, 472–482. [Google Scholar] [CrossRef]
  30. Schmidt-Heydt, M.; Graf, E.; Batzler, J.; Geisen, R. The application of transcriptomics to understand the ecological reasons of ochratoxin A biosynthesis by Penicillium nordicum on sodium chloride rich dry cured foods. Trends Food Sci. Technol. 2011, 22, S39–S48. [Google Scholar] [CrossRef]
  31. Schmidt-Heydt, M.; Graf, E.; Stoll, D.; Geisen, R. The biosynthesis of ochratoxin A by Penicillium as one mechanism for adaptation to NaCl rich foods. Food Microbiol. 2012, 29, 233–241. [Google Scholar] [CrossRef]
  32. Chen, A.J.; Tang, D.; Zhou, Y.Q.; Sun, B.D.; Li, X.J.; Wang, L.Z.; Gao, W.W. Identification of ochratoxin A producing fungi associated with fresh and dry liquorice. PLoS ONE 2013, 8, e78285. [Google Scholar] [CrossRef]
  33. Mao, X.-M.; Zhan, Z.-J.; Grayson, M.N.; Tang, M.-C.; Xu, W.; Li, Y.-Q.; Yin, W.-B.; Lin, H.-C.; Chooi, Y.-H.; Houk, K.N.; et al. Efficient biosynthesis of fungal polyketides containing the dioxabicyclo-octane ring system. J. Am. Chem. Soc. 2015, 137, 11904–11907. [Google Scholar] [CrossRef]
  34. Zhou, H.; Li, Y.; Tang, Y. Cyclization of aromatic polyketides from bacteria and fungi. Nat. Prod. Rep. 2010, 27, 839–868. [Google Scholar] [CrossRef] [PubMed]
  35. Sanchez, J.F.; Chiang, Y.-M.; Szewczyk, E.; Davidson, A.D.; Ahuja, M.; Elizabeth Oakley, C.; Woo Bok, J.; Keller, N.; Oakley, B.R.; Wang, C.C.C. Molecular genetic analysis of the orsellinic acid/F9775 gene cluster of Aspergillus nidulans. Mol. Biosyst. 2010, 6, 587–593. [Google Scholar] [CrossRef] [PubMed]
  36. Cox, R.J. Polyketides, proteins and genes in fungi: Programmed nano-machines begin to reveal their secrets. Org. Biomol. Chem. 2007, 5, 2010–2026. [Google Scholar] [CrossRef] [PubMed]
  37. Herbst, D.A.; Townsend, C.A.; Maier, T. The architectures of iterative type I PKS and FAS. Nat. Prod. Rep. 2018, 35, 1046–1069. [Google Scholar] [CrossRef]
  38. Prjibelski, A.; Antipov, D.; Meleshko, D.; Lapidus, A.; Korobeynikov, A. Using SPAdes De Novo Assembler. Curr. Protoc. Bioinform. 2020, 70, e102. [Google Scholar] [CrossRef]
  39. Manni, M.; Berkeley, M.R.; Seppey, M.; Zdobnov, E.M. BUSCO: Assessing genomic data quality and beyond. Curr. Protoc. 2021, 12, e323. [Google Scholar] [CrossRef]
  40. Emms, D.M.; Kelly, S. OrthoFinder: Phylogenetic orthology inference for comparative genomics. Genome Biol. 2019, 20, 238. [Google Scholar] [CrossRef]
  41. Edgar, R.C. MUSCLE: A multiple sequence alignment method with reduced time and space complexity. BMC Bioinform. 2004, 5, 113. [Google Scholar] [CrossRef]
  42. Castresana, J. Selection of conserved blocks from multiple alignments for their use in phylogenetic analysis. Mol. Biol. Evol. 2000, 17, 540–552. [Google Scholar] [CrossRef]
  43. Kozlov, A.M.; Darriba, D.; Flouri, T.; Morel, B.; Stamatakis, A. RAxML-NG: A fast, scalable and user-friendly tool for maximum likelihood phylogenetic inference. Bioinformatics 2019, 35, 4453–4455. [Google Scholar] [CrossRef]
  44. Wang, G.; Liu, Z.; Lin, R.; Li, E.; Mao, Z.; Ling, J.; Yang, Y.; Yin, W.-B.; Xie, B. Biosynthesis of antibiotic leucinostatins in bio-control fungus Purpureocillium lilacinum and their inhibition on Phytophthora revealed by genome mining. PLoS Pathog. 2016, 12, e1005685. [Google Scholar] [CrossRef] [PubMed]
  45. Pagel, M.; Meade, A.; Barker, D. Bayesian estimation of ancestral character states on phylogenies. Syst. Biol. 2004, 53, 673–684. [Google Scholar] [CrossRef] [PubMed]
  46. Barker, D.; Meade, A.; Pagel, M. Constrained models of evolution lead to improved prediction of functional linkage from correlated gain and loss of genes. Bioinformatics 2006, 23, 14–20. [Google Scholar] [CrossRef] [PubMed]
Figure 1. The biosynthetic pathway of OTA.
Figure 1. The biosynthetic pathway of OTA.
Toxins 17 00311 g001
Figure 2. Maximum likelihood phylogenies for species and OTA homologs. (A) Fungal species phylogeny. (B) The phylogeny pattern of OtaA/B/D. Metarhizium spp. do not contain OtaD. (C) The phylogeny pattern of OtaY/C/R1.
Figure 2. Maximum likelihood phylogenies for species and OTA homologs. (A) Fungal species phylogeny. (B) The phylogeny pattern of OtaA/B/D. Metarhizium spp. do not contain OtaD. (C) The phylogeny pattern of OtaY/C/R1.
Toxins 17 00311 g002
Figure 3. Alignment comparison analysis derived from different fungal species. Gray arrows denote genes flanking the OTA BGCs.
Figure 3. Alignment comparison analysis derived from different fungal species. Gray arrows denote genes flanking the OTA BGCs.
Toxins 17 00311 g003
Figure 4. Degeneration of OTA cluster in Aspergillus. (A) Maximum likelihood relationship inferred using 2130 orthologs from 42 species and variation of genes in OTA clusters shown in character grid. (B) Likelihood ratio tests (LRTs) of the transition models (p-value). The statistical difference (p < 0.05) and significant difference (p < 0.01) are represented by pink and red color, respectively. (C) Transition rate of genes among functional (F), absent (A) and pseudogenized (P) states. The truncated and disrupted genes are included in the pseudogenized state. Arrow color represents the estimated transition rate.
Figure 4. Degeneration of OTA cluster in Aspergillus. (A) Maximum likelihood relationship inferred using 2130 orthologs from 42 species and variation of genes in OTA clusters shown in character grid. (B) Likelihood ratio tests (LRTs) of the transition models (p-value). The statistical difference (p < 0.05) and significant difference (p < 0.01) are represented by pink and red color, respectively. (C) Transition rate of genes among functional (F), absent (A) and pseudogenized (P) states. The truncated and disrupted genes are included in the pseudogenized state. Arrow color represents the estimated transition rate.
Toxins 17 00311 g004
Figure 5. Comparison of truncated and functional protein sequences; blue blocks represent the protein domains.
Figure 5. Comparison of truncated and functional protein sequences; blue blocks represent the protein domains.
Toxins 17 00311 g005
Figure 6. The patterns of OTA loci in A. niger strains.
Figure 6. The patterns of OTA loci in A. niger strains.
Toxins 17 00311 g006
Figure 7. Homologs of OtaY in fungi and bacteria. (A) Domain analysis of OtaY homologs. (B) Distribution of SnoaL-containing proteins.
Figure 7. Homologs of OtaY in fungi and bacteria. (A) Domain analysis of OtaY homologs. (B) Distribution of SnoaL-containing proteins.
Toxins 17 00311 g007
Figure 8. Phylogenetic analysis of SnoaL-containing proteins. Green background indicates proteins from fungal genomes.
Figure 8. Phylogenetic analysis of SnoaL-containing proteins. Green background indicates proteins from fungal genomes.
Toxins 17 00311 g008
Disclaimer/Publisher’s Note: The statements, opinions and data contained in all publications are solely those of the individual author(s) and contributor(s) and not of MDPI and/or the editor(s). MDPI and/or the editor(s) disclaim responsibility for any injury to people or property resulting from any ideas, methods, instructions or products referred to in the content.

Share and Cite

MDPI and ACS Style

Chen, L.; Yan, Z.; Yang, B.; Tai, B.; Li, W.; Li, E.; Wang, G.; Xing, F. Differential Retention and Loss of a Mycotoxin in Fungal Evolution. Toxins 2025, 17, 311. https://doi.org/10.3390/toxins17060311

AMA Style

Chen L, Yan Z, Yang B, Tai B, Li W, Li E, Wang G, Xing F. Differential Retention and Loss of a Mycotoxin in Fungal Evolution. Toxins. 2025; 17(6):311. https://doi.org/10.3390/toxins17060311

Chicago/Turabian Style

Chen, Lin, Ziying Yan, Bolei Yang, Bowen Tai, Weizhao Li, Erfeng Li, Gang Wang, and Fuguo Xing. 2025. "Differential Retention and Loss of a Mycotoxin in Fungal Evolution" Toxins 17, no. 6: 311. https://doi.org/10.3390/toxins17060311

APA Style

Chen, L., Yan, Z., Yang, B., Tai, B., Li, W., Li, E., Wang, G., & Xing, F. (2025). Differential Retention and Loss of a Mycotoxin in Fungal Evolution. Toxins, 17(6), 311. https://doi.org/10.3390/toxins17060311

Note that from the first issue of 2016, this journal uses article numbers instead of page numbers. See further details here.

Article Metrics

Back to TopTop