Abstract
Phenyllactic acid (PLA), a promising food preservative, is safe and effective against a broad spectrum of food-borne pathogens. However, its mechanisms against toxigenic fungi are still poorly understood. In this study, we applied physicochemical, morphological, metabolomics, and transcriptomics analyses to investigate the activity and mechanism of PLA inhibition of a typical food-contaminating mold, Aspergillus flavus. The results showed that PLA effectively inhibited the growth of A. flavus spores and reduced aflatoxin B1 (AFB1) production by downregulating key genes associated with AFB1 biosynthesis. Propidium iodide staining and transmission electron microscopy analysis demonstrated a dose-dependent disruption of the integrity and morphology of the A. flavus spore cell membrane by PLA. Multi-omics analyses showed that subinhibitory concentrations of PLA induced significant changes in A. flavus spores at the transcriptional and metabolic levels, as 980 genes and 30 metabolites were differentially expressed. Moreover, KEGG pathway enrichment analysis indicated PLA-induced cell membrane damage, energy-metabolism disruption, and central-dogma abnormality in A. flavus spores. The results provided new insights into the anti-A. flavus and -AFB1 mechanisms of PLA.
Key Contribution:
Phenyllactic acid reduces AFB1 production by downregulating the expression of genes crucial for AFB1. Combined transcriptomic and metabolomic analyses revealed that PLA-induced cell membrane damage; energy metabolism disruption and central dogma abnormality in A. flavus spore.
1. Introduction
Mycotoxin contamination in foodstuff threatens human health and causes great economic losses every year [1]. According to the United Nations Food and Agricultural Organization (FAO), approximately one-quarter of agricultural products are affected by mycotoxins [1]. Approximately 450 million people in developing countries experience long-term exposure to large doses of mycotoxins [2,3]. Multiple mycotoxins are present in the food chain, as contamination can occur at every stage (cultivation, storage, processing, and transportation) of food production [4]. Numerous toxins, e.g., aflatoxins, ochratoxins, fumonisins, zearalenone, patulin, enniatins, Alternaria toxins, and trichothecenes, are frequently encountered in food systems [4]. Among them, aflatoxin B1 (AFB1), produced by Aspergillus flavus, is the most important and hazardous mycotoxin [5]. The AFB1 was classified as a group I human carcinogen because it was strongly teratogenic, carcinogenic, hepatotoxic, and immunosuppressive to the health of humans [6]. Therefore, efficient control of A. flavus infections and AFB1 contamination has become an important research topic.
Currently, AFB1 contamination produced by A. flavus is controlled using physical, chemical, and biological methods [7]. In particular, chemical fungicides are effective and economical tools to control A. flavus infections and AFB1 contamination [8]. However, excessive and non-selective use of chemical fungicides promotes drug resistance and may result in toxic residues that pose a serious threat to human health [9]. Therefore, there is an urgent need to find efficient and non-toxic natural anti-fungal compounds to replace or complement traditional chemical fungicides to improve food safety and shelf life [8]. Phenyllactic acid (PLA) is a natural phenolic acid commonly found in honey and traditional fermented foods that exhibits broad-spectrum and efficient inhibitory activity against food-borne bacterial and fungal pathogens [10,11]. In addition, PLA is safe and has good water solubility and no objectionable odor, making it a promising preservative for the food industry [12,13]. Therefore, the anti-microbial mechanism of PLA has attracted attention. Ning et al. (2017) reported dual anti-bacterial targets of PLA were the cell membrane and genomic DNA. When Bacillus cereus was exposed to PLA, proteomic analysis showed that its K+ transport was inhibited, leading to the dissipation of the membrane potential and disruption of ribosome function [14]. In a recent study, combining transcriptomics and metabolomics revealed that PLA acted against Rhizopus oryzae by inhibiting energy metabolism [15]. Moreover, previous studies had demonstrated that PLA effectively inhibits the growth and AFB1 biosynthesis of A. flavus [16,17]. However, the mechanism of inhibition has not been reported.
In this study, we investigated the activity of PLA to inhibit A. flavus and AFB1 and revealed its inhibition mechanism by physicochemical, morphological, metabolomic, and transcriptomic analyses. The results provided new insights into the effects of PLA against A. flavus and AFB1.
2. Results
2.1. Anti-A. flavus and -AFB1 Activity of PLA
In a potato dextrose broth (PDB) medium, the growth of A. flavus spores was inhibited by 2.5 and 5 mg mL−1 concentrations of PLA, and no growth was detected at PLA concentrations ≥7.5 mg mL−1 (Figure 1a). In addition, no A. flavus spores were detected on the potato dextrose agar (PDA) with a PLA ≥ 10 mg mL−1. Thus, the minimum inhibitory concentration (MIC) and minimum fungicidal concentration (MFC) of PLA against A. flavus spores were 7.5 and 10 mg mL−1, respectively. In determining the time-dependent fungicidal activity of PLA, the number of viable spores remained relatively stable at a ≤2.5 mg mL−1 concentration of PLA (Table 1). At 5 and 7.5 mg mL−1 PLA, the numbers of viable spores decreased from 5 to 15 min and from 15 to 30 min (p < 0.05). At 10, 15, and 20 mg mL−1 PLA, the A. flavus spores were completely inactivated after 120, 15, and 5 min, respectively.
Figure 1.
Effects of phenyllactic acid on Aspergillus flavus (a) growth, (b) aflatoxin B1 production, and (c) relative expression levels of aflatoxin B1 biosynthesis-related genes. The error bars indicate the standard deviation (n = 3). * represents statistical significance at p < 0.05.
Table 1.
The numbers of viable Aspergillus flavus spores at different phenyllactic acid concentrations over time.
PLA effectively inhibited the production of AFB1 by A. flavus, and the results showed that the concentration of AFB1 in the supernatant of the treatment group (5 mg mL−1 PLA) was 10.20 ± 0.03 μg L−1, which was significantly lower (p < 0.05) than that of the control group (181.20 ± 1.08 μg L−1) (Figure 1b). The result of quantitative real-time polymerase chain reaction (qRT-PCR) analysis showed that the relative expressions of four key genes related to AFB1 biosynthesis were also significantly (p < 0.05) downregulated after treatment with PLA (Figure 1c).
2.2. Effects of PLA on Cell Membrane Integrity and Morphology of A. flavus Spores
After a 30-minute incubation in a PDB medium with 0, 5, or 10 mg mL−1 PLA, the cell membranes of 8.59 ± 0.62%, 54.26 ± 1.88%, and 98.02 ± 0.01% of A. flavus spores were disrupted, respectively (Figure 2a). In addition, TEM examination showed that PLA damaged the A. flavus spore structure in a dose-dependent manner, resulting in the loss of cytoplasm and abnormal cell morphology (Figure 2b).
Figure 2.
(a) Flow cytometry dot plots and (b) transmission electron microscopy images of Aspergillus flavus spores treated with 0 mg mL−1, 5 mg mL−1 or 10 mg mL−1 phenyllactic acid for 30 min.
2.3. Global Analysis of The Transcriptomic Response and qRT-PCR Validation
In this study, approximately 42,000,000 clean reads were obtained from each treatment, and about 91% of clean reads were mapped to the A. flavus NRRL3357 genome (Supplementary Table S1). The raw data have been deposited at the National Microbiology Data Center (NMDC) with the accession number NMDC40037319.
Comparative transcriptomic results showed that the treatment of A. flavus spores with PLA resulted in changes at the mRNA level (Supplementary Figure S1). In comparison to the control group, a total of 980 genes were differentially expressed (|log2 (fold change)| > 1, false discovery rate (FDR) < 0.05) in the PLA group, of which 711 differentially expressed genes (DEGs) were upregulated and 269 DEGs were downregulated. The functional categories of DEGs were annotated through GO enrichment analysis and the results are shown in Figure 3a. DEGs are grouped into three categories: biological process, cellular component, and molecular function, consisting of 15, 13, and 13 subcategories, respectively. Within the biological process category, metabolic processes, cellular processes, single-organism processes, and cellular component organization or biogenesis were the main subcategories distributed by DEGs. The cell, cell part, organelle, and membrane were the main subcategories within the cellular component categories. While for the molecular function category, the top four subcategories by frequency were binding, catalytic activity, transporter activity, and structural molecule activity.
Figure 3.
Functional and pathway analysis of differentially expressed genes. (a) Functional categorization of differentially expressed genes in GO. KEGG enrichment analysis of (b) up- and (c) down-regulated differentially expressed genes.
The functions of DEGs were further annotated using KEGG enrichment analysis. The results indicated that upregulated DEGs were mainly (FDR < 0.05) involved in the pathways of ribosome biogenesis in eukaryotes, carbon metabolism, RNA polymerase, 2-oxocarboxylic acid metabolism, and the citrate cycle (TCA cycle) (Figure 3b). However, PLA treatment downregulated DEGs mainly (FDR < 0.05) associated with proteasome, glycolysis/gluconeogenesis, pyruvate metabolism, and carbon metabolism (Figure 3c). To validate the results of the transcriptome, four DEGs (AFLA_130070, HK; AFLA_037480, ENO; AFLA_049290, CS; AFLA_098420, SDHA) were analyzed by qRT-PCR. Among them, HK and ENO were downregulated in the PLA treatment group, whereas CS, SDHA, Erg25, Erg5, TTDA, and ERCC3 were upregulated, which was consistent with the RNA-Seq results (Supplementary Figure S2).
2.4. Global Analysis of The Metabolomic Response
A total of 59 metabolites were detected, including lipids and lipid-like molecules (21), organic acids and derivatives (21), organic oxygen compounds (7), organoheterocyclic compounds (5), benzenoids (4), and organic nitrogen compounds (1) (Table 2).
Table 2.
Intracellular metabolites detected by GC-MS in Aspergillus flavus treated with or without phenyllactic acid.
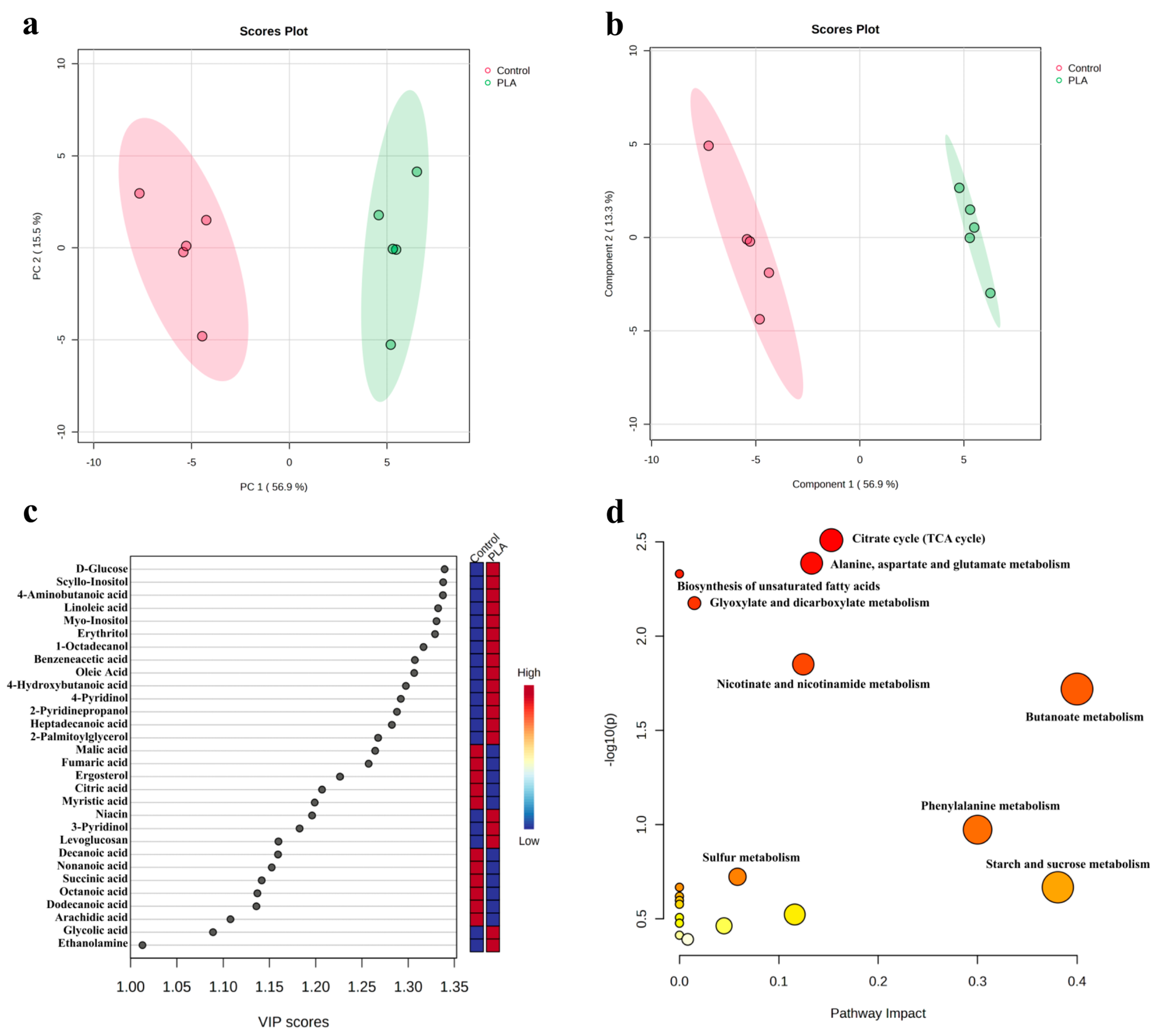
In the principal component analysis (PCA; PC1: 56.9% and PC2: 15.5%), the samples treated with or without PLA were completely separated, with the five biological replicates grouped in the same cluster, suggesting differences between the control and PLA treatments (Figure 4a). According to the partial least squares discrimination analysis (PLS-DA) model (Q2 = 0.949, R2 = 0.980), 30 out of the detected 59 metabolites were differential with variable importance of the projection (VIP) > 1 (Figure 4b). Compared to the control, the peak intensities of 19 differential metabolites (DMs) were higher in the PLA treatment and those of 11 lower (Figure 4c). The Kyoto Encyclopedia of Genes and Genome (KEGG) enrichment analysis was carried out to annotate the DMs into different metabolic pathways, mainly including the citrate cycle (TCA cycle), alanine, aspartate, and glutamate metabolism, the biosynthesis of unsaturated fatty acids, glyoxylate, and dicarboxylate metabolism, nicotinate and nicotinamide metabolism and butanoate metabolism (Figure 4d and Supplementary Table S2).
Figure 4.
Influence of PLA on metabolomic profiles of Aspergillus flavus. (a) PCA and (b) PLS-DA of the metabolites detected by GC-MS in A. flavus treated with or without phenyllactic acid. (c) Variable importance of the projection (VIP) values of metabolites with VIP > 1 in the PLS-DA model. (d) KEGG pathway analysis of differential metabolites.
3. Discussion
We studied applying PLA, a promising preservative for the food industry, against AFB1 producing A. flavus CICC 2219. In line with the MFC of PLA against food-borne Aspergillus species [16,18], the MIC and MFC of PLA against A. flavus spores were 7.5 and 10 mg mL−1. In addition, the inactivating activity of PLA against A. flavus spores was time- and dose-dependent. Compared to lactic acid, a traditional food-preserving organic acid, PLA had been reported to have a more rapid inactivation of Enterobacter cloacae and Listeria monocytogenes [11,19,20]. AFB1 is the most dangerous secondary metabolite biosynthesized by A. flavus and has caused serious health and economic problems [2]. Previous studies have reported that PLA can effectively inhibit the biosynthesis of aflatoxins, and has stronger anti-aflatoxin activity compared to hydroxyphenyllactic acid, indole lactic acid, and lactic acid [17]. In this study, the finding that PLA has been shown to have efficient inhibitory activity on the growth and AFB1 biosynthesis of A. flavus was again confirmed in vitro. In addition, qRT-PCR was used to further investigate the molecular mechanism of AFB1 reduction under PLA stress, and it was found that the expression of four key genes related to AFB1 biosynthesis (aflD, aflM, aflQ, and aflR) was significantly downregulated (p < 0.05) after PLA treatment [21]. These results demonstrated for the first time that PLA reduces the concentration of AFB1 biosynthesis in A. flavus by downregulating the expression of genes related to AFB1 biosynthesis, which is similar to the results of previous studies [22,23].
The cell membrane plays an important role in the cell structure and physiological function [24]. Based on the results of propidium iodide (PI) staining and transmission electron microscopy (TEM) analysis, the cell membrane was one of the anti-A. flavus spore targets of PLA. Previous studies had demonstrated that PLA is able to damage the cell membrane of bacteria, resulting in bacteriostatic activity [11,12,19]. In this study, the cytoplasmic loss of A. flavus spores after PLA treatment may also be caused by damage to the cell membrane, similar to the mechanism of bacterial inhibition by PLA. In addition, changes related to the cell membrane have also been found at the level of transcription and metabolism. Firstly, ABC transporters are a superfamily of widely distributed membrane proteins that transport substances across the cell membrane [25]. In this study, the genes encoding the ABC multidrug transporters (AFLA_064360, ABCB1; AFLA_036800, SNQ2) were upregulated in the PLA treatment group, suggesting that PLA may affect the normal transport function of the A. flavus spore cell membrane [26]. Similarly, Lei et al. reported that trans-anethole inhibited A. flavus and upregulated the expression of its ABC multidrug transporters genes [27]. Likewise, when Candida albicans was exposed to Huanglian Jiedu, which has antifungal activity, the transcriptome results showed a significant upregulation of ABC multidrug transporters gene expression [28]. Secondly, fatty acids are important components of cell membranes with biological and structural functions, especially unsaturated fatty acids, which have an important impact on cell membrane permeability and fluidity [29,30]. Luz et al. (2014) reported that Origanum vulgare L. essential oil damaged the cell membranes of Salmonella typhimurium, and induced an increase in unsaturated fatty acids at sublethal concentrations [31]. In this study, the KEGG pathway analysis of DMs showed that the biosynthesis of unsaturated fatty acids was enriched, and the peak intensities of unsaturated fatty acids (linoleic acid and oleic acid) were higher in the PLA treatment group. In addition, in the results of transcriptome analysis, the expression of genes (AFLA_004970, ELO3; AFLA_019690, ACAA1) associated with unsaturated fatty-acid synthesis were all increased in the PLA treatment group compared to the control group. Thirdly, ergosterol is an essential sterol component of fungal cell membranes and plays an important role in maintaining cell-membrane integrity and cell function [32]. Therefore, the ergosterol biosynthesis pathway is an important target for many fungicides [28]. For example, Xu et al. (2021) found that cuminaldehyde inhibited A. flavus by decreasing the relative content of ergosterol and downregulating the expression of genes related to the ergosterol synthesis pathway [32]. Similarly, the peak intensity of ergosterol in A. flavus spores decreased after PLA treatment in this study. In contrast, the relative expression levels of all genes (AFLA_110370, Erg6; AFLA_115530, Erg25, AFLA_116730, FDFT1; AFLA_039610, Erg6; AFLA_028640, Erg5) associated with ergosterol biosynthesis were upregulated after PLA treatment. This may be a response to PLA damage to the cell membrane of A. flavus, which was similar to the findings of Yang et al. (2016) [28].
Energy metabolism is an essential metabolic pathway in microbial growth and development [33]. In a recent study, a proteomic analysis showed that PLA could disrupt energy metabolism to inhibit R. oryzae [15]. Similarly, KEGG enrichment analysis of DMs and DEGs in this study revealed enrichment of some metabolic pathways related to energy metabolism, including pyruvate metabolism, oxidative phosphorylation, glycolysis/gluconeogenesis, and the citrate cycle (TCA cycle), suggesting that PLA also influences energy metabolism in A. flavus spores. Glucose is one of the essential substrates of energy metabolism, which is converted to pyruvate via glycolysis and finally enters the TCA cycle [34]. In this study, the peak intensity of glucose increased in the PLA treatment group, whereas the transcriptome results showed that the expression levels of most genes associated with glycolysis were downregulated (Figure 5a). This indicated that PLA may inhibit the expression of glycolysis-related genes, resulting in the accumulation of glucose. Moreover, PLA decreased the peak intensities of citric acid, malic acid, succinic acid, and fumaric acid, significant intermediates in the TCA cycle, and the results were consistent with the findings of Fan et al. (2022) [15]. However, the transcriptomic results were the opposite, with the expression levels of most genes related to the TCA cycle being upregulated, probably due to the different concentration and time of the PLA treatment as well as different inhibitory microorganisms (Figure 5a). In addition, oxidative phosphorylation is an important part of energy metabolism [35]. In this study, the relative expression of all DEGs associated with oxidative phosphorylation was upregulated after treatment with PLA (Figure 5b). Overall, PLA disrupted the energy metabolism in A. flavus spores.
Figure 5.
KEGG enrichment analysis of differentially expressed genes and differential metabolites associated with (a) glycolysis and TCA cycle, and (b) oxidative phosphorylation. Squares and circles represent differentially expressed genes (DEGs) and differential metabolites (DMs), respectively. The red, green, and blue in the squares or circles represent the upregulation, downregulation, and up as well as downregulation of DEGs and DMs, respectively.
Ling et al. (2017) reported that bacterial genomic DNA was able to interact with PLA in vitro; presumably, DNA was one of the inhibitory targets of PLA [12]. In this study, the expression of a DNA replication-related gene (AFLA_045970, MCM4), encoding the DNA replication licensing factor MCM4, was found to be significantly downregulated after PLA treatment (Table 3). MCM proteins are key components of the pre-replication complex and may play a role in the development of replication forks as well as the recruitment of other DNA replication-related proteins [36]. Among them, MCM4 is a highly conserved mini-chromosome maintenance protein that is essential for the start of eukaryotic genome replication [37]. This suggested that PLA may affect DNA replication. Similarly, Yao et al. (2019) reported that DNA replication in Zygosaccharomyces rouxii was inhibited by acids produced by Tetragenococcus halophilus [35].
Table 3.
Differentially expressed genes associated with cDNA replication, RNA transcription, and protein synthesis.
Moreover, 16 genes involved in transcription were detected as DEGs, and notably, their relative expression levels were all increased in the PLA treatment group (Table 3). AFLA_060250 and AFLA_006070 encode TFIIH basal transcription factor complex TTDA subunit and DNA excision repair protein ERCC3, respectively, both of which are components of the multi-subunit transcription/repair factor IIH (TFIIH) complex and affect basal transcription [38,39]. RNA polymerase is the essential enzyme for transcription and its transfers of genetic information from DNA to mRNA, while the RNA transport process, transferring a variety of RNA from the nucleus to the cytoplasm, all have an important impact on the transcription process [35,40]. Notably, the relative expression levels of all DEGs related to RNA polymerase (AFLA_017530, RPA1; AFLA_017150, RPABC1; AFLA_048730, RPA49; AFLA_030070, RPABC2; AFLA_071240, RPA43; AFLA_129630, RPA12; AFLA_055410, RPAC2; AFLA_037100, RPA2; AFLA_137020, RPAC1) and RNA transport (AFLA_086940, EIF4A; AFLA_118010, EIF4E; AFLA_083090, rnz; AFLA_046010, EIF5; AFLA_018110, NUP93) were also increased in the PLA treatment group. Moreover, for protein synthesis (spliceosome, aminoacyl-tRNA biosynthesis, ribosome, ribosome biogenesis in eukaryotes, and protein export), a total of 51 genes were identified as DGEs. Among them, only 3 genes (AFLA_117970, IARS; AFLA_034320, NUG1; AFLA_066480, XRN1) showed downregulation of relative expression levels after PLA treatment, while the rest of the genes were upregulated. Overall, these results showed for the first time that the processes of central dogma may be an important target of the PLA effect in A. flavus, and further research on key genes will be conducted in the future.
4. Conclusions
In this study, the anti-A. flavus and -AFB1 activity and mechanism of PLA were investigated by physicochemical, morphological, metabolomic, and transcriptomic analyses. The results showed that PLA effectively inhibited and inactivated A. flavus, and decreased AFB1 production by downregulating key genes associated with AFB1 biosynthesis. In addition, combined transcriptomic and metabolomic analyses showed that PLA induced multiple effects such as cell-membrane damage, energy-metabolism disruption, and central-dogma abnormality. The results provide new insights into the activity and mechanisms of PLA in inhibiting toxigenic fungi.
5. Materials and Methods
5.1. Reagents, Media, and Fungal Strain
PLA, isopropanol, acetonitrile, methoxyamine hydrochloride, pyridine, and N-methyl-N-(trimethylsilyl)trifluoroacetamide with 1% trimethylchlorosilane were purchased from Sigma-Aldrich Co. (Shanghai, China). Czapek-Dox agar, PDB, and PDA were purchased from Haibo Co. (Qingdao, China).
A. flavus CICC 2219, a standard strain for the identification of aflatoxin-producing A. flavus, was obtained from the China Center of Industrial Culture Collection (CICC, Beijing, China). The strain was cultivated on Czapek-Dox agar at 28 °C for 7 days to prepare spore suspension in sterile water. The spore suspension was adjusted to 107 spores mL−1 using a hemocytometer.
5.2. Determination of Minimum Inhibitory and Minimum Fungicidal Concentrations
In a previous study, the MFC of PLA against A. flavus was 7.5–10 mg mL−1, indicating that the inhibitory activity of PLA on A. flavus is strain-specific [16]. Therefore, the MIC and MFC of PLA against A. flavus CICC 2219 were determined by a previously described method with slight modifications [16].
Briefly, 80 μL of the PDB medium, 20 μL of A. flavus spore suspension (107 spores mL−1), and 100 μL of various concentrations of PLA solution were mixed in a 96-well microliter plate to make a final concentration of PLA at 0, 2.5, 5, 7.5, 10, 15 and 20 mg mL−1, respectively. Then, the plate was incubated in the dark at 28 °C, and the growth of A. flavus was monitored at 12 h intervals for 3 days using a multimode plate reader (Synergy™ HTX, BioTek Instruments, Winooski, VT, USA). The MIC was defined as the lowest concentration of PLA that completely inhibited growth. To determine MFC, 50 μL of spore suspension was spread on PDA plates containing PLA at concentrations ≥ MIC and incubated at 28 °C for 72 h. The MFC was defined as the lowest concentration of PLA that resulted in colony-free plates.
5.3. Fungicidal Activity of PLA over Time
The 30 μL of A. flavus spore suspension (107 spores mL−1) and 4970 μL of various concentrations of PLA solution were mixed in a 10 mL centrifuge tube to make the final concentration of PLA at 0, 2.5, 5, 7.5, 10, 15, and 20 mg mL−1, respectively. Then, at 5, 15, 30, 60, and 120 min, 50 μL of the 0–105 fold diluted suspensions were spread on PDA plates. The plates were incubated at 28 °C for 3 days, and colonies were counted.
5.4. Effects of PLA on AFB1 Content and Biosynthesis-Related Genes
The effects of PLA on AFB1 content and biosynthesis-related genes were analyzed as described previously with a slight modification [22]. Briefly, 30 μL of spore suspension (107 spores mL−1) was inoculated into 30 mL of the PDB medium containing 0 and 5 mg mL−1 PLA, and incubated at 180 rpm and 28 °C for 4 days. Subsequently, the suspension was centrifuged (12,000 rpm, 10 min, 4 °C), and the supernatant was collected. The AFB1 concentration in the supernatant was determined by isotope dilution liquid chromatography-tandem mass spectrometry (ID-LC-MS/MS) according to the Chinese national standards (GB 5009.22-2016).
The total RNA of mycelia was extracted using an RNAprep Pure Plant Kit (Tiangen Biotech Co., Ltd., Beijing, China). The quality and quantity of RNA were determined using a NanoDrop 2000 spectrophotometer (Thermo Fisher Scientific, Wilmington, DE, USA) and an Agilent 2100 Bioanalyzer (Agilent Technologies, Santa Clara, CA, USA). Then, cDNA was synthesized using a PrimeScript RT reagent Kit (Takara Biotechnology Co., Ltd., Dalian, China). Four key genes (aflD, aflM, aflO, and aflQ) related to AFB1 biosynthesis were amplified using the primers listed in Supplementary Table S3. Twenty μL qRT-PCR contained 10 μL of 2×Real PCR EasyTM Mix-SYBR, 0.8 μL of forward and reverse primer (10 μM), 2 μL of cDNA, and 6.4 μL of ddH2O water. The qRT-PCR was carried out using a QuantStudio TM3 Real-Time PCR System (Thermo Fisher Technology Co., Ltd., Wilmington, DE, USA), and the procedure was consistent with the description of Xu et al. (2021) [22]. Data were analyzed using the 2−ΔΔCT method in Thermo Scientific PikoReal.
5.5. Cell Membrane and Spore Integrity
Briefly, 100 μL of spore suspension (107 spores mL−1) was inoculated into 30 mL of PDB with 0, 5, and 10 mg mL−1 PLA. After a 30-minute incubation at 28 °C in the dark, the spores were collected by centrifugation at 1500 rpm and 4 °C for 5 min. The spore pellets were washed 3 times with PBS and resuspended in 500 μL of PBS.
The integrity of the cell membrane of A. flavus spores was determined using PI staining. Briefly, 5 μL of PI and spore re-suspension were mixed and incubated in the dark for 15 min and then detected using a Beckman Coulter Cytoflex S flow cytometer (Beckman Coulter, CA, USA). The results were analyzed using CytExpert v 2.3 software.
The integrity of A. flavus spores was determined using TEM. The suspensions were centrifuged at 1500 rpm for 10 min, the supernatant was removed, and spores were fixed with 2.5% (v/v) glutaraldehyde. The fixed spore specimens were dehydrated, embedded, sectioned, stained, and examined using a JEM-1400PLUS transmission electron microscope (JEOL, Tokyo, Japan).
5.6. Transcriptomic Analysis and qRT-PCR Validation
Fifteen mL of the spore suspension (107 spores mL−1) was inoculated into 15 mL of the PLA solution to make the final concentration of PLA in the treatment group. The concentration was 2.5 mg mL−1, and incubated at 180 rpm and 28 °C for 30 min. Moreover, the treatment with sterile water instead of PLA solution was used as the control group. Subsequently, the spores of A. flavus were collected (8000 rpm, 10 min, 4 °C) for transcriptomic and qRT-PCR analysis.
The total RNA was extracted using an RNAprep Pure Plant Kit (Tiangen Biotech Co., Ltd., Beijing, China). The quality and quantity of RNA in the extracts were determined using a NanoDrop 2000 spectrophotometer (Thermo Fisher Scientific, Wilmington, DE, USA) and an Agilent 2100 Bioanalyzer (Agilent Technologies, Santa Clara, CA, USA). Subsequently, cDNA library preparation was carried out using the NEBNext Ultra TM RNA Library Prep Kit for Illumina (NEB, Ipswich, MA, USA), and sequencing by the Illumina platform in Biomarker Technologies Co. (Beijing, China). Post-analysis used the BMKCloud (www.biocloud.net; accessed on 22 February 2022) online bioinformatics pipeline tool platform. Briefly, clean data was obtained by processing raw data using in-house perl scripts. Then, transcriptomic data was mapped and assembled based on the A. flavus NRRL3357 genome using HISAT2 (version 2.2.1) and StringTie (version 2.0) software, respectively [41,42]. The FPKM (fragments per kilobase per transcript per million mapped reads) value was used to express the expression abundance of the corresponding genes. The calculation of the false discovery rate (FDR) was to correct the p-value. Differentially expressed genes (DEGs) were identified by DEseq2, with |log2 (fold change)| > 1 and FDR < 0.05 taken as conditions [43]. Gene function was annotated using the KO (Kyoto Encyclopedia of Genes and Genome Orthologue) and GO (Gene Ontology) databases. The GO and the Kyoto Encyclopedia of Genes and Genome (KEGG) enrichment analyses were carried out using the GOseq R packages and KOBAS software, respectively [44,45].
Furthermore, qRT-PCR was carried out to validate the results on the expression levels of key DEGs (HK, ENO, CS, SDHA, Erg25, Erg5, TTDA, ERCC3) associated with glycolysis and TCA cycle in the transcriptome (Supplementary Table S3). The cDNA synthesis kit, qRT-PCR reaction system, and instrumentation were the same as in Section 5.4. The procedure for qRT-PCR consisted of pre-denaturation at 95 °C for 30 s, 45 cycles of denaturation at 95 °C for 5 s, annealing at 55 °C for 30 s, elongation at 72 °C for 30 s, and final extension at 72 °C for 30 s, followed by an analysis of the data in Thermo Scientific PikoReal using the 2−ΔΔCT method.
5.7. Metabolome Analysis
The treatments of A. flavus spores were the same as in Section 5.6, and the extraction and derivatization of intracellular metabolites in A. flavus spores were analyzed as described previously [46]. Briefly, the spores were collected by centrifugation at 8000 rpm and 4 °C for 2 min. The spore pellets were washed with sterile water, immediately frozen in liquid nitrogen, and ground into powder. Metabolites were extracted by dissolving 100 mg of spore powder into 1 mL of 3:2:2 isopropanol: acetonitrile: water (v/v/v) solution and shaking the solution for 2.5 min in an MM400 mixer mill (Retsch Technology, Haan, Germany). The solution was centrifuged at 12,000 rpm for 5 min, 200 μL of the supernatant was lyophilized, and the residue was methoximated by dissolving into 100 μL of 20 mg mL−1 methoxyamine hydrochloride in pyridine and incubating for 90 min in a 30 °C water bath. Silylation was carried out by adding 50 μL of N-methyl-N-(trimethylsilyl)trifluoroacetamide with 1% trimethylchlorosilane and incubating at 37 °C for 30 min.
Metabolites were analyzed using an Agilent Intuvo 9000-5977 B gas chromatography-mass spectrometer (GC-MS) system (Agilent Corporation, Santa Clara, CA, USA). Metabolites were separated in a 30 m × 0.25 mm × 0.25 µm HP-5 MS column (Agilent Corporation, Santa Clara, CA, USA) with a 1.0 mL min−1 helium flow rate. The injector, transfer line, and ion source temperatures were 250, 280, and 230 °C, respectively. The column temperature was 80 °C for 2 min, after which the temperature was increased from 10 °C min−1 to 300 °C, which was held for 6 min. The metabolites were scanned at m/z 50–600.
Peak detection and alignment were performed using MS-DIAL v 4.16 [47]. Compounds were identified using the National Institute of Standards and Technology (NIST) 17 database. The metabolites were classified by ClassyFire Batch (https://cfb.fiehnlab.ucdavis.edu/; accessed on 15 March 2023) [48]. PCA, PLS-DA, and KEGG pathway analyses were performed by the MetaboAnalyst (https://www.metaboanalyst.ca; accessed on 15 March 2023) webserver [49]. Metabolites with VIP > 1 in the PLS-DA model were considered as DMs.
5.8. Statistical Analysis
All experiments were performed at least in triplicate. Differences were tested using a one-way ANOVA and Duncan’s multiple range test in SPSS 22 (SPSS Inc., Chicago, IL, USA). Differences were taken as statistically significant at p < 0.05.
Supplementary Materials
The following supporting information can be downloaded at: https://www.mdpi.com/article/10.3390/toxins15060370/s1, Table S1: Summary of reads in A. flavus with or without PLA treatment; Table S2: KEGG enrichment of significantly differential metabolites; Table S3: Primers used for qRT-PCR; Table S4: Differentially expressed genes associated with cell membrane; Figure S1: Heat map of correlation between phenyllactic acid treatment group and control group; Figure S2: Expression of the eight selected genes in the phenyllactic acid treatment group and control group.
Author Contributions
Conceptualization, C.Z.; methodology, C.Z.; software, C.Z. and Z.L.; formal analysis, C.Z.; re-sources, Z.L.; writing—original draft preparation, C.Z.; writing—review and editing, P.P., X.Z., L.D., F.Z., L.Z. and Z.L.; supervision, Z.L. and X.Z.; funding acquisition, Z.L. and X.Z. All authors have read and agreed to the published version of the manuscript.
Funding
This work was funded by the National Key Research and Development Program of China (2021YFD1600804), Department of Science and Technology of Sichuan Province (2021JDJQ0038 and 2023YFS0399), and Funds of Sichuan Academy of Agricultural Sciences (2019LJRCC033, 2019QYXK013 and 2021XKJS064).
Institutional Review Board Statement
Not applicable.
Informed Consent Statement
Not applicable.
Data Availability Statement
The raw transcriptome data have been deposited at the National Microbiology Data Center (NMDC) under the registration number NMDC40037319 (accessed on 11 April 2023).
Conflicts of Interest
The authors declare no conflict of interest.
References
- Da Rocha, M.E.B.; Freire, F.D.C.O.; Maia, F.E.F.; Guedes, M.I.F.; Rondina, D. Mycotoxins and Their Effects on Human and Animal Health. Food Control 2014, 36, 159–165. [Google Scholar] [CrossRef]
- Luo, Y.; Liu, X.; Li, J. Updating Techniques on Controlling Mycotoxins—A Review. Food Control 2018, 89, 123–132. [Google Scholar] [CrossRef]
- Williams, J.H.; Phillips, T.D.; Jolly, P.E.; Stiles, J.K.; Jolly, C.M.; Aggarwal, D. Human Aflatoxicosis in Developing Countries: A Review of Toxicology, Exposure, Potential Health Consequences, and Interventions. Am. J. Clin. Nutr. 2004, 80, 1106–1122. [Google Scholar] [CrossRef] [PubMed]
- Agriopoulou, S.; Stamatelopoulou, E.; Varzakas, T. Advances in Analysis and Detection of Major Mycotoxins in Foods. Foods 2020, 9, 518. [Google Scholar] [CrossRef] [PubMed]
- Pandey, M.K.; Kumar, R.; Pandey, A.K.; Soni, P.; Gangurde, S.S.; Sudini, H.K.; Fountain, J.C.; Liao, B.; Desmae, H.; Okori, P.; et al. Mitigating Aflatoxin Contamination in Groundnut through A Combination of Genetic Resistance and Post-Harvest Management Practices. Toxins 2019, 11, 315. [Google Scholar] [CrossRef]
- Li, J.; Huang, J.; Jin, Y.; Wu, C.; Shen, D.; Zhang, S.; Zhou, R. Mechanism and Kinetics of Degrading Aflatoxin B1 by Salt Tolerant Candida versatilis CGMCC 3790. J. Hazard. Mater. 2018, 359, 382–387. [Google Scholar] [CrossRef]
- Santos, L.; Marín, S.; Sanchis, V.; Ramos, A.J. In Vitro Effect of Some Fungicides on Growth and Aflatoxins Production by Aspergillus flavus Isolated from Capsicum Powder. Food Addit. Contam. Part A 2011, 28, 98–106. [Google Scholar] [CrossRef]
- Ma, W.; Zhao, L.; Zhao, W.; Xie, Y. (E)-2-Hexenal, as a Potential Natural Antifungal Compound, Inhibits Aspergillus flavus Spore Germination by Disrupting Mitochondrial Energy Metabolism. J. Agric. Food Chem. 2019, 67, 1138–1145. [Google Scholar] [CrossRef]
- da Cruz Cabral, L.; Pinto, V.F.; Patriarca, A. Application of Plant Derived Compounds to Control Fungal Spoilage and Mycotoxin Production in Foods. Int. J. Food Microbiol. 2013, 166, 1–14. [Google Scholar] [CrossRef]
- Mu, W.; Yu, S.; Zhu, L.; Zhang, T.; Jiang, B. Recent Research on 3-Phenyllactic Acid, a Broad-Spectrum Antimicrobial Compound. Appl. Microbiol. Biotechnol. 2012, 95, 1155–1163. [Google Scholar] [CrossRef]
- Liu, F.; Du, L.; Zhao, T.; Zhao, P.; Doyle, M.P. Effects of Phenyllactic Acid as Sanitizing Agent for Inactivation of Listeria monocytogenes Biofilms. Food Control 2017, 78, 72–78. [Google Scholar] [CrossRef]
- Ning, Y.; Yan, A.; Yang, K.; Wang, Z.; Li, X.; Jia, Y. Antibacterial Activity of Phenyllactic Acid against Listeria monocytogenes and Escherichia coli by Dual Mechanisms. Food Chem. 2017, 228, 533–540. [Google Scholar] [CrossRef]
- Fang, M.; Wang, R.; Agyekumwaa, A.K.; Yu, Y.; Xiao, X. Antibacterial Effect of Phenyllactic Acid against Vibrio parahaemolyticus and Its Application on Raw Salmon Fillets. LWT Food Sci. Technol. 2022, 154, 112586. [Google Scholar] [CrossRef]
- Ning, Y.; Fu, Y.; Hou, L.; Ma, M.; Wang, Z.; Li, X.; Jia, Y. ITRAQ-Based Quantitative Proteomic Analysis of Synergistic Antibacterial Mechanism of Phenyllactic Acid and Lactic Acid against Bacillus cereus. Food Res. Int. 2021, 139, 109562. [Google Scholar] [CrossRef] [PubMed]
- Fan, W.; Li, B.; Du, N.; Hui, T.; Cao, Y.; Li, X.; Ren, H. Energy Metabolism as the Target of 3-Phenyllactic Acid against Rhizopus oryzae. Int. J. Food Microbiol. 2022, 369, 109606. [Google Scholar] [CrossRef] [PubMed]
- Lavermicocca, P.; Valerio, F.; Visconti, A. Antifungal Activity of Phenyllactic Acid against Molds Isolated from Bakery Products. Appl. Environ. Microbiol. 2003, 69, 634–640. [Google Scholar] [CrossRef]
- Guimarães, A.; Santiago, A.; Teixeira, J.A.; Venâncio, A.; Abrunhosa, L. Anti-Aflatoxigenic Effect of Organic Acids Produced by Lactobacillus plantarum. Int. J. Food Microbiol. 2018, 264, 31–38. [Google Scholar] [CrossRef]
- Lavermicocca, P.; Valerio, F.; Evidente, A.; Lazzaroni, S.; Corsetti, A.; Gobbetti, M. Purification and Characterization of Novel Antifungal Compounds from the Sourdough Lactobacillus plantarum Strain 21B. Appl. Environ. Microbiol. 2000, 66, 4084–4090. [Google Scholar] [CrossRef]
- Liu, F.; Wang, F.; Du, L.; Zhao, T.; Doyle, M.P.; Wang, D.; Zhang, X.; Sun, Z.; Xu, W. Antibacterial and Antibiofilm Activity of Phenyllactic Acid against Enterobacter cloacae. Food Control 2018, 84, 442–448. [Google Scholar] [CrossRef]
- Wang, C.; Chang, T.; Yang, H.; Cui, M. Antibacterial Mechanism of Lactic Acid on Physiological and Morphological Properties of Salmonella enteritidis, Escherichia coli and Listeria monocytogenes. Food Control 2015, 47, 231–236. [Google Scholar] [CrossRef]
- Caceres, I.; Al Khoury, A.; El Khoury, R.; Lorber, S.; Oswald, I.P.; Khoury, E.; Atoui, A.; Puel, O.; Bailly, J. Aflatoxin Biosynthesis and Genetic Regulation: A Review. Toxins 2020, 12, 150. [Google Scholar] [CrossRef] [PubMed]
- Xu, D.; Wei, M.; Peng, S.; Mo, H.; Huang, L.; Yao, L.; Hu, L. Cuminaldehyde in Cumin Essential Oils Prevents the Growth and Aflatoxin B1 Biosynthesis of Aspergillus flavus in Peanuts. Food Control 2021, 125, 107985. [Google Scholar] [CrossRef]
- Moon, Y.S.; Kim, H.M.; Chun, H.S.; Lee, S.E. Organic Acids Suppress Aflatoxin Production via Lowering Expression of Aflatoxin Biosynthesis-Related Genes in Aspergillus flavus. Food Control 2018, 88, 207–216. [Google Scholar] [CrossRef]
- Yang, C.; Lv, T.; Wang, B.; Qiu, X.; Luo, L.; Zhang, M.; Yue, G.; Qin, G.; Xie, D.; Chen, H. The Damaging Effects of Pedunsaponin A on Pomacea canaliculata Hemocytes. Toxins 2019, 11, 390. [Google Scholar] [CrossRef]
- Víglaš, J.; Olejníková, P. An Update on ABC Transporters of Filamentous Fungi—From Physiological Substrates to Xenobiotics. Microbiol. Res. 2021, 246, 126684. [Google Scholar] [CrossRef] [PubMed]
- Li, Y.N.; Zhang, S.B.; Lv, Y.Y.; Zhai, H.C.; Cai, J.P.; Hu, Y. Sen Linalool, the Main Volatile Constituent from Zanthoxylum schinifolium Pericarp, Prevents Growth of Aspergillus flavus in Post-Harvest Grains. Food Control 2022, 137, 108967. [Google Scholar] [CrossRef]
- Lei, J.; Zhang, S.; Ding, W.; Lv, Y.; Zhai, H.; Wei, S.; Ma, P.; Hu, Y. Antifungal Effects of Trans—Anethole, the Main Constituent of Illicium Verum Fruit Volatiles, on Aspergillus flavus in Stored Wheat. Food Control 2023, 149, 109721. [Google Scholar] [CrossRef]
- Yang, Q.; Gao, L.; Tao, M.; Chen, Z.; Yang, X.; Cao, Y. Transcriptomics Analysis of Candida albicans Treated with Huanglian jiedu Decoction Using RNA-Seq. Evid. Based Complement. Altern. Med. 2016, 2016, 3198249. [Google Scholar] [CrossRef]
- Urrutia, O.; Mendizabal, J.A.; Alfonso, L.; Soret, B.; Insausti, K.; Arana, A. Adipose Tissue Modification through Feeding Strategies and Their Implication on Adipogenesis and Adipose Tissue Metabolism in Ruminants. Int. J. Mol. Sci. 2020, 21, 3183. [Google Scholar] [CrossRef]
- Huang, T.; Wang, M.; Shi, K.; Chen, G.; Tian, X.; Wu, Z. Metabolism and Secretion of Yellow Pigment under High Glucose Stress with Monascus ruber. AMB Express 2017, 7, 79. [Google Scholar] [CrossRef]
- Luz, I.D.S.; de Melo, A.N.F.; Bezerra, T.K.A.; Madruga, M.S.; Magnani, M.; de Souza, E.L. Sublethal Amounts of Origanum vlgare L. Essential Oil and Carvacrol Cause Injury and Changes in Membrane Fatty Acid of Salmonella Typhimurium Cultivated in a Meat Broth. Foodborne Pathog. Dis. 2014, 11, 357–361. [Google Scholar] [CrossRef]
- Xu, J.J.; Sun, J.Z.; Si, K.L.; Guo, C.F. 3-Phenyllactic Acid Production by Lactobacillus crustorum Strains Isolated from Naturally Fermented Vegetables. LWT Food Sci. Technol. 2021, 149, 111780. [Google Scholar] [CrossRef]
- Zhang, S.Z.; Yu, H.Z.; Deng, M.J.; Ma, Y.; Fei, D.Q.; Wang, J.; Li, Z.; Meng, Y.; Xu, J.P. Comparative Transcriptome Analysis Reveals Significant Metabolic Alterations in Eri-Silkworm (Samia cynthia ricini) Haemolymph in Response to 1-Deoxynojirimycin. PLoS ONE 2018, 13, e0191080. [Google Scholar] [CrossRef] [PubMed]
- Lin, H.; Chen, Y.; Wei, Y.; Chuang, Y.; Hsieh, S.; Hsieh, J.; Hsieh, Y.; Ojcius, D.M.; Huang, K.; Chung, I. Cbl Negatively Regulates NLRP3 Inflammasome Activation through GLUT1-Dependent Glycolysis Inhibition. Int. J. Mol. Sci. 2020, 21, 5104. [Google Scholar] [CrossRef] [PubMed]
- Yao, S.; Zhou, R.; Jin, Y.; Huang, J.; Wu, C. Effect of Co-Culture with Tetragenococcus halophilus on the Physiological Characterization and Transcription Profiling of Zygosaccharomyces rouxii. Food Res. Int. 2019, 121, 348–358. [Google Scholar] [CrossRef]
- Labib, K.; Kearsey, S.E.; Diffley, J.F.X. MCM2-7 Proteins Are Essential Components of Prereplicative Complexes That Accumulate Cooperatively in the Nucleus during G1-Phase and Are Required to Establish, but Not Maintain, the S-Phase Checkpoint. Mol. Biol. Cell 2001, 12, 3658–3667. [Google Scholar] [CrossRef]
- Huang, X.P.; Rong, T.H.; Wu, Q.L.; Fu, J.H.; Yang, H.; Zhao, J.M.; Fang, Y. MCM4 Expression in Esophageal Cancer from Southern China and Its Clinical Significance. J. Cancer Res. Clin. Oncol. 2005, 131, 677–682. [Google Scholar] [CrossRef]
- Bai, H.L.; Kang, C.M.; Sun, Z.Q.; Li, X.H.; Dai, X.Y.; Huang, R.Y.; Zhao, J.J.; Bei, Y.R.; Huang, X.Z.; Lu, Z.F.; et al. TTDA Inhibited Apoptosis by Regulating the P53-Bax/Bcl2 Axis in Glioma. Exp. Neurol. 2020, 331, 113380. [Google Scholar] [CrossRef]
- Timmins, J.; McSweeney, S. XPB: An Essential Helicase Involved in Both Transcription and Repair of DNA. Mol. Cell 2006, 22, 149–150. [Google Scholar] [CrossRef]
- Yamamoto, K.; Yamanaka, Y.; Shimada, T.; Sarkar, P.; Yoshida, M.; Bhardwaj, N.; Watanabe, H.; Taira, Y.; Chatterji, D.; Ishihama, A. Altered Distribution of RNA Polymerase Lacking the Omega Subunit within the Prophages along the Escherichia coli K-12 Genome. mSystems 2018, 3, e00172. [Google Scholar] [CrossRef]
- Pertea, M.; Pertea, G.M.; Antonescu, C.M.; Chang, T.C.; Mendell, J.T.; Salzberg, S.L. StringTie Enables Improved Reconstruction of a Transcriptome from RNA-Seq Reads. Nat. Biotechnol. 2015, 33, 290–295. [Google Scholar] [CrossRef]
- Kim, D.; Paggi, J.M.; Park, C.; Bennett, C.; Salzberg, S.L. Graph-Based Genome Alignment and Genotyping with HISAT2 and HISAT-Genotype. Nat. Biotechnol. 2019, 37, 907–915. [Google Scholar] [CrossRef]
- Love, M.I.; Huber, W.; Anders, S. Moderated Estimation of Fold Change and Dispersion for RNA-Seq Data with DESeq2. Genome Biol. 2014, 15, 550. [Google Scholar] [CrossRef]
- Mao, X.; Cai, T.; Olyarchuk, J.G.; Wei, L. Automated Genome Annotation and Pathway Identification Using the KEGG Orthology (KO) as a Controlled Vocabulary. Bioinformatics 2005, 21, 3787–3793. [Google Scholar] [CrossRef] [PubMed]
- Young, M.D.; Wakefield, M.J.; Smyth, G.K.; Oshlack, A. Gene Ontology Analysis for RNA-Seq: Accounting for Selection Bias. Genome Biol. 2010, 11, R14. [Google Scholar] [CrossRef]
- Lee, S.Y.; Lee, S.; Lee, S.; Oh, J.Y.; Jeon, E.J.; Ryu, H.S.; Lee, C.H. Primary and Secondary Metabolite Profiling of Doenjang, a Fermented Soybean Paste during Industrial Processing. Food Chem. 2014, 165, 157–166. [Google Scholar] [CrossRef] [PubMed]
- Tsugawa, H.; Cajka, T.; Kind, T.; Ma, Y.; Higgins, B.; Ikeda, K.; Kanazawa, M.; Vandergheynst, J.; Fiehn, O.; Arita, M. MS-DIAL: Data-Independent MS/MS Deconvolution for Comprehensive Metabolome Analysis. Nat. Methods 2015, 12, 523–526. [Google Scholar] [CrossRef] [PubMed]
- Djoumbou Feunang, Y.; Eisner, R.; Knox, C.; Chepelev, L.; Hastings, J.; Owen, G.; Fahy, E.; Steinbeck, C.; Subramanian, S.; Bolton, E.; et al. ClassyFire: Automated Chemical Classification with a Comprehensive, Computable Taxonomy. J. Cheminform. 2016, 8, 61. [Google Scholar] [CrossRef]
- Pang, Z.; Chong, J.; Zhou, G.; Anderson, D.; Morais, D.L.; Chang, L.; Barrette, M.; Gauthier, C.; Etienne, P.-E.; Li, S.; et al. MetaboAnalyst 5.0: Narrowing the Gap between Raw Spectra and Functional Insights. Nucleic Acids Res. 2021, 49, 388–396. [Google Scholar] [CrossRef]
Disclaimer/Publisher’s Note: The statements, opinions and data contained in all publications are solely those of the individual author(s) and contributor(s) and not of MDPI and/or the editor(s). MDPI and/or the editor(s) disclaim responsibility for any injury to people or property resulting from any ideas, methods, instructions or products referred to in the content. |
© 2023 by the authors. Licensee MDPI, Basel, Switzerland. This article is an open access article distributed under the terms and conditions of the Creative Commons Attribution (CC BY) license (https://creativecommons.org/licenses/by/4.0/).




