Dietary Supplementation with Chrysanthemum morifolium Ramat cv. ‘Hangju’ Flower Extract Alleviates Skin Photoaging in SKH-1 Hairless Mice
Abstract
1. Introduction
2. Materials and Methods
2.1. Materials
2.2. Animal Experiments
2.3. Detection of Skin Moisture Content
2.4. Wrinkle Formation Assessment
2.5. Hematoxylin and Eosin (H&E) Staining and Masson Staining
2.6. Immunohistochemistry Staining of p21 and p53
2.7. Skin Transcriptome Sequencing
2.8. Differential Expressed Genes (DEGs) and Functional Enrichment Analysis
2.9. Fecal DNA Extraction and 16S rRNA Gene Sequencing
2.10. Gut Microbiota Data Analysis
2.11. Statistical Analysis
3. Results
3.1. Dietary Supplementation of CME Alleviated Skin Dryness and Wrinkle Formation in UVB-Induced Skin Photoaged Mice
3.2. Dietary CME Decreases Epidermal Thickness and Enhances Collagen Fiber Density in Photoaged Mouse Skin
3.3. Dietary CME Inhibits the Expression of Aging Marker p21 and DNA Damage Marker p53 in Photoaged Mouse Skin
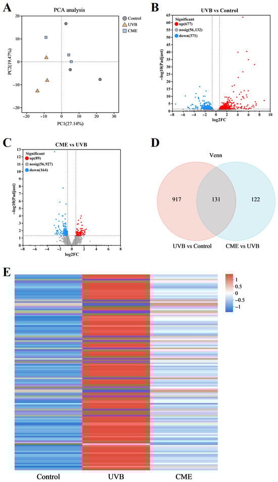
3.4. Dietary CME Modulates the Skin Gene Expression Patterns
3.5. Dietary CME Downregulates Various Physiological Processes and Signaling Pathways Closely Associated with Photoaging
3.6. PPI Network Analysis and TF Analysis of the DEGs on Key Signaling Pathways
3.7. Dietary CME Modulates the Gut Microbial Diversity and Structure in Mice with Photoaging
3.8. CME Dietary Intervention Changes the Differential Abundant Bacterial and Predicted Function of Gut Microbiota in Photoaged Mice
3.9. Dietary CME Modifies the Gut Microbiota Co-Occurrence Network in Mice with Photoaging
4. Discussion
5. Conclusions
Supplementary Materials
Author Contributions
Funding
Institutional Review Board Statement
Informed Consent Statement
Data Availability Statement
Conflicts of Interest
References
- Csekes, E.; Račková, L. Skin Aging, Cellular Senescence and Natural Polyphenols. Int. J. Mol. Sci. 2021, 22, 12641. [Google Scholar] [CrossRef] [PubMed]
- Gu, Y.; Han, J.; Jiang, C.; Zhang, Y. Biomarkers, Oxidative Stress and Autophagy in Skin Aging. Ageing Res. Rev. 2020, 59, 101036. [Google Scholar] [CrossRef] [PubMed]
- Friedman, O. Changes Associated with the Aging Face. Facial Plast. Surg. Clin. N. Am. 2005, 13, 371–380. [Google Scholar] [CrossRef] [PubMed]
- Kammeyer, A.; Luiten, R.M. Oxidation Events and Skin Aging. Ageing Res. Rev. 2015, 21, 16–29. [Google Scholar] [CrossRef]
- Li, Z.; Lu, F.; Zhou, F.; Song, D.; Chang, L.; Liu, W.; Yan, G.; Zhang, G. From Actinic Keratosis to Cutaneous Squamous Cell Carcinoma: The Key Pathogenesis and Treatments. Front. Immunol. 2025, 16, 1518633. [Google Scholar] [CrossRef]
- Pellacani, G.; Lim, H.W.; Stockfleth, E.; Sibaud, V.; Brugués, A.O.; Saint Aroman, M. Photoprotection: Current Developments and Controversies. J. Eur. Acad. Dermatol. Venereol. 2024, 38, 12–20. [Google Scholar] [CrossRef]
- Geng, R.; Kang, S.-G.; Huang, K.; Tong, T. Dietary Isoeugenol Supplementation Attenuates Chronic UVB-Induced Skin Photoaging and Modulates Gut Microbiota in Mice. Nutrients 2024, 16, 481. [Google Scholar] [CrossRef]
- Geng, R.; Kang, S.-G.; Huang, K.; Tong, T. Boosting the Photoaged Skin: The Potential Role of Dietary Components. Nutrients 2021, 13, 1691. [Google Scholar] [CrossRef]
- Griffiths, T.W.; Watson, R.E.B.; Langton, A.K. Skin Ageing and Topical Rejuvenation Strategies. Br. J. Dermatol. 2023, 189, i17–i23. [Google Scholar] [CrossRef]
- Geng, R.; Kang, S.-G.; Huang, K.; Deng, B.; Zhou, H.; Luo, R.; Tong, T. Dietary Supplementation with Dendrobium officinale Flowers Alleviates Chronic UVB Exposure-Induced Skin Photoaging in Hairless Mice. J. Future Foods 2025, in press. [Google Scholar] [CrossRef]
- Song, H.; Meng, M.; Cheng, X.; Li, B.; Wang, C. The Effect of Collagen Hydrolysates from Silver Carp (Hypophthalmichthys molitrix) Skin on UV-Induced Photoaging in Mice: Molecular Weight Affects Skin Repair. Food Funct. 2017, 8, 1538–1546. [Google Scholar] [CrossRef]
- Park, J.-Y.; Lee, J.Y.; Hong, S.; Heo, H.; Lee, H.; Kim, Y.G.; Kim, B.-K.; Choi, S.-I.; Lee, J. Limosilactobacillus fermentum MG5368 and Lactiplantibacillus plantarum MG989 Regulates Skin Health in UVB-Induced HaCaT Cells and Hairless Mice Model. Nutrients 2024, 16, 4083. [Google Scholar] [CrossRef]
- Hu, J.; Yao, W.; Chang, S.; You, L.; Zhao, M.; Chi-Keung Cheung, P.; Hileuskaya, K. Structural Characterization and Anti-Photoaging Activity of a Polysaccharide from Sargassum fusiforme. Food Res. Int. 2022, 157, 111267. [Google Scholar] [CrossRef]
- Elhabak, M.; Ibrahim, S.; Abouelatta, S.M. Topical Delivery of L-Ascorbic Acid Spanlastics for Stability Enhancement and Treatment of UVB Induced Damaged Skin. Drug Deliv. 2021, 28, 445–453. [Google Scholar] [CrossRef] [PubMed]
- Mahmud, R.; Akter, S.; Tamanna, S.K.; Mazumder, L.; Esti, I.Z.; Banerjee, S.; Akter, S.; Hasan, R.; Acharjee, M.; Hossain, S.; et al. Impact of Gut Microbiome on Skin Health: Gut-Skin Axis Observed through the Lenses of Therapeutics and Skin Diseases. Gut Microbes 2022, 14, 2096995. [Google Scholar] [CrossRef] [PubMed]
- Salem, I.; Ramser, A.; Isham, N.; Ghannoum, M.A. The Gut Microbiome as a Major Regulator of the Gut-Skin Axis. Front. Microbiol. 2018, 9, 1459. [Google Scholar] [CrossRef]
- O’Neill, C.A.; Monteleone, G.; McLaughlin, J.T.; Paus, R. The Gut-skin Axis in Health and Disease: A Paradigm with Therapeutic Implications. BioEssays 2016, 38, 1167–1176. [Google Scholar] [CrossRef] [PubMed]
- Gao, T.; Li, Y.; Wang, X.; Tao, R.; Ren, F. Bifidobacterium longum 68S Mediated Gut-Skin Axis Homeostasis Improved Skin Barrier Damage in Aging Mice. Phytomedicine 2023, 120, 155051. [Google Scholar] [CrossRef]
- Long, W.; Bai, X.; Wang, S.; Chen, H.; Yin, X.-L.; Gu, H.-W.; Yang, J.; Fu, H. UHPLC-QTOF-MS-Based Untargeted Metabolomics and Mineral Element Analysis Insight into the Geographical Differences of Chrysanthemum morifolium Ramat cv. “Hangbaiju” from Different Origins. Food Res. Int. 2023, 163, 112186. [Google Scholar] [CrossRef]
- Sang, Y. Extraction, Separation and Purification, Structural Characterization, and Hypoglycemic Activity of Hangju Polysaccharides. Master’s Thesis, Hebei University, Hebei, China, 2025. [Google Scholar]
- Ouyang, H.; Fan, Y.; Wei, S.; Chang, Y.; He, J. Study on the Chemical Profile of Chrysanthemum (Chrysanthemum morifolium) and the Evaluation of the Similarities and Differences between Different Cultivars. Chem. Biodivers. 2022, 19, e202200252. [Google Scholar] [CrossRef]
- Gong, J.; Chu, B.; Gong, L.; Fang, Z.; Zhang, X.; Qiu, S.; Wang, J.; Xiang, Y.; Xiao, G.; Yuan, H.; et al. Comparison of Phenolic Compounds and the Antioxidant Activities of Fifteen Chrysanthemum morifolium Ramat cv. ‘Hangbaiju’ in China. Antioxidants 2019, 8, 325. [Google Scholar] [CrossRef] [PubMed]
- Song, G.; Liu, J.; Shui, R.; Sun, J.; Weng, Q.; Qiu, S.; Wang, D.; Liu, S.; Xiao, G.; Chen, X.; et al. Effect of Steam Explosion Pretreatment on the Composition and Bioactive Characteristic of Phenolic Compounds in Chrysanthemum morifolium Ramat cv. Hangbaiju Powder with Various Sieve Fractions. Food Sci. Nutr. 2022, 10, 1888–1898. [Google Scholar] [CrossRef] [PubMed]
- Zhang, N.; He, Z.; He, S.; Jing, P. Insights into the Importance of Dietary Chrysanthemum Flower (Chrysanthemum morifolium cv. Hangju)-Wolfberry (Lycium barbarum Fruit) Combination in Antioxidant and Anti-Inflammatory Properties. Food Res. Int. 2019, 116, 810–818. [Google Scholar] [CrossRef]
- Li, Y.; Cai, T.; Jin, L. Nutritional Composition and Bioactive Analysis of Chrysanthemum morifolium Ramat cv. ‘Hangbaiju’. J. Agric. Catastrophology 2025, 15, 80–82. [Google Scholar]
- Li, Y.; Yang, P.; Luo, Y.; Gao, B.; Sun, J.; Lu, W.; Liu, J.; Chen, P.; Zhang, Y.; Yu, L. Chemical Compositions of Chrysanthemum Teas and Their Anti-Inflammatory and Antioxidant Properties. Food Chem. 2019, 286, 8–16. [Google Scholar] [CrossRef]
- Hou, X.; Huang, X.; Li, J.; Jiang, G.; Shen, G.; Li, S.; Luo, Q.; Wu, H.; Li, M.; Liu, X.; et al. Extraction Optimization and Evaluation of the Antioxidant and α-Glucosidase Inhibitory Activity of Polysaccharides from Chrysanthemum morifolium cv. Hangju. Antioxidants 2020, 9, 59. [Google Scholar] [CrossRef]
- Huang, Y.; Tao, M.; Li, R.; Liang, F.; Xu, T.; Zhong, Q.; Yuan, Y.; Wu, T.; Pan, S.; Xu, X. Identification of Key Phenolic Compounds for Alleviating Gouty Inflammation in Edible Chrysanthemums Based on Spectrum-Effect Relationship Analyses. Food Chem. X 2023, 20, 100897. [Google Scholar] [CrossRef]
- Gao, T.; Zhu, Z.-Y.; Zhou, X.; Xie, M.-L. Chrysanthemum morifolium Extract Improves Hypertension-Induced Cardiac Hypertrophy in Rats by Reduction of Blood Pressure and Inhibition of Myocardial Hypoxia Inducible Factor-1alpha Expression. Pharm. Biol. 2016, 54, 2895–2900. [Google Scholar] [CrossRef]
- Chen, M.; Wang, K.; Zhang, Y.; Zhang, M.; Ma, Y.; Sun, H.; Jin, Z.; Zheng, H.; Jiang, H.; Yu, P.; et al. New Insights into the Biological Activities of Chrysanthemum morifolium: Natural Flavonoids Alleviate Diabetes by Targeting α-Glucosidase and the PTP-1B Signaling Pathway. Eur. J. Med. Chem. 2019, 178, 108–115. [Google Scholar] [CrossRef]
- Cui, Y.; Wang, X.; Xue, J.; Liu, J.; Xie, M. Chrysanthemum morifolium Extract Attenuates High-Fat Milk-Induced Fatty Liver through Peroxisome Proliferator-Activated Receptor α–Mediated Mechanism in Mice. Nutr. Res. 2014, 34, 268–275. [Google Scholar] [CrossRef]
- Neatpatiparn, A.; Junyaprasert, V.B.; Thirapanmethee, K.; Teeranachaideekul, V. Phytoconstituent Analysis, Bioactivity, and Safety Evaluation of Various Colors of Chrysanthemum morifolium Flower Extracts for Cosmetic Application. Sci. Rep. 2025, 15, 4073. [Google Scholar] [CrossRef] [PubMed]
- Xu, S.; Sun, X.; Zhu, Z.; Xin, Y.; Chen, C.; Luo, J. The Extract of Buds of Chrysanthemum Morifolium Ramat Alleviated UVB-Induced Skin Photoaging by Regulating MAPK and Nrf2/ARE Pathways. J. Ethnopharmacol. 2024, 332, 118352. [Google Scholar] [CrossRef] [PubMed]
- Kim, J.-E.; Song, D.; Kim, J.; Choi, J.; Kim, J.R.; Yoon, H.-S.; Bae, J.-S.; Han, M.; Lee, S.; Hong, J.S.; et al. Oral Supplementation with Cocoa Extract Reduces UVB-Induced Wrinkles in Hairless Mouse Skin. J. Investig. Dermatol. 2016, 136, 1012–1021. [Google Scholar] [CrossRef] [PubMed]
- Kim, H.; Jang, J.; Song, M.J.; Park, C.-H.; Lee, D.H.; Lee, S.-H.; Chung, J.H. Inhibition of Matrix Metalloproteinase Expression by Selective Clearing of Senescent Dermal Fibroblasts Attenuates Ultraviolet-Induced Photoaging. Biomed. Pharmacother. 2022, 150, 113034. [Google Scholar] [CrossRef]
- Yaar, M.; Gilchrest, B.A. Photoageing: Mechanism, Prevention and Therapy. Br. J. Dermatol. 2007, 157, 874–887. [Google Scholar] [CrossRef]
- Yu, G.T.; Ganier, C.; Allison, D.B.; Tchkonia, T.; Khosla, S.; Kirkland, J.L.; Lynch, M.D.; Wyles, S.P. Mapping Epidermal and Dermal Cellular Senescence in Human Skin Aging. Aging Cell 2025, 24, e14358. [Google Scholar] [CrossRef]
- Zhang, H.; Xiao, X.; Wang, L.; Shi, X.; Fu, N.; Wang, S.; Zhao, R.C. Human Adipose and Umbilical Cord Mesenchymal Stem Cell-Derived Extracellular Vesicles Mitigate Photoaging via TIMP1/Notch1. Signal Transduct. Target. Ther. 2024, 9, 294. [Google Scholar] [CrossRef]
- Zhang, W.; Zheng, Z.; Wang, T.; Yang, X.; Zhao, J.; Zhong, Y.; Peng, X.; Zhou, Y. Succinylated Type I Collagen Regulates Ferroptosis to Attenuate Skin Photoaging. ACS Appl. Mater. Interfaces 2024, 16, 56744–56761. [Google Scholar] [CrossRef]
- Subramanian, A.; Tamayo, P.; Mootha, V.K.; Mukherjee, S.; Ebert, B.L.; Gillette, M.A.; Paulovich, A.; Pomeroy, S.L.; Golub, T.R.; Lander, E.S.; et al. Gene Set Enrichment Analysis: A Knowledge-Based Approach for Interpreting Genome-Wide Expression Profiles. Proc. Natl. Acad. Sci. USA 2005, 102, 15545–15550. [Google Scholar] [CrossRef]
- Meng, X.; Li, W.; Xiang, J.; Bedru, H.D.; Wang, W.; Wu, F.-X.; Li, M. Temporal-Spatial Analysis of the Essentiality of Hub Proteins in Protein-Protein Interaction Networks. IEEE Trans. Netw. Sci. Eng. 2022, 9, 3504–3514. [Google Scholar] [CrossRef]
- Weller, R.B. Sunlight: Time for a Rethink? J. Investig. Dermatol. 2024, 144, 1724–1732. [Google Scholar] [CrossRef]
- Weller, R.B.; Wang, Y.; He, J.; Maddux, F.W.; Usvyat, L.; Zhang, H.; Feelisch, M.; Kotanko, P. Does Incident Solar Ultraviolet Radiation Lower Blood Pressure? J. Am. Heart Assoc. 2020, 9, e013837. [Google Scholar] [CrossRef] [PubMed]
- Gao, T.; Li, Y.; Wang, X.; Ren, F. The Melatonin–Mitochondrial Axis: Engaging the Repercussions of Ultraviolet Radiation Photoaging on the Skin’s Circadian Rhythm. Antioxidants 2023, 12, 1000. [Google Scholar] [CrossRef]
- Tong, T.; Geng, R.; Kang, S.-G.; Li, X.; Huang, K. Revitalizing Photoaging Skin through Eugenol in UVB-Exposed Hairless Mice: Mechanistic Insights from Integrated Multi-Omics. Antioxidants 2024, 13, 168. [Google Scholar] [CrossRef] [PubMed]
- Geng, R.; Guo, J.; Lao, Y.; Kang, S.-G.; Huang, K.; Tong, T. Chronic UVB Exposure Induces Hepatic Injury in Mice: Mechanistic Insights from Integrated Multi-Omics. Environ. Pollut. 2024, 362, 124933. [Google Scholar] [CrossRef] [PubMed]
- Diffey, B. Solar Spectral Irradiance and Summary Outputs Using Excel. Photochem. Photobiol. 2015, 91, 553–557. [Google Scholar] [CrossRef]
- Lu, C.; Yan, X.; Zhang, H.; Zhong, T.; Gui, A.; Liu, Y.; Pan, L.; Shao, Q. Integrated Metabolomic and Transcriptomic Analysis Reveals Biosynthesis Mechanism of Flavone and Caffeoylquinic Acid in Chrysanthemum. BMC Genom. 2024, 25, 759. [Google Scholar] [CrossRef]
- Feng, X.; Huang, J.; Xiang, L.; Zhang, F.; Wang, X.; Yan, A.; Pan, Y.; Chen, P.; Mao, B.; Chu, Q. Polyphenol-Rich Extract of Chrysanthemum × morifolium (Ramat) Hemsl. (Hangbaiju) Prevents Obesity and Lipid Accumulation through Restoring Intestinal Microecological Balance. Plants 2025, 14, 2393. [Google Scholar] [CrossRef]
- Lu, Y.-F.; Li, D.-X.; Zhang, R.; Zhao, L.-L.; Qiu, Z.; Du, Y.; Ji, S.; Tang, D.-Q. Chemical Antioxidant Quality Markers of Chrysanthemum morifolium Using a Spectrum-Effect Approach. Front. Pharmacol. 2022, 13, 809482. [Google Scholar] [CrossRef]
- Yang, M.; Sun, S.; Jia, X.; Wen, X.; Tian, X.; Niu, Y.; Wei, J.; Jin, Y.; Du, Y. Study on Mechanism of Hepatoprotective Effect of Chrysanthemum morifolium Ramat. Based on Metabolomics with Network Analysis and Network Pharmacology. J. Chromatogr. B 2023, 1222, 123711. [Google Scholar] [CrossRef]
- Wu, S.; Zhou, Q.; Gao, Z.; Man, J.; He, W.; Feng, J.; Li, X.; Zhang, D. Chlorogenic Acid Targets SIRT6 to Relieve UVB-Induced UV Damage. Arch. Dermatol. Res. 2025, 317, 600. [Google Scholar] [CrossRef] [PubMed]
- Oh, J.; Karadeniz, F.; Lee, J.; Seo, Y.; Kong, C. Protective Effect of 3,5-dicaffeoyl-epi-quinic Acid against UVB-induced Photoaging in Human HaCaT Keratinocytes. Mol. Med. Rep. 2019, 20, 763–770. [Google Scholar] [CrossRef] [PubMed]
- Mirzoeva, S.; Tong, X.; Bridgeman, B.B.; Plebanek, M.P.; Volpert, O.V. Apigenin Inhibits UVB-Induced Skin Carcinogenesis: The Role of Thrombospondin-1 as an Anti-Inflammatory Factor. Neoplasia 2018, 20, 930–942. [Google Scholar] [CrossRef] [PubMed]
- Mu, J.; Ma, H.; Chen, H.; Zhang, X.; Ye, M. Luteolin Prevents UVB-Induced Skin Photoaging Damage by Modulating SIRT3/ROS/MAPK Signaling: An In Vitro and In Vivo Studies. Front. Pharmacol. 2021, 12, 728261. [Google Scholar] [CrossRef]
- Hao, D.-C.; Song, Y.; Xiao, P.; Zhong, Y.; Wu, P.; Xu, L. The Genus Chrysanthemum: Phylogeny, Biodiversity, Phytometabolites, and Chemodiversity. Front. Plant Sci. 2022, 13, 973197. [Google Scholar] [CrossRef]
- Xu, J.; Zhou, X. Study on Development of Cookie Made with Chrysanthemum morifolium. Agric. Prod. Process. 2022, 23–25. [Google Scholar] [CrossRef]
- Li, L.; Gu, L.; Chen, Z.; Wang, R.; Ye, J.; Jiang, H. Toxicity Study of Ethanolic Extract of Chrysanthemum morifolium in Rats. J. Food Sci. 2010, 75, T105–T109. [Google Scholar] [CrossRef]
- Ye, J.; Li, L.; Gu, L.; Wang, R.; Jiang, H. Pharmacokinetics of Luteolin and Apigenin in Rats after Single Oral Administration of Chrysanthemum morifolium Extract at the Dose of Effectiveness and Approximating to the Maximal Tolerance. Chin. Pharm. J. 2011, 46, 214–218. [Google Scholar]
- Chen, T.; Li, L.P.; Lu, X.-Y.; Jiang, H.-D.; Zeng, S. Absorption and Excretion of Luteolin and Apigenin in Rats after Oral Administration of Chrysanthemum morifolium Extract. J. Agric. Food Chem. 2007, 55, 273–277. [Google Scholar] [CrossRef]
- Nair, A.; Jacob, S. A Simple Practice Guide for Dose Conversion between Animals and Human. J. Basic Clin. Pharm. 2016, 7, 27. [Google Scholar] [CrossRef]
- Alafiatayo, A.A.; Lai, K.-S.; Ahmad, S.; Mahmood, M.; Shaharuddin, N.A. RNA-Seq Analysis Revealed Genes Associated with UV-Induced Cell Necrosis through MAPK/TNF-α Pathways in Human Dermal Fibroblast Cells as an Inducer of Premature Photoaging. Genomics 2020, 112, 484–493. [Google Scholar] [CrossRef] [PubMed]
- Qiang, M.; Dai, Z. Biomarkers of UVB Radiation-Related Senescent Fibroblasts. Sci. Rep. 2024, 14, 933. [Google Scholar] [CrossRef] [PubMed]
- Kim, S.H.; Kim, J.H.; Lee, S.J.; Jung, M.S.; Jeong, D.H.; Lee, K.H. Minimally Invasive Skin Sampling and Transcriptome Analysis Using Microneedles for Skin Type Biomarker Research. Skin Res. Technol. 2022, 28, 322–335. [Google Scholar] [CrossRef] [PubMed]
- Kaesler, S.; Bugnon, P.; Gao, J.; Murphy, P.M.; Goppelt, A.; Werner, S. The Chemokine Receptor CCR1 Is Strongly Up-regulated after Skin Injury but Dispensable for Wound Healing. Wound Repair Regen. 2004, 12, 193–204. [Google Scholar] [CrossRef]
- Kim, M.-J.; Ryu, H.; Jeong, H.H.; Van, J.Y.; Hwang, J.Y.; Kim, A.; Seo, J.; Moon, K.M.; Jung, W.-K.; Lee, B. The Beneficial Effects of Ethanolic Extract of Sargassum serratifolium in DNCB-Induced Mouse Model of Atopic Dermatitis. Sci. Rep. 2024, 14, 12874. [Google Scholar] [CrossRef]
- Zhou, B.; Zhou, N.; Liu, Y.; Dong, E.; Peng, L.; Wang, Y.; Yang, L.; Suo, H.; Tao, J. Identification and Validation of CCR5 Linking Keloid with Atopic Dermatitis through Comprehensive Bioinformatics Analysis and Machine Learning. Front. Immunol. 2024, 15, 1309992. [Google Scholar] [CrossRef]
- Wang, J.; Tao, Y.; Bian, Q. miRNA and mRNA Expression Profiling Reveals Potential Biomarkers for Metastatic Cutaneous Melanoma. Expert Rev. Anticancer Ther. 2021, 21, 557–567. [Google Scholar] [CrossRef]
- Ghaly, S.; Kaakoush, N.O.; Lloyd, F.; Gordon, L.; Forest, C.; Lawrance, I.C.; Hart, P.H. Ultraviolet Irradiation of Skin Alters the Faecal Microbiome Independently of Vitamin D in Mice. Nutrients 2018, 10, 1069. [Google Scholar] [CrossRef]
- Geng, R.; Fang, J.; Kang, S.-G.; Huang, K.; Tong, T. Chronic Exposure to UVB Induces Nephritis and Gut Microbiota Dysbiosis in Mice Based on the Integration of Renal Transcriptome Profiles and 16S rRNA Sequencing Data. Environ. Pollut. 2023, 333, 122035. [Google Scholar] [CrossRef]
- Effendi, R.M.R.A.; Anshory, M.; Kalim, H.; Dwiyana, R.F.; Suwarsa, O.; Pardo, L.M.; Nijsten, T.E.C.; Thio, H.B. Akkermansia muciniphila and Faecalibacterium prausnitzii in Immune-Related Diseases. Microorganisms 2022, 10, 2382. [Google Scholar] [CrossRef]
- Seo, E.; Song, H.H.; Kim, H.; Kim, B.; Park, S.; Suh, H.J.; Ahn, Y. Oral Administration of Mixed Probiotics Improves Photoaging by Modulating the Cecal Microbiome and MAPK Pathway in UVB-irradiated Hairless Mice. Mol. Nutr. Food Res. 2023, 67, 2200841. [Google Scholar] [CrossRef]
- Lee, Y.; Byeon, H.R.; Jang, S.-Y.; Hong, M.-G.; Kim, D.; Lee, D.; Shin, J.-H.; Kim, Y.; Kang, S.-G.; Seo, J.-G. Oral Administration of Faecalibacterium prausnitzii and Akkermansia muciniphila Strains from Humans Improves Atopic Dermatitis Symptoms in DNCB Induced NC/Nga Mice. Sci. Rep. 2022, 12, 7324. [Google Scholar] [CrossRef]
- Parikh, S.; Parikh, R.; Michael, K.; Bikovski, L.; Barnabas, G.; Mardamshina, M.; Hemi, R.; Manich, P.; Goldstein, N.; Malcov-Brog, H.; et al. Food-Seeking Behavior Is Triggered by Skin Ultraviolet Exposure in Males. Nat. Metab. 2022, 4, 883–900. [Google Scholar] [CrossRef]
- Reeve, V.E.; Allanson, M.; Domanski, D.; Painter, N. Gender Differences in UV-Induced Inflammation and Immunosuppression in Mice Reveal Male Unresponsiveness to UVA Radiation. Photochem. Photobiol. Sci. 2012, 11, 173–179. [Google Scholar] [CrossRef]
- Thomas-Ahner, J.M.; Wulff, B.C.; Tober, K.L.; Kusewitt, D.F.; Riggenbach, J.A.; Oberyszyn, T.M. Gender Differences in UVB-Induced Skin Carcinogenesis, Inflammation, and DNA Damage. Cancer Res. 2007, 67, 3468–3474. [Google Scholar] [CrossRef]
- Kopec, R.E.; Schick, J.; Tober, K.L.; Riedl, K.M.; Francis, D.M.; Young, G.S.; Schwartz, S.J.; Oberyszyn, T.M. Sex Differences in Skin Carotenoid Deposition and Acute UVB-Induced Skin Damage in SKH-1 Hairless Mice after Consumption of Tangerine Tomatoes. Mol. Nutr. Food Res. 2015, 59, 2491–2501. [Google Scholar] [CrossRef]
- Mekadim, C.; Mrázek, J.; Vodička, M.; Ergang, P.; Fliegerová, K.O.; Mahayri, T.M.; Chawengsaksophak, K.; Pácha, J. Impact of Sex, Gonadectomy, and Repeated Restraint Stress on Gut Microbiome in Mice. Mol. Neurobiol. 2026, 63, 80. [Google Scholar] [CrossRef] [PubMed]







Disclaimer/Publisher’s Note: The statements, opinions and data contained in all publications are solely those of the individual author(s) and contributor(s) and not of MDPI and/or the editor(s). MDPI and/or the editor(s) disclaim responsibility for any injury to people or property resulting from any ideas, methods, instructions or products referred to in the content. |
© 2026 by the authors. Licensee MDPI, Basel, Switzerland. This article is an open access article distributed under the terms and conditions of the Creative Commons Attribution (CC BY) license.
Share and Cite
Lao, Y.; Geng, R.; Li, M.; Kang, S.-G.; Huang, K.; Deng, B.; Zhou, H.; Luo, R.; Tong, T. Dietary Supplementation with Chrysanthemum morifolium Ramat cv. ‘Hangju’ Flower Extract Alleviates Skin Photoaging in SKH-1 Hairless Mice. Nutrients 2026, 18, 329. https://doi.org/10.3390/nu18020329
Lao Y, Geng R, Li M, Kang S-G, Huang K, Deng B, Zhou H, Luo R, Tong T. Dietary Supplementation with Chrysanthemum morifolium Ramat cv. ‘Hangju’ Flower Extract Alleviates Skin Photoaging in SKH-1 Hairless Mice. Nutrients. 2026; 18(2):329. https://doi.org/10.3390/nu18020329
Chicago/Turabian StyleLao, Yujie, Ruixuan Geng, Mengjie Li, Seong-Gook Kang, Kunlun Huang, Bin Deng, Huiji Zhou, Rong Luo, and Tao Tong. 2026. "Dietary Supplementation with Chrysanthemum morifolium Ramat cv. ‘Hangju’ Flower Extract Alleviates Skin Photoaging in SKH-1 Hairless Mice" Nutrients 18, no. 2: 329. https://doi.org/10.3390/nu18020329
APA StyleLao, Y., Geng, R., Li, M., Kang, S.-G., Huang, K., Deng, B., Zhou, H., Luo, R., & Tong, T. (2026). Dietary Supplementation with Chrysanthemum morifolium Ramat cv. ‘Hangju’ Flower Extract Alleviates Skin Photoaging in SKH-1 Hairless Mice. Nutrients, 18(2), 329. https://doi.org/10.3390/nu18020329

