Amelioration of Toll-like Receptor-4 Signaling and Promotion of Mitochondrial Function by Mature Silkworm Extracts in Ex Vivo and in Vitro Macrophages
Abstract
1. Introduction
2. Materials and Methods
2.1. HongJam Production and Supercritical Fluid Extraction Protocols
2.2. Culturing Two Types of Macrophages
2.3. Cell Proliferation and Viability Assay
2.4. Nitric Oxide Detection Assay
2.5. Macrophage Phagocytosis Assay
2.6. Macrophage Pinocytosis Assay
2.7. Mitochondrial Complex I–IV Activity Assays
2.8. ATP Quantification Assay
2.9. Extracting Total RNA, cDNA Synthesis, and Real-Time Quantitative PCR Protocols
2.10. ROS Concentration Measuring Assay
2.11. Cytokine Measurement ELISA Protocol
2.12. Western Blot Analysis Protocols
2.13. Statistical Analysis
3. Results
3.1. WJ-SCE Supplementation Increased Macrophage Proliferation and Protected Cell Viability
3.2. WJ-SCE Reduced NO Production in Macrophages
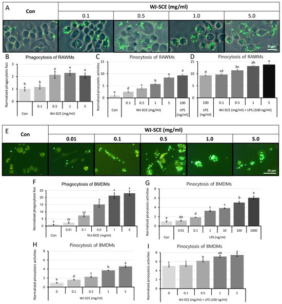
3.3. WJ-SCE Significantly Enhanced Phagocytic and Pinocytotic Activities in Macrophages
3.4. WH-SCE Enhanced Mitochondrial Function in Macrophages
3.5. WJ-SCE Attenuated LPS-Induced Inflammatory Cytokine Production by Macrophages
3.6. WJ-SCE Suppressed iNOS Expression in LPS-Stimulated Macrophages Through Inhibition of MAPK and NF-κB Signaling Cascade
3.7. WJ-SCE Modulated Expression of Pro-Inflammatory Genes, Glucose Transporter, and Mitochondrial Metabolism Genes Affected by LPS
4. Discussion
5. Conclusions
6. Patents
Supplementary Materials
Author Contributions
Funding
Institutional Review Board Statement
Informed Consent Statement
Data Availability Statement
Conflicts of Interest
References
- Abbas, A.K.; Pillai, S.; Lichtman, A.H. Basic Immunology: Functions and Disorders of the Immune System, 6th ed.; Elsevier: Philadelphia, PA, USA, 2020. [Google Scholar]
- Parisi, L.; Gini, E.; Baci, D.; Tremolati, M.; Fanuli, M.; Bassani, B.; Farronato, G.; Bruno, A.; Mortara, L. Macrophage polarization in chronic inflammatory diseases: Killers or builders? J. Immunol. Res. 2018, 2018, 8917804. [Google Scholar] [CrossRef] [PubMed]
- Xu, H.; Liew, L.N.; Kuo, I.C.; Huang, C.H.; Goh, D.L.; Chua, K.Y. The modulatory effects of lipopolysaccharide-stimulated B cells on differential T-cell polarization. Immunology 2008, 125, 218–228. [Google Scholar] [CrossRef] [PubMed]
- Arango Duque, G.; Descoteaux, A. Macrophage cytokines: Involvement in immunity and infectious diseases. Front. Immunol. 2014, 5, 491. [Google Scholar] [CrossRef] [PubMed]
- Miyazaki, T. Pinocytotic engulfment of lipoproteins by macrophages. Front. Cardiovasc. Med. 2022, 9, 957897. [Google Scholar] [CrossRef] [PubMed]
- Ricker, M.A.; Haas, W.C. Anti-Inflammatory Diet in Clinical Practice: A Review. Nutr. Clin. Pract. 2017, 32, 318–325. [Google Scholar] [CrossRef]
- Willcox, D.C.; Willcox, B.J.; Todoriki, H.; Suzuki, M. The Okinawan diet: Health implications of a low-calorie, nutrient-dense, antioxidant-rich dietary pattern low in glycemic load. J. Am. Coll. Nutr. 2009, 28 (Suppl. S4), 500s–516s. [Google Scholar] [CrossRef]
- de Lorgeril, M.; Salen, P.; Martin, J.L.; Monjaud, I.; Delaye, J.; Mamelle, N. Mediterranean diet, traditional risk factors, and the rate of cardiovascular complications after myocardial infarction: Final report of the Lyon Diet Heart Study. Circulation 1999, 99, 779–785. [Google Scholar] [CrossRef]
- Esposito, K.; Marfella, R.; Ciotola, M.; Di Palo, C.; Giugliano, F.; Giugliano, G.; D’Armiento, M.; D’Andrea, F.; Giugliano, D. Effect of a mediterranean-style diet on endothelial dysfunction and markers of vascular inflammation in the metabolic syndrome: A randomized trial. JAMA 2004, 292, 1440–1446. [Google Scholar] [CrossRef]
- Sears, B. The Zone Diet; HarperCollins: New York, NY, USA, 1995. [Google Scholar]
- Onwuzo, C.; Olukorode, J.O.; Omokore, O.A.; Odunaike, O.S.; Omiko, R.; Osaghae, O.W.; Sange, W.; Orimoloye, D.A.; Kristilere, H.O.; Addeh, E.; et al. DASH diet: A review of its scientifically proven hypertension reduction and health benefits. Cureus 2023, 15, e44692. [Google Scholar] [CrossRef]
- Kheirouri, S.; Alizadeh, M. MIND diet and cognitive performance in older adults: A systematic review. Crit. Rev. Food Sci. Nutr. 2022, 62, 8059–8077. [Google Scholar] [CrossRef]
- Ji, S.D.; Kim, N.S.; Lee, J.Y.; Kim, M.J.; Kweon, H.; Sung, G.; Kang, P.D.; Kim, K.Y. Development of processing technology for edible mature silkworm. J. Seric. Entomol. Sci. 2015, 53, 38–43. [Google Scholar] [CrossRef][Green Version]
- Kim, K.-Y.; Nguyen, P.; Kim, N.-S.; Kang, S.-K.; Kim, Y.H.; Koh, Y.H. New processing technology for steamed-mature silkworms (hongjam) to reduce production costs: Employing a high-speed homogenization and spray drying protocol. Korean J. Appl. Entomol. 2022, 61, 675–688. [Google Scholar]
- Kim, Y.H.; Nguyen, P.; Kim, S.-R.; Kang, S.-K.; Kim, K.-Y.; Koh, Y.H. A comparison of nutritional components and memory enhancement effects of HongJam prepared from different silkworm varieties that weave yellow-colored cocoons. J. Asia-Pac. Entomol. 2023, 26, 102167. [Google Scholar] [CrossRef]
- Ji, S.D.; Kim, N.S.; Kweon, H.; Choi, B.H.; Kim, K.Y.; Koh, Y.H. Nutrition composition differences among steamed freeze-dried mature silkworm larval powders made from 3 Bombyx mori varieties weaving different colored cocoons. Int. J. Indust. Entomol. 2016, 33, 6–14. [Google Scholar] [CrossRef][Green Version]
- Ji, S.D.; Kim, N.S.; Kweon, H.; Choi, B.H.; Yoon, S.M.; Kim, K.Y.; Koh, Y.H. Nutrient compositions of Bombyx mori mature silkworm larval powders suggest their possible health improvement effects in humans. J. Asia-Pac. Entomol. 2016, 19, 1027–1033. [Google Scholar] [CrossRef]
- Kim, K.-Y.; Koh, Y.H. The past, present, and future of silkworm as a natural health food. Food Sci. Nutr. 2022, 55, 154–165. [Google Scholar]
- Park, S.J.; Kim, K.-Y.; Baik, M.-Y.; Koh, Y.H. Sericulture and the edible-insect industry can help humanity survive: Insects are more than just bugs, food, or feed. Food Sci. Biotechnol. 2022, 31, 657–668. [Google Scholar] [CrossRef]
- Toda, G.; Yamauchi, T.; Kadowaki, T.; Ueki, K. Preparation and culture of bone marrow-derived macrophages from mice for functional analysis. STAR Protoc. 2021, 2, 100246. [Google Scholar] [CrossRef]
- Geng, J.; Shi, Y.; Zhang, J.; Yang, B.; Wang, P.; Yuan, W.; Zhao, H.; Li, J.; Qin, F.; Hong, L.; et al. TLR4 signalling via Piezo1 engages and enhances the macrophage mediated host response during bacterial infection. Nat. Commun. 2021, 12, 3519. [Google Scholar] [CrossRef]
- Chen, W.; Zhang, W.; Shen, W.; Wang, K. Effects of the acid polysaccharide fraction isolated from a cultivated Cordyceps sinensis on macrophages in vitro. Cell. Immunol. 2010, 262, 69–74. [Google Scholar] [CrossRef]
- Nguyen, P.; Kim, K.-Y.; Kim, A.Y.; Kang, S.; Osabutey, A.F.; Jin, H.; Guo, Y.; Park, H.; Suh, J.-W.; Koh, Y.H. The additive memory and healthspan enhancement effects by the combined treatment of mature silkworm powders and Korean angelica extracts. J. Ethnopharmacol. 2021, 281, 114520. [Google Scholar] [CrossRef] [PubMed]
- Mai, L.X.; Kang, S.-K.; Jo, Y.-Y.; Nguyen, P.; Kim, A.-Y.; Kim, K.-Y.; Kim, N.-S.; Koh, Y.H. An alkaline protease-digestion of silkworm powder enhances its effects over healthspan, autophagy, and mitochondria function in a rotenone-induced Drosophila Model. Front. Nutr. 2022, 9, 808295. [Google Scholar] [CrossRef]
- Hur, J.H.; Lee, S.-H.; Kim, A.Y.; Koh, Y.H. Regulation of synaptic architecture and synaptic vesicle pools by Nervous wreck at Drosophila Type 1b glutamatergic synapses. Exp. Mol. Med. 2018, 50, e462. [Google Scholar] [CrossRef]
- Nguyen, P.; Kim, K.-Y.; Kim, A.Y.; Choi, B.-H.; Osabutey, A.F.; Park, Y.H.; Lee, H.-T.; Ji, S.D.; Koh, Y.H. Mature silkworm powders ameliorated scopolamine-induced amnesia by enhancing mitochondrial functions in the brains of mice. J. Funct. Foods 2020, 67, 103886. [Google Scholar] [CrossRef]
- Lu, Y.C.; Yeh, W.C.; Ohashi, P.S. LPS/TLR4 signal transduction pathway. Cytokine 2008, 42, 145–151. [Google Scholar] [CrossRef] [PubMed]
- Kim, H.-J.; Kim, H.; Lee, J.-H.; Hwangbo, C. Toll-like receptor 4 (TLR4): New insight immune and aging. Immun. Ageing 2023, 20, 67. [Google Scholar] [CrossRef]
- Wang, F.; Zhang, S.; Jeon, R.; Vuckovic, I.; Jiang, X.; Lerman, A.; Folmes, C.D.; Dzeja, P.D.; Herrmann, J. Interferon gamma induces reversible metabolic reprogramming of M1 macrophages to sustain cell viability and pro-inflammatory activity. eBioMedicine 2018, 30, 303–316. [Google Scholar] [CrossRef]
- Ihim, S.A.; Abubakar, S.D.; Zian, Z.; Sasaki, T.; Saffarioun, M.; Maleknia, S.; Azizi, G. Interleukin-18 cytokine in immunity, inflammation, and autoimmunity: Biological role in induction, regulation, and treatment. Front. Immunol. 2022, 13, 919973. [Google Scholar] [CrossRef]
- Singh, S.; Anshita, D.; Ravichandiran, V. MCP-1: Function, regulation, and involvement in disease. Int. Immunopharmacol. 2021, 101, 107598. [Google Scholar] [CrossRef]
- Bhavsar, I.; Miller, C.S.; Al-Sabbagh, M. Macrophage Inflammatory Protein-1 alpha (MIP-1 alpha)/CCL3: As abbiomarker; General methods in biomarker research and their applications. In General Methods in Biomarker Research and Their Applications; Springer: Berlin/Heidelberg, Germany, 2015; pp. 223–249. [Google Scholar] [CrossRef]
- Ullah, M.O.; Sweet, M.J.; Mansell, A.; Kellie, S.; Kobe, B. TRIF-dependent TLR signaling, its functions in host defense and inflammation, and its potential as a therapeutic target. J. Leukoc. Biol. 2016, 100, 27–45. [Google Scholar] [CrossRef]
- Wu, R.; Liu, J.; Tang, D.; Kang, R. The dual role of ACOD1 in inflammation. J. Immunol. 2023, 211, 518–526. [Google Scholar] [CrossRef]
- Freemerman, A.J.; Johnson, A.R.; Sacks, G.N.; Milner, J.J.; Kirk, E.L.; Troester, M.A.; Macintyre, A.N.; Goraksha-Hicks, P.; Rathmell, J.C.; Makowski, L. Metabolic reprogramming of macrophages: Glucose transporter 1 (GLUT1)-mediated glucose metabolism drives a proinflammatory phenotype. J. Biol. Chem. 2014, 289, 7884–7896. [Google Scholar] [CrossRef]
- Kim, D.H.; Kim, H.J.; Seong, J.K. UCP2 KO mice exhibit ameliorated obesity and inflammation induced by high-fat diet feeding. BMB Rep. 2022, 55, 500–505. [Google Scholar] [CrossRef]
- Nguyen, P.; Kim, K.Y.; Kim, A.Y.; Kim, N.S.; Kweon, H.; Ji, S.D.; Koh, Y.H. Increased healthspan and resistance to Parkinson’s disease in Drosophila by boiled and freeze-dried mature silk worm larval powder. J. Asia-Pac. Entomol. 2016, 19, 551–561. [Google Scholar] [CrossRef]
- Berghaus, L.J.; Moore, J.N.; Hurley, D.J.; Vandenplas, M.L.; Fortes, B.P.; Wolfert, M.A.; Boons, G.-J. Innate immune responses of primary murine macrophage-lineage cells and RAW 264.7 cells to ligands of Toll-like receptors 2, 3, and 4. Comp. Immunol. Microbiol. Infec.t Dis. 2010, 33, 443–454. [Google Scholar] [CrossRef]
- Bailey, J.D.; Shaw, A.; McNeill, E.; Nicol, T.; Diotallevi, M.; Chuaiphichai, S.; Patel, J.; Hale, A.; Channon, K.M.; Crabtree, M.J. Isolation and culture of murine bone marrow-derived macrophages for nitric oxide and redox biology. Nitric Oxide-Biol. Chem. 2020, 100–101, 17–29. [Google Scholar] [CrossRef]
- Fajgenbaum, D.C.; June, C.H. Cytokine storm. N. Engl. J. Med. 2020, 383, 2255–2273. [Google Scholar] [CrossRef]
- Missiroli, S.; Genovese, I.; Perrone, M.; Vezzani, B.; Vitto, V.A.M.; Giorgi, C. The role of mitochondria in inflammation: From cancer to neurodegenerative disorders. J. Clin. Med. 2020, 9, 740. [Google Scholar] [CrossRef]
- Kim, S.H.; Kim, M.J.; Lim, M.; Kim, J.; Kim, H.; Yun, C.K.; Yoo, Y.J.; Lee, Y.; Min, K.; Choi, Y.S. Enhancement of the anticancer ability of natural killer cells through allogeneic mitochondrial transfer. Cancers 2023, 15, 3225. [Google Scholar] [CrossRef]
- Cortés, M.; Brischetto, A.; Martinez-Campanario, M.C.; Ninfali, C.; Domínguez, V.; Fernández, S.; Celis, R.; Esteve-Codina, A.; Lozano, J.J.; Sidorova, J.; et al. Inflammatory macrophages reprogram to immunosuppression by reducing mitochondrial translation. Nat. Commun. 2023, 14, 7471. [Google Scholar] [CrossRef]
- Ji, D.; Yin, J.-y.; Li, D.-f.; Zhu, C.-t.; Ye, J.-p.; Pan, Y.-q. Effects of inflammatory and anti-inflammatory environments on the macrophage mitochondrial function. Sci. Rep. 2020, 10, 20324. [Google Scholar] [CrossRef]
- Langston, P.K.; Shibata, M.; Horng, T. Metabolism supports macrophage activation. Front. Immunol. 2017, 8, 00061. [Google Scholar] [CrossRef]
- Wculek, S.K.; Dunphy, G.; Heras-Murillo, I.; Mastrangelo, A.; Sancho, D. Metabolism of tissue macrophages in homeostasis and pathology. Cell. Mol. Immunol. 2022, 19, 384–408. [Google Scholar] [CrossRef]
- Viola, A.; Munari, F.; Sánchez-Rodríguez, R.; Scolaro, T.; Castegna, A. The metabolic signature of macrophage responses. Front. Immunol. 2019, 10, 1462. [Google Scholar] [CrossRef]
- Li, Z.; Wenbin Zheng, W.; Kong, W.; Zeng, T. Itaconate: A potent macrophage immunomodulator. Inflammation 2023, 46, 1177–1191. [Google Scholar] [CrossRef]
- Nesci, S.; Rubattu, S. UCP2, a member of the mitochondrial uncoupling proteins: An overview from physiological to pathological roles. Biomedicines 2024, 12, 1307. [Google Scholar] [CrossRef]
- Mills, E.L.; Kelly, B.; Logan, A.; Costa, A.S.H.; Varma, M.; Bryant, C.E.; Tourlomousis, P.; Dabritz, J.H.M.; Gottlieb, E.; Latorre, I.; et al. Repurposing mitochondria from ATP production to ROS generation drives a pro-inflammatory phenotype in macrophages that depends on succinate oxidation by complex II. Cell 2016, 167, 457–470. [Google Scholar] [CrossRef]
- Canton, M.; Rodriguez, R.S.; Spera, I.; Venegas, F.C.; Favia, M.; Viota, A.; Castegna, A. Reactive oxygen species in macrophages: Sources and targets. Front. Immunol. 2021, 12, 734229. [Google Scholar] [CrossRef]
- Emre, Y.; Nubel, T. Uncoupling protein UCP2: When mitochondrial activity meets immunity. FEBS Lett. 2010, 584, 1437–1442. [Google Scholar] [CrossRef]
- Xu, H.; Herzel, A.V.; Steen, K.A.; Wang, Q.; Suttles, J.; Bernlohr, D.A. Uncoupling lipid metabolism from inflammation through fatty acid binding protein-dependent expression of UCP2. Mol. Cell Bio. 2015, 35, 1055–1065. [Google Scholar] [CrossRef]
- Hirayama, D.; Iida, T.; Nakase, H. The phagocytic function of macrophage-enforcing innate immunity and tissue homeostasis. Int. J. Mol. Sci. 2017, 19, 92. [Google Scholar] [CrossRef] [PubMed]
- Becker, P.H.; Thérond, P.; Gaignard, P. Targeting mitochondrial function in macrophages: A novel treatment strategy for atherosclerotic cardiovascular disease? Pharmacol. Therapeut. 2023, 247, 108441. [Google Scholar] [CrossRef] [PubMed]
- Kim, N.-S.; Kang, S.K.; Kim, S.-W.; Kim, M.Y.; Kim, K.-Y.; Koh, Y.H. A comparative study of nutrient compositions between HongJams prepared from 5 silkworm varieties making white cocoons. Int. J. Indust. Entomol. 2022, 45, 84–92. [Google Scholar] [CrossRef]
- Percie du Sert, N.; Hurst, V.; Ahluwalia, A.; Alam, S.; Avey, M.T.; Baker, M.; Browne, W.J.; Clark, A.; Cuthill, I.C.; Dirnagl, U.; et al. The ARRIVE guidelines 2.0: Updated guidelines for reporting animal research. PLoS Biol. 2020, 18, e3000410. [Google Scholar] [CrossRef]








Disclaimer/Publisher’s Note: The statements, opinions and data contained in all publications are solely those of the individual author(s) and contributor(s) and not of MDPI and/or the editor(s). MDPI and/or the editor(s) disclaim responsibility for any injury to people or property resulting from any ideas, methods, instructions or products referred to in the content. |
© 2024 by the authors. Licensee MDPI, Basel, Switzerland. This article is an open access article distributed under the terms and conditions of the Creative Commons Attribution (CC BY) license (https://creativecommons.org/licenses/by/4.0/).
Share and Cite
Phan, T.Y.B.; Jang, B.; Kang, S.-K.; Seo, J.; Kim, S.-R.; Kim, K.-Y.; Koh, Y.H. Amelioration of Toll-like Receptor-4 Signaling and Promotion of Mitochondrial Function by Mature Silkworm Extracts in Ex Vivo and in Vitro Macrophages. Nutrients 2024, 16, 3932. https://doi.org/10.3390/nu16223932
Phan TYB, Jang B, Kang S-K, Seo J, Kim S-R, Kim K-Y, Koh YH. Amelioration of Toll-like Receptor-4 Signaling and Promotion of Mitochondrial Function by Mature Silkworm Extracts in Ex Vivo and in Vitro Macrophages. Nutrients. 2024; 16(22):3932. https://doi.org/10.3390/nu16223932
Chicago/Turabian StylePhan, Trinh Yen Binh, Byungki Jang, Sang-Kuk Kang, Jongbok Seo, Seong-Ryul Kim, Kee-Young Kim, and Young Ho Koh. 2024. "Amelioration of Toll-like Receptor-4 Signaling and Promotion of Mitochondrial Function by Mature Silkworm Extracts in Ex Vivo and in Vitro Macrophages" Nutrients 16, no. 22: 3932. https://doi.org/10.3390/nu16223932
APA StylePhan, T. Y. B., Jang, B., Kang, S.-K., Seo, J., Kim, S.-R., Kim, K.-Y., & Koh, Y. H. (2024). Amelioration of Toll-like Receptor-4 Signaling and Promotion of Mitochondrial Function by Mature Silkworm Extracts in Ex Vivo and in Vitro Macrophages. Nutrients, 16(22), 3932. https://doi.org/10.3390/nu16223932

