Deer Blood Hydrolysate Protects against D-Galactose-Induced Premature Ovarian Failure in Mice by Inhibiting Oxidative Stress and Apoptosis
Abstract
1. Introduction
2. Materials and Methods
2.1. Materials
2.2. Preparation of DBH
2.3. Ascertaining the Amino Acid Composition of DBH
2.4. Measuring the Molecular Weight of DBH
2.5. Animals and Treatment
2.6. Enzyme-Linked Immunosorbent Assay (ELISA) Assay
2.7. H&E Staining of Ovary
2.8. TUNEL Analysis
2.9. Western Blot Analysis
2.10. Statistical Analysis
3. Results
3.1. Amino Acid Composition and Molecular Weight Distribution of DBH
3.2. Effect of DBH on Body Weight and Ovarian and Uterine Indices in Mice
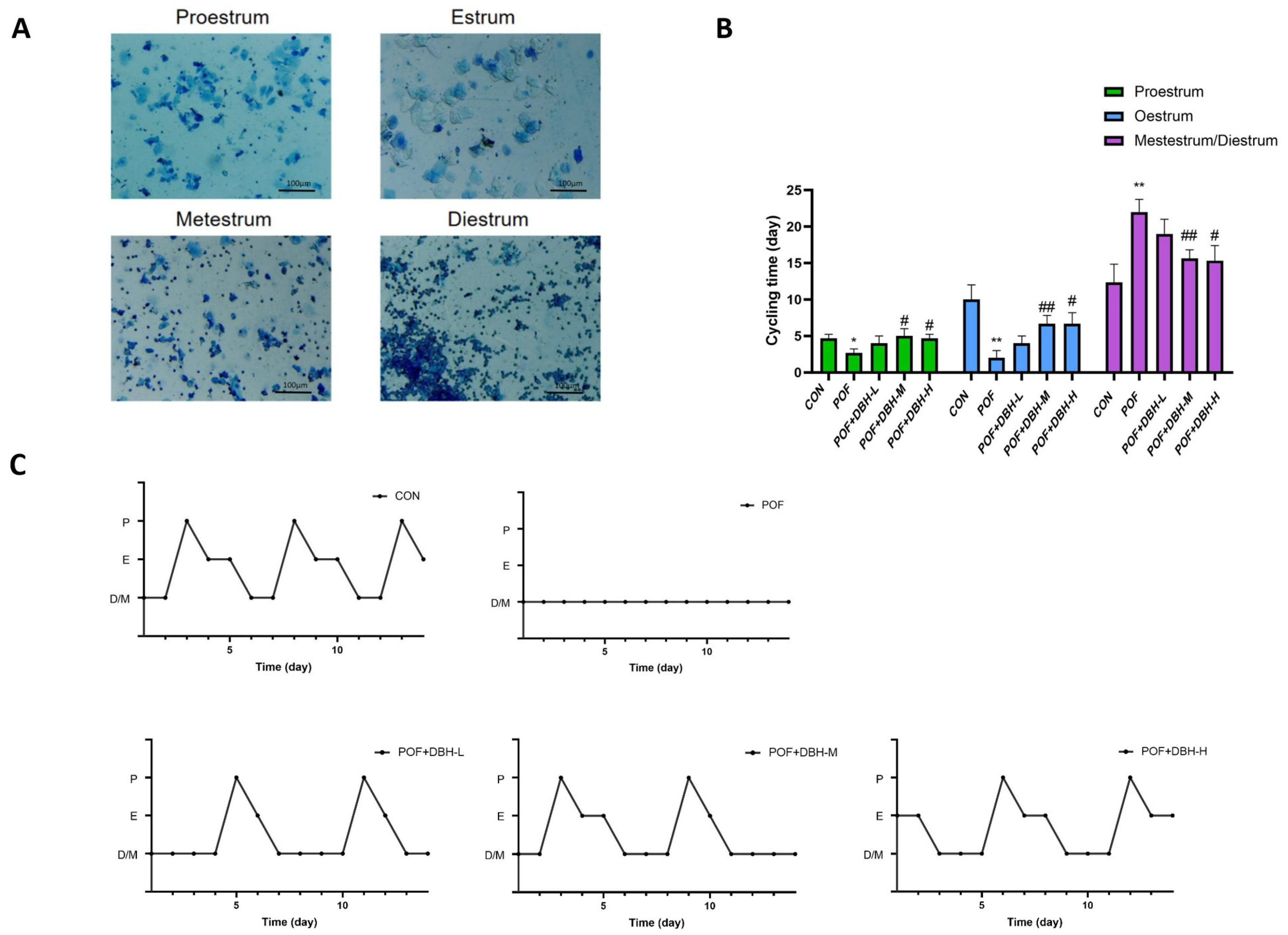
3.3. Effect of DBH on the Oestrous Cycle in Mice
3.4. Effect of DBH on Serum Hormone Levels
3.5. Effects of DBH on Oxidative Stress
3.6. Effect of DBH on Ovarian Tissue Morphology and Follicle Number
3.7. Effects of DBH on Apoptosis in Ovarian Granulosa Cells
3.8. Effect of DBH on the Expression of Proteins in the Ovarian
4. Discussion
5. Conclusions
Author Contributions
Funding
Institutional Review Board Statement
Informed Consent Statement
Data Availability Statement
Conflicts of Interest
References
- Dragojević-Dikić, S.; Marisavljević, D.; Mitrović, A.; Dikić, S.; Jovanović, T.; Janković-Raznatović, S. An immunological insight into premature ovarian failure (POF). Autoimmun. Rev. 2010, 9, 771–774. [Google Scholar] [CrossRef] [PubMed]
- Cui, J.; Wang, Y. Premature ovarian insufficiency: A review on the role of tobacco smoke, its clinical harm, and treatment. J. Ovarian Res. 2024, 17, 8. [Google Scholar] [CrossRef]
- Nash, Z.; Davies, M. Premature ovarian insufficiency. BMJ 2024, 384, e077469. [Google Scholar] [CrossRef]
- Chon, S.J.; Umair, Z.; Yoon, M.S. Premature Ovarian Insufficiency: Past, Present, and Future. Front. Cell Dev. Biol. 2021, 9, 672890. [Google Scholar] [CrossRef]
- Wang, L.; Wang, L.; Wang, R.; Xu, T.; Wang, J.; Cui, Z.; Cheng, F.; Wang, W.; Yang, X. Endometrial stem cell-derived exosomes repair cisplatin-induced premature ovarian failure via Hippo signaling pathway. Heliyon 2024, 10, e31639. [Google Scholar] [CrossRef] [PubMed]
- Ofori, J.A.; Hsieh, Y.H. Issues related to the use of blood in food and animal feed. Crit. Rev. Food Sci. Nutr. 2014, 54, 687–697. [Google Scholar] [CrossRef] [PubMed]
- Cui, J.; Shi, C.; Xia, P.; Ning, K.; Xiang, H.; Xie, Q. Fermented Deer Blood Ameliorates Intense Exercise-Induced Fatigue via Modulating Small Intestine Microbiota and Metabolites in Mice. Nutrients 2021, 13, 1543. [Google Scholar] [CrossRef]
- Zheng, Z.; Si, D.; Ahmad, B.; Li, Z.; Zhang, R. A novel antioxidative peptide derived from chicken blood corpuscle hydrolysate. Food Res. Int. 2018, 106, 410–419. [Google Scholar] [CrossRef]
- Jin, S.K.; Choi, J.S.; Yim, D.G. Hydrolysis Conditions of Porcine Blood Proteins and Antimicrobial Effects of Their Hydrolysates. Food Sci. Anim. Resour. 2020, 40, 172–182. [Google Scholar] [CrossRef]
- Yu, W.; Field, C.J.; Wu, J. Purification and identification of anti-inflammatory peptides from spent hen muscle proteins hydrolysate. Food Chem. 2018, 253, 101–107. [Google Scholar] [CrossRef]
- Guo, K.; Su, L.; Wang, Y.; Liu, H.; Lin, J.; Cheng, P.; Yin, X.; Liang, M.; Wang, Q.; Huang, Z. Antioxidant and anti-aging effects of a sea cucumber protein hydrolyzate and bioinformatic characterization of its composing peptides. Food Funct. 2020, 11, 5004–5016. [Google Scholar] [CrossRef] [PubMed]
- Herawati, E.; Akhsanitaqwim, Y.; Agnesia, P.; Listyawati, S.; Pangastuti, A.; Ratriyanto, A. In Vitro Antioxidant and Antiaging Activities of Collagen and Its Hydrolysate from Mackerel Scad Skin (Decapterus macarellus). Mar. Drugs 2022, 20, 516. [Google Scholar] [CrossRef] [PubMed]
- Nikhita, R.; Sachindra, N.M. Optimization of chemical and enzymatic hydrolysis for production of chicken blood protein hydrolysate rich in angiotensin-I converting enzyme inhibitory and antioxidant activity. Poult. Sci. 2021, 100, 101047. [Google Scholar] [CrossRef] [PubMed]
- Lv, J.J.; Liu, Y.; Zeng, X.Y.; Yu, J.; Li, Y.; Du, X.Q.; Wu, Z.B.; Hao, S.L.; Wang, B.C. Anti-Fatigue Peptides from the Enzymatic Hydrolysates of Cervus elaphus Blood. Molecules 2021, 26, 7614. [Google Scholar] [CrossRef]
- Bah, C.S.; Carne, A.; McConnell, M.A.; Mros, S.; Bekhit Ael, D. Production of bioactive peptide hydrolysates from deer, sheep, pig and cattle red blood cell fractions using plant and fungal protease preparations. Food Chem. 2016, 202, 458–466. [Google Scholar] [CrossRef]
- Zhao, H.; Dan, P.; Xi, J.; Chen, Z.; Zhang, P.; Wei, W.; Zhao, Y. Novel soybean polypeptide dglycin alleviates atherosclerosis in apolipoprotein E-deficient mice. Int. J. Biol. Macromol. 2023, 251, 126347. [Google Scholar] [CrossRef]
- Xiao, M.; Lin, L.; Chen, H.; Ge, X.; Huang, Y.; Zheng, Z.; Li, S.; Pan, Y.; Liu, B.; Zeng, F. Anti-fatigue property of the oyster polypeptide fraction and its effect on gut microbiota in mice. Food Funct. 2020, 11, 8659–8669. [Google Scholar] [CrossRef]
- Ding, H.; Zhang, H.; Lu, Y.; Jiang, X.; Liu, Q.; Hu, Y.; Sun, H.; Ma, A. Effects of the polypeptide from peanut meal mixed fermentation on lipid metabolism and intestinal flora of hyperlipidemic mice. J. Sci. Food Agric. 2023, 103, 4351–4359. [Google Scholar] [CrossRef]
- Li, Y.; Xu, J.; Su, X. Analysis of Urine Composition in Type II Diabetic Mice after Intervention Therapy Using Holothurian Polypeptides. Front. Chem. 2017, 5, 54. [Google Scholar] [CrossRef] [PubMed]
- Wang, Z.; Cheng, X.; Shuang, R.; Gao, T.; Zhao, T.; Hou, D.; Zhang, Y.; Yang, J.; Tao, W. Dandouchi Polypeptide Alleviates Depressive-like Behavior and Promotes Hippocampal Neurogenesis by Activating the TRIM67/NF-κB Pathway in CUMS-Induced Mice. J. Agric. Food Chem. 2024, 72, 16726–16738. [Google Scholar] [CrossRef]
- Bahrehbar, K.; Khanjarpoor Malakhond, M.; Gholami, S. Tracking of human embryonic stem cell-derived mesenchymal stem cells in premature ovarian failure model mice. Biochem. Biophys. Res. Commun. 2021, 577, 6–11. [Google Scholar] [CrossRef] [PubMed]
- Kokcu, A. Premature ovarian failure from current perspective. Gynecol. Endocrinol. 2010, 26, 555–562. [Google Scholar] [CrossRef] [PubMed]
- Sullivan, S.D.; Sarrel, P.M.; Nelson, L.M. Hormone replacement therapy in young women with primary ovarian insufficiency and early menopause. Fertil. Steril. 2016, 106, 1588–1599. [Google Scholar] [CrossRef] [PubMed]
- Han, Q.; Chen, Z.J.; Du, Y. Dietary supplementation for female infertility: Recent advances in the nutritional therapy for premature ovarian insufficiency. Front. Microbiol. 2022, 13, 1001209. [Google Scholar] [CrossRef]
- Li, S.; Liu, M.; Ma, H.; Jin, Q.; Ma, Y.; Wang, C.; Ren, J.; Liu, G.; Dai, Y. Ameliorative effect of recombinant human lactoferrin on the premature ovarian failure in rats after cyclophosphamide treatments. J. Ovarian Res. 2021, 14, 17. [Google Scholar] [CrossRef]
- Luo, X.; Liu, W.; Zhao, M.; Wang, J.; Gao, X.; Feng, F. The evaluation of sea cucumber (Acaudina leucoprocta) peptide on sex hormone regulation in normal and premature ovarian failure female mice. Food Funct. 2023, 14, 1430–1445. [Google Scholar] [CrossRef]
- Zhao, Y.T.; Yin, H.; Hu, C.; Zeng, J.; Shi, X.; Chen, S.; Zhang, K.; Zheng, W.; Wu, W.; Liu, S. Tilapia skin peptides restore cyclophosphamide-induced premature ovarian failure via inhibiting oxidative stress and apoptosis in mice. Food Funct. 2022, 13, 1668–1679. [Google Scholar] [CrossRef]
- Li, Y.; Qiu, W.; Zhang, Z.; Han, X.; Bu, G.; Meng, F.; Kong, F.; Cao, X.; Huang, A.; Feng, Z.; et al. Oral oyster polypeptides protect ovary against d-galactose-induced premature ovarian failure in C57BL/6 mice. J. Sci. Food Agric. 2020, 100, 92–101. [Google Scholar] [CrossRef]
- Fu, R.; Kong, C.; Wang, Q.; Liu, K.; Si, H.; Sun, R.; Tang, Y.; Sui, S. Small Peptides from Periplaneta americana Inhibits Oxidative Stress-Induced KGN Cell Apoptosis by Regulating Mitochondrial Function Through Bcl2L13. Reprod. Sci. 2023, 30, 473–486. [Google Scholar] [CrossRef]
- Zhang, M.; Yu, X.; Li, D.; Ma, N.; Wei, Z.; Ci, X.; Zhang, S. Nrf2 Signaling Pathway Mediates the Protective Effects of Daphnetin Against D-Galactose Induced-Premature Ovarian Failure. Front. Pharmacol. 2022, 13, 810524. [Google Scholar] [CrossRef]
- Liang, X.; Yan, Z.; Ma, W.; Qian, Y.; Zou, X.; Cui, Y.; Liu, J.; Meng, Y. Peroxiredoxin 4 protects against ovarian ageing by ameliorating D-galactose-induced oxidative damage in mice. Cell Death Dis. 2020, 11, 1053. [Google Scholar] [CrossRef] [PubMed]
- Guerrero, N.V.; Singh, R.H.; Manatunga, A.; Berry, G.T.; Steiner, R.D.; Elsas, L.J. Risk factors for premature ovarian failure in females with galactosemia. J. Pediatr. 2000, 137, 833–841. [Google Scholar] [CrossRef] [PubMed]
- Banerjee, S.; Chakraborty, P.; Saha, P.; Bandyopadhyay, S.A.; Banerjee, S.; Kabir, S.N. Ovotoxic effects of galactose involve attenuation of follicle-stimulating hormone bioactivity and up-regulation of granulosa cell p53 expression. PLoS ONE 2012, 7, e30709. [Google Scholar] [CrossRef] [PubMed]
- Thakur, M.; Feldman, G.; Puscheck, E.E. Primary ovarian insufficiency in classic galactosemia: Current understanding and future research opportunities. J. Assist. Reprod. Genet. 2018, 35, 3–16. [Google Scholar] [CrossRef] [PubMed]
- Shi, Y.Q.; Zhu, X.T.; Zhang, S.N.; Ma, Y.F.; Han, Y.H.; Jiang, Y.; Zhang, Y.H. Premature ovarian insufficiency: A review on the role of oxidative stress and the application of antioxidants. Front. Endocrinol. 2023, 14, 1172481. [Google Scholar] [CrossRef]
- Goutami, L.; Jena, S.R.; Swain, A.; Samanta, L. Pathological Role of Reactive Oxygen Species on Female Reproduction. Adv. Exp. Med. Biol. 2022, 1391, 201–220. [Google Scholar] [CrossRef]
- Yakut, S.; Gelen, V.; Kara, H.; Özkanlar, S.; Yeşildağ, A. Silver Nanoparticles Loaded With Oleuropein Alleviates LPS-Induced Acute Lung Injury by Modulating the TLR4/P2X7 Receptor-Mediated Inflammation and Apoptosis in Rats. Environ. Toxicol. 2024. [Google Scholar] [CrossRef]
- Feng, C.; Song, J.; Deng, L.; Zhang, J.; Lian, X.; Zhen, Z.; Liu, J. Ginsenoside Rb1 reduces oxidative/carbonyl stress damage and dysfunction of RyR2 in the heart of streptozotocin-induced diabetic rats. BMC Cardiovasc. Disord. 2024, 24, 333. [Google Scholar] [CrossRef]
- Li, S.; Wang, Z.; Gao, N.; Niu, X.; Zhu, B.; Xu, L.; Xue, W. Assessment of toxic effects of thallium on the earthworm Eisenia fetida using the biomarker response index. Environ. Sci. Process Impacts 2024, 26, 1405–1416. [Google Scholar] [CrossRef]
- de Oliveira, M.R.; de Bittencourt Brasil, F.; Fürstenau, C.R. Sulforaphane Promotes Mitochondrial Protection in SH-SY5Y Cells Exposed to Hydrogen Peroxide by an Nrf2-Dependent Mechanism. Mol. Neurobiol. 2018, 55, 4777–4787. [Google Scholar] [CrossRef]
- Wang, X.; Hao, J.C.; Shang, B.; Yang, K.L.; He, X.Z.; Wang, Z.L.; Jing, H.L.; Cao, Y.J. Paeoniflorin ameliorates oxidase stress in Glutamate-stimulated SY5Y and prenatally stressed female offspring through Nrf2/HO-1 signaling pathway. J. Affect. Disord. 2021, 294, 189–199. [Google Scholar] [CrossRef] [PubMed]
- Zhu, Y.; Yao, L.; Guo, Y.; Zhang, J.; Xia, Y.; Wei, Z.; Dai, Y. Bergenin attenuates triptolide-caused premature ovarian failure in mice based on the antioxidant activity. Reprod. Toxicol. 2024, 126, 108608. [Google Scholar] [CrossRef] [PubMed]
- Motohashi, H.; Katsuoka, F.; Engel, J.D.; Yamamoto, M. Small Maf proteins serve as transcriptional cofactors for keratinocyte differentiation in the Keap1-Nrf2 regulatory pathway. Proc. Natl. Acad. Sci. USA 2004, 101, 6379–6384. [Google Scholar] [CrossRef]
- Nguyen, T.; Sherratt, P.J.; Huang, H.C.; Yang, C.S.; Pickett, C.B. Increased protein stability as a mechanism that enhances Nrf2-mediated transcriptional activation of the antioxidant response element. Degradation of Nrf2 by the 26 S proteasome. J. Biol. Chem. 2003, 278, 4536–4541. [Google Scholar] [CrossRef]
- Cheng, F.; Wang, J.; Wang, R.; Pan, R.; Cui, Z.; Wang, L.; Wang, L.; Yang, X. FGF2 promotes the proliferation of injured granulosa cells in premature ovarian failure via Hippo-YAP signaling pathway. Mol. Cell Endocrinol. 2024, 589, 112248. [Google Scholar] [CrossRef] [PubMed]
- Chu, Y.L.; Xu, Y.R.; Yang, W.X.; Sun, Y. The role of FSH and TGF-β superfamily in follicle atresia. Aging 2018, 10, 305–321. [Google Scholar] [CrossRef]
- Regan, S.L.P.; Knight, P.G.; Yovich, J.L.; Leung, Y.; Arfuso, F.; Dharmarajan, A. Granulosa Cell Apoptosis in the Ovarian Follicle-A Changing View. Front. Endocrinol. 2018, 9, 61. [Google Scholar] [CrossRef]
- Peña-Blanco, A.; García-Sáez, A.J. Bax, Bak and beyond-mitochondrial performance in apoptosis. FEBS J. 2018, 285, 416–431. [Google Scholar] [CrossRef]
- Noory, P.; Navid, S.; Zanganeh, B.M.; Talebi, A.; Borhani-Haghighi, M.; Gholami, K.; Manshadi, M.D.; Abbasi, M. Human Menstrual Blood Stem Cell-Derived Granulosa Cells Participate in Ovarian Follicle Formation in a Rat Model of Premature Ovarian Failure In Vivo. Cell Reprogram. 2019, 21, 249–259. [Google Scholar] [CrossRef]








| Name of Compound | Content [mg/g] | Retention Time [min] | Area of Peak [mV.s] |
|---|---|---|---|
| Aspartic acid | 86.177 | 8.379 | 1157.193 |
| Threonine | 47.061 | 10.252 | 706.85 |
| Serine | 36.341 | 11.184 | 677.315 |
| Glutamic acid | 58.608 | 13.501 | 869.663 |
| Glycine | 31.305 | 19.783 | 946.61 |
| Alanine | 52.243 | 21.015 | 1265.785 |
| Cystine | 6.934 | 22.623 | 39.466 |
| Valine | 61.357 | 23.228 | 842.938 |
| Methionine | 10.296 | 25.167 | 149.9 |
| Isoleucine | 6.344 | 26.561 | 84.405 |
| Leucine | 88.818 | 27.463 | 1273.287 |
| Tyrosine | 27.03 | 29.877 | 253.724 |
| Phenylalanine | 62.717 | 30.755 | 703.877 |
| Histidine | 67.928 | 35.744 | 718.785 |
| Lysine | 72.651 | 36.971 | 845.813 |
| Arginine | 35.383 | 45.156 | 414.208 |
| Proline | 32.111 | 14.944 | 229.51 |
| Total amount | 783.304 | 11,179.33 |
Disclaimer/Publisher’s Note: The statements, opinions and data contained in all publications are solely those of the individual author(s) and contributor(s) and not of MDPI and/or the editor(s). MDPI and/or the editor(s) disclaim responsibility for any injury to people or property resulting from any ideas, methods, instructions or products referred to in the content. |
© 2024 by the authors. Licensee MDPI, Basel, Switzerland. This article is an open access article distributed under the terms and conditions of the Creative Commons Attribution (CC BY) license (https://creativecommons.org/licenses/by/4.0/).
Share and Cite
Wang, Y.; Pei, H.; Chen, W.; Du, R.; Li, J.; He, Z. Deer Blood Hydrolysate Protects against D-Galactose-Induced Premature Ovarian Failure in Mice by Inhibiting Oxidative Stress and Apoptosis. Nutrients 2024, 16, 3473. https://doi.org/10.3390/nu16203473
Wang Y, Pei H, Chen W, Du R, Li J, He Z. Deer Blood Hydrolysate Protects against D-Galactose-Induced Premature Ovarian Failure in Mice by Inhibiting Oxidative Stress and Apoptosis. Nutrients. 2024; 16(20):3473. https://doi.org/10.3390/nu16203473
Chicago/Turabian StyleWang, Yu, Hongyan Pei, Weijia Chen, Rui Du, Jianming Li, and Zhongmei He. 2024. "Deer Blood Hydrolysate Protects against D-Galactose-Induced Premature Ovarian Failure in Mice by Inhibiting Oxidative Stress and Apoptosis" Nutrients 16, no. 20: 3473. https://doi.org/10.3390/nu16203473
APA StyleWang, Y., Pei, H., Chen, W., Du, R., Li, J., & He, Z. (2024). Deer Blood Hydrolysate Protects against D-Galactose-Induced Premature Ovarian Failure in Mice by Inhibiting Oxidative Stress and Apoptosis. Nutrients, 16(20), 3473. https://doi.org/10.3390/nu16203473

